Abstract
H2AX and Artemis each cooperate with p53 to suppress lymphoma. Germline H2ax−/−p53−/− mice die of T-cell receptor-β− (TCR-β−) thymic lymphomas with translocations and other lesions characteristic of human T-cell acute lymphoblastic leukemia. Here, we demonstrate that mice with inactivation of H2ax and p53 in thymocytes die at later ages to TCR-β− or TCR-β+ thymic lymphomas containing a similar pattern of translocations as H2ax−/−p53−/− tumors. Germline Artemis−/−p53−/− mice die of lymphomas with antigen receptor locus translocations, whereas Artemis−/−H2ax−/−p53−/− mice die at earlier ages from multiple malignancies. We show here that Artemis−/− mice with p53 deletion in thymocytes die of TCR-β− tumors containing Tcrα/δ translocations, other clonal translocations, or aneuploidy, as well as Notch1 mutations. Strikingly, Artemis−/− mice with H2ax and p53 deletion in thymocytes exhibited a lower rate of mortality from TCR-β− tumors, which harbored significantly elevated levels of genomic instability. Our data reveal that the cellular origin of H2ax and p53 loss impacts the rate of mortality from and developmental stage of thymic lymphomas, and suggest that conditional deletion of tumor suppressor genes may provide more physiologic models for human lymphoid malignancies than germline inactivation.
Introduction
T-cell acute lymphoblastic leukemia (T-ALL) is an aggressive cancer caused by the accumulation of genetic changes that block differentiation of thymocytes and drive their transformation.1-3 Thymocytes mature through a developmental program that involves cellular proliferation and recombination of T-cell receptor (TCR) genes.4 Thymocyte progenitors seed the thymus and differentiate into CD4−CD8− double-negative (DN) thymocytes that progress through successive stages: c-kit+CD25− DNI cells, c-kit+CD25+ DNII cells, c-kit−CD25+ DNIII cells, and c-kit−CD25− DNIV cells.5-7 Assembly of in-frame TCR-γ and TCR-δ genes in DNII/III cells leads to γδ TCRs that promote survival and differentiation into γδ T cells without cellular proliferation.8 In contrast, assembly of in-frame TCR-β genes in DNIII cells generates TCR-β chains that associate with pre-Tα chains to form pre-TCRs, which signal survival, proliferation, and differentiation into CD4+CD8+ double-positive (DP) thymocytes.4 Assembly of functional TCR-α genes in β-selected DP cells leads to αβ TCRs that promote survival and differentiation into CD4+ or CD8+ single-positive (SP) thymocytes, which emigrate to the periphery as mature CD4+ or CD8+ αβ T cells.4 Human T-ALL tumors frequently harbor translocations, deletions, and amplifications that arise from the aberrant repair of DNA double-strand breaks (DSBs).1-3 These genomic lesions cause genetic changes that block differentiation, prevent apoptosis, enable self-renewal, and drive uncontrolled proliferation of TCR-β− or TCR-β+ cells.1-3
Current T-ALL treatments consist of chemotherapy with multiple genotoxic agents, which lead to survival rates of approximately 80% in pediatric patients but less than 30% in adults.9-11 Development of effective treatment strategies is important for T-ALL patients with recurrent or nonresponding malignancies. In addition, considering that adult survivors of pediatric cancers treated with genotoxic agents are predisposed to chronic health conditions,12 less toxic therapies are desirable for all T-ALL patients. Molecular profiling of T-ALL cell lines and primary malignancies have revealed 4 major tumor subtypes.13 Although somatic changes associated with T-ALL have been identified, the pathogenesis of these tumors remains undetermined.3 This lack of knowledge and the paucity of physiologically comparable animal models provide obstacles for the development of more effective and less toxic therapies.1-3
One T-ALL subtype composed of approximately 5% of human T-ALL malignancies involves TCR-β+ cells with activating NOTCH1 mutations, inactivation of the p53 pathway, and 11q23 deletions that span H2AFX and ATM.1,13 H2AFX encodes the H2AX histone that is activated by ATM and functions in DSB repair/responses.14 H2ax−/− cells accumulate genomic instability15,16 ; however, H2ax−/− mice only exhibit a slightly increased cancer predisposition.15 In contrast, H2ax−/−p53−/− mice rapidly die of TCR-β− thymic lymphomas with translocations, deletions, amplifications, and activating Notch1 mutations.15,17 The accumulation of genomic instability in H2AX/p53-deficient cells occurs through aberrant repair of RAG-generated or spontaneous DSBs and leads to genetic changes that block differentiation and drive transformation of TCR-β− cells.18 Although H2ax−/−p53−/− thymic lymphomas harbor genomic lesions characteristic of T-ALL, the tumors that arise in germline H2AX/p53-deficient mice are TCR-β−, whereas the malignancies that develop in humans with somatic inactivation of p53 and deletion of 11q23 spanning H2AFX and ATM predominantly express TCR-β.13 This phenotypic difference suggests that loss of H2AX (and/or ATM) and p53 functions in cells during embryogenesis or before lineage commitment may influence the developmental stage (before vs after β-selection) at which point thymocyte malignancies arise.
ARTEMIS is an endonuclease required for the repair of DSBs that require end-processing, such as coding ends generated by RAG cleavage.19,20 Despite increased genomic instability of Artemis−/− cells,21 Artemis −/− mice are not tumor prone.22 However, Artemis−/− p53−/− mice die of pro-B lymphomas with Igh translocations and occasionally thymic lymphomas with Tcrα/δ translocations.23 Germline Artemis−/−H2ax−/−p53−/− mice die shortly after birth from multiple malignancies, whereas Artemis−/− mice with conditional deletion of both H2ax and p53 in thymocytes survive tumor-free into adulthood,24 revealing that the developmental timing of H2ax and p53 inactivation influences the rate of cancer mortality in Artemis−/− mice. Nonmalignant Artemis−/− thymocytes with combined H2ax and p53 deletion contain an increased frequency of Tcrα/δ chromosome breaks and translocations, compared with Artemis−/− thymocytes with p53 deletion and Artemis+/+ thymocytes with H2ax/p53 deletion.24 Collectively, these data suggest that somatic inactivation of H2ax and Artemis in p53-deficient thymocytes may increase spontaneous genomic instability to levels that decrease tumor predisposition and mortality.
Methods
Mice
Mice were maintained at the Children's Hospital of Philadelphia. Experiments were performed in accordance with institutional and national regulations and approved by the Institutional Animal Care and Use Committee of the Children's Hospital of Philadelphia. Lck-CreH2axflox/flox p53flox/ flox, Lck-CreArtemis−/−p53flox/flox, and Lck-CreArtemis−/−H2axflox/ flox p53flox/flox mice were generated as described.24
Flow cytometry
Single-cell suspensions from thymuses and spleens of 4- to 6-week-old mice or tumors were stained with antibodies in phosphate-buffered saline with 2% fetal bovine serum. For TCR-β analysis, CD8, CD4, TCR-γδ, and CD3ϵ expression, cells were stained with fluorescein isothiocyanate-conjugated anti–TCR-β, phycoerythrin (PE)–conjugated anti-CD8, allophycocyanin–conjugated anti-CD4, PE-conjugated anti–TCR-γδ, and peridinin chlorophyll protein-Cy5.5-conjugated anti-CD3ϵ (BD Biosciences PharMingen). For pTα analysis, cells were stained with an mouse antimouse pTα antibody, incubated with biotin rat anti–mouse IgG1, and detected by fluorescein isothiocyanate-conjugated streptavidin (BD Biosciences). For DN analysis, cells were stained with PE-conjugated antibodies for TCR-β, TCR-δ, CD8α, CD45R, CD19, CD11c, CD11b, Ter119, and NK1.1, as well as PE-Cy7–conjugated anti-CD25 and allophycocyanin-conjugated anti–c-kit antibodies (BD Biosciences). Data were acquired on a FACSCalibur (BD Biosciences) using CellQuest software (BD Biosciences) and analyzed using FlowJo software (TreeStar).
Notch1 sequence analysis
Notch1 sequences were polymerase chain reaction amplified from tumor DNA. The heterodimerization domain was amplified with i25F1: 5′-GGCTGAGTTTCTTTAGAGTC-3′, and i26R1: 5′-CCTCCCCTGAGGTTACACCT-3′ for exon 26; and i26F1: 5′-GAGTGTCCCATTGCGGGGCT-3′, and i27R1: 5′-TGCAGAGGTCAGAAAGTGTT-3′ for exon 27. The PEST domain was amplified with PEST-75R: 5′-GCCTCTGGAATGTGGGTGAT-3′, and PEST-75F: 5′ TACCAGGGCCTGCCCAACAC-3′; and PEST-25R: 5′-GAGGTGTGGCTGTGATGGTA-3′, and PEST-25F: 5′-AAGGACCTCAAGGCACGGAG-3′.
Southern blotting
Genomic DNA (20-30 μg) was digested with 100 units of the indicated enzymes (New England Biolabs), separated on a 1.0% Tris base–acetic acid–EDTA (TAE) agarose gel, transferred onto Zeta-probe membrane (Bio-Rad), and hybridized with 32P-labeled probes as described.25 The H2AX probe was polymerase chain reaction-generated using primers 5′-CTCTGGATCCCGTAGAGGGCAGAAGG-3′ and 5′-GCGCGGATCCTGATTTCAAACTGTATGCCAGGG-3′. The p53, 3′Jβ1, and 3′Jβ2 probes have been described.26,27
Western blotting
Lysates of thymocytes were prepared as described.28 Samples were separated on a denaturing sodium dodecyl sulfate gel and transferred to Immobilon (Millipore). Membranes were incubated with an anti-H2AX antibody (Upstate Biotechnology) in 5% milk overnight. Membranes were stripped and probed in the same manner with an antitubulin antibody (Fischer 05829MI) as a loading control. Western blots were visualized as described.18
Cytogenetics
Metaphase spreads were prepared as described.24 Spectral karyotyping and chromosome painting were performed by instructions (Applied Spectral Imaging). BAC fluorescence in situ hybridization (FISH) probes were labeled with Biotin (Biotin-Nick Translation Mix, Roche Applied Sciences). The TCR-Cβ-164G11, TCR-Vβ17a-23N16, TCR-Cα-232F19, and TCR-Vδ3/Vα6–46G9 BACs used for FISH have been described.23,29 The c-myc BAC 454G15 was a gift (Dr Kevin D. Mills, The Jackson Laboratory). Images were captured and analyzed using Case Data Manager, Version 5.5 (Applied Spectral Imaging).
Statistical analysis
The Kaplan-Meier curves were generated in SAS Version 9 (SAS Institute). All other statistical analyses were performed with 2-tailed unpaired Student t tests in Excel (Microsoft). P less than .05 was considered to be statistically significant.
Results
Somatic inactivation of H2ax and p53 in thymocytes predisposes mice to clonal TCR-β+ thymic lymphomas
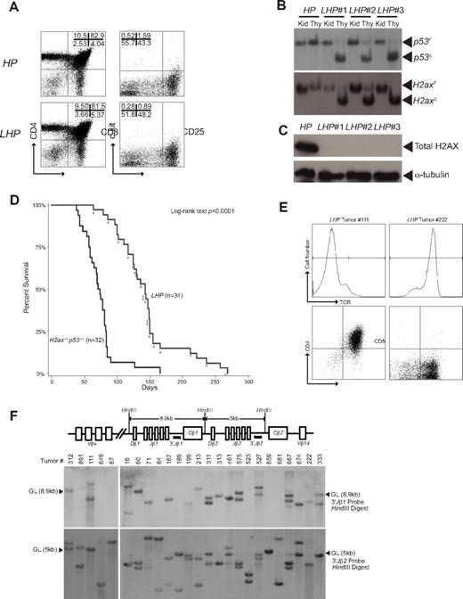
To evaluate whether germline and somatic loss of H2AX and p53 functions have different effects on the rate of mortality from thymic lymphomas and/or the developmental stage at which these malignancies arise, we sought to characterize the cancer predisposition of mice with conditional deletion of H2ax and p53 in lineage-committed thymocytes. We previously bred together Lck-Cre mice, “floxed” H2ax mice, and “floxed” p53 mice to establish Lck-CreH2axflox/floxp53flox/flox (LHP) mice.24 In addition to our previous cytogenetic analysis of LHP thymocytes generated ex vivo,24 we have also characterized thymocyte development and quantified H2ax and p53 deletion in T lineage cells of LHP mice. We conducted flow cytometric analysis of αβ T-cell development in 4- to 6-week-old LHP mice and normal control H2axflox/floxp53flox/flox (HP) mice. Similar to our analysis of H2ax−/−p53−/− mice,15 we found that LHP mice contain normal populations of DNI, DNII, DNIII, DNIV, DP, and SP thymocytes (Figure 1A). We next performed Southern blot analysis on genomic DNA isolated from LHP thymocytes using restriction enzyme digests and probes that distinguish between undeleted “floxed” and Cre-deleted alleles. We found near-complete Cre-mediated deletions of H2ax and p53 alleles in thymocytes isolated from 3 different 4- to 6-week-old LHP mice (Figure 1B). The undeleted “floxed” H2ax and p53 alleles could represent contaminating thymic epithelial cells, DN thymocytes in which Cre has not yet been expressed, and/or thymocytes that have developed in the absence of H2ax and p53 deletion. We favor one or both of the former 2 possibilities because H2AX was not detectable by Western blot analysis of proteins isolated from LHP total thymocytes (Figure 1C).
Mice with somatic inactivation of H2ax and p53 in thymocytes die of clonal thymic lymphomas. (A) LHP mice exhibit normal thymocyte development. Shown are representative anti-CD4 and anti-CD8 flow cytometric analysis of total LHP and HP thymocytes, and anti-c-kit and anti-CD25 flow cytometric analysis of lineage-negative LHP and HP thymocytes. The percentage of cells within each quadrant is indicated. (B) H2ax and p53 are deleted in LHP thymocytes. Southern blot analyses of H2ax and p53 status in genomic DNA isolated from thymocytes (Thy) or kidneys (Kid) of LHP or HP mice. Bands corresponding to the floxed (F) and deleted (Δ) alleles are indicated. (C) H2AX expression is lost in LHP thymocytes. Western blot analysis of H2AX and α-tubulin protein levels in total thymocytes of LHP and HP mice. (D) LHP mice die of thymic lymphomas. Kaplan-Meier curves show the percentage of tumor-free survival of LHP (n = 34) and H2ax−/−p53−/− (n = 32) mice. *The LHP mice that died of TCR-β+ tumors. The H2ax−/−p53−/− cohort is a historical control that was characterized previously.18 Log-rank test: P < .0001. (E) LHP mice develop TCR-β− and TCR-β+ thymic lymphomas. Anti-TCR-β and anti-CD4 and anti-CD8 flow cytometric analyses of LHP tumors 111 and 222. The gates used to determine TCR-β, CD4, and CD8 status of tumors are shown. (F) LHP tumors arise from the clonal expansion of single thymocytes. Schematic diagram of the Tcrβ locus. Open boxes represent gene segments; black bars, locations of the 3′Jβ1 and 3′Jβ2 probes; and arrows, HindIII sites. The sizes of the HindIII fragments are shown. Southern blot analyses of Tcrβ rearrangements in HindIII-digested genomic DNA isolated from LHP thymic lymphomas. The locations of bands corresponding to unrearranged germline (GL) Jβ1 and Jβ2 segments are indicated.
Mice with somatic inactivation of H2ax and p53 in thymocytes die of clonal thymic lymphomas. (A) LHP mice exhibit normal thymocyte development. Shown are representative anti-CD4 and anti-CD8 flow cytometric analysis of total LHP and HP thymocytes, and anti-c-kit and anti-CD25 flow cytometric analysis of lineage-negative LHP and HP thymocytes. The percentage of cells within each quadrant is indicated. (B) H2ax and p53 are deleted in LHP thymocytes. Southern blot analyses of H2ax and p53 status in genomic DNA isolated from thymocytes (Thy) or kidneys (Kid) of LHP or HP mice. Bands corresponding to the floxed (F) and deleted (Δ) alleles are indicated. (C) H2AX expression is lost in LHP thymocytes. Western blot analysis of H2AX and α-tubulin protein levels in total thymocytes of LHP and HP mice. (D) LHP mice die of thymic lymphomas. Kaplan-Meier curves show the percentage of tumor-free survival of LHP (n = 34) and H2ax−/−p53−/− (n = 32) mice. *The LHP mice that died of TCR-β+ tumors. The H2ax−/−p53−/− cohort is a historical control that was characterized previously.18 Log-rank test: P < .0001. (E) LHP mice develop TCR-β− and TCR-β+ thymic lymphomas. Anti-TCR-β and anti-CD4 and anti-CD8 flow cytometric analyses of LHP tumors 111 and 222. The gates used to determine TCR-β, CD4, and CD8 status of tumors are shown. (F) LHP tumors arise from the clonal expansion of single thymocytes. Schematic diagram of the Tcrβ locus. Open boxes represent gene segments; black bars, locations of the 3′Jβ1 and 3′Jβ2 probes; and arrows, HindIII sites. The sizes of the HindIII fragments are shown. Southern blot analyses of Tcrβ rearrangements in HindIII-digested genomic DNA isolated from LHP thymic lymphomas. The locations of bands corresponding to unrearranged germline (GL) Jβ1 and Jβ2 segments are indicated.
To determine the effect of H2ax and p53 deletion in thymocytes on tumor predisposition, we generated and characterized a cohort of 34 LHP mice. These mice survived tumor-free between 64 and 269 days with a median age of mortality at 143 days, which is significantly longer than the life span of H2ax−/−p53−/−mice (Figure 1D).15,17 All 34 LHP mice developed thymic lymphomas without obvious dissemination to peripheral lymphoid organs during necropsy (supplemental Table 1, available on the Blood Web site; see the Supplemental Materials link at the top of the online article). LHP cohort mice did not develop other malignancies or display any other obvious phenotypes. Fluorescence-activated cell sorter analysis of 28 LHP tumors revealed that 14 expressed TCR-β (TCR-β+), 9 lacked TCR-β expression (TCR-β−), and 5 contained a mixture of TCR-β+ and TCR-β− cells (Figure 1D-E; supplemental Table 1), demonstrating that most LHP tumors arose from the transformation of TCR-β-selected thymocytes, rather than TCR-β− cells as in H2ax−/−p53−/− thymic lymphomas.15,17 The expression of CD3ϵ strictly correlated with TCR-β expression in LHP tumors (data not shown); however, pTα expression did not exhibit the same correlation (supplemental Table 1). In addition, none of the LHP tumors expressed TCR-γδ (data not shown). Some LHP lymphomas were composed of CD4−CD8−, CD4+CD8+, or CD4−CD8+ cells, whereas others contained mixed populations of CD4−CD8−, CD4+CD8+, CD4−CD8+, and/or CD4+CD8+ cells (Figure 1E; supplemental Table 1). This pattern of CD4 and CD8 cell surface expression is similar to that observed on H2ax−/− p53−/− thymic lymphomas.15,17 Thus, compared with mice with germline H2ax/p53 deletion, mice with somatic inactivation of H2ax and p53 in lineage-committed thymocytes exhibit a lower rate of mortality from thymic lymphomas and generally die of tumors of a later developmental stage.
Because LHP thymic lymphomas often exhibited mixed populations of cells as assessed by TCR-β, CD4, and CD8 expression, we conducted Southern blot analysis to determine whether these tumors arose from transformation of one or more thymocytes. The Tcrβ locus consists of 35 Vβ segments and 2 Dβ-Jβ clusters (Dβ1-Jβ1 and Dβ2-Jβ2; Figure 1F). To characterize Tcrβ rearrangements, we conducted Southern blot analysis of HindIII-digested genomic DNA with a 3′Jβ1 probe and a 3′Jβ2 probe (Figure 1F). We found that 22 of 25 LHP tumors analyzed contained 2 rearranged Tcrβ alleles and therefore arose through the clonal expansion of a single thymocyte (Figure 1F). The remaining 3 LHP thymic lymphomas (nos. 461, 527, and 667) harbored 3 Tcrβ alleles, revealing that these tumors either developed from the expansion of 2 distinct cells or continued to rearrange Tcrβ gene segments after transformation of a single thymocyte. Collectively, our data indicate that LHP malignancies predominantly develop from the clonal expansion of a single thymocyte with subsequent changes leading to heterogeneous cell surface expression of TCR-β, CD4, and/or CD8.
Somatic inactivation of H2ax and p53 suppresses lymphoma by preventing spontaneous genomic instability and Notch1 mutations in lineage-committed cells
To evaluate whether lymphomas caused by conditional deletion of H2ax and p53 in lineage-committed thymocytes exhibit genomic instability, we conducted spectral karyotyping (SKY) on metaphases prepared from LHP tumor cells. LHP tumor no. 111 contained clonal and nonclonal translocations (Figure 2A, arrows), chromosome fragments/detached centromeres (Figure 2A, circles), and chromosome gains or losses (Figure 2A, karyotype table). We analyzed in total 5 LHP thymic lymphomas by SKY and found that all contained at least one clonal translocation, none of which was observed in more than one tumor (Figure 2B; supplemental Table 2). All LHP thymic lymphomas analyzed by SKY also contained 5 or more nonclonal translocations, with 3 tumors harboring 15 or more (supplemental Table 2). In addition, all 5 LHP tumors exhibited clonal whole chromosome gains or losses (supplemental Table 2). LHP thymic lymphoma (no. 67) contained a t(14;15) translocation along with normal copies of chromosomes 14 and 15 in approximately 50% of metaphases (Figure 2B; supplemental Table 2). One published H2ax−/−p53−/− thymic lymphoma contained a clonal t(14;15) translocation involving Tcrα/δ and c-myc.17 We conducted FISH using Tcrα/δ or c-myc probes combined with chromosome 14 or 15 specific paints on metaphases from LHP tumor no. 67 and found that the t(14;15) translocation juxtaposed Tcrα/δ and c-myc (Figure 2C). These cytogenetic data demonstrate that LHP thymic lymphomas develop in association with clonal translocations that arise predominantly from the aberrant repair of spontaneous DSBs and occasionally from V(D)J recombination errors. Because H2ax−/−p53−/− thymic lymphomas often harbor activating Notch1 mutations,30 we sequenced the heterodimerization and PEST domains of Notch1 in LHP tumors. This analysis revealed frame-shift mutations that created premature stop codons within the PEST domain in 4 of 25 (16%) LHP thymic lymphomas (Table 1, supplemental Table 3). The pattern of genomic instability and frequency of activating Notch1 mutations observed in LHP tumors each are similar to those observed in H2ax−/−p53−/− thymic lymphomas.15,17
LHP thymic lymphomas harbor translocations that arise from spontaneous and programmed DNA breakage. (A) LHP tumors exhibit clonal and nonclonal chromosomal abnormalities. Spectral and 4,6-diamidino-2-phenylindole (DAPI) images of a representative metaphase spread prepared from LHP tumor 111 (top panels) and the karyotype table (bottom panel) of this metaphase. Arrows indicate clonal and nonclonal translocations. Circles represent chromosome fragments. (B) LHP thymic lymphomas harbor clonal translocations. Shown are spectral and computer-classified images of the clonal translocations observed in each of the 5 LHP tumors (nos. 312, 891, 111, 649, and 67) analyzed by SKY. The identities of the chromosomes participating in these translocations are indicated. (C) LHP thymic lymphoma 67 contains a Tcrα/δ:c-myc translocation. Shown are representative FISH and chromosome paint analyses of LHP tumor 67 for potential involvement of Tcrα/δ and c-myc loci in the clonal t(2;14) and t(14;15) translocations. Each set of panels contains green paints specific for chromosome 14 or chromosome 15, the same metaphases with red Tcrα/δ or c-myc FISH probes, and merged images. Slides were counterstained with DAPI to visualize chromosomes.
LHP thymic lymphomas harbor translocations that arise from spontaneous and programmed DNA breakage. (A) LHP tumors exhibit clonal and nonclonal chromosomal abnormalities. Spectral and 4,6-diamidino-2-phenylindole (DAPI) images of a representative metaphase spread prepared from LHP tumor 111 (top panels) and the karyotype table (bottom panel) of this metaphase. Arrows indicate clonal and nonclonal translocations. Circles represent chromosome fragments. (B) LHP thymic lymphomas harbor clonal translocations. Shown are spectral and computer-classified images of the clonal translocations observed in each of the 5 LHP tumors (nos. 312, 891, 111, 649, and 67) analyzed by SKY. The identities of the chromosomes participating in these translocations are indicated. (C) LHP thymic lymphoma 67 contains a Tcrα/δ:c-myc translocation. Shown are representative FISH and chromosome paint analyses of LHP tumor 67 for potential involvement of Tcrα/δ and c-myc loci in the clonal t(2;14) and t(14;15) translocations. Each set of panels contains green paints specific for chromosome 14 or chromosome 15, the same metaphases with red Tcrα/δ or c-myc FISH probes, and merged images. Slides were counterstained with DAPI to visualize chromosomes.
Summary of Notch1 mutations in LHP tumors (4 of 25 analyzed)
| Tumor . | Phenotype . | HD exon 26 . | HD exon 27 . | 25% PEST . | 75% PEST . | Amino acid change . |
|---|---|---|---|---|---|---|
| LHP 16 | DP, CD4 SP, CD8 SP, DN | None | None | None | Deletion 7535-GCAGTCTGCCTGTGCACACCATTCTGCCCCAGGAAAGCCAGGCCCTGCCCACATCACTGCCATCCTCCATGGTCCCA-7611 | Frameshift and premature stop codon |
| LHP 667 | DN, CD8 SP | None | None | None | Deletion 7527-TACAACCGCTGGGCCCCAGCAGTCTG-7552 | Frameshift and premature stop codon |
| LHP 661 | DN | None | None | None | Insertion 7717-C | Frameshift and premature stop codon |
| LHP 313 | CD8 SP | None | None | 7346- G → CA | None | Frameshift and premature stop codon |
| Tumor . | Phenotype . | HD exon 26 . | HD exon 27 . | 25% PEST . | 75% PEST . | Amino acid change . |
|---|---|---|---|---|---|---|
| LHP 16 | DP, CD4 SP, CD8 SP, DN | None | None | None | Deletion 7535-GCAGTCTGCCTGTGCACACCATTCTGCCCCAGGAAAGCCAGGCCCTGCCCACATCACTGCCATCCTCCATGGTCCCA-7611 | Frameshift and premature stop codon |
| LHP 667 | DN, CD8 SP | None | None | None | Deletion 7527-TACAACCGCTGGGCCCCAGCAGTCTG-7552 | Frameshift and premature stop codon |
| LHP 661 | DN | None | None | None | Insertion 7717-C | Frameshift and premature stop codon |
| LHP 313 | CD8 SP | None | None | 7346- G → CA | None | Frameshift and premature stop codon |
Combined inactivation of H2ax and Artemis in p53-deficient thymocytes reduces the rate of mortality of mice from thymic lymphoma
As a means to investigate whether ARTEMIS inhibition might provide an effective therapy for human cancers with H2AFX and TP53 inactivation, we evaluated whether inactivation of H2ax and Artemis in p53-deficient thymocytes would reduce the rate of mortality of mice from thymic lymphoma compared with inactivation of H2ax or Artemis alone in p53-deficient thymocytes. We previously established Lck-CreArtemis−/−p53flox/flox (LAP) and Lck-CreArtemis−/−H2axflox/floxp53flox/flox (LAHP).24 In addition to our previous cytogenetic analysis of LAP and LAHP thymocytes generated ex vivo,24 we now have characterized thymocyte development and quantified p53 and/or H2ax deletion. We conducted flow cytometric analysis of αβ T-cell development and Southern blot analysis of thymocytes from 4- to 6-week-old LAP and LAHP mice. As expected, because of the inability of Artemis−/− cells to assemble Tcrβ chains,21 we found that LAP and LAHP mice each contain a block in thymocyte development at the DNIII stage (Figure 3A). The numbers of thymocytes were comparable between LAP and LAHP mice (data not shown). We also found that the majority of H2ax and/or p53 alleles were deleted in total thymocytes isolated from 3 different 4- to 6-week-old LAHP and LAP mice (Figure 3B). The lower extent of H2ax and p53 deletion in LAP and LAHP thymocytes, compared with LHP thymocytes, probably reflects a greater percentage of thymic epithelial cells and DN thymocytes with germline “floxed” alleles in the total thymocyte population resulting from lack of TCR-β-mediated expansion in Artemis−/− thymuses. Importantly, the significant deletion of H2ax in LAHP thymocytes and the comparable deletion of p53 between LAP and LAHP thymocytes enable us to evaluate whether combined inactivation of H2ax, Artemis, and p53 in thymocytes reduces the rate of mortality of mice to lymphoma, compared with inactivation of Artemis and p53 or H2ax and p53 in thymocytes.
Combined inactivation of H2ax and Artemis in p53-deficient thymocytes reduces the rate of mortality of mice from thymic lymphoma. (A) LAP and LAHP mice exhibit a block in thymocyte development. Shown is a representative anti-c-kit and anti-CD25 flow cytometric analysis of lineage-negative LAP and LAHP thymocytes. The percentage of cells within each quadrant is indicated. (B) p53 and H2ax/p53 are deleted in LAP and LAHP thymocytes. Southern blot analyses of p53 and H2ax status in genomic DNA isolated from thymocytes (Thy) or kidneys (Kid) of LAP or LAHP mice. Bands corresponding to the floxed (F) and deleted (Δ) alleles are indicated. (C) LAHP mice exhibit a lower rate of mortality from thymic lymphomas than LAP and LHP mice. Kaplan-Meier curves showing the percentage of tumor-free survival of LHP (n = 34), LAP (n = 38), and LAHP (n = 35) mice. A drop in the curve represents the death of an animal diagnosed at necropsy with thymic lymphomas (except for one LAP mouse, a sarcoma). Open circles represent the death of an animal resulting from prolapsed rectum, infections, or no apparent tumors at necropsy. Log-rank test: P(LAHP vs LHP) < .0001, P(LAHP vs LAP) = .0017, and P(LHP vs LAP) = .0062. (D) LAP and LAHP mice only develop TCR-β− thymic lymphomas. Shown are anti-TCR-β and anti-CD4 and anti-CD8 flow cytometric analyses of LAP tumor 246 and LAHP tumor 215. The gates used to determine TCR-β, CD4, and CD8 status of tumors are shown. (E) LAP and LAHP tumors arise from the clonal expansion of single thymocytes. Southern blot analyses of Tcrβ rearrangements in HindIII-digested genomic DNA isolated from LAP and LAHP thymic lymphomas, as well as one LAHP tumor that spread into lymph nodes (no. 474 LN). Kidney (Kid) DNA from nontumor mice was used as controls. *Tumors of other genotypes (nos. 880 and 883, Lck-CreArtemis+/−H2ax+/floxp53flox/flox; nos. 23 and 881, Lck-CreArtemis+/−H2ax+/+p53flox/flox). The locations of bands corresponding to unrearranged germline (GL) Jβ1 and Jβ2 segments are indicated.
Combined inactivation of H2ax and Artemis in p53-deficient thymocytes reduces the rate of mortality of mice from thymic lymphoma. (A) LAP and LAHP mice exhibit a block in thymocyte development. Shown is a representative anti-c-kit and anti-CD25 flow cytometric analysis of lineage-negative LAP and LAHP thymocytes. The percentage of cells within each quadrant is indicated. (B) p53 and H2ax/p53 are deleted in LAP and LAHP thymocytes. Southern blot analyses of p53 and H2ax status in genomic DNA isolated from thymocytes (Thy) or kidneys (Kid) of LAP or LAHP mice. Bands corresponding to the floxed (F) and deleted (Δ) alleles are indicated. (C) LAHP mice exhibit a lower rate of mortality from thymic lymphomas than LAP and LHP mice. Kaplan-Meier curves showing the percentage of tumor-free survival of LHP (n = 34), LAP (n = 38), and LAHP (n = 35) mice. A drop in the curve represents the death of an animal diagnosed at necropsy with thymic lymphomas (except for one LAP mouse, a sarcoma). Open circles represent the death of an animal resulting from prolapsed rectum, infections, or no apparent tumors at necropsy. Log-rank test: P(LAHP vs LHP) < .0001, P(LAHP vs LAP) = .0017, and P(LHP vs LAP) = .0062. (D) LAP and LAHP mice only develop TCR-β− thymic lymphomas. Shown are anti-TCR-β and anti-CD4 and anti-CD8 flow cytometric analyses of LAP tumor 246 and LAHP tumor 215. The gates used to determine TCR-β, CD4, and CD8 status of tumors are shown. (E) LAP and LAHP tumors arise from the clonal expansion of single thymocytes. Southern blot analyses of Tcrβ rearrangements in HindIII-digested genomic DNA isolated from LAP and LAHP thymic lymphomas, as well as one LAHP tumor that spread into lymph nodes (no. 474 LN). Kidney (Kid) DNA from nontumor mice was used as controls. *Tumors of other genotypes (nos. 880 and 883, Lck-CreArtemis+/−H2ax+/floxp53flox/flox; nos. 23 and 881, Lck-CreArtemis+/−H2ax+/+p53flox/flox). The locations of bands corresponding to unrearranged germline (GL) Jβ1 and Jβ2 segments are indicated.
To determine the effect of combined Artemis and H2ax inactivation in p53-deficient thymocytes on tumor mortality, we generated and characterized parallel cohorts of 38 LAP mice and 35 LAHP mice for one year. These cohorts were generated and aged at the same time as the LHP cohort described in “Somatic inactivation of H2ax and p53 in thymocytes predisposes mice to clonal TCR-β+ thymic lymphomas.” Of the 24 LAP cohort mice that died of tumors, 23 (96%) died of thymic lymphomas and one of a sarcoma (supplemental Table 4). All 16 LAHP cohort mice that died of tumors died of thymic lymphomas, 3 of which spread into peripheral lymphatic tissues (supplemental Table 5). The remaining 14 LAP mice and 19 LAHP mice developed prolapsed rectums, died of opportunistic infection, or appeared sick and were subject to euthanasia (supplemental Tables 4-5). No visual evidence of lymphoma was evident in any of these mice on necropsy. LAP cohort mice survived tumor-free between 105 and 285 days, with a 50% survival time of 185 days (Figure 3C). The tumor-free survival of LAP mice was significantly longer than that of LHP mice (log-rank test, P = .0062). LAHP mice survived tumor-free between 112 days and one year of age, with a 50% survival time of 262 days (Figure 3C). The tumor-free survival of LAHP mice was significantly longer than that of both LAP (log-rank test, P = .0017) and LHP mice (log-rank test, P < .0001). These data demonstrate that Artemis−/− mice with somatic inactivation of H2ax and p53 in lineage-committed thymocytes exhibit a significantly lower rate of mortality from thymic lymphomas, compared with Artemis−/− mice with p53 deletion in thymocytes and Artemis+/+ mice with combined H2ax and p53 deletion in thymocytes.
We also determined the developmental stage and clonality of LAP and LAHP thymic lymphomas. The 16 LAP and 13 LAHP tumors analyzed were all TCR-β− and composed of CD4−CD8−, CD4+CD8+, CD4−CD8+, and/or CD4+CD8−cells (Figure 3D; supplemental Tables 4, 5). Almost all LAP and LAHP thymic lymphomas contained 2 rearranged Tcrβ alleles and therefore arose through the clonal expansion of a single thymocyte (Figure 3E). Thus, LAP and LAHP tumors each mainly develop from the transformation of a single TCR-β− thymocyte, with subsequent genetic or epigenetic changes leading to heterogeneous CD4 and/or CD8 expression.
LAP and LAHP thymic lymphomas harbor different patterns of genomic instability
Germline Artemis−/−p53−/− mice occasionally develop thymic lymphomas with clonal Tcrα/δ translocations.23 To evaluate whether Artemis−/− mice with somatic deletion of p53 in thymocytes develop tumors harboring translocations, we conducted SKY on metaphases prepared from 7 LAP thymic lymphomas. SKY revealed that 5 LAP tumors (nos. 34, 51, 91, 144, and 734) contained one or more one clonal translocations and whole chromosome gains/losses (Figure 4A; supplemental Table 6). LAP tumors 51 and 144 gave rise to metaphases with 2 distinct patterns of clonal translocations. The LAP tumor 51 translocation pattern is consistent with transformation of a single thymocyte involving a t(13;15) translocation and accumulation of additional translocations in daughter cells derived from the parental clone. The LAP tumor 144 pattern is consistent with the clonal expansion of 2 distinct thymocytes: one containing a t(11;14) translocation and a chromosome 15 short arm fusion and the other a chromosome 5 short arm fusion. Southern blot analyses of LAP tumors 51 and 144 showing 3 and 2 Tcrβ alleles, respectively, support this notion (Figure 3E). In addition to clonal translocations, LAP tumors 34 and 144 also contained short arm fusions (Figure 4A; supplemental Table 6). All 7 LAP tumors also harbored either clonal whole chromosome gains and losses or aneuploidy involving numerous chromosomes (Figure 4A; supplemental Table 6). Notably, LAP tumors 246 and 688 exhibited aneuploidy but lacked clonal chromosomal aberrations (Figure 4A; supplemental Table 6). These SKY data demonstrate that inactivation of p53 in lineage-committed Artemis−/− thymocytes leads to thymic lymphomas that harbor clonal translocations and/or aneuploidy.
LAP and LAHP thymic lymphomas exhibit distinct patterns of genomic instability. (A) LAP thymic lymphomas harbor clonal translocations. Shown are spectral and computer-classified images of the clonal translocations observed in 5 of the LAP tumors (nos. 144, 91, 34, 51, and 734) and the short arm fusions found in 2 of the LAP tumors (nos. 144 and 34) by SKY. Also shown is the karyotype table of one metaphase from LAP tumor 688 demonstrating aneuploidy but no apparent translocations. The identities of the chromosomes participating in these translocations or fusions are indicated. DAPI images are depicted for the chromosome fusions within LAP tumors 144 and 34 to reveal the structure of these chromosome lesions. DAPI images also are shown for the normal chromosome 9 and t(9;16) translocation in LAP tumor 734 to reveal a centromere-like structure on the chromosome 9 portion of the t(9;16) translocation. (B) LAP thymic lymphomas contain clonal Tcrα/δ translocations. Shown are representative FISH and chromosome paint analyses of LAP tumors with clonal chromosome 14 translocations (nos. 144, 51, and 34) to evaluate for potential involvement of Tcrα/δ loci (tumors 144, 51, and 34) and Tcrβ loci (tumor 34). All images were counterstained with DAPI to visualize chromosomes. Arrows indicate translocation sites that involve Tcrα/δ or Tcrβ loci. For spectral karyotyping (SKY), whole chromosome painting (WCP), and FISH analysis, metaphases were prepared using standard protocols (Coldemid treatment), and then hybridized with SKY and WCP probes from Applied Spectral Imaging according to manufacturers' instructions, and/or with labeled BAC FISH probes according to standard protocols. (C) LAHP thymic lymphomas harbor clonal translocations. Shown are spectral and classified images of the clonal translocations observed in each of the 7 LHP tumors (nos. 215, 887, 702, 519, 104, 300, and 521) analyzed by SKY. The identities of the chromosomes participating in these translocations are indicated. For tumor 215, a normal chromosome 6 and a normal chromosome 12 are shown to reveal the chromosome 6 fragment and the elongated chromosome 12.
LAP and LAHP thymic lymphomas exhibit distinct patterns of genomic instability. (A) LAP thymic lymphomas harbor clonal translocations. Shown are spectral and computer-classified images of the clonal translocations observed in 5 of the LAP tumors (nos. 144, 91, 34, 51, and 734) and the short arm fusions found in 2 of the LAP tumors (nos. 144 and 34) by SKY. Also shown is the karyotype table of one metaphase from LAP tumor 688 demonstrating aneuploidy but no apparent translocations. The identities of the chromosomes participating in these translocations or fusions are indicated. DAPI images are depicted for the chromosome fusions within LAP tumors 144 and 34 to reveal the structure of these chromosome lesions. DAPI images also are shown for the normal chromosome 9 and t(9;16) translocation in LAP tumor 734 to reveal a centromere-like structure on the chromosome 9 portion of the t(9;16) translocation. (B) LAP thymic lymphomas contain clonal Tcrα/δ translocations. Shown are representative FISH and chromosome paint analyses of LAP tumors with clonal chromosome 14 translocations (nos. 144, 51, and 34) to evaluate for potential involvement of Tcrα/δ loci (tumors 144, 51, and 34) and Tcrβ loci (tumor 34). All images were counterstained with DAPI to visualize chromosomes. Arrows indicate translocation sites that involve Tcrα/δ or Tcrβ loci. For spectral karyotyping (SKY), whole chromosome painting (WCP), and FISH analysis, metaphases were prepared using standard protocols (Coldemid treatment), and then hybridized with SKY and WCP probes from Applied Spectral Imaging according to manufacturers' instructions, and/or with labeled BAC FISH probes according to standard protocols. (C) LAHP thymic lymphomas harbor clonal translocations. Shown are spectral and classified images of the clonal translocations observed in each of the 7 LHP tumors (nos. 215, 887, 702, 519, 104, 300, and 521) analyzed by SKY. The identities of the chromosomes participating in these translocations are indicated. For tumor 215, a normal chromosome 6 and a normal chromosome 12 are shown to reveal the chromosome 6 fragment and the elongated chromosome 12.
Three of the analyzed LAP thymic lymphomas (nos. 34, 51, and 144) contained clonal translocations involving chromosome 14 on which Tcrα/δ resides. LAP tumor 34 contained clonal reciprocal t(14;6) and t(6;14) translocations, one t(14;4) translocation, and one t(12;14) translocation (Figure 4A; supplemental Table 6). LAP tumor 51 contained clonal t(19;14;19) and t(7;14) translocations and multiple other chromosome 14 derivatives or fragments (Figure 4A; supplemental Table 6). LAP tumor 144 contained a clonal t(11;14) translocation and a chromosome 14 fragment with centromere (Figure 4A; supplemental Table 6). To determine whether these translocations involved Tcrα/δ loci, we conducted FISH using Tcrα/δ probes combined with chromosome 14 specific paints. These analyses indicated that the t(11;14) translocation of tumor LAP tumor 144, the t(7;14) translocations of tumor LAP tumor 51, and the reciprocal t(14;6) and t(6:14) translocations t(12;14) and t(14;4) of LAP tumor 34 each involved Tcrα/δ loci (Figure 4B). Because the Tcrβ locus resides on chromosome 6, we also conducted FISH using Tcrβ probes combined with chromosome 6 specific paints on LAP tumor 34. This analysis revealed that the clonal reciprocal t(14;6) and t(6:14) translocations also involve one allelic copy of the Tcrβ locus and formed through fusion of Tcrα/δ and Tcrβ DNA breaks (Figure 4B). These FISH data demonstrate that LAP tumors frequently harbor clonal translocations that arise through the aberrant repair of RAG-generated Tcrα/δ locus DSBs. H2AX prevents Tcrα/δ DNA breaks from progressing into chromosome breaks and translocations in nonmalignant Artemis/p53-deficient thymocytes.24 To evaluate whether combined inactivation of H2ax and p53 in Artemis−/− thymocytes leads to a corresponding increased frequency of Tcrα/δ translocations in transformed cells, we conducted SKY on metaphases prepared from 7 LAHP thymic lymphomas. All LAHP tumors contained one or more clonal translocation (Figure 4C; supplemental Table 7); however, clonal chromosome 14 translocations were observed in only one LAHP tumor (no. 300). This tumor contained clonal reciprocal t(14;6) and t(6;14) translocations, one t(14;1) translocation, and one t(11;14) translocation (Figure 4C; supplemental Table 7), consistent with a reciprocal translocation involving Tcrα/δ and Tcrβ loci and nonreciprocal Tcrα/δ translocations. Six of the 7 LAHP thymic lymphomas analyzed also harbored whole chromosome gains and losses, such as LAP and LHP tumors, but none lacked clonal translocations or contained short arm fusions (supplemental Table 7) as were observed in LAP thymic lymphomas (supplemental Table 6). Sequence analysis of Notch1 within a limited number of LAP (n = 6) and LAHP (n = 7) tumors revealed frame-shift mutations that created premature stop codons within the PEST domain in one tumor of each genotype (supplemental Table 3). Collectively, these data demonstrate that inactivation of H2ax and p53 in lineage-committed Artemis−/− thymocytes leads to tumors harboring a different pattern of genomic instability than inactivation of p53 in lineage-committed Artemis−/− thymocytes. Strikingly, despite the 7-fold greater frequency of chromosome breaks involving Tcrα/δ loci in nonmalignant LAHP thymocytes compared with LAP cells,29 LAHP thymic lymphomas develop in association with clonal translocations that arise predominantly from spontaneous DNA breakage and only occasionally from aberrant Tcrα/δ rearrangements.
LAHP thymic lymphomas contain substantially elevated levels of chromosome fragments and detached centromeres compared with LAP and LHP tumors
To evaluate whether the reduced rate of mortality from thymic lymphomas of LAHP mice compared with LAP and LHP mice could be attributed to increased genomic instability, we conducted extensive SKY analysis of LHP, LAP, and LAHP tumors to identify and quantify all nonclonal chromosomal abnormalities. We found that all 5 LHP tumors contained nonreciprocal and reciprocal translocations, chromosome fragments, and detached centromeres (supplemental Table 2). The 5 LAP thymic lymphomas with clonal translocations also contained nonclonal abnormalities, including reciprocal and nonreciprocal translocations, chromosome fragments, detached centromeres, dicentric chromosome translocations, elongated chromosomes, and short arm fusions (supplemental Table 6). All LAHP thymic lymphomas analyzed contained nonreciprocal and reciprocal translocations, chromosome fragments, detached centromeres, dicentric chromosome translocations, and elongated chromosomes (Figure 5A; supplemental Table 7). The average number of nonclonal translocations per metaphase was similar between LHP and LAHP tumors and higher in LHP and LAHP tumors than in LAP tumors (Figure 5B), consistent with the ability of H2AX to stabilize broken DNA strands and prevent chromosome breaks from progressing into translocations.24,31,32 In contrast, the average number of chromosome fragments and detached centromeres per metaphase was higher in LAHP tumors compared with LAP and LHP tumors (Figure 5C), revealing that H2AX and Artemis cooperate to prevent spontaneous DNA breaks from progressing into chromosome breaks. Based on these data, we conclude that the higher levels of spontaneous genomic instability in LAHP cells compared with LAP or LHP cells contribute to the slower rate of mortality of LAHP mice from thymic lymphoma compared with LAP and LHP mice.
LAHP thymic lymphomas exhibit increased genomic instability compared with LAP and LHP tumors. (A) Spectral and DAPI images of a representative metaphase spread prepared from LAHP tumor 702. Circles represent chromosome fragments and/or detached centromeres. Slides were examined under a BX61 microscope (Olympus) and controlled by a LAMBDA 10-B Smart Shutter from Sutter Instrument. All images were captured using a 60×/1.42 oil objective lens, with a LAMBDA LS light source from Sutter Instrument, and a COOL-1300QS camera from Applied Spectral Imaging, and then analyzed and managed through Case Data Manager Version 5.5, installed and configured by Applied Spectral Imaging. Figure preparation was done using Photoshop and Illustrator from Adobe. (B-C) Quantitative analyses of nonclonal translocations (B) or chromosome fragments and detached centromeres (C) in LHP, LAP, and LAHP thymic lymphomas as analyzed by SKY. Graphs represent the average number of each type of chromosome abnormality observed per metaphase in tumors of each genotype. Dots represent the values for each tumor. Lines indicate the mean values for tumors of each genotype.
LAHP thymic lymphomas exhibit increased genomic instability compared with LAP and LHP tumors. (A) Spectral and DAPI images of a representative metaphase spread prepared from LAHP tumor 702. Circles represent chromosome fragments and/or detached centromeres. Slides were examined under a BX61 microscope (Olympus) and controlled by a LAMBDA 10-B Smart Shutter from Sutter Instrument. All images were captured using a 60×/1.42 oil objective lens, with a LAMBDA LS light source from Sutter Instrument, and a COOL-1300QS camera from Applied Spectral Imaging, and then analyzed and managed through Case Data Manager Version 5.5, installed and configured by Applied Spectral Imaging. Figure preparation was done using Photoshop and Illustrator from Adobe. (B-C) Quantitative analyses of nonclonal translocations (B) or chromosome fragments and detached centromeres (C) in LHP, LAP, and LAHP thymic lymphomas as analyzed by SKY. Graphs represent the average number of each type of chromosome abnormality observed per metaphase in tumors of each genotype. Dots represent the values for each tumor. Lines indicate the mean values for tumors of each genotype.
Discussion
Here we have characterized LHP mice with H2ax/p53 deletion in lineage-committed thymocytes to evaluate the effect that somatic inactivation of H2ax and p53 has on tumor predisposition and phenotype. LHP mice invariably died of thymic lymphomas, demonstrating that cooperation of H2AX and p53 in lineage-committed thymocytes is essential for inhibiting transformation. Yet, these LHP mice died of thymocyte malignancies at a later median age than historical germline H2ax−/−p53−/− mice (143 days vs 79 days), indicating that cooperation of H2AX and p53 during embryogenesis and/or in cells before lineage commitment contributes to the suppression of thymocyte malignancies in adult mice. Most LHP thymic lymphomas expressed cell surface TCR-β chains, whereas almost all H2ax−/−p53−/− tumors were TCR-β−,15,17 revealing that somatic inactivation of H2ax and p53 predisposes mice to thymocyte malignancies of a later developmental stage than germline H2ax/p53 deletion. Notably, LHP mice died of a similar spectrum of TCR-β− and TCR-β+ tumors as human T-ALL patients with somatic inactivation of p53 and somatic deletion of 11q23 spanning H2AFX and ATM, and in this context provide a more physiologic T-ALL model than H2ax−/−p53−/− mice. All LHP thymic lymphomas harbored clonal translocations not involving T-cell receptor loci, although one tumor contained a Tcrα/δ:c-myc translocation in approximately 50% of cells. This pattern of genomic instability indicates that cooperation of H2AX and p53 in lineage-committed thymocytes is essential for preventing translocations that arise from the aberrant repair of spontaneous and programmed DNA breakage. Spontaneous DSBs could be induced by intrinsic factors, such as DNA replication errors, in proliferating DNII, DNIV, and ISP cells or reactive oxygen species generated by cellular metabolism in thymocytes of any developmental stage. The resultant translocations probably cause genetic changes that block differentiation of thymocytes and drive their transformation.
Comparison of our current analysis of LHP mice and previous analyses of H2ax−/−p53−/− mice15,17 reveal that the developmental timing and/or cellular origin of H2ax and p53 deletion influences cancer predisposition and phenotype. Because normal CD4−/CD8− cells need TCR-β signals for survival,4 the faster onset of TCR-β− tumors in H2ax−/−p53−/− mice suggests that the accumulation of genomic instability during embryogenesis and/or in cells before T lineage-commitment causes genetic changes that drive transformation of thymocytes in the absence of TCR-β signals. In this context, the slower onset and lower incidence of TCR-β− lymphomas in LHP mice probably result from a smaller pool of H2ax- and p53-deficient cells for the accumulation of genomic instability. Because thymocyte development is grossly normal in LHP and H2ax−/−p53−/− mice, the emergence of TCR-β+ tumors in LHP mice indicates that TCR-β− lymphomas arising from the accumulation of genomic instability in cells before thymocyte lineage-commitment swamp out potential TCR-β+ thymic lymphomas in H2ax−/−p53−/− mice. A prediction of this model is that the conditional inactivation of H2ax and p53 initiating in DP cells might lead to the emergence of TCR-αβ+ thymic lymphomas and/or peripheral αβ T-cell tumors. Such potential tumors also might exhibit a higher frequency of oncogenic TCR-α translocations that are masked by transforming lesions that arise in LHP and H2ax−/−p53−/− thymocytes during the rapid burst of cellular proliferation associated with DN to DP differentiation.
We also characterized LAP and LAHP mice with p53 or H2ax/p53 deletion in lineage-committed Artemis−/− thymocytes to evaluate the effect that combined inactivation of H2ax and Artemis in p53-deficient cells has on tumor predisposition and phenotype. LAP and LAHP mice each exhibited a reduced rate of mortality from spontaneous thymic lymphomas compared with LHP mice. Because thymocyte development is blocked at the DN stage in Artemis-deficient mice, the simplest explanation for this difference is the smaller pools of cells for transformation in LAP and LAHP mice compared with LHP mice. In addition, the lack of TCR-β signals in Artemis-deficient thymocytes may limit the accumulation of transforming lesions during DN to DP cellular proliferation and/or the activation of such lesions by gene expression changes caused by DN to DP differentiation. Yet, LAHP mice also exhibited a significantly reduced rate of mortality from spontaneous thymocyte malignancies compared with LAP mice. Because LAHP and LAP mice contained similar numbers of total thymocytes, this difference is probably the result of cell-intrinsic effects of H2ax deletion in Artemis/p53-deficient thymocytes. Loss of H2AX functions may provide additional selection pressures that limit tumor initiation and/or affect transformed thymocytes in a manner that inhibits tumor progression. LAP tumors harbored clonal translocations that arose from the aberrant repair of DNA breakage or whole chromosome gains/losses most probably generated from chromosome segregation errors during mitosis. In contrast, all LAHP thymic lymphomas contained clonal translocations and exhibited higher levels of random chromosome fragments and detached centromeres than LAP and LHP tumors. These data demonstrate that H2AX and Artemis cooperate to suppress chromosome lesions arising from spontaneous DNA breakage in p53-deficient thymocytes, with the elevated levels of genomic instability reducing the rate of mortality from thymic lymphomas. Based on our observations, we suggest that ARTEMIS may represent a potential therapeutic target for the subset of T-ALLs with TP53 inactivation and 11q23 deletions spanning H2AFX and ATM. However, one caveat of this notion is that we are studying tumor predisposition and phenotype after the deletion of 3 tumor suppressor genes throughout a large population of nonmalignant cells, which normally does not occur in the human situation. Other caveats are that our T-ALL model does not include conditional deletion of Atm, and our approach involves Artemis deletion before the development of malignancies rather than afterward as would mimic the suggested therapy.
In conclusion, our findings indicate that conditional deletion of tumor suppressor genes in lineage-committed lymphocytes should provide more physiologic models for human lymphomas than germline inactivation. This approach also enables circumvention of the embryonic lethality phenotype of mice with germline inactivation of 2 or more suppressor genes, such as Atm/H2ax-deficient mice.33 In this context, because Atm/H2ax-deficient cells can be generated through H2ax deletion in Atm−/− thymocytes (B.Y. and C.H.B., unpublished observations, June 2009), mice with somatic inactivation of Atm, H2ax, and p53 in thymocytes should provide a physiologic model for human T-ALLs with TP53 inactivation and 11q23 deletions spanning ATM and H2AFX.
The online version of this article contains a data supplement.
The publication costs of this article were defrayed in part by page charge payment. Therefore, and solely to indicate this fact, this article is hereby marked “advertisement” in accordance with 18 USC section 1734.
Acknowledgments
This work was supported by the Cancer Research Institute (Pre-doctoral Emphasis Pathway in Tumor Immunology Training Grant awarded to the University of Pennsylvania) (B.Y.), the Department of Pathology and Laboratory Medicine and the Center for Childhood Cancer Research of the Children's Hospital of Philadelphia Research Institute, the Abramson Family Cancer Research Institute of the University of Pennsylvania School of Medicine, the Pennsylvania Department of Health, the Pew Scholars in the Biomedical Sciences program, and the National Institutes of Health (grants R01 CA125195 and R01 CA136470) (C.H.B.).
National Institutes of Health
Authorship
Contribution: B.Y. contributed to the design of the study, conducted most experiments, analyzed data, and assisted in the writing of the manuscript; K.S.Y.-I. and L.H.C. assisted in experimental procedures and data acquisition; C.H.B. directed the project and wrote the manuscript; and all authors read the manuscript and agreed to submission.
Conflict-of-interest disclosure: The authors declare no competing financial interests.
Correspondence: Craig H. Bassing, 4054 Colket Translational Research Bldg, 3501 Civic Center Blvd, Philadelphia, PA 19104; e-mail: bassing@email.chop.edu.





This feature is available to Subscribers Only
Sign In or Create an Account Close Modal