Abstract
Recruitment and adhesion of bone marrow (BM)–derived circulating progenitor cells to ischemic tissue are important for vasculogenesis and tissue repair. Recently, we found cartilage oligomeric matrix protein (COMP)–Ang1 is a useful cell-priming agent to improve the therapeutic efficacy of progenitor cells. However, the effect and the underlying mechanisms of COMP-Ang1 on recruitment of BM-derived progenitor cells (BMPCs) to foci of vascular injury have not been well defined. Here, we found that COMP-Ang1 is a critical stimulator of stromal cell–derived factor 1 (SDF-1), the principal regulator of BM-cell trafficking. Furthermore, SDF-1 stimulation by COMP-Ang1 was blocked by small-interfering RNA (siRNA) against hypoxia-inducible factor-1α (HIF-1α). COMP-Ang1 increased the synthesis of HIF-1α by activating mammalian target of rapamycin (mTOR) in hypoxic endothelium. The intermediate mechanism transmitting the COMP-Ang1 signal to the downstream mTOR/HIF-1α/SDF-1 pathway was the enhanced binding of the Tie2 receptor with integrin-linked kinase (ILK), an upstream activator of mTOR. In the mouse ischemic model, local injection of COMP-Ang1 stimulated the incorporation of BMPCs into ischemic limb, thereby enhancing neovasculogenesis and limb salvage. Collectively, our findings identify the COMP-Ang1/HIF-1α/SDF-1 pathway as a novel inducer of BMPC recruitment and neovasculogenesis in ischemic disease.
Introduction
Neovascularization is necessary for repairing the damaged ischemic tissue such as myocardial infarct and ischemic limb.1,2 Bone marrow (BM)–derived stem/progenitor cells play a pivotal role in repairing the destroyed vasculature in ischemic tissue by multistep processes of mobilization, recruitment to ischemic tissue, and adhesion to hypoxic endothelial cells.3-5 Clinical reports demonstrated that intracoronary infusion of BM-derived cells may improve the outcome of patients with acute myocardial infarction.6,7 However, therapeutic efficacy was limited because the efficiency of targeting BM-derived cells to ischemic area is low. Thus, the recruitment of BM-derived cells into injured foci should be improved for repairing ischemic tissues efficiently.
Hypoxia-inducible factor-1 (HIF-1) is a master transcription factor for adaptive responses to hypoxia and ischemia.8,9 HIF-1 regulates more than 60 genes affecting cell survival, metabolism, and vessel formation such as vascular endothelial growth factor (VEGF), placental growth factor, and basic fibroblast growth factor.8 HIF-1 is a heterodimer consisting of a constitutive HIF-1β and a hypoxia-induced HIF-1α, which is mainly regulated by ubiquitination and proteasomal degradation. HIF-1α protein synthesis, however, is also up-regulated by growth factors such as insulin, epidermal growth factor, and insulin-like growth factor-1 and is inhibited by tumor suppressors.9,10
Ang-1 is an endothelial growth factor binding to the Tie2 receptor and induces Tie2 phosphorylation.11 Ang-1 plays essential roles in regulating vascular development, maintenance of endothelial integrity, and vessel maturation.12-15 We recently reported the new role of Ang-1 as a cell primer.16 Priming of progenitor cells means the short-term stimulation of the cells with cytokine to improve the therapeutic potential. Primed BM-derived progenitor cells (BMPCs) with Ang-1 increased the expression of adhesion molecules and commitment to endothelial lineage leading to improved engraftment into ischemic tissue and vasculogenesis.16
In this study, we investigated the effect of locally administered Ang-1 on the recruitment of BMPCs to the ischemic tissue. We showed that Ang-1 is a critical stimulator of HIF-1α and stromal cell–derived factor 1 (SDF-1), and thus enhances the recruitment of the BMPCs to ischemic foci. We found a new action mechanism of Ang-1 in vasculogenesis, which modulates mammalian target of rapamycin (mTOR) activation on hypoxia, leading to HIF-1α protein synthesis and SDF-1 accumulation in hypoxic endothelium. The intermediate mechanisms that transmit the Ang-1 signal down to the mTOR/HIF-1α/SDF-1 axis were the induction of colocalization of Tie2 receptor and integrin-linked kinase (ILK) at the cell membrane and the enhanced binding between them. We also demonstrated in vivo that Ang-1 facilitated functional incorporation of BMPCs into ischemic endothelium and increased neovasculogenesis, findings that suggest the potential therapeutic implications.
Methods
Mouse hindlimb ischemia model and laser Doppler perfusion imaging analysis
All animal experiments were performed under approval from the Institutional Animal Care and Use Committee of Seoul National University Hospital. Male C57BL/6 or BALB/c-nude (8-week-old) mice were anesthetized with a 4:1 mixture of ketamine and xylazine (50 mg/kg) by intraperitoneal injection. To induce muscle ischemia, we removed a unilateral femoral artery. As a recombinant Ang-1 protein, cartilage oligomeric matrix protein-angiopoietin-1 (COMP–Ang-1), a potent Ang-1 variant,17 was used. Mice of the angiopoietin group (n = 20) were intramuscularly injected with recombinant cAng-1 (total 100 μg) 3 times sequentially, 30 minutes before, soon after, and 30 minutes after the surgery. Mice of control group (n = 20) were treated with normal saline in the same way. For evaluating the effect of cAng-1 on the therapeutic blood flow recovery, we used a laser Doppler perfusion imaging (LDPI) analyzer (Moor Instrument) to record serial blood-flow measurements.
Cell culture and hypoxia condition
Preparation of human BMPCs.
Human peripheral blood (50∼200 cc) was obtained from healthy volunteers with informed consent and cultured as previously described.3 All experiments dealing with human products were conducted with informed consent in compliance with the Declaration of Helsinki and approved by the Institutional Review Board of Seoul National University Hospital. The peripheral mononuclear cells were fractionated with Ficoll-Hypaque (Sigma-Aldrich), isolated, and plated (5 × 106 cells/cm2) in gelatin-coated plates (Sigma-Aldrich) with EGM-2MV media (Lonza) supplemented with 5% fetal bovine serum. After 5 days of culture, floating cells were removed; and 7 days after culture, BMPCs were obtained.
Endothelial cells and hypoxia condition.
Human umbilical vein endothelial cells (HUVECs; Lonza, passages 4-6) were grown in endothelial growth medium (EGM bullet kit; Lonza) containing 10% fetal bovine serum at 37°C. To analyze half-life or synthesis rate of HIF-1α protein, we used translational blocker cyclohexamide (Sigma-Aldrich) or proteasome inhibitor MG132 (A. G. Scientific Inc). For hypoxic conditions, cells were incubated in a hypoxia chamber (Forma Scientific) that maintained a low oxygen tension (5% CO2 with 1% O2, balanced with N2).
Immunohistochemical and immunocytochemical staining
To analyze tissues of hindlimb ischemic mice, the adductor muscle on 3 days, 7 days, and 14 days was excised, rinsed with phosphate-buffered saline (PBS), and frozen in liquid nitrogen. Histologic sections (10-μm thick) were prepared from snap-frozen tissue samples, fixed with 4% paraformaldehyde (PFA), blocked in 1% bovine serum albumin (BSA), and incubated with SDF-1 (R&D Systems) followed by anti–mouse Alexa 555 (Molecular Probes). Fluorescein isothiocyanate (FITC)–labeled BS-1–lectin (Sigma-Aldrich) staining was done for capillary density. In addition, tissues were stained to anti–SDF-1α (R&D Systems) or anti-VE-cadherin (Santa Cruz Biotechnology), and color development was processed with the Vector ABC kit. Counterstain was done by hematoxylin (Sigma-Aldrich). HUVECs were grown up to 80% confluence, and pFlag-Tie2 plasmid (3 μg) was transfected using MetafectenePro (Biontex). Cells were fixed with 4% PFA, blocked with 1% BSA, and labeled with anti-Flag (Sigma-Aldrich) and anti-ILK (Santa Cruz Biotechnology) followed by Alexa 488 or Alexa 555 secondary antibodies. The nuclei were stained with TOPRO3 (Invitrogen) and mounted using fluorescent mounting medium (DAKO). The fluorescent image was obtained with a confocal microscope (Carl Zeiss LSM710) and analysis with ZEN program (Carl Zeiss). The color development image was obtained with a photomicroscope (Olympus BX50) and a DP50 camera (Olympus). Image analysis was performed with Analysis Five program (Olympus).
RNA interference and RT-PCR
Small-interfering RNAs (siRNAs; 30nM) against Tie2, HIF-1α, and control siRNA (Santa Cruz Biotechnology) were transfected using MetafectenePro (Biontex). Total RNA was isolated using TRIzol reagent (Invitrogen) and reverse transcription polymerase chain reaction (RT-PCR) was performed using AMV reverse transcriptase (Promega). PCR was performed using GoTaq (Promega) with specific primers (supplementary Table 1, available on the Blood Web site; see the Supplemental Materials link at the top of the online article).
ChIP assay
Chromatin immunoprecipitation (ChIP) assay was performed with a commercially available kit (Upstate Biotechnology) following manufacturer's instruction. Anti–HIF-1α antibody (Calbiochem) used for immunoprecipitation of the DNA fragments. The DNA fragments were analyzed using PCR with specific primers for the HIF-1–binding site on the SDF-1 promoter as follows: forward, 5′-TCT AAC GGC CAA AGT GGT TT-3′; reverse, 5′-GCC ACC TCT CTG TGT CCT TC-3′.
Western blotting, immunoprecipitation, and ELISA
Cells were lysed for 20 minutes in lysis buffer containing protease inhibitors (Roche). Total protein (10 μg∼30 μg) was immunoblotted with specific primary antibodies overnight at 4°C. α-tubulin was used as an internal control.
Immunoprecipitation analysis.
Total proteins (500 μg) were incubated with primary antibodies overnight at 4°C; protein G-agarose (Roche) was incubated at 4°C for 90 minutes with gentle mixing, and then the beads were washed twice with lysis buffer.
ELISA.
Enzyme-linked immunosorbent assay (ELISA) was done with the Quantikine kit (R&D Systems) following the manufacturer's instruction. SDF-1 (R&D Systems), Tie2, ILK (Santa Cruz Biotechnology), HIF-1α (BD Biosciences), phospho-AKT, phospho-mTOR (Cell Signaling), total m-TOR (Sigma-Aldrich), and α-tubulin (Calbiochem).
FACS analysis
Peripheral blood from mice after ischemic surgery was collected, fractionated with Hostopaque 1083 (Sigma-Aldrich), and mouse peripheral blood mononuclear cells were obtained. HUVECs were treated with 0.5% trypsin-EDTA and fixed with 4% PFA. For fluorescence-activated cell sorter (FACS) analysis, cells were incubated with anti–SDF-1 (R&D Systems) or anti-CXCR4 (Santa Cruz Biotechnology), and bound secondary anti–mouse Alexa 660 or anti–rabbit Alexa 555 (Molecular Probes). Flow cytometric analysis performed using CantoII (BD Biosciences).
In vitro adhesion assay
A monolayer (∼ 90% confluence) of HUVECs were cultured with or without cAng-1 under hypoxia for 6 hours. Then, fluorescent DiI (Molecular Probes)–tagged cells (1 × 105) were added onto monolayer HUVECs and incubated for 1 hour under either static or shear stress (speed rate of ∼ 0.02g rotational frequency) conditions. The nonadhesive BMPCs were washed out by gentle rocking with PBS for 3 times. Neutralizing antibodies against SDF-1α (R&D Systems) or control IgG were treated to HUVECs, respectively, 1 hour before DiI-tagged cell addition. DiI-positive cells bound to the HUVEC monolayer were counted in 10 different microscopic fields. Three independent experiments were repeated.
In vitro tube formation and incorporation assay
DiI-labeled HUVECs (1 × 104; red) were seeded on a Matrigel (BD Biosciences)–coated dish and incubated for 1 hour. CSFE-labeled BM-derived cells (1 × 104; green) were added and incubated for 6 hours. Dish was fixed with 2% PFA and analyzed by confocal microscopy (LSM710).
In vitro migration assay
We performed a modified transwell migration assay. Briefly, DiI-labeled HUVECs (5 × 104, red) were seeded on the bottom of gelatin-coated coverglass dish. The next day, 150 μL of collagen-gel matrix solution (ratio of type 1 collagen:Matrigel: Endothelial basal medium [EBM] = 2:0.5:1.5) was added on top of HUVECs and incubated for 1 hour at 37°C to form a matrix. The height of the collagen-gel matrix on HUVECs was ∼ 600 μm. cAng-1 was contained in a collagen-gel matrix solution. CFSE-labeled BMPCs (1 × 105, green) were put on top of the collagen-gel matrix and incubated for 24 hours; these collagen-gel construct-containing cells were fixed with 4% PFA. The migration of BMPCs toward the HUVECs was observed by confocal microscopy. Images were obtained by stacking along the z-axis and counting the number of migrated green cells.
Mouse BM harvesting
Both tibia and femoral bones were removed from 6-week-old C57BL-GFP mice (The Jackson Laboratory). The ends of the bones were cut and BM was irrigated with PBS. Irrigates fractionated with Histopaque-1083 (Sigma-Aldrich) and mononuclear layers were harvested. Cells were resuspended in EBM-2 medium and transplanted into nude mice. These BM cells from C57BL-GFP mice express GFP, which is easy for tracking and quantification.
In vivo incorporation assay
Female athymic BALB/c-nude mice (8-week-old; The Jackson Laboratory) were anesthetized, and operated ischemic limb surgery. Three days after unilateral femoral artery excision, BM cells (1 × 106) from C57BL-GFP mice were injected by intracardiac puncture to athymic nude mice with hindlimb ischemia. To quantify the homing of BM cells to the ischemic area, we directly counted the GFP+ cells in the histologic section of hindlimb muscle, which were harvested 18 hours after cell transplantation.
Statistical analysis
Quantification of band intensity was analyzed using TINA 2.0 (RayTest) and normalized to the intensity of α-tubulin or GAPDH. The results are expressed as means ± SDs. The differences between the groups were compared by the unpaired t test or 1-way analysis of variance (ANOVA), followed by post hoc analysis with the Bonferroni test. P values ≤ .05 were considered statistically significant. All statistical analyses were performed using SPSS 17.0.
Results
cAng-1 increases SDF-1–expressing capillaries in vivo ischemic hindlimb leading to limb salvage
In the mouse hindlimb ischemia model, we first tested whether the local injection of COMP-Ang-1 (cAng-1) rescues ischemic limb and improves neovasculogenesis. We first observed the fate of ischemic limb of C57BL/6 mouse and serial tissue perfusion (supplemental Figure 1a). Serial laser Doppler imaging of the ischemic left hindlimb showed that blood flow recovery was significantly better in the cAng-1–treating group compared with the PBS group (supplemental Figure 1b). Histologic examination of limb muscle section showed that capillary density in ischemic limb treated with cAng-1 was significantly higher than in PBS at days 7 and 14 (Figure 1A).
cAng-1 enhances vasculogenesis and SDF-1 expression in ischemic muscle. (A) Capillary density was significantly increased in the cAng-1 injection group (*P < .05, **P < .02) after ischemic surgery of C57BL mouse hind limb. Local administration of 100 μg of cAng-1 by 3 injections into thigh muscle (n = 7 each). (B) Immunoblotting for SDF-1 and α-tubulin using limb muscle protein of 3 days of ischemia demonstrated that cAng-1 significantly increased SDF-1 protein. (C) Murine peripheral blood samples were obtained with heparin tube through cardiac puncture at postoperative day 3. ELISA tests revealed a rise in the SDF-1 plasma levels after induction of ischemia, and showed a further elevation of SDF-1 in the cAng-1 injection group (n = 4 each). (D) Quantitative analysis for capillaries expressing SDF-1. Cells double positive for BS-1-lectin+/SDF-1+ were counted in 10 different microscopic fields of at least 3 different sections from each animal. BS-1-lectin+/SDF-1+ (yellow) numbers significantly increased in cAng-1 injection group (*P < .05, **P < .05). (E) Confocal microscopy for BS-1-lectin (green) and SDF-1 (red) in ischemic limb tissues at postoperative day 7. Capillary endothelial cells stained with BS-1 lectin are located around skeletal myocytes (phase bright) and are colocalized with SDF-1 immunofluorescence. No fluorescence signal in the IgG control group. Magnification ×100; scale bar, 50μM. At least 3 different sections from each animal (n = 7) were analyzed. (F) The 3-dimensional confocal microscopic image of fluorescence staining against transverse section shows conclusive colocalization of SDF-1 and BS-1 lectin. Magnification ×630 with immersion oil scale bar, 10 μM. (G) Immunohistochemical staining for SDF-1 and VE-cadherin in ischemic hindlimb tissues at postoperative day 7. Most SDF-1 staining corresponds to VE-cadherin staining in capillary endothelial cells (reddish brown; arrowheads). Unstained cells are skeletal myocytes. No signal in the IgG control group. Magnification ×200, ×400; (C) scale bar, 50 μM. Representative images are shown.
cAng-1 enhances vasculogenesis and SDF-1 expression in ischemic muscle. (A) Capillary density was significantly increased in the cAng-1 injection group (*P < .05, **P < .02) after ischemic surgery of C57BL mouse hind limb. Local administration of 100 μg of cAng-1 by 3 injections into thigh muscle (n = 7 each). (B) Immunoblotting for SDF-1 and α-tubulin using limb muscle protein of 3 days of ischemia demonstrated that cAng-1 significantly increased SDF-1 protein. (C) Murine peripheral blood samples were obtained with heparin tube through cardiac puncture at postoperative day 3. ELISA tests revealed a rise in the SDF-1 plasma levels after induction of ischemia, and showed a further elevation of SDF-1 in the cAng-1 injection group (n = 4 each). (D) Quantitative analysis for capillaries expressing SDF-1. Cells double positive for BS-1-lectin+/SDF-1+ were counted in 10 different microscopic fields of at least 3 different sections from each animal. BS-1-lectin+/SDF-1+ (yellow) numbers significantly increased in cAng-1 injection group (*P < .05, **P < .05). (E) Confocal microscopy for BS-1-lectin (green) and SDF-1 (red) in ischemic limb tissues at postoperative day 7. Capillary endothelial cells stained with BS-1 lectin are located around skeletal myocytes (phase bright) and are colocalized with SDF-1 immunofluorescence. No fluorescence signal in the IgG control group. Magnification ×100; scale bar, 50μM. At least 3 different sections from each animal (n = 7) were analyzed. (F) The 3-dimensional confocal microscopic image of fluorescence staining against transverse section shows conclusive colocalization of SDF-1 and BS-1 lectin. Magnification ×630 with immersion oil scale bar, 10 μM. (G) Immunohistochemical staining for SDF-1 and VE-cadherin in ischemic hindlimb tissues at postoperative day 7. Most SDF-1 staining corresponds to VE-cadherin staining in capillary endothelial cells (reddish brown; arrowheads). Unstained cells are skeletal myocytes. No signal in the IgG control group. Magnification ×200, ×400; (C) scale bar, 50 μM. Representative images are shown.
Migration and incorporation of BM-derived cells to ischemic tissue are important events in increasing the capillary in the ischemic condition.3,4 SDF-1 is known to regulate angiogenesis in part by recruiting BM-derived progenitor cells.2,18 We investigated the potential impact of cAng-1 on SDF-1 regulation in vivo. In the adductor muscle protein, expression of SDF-1 protein was mildly induced by ischemia, and remarkably increased by cAng-1 (Figure 1B). SDF-1 plasma levels increased after the induction of ischemia, and showed a further elevation in the SDF-1 level in the cAng-1 injection group (Figure 1C). cAng-1 and ischemia synergistically stimulated capillaries double-positive for BS-1 lectin and SDF-1 (Figure 1D). Capillary endothelial cells stained with BS-1 lectin (green) are located around skeletal myocytes (phase bright) and colocalized with SDF-1 immunofluorescence (red; Figure 1E). The 3-dimensional confocal microscopic image shows capillaries located around skeletal myocytes and indicates that SDF-1 is indeed detectable in the capillaries, showing conclusive colocalization of SDF-1 and BS-1 lectin (Figure 1F). We also performed immunohistochemistry using an AEC kit (Figure 1G). In results similar to the immunofluorescence confocal microscopic images, reddish-brown immunopositive signals are detectable around the skeletal myocytes, and most SDF-1 staining corresponds to VE-cadherin staining in the capillary endothelial cells. SDF-1 immunoreactivity was hardly detectable in nonischemic tissue (data not shown) whereas it was abundant in ischemic tissue. cAng-1 markedly augmented SDF-1 expression in ischemic tissues (Figure 1G).
cAng-1 stimulates the expression of SDF-1 in hypoxic endothelial cells
To confirm whether cAng-1 regulates SDF-1 expression in endothelial cells, we investigated the effect of cAng-1 on HUVECs under hypoxia (Figure 2). SDF-1 mRNA slightly increased at 3 hours hypoxia and then decreased. Interestingly, cAng-1 treatment showed higher SDF-1 mRNA than hypoxia alone (Figure 2A). cAng-1–induced expression of SDF-1 mRNA peaked at 3 hours and decreased at 6 hours whereas SDF-1 protein peaked at 6 hours and decreased at 12 hours (Figure 2B). These data suggest that there is a delayed correlation between SDF-1 mRNA and protein expression. Moreover, SDF-1 protein levels after cAng-1 stimulation are higher than control levels at all time points. In addition, cAng-1 significantly increased SDF-1 protein under hypoxia in a dose-dependent manner (Figure 2C).
cAng-1 is a positive regulator of SDF-1 expression in endothelial cells. (A) SDF-1 mRNA in HUVECs treated with cAng-1 (200 ng/mL; n = 4). (B) ELISA of SDF-1 protein in culture supernatants. HUVECs were treated with cAng-1 (200 ng/mL) during indicated time (n = 4, *P < .001, #P < .05). (C) HUVECs were incubated under 6 hours hypoxia with the indicated concentrations of cAng-1 and analyzed by ELISA. (n = 4, *P < .001, **P < .001). (D-E) Tie2 siRNA (siTie2) abolished the effect of cAng-1 (200 ng/mL) on SDF-1 expression under hypoxia. siCon indicates control siRNA (n = 3, *P < .001, **P < .005).
cAng-1 is a positive regulator of SDF-1 expression in endothelial cells. (A) SDF-1 mRNA in HUVECs treated with cAng-1 (200 ng/mL; n = 4). (B) ELISA of SDF-1 protein in culture supernatants. HUVECs were treated with cAng-1 (200 ng/mL) during indicated time (n = 4, *P < .001, #P < .05). (C) HUVECs were incubated under 6 hours hypoxia with the indicated concentrations of cAng-1 and analyzed by ELISA. (n = 4, *P < .001, **P < .001). (D-E) Tie2 siRNA (siTie2) abolished the effect of cAng-1 (200 ng/mL) on SDF-1 expression under hypoxia. siCon indicates control siRNA (n = 3, *P < .001, **P < .005).
To confirm the effect of cAng-1 on SDF-1 expression, we knocked down Tie2, an Ang-1 receptor,11 using its siRNA (siTie2; Figure 2D-E). After the transfection of siTie2, Tie2 expression markedly decreased, whereas control nonsilencing siRNA (siCon) transfection had no effect on Tie2 expression (Figure 2D). We found that even in the presence of cAng-1, Tie2 inhibition significantly reduced SDF-1 mRNA and protein (Figure 2D-E).
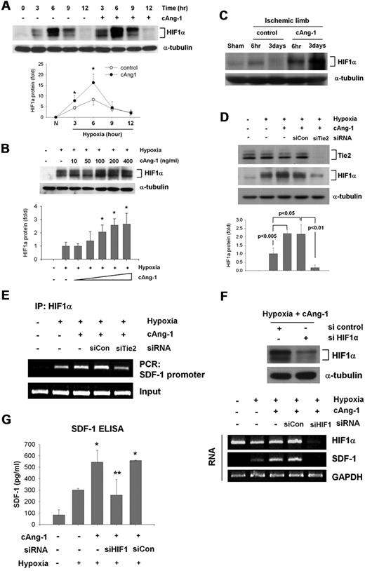
HIF-1α mediates SDF-1 up-regulation by cAng-1
To study the molecular mechanism of cAng-1–mediated SDF-1 up-regulation under hypoxia, we evaluated the effect of cAng-1 on HIF-1, which is known to regulate the expression of angiogenic cytokines.8,9 We checked HIF-1α protein in hypoxic HUVECs (Figure 3). HIF-1α protein transiently increased at maximum levels at ∼ 6 hours and then rapidly decreased even under persistent hypoxic condition. Interestingly, cAng-1 treatment showed significantly higher HIF-1α protein levels than hypoxia alone at 3 hours and 6 hours (*P < .05; Figure 3A). We also checked whether cAng-1 could affect HIF-1α protein under normoxia. But, HIF-1α protein was not detectable in normoxia even in the presence of cAng-1 (data not shown). Therefore, we performed further experiments only under hypoxic conditions. In addition, cAng-1 significantly increased HIF-1α protein level in a dose-dependent manner under hypoxia (*P < .01; Figure 3B).
cAng-1 up-regulates HIF-1α protein level and stimulates its binding on SDF-1 promoter. (A) Immunoblotting of HIF-1α by cAng-1 (200 ng/mL) under hypoxia at time-dependent (top) and quantification graphs (bottom) (n = 4, *P < .05). (B) Immunoblotting of HIF-1α by various concentration of cAng-1 under 6 hours hypoxia (top) and quantification graphs (n = 3, bottom; *P < .01). (C) Western blotting of HIF-1α in ischemic limb muscle. Induction of HIF-1α by ischemia was exaggerated and sustained by cAng-1 treatment (n = 3). (D) Tie2 siRNA (siTie2) abolished the effect of cAng-1 (200 ng/mL) on HIF-1α expression under 6 hours hypoxia (top). Quantification graph (bottom, n = 4). siCon indicates control siRNA. (E) ChIP analysis show HIF-1 binding to the SDF-1 promoter region. Lysates of HUVECs exposed to hypoxia for 6 hours were immunoprecipitated with antibody for HIF-1α. The precipitated DNAs were evaluated by PCR using specific primers for SDF-1 promoter (n = 3). (F-G) Silencing of HIF-1α in HUVECs abolished the effect of cAng-1 (200 ng/mL) on SDF-1 expression under hypoxia (*P < .01 vs Hypoxia; **P < .01 vs siCon).
cAng-1 up-regulates HIF-1α protein level and stimulates its binding on SDF-1 promoter. (A) Immunoblotting of HIF-1α by cAng-1 (200 ng/mL) under hypoxia at time-dependent (top) and quantification graphs (bottom) (n = 4, *P < .05). (B) Immunoblotting of HIF-1α by various concentration of cAng-1 under 6 hours hypoxia (top) and quantification graphs (n = 3, bottom; *P < .01). (C) Western blotting of HIF-1α in ischemic limb muscle. Induction of HIF-1α by ischemia was exaggerated and sustained by cAng-1 treatment (n = 3). (D) Tie2 siRNA (siTie2) abolished the effect of cAng-1 (200 ng/mL) on HIF-1α expression under 6 hours hypoxia (top). Quantification graph (bottom, n = 4). siCon indicates control siRNA. (E) ChIP analysis show HIF-1 binding to the SDF-1 promoter region. Lysates of HUVECs exposed to hypoxia for 6 hours were immunoprecipitated with antibody for HIF-1α. The precipitated DNAs were evaluated by PCR using specific primers for SDF-1 promoter (n = 3). (F-G) Silencing of HIF-1α in HUVECs abolished the effect of cAng-1 (200 ng/mL) on SDF-1 expression under hypoxia (*P < .01 vs Hypoxia; **P < .01 vs siCon).
We further confirmed the HIF-1α up-regulation by cAng-1 using proteins from ischemic limb (Figure 3C). In the PBS-injected group, expression of HIF-1α increased at 6 hours after ischemia but decreased at 3 days. However, the cAng-1–injected group showed more HIF-1α protein than the PBS group at both 6 hours and 3 days in ischemic limb (Figure 3C).
Moreover, after the transfection of siTie2 in HUVECs, HIF-1α protein was significantly reduced even in the presence of cAng-1 (Figure 3D). When we performed transfection of HIF-1α expression plasmid into HUVECs under hypoxia, we observed higher SDF-1 expression than hypoxia alone (data not shown). The ChIP assay also confirmed the transcriptional activation of SDF-1 by cAng-1 through HIF-1α (Figure 3E). In addition, HIF-1α blocking by siRNA (siHIF1α) remarkably decreased cAng-1–induced SDF-1 mRNA and protein up-regulation (Figure 3F-G), suggesting that cAng-1 mainly increased SDF-1 via the HIF-1α pathway in hypoxic endothelial cells.
HIF-1α protein synthesis is increased by cAng-1 through mTOR
We next evaluated the underlying mechanisms of the HIF-1α stimulation by cAng-1 under hypoxia (Figure 4). We first checked the HIF-1α mRNA level to test whether cAng-1 can affect the transcription of HIF-1α. However, HIF-1α mRNA was not affected by cAng-1 (Figure 4A-B) although HIF-1α protein was markedly increased by cAng-1 (Figure 3), meaning that increased HIF-1α protein was not related with HIF-1α mRNA level in hypoxic condition. We tested HIF-1α stability change by cAng-1 using cyclohexamide (CHX), a protein translation blocker10 (Figure 4C). We could not detect any significant difference in stability of HIF-1α protein between the control and cAng-1 treatment groups. Notably, however, protein synthesis rates of HIF-1α measured after blocking protein degradation with the proteasome inhibitor MG132 were higher in cAng-1 than in control on treatment with hypoxia (Figure 4D). Because the AKT/mTOR signaling pathway plays a central role in the HIF-1α translation,10,19,20 we investigated whether cAng-1 activates mTOR in hypoxic cells (Figure 4E). Hypoxia results in increased phospho-mTOR at 1 hour, which was increased 2.3-fold (P < .05, n = 3) by cAng-1 treatment, suggesting that cAng-1 modulated HIF-1α protein synthesis via activation of the mTOR pathway in hypoxic endothelial cells.
cAng-1 increases HIF-1α translation through mTOR activation. RT-PCR of HIF-1α (A) in a hypoxia time-dependent (n = 3) or (B) in a dose-dependent cAng-1 treatment (n = 3). (C-D) HUVECs treated with hypoxia or hypoxia/cAng-1 (200 ng/mL) for 6 hours followed by treatment with 15μM cyclohexamide (CHX) or 10μM MG132. Quantitative graph from 2 independent experiments express HIF-1α levels on normalization for α-tubulin. (E) Western blotting of mTOR cascade. cAng-1 augmented hypoxia-induced acute activation of Akt and mTOR phosphorylation (n = 3). Vertical lines have been inserted to indicate a repositioned gel lane.
cAng-1 increases HIF-1α translation through mTOR activation. RT-PCR of HIF-1α (A) in a hypoxia time-dependent (n = 3) or (B) in a dose-dependent cAng-1 treatment (n = 3). (C-D) HUVECs treated with hypoxia or hypoxia/cAng-1 (200 ng/mL) for 6 hours followed by treatment with 15μM cyclohexamide (CHX) or 10μM MG132. Quantitative graph from 2 independent experiments express HIF-1α levels on normalization for α-tubulin. (E) Western blotting of mTOR cascade. cAng-1 augmented hypoxia-induced acute activation of Akt and mTOR phosphorylation (n = 3). Vertical lines have been inserted to indicate a repositioned gel lane.
cAng-1 activates the mTOR/HIF-1α/SDF-1 axis
One of the upstream regulators of AKT/mTOR is ILK,19,21 which can interact with other receptors.22 We tested whether Tie2 and ILK can interact by cAng-1 treatment under hypoxia (Figure 5). Tie2 (green) in HUVEC dispersed through the membrane and cytoplasm in the normoxic condition. Location of ILK (red) did not completely match with that of Tie2 (Figure 5A). Under hypoxia, however, both Tie2 and ILK moved to the perinucleus area. Interestingly, treatment with cAng-1 relocated both Tie2 and ILK to the cell membrane, and at this time, they showed colocalization (yellow). In immunoprecipitation analysis, cAng-1 increased the binding of Tie2 and ILK, whereas the total amount of ILK did not change (Figure 5B).
cAng-1 induces Tie2 interaction with ILK on hypoxia, leading to stimulation of HIF-1α/SDF-1 axis. (A) Cells were transfected with pFlag-Tie2 plasmid and immunofluorescence stained with anti-Flag (green) and anti-ILK (red). Nucleus for TOPRO3 (blue). Confocal image showed the interaction of Tie2 and ILK as yellow color which was significantly enhanced at cell membrane by cAng-1. No fluorescence signal in the isotype IgG group. Magnification ×630 with immersion oil; scale bar, 20 μm. (B) Immunoprecipitation (IP) using anti-Tie2 followed by Western blotting for ILK. cAng-1 significantly increased the binding between Tie2 and ILK without change of total amount of ILK. WCL indicates whole cell lysate. (C-F) HUVECs were transfected with adenovirus-β-gal (Adv-β-gal) or kinase-deficient adenovirus ILK (Adv-ILK-dead-GFP) and treated with hypoxia alone or cAng-1 together. Augmentation of hypoxia-induced HIF-1α expression by cAng-1 was obliterated by ILK knockdown. (C) Western blotting and quantification graph of HIF-1α (n = 3). (D) HIF-1α reduction by dose-dependent transfection of Adv-ILK-dead-GFP (n = 2). (E) ChIP analysis shows that augmentation of HIF-1 binding to the SDF-1 promoter by cAng-1 was dependent on ILK (n = 2). (F) SDF-1 mRNA and quantification graph (n = 3). cAng-1–induced SDF-1 mRNA expression decreased in the ILK knockdown group.
cAng-1 induces Tie2 interaction with ILK on hypoxia, leading to stimulation of HIF-1α/SDF-1 axis. (A) Cells were transfected with pFlag-Tie2 plasmid and immunofluorescence stained with anti-Flag (green) and anti-ILK (red). Nucleus for TOPRO3 (blue). Confocal image showed the interaction of Tie2 and ILK as yellow color which was significantly enhanced at cell membrane by cAng-1. No fluorescence signal in the isotype IgG group. Magnification ×630 with immersion oil; scale bar, 20 μm. (B) Immunoprecipitation (IP) using anti-Tie2 followed by Western blotting for ILK. cAng-1 significantly increased the binding between Tie2 and ILK without change of total amount of ILK. WCL indicates whole cell lysate. (C-F) HUVECs were transfected with adenovirus-β-gal (Adv-β-gal) or kinase-deficient adenovirus ILK (Adv-ILK-dead-GFP) and treated with hypoxia alone or cAng-1 together. Augmentation of hypoxia-induced HIF-1α expression by cAng-1 was obliterated by ILK knockdown. (C) Western blotting and quantification graph of HIF-1α (n = 3). (D) HIF-1α reduction by dose-dependent transfection of Adv-ILK-dead-GFP (n = 2). (E) ChIP analysis shows that augmentation of HIF-1 binding to the SDF-1 promoter by cAng-1 was dependent on ILK (n = 2). (F) SDF-1 mRNA and quantification graph (n = 3). cAng-1–induced SDF-1 mRNA expression decreased in the ILK knockdown group.
To confirm the role of ILK in HIF-1α stimulation by cAng-1, we evaluated cAng-1–induced HIF-1α/SDF-1 expression in HUVECs after ILK inactivation using adenovirus kinase–deficient ILK (Adv-ILK-dead). cAng-1 increased ILK activity compared with hypoxia alone, which was remarkably blocked by the Adv-ILK-dead in vitro ILK assay (supplemental Figure 2). Using this Adv-ILK-dead construct, we confirmed that ILK is a mediator for the effect of cAng-1 on HIF-1α synthesis, binding activity of HIF-1 on the SDF-1 promoter, and SDF-1 expression (Figure 5C-F). In addition, we confirmed that the interaction of Tie2 and ILK was stimulated by cAng-1, which induced Tie2 phosphorylation and of ILK activity in vivo (supplemental Figure 3).
cAng-1 increases recruitment of BMPCs into microvessels in ischemia
To evaluate whether cAng-1 enhances incorporation of BMPCs to preexisting endothelial cells through SDF-1 induction, we performed in vitro adhesion and incorporation assays (Figure 6A-B). We first tested whether cAng-1 increases surface-bound SDF-1 on HUVECs in hypoxia by FACS analysis. Surface-bound SDF-1 significantly increased with cAng-1 treatment, which was blocked by silencing of HIF-1α (supplemental Figure 4). To test the biologic significance of such changes in surface SDF-1 on HUVECs, we seeded DiI-labeled BMPCs (red) onto the HUVEC monolayer (Figure 6A, supplemental Figure 5) under either static or shear-stress conditions. We found that hypoxia enhanced the adherence of BMPCs on the HUVEC monolayers under both conditions. Notably, treatment with cAng-1 (Hy + cAng-1) further increased the adhesion of BMPCs on HUVECs. This increase in adhesion by cAng-1 was blocked by preincubating HUVECs with neutralizing antibody to SDF-1 (Hy + cAng-1 + nSDF-1), whereas the isotype control antibody had no effect on adhesion (Hy + cAng-1 + nIgG; Figure 6A). This result was further corroborated through blocking experiments where the effect of cAng-1 on cell adhesion onto the HUVEC monolayer was retarded by siTie2 or siHIF-1α (data not shown).
cAng-1 increases the recruitment and the incorporation of BMPCs into endothelial cells in vitro and in vivo ischemia. (A) DiI-labeled human BMPCs (1 × 105; red) were added on the HUVEC monolayer (∼ 90% confluence), incubated under either static or shear-stress conditions, and gently washed. Bar graph shows the count of adhering DiI-labeled BMPCs (n = 3, *P < .05, **P < .01). Hy indicates hypoxia; nSDF-1, neutralizing antibody to SDF-1; and nIgG, neutralizing antibody to IgG. (B) In vitro incorporation assay with a Matrigel tube formation. DiI-labeled HUVECs (red) were seeded onto a Matrigel-coated dish and incubated for 1 hour. CSFE-labeled BMPCs (green) were added, incubated, fixed with 2% PFA, and analyzed by confocal microscopy. Magnification ×200 with immersion oil. Representative images are shown (n = 3). (C-D) In vitro migration assay. DiI-labeled HUVECs (red) were seeded on the bottom of gelatin-coated coverglass dish. The next day, 150 μL of collagen-gel matrix solution (ratio of type 1 collagen:Matrigel:EBM = 2:0.5:1.5) was added onto the HUVECs and incubated for 1 hour at 37°C to form a matrix. cAng-1 was contained in a collagen-gel matrix solution. CFSE-labeled BMPCs (green) were put on top of the collagen-gel matrix and incubated for 24 hours. The migration of BMPCs toward the HUVECs was observed by confocal microscopy, images were obtained by stacking along the z-axis, and the migrated green cells were counted (n = 3). (E) Schematic timetable of BALB/c-nude mice hindlimb ischemia and mouse BM-cell transplantation. (F) LDPI images. BM indicates GFP+ bone marrow (BM) cells. (G) LDPI was sequentially evaluated after transplantation of GFP+ BM cells (1 × 106) into hindlimb ischemic BALB/c-nude mice (n = 5 each, *P < .001). (H) cAng-1 stimulated the incorporation of BM cells into ischemic muscle. The number of mouse GFP+ BM cells (green) that were incorporated into region of SDF-1 expression (red) was greater in the cAng-1/BM group than in the PBS/BM group. The number of the incorporated cells in ischemic tissue of adductor muscle was remarkably lower in the neutralizing anti-CXCR4 pretreatment group (nCXCR4-BM) than the untreated BM-cells or anti-IgG pretreatment group (nIgG-BM). Confocal microscopic image shows conclusively the colocalization of SDF-1 and GFP +BM-cells. Arrows, GFP+ cells recruited to the ischemic limb muscle. Representative confocal microscopic photographs are shown and no fluorescence signal in isotype IgG control. Magnification ×100; scale bar, 50 μm. (I) Enlargement views of GFP+ cells recruited to the ischemic limb muscle. Magnification ×630 with immersion oil; scale bar, 10 μm. (J) Number of GFP+ cells incorporating into ischemic limb muscle. Counting cells in 10 different microscopic fields (n = 5 each, *P < .005). (K) Mechanisms of SDF-1 stimulation by cAng-1 in hypoxic endothelium.
cAng-1 increases the recruitment and the incorporation of BMPCs into endothelial cells in vitro and in vivo ischemia. (A) DiI-labeled human BMPCs (1 × 105; red) were added on the HUVEC monolayer (∼ 90% confluence), incubated under either static or shear-stress conditions, and gently washed. Bar graph shows the count of adhering DiI-labeled BMPCs (n = 3, *P < .05, **P < .01). Hy indicates hypoxia; nSDF-1, neutralizing antibody to SDF-1; and nIgG, neutralizing antibody to IgG. (B) In vitro incorporation assay with a Matrigel tube formation. DiI-labeled HUVECs (red) were seeded onto a Matrigel-coated dish and incubated for 1 hour. CSFE-labeled BMPCs (green) were added, incubated, fixed with 2% PFA, and analyzed by confocal microscopy. Magnification ×200 with immersion oil. Representative images are shown (n = 3). (C-D) In vitro migration assay. DiI-labeled HUVECs (red) were seeded on the bottom of gelatin-coated coverglass dish. The next day, 150 μL of collagen-gel matrix solution (ratio of type 1 collagen:Matrigel:EBM = 2:0.5:1.5) was added onto the HUVECs and incubated for 1 hour at 37°C to form a matrix. cAng-1 was contained in a collagen-gel matrix solution. CFSE-labeled BMPCs (green) were put on top of the collagen-gel matrix and incubated for 24 hours. The migration of BMPCs toward the HUVECs was observed by confocal microscopy, images were obtained by stacking along the z-axis, and the migrated green cells were counted (n = 3). (E) Schematic timetable of BALB/c-nude mice hindlimb ischemia and mouse BM-cell transplantation. (F) LDPI images. BM indicates GFP+ bone marrow (BM) cells. (G) LDPI was sequentially evaluated after transplantation of GFP+ BM cells (1 × 106) into hindlimb ischemic BALB/c-nude mice (n = 5 each, *P < .001). (H) cAng-1 stimulated the incorporation of BM cells into ischemic muscle. The number of mouse GFP+ BM cells (green) that were incorporated into region of SDF-1 expression (red) was greater in the cAng-1/BM group than in the PBS/BM group. The number of the incorporated cells in ischemic tissue of adductor muscle was remarkably lower in the neutralizing anti-CXCR4 pretreatment group (nCXCR4-BM) than the untreated BM-cells or anti-IgG pretreatment group (nIgG-BM). Confocal microscopic image shows conclusively the colocalization of SDF-1 and GFP +BM-cells. Arrows, GFP+ cells recruited to the ischemic limb muscle. Representative confocal microscopic photographs are shown and no fluorescence signal in isotype IgG control. Magnification ×100; scale bar, 50 μm. (I) Enlargement views of GFP+ cells recruited to the ischemic limb muscle. Magnification ×630 with immersion oil; scale bar, 10 μm. (J) Number of GFP+ cells incorporating into ischemic limb muscle. Counting cells in 10 different microscopic fields (n = 5 each, *P < .005). (K) Mechanisms of SDF-1 stimulation by cAng-1 in hypoxic endothelium.
We next performed an in vitro incorporation assay with a Matrigel tube to show actually the incorporated cells during capillary formation (Figure 6B). We found that the green BMPCs attached onto the HUVEC tubular structure under normoxia (arrowhead), and BMPCs appear to begin incorporation into the vessel tubular structure under hypoxia. Notably, treatment with cAng-1 (Hy + cAng-1) stimulated the incorporation of BMPCs into the HUVEC tubular structure, shown as a green tube branch (arrow). This incorporation triggered by cAng-1 was blocked by preincubating the HUVECs with neutralizing antibody to SDF-1 (Hy + cAng-1 + nSDF1), whereas a green tube branch was detectable in the isotype control antibody group (Hy + cAng-1 + nIgG). These results indicated that cAng-1 facilitates functional interactions between mature endothelium and circulating BMPCs via up-regulation of SDF-1.
Moreover, we performed an in vitro migration assay for migration of BMPCs toward HUVECs through collagen matrix (Figure 6C-D). DiI-labeled HUVECs (red) were seeded on the bottom of gelatin-coated coverglass dish. The next day, 150 μL of collagen-gel matrix solution was added on top of HUVECs and incubated to form a matrix. CFSE-labeled BMPCs (green) were put on top of the collagen-gel matrix and incubated for 24 hours. As in the in vitro adhesion and incorporation assays, hypoxia enhanced the migration of green BMPCs. Treatment with cAng-1 (Hy + cAng-1) further stimulated the migration of BMPCs toward the HUVECs. Notably, this migration caused by cAng-1 was blocked by preincubation of the BMPCs with neutralizing antibody to CXCR4 (Hy + cAng-1 + nCXCR4-BM). Thus, we confirmed our hypothesis that BMPCs respond to SDF-1 from HUVECs and migrate toward HUVECs. Furthermore, cAng-1 is less effective in recruiting CXCR4-blocked BMPCs than unblocked ones.
We performed BM-cell transplantation with the BALB/c-nude mouse ischemia model to examine whether cAng-1–induced SDF-1 expression is necessary for recruitment of BM-derived cells in vivo (Figure 6E-J). We removed the femoral artery of BALB/c-nude mice and injected cAng-1 to adductor muscle. Three days after surgery when SDF-1 synthesis is highly induced by cAng-1 stimulation (Figure 1B), we systemically infused GFP+ BM cells isolated from C57BL-GFP mice through cardiac puncture. The BM cells from GFP mice express GFP fluorescence and are easy for tracking and quantification.
In Figure 6G, the PBS-treated BALB/c-nude mice, which did not receive BM cells, showed no blood flow recovery, whereas C57BL mice showed good blood flow recovery (supplemental Figure 1). Such results may derive from the differences in vasculogenic ability because of different mouse strains23,24 or, more importantly, because of the absence of angiogenic T-cell function in nude mice.25 In several previous studies,23,24 nude mice and CD4+ T-lymphocyte–deficient mice usually exhibit a significantly poorer capability in postischemic vasculogenesis than C57BL mice do. In addition, limb-ischemic nude mice, which received human angiogenic T cells (CD3+/CD31+ cells), showed vasculogenic recovery and good restoration.25
Injection of GFP+ BM cells in the PBS/BM group slightly restored hindlimb blood flow which significantly improved by additional injection of cAng-1 in the cAng-1/BM group (Figure 6F-G). Interestingly, in the histologic analysis, we observed that in the cAng-1–injected mouse limb, SDF-1 expression (red) increased resulting in the greater incorporation of GFP+ BM cells (green) into ischemic tissues (Figure 6H-J). CXCR4, a SDF-1 receptor, plays crucial roles in the homing of BM cells to injured tissue.26 Pretreatment of BM cells with neutralizing anti-CXCR4 antibody resulted in a strongly reduced recovery of hindlimb blood flow (Figure 6G). Importantly, the incorporation of GFP+ BM cells into ischemic limb tissues was remarkably reduced after the BM cells were preincubated with anti-CXCR4 antibody (Figure 6H). We found that CXCR4+ cells also significantly increased in peripheral blood from cAng-1–injected ischemic mice (supplementary Figure 6), suggesting that more BMPCs might be mobilized into the bloodstream from BM and recruited to ischemic microvessels through at least SDF-1 up-regulation by cAng-1.
Discussion
Dysfunction of the vascular system is deeply related with many diseases including heart, brain, and limb ischemia. Among many of the factors involved in regulating the vascular system, Ang-1 is one of the most important molecules for construction and maintenance of vasculature.11,12 Herein, the interesting finding of our study is that Ang-1 is a novel inducer of BMPC recruitment into ischemic foci (Figure 6K). cAng-1 induced Tie2-ILK interaction and increased ILK activity in hypoxic endothelial cells. Active ILK in turn phosphorylated and activated AKT and mTOR, which stimulated HIF-1α protein synthesis. HIF-1 bound to the SDF-1 promoter thereby up-regulating the expression of SDF-1, which enhanced the mobilization of BM-derived CXCR4+ cells. As a result, effective tissue regeneration occurred through neovasculogenesis in ischemic tissue (Figure 6K).
Induction of SDF-1 by cAng-1 leading to recruitment of BMPCs
BMPCs have the potential to proliferate and to differentiate into mature endothelial cells.5 In fact, induction of progenitor cell homing to ischemic tissue is a key for repairing damaged tissue.26-28 However, the regulators that target BMPCs to the foci of vascular injury have not been unveiled thus far. We here found that Ang-1 increased both soluble SDF-1 and surface-bound SDF-1 in ischemic endothelial cells (Figure 2, supplemental Figure 4). SDF-1 mediates homing of circulating progenitor cells to injured tissue by binding to its receptor CXCR4 on progenitor cells.2,18 Local SDF-1 up-regulation seems to be a relevant method to enhance tissue regeneration because transplantation of SDF-1–overexpressing fibroblasts in the infarct area increased infiltration of hematopoietic stem cells.29 We also tested the effect of cAng-1 on SDF-1 expression in nonendothelial cells including cardiomyocytes, vascular smooth muscle cells, aortic fibroblasts, and skeletal myoblasts because Ang-1 can affect nonendothelial cells.30,31 We found that SDF-1 was just transiently increased after hypoxia in these nonendothelial cells. Interestingly, cAng-1 could not affect SDF-1 mRNA up-regulation in these nonendothelial cells (data not shown), indicating that SDF-1 up-regulation by Ang-1 is endothelial cell-specific.
Mechanisms of SDF-1 induction by cAng-1
We also demonstrated a novel pathway that cAng-1 up-regulated SDF-1 through HIF-1α translational activation via Tie2/ILK binding and mTOR signaling (Figures 4–5). HIF-1α, an oxygen-regulated molecule, is mainly controlled on its protein stability, and shows consistent expression under hypoxia.32 Decrease of HIF-1α expression is mostly a result of the increased ubiquitination and protein degradation under normoxic condition.32,33 In our study, cAng-1 maintained the persistent expression of HIF-1α even after prolonged hypoxia (Figure 3). cAng-1 did not affect the half-life of HIF-1α but instead stimulated HIF-1α synthesis (Figure 4). Recently, it was reported that insulin, angiotensin II, and epidermal growth factor up-regulate HIF-1α even without hypoxic stimulation.9,10,34,35 The pathway for hypoxia-independent HIF-1α activation has been identified, where mTOR was involved.34,35 Moreover, because the AKT/mTOR signaling pathway plays central role in the HIF-1α translation.10,20 We found that decreased translation was the mechanism for the reduction of HIF-1α after prolonged hypoxia which may result from AKT and mTOR deactivation (Figure 4). Notably, cAng-1 supplementation activated the AKT/mTOR pathway and finally stimulated SDF-1.
Our findings reveal several important novel points: HIF-1α acts as a major downstream mediator of cAng-1 (Figure 3). HIF-1 is the main transcription activator regulating hundreds of angiogenic genes, such as VEGF.34,36 However, the effects of VEGF are very different from those of Ang-1, including increased endothelial migration, proliferation, and endothelial permeability.36 It has been reported that neither Ang-1 nor Ang-2 alone promoted angiogenesis during vasculature development. Ang-1 is important for blood vessel maturation and stability. Ang-1 alone did not promote neovascularization in a cornea micropocket assay, although pellets containing VEGF alone induced corneal angiogenesis. The addition of VEGF to Ang-1 (VEGF + Ang-1) produced thick vessels without vessel sprouting.37,38 Ang-1 promoted neovascularization in the hindlimb ischemia model in rabbits when combined with VEGF.39 This suggested that Ang-1 does not supply a direct angiogenic signal but rather may potentiate the effects of other angiogenic factors and promote vascular network maturation. In our study, the serum level of VEGF was increased after cAng-1 injection by ELISA tests (supplemental Figure 7), suggesting cAng-1 and VEGF might synergistically act on neovascularization in ischemic limb. Simultaneously, the Ang-1/HIF-1α axis increases SDF-1 that induces mobilization of vasculogenic progenitor cells and homing to ischemic tissue, resulting in repair or regeneration of more complete vessels initiated as the incomplete form by in situ angiogenic cytokines, such as VEGF. We also evaluated other angiogiogenic factors targeted by HIF-1. As observed in SDF-1, cAng-1 had potentiated the hypoxia-induced mRNA expression of VEGF, VEGFR1, sVEGF1, and CXCR4 in endothelial cells (supplemental Figure 7). Ang-1/HIF-1α axis is an important novel finding in this study and one of the mechanisms for Ang-1 to promote mature and nonleaky blood vessel formation (Figure 6K).
Ang-2 is an antagonist of Ang-1 and disrupts blood vessel formation in the developing embryo; it promotes vessel destabilization and regression in the absence of VEGF.39 In the presence of high levels of VEGF, Ang-2 also promotes a rapid increase in capillary diameter, the remodeling of basal lamina, the proliferation and migration of endothelial cells, and the sprouting of new blood vessels. Thus, Ang-1, Ang-2, and VEGF may play complementary and coordinated roles in angiogenesis and microvascular remodeling. We found that cAng-1 increased HIF-1α level, whereas Ang-2 decreased HIF-1α compared with hypoxia alone (data not shown), showing the different effects of Ang-1 and Ang-2 on HIF-1α expression.
AKT is known to be activated by the interaction of Ang-1 and Tie2.17 mTOR is reported to be a downstream target of AKT and ILK,19,21 and ILK can interact with other receptors.22 Thus, we guessed that AKT/mTOR activation would be induced by the Tie2/ILK pathway. We showed that cAng-1 increased Tie2/ILK binding and their membrane localization under hypoxia, and that Tie2/ILK interaction activated the mTOR pathway under hypoxic condition (Figure 5).
Ang-1 is a well-known angiogenic factor recruiting pericyte and smooth muscle cells for maturation and maintenance of the vascular bed.1,11,12 We recently reported that cAng-1 has priming effect, which enhances BMPC potential,16 and diminished ischemic endothelium death.14 Here, we found for the first time that cAng-1 could regulate the mobilization and adhesion of BMPCs into preexisting endothelial cells. These findings insist Ang-1 has a wide spectrum of therapeutic applications, and suggest the potential implication of recombinant angiopoietin-1 (like as cAng-1) treatment in various ischemic diseases.
The online version of this article contains a data supplement.
The publication costs of this article were defrayed in part by page charge payment. Therefore, and solely to indicate this fact, this article is hereby marked “advertisement” in accordance with 18 USC section 1734.
Acknowledgments
This study was supported by a grant from the Innovative Research Institute for Cell Therapy (A062260), and from the National Research Foundation grant funded by the Korea government (MEST; 2010-0020257).
H.-S.K. is a professor of Molecular Medicine & Biopharmaceuticals Sciences, Seoul National University, sponsored by World Class University (WCU) program from the Ministry of Education and Science, Korea.
Authorship
Contribution: S.-W.Y. performed experiments and analyzed data; S.-W.L. designed the research, analyzed data, and wrote the manuscript; J.L. and H.-K.J. performed the mouse hindlimb ischemia experiment; J.-W.S., C.-H.Y., H.-J.K., and B.-H.O. interpreted data; H.-Z.K. and G.-Y.K. provided cAng-1 and Tie2-Flag; and Y.-B.P. and H.-S.K. planned the project, interpreted data, and wrote the manuscript.
Conflict-of-interest disclosure: The authors declare no competing financial interests.
Correspondence: Hyo-Soo Kim, MD, PhD, Professor, Department of Internal Medicine, Cardiovascular Center, Seoul National University Hospital, 28 Yongon-dong, Chongno-gu, Seoul 110-744 Korea; e-mail: hyosoo@snu.ac.kr.
References
Author notes
S-W.Y. and S-W.L. contributed equally to this work.






This feature is available to Subscribers Only
Sign In or Create an Account Close Modal