Abstract
The timely clearance of apoptotic neutrophils from inflammation sites is an important function of macrophages; however, the role of macrophages in maintaining neutrophil homeostasis under steady-state conditions is less well understood. By conditionally deleting the antiapoptotic gene cellular FLICE-like inhibitory protein (C-FLIP) in myeloid cells, we have generated a novel mouse model deficient in marginal zone and bone marrow stromal macrophages. These mice develop severe neutrophilia, splenomegaly, extramedullary hematopoiesis, decreased body weight, and increased production of granulocyte colony-stimulating factor (G-CSF) and IL-1β, but not IL-17. c-FLIPf/f LysM-Cre mice exhibit delayed clearance of circulating neutrophils, suggesting that failure of macrophages to efficiently clear apoptotic neutrophils causes production of cytokines that drive excess granulopoiesis. Further, blocking G-CSF but not IL-1R signaling in vivo rescues this neutrophilia, suggesting that a G-CSF–dependent, IL-1β–independent pathway plays a role in promoting neutrophil production in mice with defective clearance of apoptotic cells.
Introduction
Neutrophils are particularly short-lived cells that become senescent and undergo apoptosis after just a few hours in circulation.1-4 During infection or injury, tissue macrophages clear apoptotic neutrophils at the inflamed site, resulting in resolution of inflammation.5,6 Recent work has shown that selective depletion of wound macrophages results in increased numbers of neutrophils and elevated inflammatory cytokine production at the site of injury, suggesting that this macrophage population plays a role in maintaining localized neutrophil homeostasis in the wound setting.7
The clearance of apoptotic neutrophils and regulation of neutrophil homeostasis in nonpathologic settings are less well understood. It has been thought that neutrophils were largely cleared in the liver, as apoptotic neutrophils are phagocytosed by Kupffer cells in rats injected with lipopolysaccharide (LPS).8 In naive mice, however, senescent neutrophils home not only to the liver, but also to bone marrow and the spleen.9,10 Further suggesting a role for bone marrow and spleen as important sites of neutrophil clearance, blocking chemokine receptors on adoptively transferred apoptotic neutrophils, which inhibits their homing to the spleen and bone marrow, but not to the liver, results in accumulation of these cells in the blood and kidneys.10 Bone marrow stromal macrophages and bone marrow-derived macrophages (BMDM) have been shown to be capable of phagocytosing apoptotic neutrophils10,11 ; however, it remains unknown whether bone marrow or splenic macrophages (or both) are required for steady-state neutrophil clearance, or the effect that a loss of these macrophages would have on neutrophil homeostasis.
Other studies have suggested that tissue macrophages may play a role in both the clearance of extravasated neutrophils and the regulation of neutrophil production. These studies used mice deficient in the adhesion molecule CD18, in which neutrophils are unable to leave the bloodstream, and resulted in the proposal of a model in which tissue macrophages that do not phagocytose neutrophils have heightened production of IL-23, leading to the excess IL-17-driven granulopoiesis that is observed in adhesion molecule-deficient mice.12 Consistent with this IL-17–driven model, increased levels of circulating IL-17 are correlated with the severity of neutrophilia in several adhesion molecule-deficient mouse models, and in vivo neutralization of IL-12 p40 has been shown to modestly reduce circulating neutrophil numbers in uninfected wild-type mice, suggesting that the downstream cytokine IL-17 may play a role in maintaining neutrophil numbers.12 Whether this model applies to steady-state granulopoiesis in wild-type animals is unclear, as in vivo neutralization of IL-17 in wild-type mice does not affect neutrophil frequency in peripheral blood.10
Direct in vivo assessment of the role of macrophages in maintaining neutrophil homeostasis under steady-state conditions has been limited by the animal models available. Of the macrophage-deficient mouse models that have been described, several die at young ages, either of septicemia or neurologic defects.13,14 Others, such as the osteopetrotic (op/op) mouse, survive but have relatively normal numbers of macrophages in both central and peripheral lymphoid tissues.15,16 Furthermore, because macrophages and neutrophils share an early developmental pathway, cell-intrinsic neutrophil defects exist in some macrophage-deficient models, precluding their use in studying macrophage-regulated neutrophil kinetics.14
By conditionally deleting the antiapoptotic gene cellular FLICE-like inhibitory protein (c-FLIP) in myeloid cells, we have generated a novel genetic model lacking splenic marginal zone, bone marrow, and thioglycollate-elicited peritoneal macrophages. The c-FLIP gene exists in vivo as 2 alternatively spliced isoforms: c-FLIPS and c-FLIPL. It plays a critical role in the survival of T cells and B cells by inhibiting caspase-8–mediated apoptosis.17,18 A similar function for c-FLIP in myeloid lineages has been suggested by in vitro studies using cell lines and human peripheral blood monocytes.19,20 The c-FLIPf/f LysM-Cre mice provide the first evidence that c-FLIP is required for macrophage survival in vivo.
Furthermore, c-FLIPf/f LysM-Cre mice develop a striking phenotype, with severe splenomegaly, increased serum levels of IL-1β and G-CSF, and dramatic neutrophilia in the bone marrow, blood, peritoneum, and spleen. Using a mixed bone marrow chimera system, we demonstrate that excess neutrophil production is secondary to the loss of macrophages in these mice, providing in vivo evidence for the critical role of macrophages in maintaining neutrophil homeostasis. We also demonstrate that blocking G-CSF but not IL-1β signaling reverses the phenotype observed in c-FLIPf/f LysM-Cre mice. Together, these data suggest that failure of macrophages to efficiently clear apoptotic neutrophils results in elevated levels of G-CSF, which in turn drives increased neutrophil production.
Methods
Mice
c-FLIPf/f mice17 were bred with LysM-Cre knockin mice21 (The Jackson Laboratory) to generate c-FLIPf/f LysM-Cre mice, and with ROSA26 ER-Cre mice22 to generate c-FLIPf/f ER-Cre mice. Both c-FLIPf/f LysM-Cre and c-FLIPf/f ER-Cre mice were born at expected Mendelian ratios and survived and reproduced as well as c-FLIPf/f littermates. All mice were used at 6-8 weeks of age, except as indicated in the text. Animal usage was conducted according to protocols approved by the Duke University Institutional Animal Care and Use Committee.
Thioglycollate elicitation of peritoneal inflammation
Mice were injected intraperitoneally with 1 mL of 3% thioglycollate (BD Biosciences). Mice were killed 3 days after injection for isolation of macrophages, and peritoneal exudate cells (PECs) were harvested by peritoneal lavage with 10 mL of phosphate buffer solution (PBS). Thioglycollate-elicited macrophages were analyzed by flow cytometry as described above or suspended at 107/mL in PBS, subjected to cytospin, and stained with a Hema 3 Stat Pack kit (Fisher Scientific).
Neutrophil clearance
Mice were injected intraperitoneally with 150 μL of bromodeoxyuridine (BrdU; 10 mg/mL in PBS). At various time points after injection, blood samples were obtained via tail or submandibular bleeds and analyzed by flow cytometry using a fluorescein isothiocyanate (FITC) BrdU Flow Kit (BD Biosciences). For lactate dehydrogenase assays, blood was collected in heparinized tubes and plasma samples were diluted 1:100 in PBS. A standard curve was prepared using serial dilutions of rabbit muscle lactate dehydrogenase (LDH), and LDH levels were assessed using a Cytotoxicity Detection Kit (Roche Applied Science). For detection of apoptotic neutrophils, splenocytes were stained with anti-CD11b–phycoerythrin (PE) and anti-Ly6C–FITC, washed twice with cold PBS, resuspended in 1× Annexin V Binding Buffer (BD Biosciences), and incubated for 15 minutes at room temperature with 5 μL of Pacific Blue–labeled Annexin V (BioLegend) and 5 μL of 7-amino–actinomycin D (AAD; BD Biosciences). Samples were analyzed using a FACSCanto II flow cytometer (BD Biosciences) and FlowJo Version 8.5.3 software (TreeStar).
Mixed bone marrow chimeras
c-FLIPf/+ or c-FLIP+/+ mice were lethally irradiated 4 hours before bone marrow (BM) reconstitution via intravenous injection. Each mouse received either CD45.2+ c-FLIPf/f BM, CD45.2+ c-FLIPf/f LysM-Cre BM, or a 1:1 mixture of CD45.2+ c-FLIPf/f LysM-Cre BM and CD45.2+/CD45.1+ c-FLIP+/+ BM. Plasma samples from chimeric mice were analyzed for cytokine expression 2 weeks posttransfer. Blood samples from untreated chimeric mice and thioglycollate-elicited PEC were examined 12 weeks posttransfer. Splenic phenotype and body weight in untreated chimeric mice were examined 17 weeks posttransfer.
Cytokine measurement
Serum or plasma samples from c-FLIPf/f or c-FLIPf/f LysM-Cre mice aged 4 weeks old or from c-FLIP bone marrow chimeric mice were analyzed using a Bio-Plex Pro Mouse Cytokine 23-plex Assay (Bio-Rad Laboratories).
Anti–G-CSF and IL-1Ra treatment
c-FLIPf/f or c-FLIPf/f LysM-Cre mice were injected intaperitoneally with 10 μg of neutralizing anti-G–CSF antibody (R&D Systems), 100-300 μg of IL-1Ra (Kineret, Amgen), or a combination of both anti-G–CSF and –IL-1Ra every 24 hours. Blood samples were taken on days 0 (before treatment), 5, and 10. Mice treated with both anti–G-CSF and –IL-1Ra were killed for analysis of bone marrow and splenic hematopoiesis on day 15.
Statistical analysis
Unpaired, 2-tailed Student t tests were performed using GraphPad Prism Version 5.0 software.
Full methods for flow cytometry, immunofluorescence, tissue histology, and detection of c-FLIP expression and deletion are provided in the supplemental materials.
Results
c-FLIP is required for macrophage survival
Both c-FLIPL and c-FLIPS have previously been shown to be up-regulated upon the transition from monocyte to macrophage and to protect against Fas-mediated apoptosis in human macrophages.19 Further, c-FLIPL but not c-FLIPS is up-regulated in human peripheral blood monocytes treated with CCL2 and IL-6, and this up-regulation is correlated with increased survival.20 In contrast to these described expression patterns, we found a high level of expression of c-FLIPS and little expression of c-FLIPL in murine bone marrow-derived macrophages (Figure 1A).
c-FLIP is required for macrophage survival. (A) Expression of c-FLIPL and c-FLIPS isoforms in wild-type BMDM as determined by Western blot. (B,C) Macrophage death after in vitro deletion of c-FLIP. (B) BMDM from c-FLIPf/f ER-Cre mice were cultured with ethanol EtOH or 4-hydroxytamoxifen (4-OHT) for 4 days. The frequency of dead cells after deletion of c-FLIP was quantified by staining with trypan blue. Cells were imaged in complete RPMI using a Zeiss Axovert 200 (20×/0.30 NA objective lens). Images were obtained using an AxioCam MRC camera and AxioVision Rel. 4.8 software. Black bars represent c-FLIPf/f ER-Cre cells treated with EtOH and white bars represent c-FLIPf/f ER-Cre cells treated with 4-OHT. (Triplicate values from a single experiment; **P < .01) (C) BMDM from c-FLIPf/f or c-FLIPf/f ER-Cre mice were cultured with EtOH or 4-OHT for 4 days. The number of live cells remaining after deletion of c-FLIP was quantified by trypan blue exclusion. Black bars represent c-FLIPf/f cells and white bars represent c-FLIPf/f ER-Cre cells. Triplicate values from a single experiment; ***P < .001. (D) Relative expression levels of c-FLIPS and c-FLIPL mRNA in surviving c-FLIPf/f ER-Cre BMDM after treatment with 4-OHT. Expression levels were quantified by real-time PCR using Cyclophilin A as an internal control. Black bars represent c-FLIPf/f ER-Cre cells treated with EtOH and white bars represent c-FLIPf/f ER-Cre cells treated with 4-OHT. Triplicate values from a single experiment (**P < .01; ***P < .001; error bars represent standard deviations; NS, not significant).
c-FLIP is required for macrophage survival. (A) Expression of c-FLIPL and c-FLIPS isoforms in wild-type BMDM as determined by Western blot. (B,C) Macrophage death after in vitro deletion of c-FLIP. (B) BMDM from c-FLIPf/f ER-Cre mice were cultured with ethanol EtOH or 4-hydroxytamoxifen (4-OHT) for 4 days. The frequency of dead cells after deletion of c-FLIP was quantified by staining with trypan blue. Cells were imaged in complete RPMI using a Zeiss Axovert 200 (20×/0.30 NA objective lens). Images were obtained using an AxioCam MRC camera and AxioVision Rel. 4.8 software. Black bars represent c-FLIPf/f ER-Cre cells treated with EtOH and white bars represent c-FLIPf/f ER-Cre cells treated with 4-OHT. (Triplicate values from a single experiment; **P < .01) (C) BMDM from c-FLIPf/f or c-FLIPf/f ER-Cre mice were cultured with EtOH or 4-OHT for 4 days. The number of live cells remaining after deletion of c-FLIP was quantified by trypan blue exclusion. Black bars represent c-FLIPf/f cells and white bars represent c-FLIPf/f ER-Cre cells. Triplicate values from a single experiment; ***P < .001. (D) Relative expression levels of c-FLIPS and c-FLIPL mRNA in surviving c-FLIPf/f ER-Cre BMDM after treatment with 4-OHT. Expression levels were quantified by real-time PCR using Cyclophilin A as an internal control. Black bars represent c-FLIPf/f ER-Cre cells treated with EtOH and white bars represent c-FLIPf/f ER-Cre cells treated with 4-OHT. Triplicate values from a single experiment (**P < .01; ***P < .001; error bars represent standard deviations; NS, not significant).
To determine whether c-FLIP plays a prosurvival role in murine macrophages similar to that in human macrophages, we crossed mice expressing c-FLIP alleles with a loxP-flanked exon 1 (c-FLIPf/f) to mice expressing Cre recombinase fused to a mutated estrogen receptor binding domain under control of the ROSA26 locus (ER-Cre) to generate a model in which c-FLIP can be inducibly deleted in myeloid cells on treatment with 4-hydroxytamoxifen (4-OHT).17,22 As exon 1 is included in both c-FLIPS and c-FLIPL, Cre-mediated deletion results in loss of expression of both isoforms.17
Mature BMDM from c-FLIPf/f ER-Cre mice were cultured in the presence or absence of 4-OHT. After 4 days of culture, the frequency of trypan blue+ cells increased from less than 5% to greater than 25% in 4-OHT-treated cells but did not change in untreated cells, suggesting an increase in cell death on deletion of c-FLIP (Figure 1B). Enumeration of surviving cells after 4 days of culture in the presence or absence of 4-OHT demonstrated a more dramatic increase in BMDM death, as the number of surviving cells after c-FLIP deletion was only 25% of that of control cells (Figure 1C). This decrease in cell number could not be attributed to defects in differentiation or proliferation, as c-FLIP was deleted only in mature BMDM and no proliferation was observed in control BMDM (data not shown). Together, these findings suggest that after deletion of c-FLIP, 75% of BMDM die, and the majority of these cells are cleared by surviving macrophages in the culture. We did not detect significant deletion of either c-FLIPS or c-FLIPL at the mRNA level in the surviving BMDM, further suggesting that only those cells that escaped deletion of c-FLIP survived (Figure 1D).
To study the function of c-FLIP in vivo, we next generated mice conditionally lacking c-FLIP expression in myeloid cells by crossing c-FLIPf/f mice to Lysozyme M-Cre (LysM-Cre) mice.17,21 Similar to op/op mice,23 c-FLIPf/f LysM-Cre mice have significantly decreased body weight (Figure 2A, B); however, they have no anatomic defects, are fertile, and survive as well as wild-type littermates. Southern blot analysis of c-FLIPf/f LysM-Cre BMDM revealed approximately50% deletion of the floxed c-FLIP allele (Figure 2C). This result suggests that similar to our findings in c-FLIPf/f ER-Cre BMDM, most surviving c-FLIPf/f LysM-Cre macrophages have escaped deletion of at least one c-FLIP allele, while macrophages that delete both alleles die. To determine whether in vivo macrophage populations also require c-FLIP for their survival, we first examined thioglycollate-elicited peritoneal macrophages. PEC samples obtained from c-FLIPf/f mice 3 days after intaperitoneal injection with thioglycollate consisted mostly of macrophages, while macrophages were almost completely absent in samples from c-FLIPf/f LysM-Cre mice (Figure 2D, E). Furthermore, Day 3 PEC samples from c-FLIPf/f LysM-Cre mice instead contained a large number of neutrophils (Figure 2D, E). This suggests that similar to what has been observed in the wound setting,7 a lack of macrophages causes prolonged neutrophilia in the peritoneum after inflammatory stimulus.
Loss of macrophages in c-FLIPf/f LysM-Cre mice. (A) Representative c-FLIPf/f and c-FLIPf/f LysM-Cre mice show the decreased size observed in c-FLIPf/f LysM-Cre mice. (B) Body weight of c-FLIPf/f and c-FLIPf/f LysM-Cre mice at 6-8 weeks of age. Black bars represent c-FLIPf/f mice and white bars represent c-FLIPf/f LysM-Cre mice. Data were obtained in 4 independent experiments (n = 7-9; ***P < .001). (C) Wild-type, floxed, and deleted c-FLIP alleles in BMDM from c-FLIPf/+, c-FLIPf/f, c-FLIPf/+ LysM-Cre, or c-FLIPf/f LysM-Cre mice as detected by Southern blot. Film was scanned with a Canon CanoScan n122ou scanner. (D) Cytospins of Day 3 thioglycollate-elicited PEC samples from c-FLIPf/f (left) and c-FLIPf/f LysM-Cre mice (right). Original magnification 200×. Images were obtained using a Zeiss Axiovert 200 (20×/0.20 NA objective lens) with an AxioCam MRC camera and AxioVision Rel. 4.8 software. (E) Quantification of macrophages, neutrophils, and monocytes in Day 3 thioglycollate-elicited PEC. Data were obtained in 4 independent experiments (n = 5-6; NS, not significant; ***P < .001). (F) Absolute numbers of CD4+ or CD8+ T cells, B220+ B cells, CD11b+Ly6Cint neutrophils, SSCloCD11b+Ly6Chi inflammatory monocytes, and SSClo CD11b+ Ly6Clo resident monocytes in peripheral blood as determined by flow cytometry. Data were obtained in 7 independent experiments. n = 8-10; NS, not significant; P < .05; **P < .01; ***P< .001. Error bars represent standard deviations.
Loss of macrophages in c-FLIPf/f LysM-Cre mice. (A) Representative c-FLIPf/f and c-FLIPf/f LysM-Cre mice show the decreased size observed in c-FLIPf/f LysM-Cre mice. (B) Body weight of c-FLIPf/f and c-FLIPf/f LysM-Cre mice at 6-8 weeks of age. Black bars represent c-FLIPf/f mice and white bars represent c-FLIPf/f LysM-Cre mice. Data were obtained in 4 independent experiments (n = 7-9; ***P < .001). (C) Wild-type, floxed, and deleted c-FLIP alleles in BMDM from c-FLIPf/+, c-FLIPf/f, c-FLIPf/+ LysM-Cre, or c-FLIPf/f LysM-Cre mice as detected by Southern blot. Film was scanned with a Canon CanoScan n122ou scanner. (D) Cytospins of Day 3 thioglycollate-elicited PEC samples from c-FLIPf/f (left) and c-FLIPf/f LysM-Cre mice (right). Original magnification 200×. Images were obtained using a Zeiss Axiovert 200 (20×/0.20 NA objective lens) with an AxioCam MRC camera and AxioVision Rel. 4.8 software. (E) Quantification of macrophages, neutrophils, and monocytes in Day 3 thioglycollate-elicited PEC. Data were obtained in 4 independent experiments (n = 5-6; NS, not significant; ***P < .001). (F) Absolute numbers of CD4+ or CD8+ T cells, B220+ B cells, CD11b+Ly6Cint neutrophils, SSCloCD11b+Ly6Chi inflammatory monocytes, and SSClo CD11b+ Ly6Clo resident monocytes in peripheral blood as determined by flow cytometry. Data were obtained in 7 independent experiments. n = 8-10; NS, not significant; P < .05; **P < .01; ***P< .001. Error bars represent standard deviations.
Interestingly, we also observed a roughly 40-fold increase in the number of neutrophils in peripheral blood of naive c-FLIPf/f LysM-Cre mice, along with an increase in inflammatory, but not resident, monocytes (Figure 2F). Because LysM-Cre has also been shown to mediate deletion of floxed genes in neutrophils, we examined the expression of c-FLIPS and c-FLIPL in sorted bone marrow neutrophils and thioglycollate-elicited peritoneal neutrophils by real-time polymerase chain reaction (PCR). In contrast to the efficient LysM-Cre–mediated deletion demonstrated for other floxed genes,21 we did not detect any deletion of c-FLIP at the mRNA level in either neutrophil population (supplemental Figure 1, available on the Blood Web site; see the Supplemental Materials link at the top of the online article). One possible explanation for this finding is that although c-FLIP may be deleted at the genomic level, the short half-life of neutrophils does not allow sufficient time for the loss of c-FLIP mRNA. Although the reason for the failure of c-FLIP mRNA deletion in c-FLIPf/f LysM-Cre neutrophils is not clear, the presence of c-FLIP mRNA in these cells indicates that the increased numbers of circulating neutrophils in c-FLIPf/f LysM-Cre mice are not due to loss of c-FLIP in these cells. These data suggest that macrophages are required not only for the clearance of neutrophils from sites of inflammation, but also for the maintenance of neutrophil homeostasis under steady-state conditions.
Loss of bone marrow stromal macrophages and altered hematopoiesis
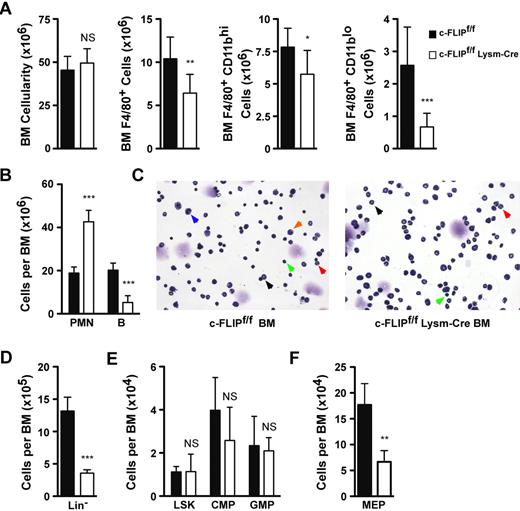
Having detected neutrophilia in unmanipulated c-FLIPf/f LysM-Cre mice, we next examined the bone marrow. Although total bone marrow cellularity was unchanged, the number of F4/80+ cells was decreased, and the number of F4/80+ CD11blo cells, which have previously been described as bone marrow stromal macrophages,24,25 was reduced 74% in c-FLIPf/f LysM-Cre mice (Figure 3A). This loss of bone marrow macrophages was also observed in cytospins, as few cells with characteristic macrophage nuclear morphology were present in bone marrow from c-FLIPf/f LysM-Cre mice (Figure 3C).
Bone marrow stromal macrophages are lost and hematopoiesis is altered in c-FLIPf/f LysM-Cre mice. (A) Total bone marrow cellularity and absolute numbers of F4/80+, F4/80+ CD11bhi, and F4/80+ CD11blo bone marrow macrophage populations as determined by flow cytometry. Data were obtained in 6 independent experiments (n = 7-11; NS, not significant; *P < .05; **P < .01; ***P < .001). (B) Absolute numbers of B220+ B cells and CD11b+ Gr1+ neutrophils in bone marrow of c-FLIPf/f and c-FLIPf/f LysM-Cre mice as determined by flow cytometry. Data were obtained in 3 independent experiments (n = 4-7; ***P < .001). (C) Representative bone marrow cytospins from c-FLIPf/f (left) and c-FLIPf/f LysM-Cre (right) mice showing immature (black arrowheads) and mature neutrophils (red arrowheads), lymphocytes (green arrowheads), monocytes (orange arrowhead), and macrophages (blue arrowhead). Original magnification 200×. Images were obtained using a Zeiss Axiovert 200 (20×/0.30 NA objective lens) with an AxioCam MRC camera and AxioVision Rel 4.8 software. (D-F) Absolute numbers of progenitor cells in bone marrow as determined by flow cytometry. Data were obtained in 2 independent experiments. n = 4; NS, not significant; **P < .01; ***P < .001. (D) Absolute numbers of Lin− (CD3ϵ−CD4−CD8−CD11b−B220−) cells. (E) Absolute numbers of LSK (Lin−Sca-1+c-Kit+) cells, CMP (Lin−c-Kit+Sca-1− CD34+ FcγRlo), and GMP (Lin−c-Kit+Sca-1− CD34+ FcγRhi) populations. (F) Absolute numbers of MEP (Lin−c-Kit+Sca-1− CD34− FcγRlo) cells. In all panels, black bars represent c-FLIPf/f mice and white bars represent c-FLIPf/f LysM-Cre mice. *P < .05; **P< .01; ***P < .001. All error bars represent standard deviations.
Bone marrow stromal macrophages are lost and hematopoiesis is altered in c-FLIPf/f LysM-Cre mice. (A) Total bone marrow cellularity and absolute numbers of F4/80+, F4/80+ CD11bhi, and F4/80+ CD11blo bone marrow macrophage populations as determined by flow cytometry. Data were obtained in 6 independent experiments (n = 7-11; NS, not significant; *P < .05; **P < .01; ***P < .001). (B) Absolute numbers of B220+ B cells and CD11b+ Gr1+ neutrophils in bone marrow of c-FLIPf/f and c-FLIPf/f LysM-Cre mice as determined by flow cytometry. Data were obtained in 3 independent experiments (n = 4-7; ***P < .001). (C) Representative bone marrow cytospins from c-FLIPf/f (left) and c-FLIPf/f LysM-Cre (right) mice showing immature (black arrowheads) and mature neutrophils (red arrowheads), lymphocytes (green arrowheads), monocytes (orange arrowhead), and macrophages (blue arrowhead). Original magnification 200×. Images were obtained using a Zeiss Axiovert 200 (20×/0.30 NA objective lens) with an AxioCam MRC camera and AxioVision Rel 4.8 software. (D-F) Absolute numbers of progenitor cells in bone marrow as determined by flow cytometry. Data were obtained in 2 independent experiments. n = 4; NS, not significant; **P < .01; ***P < .001. (D) Absolute numbers of Lin− (CD3ϵ−CD4−CD8−CD11b−B220−) cells. (E) Absolute numbers of LSK (Lin−Sca-1+c-Kit+) cells, CMP (Lin−c-Kit+Sca-1− CD34+ FcγRlo), and GMP (Lin−c-Kit+Sca-1− CD34+ FcγRhi) populations. (F) Absolute numbers of MEP (Lin−c-Kit+Sca-1− CD34− FcγRlo) cells. In all panels, black bars represent c-FLIPf/f mice and white bars represent c-FLIPf/f LysM-Cre mice. *P < .05; **P< .01; ***P < .001. All error bars represent standard deviations.
Further, bone marrow B cells were almost entirely replaced by neutrophils (Figure 3B). No increase was observed in the number of neutrophils with mature nuclear morphology in bone marrow from c-FLIPf/f LysM-Cre mice, demonstrating that the elevated numbers of neutrophils in c-FLIPf/f LysM-Cre bone marrow were due to increased neutrophil production (Figure 3C).
This loss of B cells and increased production of neutrophils in the bone marrow, along with the observation that c-FLIPf/f LysM-Cre bone marrow is white in color (data not shown), suggests that hematopoiesis is altered in c-FLIPf/f LysM-Cre mice. Indeed, absolute numbers of Lin− cells and megakaryocyte-erythroid progenitors (MEPs) in bone marrow were decreased roughly fourfold and threefold, respectively (Figure 3D,F), while absolute numbers of progenitor populations upstream of the neutrophil lineage, including Lin− Sca-1+ c-Kit+ (LSK) cells, common myeloid progenitors (CMPs), and granulocyte-macrophage progenitors (GMPs) were unchanged (Figure 3E).
Loss of marginal zone macrophages, splenomegaly, and splenic extramedullary hematopoiesis
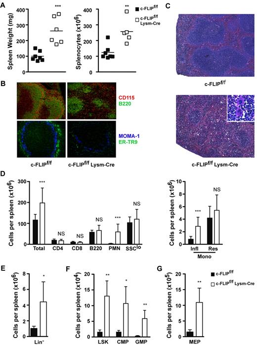
In contrast to their small body size, c-FLIPf/f LysM-Cre mice have markedly enlarged spleens. The spleens of c-FLIPf/f LysM-Cre mice are increased ∼2.5-fold in both weight and cellularity (Figure 4A and supplemental Figure 2). Hematoxylin and eosin (H&E) staining showed disruption of splenic architecture in c-FLIPf/f LysM-Cre mice, along with expanded red pulp (Figure 4C). The disorganization of the c-FLIPf/f LysM-Cre spleen was also evident in tissue sections stained for B cells and macrophages, as the lymphoid follicle consisted of a solid region of B cells surrounded by T cells, rather than a ring of B cells surrounding T cells (Figure 4B and data not shown).
c-FLIPf/f LysM-Cre mice lack marginal zone macrophages and have splenomegaly and splenic extramedullary hematopoiesis. (A) Spleen weight (left) and cellularity of spleens lysed of red blood cells (right) in c-FLIPf/f and c-FLIPf/f LysM-Cre mice. Black boxes represent c-FLIPf/f mice and white boxes represent c-FLIPf/f LysM-Cre mice. Data were obtained in 5 independent experiments (spleen weights) or 7 independent experiments (splenic cellularity). **P < .01; ***P < .001. (B) Loss of CD115+ ER-TR9+ marginal zone macrophages but not MOMA-1+ metallophilic macrophages as observed by immunofluorescent staining. Frozen spleen sections from c-FLIPf/f (left) and c-FLIPf/f LysM-Cre (right) mice were stained for CD115 (red) and B220 (green; top), or MOMA-1 (blue) and ER-TR9 (green; bottom). Original magnifications 100× (top), 200× (bottom). Images were obtained using a Zeiss Axiovert 200M (10×/0.30 NA objective lens, top; 20×/0.75 NA objective lens, bottom) with an AxioCam MRm camera and AxioVision Rel. 4.8 software. (C) Images of paraffin-embedded spleen sections from c-FLIPf/f and c-FLIPf/f LysM-Cre mice stained with H&E. Original magnification 100×. Inset, image showing megakaryocytes in the spleen of a c-FLIPf/f LysM-Cre mouse. Original magnification 400×. Images were obtained using a Zeiss Axiovert 200 (10×/0.25 NA objective lens or 40×/0.50 NA objective lens, inset) with an AxioCam MRC camera and AxioVision Rel. 4.8 software. (D) Absolute numbers of CD4+ or CD8+ T cells, B220+ B cells, CD11b+ Ly6Cint neutrophils, and total SSClo cells (left) or SSClo CD11b+ Ly6Chi inflammatory monocytes and SSClo CD11b+ Ly6Clo resident monocytes (right) in c-FLIPf/f and c-FLIPf/f LysM-Cre spleens as determined by flow cytometry. Data were obtained in 4-7 independent experiments (T cells, 5 experiments; B cells, 4 experiments; neutrophils and monocytes, 6 experiments, and SSClo cells, 7 experiments). n = 7-14; NS, not significant; ***P < .001. (E-G) Absolute numbers of progenitor cells in spleen as determined by flow cytometry. Data were obtained in 2 independent experiments. n = 4; *P < .05; **P < .01. (E) Absolute numbers of Lin− (CD3ϵ−CD4−CD8−CD11b−B220−) cells. (F) Absolute numbers of LSK (Lin−Sca-1+c-Kit+) cells, CMP (Lin−c-Kit+Sca-1− CD34+ FcγRlo), and GMP (Lin−c-Kit+Sca-1− CD34+ FcγRhi) populations. (G) Absolute numbers of MEP (Lin− c-Kit+ Sca-1− CD34− FcγRlo) cells. In all panels, black bars represent c-FLIPf/f mice and white bars represent c-FLIPf/f LysM-Cre mice. *P < .05; **P < .01; ***P < .001. Error bars represent standard deviations.
c-FLIPf/f LysM-Cre mice lack marginal zone macrophages and have splenomegaly and splenic extramedullary hematopoiesis. (A) Spleen weight (left) and cellularity of spleens lysed of red blood cells (right) in c-FLIPf/f and c-FLIPf/f LysM-Cre mice. Black boxes represent c-FLIPf/f mice and white boxes represent c-FLIPf/f LysM-Cre mice. Data were obtained in 5 independent experiments (spleen weights) or 7 independent experiments (splenic cellularity). **P < .01; ***P < .001. (B) Loss of CD115+ ER-TR9+ marginal zone macrophages but not MOMA-1+ metallophilic macrophages as observed by immunofluorescent staining. Frozen spleen sections from c-FLIPf/f (left) and c-FLIPf/f LysM-Cre (right) mice were stained for CD115 (red) and B220 (green; top), or MOMA-1 (blue) and ER-TR9 (green; bottom). Original magnifications 100× (top), 200× (bottom). Images were obtained using a Zeiss Axiovert 200M (10×/0.30 NA objective lens, top; 20×/0.75 NA objective lens, bottom) with an AxioCam MRm camera and AxioVision Rel. 4.8 software. (C) Images of paraffin-embedded spleen sections from c-FLIPf/f and c-FLIPf/f LysM-Cre mice stained with H&E. Original magnification 100×. Inset, image showing megakaryocytes in the spleen of a c-FLIPf/f LysM-Cre mouse. Original magnification 400×. Images were obtained using a Zeiss Axiovert 200 (10×/0.25 NA objective lens or 40×/0.50 NA objective lens, inset) with an AxioCam MRC camera and AxioVision Rel. 4.8 software. (D) Absolute numbers of CD4+ or CD8+ T cells, B220+ B cells, CD11b+ Ly6Cint neutrophils, and total SSClo cells (left) or SSClo CD11b+ Ly6Chi inflammatory monocytes and SSClo CD11b+ Ly6Clo resident monocytes (right) in c-FLIPf/f and c-FLIPf/f LysM-Cre spleens as determined by flow cytometry. Data were obtained in 4-7 independent experiments (T cells, 5 experiments; B cells, 4 experiments; neutrophils and monocytes, 6 experiments, and SSClo cells, 7 experiments). n = 7-14; NS, not significant; ***P < .001. (E-G) Absolute numbers of progenitor cells in spleen as determined by flow cytometry. Data were obtained in 2 independent experiments. n = 4; *P < .05; **P < .01. (E) Absolute numbers of Lin− (CD3ϵ−CD4−CD8−CD11b−B220−) cells. (F) Absolute numbers of LSK (Lin−Sca-1+c-Kit+) cells, CMP (Lin−c-Kit+Sca-1− CD34+ FcγRlo), and GMP (Lin−c-Kit+Sca-1− CD34+ FcγRhi) populations. (G) Absolute numbers of MEP (Lin− c-Kit+ Sca-1− CD34− FcγRlo) cells. In all panels, black bars represent c-FLIPf/f mice and white bars represent c-FLIPf/f LysM-Cre mice. *P < .05; **P < .01; ***P < .001. Error bars represent standard deviations.
These tissue sections also revealed the loss of a CD115+ macrophage population encircling the B cell zone in c-FLIPf/f LysM-Cre mice (Figure 4B). To determine whether this population corresponded to marginal zone or metallophilic macrophages, splenic sections were stained for MOMA-1, a marker for metallophilic macrophages, and ER-TR9, a marker for marginal zone macrophages. In spleens from c-FLIPf/f mice, an outer ring of ER-TR9+ cells was clearly visible surrounding an inner ring of MOMA-1+ cells; however, only MOMA-1+ cells were visible in spleens from c-FLIPf/f LysM-Cre mice, demonstrating a selective loss of marginal zone, but not metallophilic macrophages (Figure 4B). In contrast to these obvious changes in splenic architecture and loss of marginal zone macrophages, we did not observe any defects in liver architecture or loss of F4/80+ Kupffer cells (supplemental Figure 3).
Similar to what we observed in bone marrow and blood from c-FLIPf/f LysM-Cre mice, neutrophils were increased 19-fold in the spleen, while inflammatory monocytes but not resident monocytes were increased 3.5-fold (Figure 4D). Splenic neutrophils, which ranged from 2-8 × 106 in c-FLIPf/f mice and from 17-139 × 106 in c-FLIPf/f LysM-Cre mice, accounted for the entire increase in splenic cellularity observed in c-FLIPf/f LysM-Cre mice; the numbers of T and B lymphocytes, along with the total number of SSClo cells, were unaltered (Figure 4D). That c-FLIPf/f LysM-Cre mice had normal numbers of splenic T and B lymphocytes, together with the finding that aged c-FLIPf/f LysM-Cre mice did not produce anti-ssDNA or anti-dsDNA antibodies (supplemental Figure 2), demonstrated that splenomegaly was not due to development of an autoimmune phenotype in these mice.
Considering the decreased numbers of some progenitor populations in the bone marrow of c-FLIPf/f LysM-Cre mice, we next addressed the possibility that extramedullary hematopoiesis occurred in the spleen. In contrast to the loss of Lin− cells and MEPs observed in the bone marrow, absolute numbers of Lin− cells, LSK cells, CMPs, GMPs, and MEPs were all increased between 4-fold and 19-fold in the spleen of c-FLIPf/f LysM-Cre mice (Figure 4E-G). This suggests that while those populations necessary for production of neutrophils remain in the bone marrow, some hematopoietic stem cells are mobilized to the spleen, where they develop along both the GMP and MEP lineages. In particular, the decrease in bone marrow MEPs and their concomitant increase in the spleen suggests that the expanded splenic red pulp and absence of red blood cells in the bone marrow of c-FLIPf/f LysM-Cre mice are due to a shift in erythrocyte development from the bone marrow to the spleen. In addition, H&E staining of splenic sections revealed numerous giant, multinucleated cells resembling megakaryocytes in the spleen of c-FLIPf/f LysM-Cre mice, but not c-FLIPf/f mice (Figure 4C inset), further demonstrating the shift in development of cells of the MEP lineage to the spleen. Together, these data indicate that splenic extramedullary hematopoiesis occurs in c-FLIPf/f LysM-Cre mice, probably due to the near-total dedication of the bone marrow to neutrophil production.
Neutrophilia in c-FLIPf/f LysM-Cre Mice is G-CSF-dependent
To better understand the cause of excess neutrophil production in c-FLIPf/f LysM-Cre mice, we examined production of cytokines believed to regulate either steady-state or emergency granulopoiesis. IL-1β, G-CSF, and MIP-1α, but not IL-17, were increased in serum from c-FLIPf/f LysM-Cre mice (Figure 5A). To determine which of these cytokines were responsible for increased neutrophil production in c-FLIPf/f LysM-Cre mice, 4-week-old c-FLIPf/f LysM-Cre and c-FLIPf/f mice were treated daily for 5-15 days with neutralizing anti-G–CSF antibody, IL-1R antagonist (IL-1Ra), or a combination of anti-G–CSF antibody and IL-1Ra. Before treatment, c-FLIPf/f LysM-Cre mice displayed neutrophilia and increased numbers of inflammatory monocytes in peripheral blood; however, after 5 days of combination treatment with anti-G-CSF antibody and IL-1Ra, numbers of neutrophils and inflammatory monocytes in the blood of c-FLIPf/f LysM-Cre mice were similar to those in c-FLIPf/f mice (Figure 5B). Furthermore, after 15 days of combination treatment, bone marrow and splenic hematopoiesis was largely normalized in c-FLIPf/f LysM-Cre mice (Figure 5C, D). Absolute numbers of B cells, neutrophils, and all progenitor populations examined in the bone marrow of c-FLIPf/f LysM-Cre mice were restored to the levels observed in c-FLIPf/f mice (Figure 5C), and the red color of the bone marrow was restored (data not shown). Importantly, splenic cellularity in treated c-FLIPf/f LysM-Cre mice was not significantly different from that of treated c-FLIPf/f mice, and these mice no longer displayed increased numbers of splenic neutrophils and inflammatory monocytes (Figure 5D). Although no significant differences were observed between c-FLIPf/f LysM-Cre mice and c-FLIPf/f mice in the numbers of any progenitor populations examined in the spleen, the absolute numbers of Lin− cells and MEPs appeared to remain increased in c-FLIPf/f LysM-Cre mice after treatment, suggesting that although the bulk of hematopoiesis had returned to the bone marrow, erythropoiesis and megakaryocyte development were still occurring in the spleen at this timepoint (Figure 5D). Together, these data demonstrate that the shift in hematopoiesis from the bone marrow to the spleen in c-FLIPf/f LysM-Cre mice is cytokine mediated.
Neutrophilia in c-FLIPf/f LysM-Cre mice is G-CSF–dependent. (A) Expression of G-CSF, IL-1β, IL-17, and MIP-1α in serum of 4-week-old c-FLIPf/f (black bars) or c-FLIPf/f LysM-Cre (white bars) mice as determined by multiplex cytokine assay. Data presented were obtained in a single experiment, and are representative of 2 independent experiments. n = 3; NS, not significant; **P < .01; ***P < .001. (B-D) In vivo inhibition of G-CSF and IL-1 signaling. (B) Absolute numbers of circulating neutrophils and monocytes in c-FLIPf/f (black bars) or c-FLIPf/f LysM-Cre (white bars) mice before and after combination treatment with anti-G-CSF antibody and IL-1Ra. (C-D) Absolute numbers of bone marrow B cells, neutrophils, and progenitor cells (C), or splenic neutrophils, inflammatory monocytes, and progenitor cells (D) in c-FLIPf/f (black bars) or c-FLIPf/f LysM-Cre (white bars) mice after 15 days of combination treatment with anti-G-CSF antibody and IL-1Ra. Data were obtained in 2 independent experiments. (n = 4-7; NS, not significant; *P < .05. (E-F) Frequency of neutrophils in peripheral blood of c-FLIPf/f (black bars) or c-FLIPf/f LysM-Cre (white bars) mice treated daily beginning at 4 weeks of age with neutralizing anti–G-CSF antibody (E) or IL-1Ra (F). Data were obtained in a single experiment (n = 5 (E) or n = 3-5 (F); NS, not significant; *P < .05; ***P < .001). (G) Body weight of c-FLIPf/f (black bars) or c-FLIPf/f LysM-Cre (white bars) mice treated daily beginning at 4 weeks of age with IL-1Ra. Data were obtained in a single experiment. n = 3-5; NS, not significant; *P < .05; **P < .01; ***P < .001. Error bars represent standard deviations.
Neutrophilia in c-FLIPf/f LysM-Cre mice is G-CSF–dependent. (A) Expression of G-CSF, IL-1β, IL-17, and MIP-1α in serum of 4-week-old c-FLIPf/f (black bars) or c-FLIPf/f LysM-Cre (white bars) mice as determined by multiplex cytokine assay. Data presented were obtained in a single experiment, and are representative of 2 independent experiments. n = 3; NS, not significant; **P < .01; ***P < .001. (B-D) In vivo inhibition of G-CSF and IL-1 signaling. (B) Absolute numbers of circulating neutrophils and monocytes in c-FLIPf/f (black bars) or c-FLIPf/f LysM-Cre (white bars) mice before and after combination treatment with anti-G-CSF antibody and IL-1Ra. (C-D) Absolute numbers of bone marrow B cells, neutrophils, and progenitor cells (C), or splenic neutrophils, inflammatory monocytes, and progenitor cells (D) in c-FLIPf/f (black bars) or c-FLIPf/f LysM-Cre (white bars) mice after 15 days of combination treatment with anti-G-CSF antibody and IL-1Ra. Data were obtained in 2 independent experiments. (n = 4-7; NS, not significant; *P < .05. (E-F) Frequency of neutrophils in peripheral blood of c-FLIPf/f (black bars) or c-FLIPf/f LysM-Cre (white bars) mice treated daily beginning at 4 weeks of age with neutralizing anti–G-CSF antibody (E) or IL-1Ra (F). Data were obtained in a single experiment (n = 5 (E) or n = 3-5 (F); NS, not significant; *P < .05; ***P < .001). (G) Body weight of c-FLIPf/f (black bars) or c-FLIPf/f LysM-Cre (white bars) mice treated daily beginning at 4 weeks of age with IL-1Ra. Data were obtained in a single experiment. n = 3-5; NS, not significant; *P < .05; **P < .01; ***P < .001. Error bars represent standard deviations.
To distinguish between the effects of G-CSF and IL-1β, we treated c-FLIPf/f LysM-Cre and c-FLIPf/f mice with either anti-G–CSF antibody or IL-1Ra. After 5 days of treatment, the frequency of neutrophils in peripheral blood of anti-G–CSF-treated c-FLIPf/f LysM-Cre mice was restored to that observed in untreated c-FLIPf/f mice, demonstrating that increased levels of G-CSF drive the overproduction of neutrophils in c-FLIPf/f LysM-Cre mice (Figure 5E). In contrast, IL-1Ra treatment did not rescue neutrophilia in c-FLIPf/f LysM-Cre mice (Figure 5F). These data suggest that elevated levels of G-CSF are sufficient to drive excess neutrophil production, and that although IL-1R signaling has been shown to induce G-CSF production in some contexts,26,27 an IL-1–independent pathway for G-CSF production exists in c-FLIPf/f LysM-Cre mice.
Despite the inability of IL-1Ra to restore neutrophil homeostasis, treatment with IL-1Ra did appear to rescue the decreased body weight observed in c-FLIPf/f LysM-Cre mice. Before treatment, c-FLIPf/f LysM-Cre mice were significantly smaller than their c-FLIPf/f littermates; however, the body weight of c-FLIPf/f LysM-Cre mice was normalized after just 5 days of treatment (Figure 5G). This suggests that, unlike in op/op mice,23 the decreased body weight in c-FLIPf/f LysM-Cre mice is due not to defects in bone remodeling, but to increased levels of IL-1β.
Delayed neutrophil clearance in c-FLIPf/f LysM-Cre mice
Neutrophil apoptosis is required for resolution of inflammation during infection;but without timely clearance of these apoptotic cells, inflammation can instead be enhanced.28,29 Although many anti-inflammatory mechanisms may be induced by macrophage clearance of neutrophils, it has been suggested that apoptotic neutrophils themselves can serve as a modulator of macrophage cytokine production. In the wound setting, phagocytosis of apoptotic neutrophils can induce production of TGF-β by macrophages, stimulating wound contraction.6
Whether similar feedback mechanisms also control steady-state neutrophil homeostasis is less clear. In vitro studies have shown that BMDM produce G-CSF when cultured with apoptotic neutrophils, and that the level of G-CSF production by these macrophages increases with the ratio of neutrophils to macrophages.10 Considering the loss of macrophage populations in the spleen and bone marrow, both organs to which some senescent neutrophils have been shown to home,10 we hypothesized that clearance of apoptotic neutrophils may be defective in c-FLIPf/f LysM-Cre mice, resulting in an increased neutrophil:macrophage ratio, which could drive the increased production of G-CSF observed in these mice.
To test this hypothesis, we first examined the efficiency with which neutrophils were cleared from circulation. c-FLIPf/f LysM-Cre and c-FLIPf/f mice were injected intaperitoneally with BrdU, and numbers of circulating BrdU+ neutrophils were assessed at time points from 24-192 hours after injection. Numbers of BrdU+ neutrophils in blood increased more rapidly in c-FLIPf/f LysM-Cre mice than in c-FLIPf/f mice and reached a peak by 48 hours, after which they remained stable for an additional 48 hours (Figure 6A). In contrast, the number of BrdU+ neutrophils in c-FLIPf/f mice peaked at 72 hours, and decreased significantly within the next 24 hours (Figure 6A). Importantly, all BrdU+ neutrophils were cleared by 164 hours in c-FLIPf/f mice, while the number of BrdU+ neutrophils remaining in circulation in c-FLIPf/f LysM-Cre mice at this time point was greater than that 96 hours postinjection in c-FLIPf/f mice, suggesting that an increased number of aged and probably apoptotic neutrophils are present in c-FLIPf/f LysM-Cre mice (Figure 5A). In addition, increased numbers of Annexin V+ 7-AAD+ neutrophils were observed in the spleen of c-FLIPf/f LysM-Cre mice, indicating an accumulation of apoptotic neutrophils in the spleen (Figure 6B).
Neutrophil clearance is delayed in c-FLIPf/f LysM-Cre mice. (A) Kinetics of neutrophil production and clearance in c-FLIPf/f and c-FLIPf/f LysM-Cre mice. Mice were injected intaperitoneal with BrdU. Blood samples were taken at time points from 24-192 hours postinjection, and the absolute number of BrdU+ neutrophils was quantified by flow cytometry (top). Bottom, absolute number of BrdU+ neutrophils normalized to the maximum number of BrdU+ neutrophils observed in each mouse strain. Data were obtained in 3 independent experiments. Triplicate values from a single experiment (n = 3-6). (B) Accumulation of annexin V+ 7-AAD+ neutrophils in the spleens of c-FLIPf/f LysM-Cre mice. Data were obtained in 2 independent experiments (n = 6-7). (C) Levels of lactate dehydrogenase in plasma of c-FLIPf/f and c-FLIPf/f LysM-Cre mice. (n = 6; ** P < .01) In all panels, black bars or boxes represent c-FLIPf/f mice and white bars or boxes represent c-FLIPf/f LysM-Cre mice. Error bars represent standard deviations.
Neutrophil clearance is delayed in c-FLIPf/f LysM-Cre mice. (A) Kinetics of neutrophil production and clearance in c-FLIPf/f and c-FLIPf/f LysM-Cre mice. Mice were injected intaperitoneal with BrdU. Blood samples were taken at time points from 24-192 hours postinjection, and the absolute number of BrdU+ neutrophils was quantified by flow cytometry (top). Bottom, absolute number of BrdU+ neutrophils normalized to the maximum number of BrdU+ neutrophils observed in each mouse strain. Data were obtained in 3 independent experiments. Triplicate values from a single experiment (n = 3-6). (B) Accumulation of annexin V+ 7-AAD+ neutrophils in the spleens of c-FLIPf/f LysM-Cre mice. Data were obtained in 2 independent experiments (n = 6-7). (C) Levels of lactate dehydrogenase in plasma of c-FLIPf/f and c-FLIPf/f LysM-Cre mice. (n = 6; ** P < .01) In all panels, black bars or boxes represent c-FLIPf/f mice and white bars or boxes represent c-FLIPf/f LysM-Cre mice. Error bars represent standard deviations.
Defective clearance of apoptotic cells can result in progression to secondary necrosis and eventual cell lysis, resulting in release of potentially toxic cytoplasmic contents from neutrophils.30,31 To further determine whether delayed clearance of neutrophils and other apoptotic cells resulted in increased cell lysis, levels of the cytoplasmic enzyme LDH were detected in plasma from c-FLIPf/f LysM-Cre and c-FLIPf/f mice. LDH was increased roughly twofold in c-FLIPf/f LysM-Cre plasma, suggesting that cytoplasmic contents of dead and dying cells were released into the extracellular space on failure of macrophages to clear these cells (Figure 6C). This release of cytoplasmic contents may further contribute to the production of cytokines driving granulopoiesis in c-FLIPf/f LysM-Cre mice, as extracellular adenosine triphosphate (ATP) can induce P2X7 receptor-dependent release of mature IL-1β, and released neutrophil proteases alter macrophage cytokine production.31-33
Neutrophilia and splenomegaly are secondary to loss of macrophages
Having demonstrated that neutrophil clearance is delayed in c-FLIPf/f LysM-Cre mice, we next sought to determine whether the loss of macrophages was responsible for the neutrophilia and splenomegaly observed in these mice. To answer this question, we used a mixed bone marrow chimera system in which c-FLIPf/f, c-FLIPf/f LysM-Cre, or a 1:1 mixture of c-FLIP+/+ and c-FLIPf/f LysM-Cre bone marrow was transferred to lethally irradiated wild-type hosts (Figure 7A). Similar to c-FLIPf/f LysM-Cre mice, wild-type hosts receiving c-FLIPf/f LysM-Cre bone marrow displayed decreased body weight and increased spleen weight compared with wild-type hosts receiving c-FLIP+/+ bone marrow (Figure 7E, F).
Neutrophilia, splenomegaly, decreased body size, and increased G-CSF production are secondary to the loss of macrophages in c-FLIPf/f LysM-Cre mice. (A) c-FLIPf/f recipient mice were lethally irradiated before transfer of congenically marked bone marrow. Transferred bone marrow was either c-FLIPf/f, c-FLIPf/f LysM-Cre, or a 1:1 mixture of c-FLIPf/f and c-FLIPf/f LysM-Cre. (B-G) Posttransfer analysis of bone marrow chimeric mice. Wild-type (WT) chimeric mice are represented by black boxes, knock-out (KO) chimeric mice are represented by white boxes, and mixed chimeric mice are represented by gray boxes. In mixed chimeric mice, cells of WT donor origin are represented by black boxes and cells of KO donor origin are represented by white boxes. Data in B-F were obtained in a single experiment (NS, not significant; *P < .05; **P < .01; ***P < .001). (B) Absolute numbers of thioglycollate-elicited PEC macrophages. Recipient mice were injected intaperitoneally with thioglycollate. PEC samples were harvested 3 days after injection, and differential counts were performed on cytospins. (C) Absolute numbers of neutrophils in peripheral blood of recipient mice as determined by flow cytometry. (D) Absolute numbers of inflammatory monocytes in peripheral blood of recipient mice as determined by flow cytometry. (E) Body weight of recipient mice 17 weeks after transfer. (F) Spleen weight of recipient mice 17 weeks after transfer. (G) Cytokine levels in plasma of recipient mice 2 weeks after transfer. Data were obtained in a single experiment. (n = 4-5). *P < .05; **P < .01; ***P < .001. All error bars represent standard deviations.
Neutrophilia, splenomegaly, decreased body size, and increased G-CSF production are secondary to the loss of macrophages in c-FLIPf/f LysM-Cre mice. (A) c-FLIPf/f recipient mice were lethally irradiated before transfer of congenically marked bone marrow. Transferred bone marrow was either c-FLIPf/f, c-FLIPf/f LysM-Cre, or a 1:1 mixture of c-FLIPf/f and c-FLIPf/f LysM-Cre. (B-G) Posttransfer analysis of bone marrow chimeric mice. Wild-type (WT) chimeric mice are represented by black boxes, knock-out (KO) chimeric mice are represented by white boxes, and mixed chimeric mice are represented by gray boxes. In mixed chimeric mice, cells of WT donor origin are represented by black boxes and cells of KO donor origin are represented by white boxes. Data in B-F were obtained in a single experiment (NS, not significant; *P < .05; **P < .01; ***P < .001). (B) Absolute numbers of thioglycollate-elicited PEC macrophages. Recipient mice were injected intaperitoneally with thioglycollate. PEC samples were harvested 3 days after injection, and differential counts were performed on cytospins. (C) Absolute numbers of neutrophils in peripheral blood of recipient mice as determined by flow cytometry. (D) Absolute numbers of inflammatory monocytes in peripheral blood of recipient mice as determined by flow cytometry. (E) Body weight of recipient mice 17 weeks after transfer. (F) Spleen weight of recipient mice 17 weeks after transfer. (G) Cytokine levels in plasma of recipient mice 2 weeks after transfer. Data were obtained in a single experiment. (n = 4-5). *P < .05; **P < .01; ***P < .001. All error bars represent standard deviations.
Analysis of PEC samples 3 days after thioglycollate injection demonstrated that the loss of macrophages observed in c-FLIPf/f LysM-Cre mice was due to an intrinsic defect in these cells, as mice receiving mixed bone marrow had normal numbers of PEC macrophages, all of which were of c-FLIP+/+ donor origin (Figure 7B).
In contrast, analysis of neutrophils and inflammatory monocytes in peripheral blood showed that neither of these cell types had intrinsic defects in c-FLIPf/f LysM-Cre mice. Hosts receiving c-FLIPf/f LysM-Cre bone marrow had increased numbers of both neutrophils and inflammatory monocytes compared with those receiving c-FLIPf/f bone marrow. Mice receiving a 1:1 mixture of c-FLIP+/+ and c-FLIPf/f LysM-Cre bone marrow had normal numbers of neutrophils and inflammatory monocytes, which were derived equally from wild-type and c-FLIPf/f LysM-Cre donor bone marrow (Figure 7C, D).
Furthermore, wild-type hosts receiving a 1:1 mixture of c-FLIP+/+ and c-FLIPf/f LysM-Cre bone marrow had normal body and spleen weights, indicating that the presence of wild-type bone marrow was sufficient to prevent the development of this phenotype even in mice also containing c-FLIPf/f LysM-Cre bone marrow (Figure 7E, F).
Together, these data demonstrate that the presence of wild-type bone marrow is sufficient to suppress the development of neutrophilia, splenomegaly, and decreased body weight in mice also containing c-FLIPf/f LysM-Cre bone marrow, and that these defects are thus secondary to the loss of macrophages. With the finding that neutrophil clearance is delayed in c-FLIPf/f LysM-Cre mice, this suggests that phagocytosis of senescent neutrophils by marginal zone or bone marrow stromal macrophages is key in maintaining neutrophil homeostasis.
Because we previously demonstrated that neutrophilia was mediated by G-CSF and hematopoietic changes were mediated by G-CSF and/or IL-1β, we hypothesized that the defective neutrophil clearance in c-FLIPf/f LysM-Cre mice could drive the increased expression of these cytokines. To determine whether elevated levels of G-CSF and IL-1β were secondary to the loss of macrophages, we thus assessed cytokine levels in the plasma of bone marrow chimeric mice 2 weeks posttransfer. Although not statistically significant, we detected increased levels of G-CSF in the plasma of mice that received c-FLIPf/f LysM-Cre bone marrow (Figure 7G). Interestingly, no differences were observed in the plasma levels of IL-1β among the chimeric mice (Figure 7G). Because the neutrophilic phenotype was already apparent at this time point (data not shown), these findings provide further evidence that neutrophilia in c-FLIPf/f LysM-Cre mice is IL-1β-independent. Importantly, plasma G-CSF levels in mixed bone marrow chimeric mice were similar to those in mice that received only wild-type bone marrow, demonstrating that the increased production of G-CSF and subsequent excessive granulopoiesis observed in c-FLIPf/f LysM-Cre mice are secondary to the loss of macrophages (Figure 7G).
Discussion
In this study, we have shown that neutrophil homeostasis critically depends on the presence of bone marrow and splenic marginal zone macrophages. These results provide the first in vivo evidence for an essential role for macrophages in neutrophil homeostasis under steady-state conditions.
Taking the delayed neutrophil clearance and increased G-CSF production in c-FLIPf/f LysM-Cre mice together with the phenotypic rescue observed in mixed bone marrow chimeric mice, we propose the following model. In the absence of bone marrow stromal and splenic marginal zone macrophages, clearance of apoptotic neutrophils (and possibly other apoptotic cells) is delayed. The increased ratio of apoptotic neutrophils to macrophages may in turn result in increased production of G-CSF by remaining macrophages or other cells encountering the apoptotic neutrophils, driving increased granulopoiesis and altered hematopoiesis. The identity of the cells producing G-CSF in c-FLIPf/f LysM-Cre mice remains unclear. Our failure to detect G-CSF in spleen or bone marrow by enzyme-linked immunosorbent assay (ELISA), real-time PCR, or immunofluorescent staining (data not shown) suggests that in this macrophage-deficient model, G-CSF may be produced largely by nonhematopoietic cells such as vascular endothelial cells, mesothelial cells, or fibroblasts, which have previously been shown to express G-CSF under certain conditions.34 It will thus be interesting to determine whether these nonmacrophage G-CSF–producing cell types have a similar response to increased numbers of apoptotic neutrophils. Alternatively, it is possible that G-CSF is released by c-FLIPf/f LysM-Cre macrophages on cell death, making it difficult to detect in specific cell populations or in whole-tissue preparations.
Although c-FLIPf/f LysM-Cre mice also produce increased levels of IL-1β, which has been shown to induce production of G-CSF, only neutralization of G-CSF is able to rescue the neutrophilic phenotype. Furthermore, IL-1β levels are normal at early time points in knockout (KO) bone marrow chimeric mice, suggesting that while IL-1β may act to increase G-CSF produc-tion in c-FLIPf/f LysM-Cre mice, G-CSF production is largely IL-1β-independent, and IL-1β is dispensable for the development of neutrophilia in c-FLIPf/f LysM-Cre mice.
In contrast to adhesion molecule-deficient mice, no change was detected in the level of IL-17 expression in c-FLIPf/f LysM-Cre mice, indicating that clearance of apoptotic neutrophils does not regulate granulopoiesis solely through IL-17 and that in the absence of infection, the role of IL-17 in granulopoiesis may be limited to adhesion molecule-deficient mouse models. In cases of neutropenia, a similar mechanism may be used by tissue phagocytes that rarely encounter apoptotic neutrophils to stimulate granulopoiesis; however, neutrophil production in this situation would by definition occur by emergency, rather than steady-state granulopoiesis. In support of an IL-17-independent model for steady-state granulopoiesis, IL-17R-deficient mice exhibit only a very mild neutropenia, with peripheral blood neutrophil numbers still slightly above those we observe in control c-FLIPf/f mice (compare reported neutrophil counts of 728 ± 56/μL in IL-7R−/− and 1145 ± 165/μL in wild-type mice to 505 ± 92/μL in c-FLIPf/f mice).12 These previous data support our finding that the key factor regulating steady-state neutrophil production is G-CSF; while IL-1β may be responsible for some of the G-CSF expression in c-FLIPf/f LysM-Cre mice, we find no evidence for a role for IL-17.
In addition to altering the cytokine environment, failure of macrophages to efficiently clear apoptotic cells has been associated with development of autoimmunity.35 Interestingly, although c-FLIPf/f LysM-Cre mice exhibit splenomegaly, they do not have increased numbers of splenic B or T lymphocytes. Furthermore, no anti-DNA antibodies could be detected in serum from aged c-FLIPf/f LysM-Cre mice. This is in contrast to findings in the CD169-DTR system, in which depletion of both marginal zone and metallophilic macrophages results in not only defective clearance of transferred apoptotic cells, but also a break in tolerance to apoptotic cell-associated antigens.35 Our results suggest that metallophilic macrophages may be sufficient to promote tolerance to apoptotic cell-associated antigens in the absence of marginal zone macrophages.
Although c-FLIPf/f LysM-Cre mice share some characteristics, such as splenomegaly and decreased body weight, with other macrophage-deficient models, the causes of these defects appear to be different. Unlike op/op mice, in which spleen size gradually decreases as bone marrow cavity size increases and hematopoiesis returns to the bone marrow,15,36 splenomegaly becomes more pronounced with age in c-FLIPf/f LysM-Cre mice. Similarly, the decreased body weight observed in c-FLIPf/f LysM-Cre mice does not improve with age and can be rescued by treatment with IL-1Ra, suggesting that it is more probably due to increased levels of IL-1β than to defects in bone remodeling as observed in op/op mice.15
c-FLIPf/f LysM-Cre mice thus represent a novel macrophage-deficient mouse model with a unique phenotype and provide valuable insight into the relationship between macrophages and neutrophils. Although the phenotype of these mice is complex, we have shown that the absence of bone marrow stromal macrophages and splenic marginal zone macrophages results in severe neutrophilia, demonstrating the importance of efficient clearance of neutrophils and other apoptotic cells by macrophages in vivo. These mice will also provide an important model for future studies of the mechanisms involved in the resolution of inflammation as well as better understanding of the phagocytic cell types that may be required to prevent autoimmune responses to apoptotic cells.
The online version of this article contains a data supplement.
The publication costs of this article were defrayed in part by page charge payment. Therefore, and solely to indicate this fact, this article is hereby marked “advertisement” in accordance with 18 USC section 1734.
Acknowledgments
We thank Alexis Dunkle and Yu Wang for assistance with experiments.
This work was supported by National Institutes of Health grant AI073947 (Y-W.H.) and a National Science Foundation Graduate Research Fellowship (C.G.). Cytokine profiling was performed in the Duke Human Vaccine Institute Immune Reconstitution and Biomarker Shared Resource Facility in the Regional Biocontainment Laboratory at Duke University, Durham, NC. This biocontainment facility received partial support for construction from the National Institutes of Health, National Institute of Allergy and Infectious Diseases (UC6-AI058607).
National Institutes of Health
Authorship
Contribution: C.G. designed and performed research, analyzed data, and wrote the manuscript; H.P. designed and performed research; G.D.S. contributed vital reagents; and Y.-W.H. designed research and wrote the manuscript.
Conflict-of-interest disclosure: The authors declare no competing financial interests.
Correspondence: You-Wen He, Box 3010, Department of Immunology, DUMC, Durham, NC 27710; e-mail: he000004@mc.duke.edu.







This feature is available to Subscribers Only
Sign In or Create an Account Close Modal