Abstract
Abstract 737
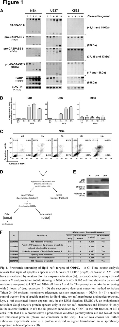
Lipid rafts are highly ordered membrane domains that are enriched in cholesterol and sphingolipids and function in providing a scaffold to signal transduction. Altered raft assembly has been implicated in breast and colorectal cancer progression; rafts are essential to sustained p38K activation by GM-CSF and VEGFa in acute myeloid leukemia (Saulle et al. BJH, 2009). In a previous study, we showed that 10-(Octyloxy) decyl-2-(trimethylammonium) ethyl phosphate (ODPC), an alkylphospholipid, targets raft like domains in model membranes and induces apoptosis in leukemia cells, (ED-50 25mM - NB4), but spares normal hematopoietic and epithelial cells (dos Santos et al. BBACTA 2010). Here, we performed an unbiased quantitative proteomic screen of ODPC targets in lipid rafts. We used stable isotope labeling in cell culture (SILAC) to reveal proteins that are modulated by ODPC before the installation of apoptosis, to gain access to the primary mechanisms of drug action (Fig 1A, B and C). We used successive detergent extraction (Fig 1D) to isolate detergent resistant membranes (DRM) enriched in lipid rafts; blots with specific markers prove the quality of fractionation (Fig 1E). Proteins were considered modulated if: fold change of 2/0.5 or greater plus two or more quantification events and a P value <0.1. A small fraction of proteins was modulated by ODPC (Fig 1F). Of the 1426 proteins identified in the total extract, only one protein (0.07%) was upregulated. Of the 1314 proteins identified in the DRM, 6 proteins (0.45%) were donwregulated. Of these, 4 have predicted or validated palmitoylation sites (Fig 1F). We validated that ODPC downregulates LAT-2 (Fig 2A), an adaptor protein that is target to rafts by palmitoylation and is expressed in B cells and myeloid cells. Interesting, LAT-2 was not expressed in K562 (Fig 2A), a cell resistant to ODPC-induced apoptosis (Fig 1A and B). Moreover, ODPC induced a loss of LAT-2 in the lipid rafts of NB4 cells after 3h of treatment (Fig 2B). Since LAT-2 may function as an adaptor protein in AKT signalization (Roget et al. J.Immunol. 2008) we evaluate the effect of ODPC on the ATK pathway. Fig 2C shows that ODPC induces a downregulation of all components from AKT signaling, compatible with a membrane target drug. However, in functional experiments, ODPC inhibited AKT activation in NB4 cells by myeloid growth factors (MGF), after few minutes of incubation, in a similar way of the specific PI3K inhibitor Wortmannin (Fig 2D). Moreover, in these experiments, MGF induced a rapid and translation-dependent up regulation in LAT-2 expression in control treated cells (Fig 2E). This effect was partially suppressed by ODPC treatment and was suppressed by Wortmannin (Fig 2D). This suggests that LAT-2 translation is highly regulated and dependent on a functional AKT pathway. Indeed, phosphorylation of 4EBP-1 and ribossomal S6 kinase (S6K) with consequent upregulation of translation in the ribosome is downstream of PI3K/AKT/mTOR (Mamane et al. Oncogene, 2006). Moreover, we confirmed a hypophosphorilation state of S6K in the presence of ODPC or Wortmannin (Fig 2D). Interesting, we have identified two potential-palmitoylated ribosomal proteins (RP) to be downregulated in the lipid raft fraction of ODPC treated cells (Fig 1F). This finding confirms previous reports that a raft disruption treatment (methyl-β-cyclodextrin) causes downregulation of several RP (Foster, De Hoog and Mann. PNAS, 2003) and that palmitoylation target ribosome proteins to lipid rafts (Wei et al. MCP, 2010). This indicates that ODPC may present also a direct or indirect inhibitory effect on translational apparatus. Our results strongly indicate that ODPC acts on LAT-2 by interference with its protein-lipid interactions, since experimental-induced disturbances in lipid raft physiology recapitulate or increase ODPC effects on LAT-2 expression (Fig 3A and B). To further clarify the mechanism of LAT-2 downregulation we evaluate if it is degraded by the proteasome after ODPC or 2BrPA treatments. Fig 3C and D reveals that this is the case. This confirms the findings of Orr and McVicar (J.Leuk.Biol. 2011) of ubiquitin-proteasomal regulation of LAT-2 stability. Taken together, our results demonstrate that a lipid raft targeting drug may present several effects on signal transduction, causing a severe toxicity to leukemia cells. Moreover, adaptor proteins like LAT-2 emerge as possible new therapeutic targets in leukemia.
Disclosures:
No relevant conflicts of interest to declare.
Author notes
*
Asterisk with author names denotes non-ASH members.
© 2011 by The American Society of Hematology
2011



This feature is available to Subscribers Only
Sign In or Create an Account Close Modal