Abstract
CD8 T cells lose the capacity to control HIV infection, but the extent of the impairment of CD8 T-cell functions and the mechanisms that underlie it remain controversial. Here we report an extensive ex vivo analysis of HIV-specific CD8 T cells, covering the expression of 16 different molecules involved in CD8 function or differentiation. This approach gave remarkably homogeneous readouts in different donors and showed that CD8 dysfunction in chronic HIV infection was much more severe than described previously: some Ifng transcription was observed, but most cells lost the expression of all cytolytic molecules and Eomesodermin and T-bet by chronic infection. These results reveal a cellular mechanism explaining the dysfunction of CD8 T cells during chronic HIV infection, as CD8 T cells are known to maintain some functionality when either of these transcription factors is present, but to lose all cytotoxic activity when both are not expressed. Surprisingly, they also show that chronic HIV and lymphocytic choriomeningitis virus infections have a very different impact on fundamental T-cell functions, “exhausted” lymphocytic choriomeningitis virus-specific cells losing the capacity to secrete IFN-γ but maintaining some cytotoxic activity as granzyme B and FasL are overexpressed and, while down-regulating T-bet, up-regulating Eomesodermin expression.
Introduction
The functional capacity of HIV-specific CD8 T cells is eroded during chronic HIV infection, but the extent to which different effector functions are impaired remains controversial.1-8 Furthermore, it is unclear which CD8 functions are required for control of HIV replication: some studies suggested a major role for lytic mechanisms and chemokine secretion,2,9 but recent studies dismissed the role of cytolytic (CTL) activity in controlling virus replication in macaques chronically infected with simian immunodeficiency virus.10,11 The mechanisms leading to CD8 dysfunction are also controversial. It was suggested that the relentless stimulation of CD8 T cells by HIV would lead to continuous division, reductions in telomere length12,13 and proliferation capacity,6,14 preferential deletion of high-affinity polyfunctional cells,2,15-17 and the expression of the inhibitory molecule PD1,18 mimicking the “exhausted” cells found in mice chronically infected with lymphocytic choriomeningitis virus (LCMV) clone 13.19,20 However, the properties of LCMV and HIV-specific CD8 T cells may not fully overlap, as LCMV-specific cells are able to clear clone 13 infection, although with delayed kinetics. In direct contradiction, it was proposed that CD8 T cells failed to control HIV infection because they did not differentiate into highly efficient CD27− effector T cells known to have short telomeres and reduced division capacity.21 In healthy donors, CD27/CD28 phenotypes discriminate progressive differentiation stages from CD28+ immature cells to CD27− fully differentiated cells.22 In EBV, HIV, and CMV chronic infections, virus-specific cells were reported to have a prevalent characteristic phenotype: CD28+, CD27+, and CD27− cells, respectively,23 HIV-specific cells being arrested at a “CD27+ intermediate differentiation stage.” However, these phenotypes may not always identify CD8 subtypes with identical properties: EBV-specific CD28+ CD8 T cells control this infection, and CMV-specific cells also express CD28 during acute infection and contain virus replication efficiently.24 Importantly, none of these hypotheses addressed the cellular mechanisms inducing the decline in T-cell functionality during chronic HIV infection.
These controversies could stem from an incomplete characterization of the properties of HIV-specific cells. Moreover, serious concerns were raised that the in vitro restimulation approaches currently used to evaluate functionality could introduce major bias in CD8 functional profiles25-29 (supplemental Note 1, available on the Blood Web site; see the Supplemental Materials link at the top of the online article). In an attempt to overcome these limitations, we conducted an extensive ex vivo analysis of the characteristics of HIV-specific CD8 T cells, combining detailed phenotyping, analysis of expression of cytolytic molecules, and single-cell genetic profiling, where the expression of 16 different mRNAs encoding CD8 T effector molecules or regulators of CD8 differentiation were studied in each individual cell. This method was shown to be optimal for discriminating functional profiles of murine CD8 T cells in response to infection,30,31 and it was reported that only this method allowed discrimination of the distinct CD8 functional profiles elicited by different HIV-Env vaccination regimens.32
Our ex vivo studies gave remarkably reproducible results, revealing that CD8 T cells from chronic HIV subjects are distinct from exhausted cells from mice chronically infected with LCMV and that their dysfunction is much more severe than described previously: most cells lose all lytic capacity, resembling CD8 T cells from mice deficient in both Eomesodermin (Eomes) and T-bet transcription factors (TF). These 2 TFs coparticipate in CD8 differentiation, and CD8 T cells maintain some functionality when either TF is present but lose CTL activity when both are absent.33 Notably, many CD8 T cells lose the expression of both TFs during chronic infection, this double-deficiency being unique to HIV infection. These results thus reveal a cellular mechanism explaining the dysfunction of HIV-specific cells during chronic infection.
Methods
Study subjects
Peripheral blood mononuclear cells (PBMCs) were cryopreserved from healthy, HIV-seronegative adult volunteers and from persons infected with HIV-1 recruited at the Mortimer Market Center for Sexual Health and HIV Research (London, United Kingdom; Table 1). Study approval was obtained from the National Health Service Camden and Islington Community local research Ethics Committee (London, United Kingdom), and blood samples were drawn with written informed consent in accordance with the Declaration of Helsinki.
Details of the HIV-infected subjects included in the study, the time point(s) studied in each person, and the response analyzed at each time point
| Patient no. . | Early treatment?* (persisting viral load established if untreated) . | Acute time point(s) studied . | Chronic time point(s) studied . | ||||
|---|---|---|---|---|---|---|---|
| DFOSx . | Viral load, HIV RNA copies/mL . | Response analyzed† . | DFOSx . | Viral load, HIV RNA copies/mL . | Response analyzed† . | ||
| MM1 | No early ART (96 285) | 1839 | 43 100 | B8-FLK | |||
| 2702 | 22 200 | B8-FLK | |||||
| MM3 | On ART from 30-1138 DFOSx | 1265 | 2400 | A2-SLY | |||
| 2527 | 15 300 | A2-SLY | |||||
| MM5 | On ART from 29-842 DFOSx | 1383 | 2100 | A2-SLY | |||
| 1832 | 2300 | A2-SLY | |||||
| 2351 | 7800 | A2-SLY | |||||
| MM9 | No early ART (33 400) | 602 | 143 000 | B8-EIY | |||
| 945 | 217 600 | B8-EIY | |||||
| MM12 | No early ART (40 738) | 487 | 116 000 | A3-QVP | |||
| MM14 | No early ART (35 300) | 47 | 2 162 300 | B8-FLK | 1394 | 19 700 | B8-FLK |
| MM15 | No early ART (66 367) | 720 | 27 500 | A2-SLY | |||
| MM24 | No early ART (108 125) | 23 | 277 700 | B8-EIY | 1322 | ND | B8-EIY |
| MM27 | No early ART (32 517) | 32 | 108 200 | A3-RLR | 585 | 26 400 | A3-RLR |
| 39 | 67 200 | A3-RLR | 756 | 12 400 | A3-RLR | ||
| 1210 | 331 600 | A3-RLR | |||||
| MM30 | On ART from 47-387 DFOSx | 22 | 245 000 | A2-RIR | 1038 | 231 100 | A2-RIR |
| 1449 | 52 800 | A2-RIR | |||||
| MM34 | No early ART (9638) | 607 | 9500 | A24-RYP | |||
| 1310 | 40 700 | A24-RYP | |||||
| MM38 | On ART from 115-414 DFOSx | 499 | 313 900 | B8-FLK | |||
| MM40 | No early ART (9333) | 25 | 1000 | A24-RYPF | 747 | 89 000 | B7-IPR |
| 32 | 2100 | A24-RYPF | 1166 | 140 000 | B7-IPR | ||
| MM47 | No early ART (13 804) | 35 | ND | A24-RYPF | |||
| MM48 | No early ART (4265) | 29 | 94 700 | B27-KRW | 640 | < 50 | B27-KRW |
| 50 | 4200 | B27-KRW | |||||
| MM50 | No early ART (63 096) | 39 | 111 900 | A3-RLR | |||
| 46 | 86 100 | A3-RLR | |||||
| MM52 | On ART from 31-143 DFOSx | 475 | 7900 | A1-GSE | |||
| MM53 | On ART from 33-141 DFOSx | 344 | 41 000 | B27-KRW | |||
| MM54 | On ART from 49-156 DFOSx | 37 | 27 000 | A3-RLR | 380 | 4700 | A3-RLR |
| 587 | 35 000 | A3-RLR | |||||
| MM56 | No early ART (1023) | 25 | 20 000 | B57-TST | 187 | 1300 | B57-TST |
| 376 | 4000 | A2-LVW | |||||
| MM59 | On ART from 45-392 DFOSx | 38 | 120 000 | A3-QIY | |||
| Patient no. . | Early treatment?* (persisting viral load established if untreated) . | Acute time point(s) studied . | Chronic time point(s) studied . | ||||
|---|---|---|---|---|---|---|---|
| DFOSx . | Viral load, HIV RNA copies/mL . | Response analyzed† . | DFOSx . | Viral load, HIV RNA copies/mL . | Response analyzed† . | ||
| MM1 | No early ART (96 285) | 1839 | 43 100 | B8-FLK | |||
| 2702 | 22 200 | B8-FLK | |||||
| MM3 | On ART from 30-1138 DFOSx | 1265 | 2400 | A2-SLY | |||
| 2527 | 15 300 | A2-SLY | |||||
| MM5 | On ART from 29-842 DFOSx | 1383 | 2100 | A2-SLY | |||
| 1832 | 2300 | A2-SLY | |||||
| 2351 | 7800 | A2-SLY | |||||
| MM9 | No early ART (33 400) | 602 | 143 000 | B8-EIY | |||
| 945 | 217 600 | B8-EIY | |||||
| MM12 | No early ART (40 738) | 487 | 116 000 | A3-QVP | |||
| MM14 | No early ART (35 300) | 47 | 2 162 300 | B8-FLK | 1394 | 19 700 | B8-FLK |
| MM15 | No early ART (66 367) | 720 | 27 500 | A2-SLY | |||
| MM24 | No early ART (108 125) | 23 | 277 700 | B8-EIY | 1322 | ND | B8-EIY |
| MM27 | No early ART (32 517) | 32 | 108 200 | A3-RLR | 585 | 26 400 | A3-RLR |
| 39 | 67 200 | A3-RLR | 756 | 12 400 | A3-RLR | ||
| 1210 | 331 600 | A3-RLR | |||||
| MM30 | On ART from 47-387 DFOSx | 22 | 245 000 | A2-RIR | 1038 | 231 100 | A2-RIR |
| 1449 | 52 800 | A2-RIR | |||||
| MM34 | No early ART (9638) | 607 | 9500 | A24-RYP | |||
| 1310 | 40 700 | A24-RYP | |||||
| MM38 | On ART from 115-414 DFOSx | 499 | 313 900 | B8-FLK | |||
| MM40 | No early ART (9333) | 25 | 1000 | A24-RYPF | 747 | 89 000 | B7-IPR |
| 32 | 2100 | A24-RYPF | 1166 | 140 000 | B7-IPR | ||
| MM47 | No early ART (13 804) | 35 | ND | A24-RYPF | |||
| MM48 | No early ART (4265) | 29 | 94 700 | B27-KRW | 640 | < 50 | B27-KRW |
| 50 | 4200 | B27-KRW | |||||
| MM50 | No early ART (63 096) | 39 | 111 900 | A3-RLR | |||
| 46 | 86 100 | A3-RLR | |||||
| MM52 | On ART from 31-143 DFOSx | 475 | 7900 | A1-GSE | |||
| MM53 | On ART from 33-141 DFOSx | 344 | 41 000 | B27-KRW | |||
| MM54 | On ART from 49-156 DFOSx | 37 | 27 000 | A3-RLR | 380 | 4700 | A3-RLR |
| 587 | 35 000 | A3-RLR | |||||
| MM56 | No early ART (1023) | 25 | 20 000 | B57-TST | 187 | 1300 | B57-TST |
| 376 | 4000 | A2-LVW | |||||
| MM59 | On ART from 45-392 DFOSx | 38 | 120 000 | A3-QIY | |||
When responses were analyzed none of the patients studied was receiving therapy for at least 2 years.
DFOSx indicates duration of infection (measured in days after the onset of symptoms of the acute retroviral syndrome); and ND, not determined.
Some subjects studied at the chronic stage elected to receive antiretroviral therapy (ART) starting shortly after diagnosis or in early infection. The persisting viral load was established after control of the acute viral burst (calculated as described by Fellay et al36 in patients that did not receive therapy during the acute infection).
HIV epitope-specific CD8 T cells were identified by tetramer staining. The epitope-specific T-cell population analyzed at each time point is designated by the restricting HLA allele, followed by the first 3 or 4 residues of the epitope sequence.
Identification of antigen-specific cells
All subjects were HLA class I typed. HIV-specific responses were mapped by IFN-γ ELISPOT.34 MHC class I tetramers (Beckman Coulter) used for the identification of antigen-specific cells are shown in supplemental Table 1. Identification of CD45/CCR7/CD27/CD28 phenotypes was as described.22 Cytolytic protein expression was evaluated using antibodies to: perforin (B-D48; Diaclone), granzyme A (CB9; Ozyme), and granzyme B (GB11; Invitrogen). Cells were analyzed on a FACSAria flow cytometer (BD Biosciences) with FlowJo Version 7.6.5 software (TreeStar). Individual cells were sorted using a FACSAria or Mo-Flo flow cytometer (Dako North America).
Analysis of gene expression in single cells
Individual CD8 T cells were sorted according to their CD45RA/CCR7CD27/CD28 phenotype. The methodology, the primers for effector molecules, and the validation steps performed to ensure the efficiency and reliability of this method are described elsewhere.35 TF expression (supplemental Table 2) was studied separately in independent single cells, using the same approach.35 The sensitivity of this method was demonstrated in 2 ways.35 First, we amplified different known numbers of RNA molecules. Second, in the absence of reverse transcription, the primers and amplification procedures we used detected the gene in each individual cell. The latter data established we could detect as few as 2 gene copies because only 2 gene copies are present in the DNA. Of note, the primers we used are all located in different exons. Thus, DNA amplification could not have biased our results because the PCR product so generated would contain the intron and be bigger than the PCR product generated after mRNA amplification.
Results
Experimental strategy
In this study, we used unconventional methodology to evaluate T-cell properties. In supplemental Note 1 online, we describe in detail the reasons behind this choice, the reliability of the method, the advantages and limitations of our approaches, and the alternative methodology we used to overcome these limitations.
CD8 T cells from HIV-seronegative donors
CD8 populations were subdivided according their CD45RA/CCR7/CD27/CD28 compound phenotype into classic CD45RA+ CCR7+ naive (TN) and CD45RA−CCR7+ central memory (TCM) cells, which coexpress CD27 and CD28; and 3 dominant CCR7− effector memory (TEM) subpopulations: CD27+CD28+ (double-positive [DP]), CD27+CD28− (CD27-single positive: 27 [SP]), and CD27−CD28− (double-negative [DN]; Figure 1A). From each donor, 90 individual cells from each subtype were screened for the expression of Il2, Il10, Il17, Tnfa, Tgfb, Ifng, Ccl3, Ccl4, Ccl5, Prf1, Gzma, Gzmb, and Fasl, as well as the TF Tbx21, Eomes, and Prdm1. We previously demonstrated that we could determine the coexpression of these mRNA transcripts simultaneously in each individual cell. Moreover, negative results can be interpreted with confidence because, for each individual transcript, expression of as few as 2 copies/cell can be detected (the lowest number it was possible to test).35
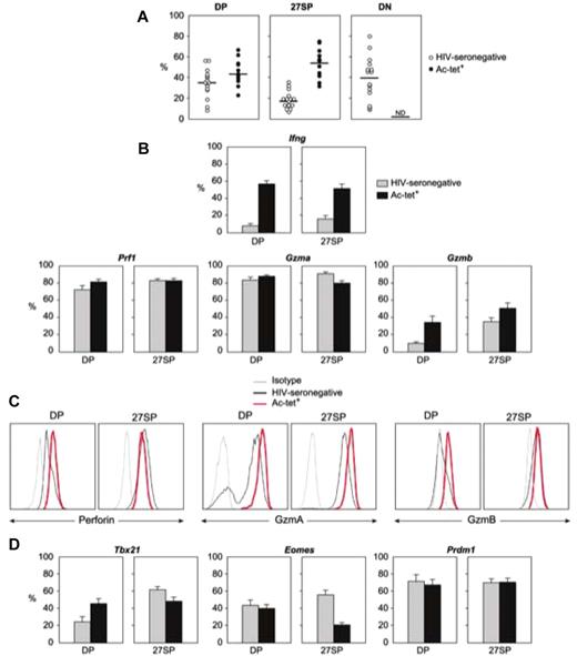
CD8 T cells from HIV-seronegative donors. PBMCs were labeled with CD8/CD45RA/CCR7/CD27/CD28 antibodies. CD45RA+ CCR7+ naive (TN), CD45RA−CCR7+ central memory (TCM), and 3 dominant TEM subpopulations, CD27+CD28+ (DP), CD27+CD28− (CD27-single positive [27SP]), and CD27−CD28− (DN) cells were sorted as single cells, and each individual cell was tested for the expression of 13 different mRNAs encoding effector molecules, 3 transcription factors, and Cd3e, which was used to evaluate plating efficiency. (A) Phenotypes and gates used to select different CD8 subpopulations in one HIV-seronegative donor. In some HIV-seronegative donors, a minority of CD28SP cells was found, but this subset was not studied because HIV-specific cells did not express this phenotype (data not shown). (B) In each donor, we studied 90 individual cells from each of the CD8 subpopulations. Results show expression frequencies and are the mean ± SD of 8 donors. Increased frequencies in DP to DN transition: Ifng, P = .005; Prf1, P = .01; Gzma, P = .001; Gzmb, P < .0001; Fasl, P = .005; and Tbx21, P < .002. Differences in Eomes expression between: DP and 27SP, P = .023; 27SP and DN, P = .001.
CD8 T cells from HIV-seronegative donors. PBMCs were labeled with CD8/CD45RA/CCR7/CD27/CD28 antibodies. CD45RA+ CCR7+ naive (TN), CD45RA−CCR7+ central memory (TCM), and 3 dominant TEM subpopulations, CD27+CD28+ (DP), CD27+CD28− (CD27-single positive [27SP]), and CD27−CD28− (DN) cells were sorted as single cells, and each individual cell was tested for the expression of 13 different mRNAs encoding effector molecules, 3 transcription factors, and Cd3e, which was used to evaluate plating efficiency. (A) Phenotypes and gates used to select different CD8 subpopulations in one HIV-seronegative donor. In some HIV-seronegative donors, a minority of CD28SP cells was found, but this subset was not studied because HIV-specific cells did not express this phenotype (data not shown). (B) In each donor, we studied 90 individual cells from each of the CD8 subpopulations. Results show expression frequencies and are the mean ± SD of 8 donors. Increased frequencies in DP to DN transition: Ifng, P = .005; Prf1, P = .01; Gzma, P = .001; Gzmb, P < .0001; Fasl, P = .005; and Tbx21, P < .002. Differences in Eomes expression between: DP and 27SP, P = .023; 27SP and DN, P = .001.
Naive cells did not express any effector mRNAs, whereas TCM only expressed Tgfb and Ccl5. In the transition from TCM to TEM, the number of cells expressing these mRNAs increased and Ccl4, Ifng, and cytolytic molecule mRNAs were induced. Whereas the frequency of Ccl4, Ccl5, and Tgfb expressing cells was similar in all TEM subtypes, the frequency of expression of Ifng, mRNAs encoding cytolytic molecules (Figure 1B), or expression of cytolytic proteins (see Figure 2C) increased from DP to CD27SP to DN cells. Transcripts encoding other effector molecules were either very rare (< 1% Il2, Il10, Tnfa) or absent (Il17, Ccl3). These results support the hierarchy of TEM differentiation in HIV-seronegative donors (DP < 27SP < DN) we described previously.22
Increased differentiation was associated with major modifications in Tbx21 and Eomes expression (Figure 1B). Both TFs were not expressed in naive cells (not shown) and rarely expressed in TCM populations. Expression frequencies increased in the TCM to DP transition, and even further in the 27SP subset. However, although Tbx21 expression frequency was maintained in DN cells, Eomes expression frequency declined. The Prdm1 expression frequency was up-regulated in the TCM to TEM transition but was similar in all TEM subtypes.
Throughout this analysis, we observed that these combined approaches enabled remarkably reproducible results to be obtained in different donors. These results suggest that the use of tests involving in vitro restimulation to evaluate T-cell function may be one of the major causes of the variability of functional readouts in different persons.
HIV-specific cells during acute infection
Tetramer-positive cells (tet+) from patients (Table 1)36 with acute HIV infection (Ac-tet+ cells) were all TEM cells. The frequency of DP and 27SP cells varied considerably between subjects, and DN cells were absent (Figure 2A). Single-cell genetic profiling of at least 60 cells of each CD8 subtype from each donor showed that Ac-tet+ cells were more activated than their normal counterparts. Surprisingly, despite the high viremia, the expression frequencies of Il2, Il10, Il17, Tnfa, Ccl3, Ccl4, Ccl5, Tgfb, and Fasl were similar to those in HIV-seronegative subjects (supplemental Figure 1). In contrast, the frequencies of expression of Ifng and Gzmb were significantly increased (Figure 2B), and cytolytic protein levels were up-regulated (Figure 2C). Moreover, the DP cells presumed to be “undifferentiated” showed all the characteristics of very active effector cells (Figure 2B-C). Surprisingly, we observed little difference in the functional profiles of DP and 27SP Ac-tet+ cells: Ifng was expressed at the same frequency and cytolytic proteins at the same levels in both cell subsets.
HIV-specific cells during acute infection (Ac-tet+ cells). PBMCs were studied as described in Figure 1. HIV-specific cells were identified by labeling with MHC class I tetramers loaded with HIV peptides (tet+ cells) and were subdivided according to their CD27/CD28 phenotype. (A) Frequency of TEM subpopulations with different CD27/CD28 phenotypes in individual donors. ND indicates not detected. (B) In each donor, expression frequencies were determined in 60 individual cells from each of the CD8 subpopulations. Results are the mean ± SD of 9 Ac-tet+ donors. The values from HIV-seronegative donor from Figure 1 are included in gray to facilitate comparison. Differences between seronegative and HIV-infected donors were: Ifng DP, P < .0001; CD27SP, P < .002; and Gzmb DP, P < .03. (C) Expression of lytic proteins in tet+ cells from one patient with acute infection and TEM cells from one HIV-seronegative donor, studied in the same experiment. Similar results were obtained in 4 experiments. (D) The expression frequencies of different TF determined as described in panel B. Up-regulation of Tbx21 in DP cells: P < .05; down-regulation of Eomes in CD27SP: P < .003.
HIV-specific cells during acute infection (Ac-tet+ cells). PBMCs were studied as described in Figure 1. HIV-specific cells were identified by labeling with MHC class I tetramers loaded with HIV peptides (tet+ cells) and were subdivided according to their CD27/CD28 phenotype. (A) Frequency of TEM subpopulations with different CD27/CD28 phenotypes in individual donors. ND indicates not detected. (B) In each donor, expression frequencies were determined in 60 individual cells from each of the CD8 subpopulations. Results are the mean ± SD of 9 Ac-tet+ donors. The values from HIV-seronegative donor from Figure 1 are included in gray to facilitate comparison. Differences between seronegative and HIV-infected donors were: Ifng DP, P < .0001; CD27SP, P < .002; and Gzmb DP, P < .03. (C) Expression of lytic proteins in tet+ cells from one patient with acute infection and TEM cells from one HIV-seronegative donor, studied in the same experiment. Similar results were obtained in 4 experiments. (D) The expression frequencies of different TF determined as described in panel B. Up-regulation of Tbx21 in DP cells: P < .05; down-regulation of Eomes in CD27SP: P < .003.
These results identify Ifng and cytolytic proteins as the effector molecules that are modified in circulating HIV-specific CD8 T cells during acute infection. Further, they show that CD27/CD28 phenotypes are not stable (ie, they do not always identify cell populations with identical functional profiles). Despite their DP/27SP phenotype, previously reported to be characteristic of cells at an “early/intermediate” differentiation stage,23 both DP and 27SP Ac-tet+ cells had similar functional profiles, exhibiting the characteristics of highly differentiated TEM cells.
The modifications in the functional profiles of DP and 27SP cells during acute infection were associated with major modifications in Tbx21 and Eomes expression. DP cells up-regulated Tbx21, expressing frequencies of both Tbx21 and Eomes (Figure 2D), similar to those observed in 27SP cells from seronegative donors (Figure 1B). In Ac-tet+ 27SP cells, the frequency of Eomes expression was reduced (Figure 2D) so that these cells resembled the fully differentiated DN cells from HIV-seronegative donors (Figure 1B).
HIV-specific cells in chronic infection
Tet+ cells from patients (Table 1) with chronic infection (Chr-tet+ cells) were also TEM. Comparison of CD27/CD28 phenotypes in acute (Figure 2A) and chronic infection (Figure 3A) showed no significant change in the proportion of 27SP cells while the frequency of DP cells declined and DN cells (absent in acute infection) emerged. However, the distribution of TEM subtypes showed remarkable interindividual variation (Figure 3A), which could not be correlated with the frequency, immunodominance, epitope specificity, or MHC restriction of the epitope-specific response studied (Figure 3B-C), or with subject-specific factors, including time after infection or viral load (not shown). CD27/CD28 phenotypes also did not reflect a tendency of each donor to generate a particular cell type, as the phenotypes of HIV-specific cells differed from the phenotypes of tet− cells (Figure 3D), and CD8 cells from the same donor recognizing different HIV epitopes could exhibit different phenotypes (data not shown).
The phenotype of virus-specific cells during chronic HIV infection (Chr-tet+ cells). Chr-tet+ were identified by labeling with MHC class I tetramers loaded with HIV peptides. (A) CD27/CD28 phenotypes in Chr-tet+ TEM. Each dot represents a different donor. (B-D) Dot plots of individual donors showing that CD27/CD28 phenotypes: (B-C) do not correlate with the frequency of tet+ cells recognizing each epitope, epitope specificity, or MHC class I alleles associated with good or poor prognosis in HIV infection; and (D) do not reflect a tendency of the donor to generate a particular cell type, as the phenotypes of Chr-tet+ cells differ from the phenotypes of TEM tet− cells in the same subject. We also verified that these phenotypes did not depend on the viral load, the time from onset of symptoms, or disease progression. Notably, CD8 cells from the same donor recognizing different HIV epitopes could exhibit different population distributions (data not shown). These phenotypes were not all evaluated in the same experiment, so markers defining quadrants vary. In each experiment, markers defining quadrants were established based on isotype control staining of the sample concerned.
The phenotype of virus-specific cells during chronic HIV infection (Chr-tet+ cells). Chr-tet+ were identified by labeling with MHC class I tetramers loaded with HIV peptides. (A) CD27/CD28 phenotypes in Chr-tet+ TEM. Each dot represents a different donor. (B-D) Dot plots of individual donors showing that CD27/CD28 phenotypes: (B-C) do not correlate with the frequency of tet+ cells recognizing each epitope, epitope specificity, or MHC class I alleles associated with good or poor prognosis in HIV infection; and (D) do not reflect a tendency of the donor to generate a particular cell type, as the phenotypes of Chr-tet+ cells differ from the phenotypes of TEM tet− cells in the same subject. We also verified that these phenotypes did not depend on the viral load, the time from onset of symptoms, or disease progression. Notably, CD8 cells from the same donor recognizing different HIV epitopes could exhibit different population distributions (data not shown). These phenotypes were not all evaluated in the same experiment, so markers defining quadrants vary. In each experiment, markers defining quadrants were established based on isotype control staining of the sample concerned.
Single-cell genetic profiling of at least 60 individual cells from each donor showed that, as found during acute infection, the expression frequencies of Il2, Il10, Il17, Tnfa, Ccl3, Ccl4, Ccl5, and Tgfb were not modified during chronic infection (supplemental Figure 1). The Ifng expression frequencies declined compared with those of Ac-tet+ cells (Figure 2B) but were still higher than those in TEM cells from HIV-seronegative donors (Figure 4A). Moreover, the number of Ifng mRNA molecules expressed by individual Ifng+ cells, evaluated by single-cell quantitative RT-PCR,36 was similar in HIV-seronegative donors and in Ac-tet+ and Chr-tet+ populations, indicating that, once induced, Ifng mRNA is expressed at stable levels (not shown). The frequency of cells expressing Prf1, Gzma, and Gzmb declined, whereas Fasl expression was virtually lost (Figure 4A; supplemental Figure 1). The level of expression of cytolitic proteins was much reduced (Figure 4B). Perforin and granzyme B expression was extremely low, the staining barely exceeding staining with isotype control antibodies (Figure 4B). Although down-regulated, granzyme A expression was relatively spared, but CD8 T cells fail to kill target cells when only granzyme A is expressed.37
Virus-specific CD8 T cells during chronic HIV infection (Chr-tet+ cells). PBMCs were studied as described in Figure 1. HIV-specific cells, identified by labeling with MHC class I tetramers loaded with HIV peptides, were subdivided according to their CD27/CD28 phenotype. (A) For each donor, 60 cells individual cells from each of the CD27/CD28 subpopulations were studied. In some of these patients, particular subpopulations were very rare so we could not recover 60 individual cells. Data from these subpopulations were not included. Thus, although we studied a total of 14 patients, results are the mean ± SD of 9 Chr-tet+ donors for DP, 14 Chr-tet+ donors for CD27SP, and 12 Chr-tet+ donors for DN. Data from HIV-seronegative donors from Figure 1 are included in gray to facilitate comparison. Increased frequencies of Ifng expression in all subsets: P < .005; decreased frequencies in CD27SP and DN: Prf1, P < .002; Gzma, P < .005; Gzmb, P < .002; and Fasl, P < .001. (B) Perforin and granzyme protein expression in Chr-tet+ cells from one subject and TEM cells from a HIV-seronegative donor studied in the same experiment. Similar results were obtained in 5 other experiments.
Virus-specific CD8 T cells during chronic HIV infection (Chr-tet+ cells). PBMCs were studied as described in Figure 1. HIV-specific cells, identified by labeling with MHC class I tetramers loaded with HIV peptides, were subdivided according to their CD27/CD28 phenotype. (A) For each donor, 60 cells individual cells from each of the CD27/CD28 subpopulations were studied. In some of these patients, particular subpopulations were very rare so we could not recover 60 individual cells. Data from these subpopulations were not included. Thus, although we studied a total of 14 patients, results are the mean ± SD of 9 Chr-tet+ donors for DP, 14 Chr-tet+ donors for CD27SP, and 12 Chr-tet+ donors for DN. Data from HIV-seronegative donors from Figure 1 are included in gray to facilitate comparison. Increased frequencies of Ifng expression in all subsets: P < .005; decreased frequencies in CD27SP and DN: Prf1, P < .002; Gzma, P < .005; Gzmb, P < .002; and Fasl, P < .001. (B) Perforin and granzyme protein expression in Chr-tet+ cells from one subject and TEM cells from a HIV-seronegative donor studied in the same experiment. Similar results were obtained in 5 other experiments.
These results show that HIV-specific CD8 cells should be unable to kill target cells using the Fas-FasL pathway because they do not express Fasl. Their capacity to kill targets using the perforin pathway should be virtually absent. In contrast to what was previously suggested,23 Chr-tet+ cells did not resemble 27SP cells from seronegative donors, as direct comparison of Chr-tet+ 27SP cells with 27SP cells from seronegative donors studied simultaneously showed that cytolytic molecules are expressed at much lower levels in Chr-tet+ cells (Figure 4B middle graphs). Moreover, the overall analysis of Chr-tet+ cells showed that CD8 cells with different CD27/CD28 phenotypes had very similar mRNA and protein expression characteristics (Figure 4). Thus, as found with Ac-tet+ cells, CD27/CD28 phenotypes were not “stable” (ie, again did not predict the functional properties of Chr-tet+ cells).
Evaluation of polyfunctionality ex vivo
The failure of CD8 cells from chronically infected subjects to control HIV infection has been proposed to be because of their having a reduced polyfunctional capacity. Because HIV-specific CD8 T-cell properties are largely independent of CD27/CD28 phenotype, we studied polyfunctionality in the total population of antigen-specific CD8 T cells (Figure 5A; supplemental Figure 1). We found that individual CD8 T cells coexpress up to 9 different effector mRNAs. In HIV-seronegative donors, the number of functions coexpressed followed a normal distribution, peaking at 4 functions per cell. Surprisingly, Act-tet+ coexpression patterns had a bimodal distribution: cells coexpressing fewer effector molecules (1 function, P = .03; 3 functions, P < .001) as well as cells coexpressing more than 4 functions (4 functions, P < .02; 6 functions, P = .03; 7 functions, P = .008) were present at increased frequency. In contrast, the number of functions expressed Chr-tet+ approached that of seronegative donors. The percentage of cells expressing 5 or more mRNAs was not significantly different because the down-regulation of all cytotoxic mRNAs was compensated for by the up-regulation of Ifng (supplemental Figure 1). Only cells expressing a single function were significantly increased (P = .02), but these cells represent but 5% of the Chr-tet+ population. These results indicate that effector gene coexpression patterns during infection are complex. Loss of polyfunctionality is not a hallmark of chronic infection because it is even more marked during acute infection. Importantly, there is not an overall reduction in polyfunctionality in Chr-tet+ TEM cells compared with TEM cells from seronegative donors, although the functions these cells express are not the same.
Gene coexpression in HIV-specific CD8 cells. (A) Polyfunctionality distribution of CD8 T cells from HIV-seronegative subjects and of Ac-tet+ and Chr-tet+ cells. Coexpression of 12 different effector molecules was analyzed in TEM individual cells from each subject (see also supplemental Figure 1 for coexpression patterns). The graphs represent the proportion of cells expressing 0 to 9 of the effector mRNAs analyzed in: left, TEM cells from 3 HIV-seronegative subjects; middle, Ac-tet+ cells from 7 infected persons; and right, Chr-tet+ cells from 9 infected persons. (B-C) Decline in the cytolytic activity in HIV tet+ cells from acute to chronic infection. In each individual patient, the same tet+ population was studied in both acute infection and at a chronic time point in the same experiments. (B) Results are the frequency of tet+ cells coexpressing cytotoxic effector genes. (C) Results are the expression levels of cytolytic proteins in 1 of the 5 patients studied, with similar results.
Gene coexpression in HIV-specific CD8 cells. (A) Polyfunctionality distribution of CD8 T cells from HIV-seronegative subjects and of Ac-tet+ and Chr-tet+ cells. Coexpression of 12 different effector molecules was analyzed in TEM individual cells from each subject (see also supplemental Figure 1 for coexpression patterns). The graphs represent the proportion of cells expressing 0 to 9 of the effector mRNAs analyzed in: left, TEM cells from 3 HIV-seronegative subjects; middle, Ac-tet+ cells from 7 infected persons; and right, Chr-tet+ cells from 9 infected persons. (B-C) Decline in the cytolytic activity in HIV tet+ cells from acute to chronic infection. In each individual patient, the same tet+ population was studied in both acute infection and at a chronic time point in the same experiments. (B) Results are the frequency of tet+ cells coexpressing cytotoxic effector genes. (C) Results are the expression levels of cytolytic proteins in 1 of the 5 patients studied, with similar results.
Longitudinal analysis of the coexpression of cytotoxic molecules in HIV-tet+ cells
Because perforin and granzyme B have complementary functions, T-cell cytotoxicity requires coexpression of both of these molecules by the same cell (ie, when perforin and granzyme B are expressed in different individual cells, cytotoxicity is abrogated).30 It is therefore of importance to determine how these molecules are coexpressed in Chr-tet+ cells. We found that intracytoplasmic staining using multiple antibodies did not allow a clear-cut discrimination of coexpression patterns, as multiple staining increased background levels and Chr-tet+ cells express very low levels of perforin and granzyme B. We thus evaluated coexpression of Prf1 with Gzms in individual cells as a measure of their “cytolytic potential.” To characterize the decline in cell function during HIV infection, we performed longitudinal analyses where the same tet+ population of each given patient was studied at both acute and chronic time points in the same experiment. We found a major decline in “cytolytic potential” over time in 5 of the 6 subjects studied (Figure 5B). Notably, these coexpression studies revealed a much more severe reduction in “cytolytic potential” than predicted by the expression frequency of each individual gene. Although Prf1 or Gzma may be expressed by up to 60% and Gzmb by up to 20% of Chr-tet+ cells (Figure 4A), Prf1 was not necessarily coexpressed in the same cells as either of the Gzms so the “cytolytic potential” could drop below 10% (Figure 5B). Moreover, cells coexpressing Prf1 + Gzma + Gzmb were very rare (not shown). Simultaneous comparison of protein expression levels in cells derived from a given patient in acute and chronic infection also showed a marked reduction in the expression of cytotoxic molecules, in particular that of perforin and, even more so, that of granzyme B (Figure 5C). Cross-sectional analysis of HIV-specific cells from patients who were only studied in either acute or chronic infection also revealed a major reduction “cytolytic potential” between acute and chronic infection (not shown).
These results reveal that during chronic HIV infection T-cell cytotoxicity is seriously compromised. CD8 T cells lose FasL expression and thus cannot use the FasL/Fas pathway to kill target cells. The perforin pathway is also much affected. Most cells fail to express granzyme B, and perforin is also much down-regulated; furthermore, Prf1 and Gzmb mRNAs are not usually coexpressed in the same cell, which also prevents killing.30 Only granzyme A expression is relatively spared, but it is rarely coexpressed with perforin and granzyme B; thus, this expression is insufficient to allow or to increase CTL activity.37 It is therefore unlikely that HIV-specific cells are able to mediate much CTL activity during chronic infection.
The MM30 outlier
We wished to evaluate why the A2-RIR tet+ population from patient MM30 did not show the decline in functional potential from acute to chronic infection exhibited by all the other HIV-specific T-cell populations studied. One hypothesis considered was that the virus may have evolved escape mutations in or around the A2-RIR epitope between the 2 time points we studied, resulting in a reduction in the ongoing stimulation of the epitope-specific population, which may have prevented it from losing functionality over time. However, longitudinal analysis of sequence changes occurring in the viral quasi-species34 in and around the epitopes studied in the 6 patients in Figure 5B revealed that, in the 5 patients where the tet+ population lost functionality over time, there was selection by the chronic time point for amino acid changes in or around the epitope recognized by each tet+ population, but there were no sequence changes in or around the A2-RIR epitope in patient MM30's viral quasi-species between the acute and chronic time points studied (despite the fact that HIV can tolerate sequence change within this epitope, providing potential for escape). Hence, viral escape during the period of study was not responsible for the retention of functional capacity by the A2-RIR–specific cells. Rather, these results suggest that maintenance of functional activity may prevent viral escape.
The expression of TF controlling CD8 differentiation during chronic HIV infection
CD8 differentiation to acquire effector functions is controlled by Eomes and T-bet, mice deficient in either Eomes or T-bet retaining some CD8 functionality, whereas CTL activity is abrogated only when both TFs are absent.33 As the defect in the “cytolytic potential” of Chr-tet+ cells resembled that described in the CD8 T cells of mice deficient in both T-bet and Eomes, we evaluated how these TFs were expressed during chronic HIV infection. Tbx21 and Eomes expression frequencies declined considerably from acute to chronic infection, all Chr-tet+ cells expressing equivalent very low frequencies of these TFs, regardless of their CD27/CD28 phenotype (Figure 6A). The expression of the transcriptional repressor Prdm138 was also reduced (Figure 6A). These expression patterns did not reflect a generic inability of CD8 cells to maintain the expression of these TFs throughout a chronic infection, as Tbx21, Eomes, and Prdm1 expression frequencies in CMV-specific cells were not significantly different from those of TEM cells in HIV-seronegative donors (Figure 6B). Moreover, the A2-RIR tet+ population in MM30 that maintained “cytolytic potential” into chronic infection (Figure 5B) also expressed these TFs at normal levels (not shown). These results show that loss of effector functions during chronic infection is associated with a major decline in the expression of both Eomes and T-bet, a pattern of TF expression explaining the unique functional profile of Chr-tet+ cells.
TF expression in CD8 T cells during HIV and CMV chronic infections. (A) Chr-tet+ cells were subdivided according to their CD27/CD28 phenotype; and in each patient, 60 cells from each population were studied to determine the expression frequencies of the different TF. Results are the mean ± SD of 9 donors. Data from the outlier MM30 are not included in this figure. Data from HIV-seronegative subjects shown in Figure 1 are included in gray to facilitate comparison. Differences between HIV-seronegative and infected donors: 27SP: Tbx21, P < .0006; Eomes, P < .02; Prdm1, P < .05; DN: Tbx21, P < .0006; Prdm1, P < .05. (B) Expression of TF in DN tet+ CMV-specific cells from seronegative donors, identified by labeling with MHC class I tetramers loaded with CMV peptides. In each subject, 60 individual cells were used for frequency analysis. Results are the mean ± SD in 4 subjects. We could only study CMV-specific DN cells because the majority of CMV-specific CD8 T cells have the DN phenotype,23,24 and we could not recover sufficient numbers of CMV-specific cells with other phenotypes for efficient analysis. Frequency estimates in CMV-specific DN CD8s were not significantly different from those of the DN populations from seronegative donors.
TF expression in CD8 T cells during HIV and CMV chronic infections. (A) Chr-tet+ cells were subdivided according to their CD27/CD28 phenotype; and in each patient, 60 cells from each population were studied to determine the expression frequencies of the different TF. Results are the mean ± SD of 9 donors. Data from the outlier MM30 are not included in this figure. Data from HIV-seronegative subjects shown in Figure 1 are included in gray to facilitate comparison. Differences between HIV-seronegative and infected donors: 27SP: Tbx21, P < .0006; Eomes, P < .02; Prdm1, P < .05; DN: Tbx21, P < .0006; Prdm1, P < .05. (B) Expression of TF in DN tet+ CMV-specific cells from seronegative donors, identified by labeling with MHC class I tetramers loaded with CMV peptides. In each subject, 60 individual cells were used for frequency analysis. Results are the mean ± SD in 4 subjects. We could only study CMV-specific DN cells because the majority of CMV-specific CD8 T cells have the DN phenotype,23,24 and we could not recover sufficient numbers of CMV-specific cells with other phenotypes for efficient analysis. Frequency estimates in CMV-specific DN CD8s were not significantly different from those of the DN populations from seronegative donors.
Discussion
Analysis of human CD8 populations is characterized by a high level of interindividual variability, conclusions based on statistical analysis of population data frequently failing to reflect the behavior of cells from individual subjects. Concerns were raised that the in vitro tests commonly used to evaluate T-cell function could contribute to this variability and bias the analysis of the function properties of CD8 T cells25-29 (supplemental Note 1). Our results lend support to this because the ex vivo approaches we used provided very reproducible results in different donors. As we previously found in murine models,30 single-cell genetic profiling was also advantageous because of its very high sensitivity of detection (2 mRNA molecules/cell), which ensures the reliability of negative results, and by allowing extensive coexpression studies. Because this methodology does not detect protein expression, for the cytokines produced during HIV infection we also quantified the number of mRNA molecules expressed by each individual expressing cell. This information does not require in vitro restimulation but gives a reasonable estimation of cytokine production: because cytokines are immediately secreted (protein secretion has to be blocked for their detection inside a cell), the protein produced is strictly dependent on the amount of mRNA. For cytolytic molecules, we also quantified protein expression.
One surprising observation from this study was our negative results. Although production of CCL3, IL-2, and TNFα after in vitro restimulation is frequently used to measure the functional capacity of HIV-specific cells, we did not find cells expressing Ccl3, and both Il2 and Tnfa were extremely rare, even during acute infection when high virus loads were present. It is possible that CD8 T cells only produce these mediators when they are in direct contact with antigen-presenting cells in different tissues. However, in mice infected with either with LCMV39 or Listeria monocytogenes,30 tissue-resident CD8 T cells also rarely produced these mediators. Therefore, the contribution of CD8 T cells to the production of IL-2, TNF-α, and the chemokine CCL3 during HIV infection remains to be demonstrated. These mediators may be produced by other cell types, including CD4 T cells and innate cell subsets, which also have a major role in controlling HIV infection.40-43
In contrast, the functional signature of HIV-specific cells was characteristic of TC1 differentiation. During acute infection, a high frequency of cells expressed Ifng, and cytolytic protein expression levels were up-regulated. During chronic infection, these functions declined to a much greater extent than suggested previously. Previous reports proposed a relatively mild defect in cytotoxic capacity because of down-regulation of the expression of perforin to levels comparable with those found in 27SP cells from HIV-negative subjects.23 The expression of granzymes A and B was reported to be unimpaired,4 whereas FasL expression was not evaluated. In contrast, we found that granzyme B staining of Chr-tet+ cells was scarcely detectable (ie, expression levels were very low, even compared with 27SP cells from seronegative donors). Perforin expression levels approached those of granzyme B (ie, were much lower than those of 27SP cells from HIV-seronegative donors). Although down-regulated, granzyme A expression was less affected, but in the absence of granzyme B and perforin coexpression, the expression of granzyme A does not confer cytolytic capacity.37 Moreover, our coexpression studies revealed a further loss in “cytotytic potential” that could not be inferred from the decline in the expression of individual cytolytic molecules. Perforin was not coexpressed with granzyme B in most individual cells, which further reduces the number of cells able to mediate cytolytic activity.30 It is therefore unlikely that Chr-tet+ cells are able to mediate perforin-mediated CTL activity because, even in the few cells coexpressing these cytolytic mediators, the very low levels of perforin expression and the virtual absence of granzyme B would probably preclude any relevant killing. Finally, Fasl expression was lost, preventing HIV specific-cells from using Fas-FasL interactions to kill infected cells. We conclude that the CTL activity of Chr-tet+ cells appears to be crippled, supporting the idea that during chronic infection CD8 T cells are unable to contain HIV replication by killing infected target cells. Importantly, in line with our observation, it was recently reported that during chronic SIV infection CD8 T cells do not control virus replication by killing virus-producing cells.10,11 Therefore, the contribution made by HIV-specific CD8 T cells to control of virus replication during chronic infection remains unclear. It may involve noncytolytic mechanisms, but it is also possible that other cell types play a more predominant role.
Our results also address the mechanism responsible for the failure of HIV-specific CD8 T cells to mediate more complete control of virus replication. This was attributed to cells being trapped at a “27SP intermediate differentiation stage,” a loss of polyfunctionality, and/or to “exhaustion” equivalent to that found in CD8 T cells during chronic LCMV infection in mice. Our results do not support these hypotheses. CD8 T-cell dysfunction is not the result of cells being trapped at a “27SP intermediate differentiation stage”23 as the functional profile of HIV-specific cells was independent of their CD27/CD28 phenotype. During acute infection, both the DP and 27SP populations possessed characteristics of very active effector cells. During chronic infection, all Chr-tet+ cells had similar characteristics and did not resemble 27SP cells from seronegative donors. Overall, these results also indicate that CD27/CD28 phenotypes are not “stable” and do not always define cells with the same functional profiles. CD8 T-cell dysfunction also did not appear to be the result of a reduction in the polyfunctionality of HIV-specific cells. Our methods for assessing polyfunctionality were very different from those used in previous studies 2,15-17,25 because we screened individual cells directly ex vivo for the coexpression of 12 effector mRNAs; however, using this approach, we found no overall decrease in the polyfunctionality of Chr-tet+ cells compared with TEM cells from HIV-seronegative donors.
Finally, it was surprising how much Chr-tet+ cells differed from the CD8 T cells described in chronic LCMV infection of mice.19 Although it is generally accepted that both populations are “exhausted,” our analysis revealed that these 2 infections have a very different impact in fundamental CD8 T-cell functions, and probably the mechanisms underlying each CD8 dysfunction also differ. Thus, “exhausted” LCMV-specific cells up-regulate Ccl3 and Ccl4 10-fold, whereas in Chr-tet+ cells Ccl3 was not expressed and both Ccl4 expression levels (not shown) and expression frequencies were not modified. Granzyme B was studied at the mRNA and protein level in both CD8 populations and was much up-regulated in “exhausted” LCMV-specific cells, although it is virtually absent during chronic HIV infection. Fasl was up-regulated 20-fold in “exhausted” cells, whereas Chr-tet+ cells did not express this molecule. Moreover, “exhausted” LCMV-specific cells and Chr-tet+ cells also differ in their capacity to produce IFN-γ: in “exhausted” LCMV-specific cells, Ifng expression is very low, with cells failing to secrete this molecule after in vitro restimulation, although we found only a small reduction in the frequency of Ifng+ cells; yet these cells did not change the amount of mRNA they expressed, and it is well known that Chr-tet+ cells secrete IFN-γ in response to in vitro restimulation. Finally, although T-bet expression is reduced in both populations,43 “exhausted” LCMV-specific CD8 cells show a major up-regulation of Eomes and Pdrm1,19 which are down-regulated in Chr-tet+ cells. Overall, these results show that these 2 cell types follow different differentiation pathways. Although “exhausted” cells lose their capacity to produce IFN-γ, they should be able to kill target cells through Fas-FasL interactions because Fasl is highly up-regulated.19 In chronic HIV infection, all cytotoxic pathways are affected: Chr-tet+ cells express very low levels of perforin and granzyme B and fail to express FasL, whereas the expression of IFN-γ is relatively spared. The maintenance of a very active Fas-FasL-dependent CTL activity may explain why LCMV-specific cells are ultimately able to clear this chronic infection while HIV-specific cells are not.
Importantly, in this study, we describe modifications at the cellular level that underlie the functional defects in HIV-specific CD8 T cells: the loss of both Eomes and Txb21 expression. Indeed, the properties of HIV-specific CD8 T cells from chronically infected persons mimic those of CD8 T cells from mice lacking both Eomes and T-bet.33 These 2 TFs have a homologous DNA binding domain and are thought to share some regulatory functions. Thus, T-bet-deficient CD8 T cells secrete IFN-γ and kill targets,33,44 whereas additional Eomes deficiency abrogates cytotoxicity,33,44 paralleling the defects observed in Chr-tet+ cells. This TF expression profile is not just a generic consequence of virus persistence. Indeed, we correlate CD8 T-cell dysfunction with the decline of the expression of these TFs because CMV-specific CD8 T cells and the A2-RIR-tet+ population in MM30 that maintained a high cytolytic potential also maintained a normal pattern of TF expression. Consistent with our observations, a recent study also reported a higher T-bet expression in HIV-specific CD8 T cells from elite controllers45 (supplemental Note 2). However, T-bet deficiency alone cannot justify the abrogation of CTL activity in chronic infection. Only the association of Eomes deficiency we now describe accounts for the crippled CTL function of Chr-tet+ cells.
It remains to be explained why the cytolytic activity of Chr-tet+ cells is seriously compromised, whereas their production of IFN-γ is relatively spared. This could be the result of the different impact of Eomes and T-bet on individual CD8 effector functions. Thus, a partial Eomes deficiency is sufficient to compromise CTL differentiation,46 whereas Eomes and T-bet are fully redundant in regulating IFN-γ expression.33,44 In this context, the reduced expression of both T-bet and Eomes in Chr-tet+ cells may still allow some IFN-γ secretion while being insufficient to guarantee CTL differentiation.
It is unclear why both Eomes and Txb21 decline during HIV infection. This could be a consequence of the relentless stimulation of CD8 T cells characteristic of this infection or to concomitant abnormalities induced by this virus in CD4 T cells or antigen-presenting cell functions. Notably, HIV fails to activate conventional dendritic cells and furthermore impairs production of mediators, such as IL-12,47 shown to promote both Eomes and Txb21 expression.48 Sustaining or restoring the expression of these TFs in HIV-specific CD8 T cells could constitute a novel approach to improve the control of this infection.
The online version of this article contains a data supplement.
The publication costs of this article were defrayed in part by page charge payment. Therefore, and solely to indicate this fact, this article is hereby marked “advertisement” in accordance with 18 USC section 1734.
Acknowledgments
The authors thank the patients who provided samples for this study, Martin Barnardo for HLA class I typing, and Andrew Worth for cell sorting.
This work was supported mostly by the Grand Challenges in Global Health Program of the Bill and Melinda Gates Foundation with an additional contribution from the Agence Nationale de Recherches sur le Sida et les Hépatites Virales and Sidaction. P.R.-d.-S. was supported in part by the Agence Nationale de Recherches sur le Sida et les Hépatites Virales. P.B. is a Jenner Institute Investigator.
Authorship
Contribution: P.R.-d.-S. performed experiments, analyzed data, made figures, and wrote the manuscript; E.L.T., M.M., and J.B. performed experiments and analyzed data; A.L. and K.C. performed experimental work; G.M.S., P.P., and I.W. analyzed data; B.R. designed and supervised the study; P.B. supervised the study; and P.B. and B.R. analyzed data and wrote the manuscript.
Conflict-of-interest disclosure: The authors declare no competing financial interests.
The current affiliation for P.R.-d.-S. and M.M. is Instituto de Medicina Molecular, Medical Faculty of Lisbon, Lisbon, Portugal.
Correspondence: Benedita Rocha, Inserm, U1020, CHU Necker, 156 Rue de Vaugirard, 75015 Paris, France; e-mail: benedita.rocha@inserm.fr.
![Figure 1. CD8 T cells from HIV-seronegative donors. PBMCs were labeled with CD8/CD45RA/CCR7/CD27/CD28 antibodies. CD45RA+ CCR7+ naive (TN), CD45RA−CCR7+ central memory (TCM), and 3 dominant TEM subpopulations, CD27+CD28+ (DP), CD27+CD28− (CD27-single positive [27SP]), and CD27−CD28− (DN) cells were sorted as single cells, and each individual cell was tested for the expression of 13 different mRNAs encoding effector molecules, 3 transcription factors, and Cd3e, which was used to evaluate plating efficiency. (A) Phenotypes and gates used to select different CD8 subpopulations in one HIV-seronegative donor. In some HIV-seronegative donors, a minority of CD28SP cells was found, but this subset was not studied because HIV-specific cells did not express this phenotype (data not shown). (B) In each donor, we studied 90 individual cells from each of the CD8 subpopulations. Results show expression frequencies and are the mean ± SD of 8 donors. Increased frequencies in DP to DN transition: Ifng, P = .005; Prf1, P = .01; Gzma, P = .001; Gzmb, P < .0001; Fasl, P = .005; and Tbx21, P < .002. Differences in Eomes expression between: DP and 27SP, P = .023; 27SP and DN, P = .001.](https://ash.silverchair-cdn.com/ash/content_public/journal/blood/119/21/10.1182_blood-2011-12-395186/4/m_zh89991291160001.jpeg?Expires=1765985907&Signature=Il95DBO1WBgAfK0QvbD8EIU5GadNcD4mAEN1i0jZJt83tdE5IkKjeMw8m3gnC3GVcH8Zv2MWVrU0nqzhRgsRJpiKgt3r15lftHfICVFpkN2dXZp9kvhKhPOGWyRRZ~JWcvcXu2TDN8LdvQZvuQ8ps4gBHjlWiVjJMGApNmD7jqdCdbp2Wo6fvcCynlQXWOtDqOeSkwqPaz4ynXo~YFC4dpaj0Dlzo9-dsIX4b3hhQcA3OM1tGia2qDrPkE0tiwX0PTf7xN49XqVeC6M~Mg0liOy1CjS-zQQx9k5yIQ1KTfZo7PYmgUUCeUMeYVVRv1eoLNZ2GVYFzutWm5F5ad6YeQ__&Key-Pair-Id=APKAIE5G5CRDK6RD3PGA)





This feature is available to Subscribers Only
Sign In or Create an Account Close Modal