Abstract
TNFα is a powerful inflammatory stimulus, central both to the control of infection, and as an agent of inflammatory disease. The most potent inducers of TNFα secretion signal through the Toll-like receptors, and we describe here a chemically-induced mutation that impairs this response in macrophages. A missense mutation was revealed in the gene encoding the inactive rhomboid protease iRhom2, which was not complemented by a null allele of the same gene. Neither the missense nor the null allele affected TLR-induced secretion of IL-6. Moreover, unlike a mutation in TNFα, the iRhom2 missense mutation did not cause enhanced susceptibility to colitis induced by dextran sodium sulfate. These results establish a specific role for iRhom2 in the secretion of TNFα, and present a new target for the modulation of inflammation.
Introduction
TLR activation triggers a signaling pathway that culminates in the activation of NF-κB and the synthesis of proinflammatory cytokines such as TNFα. TNFα, which is synthesized as a membrane-bound precursor, is liberated from the cell surface by the TNFα converting enzyme (TACE, also known as ADAM17).1,2 Mammalian TACE is also required for the cleavage of other membrane-bound ligands, including the EGFR ligand TGFα,3 whose counterpart in Drosophila is cleaved by the unrelated protease rhomboid-1.4,5 The rhomboid protease family is also present in mammals, and includes members with no predicted catalytic function, known as iRhoms.6 Until very recently, the physiologic function of these proteins was unknown.
To reveal new regulators of TLR-induced TNFα, we have stimulated peritoneal macrophages from the progeny of chemically-mutagenized mice.7 This screen has revealed mutant alleles throughout the pathway, from TLRs and the proteins that control their expression,8 to TNFα itself.9 Here we describe a new mutation affecting TLR-induced TNFα secretion that did not affect secretion of IL-6. The causative mutation lay in the gene encoding iRhom2, a catalytically inactive member of the rhomboid protease family.
Methods
Mice and positional cloning
Rhbdf2sinecure was generated on a C57BL/6J background by N-ethyl-N-nitrosourea mutagenesis as previously described.10 The index sinecure mutant (C57BL/6J, male) was outcrossed to C57BL/10J females (The Jackson Laboratory) for mapping, and F1 daughters were backcrossed to their father. Mice were grouped into mutant and wild-type cohorts (20 and 15 mice, respectively) based on TNFα secretion in response to MALP-2. Individual mice were typed at 70 polymorphic markers across the genome, and genotype frequencies were used to calculate LOD scores at each position. Rhbdf2 amplicons from wild-type and sinecure genomic DNA were sequenced using an ABI 3730xl capillary sequencer. C57BL/6J mice used for mutagenesis were obtained from The Jackson Laboratory. All other mice were obtained from the TSRI breeding colony. Ticam1Lps2 and Irak2otiose mutants have been described previously.11,12 Rhbdf2tm1a(KOMP)Wtsi ES cells (MGI:4362881, C57BL/6N background13 ) were obtained from the KOMP repository at UC Davis. After expansion, cells were injected into FVB blastocysts and transplanted into pseudopregnant females. Chimeric male offspring were mated to C57BL/6J-Tyrc-2J albino females to confirm germ line transmission. Black offspring were genotyped by PCR. Mice heterozygous for the Rhbdf2tm1a(KOMP)Wtsi allele were then mated with each other, with homozygous sinecure mutants, or with C57BL/6J. All animal procedures were in accordance with guidelines of the Institutional Animal Care and Use Committee of The Scripps Research Institute and University of Texas Southwestern Medical Center.
Macrophage stimulation and cytokine ELISA
DSS-induced colitis
Sex- and age-matched littermates received 3% (wt/vol) dextran sulfate sodium (DSS; MP Biomedicals) in drinking water for 7 days, with weight recorded daily and normalized to day 0.
Results and discussion
During the course of a forward genetic screen for regulators of TLR-induced TNFα we identified an individual with a mildly impaired response (Figure 1A). This phenotype, named sinecure, was inherited as a recessive trait most apparent after stimulation with the TLR2/6 agonist MALP-2. Sinecure mice were otherwise healthy and fertile, with no other externally obvious phenotypes.
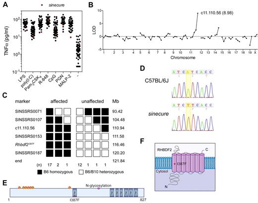
A recessive mutation in Rhbdf2 is associated with reduced TLR-induced TNFα secretion. (A) Phenotype of the index sinecure mouse. Peritoneal macrophages from 62 G3 descendants of ENU-mutagenized sires were stimulated with a panel of TLR ligands, and TNFα production measured by L-929 bioassay. Genome-wide (B) and fine (C) mapping of the sinecure mutation to distal chromosome 11. (D) A homozygous transversion mutation in Rhbdf2, corresponding to an isoleucine to phenylalanine missense mutation (E) in the N-terminal transmembrane domain (TM) of iRhom2 protein. Predicted phosphorylation (P) and glycosylation sites are also indicated. (F) Topology of the iRhom2 protein, indicating the position of the sinecure missense mutation.
A recessive mutation in Rhbdf2 is associated with reduced TLR-induced TNFα secretion. (A) Phenotype of the index sinecure mouse. Peritoneal macrophages from 62 G3 descendants of ENU-mutagenized sires were stimulated with a panel of TLR ligands, and TNFα production measured by L-929 bioassay. Genome-wide (B) and fine (C) mapping of the sinecure mutation to distal chromosome 11. (D) A homozygous transversion mutation in Rhbdf2, corresponding to an isoleucine to phenylalanine missense mutation (E) in the N-terminal transmembrane domain (TM) of iRhom2 protein. Predicted phosphorylation (P) and glycosylation sites are also indicated. (F) Topology of the iRhom2 protein, indicating the position of the sinecure missense mutation.
To isolate the causative mutation of the sinecure phenotype, we outcrossed the index sinecure male to C57BL/10J females, and backcrossed him to his F1 daughters. Macrophages from progeny were stimulated with MALP-2, and grouped into wild-type or mutant cohorts based on their TNFα response. After genotyping individual mice at 70 polymorphic loci across the genome, the sinecure phenotype showed strong linkage to distal chromosome 11 (Figure 1B). This interval was refined to a 17.5 Mb region using additional markers (Figure 1C), encompassing an estimated 282 protein-coding genes. Among these, Rhbdf2 was proposed as a candidate because of its strikingly high expression in macrophages,16 and was sequenced directly. A single nonsynonymous mutation was identified: an A to T transversion at position 1680 of the Rhbdf2 transcript, in exon 10 of 19 total exons (Figure 1D), corresponding to an isoleucine to phenylalanine substitution at amino acid 387 of the iRhom2 protein (Figure 1E-F).
To establish that the missense mutation in Rhbdf2 was responsible for the sinecure phenotype, we derived mice with an independent mutation of Rhbdf2. This allele was created by the targeted insertion of a gene trap cassette between exons 3 and 4.13 Since exon 3 is the first coding exon of all coding transcripts of Rhbdf2, this insertion is predicted to result in a null allele, and is hereafter referred to as Rhbdf2KO. Like Rhbdf2sinecure homozygotes, mice homozygous for the Rhbdf2KO allele were fully viable and fertile, with no externally visible phenotypes, and their peritoneal macrophages secreted less TNFα in response to both MALP-2 and LPS stimulation (Figure 2A). This response was lower than that of Rhbdf2sin/sin cells (indicating that the iRhom2I387F substitution was a probable hypomorph), but not as low as Ticam1Lps2/Lps2;Irak4oti/oti cells, suggesting that either the Rhbdf2KO allele was not a complete null, or that an iRhom2-independent pathway of TNFα secretion exists. iRhom2 might therefore act purely as a catalyst of TNFα secretion, or alternatively is functionally redundant with other protein(s). Mice with a compound heterozygous mutation of Rhbdf2 (Rhbdf2sin/KO) showed a similar reduction of TNFα secretion (Figure 2A), indicating that the Rhbdf2 mutation in both strains was the cause of the impaired TNFα response. Unlike compound homozygosity for Ticam1Lps2/Lps2 and Irak4oti/oti mutations, which blocks all known signals emanating from all TLRs, neither Rhbdf2 mutation had any effect on IL-6 secretion (Figure 2B). The point of influence for iRhom2 therefore appears to be downstream of NF-κB activation and cytokine gene transcription.
Mutant alleles of Rhbdf2 are noncomplementary and cause a specific block in TNFα secretion. Thioglycollate-elicited peritoneal cells were isolated from mice of the indicated genotypes, and cultured in the presence of 200 pg/mL MALP-2, 1 ng/mL LPS, or media alone (-) for 4 hours. TNFα (A) and IL-6 (B) was then measured in the culture supernatant.
Mutant alleles of Rhbdf2 are noncomplementary and cause a specific block in TNFα secretion. Thioglycollate-elicited peritoneal cells were isolated from mice of the indicated genotypes, and cultured in the presence of 200 pg/mL MALP-2, 1 ng/mL LPS, or media alone (-) for 4 hours. TNFα (A) and IL-6 (B) was then measured in the culture supernatant.
Since TACE is a key mediator of TNFα secretion, but not the secretion of other cytokines, regulation of TACE activity would seem a likely function for iRhom2, particularly given that iRhom2 is localized to the ER,17 and both rhomboid proteins and TACE are known to play important roles during EGFR ligand processing.3-5 Two groups have independently reached similar conclusions, and have further revealed a specific interaction between iRhom2 and the protein precursor of TACE.18,19
It remains to be seen if iRhom2 is required for the function of proteases other than TACE,20 or indeed for the processing of other proteins by TACE, such as FLT3L and EGFR ligands. Using a DSS-induced colitis model system, we tested whether iRhom2 was necessary in vivo for the processing of EGFR ligands, which initiate signaling known to be important for the regeneration of the gut epithelium.21 Unlike TACE and EGFR mutants,21,22 the Rhbdf2 mutation did not affect sensitivity to DSS-induced weight loss (supplemental Figure 1, available on the Blood Web site; see the Supplemental Materials link at the top of the online article), implying that iRhom2 was physiologically redundant for the processing of EGFR ligands. In support of this conclusion, Rhbdf2sinecure homozygotes did not exhibit the epidermal phenotypes that are characteristic of EGFR and TACE mutant mice. This potential redundancy is consistent with the myeloid-enriched mRNA expression of iRhom2 (supplemental Figure 2), and may make iRhom2 an attractive target for the treatment of inflammatory disease. Yet unlike most other rhomboid proteins (and indeed even TACE), iRhom2 is not an active protease, and may therefore be a challenging target for small molecule inhibition.
The online version of this article contains a data supplement.
The publication costs of this article were defrayed in part by page charge payment. Therefore, and solely to indicate this fact, this article is hereby marked “advertisement” in accordance with 18 USC section 1734.
Acknowledgments
The authors thank M. Gutierrez for animal care, C. Ross and T. Robinson for sequencing, and D. La Vine for illustrations.
This work was supported by the National Institute of Allergy and Infectious Diseases of the National Institutes of Health (HHSN272200700038C to B.B.), and The General Sir John Monash Foundation (O.M.S.).
National Institutes of Health
Authorship
Contribution: O.M.S. identified the sinecure mutation and coordinated and wrote the paper; N.X. identified and mapped the sinecure phenotype; Y.W. and H.S. examined the TLR-induced cytokine response; W.T. performed DSS experiments; X.L. performed microinjections of the Rhbdf2 knockout cell line; Y.X. provided bioinformatics support; and B.B. oversaw the study and corrected the paper.
Conflict-of-interest disclosure: The authors declare no competing financial interests.
Correspondence: Owen M. Siggs, Department of Genetics, The Scripps Research Institute, 10550 North Torrey Pines Rd, La Jolla, CA 92037; e-mail: siggs@scripps.edu; and Bruce Beutler, Center for Genetics of Host Defense, University of Texas Southwestern Medical Center, 5323 Harry Hines Blvd, Dallas, TX 75390; e-mail: bruce.beutler@utsouthwestern.edu.
References
Author notes
O.M.S. and N.X. contributed equally to this work.


This feature is available to Subscribers Only
Sign In or Create an Account Close Modal