Abstract
Human cytomegalovirus (HCMV) infection is an important cause of morbidity and mortality in transplant recipients. Long-term protective immunity against HCMV requires both sustained specific T-cell response and neutralizing IgG production, but the interplay between these effector arms remains poorly defined. We previously demonstrated that γδ T cells play a substantial role as anti-HCMV T-cell effectors. The observation that CD16 (FcγRIIIA) was specifically expressed by the majority of HCMV-induced γδ T cells prompted us to investigate their cooperation with anti-HCMV IgG. We found that CD16 could stimulate γδ T cells independently of T-cell receptor (TCR) engagement and provide them with an intrinsic antibody-dependent cell-mediated cytotoxic (ADCC) potential. Although CD16+γδ T cells did not mediate ADCC against HCMV-infected cells, in accordance with the low level of anti-HCMV IgGs recognizing infected cells, they produced IFNγ when incubated with IgG-opsonized virions. This CD16-induced IFNγ production was greatly enhanced by IL12 and IFNα, 2 cytokines produced during HCMV infection, and conferred to γδ T cells the ability to inhibit HCMV multiplication in vitro. Taken together, these data identify a new antiviral function for γδ T cells through cooperation with anti-HCMV IgG that could contribute to surveillance of HCMV reactivation in transplant recipients.
Introduction
Human cytomegalovirus (HCMV) is a widespread herpesvirus with an average seroprevalence of around 50% that increases with age and low socioeconomic status. Primary HCMV infection in an immunocompetent host is asymptomatic, but the virus establishes lifelong latency probably associated with periodic reactivation episodes. Conversely, damaging clinical symptoms can be observed in the course of HCMV infection in fetuses, neonates, and immunocompromised patients, such as those infected with HIV, recipients of solid organ allografts, or undergoing allogeneic hematopoietic stem cell transplantation. Constant immune surveillance is thus critical to keep the virus in check, and actually HCMV is highly immunogenic and elicits all the arsenal of the host immune defense.1 The early events associated with virus entry into host cells first trigger a robust production of type I IFN and inflammatory cytokines, such as IL12, which are critical for the recruitment and activation of innate immune cells, particularly phagocytic leukocytes.2 The activated innate immune cells then initiate the development of a vigorous adaptive immune response that culminates with the production of neutralizing antiviral antibodies (Abs) and IFNγ-producing and/or cytotoxic CD8 T cells. Both of these effectors are required for the establishment of long-lasting immunity against HCMV reactivation, superinfection, and congenital infection, but the cooperation between humoral immunity and T-cell effectors remains to be clarified.
Humoral response against HCMV is characterized by the production of neutralizing Abs directed against viral envelope glycoproteins (mostly gB and gH) and gene products of the UL131A-128 locus, which are involved in virus attachment and entry into host cells.3 However, the majority (90%) of HCMV-specific Abs do not have virus-neutralizing activity.4 Such Abs could cooperate with cell effectors expressing CD16, the low affinity Fc receptor for IgG (FcRγIIIa), to generate an Ab-dependent cell-mediated cytotoxicity (ADCC). However, ADCC would require that Abs are directed against HCMV-infected cells, something that has never been reported. Natural killer (NK) cells are usually considered as the main effector of ADCC, but evidence for a role of this process in immune defense against HCMV is sparse. Discrete subsets of CD8 αβ T lymphocytes have also been described to express CD16 and to perform ADCC in few diseases, such as chronic hepatitis C virus infection5 and hyperlymphocytosis,6 but this has never been reported in HCMV infection.
γδ T cells have been proposed to be the main population of circulating T lymphocytes expressing CD16 in physiologic conditions,7,8 but large inter-individual variability has been reported and no biologic parameter has been associated with this variability. In healthy individuals, the main subset (50%-90%) of circulating γδ T cells that expresses a Vδ2 T-cell receptor (TCR) does not constitutively express CD16,9,10 except for a small population in a few individuals.11 Then, the subset of γδ T cells expressing CD16 needs to be characterized to determine the role of this receptor on this subset. On γδ T cells, CD16 has been shown to mediate ADCC8,9,12 and to induce phagocytosis of opsonized Escherichia coli.13
Other γδ T cells (Vδ2neg γδ T cells, 10%-50% of circulating γδ T cells) predominantly express the Vδ1 or Vδ3 chain, and are normal residents in several tissues, notably in digestive, reproductive, and respiratory mucosa, where they represent an important first-line of defense at the portals of pathogen entry. A few years ago, we observed a marked and persistent expansion of Vδ2neg γδ T cells in the peripheral blood of kidney transplant recipients (KTRs) after HCMV infection.14 These cells expressed a typical cytotoxic effector/memory phenotype called TEMRA (CD45RA+, CD27−).15,16 In vitro, some Vδ2neg γδ T cell clones isolated from KTRs display a TCR-dependent cytotoxicity against both HCMV-infected cells and carcinoma cells.17 Consistently, in vivo Vδ2neg γδ T-cell expansion is associated with both the resolution of HCMV infection, which is suggestive of their antiviral function,18 and with protection against cancer in KTRs.19 The tight association between HCMV infection and long-lasting TEMRA Vδ2neg γδ T-cell expansion has recently been confirmed by others in allogeneic hematopoietic stem cell transplantation,20 in immunodeficient children,21 neonates,22 liver transplant recipients,23 and by us in immunocompetent healthy volunteers.15 This lifelong expansion of oligoclonal Vδ2neg γδ T cells in HCMV-experienced individuals is reminiscent of the accumulation with age of oligoclonal HCMV-specific αβ T cells that has been associated with immunosenescence and so-called “memory inflation.”24 This raises the question of the role of such unconventional T cells, generally considered as early effectors, in the regulation of long-term immunity in persistently infected hosts.
In the present study, we observed that high levels of CD16 were specifically and constitutively expressed on HCMV-induced Vδ2neg γδ T cells in both immunocompetent and immunocompromised individuals. This evidence of a pathophysiologic context for CD16 expression on γδ T cells prompted us to assess their antiviral cooperation with Abs in vitro. Interestingly, ADCC does not seem to be the anti-HCMV function of CD16-expressing Vδ2neg γδ T cells as they did not kill HCMV-infected fibroblasts incubated with HCMV hyperimmune IgGs. However, we revealed a new CD16-dependent anti-HCMV function of Vδ2neg γδ T cells through the production of IFNγ triggered by IgG-opsonized HCMV, a process that we suggest calling antibody-dependent cell-mediated inhibition (ADCI).
Methods
Blood donors and kidney transplant recipients
Blood samples (5 mL) were obtained from 28 anonymous blood donors enrolled in the local Blood Bank program. Blood samples were also collected from 32 KTRs receiving a standard immunosuppressive regimen (corticosteroids, calcineurin inhibitors, and mycophenolate mofetil or azathioprine). This study was carried out on samples harvested for medical care and was approved by the Bordeaux University medical ethics committee. The blood samples were tested for HCMV, EBV (Epstein-Barr virus), VZV (varicella zoster virus), HSV1/2 (herpes simplex virus), HIV (human immunodeficiency virus), HBV (hepatitis B virus), and HCV (hepatitis C virus) serologies using specific ELISA kits (Ortho, Eurogentec, or Enzygnost anti-HCMV/IgG and IgM; Dade-Behring).
Flow cytometric analysis
Abs directed against pan-TCRγδ, pan-TCRαβ, Vδ2, CD16, NKp46, CD45, CD212-beta1, CD212-beta2, and the Fc portion of hIgG were purchased from Beckman-Coulter; mAbs directed against CD3, CD8, CD14, CD19, CD27, CD45RA, and CD107a were purchased from BD Biosciences; and pp65-HLA-A2 dextramers (for the detection of CD8 T cells specific for the HCMV immunodominant protein pp65) were purchased from Dako. Rituximab (anti-CD20) and Cetuximab (anti-EGFR) were kindly provided by Roche and Merck-Serono, respectively. Anti-HCMV IgGs (Cytogam) were IgG pools from hyperimmune sera of HCMV-infected individuals (kind gift from CSL Behring), anti-VZV IgGs (Varitect) were IgG pools from hyperimmune sera of VZV-infected individuals (kind gift from Biotest AG), and control IgG pools were polyclonal IgGs with low levels of anti-HCMV IgGs (Sandoglobuline; OTL Pharma). Anti-IFNα receptor antibody was kindly provided by Pierre Eid (Villejuif, France). All stainings were performed on PBMCs obtained by Ficoll Hypaque density gradient or on Vδ2neg γδ T cell lines as previously described,15,16 and analyzed on a FACSCanto cytometer (BD Biosciences).
Generation of polyclonal γδ T-cell lines
A long-term CD16pos Vδ2neg γδ T-cell line was selected on the basis of persistent expression of CD16 in culture (not on the ability to mediate TCR-dependent cytotoxicity against HCMV-infected cells and tumor cells), as follows: Vδ2neg γδ T cells from PBMCs of an HCMV-seropositive blood donor were sorted on a FACSAria (BD Biosciences) using a combination of anti-CD3, anti-Vδ2 and anti-TCRγδ. The sorted Vδ2neg γδ T cells were expanded in culture in RPMI medium supplemented with 10% human serum, 1000 U/mL rIL2 (Chiron), 1 μg/mL leuco-agglutinin (Sigma-Aldrich), and irradiated allogeneic PBMCs (35 Gy). After 1 month in culture, the Vδ2neg T-cell line was phenotyped for CD16 expression and CD16neg and CD16pos cells were sorted by flow cytometry, expanded as previously described, and then used in the experiments. Several primary Vδ2neg γδ T-cell lines were also generated by adding 1000 U/mL rIL2 and 10 ng/mL rIL15 (PeproTech) directly to PBMCs of HCMV-infected KTRs. After 3 weeks in culture, the amplified Vδ2neg γδ T cells were sorted by flow cytometry through negative selection with anti-CD19, anti-TCRαβ, anti-Vδ2, anti-NKp46, and anti-CD14. These Vδ2neg γδ T cells (> 95% purity) expressed CD16 at more than 70%, and were directly used in the experiments.
Target cells
The tumor target cells were the Burkitt lymphoma cell line Daudi and the cutaneous carcinoma cell line A431. HCMV-infected targets were subconfluent monolayers of primary foreskin fibroblasts (FSF) incubated with HCMV suspension (TB40/E strain, MOI = 1) and cultured for 5 days at 37°C. Control of HCMV infection was performed with the Argen kit as previously described.17
Cytolytic activity
The cytotoxic potential of γδ T cells was measured by evaluating the expression of the degranulation marker CD107a, as previously described.15 Briefly, 6-hour cultures of PBMCs or Vδ2neg γδ T-cell lines with plate-bound isotype control (1F10, homemade) or anti-CD16 mAbs (3G8, Beckman Coulter) were performed in the presence of anti-CD107a mAb (H4A3; BD Biosciences). Brefeldin A (Sigma-Aldrich) was added in the culture for the last 5 hours, and then cells were harvested and analyzed by flow cytometry. The actual cytolytic activity of γδ T cells was measured by a standard 51Cr release assay.17 Briefly, after labeling of target cells with 51Cr they were incubated in triplicate with γδ T-cell clones at the indicated effector/target ratios. After 4 hours at 37°C, the amount of 51Cr released in the supernatant was measured. The percentage of specific lysis was calculated as: [(experimental release − spontaneous release)/(maximum release − spontaneous release)] × 100.
IgG-opsonized HCMV
IgG-opsonized HCMV were generated by incubating cell-free suspensions of the HCMV strain TB40/E with 500 μg/mL (or indicated doses) of anti-HCMV specific IgG (Cytogam). After 20 minutes at room temperature, IgG-opsonized HCMV were used in binding experiments on γδ T-cell lines (virus binding was detected with a goat anti–human IgGs) or in IFNγ production experiments. The same experiments were performed with IgG-opsonized VZV at the same concentrations.
IFNγ production by γδ T cells and antiviral activity
γδ T-cell lines were incubated for 24 hours at 37°C with or without immobilized activating mAbs, IgG-opsonized HCMV, IL12, and/or IFNα (PeproTech). Activation of CD16 was performed with plate-bound anti-CD16 antibody (clone 3G8). In some experiments, the same anti-CD16 antibody (clone 3G8) was used in soluble form to neutralize CD16. The amount of IFNγ released in the supernatant was quantified by ELISA according to the manufacturer's recommendations (Bender MedSystems). Alternatively, the antiviral activity of IFNγ production was tested on HCMV multiplication in cultures of infected fibroblasts as previously described.17 The anti-IFNγ neutralizing antibody and IFNγ used in this assay were from BD Biosciences and Bender MedSystems, respectively.
Quantitative HCMV PCR
Quantification of HCMV replication in the supernatants of FSF was performed using real-time quantitative HCMV PCR, as previously described.25
Statistical analysis
Data are expressed as medians (range). Statistical differences between groups of HCMV-seronegative and HCMV-seropositive donors were tested with the unpaired Mann-Whitney U test using Statview 5.0 software (Abacus Concepts). Differences were considered statistically significant when P was less than .05.
Results
High expression of CD16 on HCMV-induced Vδ2neg γδ T cells in immunocompromised and immunocompetent individuals
γδ T cells from KTRs and immunocompetent blood donors were phenotyped using multicolor flow cytometry. As previously described,15,16 HCMV-infected KTRs and healthy individuals had higher percentages of Vδ2neg γδ T cells than their HCMV-free counterparts (Figure 1A). The proportion of Vδ2neg γδ T cells expressing the CD45RA+CD27− effector/memory (TEMRA) phenotype was also increased in HCMV-infected individuals. Unexpectedly, we found that the majority of Vδ2neg γδ T cells in HCMV-infected individuals expressed FcγRIIIa (CD16). On the other hand, CD16 was expressed only by a minority of Vδ2neg γδ T cells in HCMV-free individuals. In HCMV-infected blood donors, CD16 was primarily expressed by Vδ2neg γδ T cells exhibiting the TEMRA phenotype (81.0% of TEMRA cells vs 0.5% of non-TEMRA cells). CD16 expression on Vδ2neg γδ T cells was not associated with any of the other viruses tested because all 32 KTRs were seropositive for EBV and VZV, and seronegative for HIV and HCV except for 1, and the proportion of CD16pos Vδ2neg γδ T cells was similar between HSV1/2-seropositive and seronegative patients, or between HBV-infected, HBV-vaccinated, and HBV-seronegative patients (Figure 1B). In 1 patient who was closely monitored during HCMV infection, we observed that Vδ2neg γδ T cells expressed CD16 as they expanded and persisted as CD16pos cells (Figure 1C). In addition, the proportion of CD16pos Vδ2neg γδ T cells did not correlate with the peak of HCMV viral load, the anti-HCMV therapy, the elapsed time from viral clearance, nor the immunosuppressive treatment (data not shown). Together, these results indicate that HCMV has a very specific and constant effect on CD16 expression by γδ T cells.
CD16 expression on Vδ2neg γδ T cells and HCMV. (A) Six-color staining with mAbs directed against CD3, Vδ2, TCRγδ, CD27, CD45RA, and CD16 was performed on PMBC from 32 kidney transplant recipients (KTRs) and 28 healthy volunteers divided in HCMV-seropositive (HCMV) or HCMV-seronegative (no HCMV) individuals. Left panels: staining on 1 representative patient. Right panels: results from the 28 healthy donors and 32 KTRs. Data are expressed as medians (range) for the whole population. (B) The 32 KTRs included in the study were divided according to HSV1/2 (top panel) or HBV serologies (bottom panel, infected = anti-Hbc positive, vaccinated = anti-Hbs positive) and the proportion of CD16pos Vδ2neg γδ T cells was evaluated in each group. (C) Monitoring of CD16pos Vδ2neg γδ T cells in 1 HCMV-seronegative KTR who received a kidney from a seropositive donor and who developed HCMV infection (represented as gray bar).
CD16 expression on Vδ2neg γδ T cells and HCMV. (A) Six-color staining with mAbs directed against CD3, Vδ2, TCRγδ, CD27, CD45RA, and CD16 was performed on PMBC from 32 kidney transplant recipients (KTRs) and 28 healthy volunteers divided in HCMV-seropositive (HCMV) or HCMV-seronegative (no HCMV) individuals. Left panels: staining on 1 representative patient. Right panels: results from the 28 healthy donors and 32 KTRs. Data are expressed as medians (range) for the whole population. (B) The 32 KTRs included in the study were divided according to HSV1/2 (top panel) or HBV serologies (bottom panel, infected = anti-Hbc positive, vaccinated = anti-Hbs positive) and the proportion of CD16pos Vδ2neg γδ T cells was evaluated in each group. (C) Monitoring of CD16pos Vδ2neg γδ T cells in 1 HCMV-seronegative KTR who received a kidney from a seropositive donor and who developed HCMV infection (represented as gray bar).
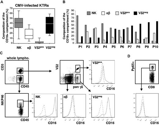
To evaluate the numeric importance of this CD16pos subset among the circulating lymphocyte population, the proportion of NK cells, αβ T cells, Vδ2pos, and Vδ2neg γδ T cells within CD16pos cells was quantified in the blood of 10 HCMV-infected KTRs. The CD16pos lymphocyte pool in HCMV-infected KTRs was mainly composed of Vδ2neg γδ T cells (40%) and NK cells (42%), followed by αβ T cells (16%) and Vδ2pos γδ T cells (less than 2%; Figure 2A). In one-half of the patients, the proportion of Vδ2neg γδ T cells overcame that of NK cells within the CD16pos lymphocyte pool (Figure 2B). The level of CD16 expression on NK cells was around 5 times that on Vδ2neg γδ T cells (Figure 2C). As αβ T cells represented only 16% of the total CD16pos lymphocyte pool, we wondered whether the expression of CD16 could be restricted to the HCMV-specific CD8+αβ T-cell subset. Using pp65-HLA-A2 dextramers, we did not observe any CD16 expression by HCMV-specific CD8+αβ T cells in HCMV-infected healthy volunteers (n = 3) and KTRs (n = 6; Figure 2D), thus demonstrating that the HCMV-related expression of CD16 concerned only the Vδ2neg γδ T-cell subset.
Vδ2neg γδ T cells represent a major population of circulating CD16-expressing cells in individuals persistently infected with HCMV. Six-color staining with mAbs directed against CD3, Vδ2, TCRγδ, CD16, CD45, and NKp46 was performed on PMBC from 10 HCMV-infected KTRs to analyze the composition of the CD16pos lymphocyte compartment. (A) Percentage of each subset within the CD45+CD16+ cell population: NK cells (CD3−CD45+NKp46+), αβ T cells (CD3+CD45+TCRγδ-Vδ2-), Vδ2pos γδ T cells (CD3+CD45+pan-TCRγδ+Vδ2+), and Vδ2neg γδ T cells (CD3+CD45+TCRγδ+Vδ2-). Data are expressed as medians (range). (B) Inter-individual variability in CD45+CD16+ subsets for each KTR. (C) CD16 expression on each CD45+CD16+ subset as determined by median fluorescence intensity (MFI). Data of 1 representative KTR are presented. (D) Blood from HCMV-seropositive KTRs (n = 6) and healthy volunteers (n = 3) was incubated with mAbs directed against CD3, CD8, and CD16 as well as with pp65-HLA-A2 dextramers. Staining from 1 representative KTR is presented.
Vδ2neg γδ T cells represent a major population of circulating CD16-expressing cells in individuals persistently infected with HCMV. Six-color staining with mAbs directed against CD3, Vδ2, TCRγδ, CD16, CD45, and NKp46 was performed on PMBC from 10 HCMV-infected KTRs to analyze the composition of the CD16pos lymphocyte compartment. (A) Percentage of each subset within the CD45+CD16+ cell population: NK cells (CD3−CD45+NKp46+), αβ T cells (CD3+CD45+TCRγδ-Vδ2-), Vδ2pos γδ T cells (CD3+CD45+pan-TCRγδ+Vδ2+), and Vδ2neg γδ T cells (CD3+CD45+TCRγδ+Vδ2-). Data are expressed as medians (range). (B) Inter-individual variability in CD45+CD16+ subsets for each KTR. (C) CD16 expression on each CD45+CD16+ subset as determined by median fluorescence intensity (MFI). Data of 1 representative KTR are presented. (D) Blood from HCMV-seropositive KTRs (n = 6) and healthy volunteers (n = 3) was incubated with mAbs directed against CD3, CD8, and CD16 as well as with pp65-HLA-A2 dextramers. Staining from 1 representative KTR is presented.
CD16 mediates activation of Vδ2neg γδ T cells in the absence of TCR engagement
We next assessed whether Vδ2neg γδ T cells could be activated via CD16. Direct ex vivo incubation of PBMCs from 6 HCMV-infected KTRs with an agonist anti-CD16 mAb demonstrated that Vδ2neg γδ T cells can be activated to degranulate through CD16, as illustrated by CD107a expression (Figure 3A-B). Purified Vδ2neg γδ T cells were then used to exclude an indirect effect of other cell types: Vδ2neg γδ T cells were sorted and amplified from an HCMV-infected donor to generate 2 long-term CD16pos and CD16neg polyclonal Vδ2neg γδ T-cell lines. As shown in Figure 3C, the anti-CD16 agonist mAb alone was as potent as the anti-CD3 mAb in inducing degranulation of CD16pos Vδ2neg γδ T cells but not that of CD16neg Vδ2neg γδ T cells. The combination of suboptimal doses of anti-CD16 and anti-CD3 mAbs provided only an additive effect compared with either mAb used separately, showing that the coengagement of TCR and CD16 was not cooperative in these cells. In conclusion, CD16 can act as an independent stimulating receptor to initiate the activation of the cytolytic potential of Vδ2neg γδ T cells.
Despite intrinsic ADCC potential, Vδ2neg γδ T cells do not kill HCMV-infected fibroblasts treated with anti-HCMV hyperimmune sera. (A) PBMCs from 1 representative HCMV-infected KTR were cultured with anti-CD16 mAb or control mAb, and degranulation was determined by staining with anti-CD107a mAb. Cells were then stained with a combination of anti-CD3, anti-Vδ2, and anti-TCRγδ mAbs, and analyzed by flow cytometry. (B) The results from 6 HCMV-infected KTRs are presented (P = .03 between control and anti-CD16 activation). (C) CD16pos and CD16neg Vδ2neg γδ T-cell lines were activated with an anti-CD16 agonist mAb and/or an anti-CD3 mAb, at optimal (both at 10 μg/mL) or suboptimal doses (500 ng/mL for anti-CD16 and 250 ng/mL for anti-CD3). The cytotoxic potential of Vδ2neg γδ T cells was measured by the flow cytometric CD107a assay. Data are representative of 3 different experiments. (D) Primary FSF cultures were infected or not with HCMV for 5 days, and then cells were harvested and incubated with anti-HCMV IgGs or control IgGs at the indicated concentrations. The binding of specific antibodies was revealed by flow cytometry using a fluorescent goat anti–human Ab. (E) The Daudi lymphoma and the A431 skin carcinoma cell lines were, respectively, incubated with anti-CD20 Rituximab and anti-EGFR Cetuximab (both at 10μg/mL). (F) The cytolytic activity of the CD16pos Vδ2neg γδ T-cell line against HCMV-infected FSF and tumor cells (Daudi and A431 cell lines) labeled with 51Cr and preincubated with polyclonal anti-HCMV IgGs, anti-CD20 Rituximab, and anti-EGFR Cetuximab, respectively, was measured after 4 hours at 37°C by analyzing the amount of 51Cr released in the supernatant. Data are representative of 3 different experiments.
Despite intrinsic ADCC potential, Vδ2neg γδ T cells do not kill HCMV-infected fibroblasts treated with anti-HCMV hyperimmune sera. (A) PBMCs from 1 representative HCMV-infected KTR were cultured with anti-CD16 mAb or control mAb, and degranulation was determined by staining with anti-CD107a mAb. Cells were then stained with a combination of anti-CD3, anti-Vδ2, and anti-TCRγδ mAbs, and analyzed by flow cytometry. (B) The results from 6 HCMV-infected KTRs are presented (P = .03 between control and anti-CD16 activation). (C) CD16pos and CD16neg Vδ2neg γδ T-cell lines were activated with an anti-CD16 agonist mAb and/or an anti-CD3 mAb, at optimal (both at 10 μg/mL) or suboptimal doses (500 ng/mL for anti-CD16 and 250 ng/mL for anti-CD3). The cytotoxic potential of Vδ2neg γδ T cells was measured by the flow cytometric CD107a assay. Data are representative of 3 different experiments. (D) Primary FSF cultures were infected or not with HCMV for 5 days, and then cells were harvested and incubated with anti-HCMV IgGs or control IgGs at the indicated concentrations. The binding of specific antibodies was revealed by flow cytometry using a fluorescent goat anti–human Ab. (E) The Daudi lymphoma and the A431 skin carcinoma cell lines were, respectively, incubated with anti-CD20 Rituximab and anti-EGFR Cetuximab (both at 10μg/mL). (F) The cytolytic activity of the CD16pos Vδ2neg γδ T-cell line against HCMV-infected FSF and tumor cells (Daudi and A431 cell lines) labeled with 51Cr and preincubated with polyclonal anti-HCMV IgGs, anti-CD20 Rituximab, and anti-EGFR Cetuximab, respectively, was measured after 4 hours at 37°C by analyzing the amount of 51Cr released in the supernatant. Data are representative of 3 different experiments.
CD16-expressing Vδ2neg γδ T cells are not elicited by HCMV hyperimmune IgGs to perform ADCC against infected fibroblasts
The above results suggested that CD16 could trigger the cytotoxic activity of Vδ2neg γδ T cells and thus possibly take part in their antiviral function through ADCC. We first tested the ability of polyclonal anti-HCMV IgG (Cytogam) to recognize HCMV-infected cells. Using flow cytometry, we observed that HCMV-infected FSF, but not uninfected FSF, could bind anti-HCMV IgGs, and not control IgGs, as revealed with a fluorescent goat anti–human Ab (Figure 3D). However, it is noteworthy that the staining was faint and required large amounts of IgGs (at least 0.3 mg/mL). This result suggested that the HCMV antigens recognized by polyclonal anti-HCMV IgGs are poorly expressed on HCMV-infected fibroblasts. In agreement with this observation, no ADCC could be observed in a standard 51Cr release assay when testing the ability of CD16pos Vδ2neg γδ T cells to kill HCMV-infected cells preincubated with polyclonal anti-HCMV IgGs (Figure 3F, left panel). This was not because of an intrinsic deficiency of Vδ2neg γδ T cells to perform ADCC because tumor target cells (Daudi and A431) strongly stained with specific human mAb (anti-CD20 Rituximab and anti-EGFR Cetuximab, respectively; Figure 3E) were efficiently killed by CD16pos Vδ2neg γδ T cells (Figure 3F, middle and right panels) but not by CD16neg Vδ2neg γδ T cells (data not shown). Together, these results indicated that CD16pos Vδ2neg γδ T cells are intrinsically able to perform ADCC, but that this mechanism is most probably not involved in the elimination of opsonized HCMV-infected cells.
CD16-dependent production of high levels of IFNγ by Vδ2neg γδ T cells
We then investigated whether CD16 triggering on Vδ2neg γδ T cells induced the production of IFNγ, a potent antiviral cytokine. When challenged with an agonist anti-CD16 mAb alone, the long-term CD16pos Vδ2neg γδ T-cell line produced a very low amount of IFNγ (Figure 4A). IL12 is produced by dendritic cells and plays an important role during HCMV infection,26 and basal expression of the CD212-beta1 subunit of the IL12 receptor was observed on CD16pos Vδ2neg γδ T cells (supplemental Figure 1, available on the Blood Web site; see the Supplemental Materials link at the top of the online article). We therefore tested the effect of IL12 and anti-CD16 mAb combination and found that it induced an important production of IFNγ by CD16pos Vδ2neg γδ T cells (Figure 4A). Monocytes once infected by HCMV, produce IFNα, another stimulator of IFNγ production.27 Very low levels of IFNα receptor were also found on the CD16pos Vδ2neg γδ T-cell line (supplemental Figure 1), but IFNα could also act in cooperation with CD16 to potentiate the production of IFNγ by CD16pos Vδ2neg γδ T cells (Figure 4A). Overall, the highest IFNγ production by CD16pos Vδ2neg γδ T cells was obtained CD16 activation in the presence of both IFNα and IL12 (Figure 4A). As a control, no production of IFNγ could be observed when activating the CD16neg Vδ2neg γδ T-cell line in these conditions (data not shown). To further validate these results, we generated 7 CD16pos primary Vδ2neg γδ T-cell lines from 7 different KTRs (see “Methods”) and showed similar induction of IFNγ production by the combination of anti-CD16 mAb with IFNα and IL12 (Figure 4B).
Activation of Vδ2neg γδ T cells through CD16 stimulates their production of IFNγ. (A) The long-term CD16pos Vδ2neg γδ T-cell line was incubated for 24 hours with coated anti-CD16 agonist mAb or control mAb, and recombinant cytokines (IL12 and/or IFNα). The amount of IFNγ released in the supernatant was quantified by ELISA (mean ± SD). Data are representative of 3 different experiments. (B) Seven CD16pos primary Vδ2neg γδ T-cell lines were generated from 7 different HCMV-infected KTRs and incubated for 24 hours with coated anti-CD16 agonist mAb or control mAb and/or recombinant cytokines (IL12 and IFNα). The amount of IFNγ released in the supernatant was quantified by ELISA (mean ± SD) and compared between control and anti-CD16 activation without and with cytokines (P = .02 and P = .01, respectively).
Activation of Vδ2neg γδ T cells through CD16 stimulates their production of IFNγ. (A) The long-term CD16pos Vδ2neg γδ T-cell line was incubated for 24 hours with coated anti-CD16 agonist mAb or control mAb, and recombinant cytokines (IL12 and/or IFNα). The amount of IFNγ released in the supernatant was quantified by ELISA (mean ± SD). Data are representative of 3 different experiments. (B) Seven CD16pos primary Vδ2neg γδ T-cell lines were generated from 7 different HCMV-infected KTRs and incubated for 24 hours with coated anti-CD16 agonist mAb or control mAb and/or recombinant cytokines (IL12 and IFNα). The amount of IFNγ released in the supernatant was quantified by ELISA (mean ± SD) and compared between control and anti-CD16 activation without and with cytokines (P = .02 and P = .01, respectively).
IgG-opsonized HCMV stimulates IFNγ production by CD16pos Vδ2neg γδ T cells
As the Abs generated by the host humoral response to HCMV recognize structural components of the cell-free virus,28 we speculated that CD16 could bind IgG-opsonized cell-free HCMV to induce the production of IFNγ by Vδ2neg γδ T cells. First, we assessed this binding by incubating both CD16pos and CD16neg Vδ2neg γδ T-cell lines with HCMV alone, anti-HCMV specific IgGs alone or a mix of HCMV and anti-HCMV specific IgGs (IgG-opsonized HCMV). Interestingly, the CD16pos Vδ2neg γδ T-cell line (Figure 5A), but not the CD16neg Vδ2neg γδ T-cell line (Figure 5B), was able to bind IgG-opsonized HCMV. This binding was mediated by CD16 because it was abrogated by an anti-CD16 blocking mAb. No binding could be observed when HCMV was mixed with control pools of IgGs. Second, we wondered whether this binding of IgG-opsonized HCMV on Vδ2neg γδ T cells could lead to IFNγ production. We observed that CD16pos Vδ2neg γδ T cells produced low levels of IFNγ when incubated with IgG-opsonized HCMV for 24 hours, whereas no production was observed with HCMV alone or anti-HCMV specific IgGs alone. IFNγ production was abrogated by an anti-CD16 blocking mAb (Figure 6) and was not detected when using control IgG pools. Interestingly, CD16pos Vδ2neg γδ T cells produced high levels of IFNγ when IgG-opsonized HCMV were combined with IL12 and/or IFNα (Figure 6). No IFNγ production could be observed in these conditions with the CD16neg Vδ2neg γδ T-cell line (data not shown). Interestingly enough, this phenomenon was not restricted to IgG-opsonized HCMV because CD16pos Vδ2neg γδ T cells produced high levels of IFNγ when incubated with IgG-opsonized VZV, IL12, and IFNα (supplemental Figure 2). Together, these results revealed a way by which Vδ2neg γδ T cells can detect the presence of free virus via CD16 and Abs, and secrete large amounts of IFNγ in the presence of IFNα and IL12, 2 cytokines produced during viral infections.
CD16 expression on Vδ2neg γδ T cells endow them with the capacity to bind IgG-opsonized HCMV. CD16pos (A) and CD16neg (B) Vδ2neg γδ T-cell lines were incubated with HCMV alone, anti-HCMV specific IgGs alone, or IgG-opsonized HCMV. Blocking anti-CD16 (clone 3G8) or control mAbs were used in certain conditions. The binding of IgG-opsonized HCMV on Vδ2neg γδ T cells was detected by flow cytometry using a fluorescent goat anti–human mAb. The experiment was performed in duplicate (mean ± SD) and is representative of 5 different experiments.
CD16 expression on Vδ2neg γδ T cells endow them with the capacity to bind IgG-opsonized HCMV. CD16pos (A) and CD16neg (B) Vδ2neg γδ T-cell lines were incubated with HCMV alone, anti-HCMV specific IgGs alone, or IgG-opsonized HCMV. Blocking anti-CD16 (clone 3G8) or control mAbs were used in certain conditions. The binding of IgG-opsonized HCMV on Vδ2neg γδ T cells was detected by flow cytometry using a fluorescent goat anti–human mAb. The experiment was performed in duplicate (mean ± SD) and is representative of 5 different experiments.
IgG-opsonized HCMV stimulate IFNγ production by Vδ2neg γδ T cells. (A) The long-term CD16pos Vδ2neg γδ T-cell line was incubated for 24 hours with HCMV alone, anti-HCMV specific IgGs alone, or IgG-opsonized HCMV. Blocking anti-CD16 (clone 3G8) or control mAbs were used in certain conditions. The indicated recombinant cytokines were added at the onset of culture. The amount of IFNγ released in the supernatant was quantified by ELISA. The experiment was performed in duplicate (mean ± SD) and is representative of 3 different experiments.
IgG-opsonized HCMV stimulate IFNγ production by Vδ2neg γδ T cells. (A) The long-term CD16pos Vδ2neg γδ T-cell line was incubated for 24 hours with HCMV alone, anti-HCMV specific IgGs alone, or IgG-opsonized HCMV. Blocking anti-CD16 (clone 3G8) or control mAbs were used in certain conditions. The indicated recombinant cytokines were added at the onset of culture. The amount of IFNγ released in the supernatant was quantified by ELISA. The experiment was performed in duplicate (mean ± SD) and is representative of 3 different experiments.
Vδ2neg γδ T cells activated by CD16 can inhibit HCMV replication through IFNγ
We next sought to determine whether CD16-activated Vδ2neg γδ T cells could inhibit HCMV replication in vitro. To this end, we generated culture supernatants of Vδ2neg γδ T cells activated for 24 hours with anti-CD16 agonist mAb and/or IL12. These supernatants were added onto fibroblasts at the onset of HCMV infection and their effect on the release of new virions was quantified. As the presence of anti-HCMV IgGs on IgG-opsonized HCMV prevented the infection of fibroblasts, the anti-CD16 agonist mAb was used to activate Vδ2neg γδ T cells. IFNα was not added to activate Vδ2neg γδ T cells because of its potent anti-HCMV activity that could mask the effect of activated Vδ2neg γδ T-cell supernatants. After 4 days of infection, HCMV-infected FSF cultured in medium alone produced approximately 107 viruses/mL (Figure 7). A similar viral production was observed when adding supernatants from Vδ2neg γδ T cells activated with either anti-CD16 or IL12. By contrast, the supernatant of Vδ2neg γδ T cells activated with both anti-CD16 and IL12 markedly decreased the production of virus as efficiently as 10 UI/mL of exogenously added IFNγ (Figure 7). This inhibitory effect was abrogated by an anti-IFNγ neutralizing mAb, indicating the crucial role of this cytokine in the in vitro inhibition of HCMV multiplication by CD16-activated Vδ2neg γδ T cells.
IFNγ secreted by CD16-activated Vδ2neg γδ T cells inhibits HCMV multiplication. The long-term CD16pos Vδ2neg γδ T-cell line was incubated with a control mAb or the agonist anti-CD16 mAb for 24 hours with or without IL12. Then, the supernatants were harvested and added on HCMV-infected FSF. As controls, zero (medium alone) or 10 UI/mL of recombinant IFNγ were added on HCMV-infected FSF. Blocking anti-IFNγ mAb was added when indicated. After 4 days in culture, HCMV replication in the supernatants of FSF was quantified using a real-time quantitative HCMV PCR assay. The experiment was performed in duplicate (mean ± SD) and is representative of 2 different experiments.
IFNγ secreted by CD16-activated Vδ2neg γδ T cells inhibits HCMV multiplication. The long-term CD16pos Vδ2neg γδ T-cell line was incubated with a control mAb or the agonist anti-CD16 mAb for 24 hours with or without IL12. Then, the supernatants were harvested and added on HCMV-infected FSF. As controls, zero (medium alone) or 10 UI/mL of recombinant IFNγ were added on HCMV-infected FSF. Blocking anti-IFNγ mAb was added when indicated. After 4 days in culture, HCMV replication in the supernatants of FSF was quantified using a real-time quantitative HCMV PCR assay. The experiment was performed in duplicate (mean ± SD) and is representative of 2 different experiments.
Discussion
Our data identify HCMV as a prevalent environmental factor that has a major influence on the repertoire of CD16-expressing lymphocytes. Wide CD16 expression is a specific hallmark of Vδ2neg γδ T cells, which is remarkably absent from HCMV-specific αβ T cells. This marker confers to γδ T cells a specificity that can be added to the list of shared features with NK cells, such as NK-receptor expression29 and innate-like immune functions.30 Among γδ T cells, little was known about the distribution of CD16 expression on particular subsets and influence of pathophysiologic contexts. Here we show a high expression of CD16 on Vδ2neg γδ T cells, although virtually no CD16 expression was detected on Vδ2pos γδ T cells in KTRs. As a small percentage of the latter have been shown to display CD16 in some individuals,11 we can postulate that CD16 expression is not intrinsically restricted to a particular subset of γδ T cells but is most probably up-regulated on activated γδ T cells in the course of an immune response. Moreover, the preponderant expression of CD16 on TEMRA Vδ2neg γδ T cells, as previously reported for Vδ2pos γδ T cells,11 and its absence on naive cells is suggestive of a peripheral activation-induced expression of this receptor.
Although γδ T cells have been widely shown to recognize cell stress resulting from infection or transformation,31 little is known about their antigen specificity and mechanism of recognition. The sensing of cell stress is suspected to involve both TCR ligands and nonclonally expressed receptors such as NK receptors (eg, NKG2D) or TLRs,32,33 but whether non-TCR molecules can directly activate γδ T cells in the absence of TCR signaling is still a matter of debate. The results obtained in the present study suggest that CD16 could act as a TCR-independent activating receptor. Indeed, activation of γδ T cells by anti-CD16 mAb alone in the absence of TCR engagement could be achieved with both purified primary Vδ2neg γδ T-cell lines (generated in the absence of exogenous TCR signal), or in ex vivo assays using PBMCs. This suggests that CD16pos γδ T-cell activity could operate independently of TCR antigen-specificity but controlled by the specificity of the antibodies.
Although CD16 engagement stimulated the cytotoxic potential of Vδ2neg γδ T cells, they did not kill IgG-opsonized HCMV-infected fibroblasts. Previously, NK cells have also been reported to display modest ADCC against HCMV-infected cells.34 This could be because of the low level of IgGs directed against infected cells in HCMV-hyperimmune sera because HCMV antigens are poorly expressed on the surface of infected cells. In our study, the binding of HCMV-specific IgGs on infected cells was more than 10-fold lower than the binding of Cetuximab and Rituximab on tumor cell lines that led to ADCC. This weak binding is probably not sufficient to activate effector cells via CD16. Another nonexclusive possibility is that HCMV-infected cells are resistant to γδ T-cell cytotoxic activity. HCMV encodes proteins that interfere with apoptotic signaling pathways35 and it has been previously demonstrated that CD4+ T-cell cytotoxicity against HCMV peptide-pulsed targets is inhibited by HCMV infection.36
Contrasting with HCMV-infected cells, tumor cells incubated with therapeutic human mAbs were killed by CD16pos Vδ2neg γδ T cells, thus extending previous observations made on Vδ2pos γδ T cells.9,12 Our results demonstrate the potential clinical significance of using Vδ2neg γδ T cells. Indeed, ADCC is essential for the clinical efficacy of therapeutic mAbs and depends on the affinity of CD16 for IgG.37 The main effector cells of ADCC are NK cells, but because of their remarkably high number in the blood of HCMV-infected individuals, CD16pos Vδ2neg γδ T cells also constitute a substantial ADCC cell effector component that could enhance the anticancer activity of therapeutic mAbs. Their percentage and/or HCMV seropositivity in cancer patients could be associated with a better response to therapeutic mAbs, a hypothesis that deserves further investigation.
CD16pos Vδ2neg γδ T cells recognized IgG-opsonized HCMV, which induced their production of IFNγ, a potent antiviral cytokine known to inhibit viral polypeptide synthesis, and thus viral multiplication.38 In the presence of IL12 and IFNα, IFNγ production by IgG-opsonized HCMV or CD16-activated γδ T cells reached very high levels that were able to inhibit HCMV release by infected cells in vitro. We observed a similar but attenuated IFNγ production with human IgGs alone (probably aggregates), combined with IL12 and IL12/IFNα. This phenomenon illustrates a potent synergistic effect of weak CD16 activation and IL12 signaling, probably explained by the previously reported joint recruitment of CD16 and IL12 receptor within lipid raft microdomains that allows for enhanced activation of downstream signaling events that lead to IFNγ production.39 The additional control exerted by these 2 cytokines, largely produced during HCMV infection by monocytes/macrophages27 and dendritic cells,26 might restrict IFNγ production by γδ T cells in specific areas where all actors are present. These areas could be the capillaries of infected tissues or the infected mucosa where γδ T cells are suspected to play a pivotal role in the maintenance of epithelial integrity and repair through the release of cytokines and growth factors.
γδ T cells are usually considered as early innate-like effectors,30 notably because their mucosal localization places them on the first line of defense against microorganisms. However, the recognition of opsonized virus by γδ T cells is expected to occur in the late phase of a primary infection because IgG antibodies must have been generated. Nevertheless, this recognition can also play an important role during the early phase of virus reactivation or superinfection, more particularly if CD16pos γδ T cells can migrate to and reside in epithelia at the early contact with the virus, a property that remains to be proven. Interestingly, because recognition of IgG by CD16 is not specific, this phenomenon could be involved in the control of other opsonized viruses such as VZV (supplemental Figure 2). This heterologous immunity process would extend the function of CD16-expressing γδ T cells to a wide immune surveillance role not limited to the pathogen that primed their activation. In the critical situation where tissue-specific Abs are produced together with local inflammation or infection associated with IL12 and IFNα production, CD16pos γδ T-cell activation could result in tissue damage and foster a Th1-type response. This could contribute to the previously established link between autoimmune disease and microbial infections or Vδ2neg γδ T cells.40
From a clinical standpoint, our results have potential impact in the context of therapeutic IgG treatments. The administration of HCMV-specific IgGs (hyperimmune globulin therapy) was recently associated with a significantly lower risk of congenital HCMV infection and disease.41 Of interest, the majority of human decidual γδ T cells are Vδ2neg γδ T cells with an “activated yet resting” phenotype. If these Vδ2neg γδ T cells express CD16 in the course of HCMV infection in pregnant women (a fact that remains to be demonstrated), they could prove to be an important effector of hyperimmune globulin therapy. In the context of a recently reported encouraging vaccination trial,42 the response of γδ T cells should also be considered. The efficiency of a HCMV vaccine could probably benefit from a good quality γδ T-cell response, a parameter that could be added to vaccination trial immunomonitoring. Apart from the context of immunotherapy, the remarkable stable and ever-present (whatever the treatment or the viral load) expression of CD16 by HCMV-induced γδ T cells provides a valuable and specific immune correlate of the response to HCMV in the clinical monitoring of bone marrow or organ transplant recipients.
In conclusion, we have evidenced a novel ADCC-independent CD16-mediated antiviral function of γδ T cells that we suggest calling antibody-dependent cell-mediated inhibition (ADCI). This long-term function of circulating effector-memory γδ T cells (after the production of specific Abs) could be added to their more recognized role of first-line defense effectors. Of interest, this process can engage large polyclonal populations of CD16pos γδ T cells independently of their antigen specificity, which represent a large reservoir of cytokines. Given the elevated number of CD16pos γδ T cells in HCMV-seropositive individuals, these cells could allow a massive, rapid, and efficient response against this highly immune-subversive virus. This activity could be complementary to the TCR-dependent recognition and killing of HCMV-infected cells by Vδ2neg γδ T cells that we have previously reported.17 Further studies are needed to determine whether ADCI and TCR-dependent recognition are carried simultaneously by the same γδ T cells at different time points during the antiviral response or by different subsets.
The online version of this article contains a data supplement.
The publication costs of this article were defrayed in part by page charge payment. Therefore, and solely to indicate this fact, this article is hereby marked “advertisement” in accordance with 18 USC section 1734.
Acknowledgments
The authors thank Catherine Rio for clinical data collection, the nurses of the Department of Nephrology for patient care, and Myriam Capone, Charlotte Behr, and Henri Vié for critical review of the paper and discussions.
This work was supported in part by grants from the Centre National de la Recherche Scientifique, the Fondation pour la Recherche Médicale (DEQ20051204312), the Agence National de la Recherche (ANR-05-JCJC-0129-01), the Ligue Nationale contre le Cancer (Comités Départementaux d'Aquitaine), and the Association pour la Recherche contre le Cancer (A09/1/5022).
Authorship
Contribution: L.C. designed the research, designed and performed the experiments, interpreted the data, and wrote the paper; V.P., X.S., and O.H. designed and performed the experiments; I.G. supervised virologic assays; P.M. collected blood samples and discussed clinical data; J.-F.M. supervised patient immunomonitoring and discussed the data; and J.D.M. designed and supervised the research, interpreted the data, wrote the paper, and secured funding.
Conflict-of-interest disclosure: The authors declare no competing financial interests.
Correspondence: Julie Déchanet-Merville, UMR-CNRS 5164, Université Bordeaux Ségalen, 146 rue Léo Saignat, 33076 Bordeaux, France; e-mail: julie.dechanet@u-bordeaux2.fr.







This feature is available to Subscribers Only
Sign In or Create an Account Close Modal