Abstract
T-cell activation in lymph nodes relies on encounters with antigen (Ag)–bearing dendritic cells (DCs) but the number of DCs required to initiate an immune response is unknown. Here we have used a combination of flow cytometry, 2-photon imaging, and computational modeling to quantify the probability of T cell–DC encounters. We calculated that the chance for a T cell residing 24 hours in a murine popliteal lymph nodes to interact with a DC was 8%, 58%, and 99% in the presence of 10, 100, and 1000 Ag-bearing DCs, respectively. Our results reveal the existence of a threshold in DC numbers below which T-cell responses fail to be elicited for probabilistic reasons. In mice and probably humans, we estimate that a minimum of 85 DCs are required to initiate a T-cell response when starting from precursor frequency of 10−6. Our results have implications for the rational design of DC-based vaccines.
Introduction
Adaptive responses are initiated through encounters between rare naive antigen (Ag)–specific T cells and Ag-bearing dendritic cells (DCs). In lymph nodes (LNs), T cells are crawling vigorously, and their movement is best approximated by a random walk.1-4 DCs are by far less motile, displaying either a completely sessile or a slow crawling behavior.5,6 Two-photon imaging has revealed that every hour, 500-5000 different T cells come in close proximity to a given DC.5,7,8 In the naive repertoire, T cells specific for a particular antigenic peptide are present at low frequencies,9,10 typically 10−5-10−6. Thus, in the context of a local infection, the number of Ag-presenting DCs in the draining LN should influence the chance that rare Ag-specific T cells become activated. However, the number of DCs required to initiate a T-cell response has not been established. Using 2 experimental approaches and 1 in silico model, we determined the probability of T cell-DC encounters as a function of the number of DCs in the LN. Furthermore, we exploited our model to estimate the probability of T cell-DC contacts with physiologic values of T-cell precursor frequency. Our results identify a threshold number of DCs required for the initiation of T-cell responses.
Methods
Flow cytometry
Splenic DCs were purified and injected in the footpad.5 CD4+ T cells (1 × 107) from female Marilyn TCR RAG-2−/− mice were, when indicated, labeled with 5μM SNARF (Invitrogen), and injected intravenously. LNs were incubated for 15 minutes in RPMI containing 1 mg/mL collagenase. Phospho-c-jun staining was performed using a PE-labeled antiphosphorylated c-jun antibody (KM-1; Santa Cruz Biotechnology).11 Animal experiments were performed in accordance to institutional guidelines for animal care and use.
Intravital 2-photon and confocal imaging
Intravital 2-photon imaging of the popliteal LN was performed as described.11 Dby peptide (50 μg) was injected intravenously during image acquisition. Movies were analyzed using the ImageJ Version 1.45 software. The number of GFP+ DCs in the LN was determined by averaging the density of DCs in confocal images corresponding to 10 distinct frozen sections of the same LN.
Computational modeling
We designed and ran a simple computational model of T cell-DC encounters, based on the following rules: (1) T-cell movement is 3-dimensional Brownian motion; (2) DCs are randomly distributed in the volume and immotile; and (3) a T-cell encounters a DC when the center of these cells is closer than 12 μm. A detailed description of the model can be found in supplemental Methods (available on the Blood Web site; see the Supplemental Materials link at the top of the online article).
Results and discussion
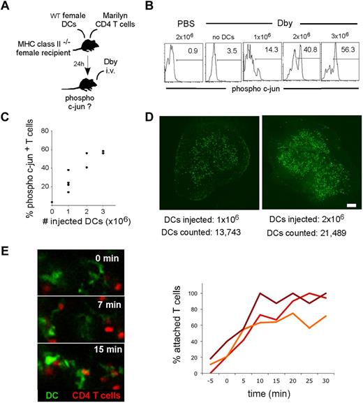
The number of DCs required to initiate a T-cell response has not been established. To address this question, we used an experimental approach that allowed us to synchronize Ag presentation.11 MHC class II−/− recipients received GFP+ DCs in the footpad and Marilyn TCR CD4+ T cells intravenously. In this setup, DCs migrating in the lymph nodes displayed a mature phenotype (supplemental Figure 1). On day 1, Dby peptide was injected intravenously, resulting in Ag presentation in the draining LN by transferred DCs within minutes of peptide injection. After 30 minutes, the fraction of Marilyn CD4+ T cells that had received TCR signals was measured using c-jun phosphorylation,11,12 and this fraction was found to increase with the number of DCs transferred (Figure 1A-C). We also quantified the number of GFP+ DCs in the LN at the time of peptide injection. For example, we found that 22 286 ± 797 DCs were present in the popliteal LN 1 day after injection of 2 × 106 DCs and that these DCs were able to induce c-jun phosphorylation in 48 ± 7.6% of Ag-specific T cells within 30 minutes (Figure 1C-D).
Measuring the efficacy of T-cell activation by DCs in vivo. (A) Experimental setup. MHC class II−/− female mice were injected in the footpad with various numbers of DCs and intravenously with transgenic Marilyn CD4+ T cells. On day 1, recipients were injected intravenously with the Dby peptide. Thirty minutes later, c-jun phosphorylation was assessed in Marilyn CD4+ T cells by flow cytometry. (B) Histograms showing the percentage of Marilyn CD4+ T cells displaying phosphorylated c-jun staining for the indicated number of injected DCs. (C) The graph compiles the percentages of Marilyn CD4+ T cells with phosphorylated c-jun staining as a function of the number of injected DCs. Each dot represents 1 recipient. (D) Confocal images of a popliteal LN section 24 hours after the injection of 1 × 106 (left) or 2 × 106 (right) GFP+ DCs. Scale bar represents 150 μm. (E) Two-photon imaging of T cell-DC encounters and interactions. MHC class II−/− female recipients were injected in the footpad with GFP expressing DCs and intravenously with SNARF-labeled Marilyn CD4+ T cells. At 24 hours, recipient popliteal LNs were imaged using intravital 2-photon microscopy, and the Dby peptide was injected intravenously during image acquisition. Left: Time-lapse images showing the progressive recruitment of CD4+ T cells (red) by DCs (green). Right: The graph shows the percentage of T cells interacting with a GFP+ DCs over time. Each line corresponds to 1 individual experiment.
Measuring the efficacy of T-cell activation by DCs in vivo. (A) Experimental setup. MHC class II−/− female mice were injected in the footpad with various numbers of DCs and intravenously with transgenic Marilyn CD4+ T cells. On day 1, recipients were injected intravenously with the Dby peptide. Thirty minutes later, c-jun phosphorylation was assessed in Marilyn CD4+ T cells by flow cytometry. (B) Histograms showing the percentage of Marilyn CD4+ T cells displaying phosphorylated c-jun staining for the indicated number of injected DCs. (C) The graph compiles the percentages of Marilyn CD4+ T cells with phosphorylated c-jun staining as a function of the number of injected DCs. Each dot represents 1 recipient. (D) Confocal images of a popliteal LN section 24 hours after the injection of 1 × 106 (left) or 2 × 106 (right) GFP+ DCs. Scale bar represents 150 μm. (E) Two-photon imaging of T cell-DC encounters and interactions. MHC class II−/− female recipients were injected in the footpad with GFP expressing DCs and intravenously with SNARF-labeled Marilyn CD4+ T cells. At 24 hours, recipient popliteal LNs were imaged using intravital 2-photon microscopy, and the Dby peptide was injected intravenously during image acquisition. Left: Time-lapse images showing the progressive recruitment of CD4+ T cells (red) by DCs (green). Right: The graph shows the percentage of T cells interacting with a GFP+ DCs over time. Each line corresponds to 1 individual experiment.
In parallel, we measured by intravital 2-photon microscopy the time it takes for T cells to bind Ag-bearing DCs in the same settings.13 After injection of the Dby peptide, we observed an accumulation of T cell–DC interactions over time as more and more T cells encountered DCs. Similar results were obtained using an independent system relying on mixed bone marrow chimeras (20% WT + 80% MHC class II deficient) in which endogenous DCs are presenting antigen (supplemental Figure 2). After only 5-10 minutes, 50% of T cells had formed a stable contact, and this value reached 88% by 30 minutes (Figure 1E; supplemental Video 1). The latter value was in the same range, albeit somewhat higher, than that measured by c-jun phosphorylation for the same DC number (2 × 104), possibly because not all T cells bound to DCs displayed c-jun phosphorylation at the time of analysis. The time required for T cells to attach to DCs after peptide injection was dependent on the DC density. Indeed, T cells arrested immediately on peptide injection when the experiment was performed in WT mice, in which all resident DCs can present Ag (supplemental Figure 3; supplemental Video 2).
Next, we designed and ran a computational model that simulates T-cell migration and encounters with DCs in the LN (Figure 2A). Our model predicted that, in the presence of 2 × 104 DCs, 45% and 97% of Ag-specific T cells had encountered a DC after 5 and 30 minutes, respectively (Figure 2B). Computational simulations were supported by a theoretical formula where probabilities of contact are calculated based on a constant encounter rate (supplemental Methods). Encouraged by the very good fit found between the theoretical formula, the computer simulations, and our experimental results, we extrapolated our theoretical and computational approaches to later times and to lower densities of DCs and T cells. Given that naive T cells typically reside in the LN for 24 hours, we used our model to estimate the chance that a given T cell encounters an Ag-bearing DC during this period; the probabilities were found to be 8%, 58%, and 99% in the presence of 10, 100, and 1000 DCs, respectively (Figure 2C).
A computational model to measure the probability of T-cell activation by DCs. (A) Illustration of a simulation run with the computational model. DCs are represented as green spheres whose apparent size in the figure varies with depth. Trajectories of T cells are shown in red. (B) Probability of T cell-DC encounters as a function of time in the presence of 2 × 104 DCs. ● represents results from the computational model. The theoretical formula (see supplemental Methods) is graphed for T-cell diffusion coefficients of D = 10 (green) and D = 50 μm2. min−1 (black). Diffusion coefficients of 10 and 50 have been measured for T cells migrating in inflamed and noninflamed lymph nodes, respectively. The rest of the simulation was performed with D = 10. (C) Probability of T cell-DC encounters as a function of DC numbers for a T cell residing 6, 12, or 24 hours in the lymph node. Values from the computational model (circles) and theoretical formula (lines) are graphed. (D) The probability that at least 1 T cell encounters a DC within 24 hours is shown as a function of DC number for distinct T-cell precursor frequencies. (E) The graph shows, for distinct T-cell precursor frequencies, the number of DCs yielding a 50% probability that at least 1 T cell encounters a DC in 24 hours.
A computational model to measure the probability of T-cell activation by DCs. (A) Illustration of a simulation run with the computational model. DCs are represented as green spheres whose apparent size in the figure varies with depth. Trajectories of T cells are shown in red. (B) Probability of T cell-DC encounters as a function of time in the presence of 2 × 104 DCs. ● represents results from the computational model. The theoretical formula (see supplemental Methods) is graphed for T-cell diffusion coefficients of D = 10 (green) and D = 50 μm2. min−1 (black). Diffusion coefficients of 10 and 50 have been measured for T cells migrating in inflamed and noninflamed lymph nodes, respectively. The rest of the simulation was performed with D = 10. (C) Probability of T cell-DC encounters as a function of DC numbers for a T cell residing 6, 12, or 24 hours in the lymph node. Values from the computational model (circles) and theoretical formula (lines) are graphed. (D) The probability that at least 1 T cell encounters a DC within 24 hours is shown as a function of DC number for distinct T-cell precursor frequencies. (E) The graph shows, for distinct T-cell precursor frequencies, the number of DCs yielding a 50% probability that at least 1 T cell encounters a DC in 24 hours.
The initiation of a T-cell response implies that at least 1 Ag-specific T cell meets an Ag-bearing DC. Considering a precursor frequency of 10−5, the chance that at least 1 T cell is activated drops below 50% if < 9 Ag-bearing DCs are present (Figure 2D-E). For a T-cell precursor frequency of 10−6, a minimum of 85 DCs would be required. Interestingly, the threshold number of DCs required to initiate a T-cell response was independent of the size of the LN, for a given T-cell precursor frequency. Given that, in humans, naive Ag-specific T cells are also present at frequencies of 10−5-10−6, the same thresholds apply to human LNs.
In conclusion, fewer than 100 Ag-bearing DCs may be sufficient to initiate a T-cell response in a mouse or a human LN. Our results suggest that the typical precursor frequencies for naive T cells (10−5-10−6) correspond to an optimal value that maximizes the diversity of the T-cell repertoire while allowing efficient T-cell recruitment by low numbers of DCs. This could account for the enrollment of most available Ag-specific T cells during infections.14 Nevertheless, if the number of DCs falls below this threshold, the antigenic stimulation would most likely be ignored as a result of lack of T cell–DC encounters, possibly constituting a safeguard mechanism against unwanted immune responses. Although we have considered a minimal estimate of DC numbers here, higher DC numbers could further enhance the magnitude of the response by favoring the recruitment of multiple T-cell clones and allowing T cells to successively engage multiple DCs. Conversely, chemokine-mediated attraction (not integrated in our model) may further increase T cell–DC encounters by 2- to 4-fold.15,16 With respect to DC-based vaccines, our results suggest that increasing the efficiency of DC delivery to the LN may not be of critical importance because T-cell recruitment by DCs is fundamentally a very efficient process. Rather, optimizing the quality and duration of the stimulation may represent the crucial step. Combining the knowledge of immune cell behavior with the computational modeling offers new opportunities to identify parameters that regulate the efficacy of immune responses.
The online version of this article contains a data supplement.
The publication costs of this article were defrayed in part by page charge payment. Therefore, and solely to indicate this fact, this article is hereby marked “advertisement” in accordance with 18 USC section 1734.
Acknowledgments
The authors thank members of P.B.'s laboratory for comments on the manuscript.
This work was supported by Institut Pasteur, Inserm, Fondation pour la Recherche Médicale, the European Research Council (starting grant LymphocyteContacts), the University of Leeds (WUN International Partnership Fund; G.L. and C.M.-P.), and Biotechnology and Biological Sciences Research Council (Research Development Fellowship BB/G023395/1; C.M.-P.).
Authorship
Contribution: S.C. designed and performed research and analyzed data; M.D. designed and performed research, wrote the supplemental data, and analyzed data; A.J.M performed research; C.M.-P. and G.L. designed research, analyzed data, and wrote the supplemental data; and P.B. designed research, analyzed data, and wrote the manuscript.
Conflict-of-interest disclosure: The authors declare no competing financial interests.
Correspondence: Philippe Bousso, Dynamics of Immune Responses Unit, Department of Immunology, Institut Pasteur, 25 rue du Dr Roux, 75015 Paris, France; e-mail: philippe.bousso@pasteur.fr.


This feature is available to Subscribers Only
Sign In or Create an Account Close Modal