Abstract
Abstract 2654
Burkitt Lymphoma (BL) represents approximately 40% of all childhood and adolescents Non Hodgkin Lymphoma (Cairo et al., Blood, 2007; Miles/Cairo, BJHaem., 2012), and pediatric BL patients with chromosome del13q14.3 region had significantly poorer outcome and inferior overall survival despite aggressive short, intensive multiagent chemotherapy in subset analysis (Poirel/Cairo et al., Leukemia, 2009; Nelson/Cairo/Sanger et al., BJHaem., 2009). Deleted in Lymphocytic Leukemia 1 (DLEU1) is often deleted in B-CLL patients (Liu et al., Oncogene, 1997; Wolf et al., Hum. Mol. Genet., 2001) with the BL classifier genes (Dave et al., NEJM. 2006) on chromosome 13q14.3 region, is recognized to interact with Tubulin beta 2C (TUBB2C), RASSF1A, and E3 ubiquitin-protein ligase (UBR1), and p53 and their mRNA expression levels were significantly higher in BL than in diffuse large B-cell lymphoma (DLBCL) (Day/Cairo et al., AACR, 2008). DLEU1 may have function as a tumor suppressor gene, however, functions and mechanisms underlying DLEU1 expression in the cells are poorly understood.
We propose that DLEU1 may act as a tumor suppressor gene and sought out to examine whether gains of overexpression of DLEU1 in embryonic kidney cells and Burkitt Lymphoma cells result in inhibition of tumor proliferation
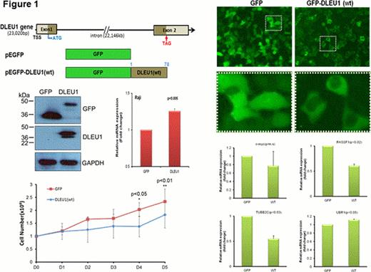
In order to get a full length of DLEU1 cDNA, total RNA was prepared from embryonic kidney epithelial 293T and Raji Burkitt lymphoma cells using Trizol (Invitrogen), and cDNA was synthesized by qScript™ cDNA Synthesis Kit (Quantas). The full length of cDNA encoding DLEU1 was fused into pEGFP-N3 vector. pEGFP-DLEU1fusion construct was transfected into 293T and Raji cells using lipofectamin or Amaxa Nucleofector™ kit V, respectively, followed by the manufacturer's instruction. Twenty-four (293T) or Forty-eight hours (Raji) post transiently transfection, total RNA was extracted and 1ug of total RNA was used for cDNA synthesized as above. For comparison of mRNA expression of network genes, quantitative RT-PCR was performed using SsoFast™ EvaGreen® Supermix reagent by CFX96 Real-time system (Bio-rad) and statistical significance was performed by one-tailed Student t-test. For observation of expression of DLEU1 fusion protein, GFP only as control and GFP-DLEU1 transiently overexpressed 293T and Raji cells were observed under fluorescent microscope, and total lysates were prepared from both cells at 24 hours (293T) and 48hours (Raji) post-transfection and were hybridized with Rabbit polyclonal DLEU1 anitbody (Proteintech) on immune blotting. For cell proliferation assay, GFP-DLEU1 transiently overexpressed 293T and Raji cells were re-plated at 24hours post-transfection, and then counted every 24hrs.
DLEU1 full length cDNA (234nt, 78amino acid) successfully fused into pEGFP expression vector and observed GFP fluorescence under fluorescent microscope in both 293T and Raji cells, and the predicted size of the fusion protein was confirmed by western blot (approximately 36kDa) [Figure 1]. The level of DLEU1 mRNA expression in GFP-DLEU1 transiently transfected 293T and Raji cells was significantly higher than GFP only transfected Raji cell as control [50% increase (p<0.05) and 25% increase (p<0.005), respectively]. In comparison of mRNA expression of DLEU1 network genes in DLEU1 overexpressed 293T cells, there were no significant differences in mRNA expression of c-myc compared to control, however, there was significantly increased expression of RASSF1 and UBR1 mRNA (>1.5-fold, p<0.03 and >1.2-fold, p<0.02), respectively, and significantly reduced expression of TUBB2C mRNA (<1.2-fold, p<0.03) in DLEU1 overexpressed 293T cells. In addition, in DLEU1 overexpressed Raji cells, there was no significant differences in c-myc mRNA similar to 293T cells, however, there was significantly increased expression of UBR1 mRNA (>1.1-fold, p<0.05), and significantly reduced expression of RASSF1 and TUBB2C mRNA (<1.4-fold, p<0.02 and <1.5-fold, p<0.03) in DLEU1 overexpressed Raji cells. DLEU1 transiently overexpressed cells showed an inhibition of cell proliferation in both 293T and Raji cells [60% reduction (p<0.05) at day 4 and 20% reduction (p<0.01) at day 5, respectively].
These results suggest that DLEU1 may act as a tumor suppressor gene and that following overexpression of DLEU1 resulted in inhibition of cell proliferation in Burkitt Lymphoma.
No relevant conflicts of interest to declare.
Author notes
Asterisk with author names denotes non-ASH members.

This feature is available to Subscribers Only
Sign In or Create an Account Close Modal