Key Points
In influenza-immune subjects, H1N1 influenza virus–containing immune complexes can activate platelets through FcγRIIA.
H1N1 can also activate platelets through thrombin, independently of FcγRIIA, pointing to a role of coagulation in influenza infection.
Abstract
Platelets play crucial functions in hemostasis and the prevention of bleeding. During H1N1 influenza A virus infection, platelets display activation markers. The platelet activation triggers during H1N1 infection remain elusive. We observed that H1N1 induces surface receptor activation, lipid mediator synthesis, and release of microparticles from platelets. These activation processes require the presence of serum/plasma, pointing to the contribution of soluble factor(s). Considering that immune complexes in the H1N1 pandemic were reported to play a pathogenic role, we assessed their contribution in H1N1-induced platelet activation. In influenza-immunized subjects, we observed that the virus scaffolds with immunoglobulin G (IgG) to form immune complexes that promote platelet activation. Mechanistically, this activation occurs through stimulation of low-affinity type 2 receptor for Fc portion of IgG (FcγRIIA), a receptor for immune complexes, independently of thrombin. Using a combination of in vitro and in vivo approaches, we found that the antibodies from H3N2-immunized mice activate transgenic mouse platelets that express FcγRIIA when put in the presence of H1N1, suggesting that cross-reacting influenza antibodies suffice. Alternatively, H1N1 can activate platelets via thrombin formation, independently of complement and FcγRIIA. These observations identify both the adaptive immune response and the innate response against pathogens as 2 intertwined processes that activate platelets during influenza infections.
Introduction
Platelets are small anucleated cells derived from the megakaryocytes in the bone marrow. In blood, platelets are the second most abundant cell lineage after the erythrocytes. Their large number and their capability to quickly release a vast arsenal of mediators strategically position the platelets to safeguard the blood and to interact with other cells, such as immune cells.1-4
Apart from the surface proteins involved in recognition of damaged vasculature and exposition of collagen matrix,1,2 platelets also express immune receptors including CD40 and CD40 ligand (CD154),5,6 major histocompatibility complex 1,3,7 low-affinity type 2 receptor for Fc portion of immunoglobulin G (FcγRIIA),8 and Toll-like receptors (TLRs),9-14 pointing to their ability to participate in immune responses. Indeed, platelets detect the exposed lipopolysaccharides on bacteria, promoting TLR4-dependent activation and microparticle (MP) release.15 In addition to the recognition of bacteria via TLRs,3,16 platelets can also interact with viral components through platelet receptors, including glycoprotein VI, α2β1, C-type lectin-like receptor 2, α2β3, lectins, complement receptors, and chemokine receptors.17 Moreover, in immunized subjects, immune complexes might activate platelets through FcγRIIA signaling.8 Indeed, the peptidoglycan isolated from Bacillus anthracis and gram-positive bacterial fibrinogen binding proteins activate platelets through the formation of immune complexes.18-21 Thus, there exist multiple mechanisms in place capable of promoting recognition of pathogens by platelets.
During influenza A virus (IAV) infections, the involvement of both the innate and adaptive components of the immune system is essential for the elimination of viruses.22 However, for highly virulent strains of IAV, overwhelming immune responses and exacerbated airway and systemic inflammation are central to pathogenesis, morbidity, and mortality. The virulent strain of avian flu virus (H1N1) identified in the 2009 flu pandemic, for instance, causes an exacerbated inflammation of the airways resulting in tissue damage and progressive loss of respiratory function. It was proposed that much of the clinical symptoms and severity of flu are caused by, and related to, the excessive production of immune complexes23 and of cytokines.24-29 Because mice deficient for most important inflammatory cytokines (tumor necrosis factor, interleukin 6, and the CC chemokine ligand 2) are not protected from the virulent H1N1,30,31 a prominent role for other mediators of inflammation, or most likely a combination of them, is suggested to be implicated in the disease.
The thrombocytopenia that accompanies IAV infection is considered a mortality risk factor.32 Thrombocytopenia may be attributable to reduced production of thrombopoietin and decreased megakaryocytogenesis, or it may be the result of platelet sequestration in specific organs, such as enlarged spleen or lungs.17 Indeed, the autopsy of patients with fatal influenza infection revealed pulmonary vascular thrombosis.33-35 Previous work indicating that incubation of human platelets with H3N2 virus induces antibody- and complement-dependent platelet lysis could also possibly explain the thrombocytopenia observed in patients.36
Alternatively, the lower platelet count in IAV-infected patients might result from the direct or indirect platelet activation by the virus, promoting platelet-leukocyte aggregation.17 In line with this hypothesis, platelets expressing the active form of integrin α2β3 and platelets interacting with leukocytes are more frequently observed in the blood of critically ill patients infected with H1N1.37 Herein, we evaluated whether H1N1 could promote platelet activation. For this, we monitored platelet surface receptor activation, the biosynthesis of lipid mediators, and the platelet release of MPs, small membrane vesicles of submicron dimensions. We observed that H1N1 promotes platelet activation through the formation of immune complexes and thrombin. Considering the broad arsenal of inflammatory mediators derived by activated platelets and shuttled by their MPs, our observations suggest that platelet activation may contribute to the excessive mediator production that takes place during virulent infection.
Materials and methods
More details are presented in the supplemental Methods available on the Blood Web site.
Reagents
Influenza A/PR H1N1 and Influenza A H3N2 viruses were obtained from the American Type Culture Collection and grown on MDCK cells in minimum essential medium until cytopathic effects were near maximal (∼3 days). Supernatants were collected and centrifuged twice, once at 2100g during 3 minutes and then at 38 000g for 3 hours at 4°C. Viral pellets were recovered in Hanks balanced salt solution (HBSS), and the 50% tissue culture infective dose (TCID50) was determined using MDCK culture cells in 96-well plates as described.38 Dose-response experiments using platelets were performed to define the optimal concentrations used in our study (supplemental Figure 1).
Platelet isolation
This study was approved by the Centre Hospitalier Universitaire de Québec ethics committee. This study was conducted in accordance with the Declaration of Helsinki. Venous blood from healthy adult volunteers was collected into citrate anticoagulant solution. Isolated platelets were recovered (100 × 106/mL) in Tyrode’s buffer, pH 7.4, containing 5 mM CaCl2 in the presence or absence of the inhibitors (±IV.3 antibodies [1 µg/mL final concentration for 10 minutes at 37°C] or D-phenylalanyl-L-prolyl-L-arginine chloromethyl ketone (PPACK) inhibitor [10 µM, 15 minutes at 37°C]) and then stimulated with 108 TCID50 of heat-inactivated (56°C 1 hour) H1N1 virus for the indicated time at 37°C.
Mouse immunization
Guidelines of the Canadian Council on Animal Care were followed in a protocol approved by the Animal Welfare Committee at Laval University. CD1 mice were infected with a sublethal dose (1000 TCID50) of H1N1 or H3N2 virus. Forty days later, blood was obtained from mice by cardiac puncture, and serum isolated. As negative control, sera from influenza virus naïve mice were obtained by cardiac puncture.
To study influenza pathogenesis, wild-type (WT) and Tg-FcγRIIA mice (Jackson Laboratory, backcrossed 10 times in C57BL/6J) were infected intranasally with a sublethal dose (1000 TCID50) of H3N2. Forty-eight days later, mice were infected intranasally with 5 lethal doses50 (LD50) (predetermined on WT nonimmune mice) of H1N1, and temperature, weight, and death were monitored daily. To study platelet depletion in vivo, WT and Tg-FcγRIIA mice were infected intranasally with 1000 TCID50 of H1N1. Mice treated with phosphate-buffered saline (PBS) were used as controls. Sixty-eight days later, mice were injected intravenously with 108 TCID50 (100 µL) of heat-inactivated H1N1. Anticoagulated blood was collected from the mandibular vein from each mouse at the indicated time postinjection. Blood was incubated with APC-labeled anti-CD41 and analyzed quantitatively by flow cytometry using microspheres (Polysciences).
Results
H1N1-induced platelet activation requires blood factors
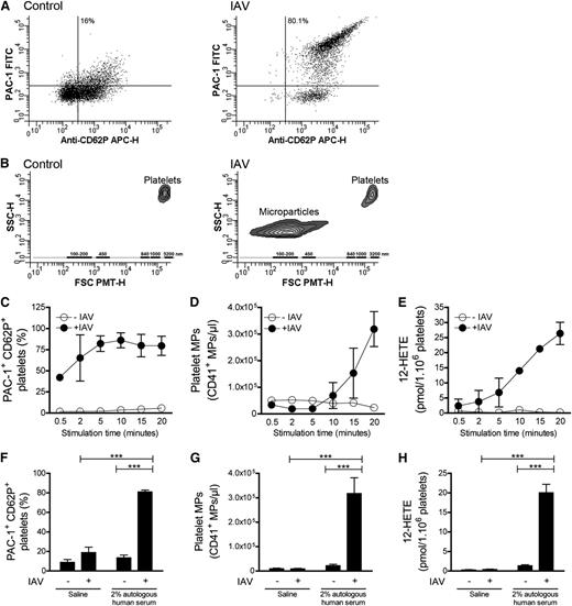
We studied the impact of H1N1 on platelet activation. As readout of activation, we measured the surface expression of the active form of integrin α2β3, determined by binding of the monoclonal antibody designated PAC-1, which recognizes the active form of this integrin, and of P-selectin (CD62P), receptors respectively implicated in fibrinogen binding and platelet-leukocyte interactions.39,40 As second evidence of platelet activation, we measured the production of submicron cytoplasmic membrane vesicles called MPs.4,41,42 These MPs are considered to be conveyers of inflammatory cytokines and other components such as microRNA and can interact with leukocytes.42,43 Third, to assess arachidonic acid metabolism in platelets, we monitored the generation of the 12-lipoxygenase’s product 12-hydroxyeicosatetraenoic acid (12-HETE), a bioactive lipid present in inflamed lungs44-46 and induced by H1N1 infection in mice.47 Washed human platelets (>99.5% pure, supplemental Figure 2) were incubated in 2% human serum (HS) in the absence or presence of H1N1. We observed that H1N1 is highly potent at inducing platelet activation (Figure 1A-E). Kinetic experiments indicate that PAC-1/CD62P activation markers are induced rapidly by H1N1 (within 2-5 minutes) (Figure 1C), followed by the synthesis of MPs and 12-HETE, which occur at later time points (15-20 minutes) (Figure 1D-E).
IAV H1N1 activation of platelets is dependent on the presence of serum. Human platelets (100 × 106/mL) bathed in 2% HS were incubated with saline (control) or stimulated with IAV H1N1 for 20 minutes. (A) Expression of the active form of integrin α2β3 (PAC-1 binding) and CD62P on CD41+ platelets analyzed by flow cytometry. (B) Representative forward scatter photomultiplier tube (FSC-PMT) and side scatter (SSC) portrayals of the CD41+ events detected upon treatment with IAV. The relative dimensions (in nanometers) of the MPs are presented according to size-defined microsphere calibrations. Kinetics of platelet activation by IAV. Platelets (100 × 106/mL) incubated in 2% HS were incubated with vehicle or stimulated with IAV H1N1 for varying periods of time (0.5-20 minutes), after which expression of the active form of integrin α2β3 (PAC-1 binding) and CD62P (C), MP formation (D), and 12-HETE synthesis (E) were measured. Serum is required for platelet activation. Washed human platelets (100 × 106/mL) were incubated without or with IAV H1N1 in the absence or in the presence of 2% autologous serum. After 20 minutes, the expression of the active form of integrin α2β3 (PAC-1 binding) and CD62P (F), MP formation (95% confidence interval, 7473-428 855) (G), and 12-HETE synthesis (H) were measured. (F-H) N = 35; data are mean + standard error of the mean (SEM). ***P < .0001.
IAV H1N1 activation of platelets is dependent on the presence of serum. Human platelets (100 × 106/mL) bathed in 2% HS were incubated with saline (control) or stimulated with IAV H1N1 for 20 minutes. (A) Expression of the active form of integrin α2β3 (PAC-1 binding) and CD62P on CD41+ platelets analyzed by flow cytometry. (B) Representative forward scatter photomultiplier tube (FSC-PMT) and side scatter (SSC) portrayals of the CD41+ events detected upon treatment with IAV. The relative dimensions (in nanometers) of the MPs are presented according to size-defined microsphere calibrations. Kinetics of platelet activation by IAV. Platelets (100 × 106/mL) incubated in 2% HS were incubated with vehicle or stimulated with IAV H1N1 for varying periods of time (0.5-20 minutes), after which expression of the active form of integrin α2β3 (PAC-1 binding) and CD62P (C), MP formation (D), and 12-HETE synthesis (E) were measured. Serum is required for platelet activation. Washed human platelets (100 × 106/mL) were incubated without or with IAV H1N1 in the absence or in the presence of 2% autologous serum. After 20 minutes, the expression of the active form of integrin α2β3 (PAC-1 binding) and CD62P (F), MP formation (95% confidence interval, 7473-428 855) (G), and 12-HETE synthesis (H) were measured. (F-H) N = 35; data are mean + standard error of the mean (SEM). ***P < .0001.
We next aimed to identify the mechanisms behind platelet activation induced by H1N1. To determine whether a serum component(s) was required for activation, washed platelets were resuspended in saline and treated with H1N1. Under such conditions, we found that platelets were not activated by H1N1. In contrast, the addition of 2% autologous HS restored platelet activation by H1N1 (Figure 1F-H). Thus, platelets can be activated by H1N1, but this requires serum components.
H1N1 activates platelets through FcγRIIA
Previous work indicated that incubation of human platelets with H3N2, in the presence of serum, induced platelet lysis.36 Although platelet lysis, as measured by 51Cr release, did not occur when the serum from a hypogammaglobulinemic subject was used, the serum obtained from the same subject after γ-globulin replacement therapy restored platelet lysis, pointing to a role of antibodies in platelet destruction.36 However, how and if platelets were activated by antibodies in this process and whether a similar pathway takes place in H1N1 infection is unknown.
The serum from all our blood donors tested (n > 40) could trigger platelet activation in the presence of H1N1, pointing to the presence of a highly conserved component capable of recognizing H1N1 in humans. Antibodies that react with H1N1, but do not protect against H1N1, form immune complexes in severely ill individuals and amplify influenza disease, suggesting a potential role of immune complexes in flu pathogenesis.23 We thus surmised that the ubiquity of influenza viruses and recent influenza vaccination campaigns were likely events inducing antibody responses in our blood donors. Based on this, we hypothesized that immunoglobulin G (IgG)/H1N1 immune complexes would activate platelets through IgG Fc receptor cross-linking.
In a first set of experiments, we tested whether synthetic immune complexes could recapitulate the platelet activation by H1N1. For this, we made use of heat-aggregated (HA)-IgG, a well-accepted immune complex surrogate.48 Considering that previous studies indicated that FcγRIIA cross-linking induces platelet activation, including arachidonic acid metabolism,49 we have analyzed the expression of surface markers and MP formation. Our results indicate that incubation of platelets with monomeric IgG did not activate platelets (used as control), whereas HA-IgG induced platelet surface receptor expression and MP formation (Figure 2A-B). Platelets express 1 unique IgG activation receptor, FcγRIIA.8 To determine whether HA-IgG stimulates platelets through the cross-linking of FcγRIIA, the experiment was conducted in the presence of the blocking IV.3 mAb.49,50 Preincubation with the IV.3 FcγRIIA antibodies blocked these responses.
Platelet activation by immune complexes. Washed human platelets (100 × 106/mL) were incubated in the presence of monomeric IgG or HA-IgG in the absence or in the presence of IV.3 monoclonal antibody (mAb). After 20 minutes, MP production (A) and expression of the active form of integrin α2β3 (PAC-1 binding) and CD62P (B) were determined. N = 3; data are mean ± SEM. (C) IAV H1N1 was incubated in presence of purified human IgG, and the formation of virus-containing immune complexes (right panel) was determined by hs-FCM using a fluorescent antibody, the antigen-binding fragment Fab2, conjugated to anti-human IgG. The relative dimensions (in nanometers) of the immune complexes are presented according to size-defined microsphere calibrations. (D-F) Washed human platelets (100 × 106/mL) were incubated with purified human IgG without or with IAV H1N1 in the absence or in the presence of IV.3 mAb. After 20 minutes, the production of 12-HETE (D), formation of MPs (E), and induction of PAC-1 binding/CD62P (F) were evaluated. (D-F) N = 5; data are mean + SEM. Human platelets (100 × 106/mL) bathed in 2% HS were preincubated or not with IV.3 mAb and stimulated with HBSS (as control) or stimulated with IAV H1N1 for 20 minutes. The production of 12-HETE (G), formation of MPs (95% confidence interval, 9813-472 494) (H), and induction of the active form of integrin α2β3 (PAC-1 binding) and CD62P (I) were determined. (G-I) N = 35; data are mean + SEM. **P < .001; ***P < .0001; NS, nonsignificant.
Platelet activation by immune complexes. Washed human platelets (100 × 106/mL) were incubated in the presence of monomeric IgG or HA-IgG in the absence or in the presence of IV.3 monoclonal antibody (mAb). After 20 minutes, MP production (A) and expression of the active form of integrin α2β3 (PAC-1 binding) and CD62P (B) were determined. N = 3; data are mean ± SEM. (C) IAV H1N1 was incubated in presence of purified human IgG, and the formation of virus-containing immune complexes (right panel) was determined by hs-FCM using a fluorescent antibody, the antigen-binding fragment Fab2, conjugated to anti-human IgG. The relative dimensions (in nanometers) of the immune complexes are presented according to size-defined microsphere calibrations. (D-F) Washed human platelets (100 × 106/mL) were incubated with purified human IgG without or with IAV H1N1 in the absence or in the presence of IV.3 mAb. After 20 minutes, the production of 12-HETE (D), formation of MPs (E), and induction of PAC-1 binding/CD62P (F) were evaluated. (D-F) N = 5; data are mean + SEM. Human platelets (100 × 106/mL) bathed in 2% HS were preincubated or not with IV.3 mAb and stimulated with HBSS (as control) or stimulated with IAV H1N1 for 20 minutes. The production of 12-HETE (G), formation of MPs (95% confidence interval, 9813-472 494) (H), and induction of the active form of integrin α2β3 (PAC-1 binding) and CD62P (I) were determined. (G-I) N = 35; data are mean + SEM. **P < .001; ***P < .0001; NS, nonsignificant.
We thus aimed to characterize our human cohorts of platelet donors. We noticed that the sera of all donors tested contained anti-H1N1 antibodies when assessed by enzyme-linked immunosorbent assay against H1N1 virion antigens as well as IAV H1 purified protein (supplemental Table 1). Considering this, we determined whether H1N1 and IgG could associate and form immune complexes. Immune complexes are protein scaffolds with approximately submicron dimensions, and given their refractory index properties, they can be efficiently detected by high sensitivity flow cytometry (hs-FCM).41,51 We incubated H1N1 in presence of human IgG and quantified the immune complexes formed by hs-FCM. We observed that H1N1 promptly formed immune complexes of ∼1-3 µm when incubated in the presence of human IgG (Figure 2C).
Having demonstrated H1N1-containing immune complexes, we next determined whether these are sufficient to promote platelet activation. To achieve this, we incubated platelets and H1N1 with purified human IgG in the absence of any other serum components. Addition of purified IgG and H1N1 to platelets rapidly resulted in significant platelet activation, dependent on FcγRIIA signaling (Figure 2D-F).
Next, to establish if other serum components could contribute to platelet activation together with or independently of immune complexes, the experiment was repeated in HS supplemented with FcγRIIA-blocking antibodies. As described previously, significant decreases in 12-HETE synthesis and MP formation were observed by blocking the FcγRIIA receptor (Figure 2G-H). In contrast, blockade of FcγRIIA had only a modest impact on the expression of P-selectin (CD62P) and of the active form of α2β3 (Figure 2I), suggesting that other serum components are involved in H1N1 platelet activation.
Activation of FcγRIIA transgenic murine platelets by H1N1
All of our blood volunteers had detectable levels of anti-IAV antibodies. To adequately establish the importance of specific antibodies in platelet activation by immune complexes, we thus made use of mice that were naïve or immune to IAV. Furthermore, considering that WT mice do not express the FcγRIIA receptor, we included mice transgenic for the human CD32A gene (Tg-FcγRIIA)52 to address both the roles of antibodies and the IgG receptor in platelet activation induced by IAV. As expected, platelets from WT mice do not express the FcγRIIA antigen (Figure 3A, left panel). In contrast, platelets from transgenic mice or humans express similar levels of FcγRIIA (middle and right panels, respectively). Platelets from WT or Tg-FcγRIIA IAV naive mice were incubated with H1N1 plus 3% serum obtained from IAV naïve or H1N1- or H3N2-immune mice. Incubation of WT mouse platelets with H1N1, independently of the serum used (naïve or immune), resulted in a marginal, but consistent, increase in 12-HETE and MPs (Figure 3B-C). This increase could not be blocked with the IV.3 mAb, suggesting that this activation is independent of IgG and FcγRIIA receptor signaling. In contrast, Tg-FcγRIIA mouse platelets incubated with H1N1 and serum from H1N1 or H3N2 but not IAV naïve mice responded distinctly by making 12-HETE and an important quantity of MPs (fivefold). The bulk of this response was abolished in the presence of IV.3 mAb, indicating that FcγRIIA receptor was needed for activation. The fact that sera from H3N2-immune mice caused significant platelet activation in the presence of H1N1 virions indicated that cross-reacting antibodies can mimic this effect. We therefore analyzed the immunoreactivity of sera from H3N2-immune mice against whole H1N1 virion antigens as well as purified H1. As anticipated, the H3N2 sera reacted against both antigen preparations (supplemental Table 2). These results establish that the H1N1-containing immune complexes, through stimulation of FcγRIIA, trigger platelet activation. Furthermore, the fact that serum from mice immune to H3N2 generated a robust response in the presence of H1N1 virions suggests that cross-reacting antibodies are sufficient to cause such activation.
Mouse platelet activation by IAV H1N1 requires FcγRIIA. (A) Surface expression of FcγRIIA (CD32a) on WT (left), Tg-FcγRIIA (middle), and human platelets (right) was determined by incubating platelets with V450-labeled anti-CD41 and phycoerythrin (PE)–conjugated anti-CD32a antibodies followed by fluorescence-activated cell sorter analysis. (B-C) Platelets from WT and Tg-FcγRIIA mice were incubated with 3% serum from influenza naïve, H1N1-immune, or H3N2-immune mice in the absence or in the presence of IAV H1N1 and IV.3 mAb. After 60 minutes, 12-HETE (B) and MP (C) production were determined. N = 5; data are mean + SEM. **P < .001; ***P < .0001.
Mouse platelet activation by IAV H1N1 requires FcγRIIA. (A) Surface expression of FcγRIIA (CD32a) on WT (left), Tg-FcγRIIA (middle), and human platelets (right) was determined by incubating platelets with V450-labeled anti-CD41 and phycoerythrin (PE)–conjugated anti-CD32a antibodies followed by fluorescence-activated cell sorter analysis. (B-C) Platelets from WT and Tg-FcγRIIA mice were incubated with 3% serum from influenza naïve, H1N1-immune, or H3N2-immune mice in the absence or in the presence of IAV H1N1 and IV.3 mAb. After 60 minutes, 12-HETE (B) and MP (C) production were determined. N = 5; data are mean + SEM. **P < .001; ***P < .0001.
Considering that platelets from WT and Tg-FcγRIIA mice responded differently to H1N1-containing immune complexes, we were interested in determining whether the pathogenesis of H1N1 would differ between these 2 strains of mice. WT and Tg-FcγRIIA mice were first infected with a sublethal dose of H3N2 to generate anti-IAV antibodies. Forty-eight days later, mice were challenged with 5 LD50 of H1N1 by intranasal inoculation, and mouse body temperature, weight loss, and survival were monitored. The pathogenesis of acute H1N1 infection in WT and Tg-FcγRIIA mice was identical (Figure 4A-C). Preexposure to H3N2 protected 60% of mice from dying, indicating that a partial immune protection was present at the time of challenge and most likely limited virus growth and dissemination. Considering these results, we modified the protocol to analyze more subtle physiological changes. WT and Tg-FcγRIIA mice were infected with a sublethal dose of H1N1, and 68 days later, mice were injected intravenously with inactivated H1N1, as a source of antigens. Platelet enumeration in these mice revealed significant drops in the number of circulating platelets recorded at 1 hour and 4 hours postinjection with H1N1 (Figure 4D-E). No such decrease was observed in IAV naïve or immune WT mice or H1N1 naïve Tg-FcγRIIA mice. These results indicate that systemic exposure to antigens in immune mice can affect platelet homeostasis and possibly contribute to pathogenesis.
IAV infection of WT and Tg-FcγRIIA mice. WT and Tg-FcγRIIA mice were infected intranasally with 25 µL of PBS (control) or 25 µL of PBS containing a sublethal dose of IAV H3N2. Forty-eight days later, mice were inoculated intranasally with 5 LD50 of IAV H1N1. Mouse weight (A), body temperature (B), and survival (C) were recorded every day for 9 days. N = 8 mice per group. (D-E) WT and Tg-FcγRIIA mice were injected intranasally with 25 µL of PBS (control) or 25 µL of PBS containing a sublethal dose of IAV H1N1. Sixty-eight days later, mice were inoculated intravenously with 108 TCID50 of heat-inactivated IAV H1N1 (to induce the formation of immune complexes). At the indicated periods of time, venous blood was collected and incubated with allophycocyanin (APC)-labeled anti-CD41 or matched isotypic controls. The percentages of circulating platelets (CD41+) measured at each indicated time point were determined by quantitative flow cytometry using their respective group measured at T = 0 as relative controls. Data are mean ± SEM; N = 7-8 mice per time point. **P < .001; ***P < .0001; NS, nonsignificant.
IAV infection of WT and Tg-FcγRIIA mice. WT and Tg-FcγRIIA mice were infected intranasally with 25 µL of PBS (control) or 25 µL of PBS containing a sublethal dose of IAV H3N2. Forty-eight days later, mice were inoculated intranasally with 5 LD50 of IAV H1N1. Mouse weight (A), body temperature (B), and survival (C) were recorded every day for 9 days. N = 8 mice per group. (D-E) WT and Tg-FcγRIIA mice were injected intranasally with 25 µL of PBS (control) or 25 µL of PBS containing a sublethal dose of IAV H1N1. Sixty-eight days later, mice were inoculated intravenously with 108 TCID50 of heat-inactivated IAV H1N1 (to induce the formation of immune complexes). At the indicated periods of time, venous blood was collected and incubated with allophycocyanin (APC)-labeled anti-CD41 or matched isotypic controls. The percentages of circulating platelets (CD41+) measured at each indicated time point were determined by quantitative flow cytometry using their respective group measured at T = 0 as relative controls. Data are mean ± SEM; N = 7-8 mice per time point. **P < .001; ***P < .0001; NS, nonsignificant.
Innate responses in platelet activation by H1N1
The fact that platelet activation induced by H1N1, especially surface expression of P-selectin and active α2β3, is minimally inhibited by the blockade of FcγRIIA (Figure 2I) suggested that other components (other than antibodies and FcγRIIA) were also involved. To identify the other serum components implicated in this process, we first examined the impact of heat on H1N1-induced platelet activation. We observed that the FcγRIIA-independent pathway is completely abolished by heating the serum at 56°C during 30 minutes (Figure 5A), pointing to heat-labile serum component(s) required for H1N1-mediated platelet activation. Activated platelets bind complement,53 and platelets incubated with H3N2 associate with complement C3.36 However, whether complement is implicated in platelet activation by H1N1 is unclear. To determine the role of complement in platelet activation, we made use of commercially available complement-depleted sera. We observed that the C1q, C3, C4, C5, C9, factor B, and mannose binding lectin complement components are all dispensable for platelet activation by H1N1 (Figure 5A), ruling out the involvement of major components from the classical, alternative, and lectin complement activation pathways.
Platelets are activated by IAV H1N1 through FcγRIIA signaling and thrombin activation. (A) Human platelets (100 × 106/mL) preincubated with blocking IV.3 in 2% HS, 2% heat-inactivated serum, or 2% HS depleted of selective complement proteins were incubated with HBSS (as control) or stimulated with IAV H1N1 for 30 minutes. The induction of PAC-1 binding and CD62P on platelets, expressed as mean percentage ± SEM, was determined by flow cytometry. (B-D) Human platelets (100 × 106/mL) in 2% HS were preincubated or not with IV.3 mAb and ± PPACK thrombin inhibitor followed by vehicle or IAV H1N1 treatments. The production of 12-HETE (B), formation of MPs (C), and induction of PAC-1 binding/CD62P (D) were next determined. (E) Human platelets (100 × 106/mL) in 2% IAV-naïve mouse serum were preincubated or not with IV.3 mAb and ± PPACK thrombin inhibitor followed by vehicle or IAV H1N1 treatments for 20 minutes. The induction of PAC-1 binding/CD62P was assessed by flow cytometry. N = 5; data are mean + SEM. *P < .05; **P < .001; ***P < .0001; NS, nonsignificant.
Platelets are activated by IAV H1N1 through FcγRIIA signaling and thrombin activation. (A) Human platelets (100 × 106/mL) preincubated with blocking IV.3 in 2% HS, 2% heat-inactivated serum, or 2% HS depleted of selective complement proteins were incubated with HBSS (as control) or stimulated with IAV H1N1 for 30 minutes. The induction of PAC-1 binding and CD62P on platelets, expressed as mean percentage ± SEM, was determined by flow cytometry. (B-D) Human platelets (100 × 106/mL) in 2% HS were preincubated or not with IV.3 mAb and ± PPACK thrombin inhibitor followed by vehicle or IAV H1N1 treatments. The production of 12-HETE (B), formation of MPs (C), and induction of PAC-1 binding/CD62P (D) were next determined. (E) Human platelets (100 × 106/mL) in 2% IAV-naïve mouse serum were preincubated or not with IV.3 mAb and ± PPACK thrombin inhibitor followed by vehicle or IAV H1N1 treatments for 20 minutes. The induction of PAC-1 binding/CD62P was assessed by flow cytometry. N = 5; data are mean + SEM. *P < .05; **P < .001; ***P < .0001; NS, nonsignificant.
The coagulation cascade is part of the innate immune system capable of limiting pathogen dissemination.54 Indeed, infection of mice with H1N1 induces the thrombin/protease-activated receptor (PAR)-1 pathway.55,56 We hypothesized that thrombin, also a heat-labile protein,57 could be activated by H1N1. To assess the role of thrombin and its downstream targets on platelet activation, we included a thrombin inhibitor (PPACK) in our assay. As expected, the formation of 12-HETE and MPs was reduced by the blockade of FcγRIIA signaling (Figure 5B-C). The thrombin inhibitor also affected MP formation and 12-HETE syntheses, and the combination of FcγRIIA antibody and PPACK completely blunted these responses (Figure 5B-C). P-selectin and α2β3 activation markers behaved slightly differently. We observed that blockade of FcγRIIA or thrombin inhibition had minimal effects on H1N1-induced expression of P-selectin and α2β3 activation markers. However, blockade of both FcγRIIA receptor and thrombin eliminated the response (Figure 5D). To confirm that platelet activation could take place independently of immune complexes via thrombin, we next incubated human platelets with H1N1 in presence of naïve mouse serum (thus deficient of IAV antibodies), and we monitored platelet activation. As expected, H1N1 could trigger significant platelet activation in these conditions, which was fully inhibited by thrombin inhibition and not affected by FcγRIIA mAb (Figure 5E). Together, these results suggest that H1N1-containing immune complexes and thrombin are 2 sufficient pathways involved in platelet activation.
Discussion
Although inflammation is necessary for efficient clearance of viruses, the overwhelming inflammation that sometimes occurs during viral infection, such as the 2009 H1N1 influenza outbreak, can be detrimental and even lethal.58 Uncontrolled inflammation may be mediated by several cell lineages and the combination of multiple cytokines and other inflammatory mediators such as bioactive lipids. Platelets are an important source of inflammatory mediators, which are either stored or can be produced de novo upon activation.3,4 Intrigued by the presence of activated platelets in the blood of critically ill influenza H1N1 infected patients,33-35,37 we aimed to study the activation of platelets by the H1N1 IAV.
Platelets express surface neuraminic acid, which could initiate the virus adsorption on platelets.59,60 Because neuraminic acid is the substrate of the virus neuraminidase, cleavage of neuraminic acid residues promotes elution of the virus, suggesting that such interaction is transient.47 Although seminal studies demonstrated that the adsorption of influenza virus on the platelet surface could promote IgG and complement deposition and the destruction of platelets,36 nothing was known regarding platelets’ potential to generate inflammatory mediators in these conditions. Furthermore, the relative contribution of IgG during infection remained to be established. Herein, we provide evidence that H1N1 activates platelets via both the innate immune response by activating thrombin and via the adaptive immune response through the engagement of FcγRIIA. Activation through both pathways triggers (1) the expression of P-selectin and α2β3, a platelet feature seen in patients infected with H1N1; (2) the metabolism of arachidonic acid into 12-HETE, a recognized active lipid mediator in lung inflammation44,45 ; and (3) the formation of MPs. Because 12-HETE is not stored in platelets and requires de novo biosynthesis, our results demonstrate that H1N1 can induce platelet activation cascades and arachidonic acid metabolism. In addition to 12-HETE, which utilizes the lipoxygenase pathway, H1N1 also activated the cyclooxygenase pathway causing platelets to release thromboxane A2 (data not shown), in accordance with previous studies using either HA-IgG or FcγRIIA cross-linking.49,61 Because platelet activation via FcγRIIA or thrombin can mediate the release of the platelets’ dense granule content, such as serotonin,62 the mechanisms of platelet activation, described here, might contribute to the overwhelming inflammation recognized in fatal infection.
In addition to their role in the biosynthesis of inflammatory mediators, platelets can also shed MPs. These MPs can disseminate their components, such as cytokines and microRNA,4,42,43 and can thus actively contribute to accentuating inflammation during influenza infection. MPs are also able to support coagulation and thrombosis.63 H1N1 activates thrombin, consistent with the involvement of the coagulation pathway in H1N1 infection in mice.54-56 How H1N1 induces thrombin activation is unclear, but considering a previous report indicating that C3 deposition on the platelet surface could enhance the prothrombin-converting activity,64 we initially suspected that classical complement activation by H1N1 would do the same. However, using complement-depleted sera, our results indicate that thrombin generation by H1N1 and subsequent platelet activation occur independently from the complement cascade. Future studies are needed to reveal how IAV initiates the coagulation cascade.
Consistent with the autopsies of H1N1-infected patients, which have documented platelets in the affected lungs,33-35 we observed an accumulation of platelets in bronchoalveolar lavages of H1N1-infected mice (supplemental Figure 3). The interaction between platelets and H1N1 may thus take place in blood during viremia in critically ill patients or in the inflamed lungs where immune complexes against H1N1 are present,23 when vascular permeability is increased65 and/or when the integrity of lung capillaries is compromised.
Thrombocytopenia often accompanies viral diseases, including measles, rubella, chicken pox, dengue, cytomegalovirus, and influenza.59,60,66-69 Platelet activation by virus-containing immune complexes could trigger the breakdown of platelets into MPs or their elimination by the reticuloendothelial system, suggesting that this mechanism may be one explanation for the recognized thrombocytopenia that occurs in viral disease. Interestingly, immune complexes play a pathogenic role in severe cases of influenza infection.23 Because most human subjects have IgG against conserved motifs of influenza viruses, this mechanism of platelet activation, revealed here, may well explain the platelet activation in these patients. Consistent with these observations made in humans, we could recapitulate partial thrombocytopenia in vivo by the injection of influenza virus in Tg-FcγRIIA influenza virus–immunized mice. Importantly, these effects could only be recapitulated using Tg-FcγRIIA mice because WT mice, which naturally lack the FcγRIIA receptor, are irresponsive to IAV immune-complex stimulation. Our results further reinforce the notion that mice, despite their usefulness as models for many human diseases, do not represent a perfect surrogate model to study influenza virus pathogenesis. Furthermore, most if not all the innate and adaptive immune studies conducted in mice bypass the consequences of platelet activation by immune complexes. The relative importance of this could be studied using WT and Tg-FcγRIIA immune mice.
The fact that α2β3 is activated by H1N1 suggests its involvement in platelet signaling induced by the virus. Because FcγRIIA can cooperate with α2β3 in outside-in signaling, independently of immune complexes,70,71 this might explain why the inhibition of FcγRIIA impedes H1N1-induced platelet activation so efficiently. Other platelet receptors (other than FcγRIIA, P-selectin, and α2β3) might be activated by H1N1. In fact, platelets bear a variety of functional TLRs capable of recognizing conserved pathogen motifs. Although our results indicate that platelet activation by H1N1 is independent of TLR4 activation (supplemental Figure 4), other key downstream effectors of H1N1-induced thrombin activation are PAR receptors, of which PAR1 and PAR4 are expressed on human platelets.72,73 Interestingly, recent reports have identified somewhat opposite roles for PAR1 during H1N1 pathogenesis in mice. On one hand, Khoufache and colleagues reported that PAR-1 contributed to inflammation after infection of mice with H1N1, and on the other hand, Antoniak and colleagues showed that Par1−/− mice exhibited more inflammation than WT mice after infection with H1N1.55,56 Although platelet activation was not examined in these studies, the fact that the mice used were naïve to IAV (no anti-IAV IgG) and that platelets from WT mice lack FcγRIIA, immune-complex activation of platelets could not occur. Whether the blockade of PAR1 in IAV-immune Tg-FcγRIIA mice would be beneficial remains to be established.
The activation of platelets through the engagement of FcγRIIA is unlikely to be unique to influenza. Other pathogens may also activate platelets via FcγRIIA, and many other cell types expressing IgG receptors might be activated. In addition to activation by whole pathogens, vaccines, inactivated viruses, toxins, and microbe fragments may form aggregates with IgG to activate platelets. Indeed, most of our results were generated using heat-inactivated virus, and other studies have revealed that bacterial cell wall constituents, especially the peptidoglycan, is sufficient to activate platelets via FcγRIIA.18 Beyond platelet activation by pathogen-containing immune complexes, this mechanism may even take place in autoimmune diseases. Indeed, platelets are activated through FcγRIIA in systemic lupus erythematosus, a disease accompanied with thrombocytopenia and prevalent quantities of immune complexes.4,74
Platelets express immune receptors and mediators, suggestive of their capability to be implicated in functions beyond the prevention of bleeding. Our results further demonstrate the surprising versatility of the platelets, being able to contribute to both the innate responses and the adaptive immune response via the generation of metabolites and MPs in riposte to pathogens such as the highly virulent IAV H1N1. Blocking these activation pathways might be valuable in critically ill influenza virus–infected patients.
The online version of this article contains a data supplement.
The publication costs of this article were defrayed in part by page charge payment. Therefore, and solely to indicate this fact, this article is hereby marked “advertisement” in accordance with 18 USC section 1734.
Acknowledgments
This work was supported by grants from the Canadian Institute of Health Research (MOP 93575 and OPP 86938) (L.F., P.B.) (MOP 102639) (E.B.). E.B. is the recipient of a fellowship from the Fonds Québecois de Recherche en Santé (FQRS).
Authorship
Contribution: E.B., P.B., and L.F. designed the experiments and interpreted the data; E.B. and L.F. wrote the manuscript; and G.P., I.D., N.C., M.R., and T.L. performed experiments.
Conflict-of-interest disclosure: The authors declare no competing financial interests.
Pierre Borgeat died on February 19th 2013.
Correspondence: Eric Boilard, Axe des maladies infectieuses et immunitaires, Centre de Recherche du Centre Hospitalier Universitaire de Québec, Faculté de Médecine de l’Université Laval, 2705 Blvd Laurier, local T1-49, Québec, QC G1V 4G2, Canada; e-mail: eric.boilard@crchuq.ulaval.ca; and Louis Flamand, Axe des maladies infectieuses et immunitaires, Centre de Recherche du Centre Hospitalier Universitaire de Québec, Faculté de Médecine de l’Université Laval, 2705 Blvd Laurier, local T1-49, Québec, QC G1V 4G2, Canada; e-mail: louis.flamand@crchul.ulaval.ca.





This feature is available to Subscribers Only
Sign In or Create an Account Close Modal