Key Points
When activated and in platelet storage bags, platelets release respiratory-competent mitochondria, a recognized damage-associated molecular pattern.
Mitochondria, descendant of Rickettsia prowazekii, serve as substrate for bactericidal sPLA2-IIA to promote inflammation.
Abstract
Mitochondrial DNA (mtDNA) is a highly potent inflammatory trigger and is reportedly found outside the cells in blood in various pathologies. Platelets are abundant in blood where they promote hemostasis. Although lacking a nucleus, platelets contain functional mitochondria. On activation, platelets produce extracellular vesicles known as microparticles. We hypothesized that activated platelets could also release their mitochondria. We show that activated platelets release respiratory-competent mitochondria, both within membrane-encapsulated microparticles and as free organelles. Extracellular mitochondria are found in platelet concentrates used for transfusion and are present at higher levels in those that induced acute reactions (febrile nonhemolytic reactions, skin manifestations, and cardiovascular events) in transfused patients. We establish that the mitochondrion is an endogenous substrate of secreted phospholipase A2 IIA (sPLA2-IIA), a phospholipase otherwise specific for bacteria, likely reflecting the ancestral proteobacteria origin of mitochondria. The hydrolysis of the mitochondrial membrane by sPLA2-IIA yields inflammatory mediators (ie, lysophospholipids, fatty acids, and mtDNA) that promote leukocyte activation. Two-photon microscopy in live transfused animals revealed that extracellular mitochondria interact with neutrophils in vivo, triggering neutrophil adhesion to the endothelial wall. Our findings identify extracellular mitochondria, produced by platelets, at the midpoint of a potent mechanism leading to inflammatory responses.
Introduction
Platelets are small (2-4 μm) discoid anucleate cell fragments released by megakaryocytes present in the bone marrow.1 During this process, megakaryocytes transfer components to daughter platelets, including mRNA2 and microRNA,3 as well as cytoplasmic organelles, such as granules and mitochondria.4,5
Platelets are highly abundant in blood where they promote hemostasis.6 However, platelets are also activated in multiple inflammatory responses in which they participate via the liberation of their broad arsenal of mediators.7,8 On platelet activation, platelet cytoplasmic granules (α, dense, and lysosomes) fuse with the plasma membrane leading to the release of granule contents into the extracellular milieu.9 Activated platelets also shed thrombotic and proinflammatory membrane vesicles termed microparticles (MPs).7
Mitochondria are thought to be descendant of the Alphaproteobacterium Rickettsia prowazekii,10 and as a result, they can generate highly potent proinflammatory signals when present extracellularly.11-15 In blood circulation, platelets appear as a major reservoir of mitochondria. Although platelet mitochondria have been implicated in platelet activation and thereby thrombosis,16,17 whether platelets can release their mitochondria is unknown. We made the surprising observation that stimulated platelets relocate mitochondria toward the cell membrane and then release respiratory-competent mitochondria into the extracellular milieu, both as free organelles and encapsulated within microparticles. Extracellular mitochondria are internalized by bystander leukocytes and, importantly, become a substrate for bactericidal secreted phospholipase A2, leading to the liberation of proinflammatory lipid mediators and mitochondrial DNA (mtDNA). Taken together our work identifies a novel mechanism by which platelets mediate inflammation, with considerable relevance to blood transfusion, and provides a potential explanation for the increased levels of extracellular mtDNA reported in blood in multiple pathologies.13,18,19
Methods
More details are presented in supplemental Methods available on the Blood Web site.
Mice
All studies were approved by the institutional review board protocol (Centre Hospitalier Universitaire de Québec, Université Laval). Guidelines of the Canadian Council on Animal Care were followed in a protocol approved by the Animal Welfare Committee at Laval University. For our studies, we used for 6- to 10-week-old male mice (C57BL/6N and BALB/c; Charles River). For in vivo experiments in which secreted phospholipase A2 IIA (sPLA2-IIA) contribution is evaluated, we used C57BL/6J (Jackson Laboratories) and sPLA2-IIA–sufficient mice as previously reported.20
Cells and human fluid preparation
Blood was obtained from healthy human volunteers (citrate as anticoagulant) under an approved institutional review board protocol (CRCHUQ; Université Laval) and in accordance with the Declaration of Helsinki. Platelets, platelet MPs (96% of them expressing CD41), and human polymorphonuclear leukocytes were prepared as previously described.21 Platelet-free plasma (PFP) was obtained from platelet storage bag preparations as previously reported.22 Briefly, leukoreduced platelet concentrates were prepared from 6 healthy blood donors and incubated for 5 days at 20°C to 24°C with agitation. PFP samples were obtained on days 0, 1, and 5 and were monitored immediately after collection (without freezing). An increase in platelet P-selectin expression was <2% during total storage time (day 1 vs day 5). Synovial fluids of rheumatoid arthritis (RA) and osteoarthritis patients were obtained from volunteers under the approval of the institutional review board protocol (Brigham and Women’s Hospital) and were used to assess mitochondria-containing MPs (mitoMPs). The freshly obtained synovial fluid of RA patients (supplemental Table 1) was cleared of leukocytes by centrifugation at 1900g for 30 minutes at 4°C.
Isolation of mouse liver mitochondria
Mitochondria were isolated from the liver of C57BL/6N mice with the Qproteome mitochondria isolation kit (QIAgen) according to the manufacturer’s protocol. The mitochondria pellet was resuspended in Tyrode buffer, pH 7.4 (134 mM NaCl, 2.9 mM KCl, 0.34 mM Na2HPO4, 12 mM NaHCO3, 20 mM N-2-hydroxyethylpiperazine-N′-2-ethanesulfonic acid, 1 mM MgCl2, 5 mM glucose, and 0.5 mg/mL bovine serum albumin), labeled with MitoTracker Deep Red (100 nM; Invitrogen), and counted by flow cytometry on a BD fluorescence-activated cell sorter (FACS) Canto II SORP small particle option.
High-sensitivity flow cytometry configuration
A forward scatter (FSC) coupled to a photomultiplier tube (PMT) “small particles option” (FSC-PMT) (rather than the usual diode) with a 488-nm solid state, 100-mW output blue laser (rather than the conventional 20 mW), a 633-nm HeNe, 20-mW output red laser, and a 405-nm solid state diode, 50-mW output violet laser were mounted on the BD FACS Canto II Special Order Research Product used for all our studies (BD Biosciences). The chosen parameters were optimal to detect particles from 100 to 3500 nm simultaneously on the FSC-PMT.
Platelet stimulation
Platelets were labeled with MitoTracker Deep Red and PKH67 Green Fluorescent Cell Linker as described above. Platelets were washed and then were left nonactivated or activated using heat-aggregated immunoglobulin (Ig)G (HA-IgG), 1 mg/mL; thrombin, 0.5 U/mL; collagen, 5 μg/mL; cross-linked collagen-related peptide, 1 μg/mL; or phorbol myristate acetate, 100 nM for 4 hours at room temperature. Platelets (20 μL) were then diluted into 500 μL phosphate-buffered saline (PBS) and analyzed by flow cytometry. For extracellular mitochondria release experiments, platelets were treated with cytochalasin B (20 µM; Sigma-Aldrich), cytochalasin D (1 µM; Sigma-Aldrich), cytochalasin E (4 μM; Cayman Chemical), latrunculin A (10 μM; Cayman Chemical), or nocodazole (5 μM; Sigma-Aldrich). To process the data quantitatively, 100 000 polystyrene microspheres (15 μm diameter; Polysciences) were added to each tube, and 1000 microspheres were acquired. The included MitoTracker+ and/or PKH67+ events were portrayed as FSC-PMT vs a side scatter (SSC) graph, and the relative dimensions were displayed according to the acquisition of Sky Blue microspheres of mean diameters of 90, 220, 450, 840, and 3200 nm (Spherotech).
Mitochondrial activity
Oxygen consumption was measured with mitochondrial preparations (final concentration of ∼0.15 mg protein/mL) using a temperature-controlled polarographic O2 monitoring system with 1-mL chambers (Rank Brothers Ltd). Temperature was maintained at 37°C by a circulating refrigerated water bath (Haake G8; Polyscience). The oxygen probes were calibrated with air-saturated reaction buffer and corrected for temperature and atmospheric pressure. All components were dissolved in reaction buffer (140 mM KCl, 20 mM N-2-hydroxyethylpiperazine-N′-2-ethanesulfonic acid, and 5 mM K2HPO4, pH 7.3, with 0.5% fatty acid free bovine serum albumin), except rotenone and antimycin A, which were dissolved in 95% ethanol.
Oxygen consumption due to flux through complexes I to IV was estimated from rates of pyruvate + malate + succinate oxidation (3.45, 0.37, and 6 mM) in the presence of 5 mM adenosine 5′-diphosphate and corrected for residual rates after inhibition of complex I by rotenone (1 µg/mL final concentration) and complex III by antimycin A (5 μg/mL final concentration). Preliminary experiments showed that 5 mM adenosine diphosphate was sufficient to maintain state 3 rates for the time required for the complete series of measurements. Preliminary experiments also established optimal substrate and inhibitor concentrations for these measurements from platelet mitochondria.
Mitochondria membrane potential was performed as described in the JC-1 Mitochondrial Membrane Potential Detection Kit protocol (Cayman Chemical). Platelet supernatant was incubated with JC-1 (1/10) as recommended by the manufacturer and with 5 μL of anti–CD41a-APC (BD Biosciences) for 30 minutes at 37°C. Samples were diluted and analyzed using high-sensitivity flow cytometry (hs-FCM).
Air pouch model
The air pouch model was performed on C57BL/6N mice as previously reported.23 Briefly, sterile air was subcutaneous injected on days 0 and 3. Tumor necrosis factor-α (50 ng) was injected into the pouch on day 6. On day 7, mitochondrial membrane hydrolysis products (100 μL of 5 × 108 mitochondria treated with sPLA2-IIA), diluent (PBS), sPLA2-IIA, or mitochondria alone were injected in the air pouch. After 4 hours, the air pouch was washed with 1.2 mL PBS. Cytokines were quantified using the BD Cytometric Bead Array System (BD Biosciences) by flow cytometry on a BD FACS Canto II and analyzed using FCAP Array Software (version 3.0).
Results
Distribution of mitochondria in platelets
Using fluorescence and transmission electron microscopy (TEM), we found that unactivated platelets contain an average of ∼4 mitochondria, frequently located in the vicinity of the plasma membrane (Figure 1A-C; supplemental Movie 1; supplemental Figure 1A). Remarkably, a fraction of these mitochondria promptly localizes in pseudopodia on activation by thrombin, a serine protease that participates in blood coagulation (supplemental Movie 2; supplemental Figure 1B).
Mitochondrial distribution within resting platelets. Mitochondria (black arrows) in resting platelets examined by (A) TEM and (B) confocal scanning laser microscopy (CSLM). (C) Mitochondria are located proximally to the platelet plasma membrane (n = 31; data represent the mean ± standard error of the mean [SEM], ***P < .0001, Student t test).
Mitochondrial distribution within resting platelets. Mitochondria (black arrows) in resting platelets examined by (A) TEM and (B) confocal scanning laser microscopy (CSLM). (C) Mitochondria are located proximally to the platelet plasma membrane (n = 31; data represent the mean ± standard error of the mean [SEM], ***P < .0001, Student t test).
Activated platelets release functional mitochondria
In addition to promoting release of granule contents,24 platelet activation triggers cytoplasmic membrane budding and the shedding of submicron vesicles called MPs.7,25 Taking into account the localization of mitochondria in the vicinity of the cytoplasmic membrane, we hypothesized that mitochondria may be packaged within MPs and form mitochondria-containing microparticles (mitoMPs).
Mitochondria are recognized as the powerhouse of the cell, producing the energy (adenosine triphosphate) required for most metabolic reactions, mostly via oxidative phosphorylation.26 To determine whether platelets release mitochondria, we first evaluated specific mitochondrial O2 consumption, mediated by flux through complexes I to IV, using specific inhibitors of complexes I and III (roteonone and antimycin A, respectively). Unless mitochondria have been isolated and free in the milieu, permeabilization of the cytoplasmic membrane is necessary to allow the access of exogenous substrates added exogenously to stimulate mitochondrial respiration.27,28 To evaluate respiration by putative mitoMPs in platelet-free supernatants, we thus used an established permeabilization method for our assays.28 We found that the supernatant from activated platelets harvested by centrifugation (cell-free; supplemental Figure 2) consumes O2 (Figure 2A). In contrast, the supernatant from isolated resting platelets exhibited no detectable O2 consumption (Figure 2A). Quite unexpectedly, significant O2 consumption was detected even in the absence of detergent (Figure 2A). These observations suggest that, in addition to active mitoMPs, platelets may also release respiration-competent free mitochondria (freeMito) into the extracellular milieu (Figure 2B).
Activated platelets release extracellular mitochondria. (A) Platelet-free supernatants resulting from the isolation of thrombin-activated platelets consume O2 via the electron transport chain following cell permeabilization with saponin detergent (50 μg/mL). No O2 consumption is detected in supernatants obtained from resting platelets (n = 4; data are mean ± SEM). (B) Three predicted types of extracellular microparticles (MPs) produced on platelet activation: mitochondria (freeMitos), mitochondria-containing MPs (mitoMPs), and MPs lacking mitochondria (MPs). (C) Isolation of freeMitos using anti-TOM22 microbeads (or IgG control) in thrombin-stimulated platelets and mtDNA quantification (n = 4; data are mean ± SEM, **P < .005, Student t test). (D) TEM visualization of freeMitos (white arrows), mitoMPs (black arrows), and MPs (black arrowheads) released from thrombin-activated platelets. (E) Three-dimensional CSLM reconstruction of the supernatant of thrombin-activated platelets. Populations represented in image are platelets (black arrow), MPs (white arrows), mitoMPs (white arrowheads), and freeMitos (black arrowheads). (F) High-sensitivity flow cytometry (hs-FCM) analysis of resting platelets (upper panel, top right quadrant) and thrombin-activated platelets, which show 3 additional, distinct populations of particles, ie, freeMitos (bottom panel, top left quadrant, blue), mitoMPs (bottom panel, top right quadrant, pink), and mitochondria-free MPs (bottom panel, bottom right quadrant, red). Bottom left quadrant of both upper and lower panels represents background noise (gray). FSC-PMT and SSC dot plots of platelets (first right panel) and 3 populations of microparticles: freeMitos (second right panel), mitoMPs (third right panel), and MPs (fourth right panel). The relative diameters are presented according to size-defined microsphere calibrations. (G) Release of (left) freeMito, (center) mitoMPs, and (right) MPs from thrombin-activated platelets require intact actin microfilament dynamics. Mitochondrial release is significantly reduced on addition of actin inhibitors (cytochalasin [B,D-E] and latrunculin [A]), but not tubulin polymerization inhibitor (nocodazole) (n = 4; data are mean ± SEM, *P < .05, **P < .005, and ***P < .001, Student t test). (H) Heat-aggregated IgG (HA-IgG), thrombin, collagen, cross-linked collagen related peptide (CRP-XL), and phorbol 12-myristate 13-acetate (PMA) trigger the release of (left) extracellular freeMitos, (center) mitoMPs, and (right) MPs quantified by hs-FCM (n = 4; data are mean ± SEM. *P < .05, **P < .005, and ***P < .001 vs supernatant from resting platelets, Student t test).
Activated platelets release extracellular mitochondria. (A) Platelet-free supernatants resulting from the isolation of thrombin-activated platelets consume O2 via the electron transport chain following cell permeabilization with saponin detergent (50 μg/mL). No O2 consumption is detected in supernatants obtained from resting platelets (n = 4; data are mean ± SEM). (B) Three predicted types of extracellular microparticles (MPs) produced on platelet activation: mitochondria (freeMitos), mitochondria-containing MPs (mitoMPs), and MPs lacking mitochondria (MPs). (C) Isolation of freeMitos using anti-TOM22 microbeads (or IgG control) in thrombin-stimulated platelets and mtDNA quantification (n = 4; data are mean ± SEM, **P < .005, Student t test). (D) TEM visualization of freeMitos (white arrows), mitoMPs (black arrows), and MPs (black arrowheads) released from thrombin-activated platelets. (E) Three-dimensional CSLM reconstruction of the supernatant of thrombin-activated platelets. Populations represented in image are platelets (black arrow), MPs (white arrows), mitoMPs (white arrowheads), and freeMitos (black arrowheads). (F) High-sensitivity flow cytometry (hs-FCM) analysis of resting platelets (upper panel, top right quadrant) and thrombin-activated platelets, which show 3 additional, distinct populations of particles, ie, freeMitos (bottom panel, top left quadrant, blue), mitoMPs (bottom panel, top right quadrant, pink), and mitochondria-free MPs (bottom panel, bottom right quadrant, red). Bottom left quadrant of both upper and lower panels represents background noise (gray). FSC-PMT and SSC dot plots of platelets (first right panel) and 3 populations of microparticles: freeMitos (second right panel), mitoMPs (third right panel), and MPs (fourth right panel). The relative diameters are presented according to size-defined microsphere calibrations. (G) Release of (left) freeMito, (center) mitoMPs, and (right) MPs from thrombin-activated platelets require intact actin microfilament dynamics. Mitochondrial release is significantly reduced on addition of actin inhibitors (cytochalasin [B,D-E] and latrunculin [A]), but not tubulin polymerization inhibitor (nocodazole) (n = 4; data are mean ± SEM, *P < .05, **P < .005, and ***P < .001, Student t test). (H) Heat-aggregated IgG (HA-IgG), thrombin, collagen, cross-linked collagen related peptide (CRP-XL), and phorbol 12-myristate 13-acetate (PMA) trigger the release of (left) extracellular freeMitos, (center) mitoMPs, and (right) MPs quantified by hs-FCM (n = 4; data are mean ± SEM. *P < .05, **P < .005, and ***P < .001 vs supernatant from resting platelets, Student t test).
We next examined the presence of freeMitos and mitoMPs, using a series of quantitative and qualitative approaches. Using a monoclonal antibody directed against a specific mitochondrial outer membrane receptor (TOM22; supplemental Figure 3), we found intact freeMitos in the supernatants from thrombin-activated platelets, quantified by a PCR approach targeting mtDNA sequences (Figure 2C). TEM and confocal fluorescence microscopic analyses using fluorescent dyes to discriminate the plasma membrane and mitochondria further establish the production of freeMitos and mitoMPs by activated platelets (Figure 2D-E).
Whereas the transfer of organelles from megakaryocytes to platelets is mediated by cytoskeleton components,4 we assessed whether the cytoskeleton is also involved in the extrusion of mitochondria from platelets. Using actin and tubulin polymerization inhibitors along with hs-FCM29 to resolve the submicron particle populations (ie, MPs, mitoMPs, and freeMitos; Figure 2B) produced by platelets, we observed that the release of mitochondria (freeMitos and mitoMPs) implicates actin and occurs independently of microtubules (Figure 2F-G). Thus, via cytoskeletal contribution, activated platelets are a source of mitoMPs and respiration-competent freeMitos.
Thrombin is a highly potent agonist of platelet activation, and we next aimed at determining whether thrombin and other well-recognized platelet stimuli (supplemental Figure 4A-B) promote the release of extracellular mitochondria. We found that all the platelet stimuli tested lead to the production of both mitoMPs and freeMitos (Figure 2H). Interestingly, freeMitos were found to fulfill the current structural definitions of conventional MPs. In fact, freeMitos are smaller than intact platelets and have submicron dimensions and a membrane moiety (Figure 2F), providing an explanation for the recognized heterogeneity found among platelet-derived MPs.30
Relevance of extracellular mitochondria in health
The broad diversity of stimuli capable of promoting concomitant release of mitochondria and MPs points to the biological relevance of this phenomenon. We thus sought to determine whether mitochondria are released in vivo in sterile inflammatory pathologies where platelet MPs are known to be produced. Using hs-FCM, anti-TOM22 coprecipitation of mtDNA, and TEM, we could detect significant levels of extracellular mitochondria in synovial fluid from patients with RA (Figure 3A-C), consistent with the accumulation of platelet MPs29,31,32 and mtDNA33 reported in RA synovial fluid. For comparison, lower concentrations of extracellular mitochondria of platelet origin (CD41+ mitoMPs) were measured in the synovial fluid of osteoarthritis patients (Figure 3A), a joint disease in which platelet MPs are also less abundant.31,32 Similar observations were made in bronchoalveolar lavage fluids from the experimental transfusion-related acute lung injury (TRALI) mouse model (supplemental Figure 5A-B). Although the identified CD41+ mitoMPs are very likely produced by platelets, damaged cells and activated mast cells are potential sources of freeMitos.11,12 We thus endeavored to confirm the platelet origin of extracellular mitochondria in a relevant biological context where platelets have been reported to release MPs ex vivo. Given their pivotal functions in hemostasis,34 platelet transfusion is frequently used to restore optimal platelet levels in thrombocytopenic patients. In contrast to red blood cell (RBC) concentrates, which are stored at ∼4°C for up to 42 days, platelet concentrates used for transfusion are stored at 20°C to 24°C. Adverse reactions (febrile nonhemolytic reactions [fever or chills], anaphylaxis, transfusion-related sepsis, and TRALI) are more frequently observed with platelet than RBC transfusion.35,36 It is generally thought that this difference may be due to the presence of bacteria in platelet concentrates grown at permissive temperatures. From a phylogenetic view, mitochondria are thought to have originated from the endosymbiosis of alphaproteobacteria (Rickettsiales) during the early evolution of eukaryotic cells.37 We hypothesized that extracellular mitochondria (organelles that are lacking in RBCs) present in platelet concentrates might trigger adverse reactions similar to those observed with infectious agents.
Extracellular mitochondria are present in various situations where platelets are known to be activated. (A) Platelet mitoMPs (CD41+MitoTracker+) are found in higher concentrations in the synovial fluid of RA patients (n = 20) than in the synovial fluid of osteoarthritis patients (OA, n = 14; data are mean ± SEM, *P < .05, Mann-Whitney test). (B) FreeMitos are detected in fresh SF of RA patients. Isolation of freeMitos in RA SF (from 3 different patients) with anti-TOM22 microbeads (or control IgG; supplemental Figure 3) and mtDNA quantification. (C) TEM imaging of (left) a freeMito and (right) a mitoMP from fresh RA SF. (D) O2 consumption is observed in PFP obtained at the indicated time intervals from platelet storage bags. (E) Isolation of freeMitos (supplemental Figure 3) in PFP along with mtDNA quantification reveals an abundance of freeMito at day 5 (n = 6; data are mean ± SEM, *P < .05 vs day 0, paired Student t test). (F) High-sensitivity flow cytometry (hs-FCM) analysis of resting platelets (upper panel, top right quadrant) and thrombin-activated platelets, which show 3 additional distinct populations of particles, ie, freeMitos (bottom panel, top left quadrant, blue), mitoMPs (bottom panel, top right quadrant, pink), and mitochondria-free MPs (bottom panel, bottom right quadrant, red). Bottom left quadrant of both upper and lower panels represents background noise (gray). FSC-PMT and SSC dot plots of platelets (first right panel) and 3 populations of microparticles: freeMitos (second right panel), mitoMPs (third right panel), and MPs (fourth right panel). The relative diameters are presented according to size-defined microsphere calibrations. (G) TEM imaging of PFP collected on day 5 confirming the presence of (left) freeMitos and (right) mitoMPs. (H) Mitochondrial membrane potential is detected in freeMitos and mitoMPs collected from PFP, as measured by a JC-1 assay using hs-FCM (red to green ratio) (n = 5; data are mean ± SEM). (I) Extracellular mitochondria (as detected by mtDNA quantification) are found at higher concentration in PFP of platelet storage bags that have cause adverse transfusion reaction to the recipient (no adverse reaction group [n = 61] vs adverse reaction group [n = 74] matched in term of storage duration; data are mean ± SEM, ***P < .001, Student t test). Adverse reaction measured include mainly febrile nonhemolytic reactions, skin manifestations such as itching or skin rash, and cardiovascular events such as hypotension or tachycardia.
Extracellular mitochondria are present in various situations where platelets are known to be activated. (A) Platelet mitoMPs (CD41+MitoTracker+) are found in higher concentrations in the synovial fluid of RA patients (n = 20) than in the synovial fluid of osteoarthritis patients (OA, n = 14; data are mean ± SEM, *P < .05, Mann-Whitney test). (B) FreeMitos are detected in fresh SF of RA patients. Isolation of freeMitos in RA SF (from 3 different patients) with anti-TOM22 microbeads (or control IgG; supplemental Figure 3) and mtDNA quantification. (C) TEM imaging of (left) a freeMito and (right) a mitoMP from fresh RA SF. (D) O2 consumption is observed in PFP obtained at the indicated time intervals from platelet storage bags. (E) Isolation of freeMitos (supplemental Figure 3) in PFP along with mtDNA quantification reveals an abundance of freeMito at day 5 (n = 6; data are mean ± SEM, *P < .05 vs day 0, paired Student t test). (F) High-sensitivity flow cytometry (hs-FCM) analysis of resting platelets (upper panel, top right quadrant) and thrombin-activated platelets, which show 3 additional distinct populations of particles, ie, freeMitos (bottom panel, top left quadrant, blue), mitoMPs (bottom panel, top right quadrant, pink), and mitochondria-free MPs (bottom panel, bottom right quadrant, red). Bottom left quadrant of both upper and lower panels represents background noise (gray). FSC-PMT and SSC dot plots of platelets (first right panel) and 3 populations of microparticles: freeMitos (second right panel), mitoMPs (third right panel), and MPs (fourth right panel). The relative diameters are presented according to size-defined microsphere calibrations. (G) TEM imaging of PFP collected on day 5 confirming the presence of (left) freeMitos and (right) mitoMPs. (H) Mitochondrial membrane potential is detected in freeMitos and mitoMPs collected from PFP, as measured by a JC-1 assay using hs-FCM (red to green ratio) (n = 5; data are mean ± SEM). (I) Extracellular mitochondria (as detected by mtDNA quantification) are found at higher concentration in PFP of platelet storage bags that have cause adverse transfusion reaction to the recipient (no adverse reaction group [n = 61] vs adverse reaction group [n = 74] matched in term of storage duration; data are mean ± SEM, ***P < .001, Student t test). Adverse reaction measured include mainly febrile nonhemolytic reactions, skin manifestations such as itching or skin rash, and cardiovascular events such as hypotension or tachycardia.
We thus evaluated the presence of extracellular mitochondria in platelet concentrates used for human transfusion in the course of their conservation. As measured using the O2 consumption assay, as well as by TOM22 coprecipitation of mtDNA, hs-FCM, and TEM, we demonstrate significant levels of freeMitos and mitoMPs in platelet concentrates (Figure 3D-G). In keeping with the coupling of O2 utilization with energy production, mitochondria present in MPs and free mitochondria in platelet concentrates display JC-1 dye aggregates, a cationic dye that accumulates in energized cell mitochondria (Figure 3H). Most importantly, we established that platelet concentrates that had been associated with adverse transfusion reactions in human recipients contain higher concentrations of extracellular mitochondria (Figure 3I). Thus, extracellular mitochondria, which have the alphaproteobacterium Rickettsia prowazekii10 as an ancestor, are present in platelet concentrates used for transfusion, particularly in those that triggered transfusion-related incidents, and exhibit a significant degree of functionality.
Mitochondrion is an endogenous substrate for the bactericidal secreted phospholipase A2-IIA
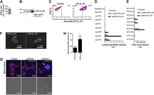
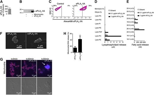
What are the implications of the release of free mitochondria by platelets? Extracellular mitochondria are already well recognized as highly potent damage-associated molecular patterns (DAMPs), capable of mediating inflammation locally12,14 and systematically13,15 through their bacteria-like components (ie, N-formylated peptides and mtDNA). In this study, we aimed to identify unprecedented roles for extracellular mitochondria in inflammation. The sPLA2-IIA, initially identified in platelets38 and present abundantly in this cellular lineage (Figure 4A), hydrolyzes the sn-2 acyl bond of glycerophospholipids, resulting in the release of free fatty acids and lysophospholipids. sPLA2-IIA is found in plasma and is induced in chronic and acute inflammatory conditions.39 Although the promotion of host defense via bacterial membrane hydrolysis is an established function for this enzyme,39 sPLA2-IIA is only poorly active toward the plasma membrane of eukaryotic cells, including platelets,40 and its endogenous substrate in sterile inflammation has thus far remained unclear.
The mitochondrion is a substrate for the bactericidal sPLA2-IIA. (A) Quantification of sPLA2-IIA in human platelets by time-resolved immunofluorescence (n = 3; data are mean ± SEM). (B) sPLA2-IIA immunoblotting of mitochondria isolated with anti-TOM22 microbeads reveals binding of human recombinant sPLA2-IIA to mitochondria (supplemental Figure 3). (C) Mitochondria were incubated in (left) the absence or (right) presence of Alexa488-conjugated sPLA2-IIA and analyzed by hs-FCM. The significant shift in the fluorescent population size (right) indicates that sPLA2-IIA binds mitochondria. (D-E) Catalytic activity of human recombinant sPLA2-IIA (or PBS as vehicle) toward mitochondria. Mitochondrial membrane phospholipid hydrolysis by sPLA2-IIA yields (D) lysophospholipids and (E) fatty acids as quantified by mass spectrometry. (F) sPLA2-IIA affects mitochondrial structural integrity. Scanning electronic micrographs of mitochondria incubated in the (left) absence or (right) presence of human recombinant sPLA2-IIA. (G) Mitochondria (magenta) release mtDNA (blue) on incubation with recombinant sPLA2-IIA (upper panels). Extracellular mtDNA accumulation (arrow) is apparent in the presence of sPLA2-IIA. Differential interference contrast images are shown for reference (lower panels). (H) mtDNA extrusion is amplified in presence of human recombinant sPLA2-IIA (0.2 μg/mL, 30 minutes at 37°C), as quantified by Sytox Green nucleic acid stain assay (n = 6; data are mean ± SEM, *P < .05, Student t test).
The mitochondrion is a substrate for the bactericidal sPLA2-IIA. (A) Quantification of sPLA2-IIA in human platelets by time-resolved immunofluorescence (n = 3; data are mean ± SEM). (B) sPLA2-IIA immunoblotting of mitochondria isolated with anti-TOM22 microbeads reveals binding of human recombinant sPLA2-IIA to mitochondria (supplemental Figure 3). (C) Mitochondria were incubated in (left) the absence or (right) presence of Alexa488-conjugated sPLA2-IIA and analyzed by hs-FCM. The significant shift in the fluorescent population size (right) indicates that sPLA2-IIA binds mitochondria. (D-E) Catalytic activity of human recombinant sPLA2-IIA (or PBS as vehicle) toward mitochondria. Mitochondrial membrane phospholipid hydrolysis by sPLA2-IIA yields (D) lysophospholipids and (E) fatty acids as quantified by mass spectrometry. (F) sPLA2-IIA affects mitochondrial structural integrity. Scanning electronic micrographs of mitochondria incubated in the (left) absence or (right) presence of human recombinant sPLA2-IIA. (G) Mitochondria (magenta) release mtDNA (blue) on incubation with recombinant sPLA2-IIA (upper panels). Extracellular mtDNA accumulation (arrow) is apparent in the presence of sPLA2-IIA. Differential interference contrast images are shown for reference (lower panels). (H) mtDNA extrusion is amplified in presence of human recombinant sPLA2-IIA (0.2 μg/mL, 30 minutes at 37°C), as quantified by Sytox Green nucleic acid stain assay (n = 6; data are mean ± SEM, *P < .05, Student t test).
The ancestral similarities between bacteria and mitochondria10,37 prompted us to examine whether the mitochondrial membrane is susceptible to hydrolysis by sPLA2-IIA. We observed that sPLA2-IIA binds mitochondria (Figure 4B-C), leading to the release of various lysophospholipids and free fatty acids (Fig 4D-E), and in so doing, severely affects mitochondrial structural integrity (Figure 4F). Similarly to bacteria, the mitochondrial genome is rich in unmethylated CpG motifs, a recognized DAMP13 and which is found outside cells in multiple disorders.13,18,19 To determine whether mitochondrial digestion by sPLA2-IIA might lead to mtDNA release, we used confocal microscopy and an assay specifically designed to quantify soluble DNA. With this combination of approaches, we identified sPLA2-IIA as an enzyme capable of promoting the liberation of mtDNA (Figure 4G-H), Thus, the mitochondrion is an endogenous substrate of sPLA2-IIA, and its hydrolysis leads to the generation of recognized proinflammatory signals (arachidonic acid,41 lysophospholipids,42 and mtDNA13 ). Further, this result raises the possibility that a previously unrecognized function of sPLA2-IIA is to assist in the degradation of freeMitos released by platelets and potentially other cells.
Extracellular mitochondria interact with neutrophils
We next endeavored to identify a relevant cellular lineage that may be regulated by extracellular mitochondria. We found that fluorescent mitochondria intravenously injected in mice associate with neutrophils, a polymorphonuclear leukocyte cell lineage that plays key roles in inflammation43 (Figure 5A). Intravital investigations in mice using 2-photon microscopy demonstrated that extracellular mitochondria present in the bloodstream prompt neutrophil interactions with the vascular wall and rolling (Figure 5B; supplemental Movie 3). Using qualitative scanning electron microscopy, we found that extracellular mitochondria consistently lead human neutrophils to display striking ultrastructural features, similar to pseudopodia (Figure 5C). Together, these observations suggest that extracellular mitochondria can interact with neutrophils, thereby modulating the activities of the latter.
Extracellular mitochondria interact with neutrophils. (A) Intravenously injected fluorescence-labeled mitochondria (MitoTracker Deep Red) associate with mouse neutrophils (Gr1+ cells) in vivo as measured by flow cytometry (n = 6; data are mean ± SEM, ***P < .001, Student t test). (B) Intravenous injection of mitochondria induces neutrophil rolling in LysM-eGFP mice. (Center and right) Neutrophil (green) velocity is significantly reduced (n = 89; supplemental Movie 3) in blood (red) following intravenous injection of mitochondria compared with (left) Tyrode buffer as vehicle (n = 51; data are mean ± SEM, ***P < .001, Student t test) (C) Scanning electronic micrographs of mitochondria in association with (left) freshly isolated human neutrophil and (right) ensuing neutrophil structural change (29.2 ± 2.11%, n = 3) after a 30-minute incubation in the presence of human recombinant sPLA2-IIA.
Extracellular mitochondria interact with neutrophils. (A) Intravenously injected fluorescence-labeled mitochondria (MitoTracker Deep Red) associate with mouse neutrophils (Gr1+ cells) in vivo as measured by flow cytometry (n = 6; data are mean ± SEM, ***P < .001, Student t test). (B) Intravenous injection of mitochondria induces neutrophil rolling in LysM-eGFP mice. (Center and right) Neutrophil (green) velocity is significantly reduced (n = 89; supplemental Movie 3) in blood (red) following intravenous injection of mitochondria compared with (left) Tyrode buffer as vehicle (n = 51; data are mean ± SEM, ***P < .001, Student t test) (C) Scanning electronic micrographs of mitochondria in association with (left) freshly isolated human neutrophil and (right) ensuing neutrophil structural change (29.2 ± 2.11%, n = 3) after a 30-minute incubation in the presence of human recombinant sPLA2-IIA.
Inflammation is amplified by the combined action of extracellular mitochondria and sPLA2-IIA
To address the possibility that the combination of sPLA2-IIA and mitochondria might trigger activities other than those induced by either mitochondria or sPLA2-IIA alone, we assessed whether sPLA2-IIA and extracellular mitochondria could associate together with neutrophils. Interestingly, fluorescent sPLA2-IIA and exogenously labeled mitochondria rapidly associate with human neutrophils and colocalize intracellularly (Figure 6A-B) through dynamin, clathrin, and caveolin-dependant endocytosis (Figure 6C; supplemental Figure 6). Arachidonic acid (20:4, n-6) liberated by sPLA2-IIA may contribute to the biosynthesis of inflammatory eicosanoids such as leukotrienes by neighboring leukocytes.41 To determine whether the association of mitochondria, sPLA2-IIA, and neutrophils might promote cell activation, we measured the release of leukotriene B4 (LTB4) by neutrophils. We found that neutrophils produce copious amounts of LTB4 when both extracellular mitochondria and sPLA2-IIA are present (Figure 6D). Importantly, such LTB4 production is strictly dependent on sPLA2-IIA catalytic activity because it takes place even in presence of the cPLA2α inhibitor pyrrophenone, and it is not observed when a catalytically inactive sPLA2-IIA mutant form is used (Figure 6D; supplemental Figure 7).
Interaction of human neutrophils with the mitochondria/sPLA2-IIA complex promotes the release of proinflammatory mediators. (A) Human neutrophils associate with the mitochondria/sPLA2-IIA complex in vitro as measured by flow cytometry analysis of human neutrophils incubated with fluorescently labeled mitochondria (MitoTracker Deep Red) in the (left) absence or (right) presence of Alexa488-conjugated sPLA2-IIA. (B) Three-dimensional CSLM reconstruction of mitochondria (red) and sPLA2-IIA (green) colocalizing within neutrophils (blue nuclei, Hoechst stain; gray cytoplasm, CellTracker CMTPX). (C) Mitochondria are internalized in human neutrophils via an endocytosis-dependent pathway. Graph bars representation of the relative localization (surface vs intracellular) of the mitochondria inside neutrophils following pretreatment with indicated inhibitors (nystatin for inhibition of caveolin-mediated endocytosis; chlorpromazine for inhibition of clathrin-mediated endocytosis; dynasore for inhibition of dynamin-mediated endocytosis; nocodazole for inhibition of polymerization of microtubule [endocytosis and phagocytosis]; cytochalasin B for inhibition of polymerization of actin [endocytosis and phagocytosis]). Data were obtained from 100 neutrophils per condition repeated 3 times (n = 3, *P < .01, **P < .001, and ***P < .0001, Mann-Whitney test compare with diluent). (D) Mitochondrial hydrolytic products derived from the action of the mitochondria/sPLA2-IIA complex (Figure 4D-E) induce proinflammatory responses in human neutrophils. The total 5-lipoxygenase products (5-LO products) were quantified by high-performance liquid chromatography (n = 4; data are mean ± SEM, **P < .005 vs control, Student t test). (E) The freeMito fraction induces NET formation in vitro and is enhanced by sPLA2-IIA. NET formation (left panel, DNA, blue, white dotted line) was confirmed by confocal imaging after treatment of mitochondria (red, right panel) with sPLA2-IIA. sPLA2-IIA significantly enhances NET formation by mitochondria (upper right panel, n ≥ 7; data are mean ± SEM, *P < .05 and **P < .005, Student t test). Hydrolysis products from mitochondria/sPLA2-IIA complex activity also induce significant NET formation (lower right panel, n ≥ 3; data are mean ± SEM, **P < .005 and ***P < .001, Student t test).
Interaction of human neutrophils with the mitochondria/sPLA2-IIA complex promotes the release of proinflammatory mediators. (A) Human neutrophils associate with the mitochondria/sPLA2-IIA complex in vitro as measured by flow cytometry analysis of human neutrophils incubated with fluorescently labeled mitochondria (MitoTracker Deep Red) in the (left) absence or (right) presence of Alexa488-conjugated sPLA2-IIA. (B) Three-dimensional CSLM reconstruction of mitochondria (red) and sPLA2-IIA (green) colocalizing within neutrophils (blue nuclei, Hoechst stain; gray cytoplasm, CellTracker CMTPX). (C) Mitochondria are internalized in human neutrophils via an endocytosis-dependent pathway. Graph bars representation of the relative localization (surface vs intracellular) of the mitochondria inside neutrophils following pretreatment with indicated inhibitors (nystatin for inhibition of caveolin-mediated endocytosis; chlorpromazine for inhibition of clathrin-mediated endocytosis; dynasore for inhibition of dynamin-mediated endocytosis; nocodazole for inhibition of polymerization of microtubule [endocytosis and phagocytosis]; cytochalasin B for inhibition of polymerization of actin [endocytosis and phagocytosis]). Data were obtained from 100 neutrophils per condition repeated 3 times (n = 3, *P < .01, **P < .001, and ***P < .0001, Mann-Whitney test compare with diluent). (D) Mitochondrial hydrolytic products derived from the action of the mitochondria/sPLA2-IIA complex (Figure 4D-E) induce proinflammatory responses in human neutrophils. The total 5-lipoxygenase products (5-LO products) were quantified by high-performance liquid chromatography (n = 4; data are mean ± SEM, **P < .005 vs control, Student t test). (E) The freeMito fraction induces NET formation in vitro and is enhanced by sPLA2-IIA. NET formation (left panel, DNA, blue, white dotted line) was confirmed by confocal imaging after treatment of mitochondria (red, right panel) with sPLA2-IIA. sPLA2-IIA significantly enhances NET formation by mitochondria (upper right panel, n ≥ 7; data are mean ± SEM, *P < .05 and **P < .005, Student t test). Hydrolysis products from mitochondria/sPLA2-IIA complex activity also induce significant NET formation (lower right panel, n ≥ 3; data are mean ± SEM, **P < .005 and ***P < .001, Student t test).
Platelets are implicated in the activation of neutrophils and participate in the formation of neutrophil extracellular traps (NETs),44 a recognized feature found in RA and transfusion adverse reactions like TRALI.45,46 Interestingly, freeMitos are also NET inducers, a phenomenon that is amplified in the presence of sPLA2-IIA (Figure 6E). Consistent with their recognized proinflammatory potency, the different hydrolytic products derived from sPLA2-IIA activity (arachidonic acid, lysophospholipids, and mtDNA) are all highly potent at inducing NETosis (Figure 6E). Thus, the sPLA2-IIA/mitochondria complex associates with neutrophils and promotes cellular activation that is dependent on sPLA2-IIA activity.
We next examined the significance of this pathway in the inflammatory response in vivo. In this set of experiments, we used C57BL/6J mice (which naturally lack sPLA2-IIA) to evaluate whether mitochondrial hydrolytic products are active. Consistent with our in vitro observations, we found that the products derived from freeMitos via human recombinant sPLA2-IIA activity promote a rapid, significant decrease of body temperature (Figure 7A) and induce proinflammatory cytokine release when injected in sPLA2-IIA–deficient mice (Figure 7B). Conversely, intact freeMitos injected in these mice elicited only a modest response, confirming that freeMitos can trigger an inflammatory response that is dependent on hydrolysis by sPLA2-IIA. To determine whether endogenous sPLA2-IIA can produce mediators from freeMitos in vivo, we examined the effect of intact freeMitos injected in transgenic C57BL/6J mice expressing sPLA2-IIA. Interestingly, we found that the latter treatment induced a delayed but albeit significant lowering of body temperature (Figure 7A), suggesting that the endogenous sPLA2-IIA expression is sufficient to promote inflammatory reactions. To determine whether freeMitos can modulate physiological processes in discrete organs, we evaluated their localization on injection via tail vein. We observed that the bulk of injected freeMitos accumulate in the liver, kidney, lungs, and lymph nodes (supplemental Figure 8A). Consistent with the concomitant localization of sPLA2-IIA (supplemental Figure 8B) and neutrophils47 in the liver, freeMito accumulation in this organ triggers the expression of a broad variety of proinflammatory genes recognized as relevant to neutrophil functions (Figure 7C). Our observations demonstrate that the combined activity of extracellular mitochondria and sPLA2-IIA generates inflammatory signals in vivo.
Extracellular mitochondria and sPLA2-IIA amplify inflammation in vivo. (A) Intravenous injection of mitochondrial hydrolytic products (sPLA2-IIA–treated mitochondria, black triangle) in sPLA2-IIA–deficient mice significant lowers body temperature (Δ temperature vs PBS-injected mice of respective background) after 4 hours (n = 6/group; data are mean ± SEM, **P < .005 compared with sPLA2-IIA–untreated mitochondria [▪] or sPLA2-IIA alone [●]). Intravenous injection of mitochondria (sPLA2-IIA untreated, ☐) in sPLA2-IIA–sufficient mice significantly lowers body temperature after 24 hours. Only a modest temperature decrease was observed in sPLA2-IIA–untreated mitochondria (▪) in sPLA2-IIA–deficient mice (n ≥ 3/group; data are mean ± SEM, **P < .005). (B) sPLA2-IIA–generated mitochondrial products trigger inflammation in vivo. Mitochondria incubated in the presence of recombinant sPLA2-IIA and injected into the air pouch of C57BL/6N mice induce the production of (left) IL-1β and (right) IL-6. Diluent (PBS), sPLA2-IIA alone, or untreated mitochondria induce modest cytokine production when injected separately (n = 7; data are mean ± SEM, **P < .005 compared with mitochondria incubated in the absence of sPLA2-IIA). (C) Mitochondria accumulation in the liver induces numerous proinflammatory genes that are amplified in the presence of endogenous sPLA2-IIA. mRNA expression of inflammatory genes relevant to neutrophil function was quantified in the liver of sPLA2-IIA–sufficient and –deficient mice intravenously injected with mitochondria (n = 3 per group; data expressed as the ratio of specific mRNA expression ratio (sPLA2-IIA sufficient/deficient mice). (D) Schematic representation of the mechanism of action of extracellular mitochondria and sPLA2-IIA in sterile inflammatory conditions. On activation, platelets release MPs, mitoMPs, and freeMitos. Mitochondrial membrane phospholipids may be hydrolyzed by sPLA2-IIA, generating bioactive mediators (fatty acids, lysophospholipids, and mtDNA) and promoting neutrophil proinflammatory responses.
Extracellular mitochondria and sPLA2-IIA amplify inflammation in vivo. (A) Intravenous injection of mitochondrial hydrolytic products (sPLA2-IIA–treated mitochondria, black triangle) in sPLA2-IIA–deficient mice significant lowers body temperature (Δ temperature vs PBS-injected mice of respective background) after 4 hours (n = 6/group; data are mean ± SEM, **P < .005 compared with sPLA2-IIA–untreated mitochondria [▪] or sPLA2-IIA alone [●]). Intravenous injection of mitochondria (sPLA2-IIA untreated, ☐) in sPLA2-IIA–sufficient mice significantly lowers body temperature after 24 hours. Only a modest temperature decrease was observed in sPLA2-IIA–untreated mitochondria (▪) in sPLA2-IIA–deficient mice (n ≥ 3/group; data are mean ± SEM, **P < .005). (B) sPLA2-IIA–generated mitochondrial products trigger inflammation in vivo. Mitochondria incubated in the presence of recombinant sPLA2-IIA and injected into the air pouch of C57BL/6N mice induce the production of (left) IL-1β and (right) IL-6. Diluent (PBS), sPLA2-IIA alone, or untreated mitochondria induce modest cytokine production when injected separately (n = 7; data are mean ± SEM, **P < .005 compared with mitochondria incubated in the absence of sPLA2-IIA). (C) Mitochondria accumulation in the liver induces numerous proinflammatory genes that are amplified in the presence of endogenous sPLA2-IIA. mRNA expression of inflammatory genes relevant to neutrophil function was quantified in the liver of sPLA2-IIA–sufficient and –deficient mice intravenously injected with mitochondria (n = 3 per group; data expressed as the ratio of specific mRNA expression ratio (sPLA2-IIA sufficient/deficient mice). (D) Schematic representation of the mechanism of action of extracellular mitochondria and sPLA2-IIA in sterile inflammatory conditions. On activation, platelets release MPs, mitoMPs, and freeMitos. Mitochondrial membrane phospholipids may be hydrolyzed by sPLA2-IIA, generating bioactive mediators (fatty acids, lysophospholipids, and mtDNA) and promoting neutrophil proinflammatory responses.
Discussion
Mitochondrial components secreted from cells might act as autopathogens, a term first coined by Zhang and colleagues.11 Owing to their numerous similarities to bacteria, extracellular mitochondria can stimulate the immune system and thereby trigger inflammation. Indeed, cell-free mtDNA levels are increased in blood in several pathologies and can be used as potent biomarker. Our study establishes that platelets can release functional mitochondria (free or shuttled via MPs), which can be transferred to other cells such as neutrophils.
The concentration of sPLA2-IIA is increased in inflammatory exudates, such as in the plasma of septic shock patients and RA synovial fluid.48,49 Consistently, the sPLA2-IIA expressing transgenic mice used in our study20 display higher levels of plasma sPLA2-IIA and develop accelerated blood vessel inflammation and autoimmune arthritis.49,50 Although sPLA2-IIA is a bactericidal enzyme that has been studied for decades, its endogenous substrates in sterile inflammation were thought to be limited to dying cells51 and MPs.52 Our study identifies mitochondria as an overlooked source of biologically active mediators that can be liberated via sPLA2-IIA. In addition to arachidonic acid conversion to eicosanoids,41 other lipid mediators may also promote inflammation (Figure 7D). Lysophospholipids are released through sPLA2-IIA activity toward the mitochondrial membrane and can trigger inflammation.39,42 In the context of platelet transfusion, lysophospholipid levels accumulate in platelet concentrates during storage53 and promote adverse effects.54 It is thus highly plausible that these lysophospholipids are in fact derived from sPLA2-IIA activity, which is also abundant in platelet concentrates (supplemental Figure 9A), toward extracellular mitochondria. Beyond the release of lipid mediators, sPLA2-IIA also participates in the extrusion of mtDNA (Figure 4F-H). This process may occur in an inflammatory microenvironment where sPLA2-IIA and freeMitos (originating from platelets, mitoMPs, or other activated/damaged cell lineages) are both present, such as in RA,49 as well as in the context of transfusion. Indeed, soluble mtDNA concentrations in platelet storage bags increase concomitantly with sPLA2-IIA levels (supplemental Figure 9A-B) and are higher in concentrates associated with adverse transfusion reactions (Figure 3I). Because intravenous injection of mtDNA triggers lung inflammation,13 this may provide insight into how platelet transfusions induce lung injury.
Mitochondrial components that are not dependent on sPLA2-IIA activity might also contribute to the promotion of inflammation. Respiratory competence displayed by platelet-derived mitochondria implies an increased production of ATP, a recognized DAMP,55 as well as an upsurge in extracellular reactive oxygen species, which are danger signals also.56 Similar to bacteria, mitochondria express N-formylated peptides that can recruit leukocytes to the site(s) of inflammation.12,57 The presence of these different inflammatory components, whose production does not require sPLA2-IIA, may explain how intravenous injection of mitochondria induce neutrophil rolling along the vascular wall (Figure 5B; supplemental Movie 3), which is typically reminiscent of neutrophil priming, and how intact mitochondria may induce significant NETosis (Figure 6E).
Although we focused our study on innate and acute inflammatory responses triggered by extracellular mitochondria, the latter may also be involved in adaptive immune responses and chronic inflammation. Indeed, the generation of antibodies directed against mitochondrial components may occur in chronic rheumatic diseases in which mitochondria are constantly liberated by activated platelets and in patients repeatedly transfused with extracellular mitochondria. Interestingly, cardiolipin, a phospholipid uniquely expressed by mitochondria (and bacteria), may be also highly antigenic, providing an explanation for the prevalence of anticardiolipin in rheumatic diseases implicating platelets such as systemic lupus erythematosus and antiphospholipid syndrome.58 We predict that future investigations will determine to what extent mitochondria contribute in these processes.
Platelet activation under flow condition induces the formation of long tubes, called flow-induced protrusions, and the plasma of healthy subjects contains tubular extracellular vesicles. We thus foresee that these tubular structures might also express mitochondria.59,60 Keeping in mind that platelets rapidly respond to vascular injuries to prevent bleeding and that mitochondria might also be released in this context, we further speculate that extracellular mitochondria could contribute to the hemostatic functions of platelets. Like MPs, mitochondria might serve to tissue factor deposition and to the initiation of the coagulation cascade, which is by itself a well-controlled inflammatory reaction.61 Subsequent studies will undoubtedly uncover additional physiological role(s) played by extracellular mitochondria.
Platelets are classically considered first and foremost as key players in hemostasis. However, mounting evidence suggests that these cells actively participate in inflammation.8 The identification of mitochondria, with their bacterial ancestry, and of a bactericidal phospholipase A2, sPLA2-IIA, as entities that are released from platelets and that work together in many inflammatory disorders suggests that they may both be key mediators in sterile inflammatory conditions.
The online version of this article contains a data supplement.
There is an Inside Blood Commentary on this article in this issue.
The publication costs of this article were defrayed in part by page charge payment. Therefore, and solely to indicate this fact, this article is hereby marked “advertisement” in accordance with 18 USC section 1734.
Acknowledgments
The authors thank the Bioimaging platform, Centre Hospitalier Universitaire Research Center at Université Laval, and the Service de microscopie of the Institut de Biologie Intégrative des Systèmes for technical assistance in transmission electron microscopy and scanning electron microscopy. The authors also thank Sandrine Laradi for technical assistance.
This work was supported by the Canadian Institutes of Health Research (E.B., D.S.), the Arthritis Society (E.B.), Canadian Arthritis Network (E.B., L.H.B., A.-C.D.), and Fonds de Recherche du Québec en Santé (E.B., L.H.B.). E.B. is a recipient of a Canadian Institutes of Health Research new investigator award. This work was also supported by National Institutes of Health grant R37 HL36235 (M.H.G.), the British Heart Foundation (R.W.F.), Fonds de Recherche des Maladies Rhumatismales de l’Université Laval (A.-C.D.), National Institutes of Health, Exploratory/Developmental Research grant R21 AR062328-01 (P.A.N.), Cogan Family Fund (P.A.N.), Centre National de la Recherche Scientifique (G.L.), Fondation de l’Association pour la Recherche sur le Cancer (G.L.), Natural Sciences and Engineering Research Council of Canada (H.G., M.R.), Canadian Funds for Innovation (D.S., E.B.), Agence Nationale de la Recherche grant ANR-12-JSV1-0012-01, and The National Safety Agency for Drug and Health Products (Agence Nationale de Sécurité du Médicament et des Produits de Santé-Appel à Projets de Recherche Agence Nationale de Sécurité du Médicament et des Produits de Santé [ANSM]-2012 011) (O.G., F.C.).
No funding bodies had any role in study design, data collection and analysis, decision to publish, or preparation of the manuscript.
Authorship
Contribution: E.B., L.H.B., N.C., S.L., M.P., L.T., J.W.S., and M.H.G. conceived and designed the experiments; L.H.B., N.C., D.S., N.M., A.-C.D., J.B., A.P., M.R., G.S.N., T.L., C.L., and G.M performed the experiments; P.A.N., H.H.-C., F.C., O.G., G.L., M.H.G., L.T., and R.W.F. contributed critical reagents; L.H.B., N.C., D.S., N.M., J.B., H.G., L.T., M.H.G., and E.B. analyzed the data; and E.B., L.H.B., D.S., G.L., R.W.F., P.A.N., and J.W.S. wrote the manuscript.
Conflict-of-interest disclosure: L.H.B., L.T., M.H.G., and E.B. have filed a provisional patent application for the detection of extracellular mitochondria in blood labile products used for transfusion.
Correspondence: Eric Boilard, Centre de Recherche en Rhumatologie et Immunologie, Centre de Recherche du Centre Hospitalier Universitaire de Québec, Faculté de Médecine de l’Université Laval, 2705 Laurier Blvd, Rm T1-49, Quebec, QC, Canada G1V 4G2; e-mail: eric.boilard@crchuq.ulaval.ca.
References
Author notes
A.-C.D. and N.C. contributed equally to this work.
![Figure 1. Mitochondrial distribution within resting platelets. Mitochondria (black arrows) in resting platelets examined by (A) TEM and (B) confocal scanning laser microscopy (CSLM). (C) Mitochondria are located proximally to the platelet plasma membrane (n = 31; data represent the mean ± standard error of the mean [SEM], ***P < .0001, Student t test).](https://ash.silverchair-cdn.com/ash/content_public/journal/blood/124/14/10.1182_blood-2014-05-573543/4/m_2173f1.jpeg?Expires=1769081136&Signature=V3g6SpUfDIdJ6MWySAopawGjrA~VoUx1gY0vO8MTm8Y4JMBUfBKriYstD2FgCTFPuG6ozBxzGYQcrOYchFtigk3HPMKqeABArd7p1of~Btevn6Bzo8hMpFaViig952Ja7YPgVZrA3J66DSDgp5pOAo0iAGKndBCERP3h7rsqRud8kOiRp6xWkZRiDz9lTUH0~CDMc6sp~CrwzfNWu5JaT4B5BVRinSgFvCYtftkcF4jyfPCN~klBZJxQgC1M1dCB4d7h39gdFfpLD3KpYJ8KxSAXcWYYKlaFxJO0OD0tb1LU0qGyPfoWlZIBpAyi4Y3DRi38HKXz5uUOx2UTbDe-nA__&Key-Pair-Id=APKAIE5G5CRDK6RD3PGA)
![Figure 2. Activated platelets release extracellular mitochondria. (A) Platelet-free supernatants resulting from the isolation of thrombin-activated platelets consume O2 via the electron transport chain following cell permeabilization with saponin detergent (50 μg/mL). No O2 consumption is detected in supernatants obtained from resting platelets (n = 4; data are mean ± SEM). (B) Three predicted types of extracellular microparticles (MPs) produced on platelet activation: mitochondria (freeMitos), mitochondria-containing MPs (mitoMPs), and MPs lacking mitochondria (MPs). (C) Isolation of freeMitos using anti-TOM22 microbeads (or IgG control) in thrombin-stimulated platelets and mtDNA quantification (n = 4; data are mean ± SEM, **P < .005, Student t test). (D) TEM visualization of freeMitos (white arrows), mitoMPs (black arrows), and MPs (black arrowheads) released from thrombin-activated platelets. (E) Three-dimensional CSLM reconstruction of the supernatant of thrombin-activated platelets. Populations represented in image are platelets (black arrow), MPs (white arrows), mitoMPs (white arrowheads), and freeMitos (black arrowheads). (F) High-sensitivity flow cytometry (hs-FCM) analysis of resting platelets (upper panel, top right quadrant) and thrombin-activated platelets, which show 3 additional, distinct populations of particles, ie, freeMitos (bottom panel, top left quadrant, blue), mitoMPs (bottom panel, top right quadrant, pink), and mitochondria-free MPs (bottom panel, bottom right quadrant, red). Bottom left quadrant of both upper and lower panels represents background noise (gray). FSC-PMT and SSC dot plots of platelets (first right panel) and 3 populations of microparticles: freeMitos (second right panel), mitoMPs (third right panel), and MPs (fourth right panel). The relative diameters are presented according to size-defined microsphere calibrations. (G) Release of (left) freeMito, (center) mitoMPs, and (right) MPs from thrombin-activated platelets require intact actin microfilament dynamics. Mitochondrial release is significantly reduced on addition of actin inhibitors (cytochalasin [B,D-E] and latrunculin [A]), but not tubulin polymerization inhibitor (nocodazole) (n = 4; data are mean ± SEM, *P < .05, **P < .005, and ***P < .001, Student t test). (H) Heat-aggregated IgG (HA-IgG), thrombin, collagen, cross-linked collagen related peptide (CRP-XL), and phorbol 12-myristate 13-acetate (PMA) trigger the release of (left) extracellular freeMitos, (center) mitoMPs, and (right) MPs quantified by hs-FCM (n = 4; data are mean ± SEM. *P < .05, **P < .005, and ***P < .001 vs supernatant from resting platelets, Student t test).](https://ash.silverchair-cdn.com/ash/content_public/journal/blood/124/14/10.1182_blood-2014-05-573543/4/m_2173f2.jpeg?Expires=1769081136&Signature=YQ1HnaXiqI-kxmnxBCPTWvL7iKE6xrDcV-rNGBqkfjm2yvRzJdmyYpKL0wJzpYJ7dJev0IqW0RhgwKn~LAmuHZx~h5JSa8xWbSKJ8IFuX7gxGPMtFlG46BMldaUUPqHnZ-P4MVi19UNJ6pWlJIkaXKI1wNGE8iPwdOIhFc30L6JC25yZbaNtw1ybf9H96YUlv17KzxbLnA-PRRx6a5X655hyWkM93y6b2kL5aow3aNrHAxUKRsSOFmfgC2lip~AXj02iGLmSpUlI0azm-5kWUJysXJlUhy~s7izTF51SXCIddV1KMgja8Ivq8~XYY7cneSK0Tvbbw7FwCXj959ZlPQ__&Key-Pair-Id=APKAIE5G5CRDK6RD3PGA)
![Figure 3. Extracellular mitochondria are present in various situations where platelets are known to be activated. (A) Platelet mitoMPs (CD41+MitoTracker+) are found in higher concentrations in the synovial fluid of RA patients (n = 20) than in the synovial fluid of osteoarthritis patients (OA, n = 14; data are mean ± SEM, *P < .05, Mann-Whitney test). (B) FreeMitos are detected in fresh SF of RA patients. Isolation of freeMitos in RA SF (from 3 different patients) with anti-TOM22 microbeads (or control IgG; supplemental Figure 3) and mtDNA quantification. (C) TEM imaging of (left) a freeMito and (right) a mitoMP from fresh RA SF. (D) O2 consumption is observed in PFP obtained at the indicated time intervals from platelet storage bags. (E) Isolation of freeMitos (supplemental Figure 3) in PFP along with mtDNA quantification reveals an abundance of freeMito at day 5 (n = 6; data are mean ± SEM, *P < .05 vs day 0, paired Student t test). (F) High-sensitivity flow cytometry (hs-FCM) analysis of resting platelets (upper panel, top right quadrant) and thrombin-activated platelets, which show 3 additional distinct populations of particles, ie, freeMitos (bottom panel, top left quadrant, blue), mitoMPs (bottom panel, top right quadrant, pink), and mitochondria-free MPs (bottom panel, bottom right quadrant, red). Bottom left quadrant of both upper and lower panels represents background noise (gray). FSC-PMT and SSC dot plots of platelets (first right panel) and 3 populations of microparticles: freeMitos (second right panel), mitoMPs (third right panel), and MPs (fourth right panel). The relative diameters are presented according to size-defined microsphere calibrations. (G) TEM imaging of PFP collected on day 5 confirming the presence of (left) freeMitos and (right) mitoMPs. (H) Mitochondrial membrane potential is detected in freeMitos and mitoMPs collected from PFP, as measured by a JC-1 assay using hs-FCM (red to green ratio) (n = 5; data are mean ± SEM). (I) Extracellular mitochondria (as detected by mtDNA quantification) are found at higher concentration in PFP of platelet storage bags that have cause adverse transfusion reaction to the recipient (no adverse reaction group [n = 61] vs adverse reaction group [n = 74] matched in term of storage duration; data are mean ± SEM, ***P < .001, Student t test). Adverse reaction measured include mainly febrile nonhemolytic reactions, skin manifestations such as itching or skin rash, and cardiovascular events such as hypotension or tachycardia.](https://ash.silverchair-cdn.com/ash/content_public/journal/blood/124/14/10.1182_blood-2014-05-573543/4/m_2173f3.jpeg?Expires=1769081136&Signature=B1m5py5dUcaajkZ1hou5WQry1h~gC6bBOuTHUHRGe3~0IKElQnNSv10jaPyBBFfFu8QilT6dCoJklbwfR~Zpyon0ONFZcid4M1HHkNmLtPj7yRWtMc4qPztibI6pdr5QiMxfgEvGnAaDQyb20TaOiP3p6dJuJJbpXjq1baabcYwwgBsZhGNRHiPPMYmogpn5eJmMNcVnjV-Xl4P6qIhI3bcudEG7tqrsGBHJJ2FMvBK3anti88yPKlGzsyw1Xpdmyuklnw2PRZvthGKXmOy4r2UwlCpIwG8RH7SJoYF2BjzxeuhV24H1rHQ5awBKJVQE4gjPNNA~2K9yCpBcwcMUyw__&Key-Pair-Id=APKAIE5G5CRDK6RD3PGA)


![Figure 6. Interaction of human neutrophils with the mitochondria/sPLA2-IIA complex promotes the release of proinflammatory mediators. (A) Human neutrophils associate with the mitochondria/sPLA2-IIA complex in vitro as measured by flow cytometry analysis of human neutrophils incubated with fluorescently labeled mitochondria (MitoTracker Deep Red) in the (left) absence or (right) presence of Alexa488-conjugated sPLA2-IIA. (B) Three-dimensional CSLM reconstruction of mitochondria (red) and sPLA2-IIA (green) colocalizing within neutrophils (blue nuclei, Hoechst stain; gray cytoplasm, CellTracker CMTPX). (C) Mitochondria are internalized in human neutrophils via an endocytosis-dependent pathway. Graph bars representation of the relative localization (surface vs intracellular) of the mitochondria inside neutrophils following pretreatment with indicated inhibitors (nystatin for inhibition of caveolin-mediated endocytosis; chlorpromazine for inhibition of clathrin-mediated endocytosis; dynasore for inhibition of dynamin-mediated endocytosis; nocodazole for inhibition of polymerization of microtubule [endocytosis and phagocytosis]; cytochalasin B for inhibition of polymerization of actin [endocytosis and phagocytosis]). Data were obtained from 100 neutrophils per condition repeated 3 times (n = 3, *P < .01, **P < .001, and ***P < .0001, Mann-Whitney test compare with diluent). (D) Mitochondrial hydrolytic products derived from the action of the mitochondria/sPLA2-IIA complex (Figure 4D-E) induce proinflammatory responses in human neutrophils. The total 5-lipoxygenase products (5-LO products) were quantified by high-performance liquid chromatography (n = 4; data are mean ± SEM, **P < .005 vs control, Student t test). (E) The freeMito fraction induces NET formation in vitro and is enhanced by sPLA2-IIA. NET formation (left panel, DNA, blue, white dotted line) was confirmed by confocal imaging after treatment of mitochondria (red, right panel) with sPLA2-IIA. sPLA2-IIA significantly enhances NET formation by mitochondria (upper right panel, n ≥ 7; data are mean ± SEM, *P < .05 and **P < .005, Student t test). Hydrolysis products from mitochondria/sPLA2-IIA complex activity also induce significant NET formation (lower right panel, n ≥ 3; data are mean ± SEM, **P < .005 and ***P < .001, Student t test).](https://ash.silverchair-cdn.com/ash/content_public/journal/blood/124/14/10.1182_blood-2014-05-573543/4/m_2173f6.jpeg?Expires=1769081136&Signature=zT~qxVSNWYgFMiCD6p5Phda4Y4fmIQ7q~~TTTW7MotNwjYIbrRKrQ-Jp57Dw8EdOKtbWJCaubq2mm6hLmamAxm3MbvNiS-olQQ-t5T9UbCjW62fZPf~S1aWRJWH-UwqdbgPwWFms1LxN3v-tssYL0NKfC5W6dK2eh3KCk-C2jaWrTt0-BeDKCtPtDjkXc-GUMRlFGx0Hxl3apcubA1xlj5X6W~nuszXO0lblNkqOB2mnyD-wih1E1J4CcQCy8--MPKF2oA0gFZp9JUIe2kterwuTWIEJ5JtWkPDfVNvnEE-hEpt48nGUZ27GU8~xfU5HdLuGH8YukHeKi~XbU1ZiRA__&Key-Pair-Id=APKAIE5G5CRDK6RD3PGA)
![Figure 7. Extracellular mitochondria and sPLA2-IIA amplify inflammation in vivo. (A) Intravenous injection of mitochondrial hydrolytic products (sPLA2-IIA–treated mitochondria, black triangle) in sPLA2-IIA–deficient mice significant lowers body temperature (Δ temperature vs PBS-injected mice of respective background) after 4 hours (n = 6/group; data are mean ± SEM, **P < .005 compared with sPLA2-IIA–untreated mitochondria [▪] or sPLA2-IIA alone [●]). Intravenous injection of mitochondria (sPLA2-IIA untreated, ☐) in sPLA2-IIA–sufficient mice significantly lowers body temperature after 24 hours. Only a modest temperature decrease was observed in sPLA2-IIA–untreated mitochondria (▪) in sPLA2-IIA–deficient mice (n ≥ 3/group; data are mean ± SEM, **P < .005). (B) sPLA2-IIA–generated mitochondrial products trigger inflammation in vivo. Mitochondria incubated in the presence of recombinant sPLA2-IIA and injected into the air pouch of C57BL/6N mice induce the production of (left) IL-1β and (right) IL-6. Diluent (PBS), sPLA2-IIA alone, or untreated mitochondria induce modest cytokine production when injected separately (n = 7; data are mean ± SEM, **P < .005 compared with mitochondria incubated in the absence of sPLA2-IIA). (C) Mitochondria accumulation in the liver induces numerous proinflammatory genes that are amplified in the presence of endogenous sPLA2-IIA. mRNA expression of inflammatory genes relevant to neutrophil function was quantified in the liver of sPLA2-IIA–sufficient and –deficient mice intravenously injected with mitochondria (n = 3 per group; data expressed as the ratio of specific mRNA expression ratio (sPLA2-IIA sufficient/deficient mice). (D) Schematic representation of the mechanism of action of extracellular mitochondria and sPLA2-IIA in sterile inflammatory conditions. On activation, platelets release MPs, mitoMPs, and freeMitos. Mitochondrial membrane phospholipids may be hydrolyzed by sPLA2-IIA, generating bioactive mediators (fatty acids, lysophospholipids, and mtDNA) and promoting neutrophil proinflammatory responses.](https://ash.silverchair-cdn.com/ash/content_public/journal/blood/124/14/10.1182_blood-2014-05-573543/4/m_2173f7.jpeg?Expires=1769081136&Signature=xj00KF1iaf0rRkwrecl1fjYo3XlXOpeKP-z7ywAAl-mbYwZbtkykp~B8QWokpIdLcQ1wgn96sdDjHOiANhTNBLIxpcaLz9a6EeAYJcfpeJyBPKEd6vOPF7vN2~xr1gTFQIQWSn6lQelETEGBiYqbeWN~gBLDN3Za-Dn6Xrzy4JpjyiEoglVmgJL1pvxfPGVSSpKKLve47OJhc6BXIMvVkiOI2oeAp6RklJWUsumb6vpO08r3gY8b2MiI2epVgOdmOKDf7~vffQmKJVW1VliErOZ1BcV0z8MD5aOoJEdFw637D-QF4m4jrlKS30d4DNW5IK0KEzipd6Q33h~CO1XGQQ__&Key-Pair-Id=APKAIE5G5CRDK6RD3PGA)