Abstract
CMML is an aggressive adult myeloid neoplasm hallmarked by peripheral monocytosis and a propensity for acute myeloid leukemia (AML) transformation. Although 5AZA and decitabine are FDA approved for use in CMML, no pharmacologic treatment has been shown to impact the natural history of this disease. We have previously demonstrated that the majority of CMML cases display GM-CSF hypersensitivity and that this pathway is a therapeutic target via GM-CSF neutralization or pharmacologic JAK2 inhibition. We have clinically tested the latter using the FDA approved JAK1/2 inhibitor ruxolitinib (RUX) with favorable results. Our data suggests that JAK inhibitors may be clinically effective and may serve as a foundation for future combination therapy in CMML. However, both RUX and 5AZA are associated with severe myelosuppression and therefore have overlapping toxicities that would make combination therapy clinically problematic. PAC is a JAK2 inhibitor that also inhibits CSF1 and IRAK1, also activated in CMML, and does not cause clinical myelosuppression. We therefore hypothesized that the combination of PAC and 5AZA may be an active and clinically feasible therapeutic combination in CMML.
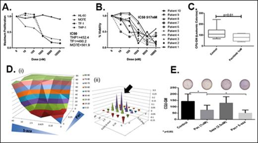
We first explored the preclinical activity of PAC in the monocytic and/or GM-CSF hypersensitive cell lines THP-1, U937, and MO7e (HL-60 negative control). These cell lines were cultured in the presence of GM-CSF (except for THP-1), and six increasing doses of PAC (0-10uM). After 48 hours, these cultures were analyzed for proliferation (MTT) and apoptosis (Annexin V/DAPI incorporation). In contrast to HL-60s, all monocytic cell lines tested had a dose dependent decrease in proliferation and increase in apoptosis with an IC50 approximating 0.5uM (Fig 1a). We additionally measured the capacity of PAC to augment GM-CSF dependent STAT5 phosphorylation in these cell lines by phos-flow. All cell lines had a dose-dependent decrease in pSTAT5 suggesting appropriate target inhibition. We next explored the activity of PAC in primary CMML BMNCs by measuring apoptosis and 14-day colony forming capacity (n=10). Using the exact dosing schema as above, we confirmed a dose dependent increase in apoptosis and decrease in colony forming capacity with an IC50 that approximated 0.5 uM (Fig 1b-c). When testing inhibition of basal and GM-CSF dependent STAT5 phosphorylation, PAC was able to inhibit pSTAT5 more potently than seen in cell lines.
We next sought to determine whether PAC was synergistic in model cell lines by generating a synergy topology map using a proliferation assay that determines if there are synergistic doses of two drugs in an unbiased manner. We used the Bliss method to determine if formal synergy was present and identified profound synergy between PAC and 5AZA at a dose of approximately 0.5 and 2.5 uM respectively (fig 1d,e). Interestingly, the synergy topology of the PAC and 5AZA combination was distinct from that of RUX combination therapy suggesting a PAC-specific effect. We next confirmed our synergy results in primary CMML BMNCs by measuring the change in colony formation assay in control, PAC (0.5uM), 5AZA (2.5uM), or combination treated cells (n=5). As shown in Figure 1e, a decrease in colony forming capacity with combination therapy compared to other conditions was identified (p<0.001). However, no change in pSTAT5 inhibition was seen with combination therapy compared to other conditions suggesting an alternate mechanism of synergy.
To explore the potential mechanisms responsible for the PAC and 5AZA synergy we performed whole transcriptome RNA seq of the above 3 model cell lines treated with PAC, 5AZA, RUX, and all possible combinations for 6 hours each to identify a PAC and 5AZA specific effect. Integrated RNA-seq analysis of drug-treated cell lines identified a unique expression signature associated with PAC and 5AZA that may provide insight into a mechanism of action explaining the synergy observed. Importantly, MTX2, SH3GLB1, and EIF5A2 were validated by qPCR to be dramatically increased in cells treated with the combination of PAC and 5AZA and are differentially expressed in AML. Functional studies depleting the above RNA targets are underway to determine if these transcripts are required for the synergy observed. Taken together, these data identified PAC as a preclinical therapeutic in CMML that is synergistic with 5AZA and may serve as a clinical feasible therapeutic strategy.
Komrokji:Celgene: Consultancy, Research Funding; Incite: Consultancy; Novartis: Speakers Bureau; GSK: Research Funding. List:Celgene Corporation: Honoraria, Research Funding. Padron:CTI: Honoraria, Research Funding; Incyte: Research Funding.
Author notes
Asterisk with author names denotes non-ASH members.

This feature is available to Subscribers Only
Sign In or Create an Account Close Modal