Abstract
Introduction
Netosis refers to the extracellular release of nuclear material from neutrophils (PMNs) in the form of a meshwork called neutrophil extracellular traps (NETs). NETs are composed of a scaffold of DNA decorated with histones and specific cytoplasmic granules of neutrophils. Beside their ability to trap bacteria, NETs have been shown to promote thrombosis in animal models. Purified NET components have been suggested to enhance coagulation. However, the exact mechanisms by which intact NETs affect coagulation remain unclear.
Objective
To assess the effect of intact NETs on the activation of the contact system of coagulation.
Methods
Human PMNs were isolated from whole blood collected in 3.2% citrate (1 vol citrate / 9 vol blood) from normal volunteers using a negative selection by magnetic beads coated with antibodies directed against specific antigens of other blood cell types. Purity of PMN isolates was ≥ 96% while viability (assessed using trypan blue staining) was ≥ 98%. Isolated PMNs were re-suspended in RPMI + 0.5% bovine serum albumin or in normal pooled platelet-poor plasma (PPP) at 10-15,000 cells/µl final concentration. Re-suspended PMNs were stimulated to form NETs using phorbol myristate acetate (PMA: 600 nM) or ionophore (A23187: 5µM) and incubated at 37ᵒC in 5% CO2 for 3 hours. The effect of NETs was assessed on a synthetic construct of the contact system in-vitro using purified proteins (FXII, FXI, Prekallikrein and High Molecular Weight Kininogen) at physiologic concentrations in Hepes buffered saline containing 2mM Ca2+ and 0.1% polyethylene glycol (8000MW). The reaction was quenched with an equal volume of antithrombin (7uM), corn trypsin inhibitor (CTI, 0.2mg/mL) and heparin (1U/mL) at time points up to 1 hour after mixing with NETs. FXIa-antithrombin complexes were then detected using an in-house sandwich ELISA method. Thrombin generation (TG) was also monitored during 1 hour in re-calcified PPP containing stimulated PMNs with added 4µM synthetic phospholipid vesicles (PC:PE:PS). Finally, DNA was purified from neutrophils and its effect on contact activation was assessed in both the synthetic contact and plasma systems. Kaolin was used as positive control in both test systems; buffer without surface was used as the negative control in the synthetic contact system, and re-calcified PPP without added neutrophils was used as negative control in the TG assay.
Results
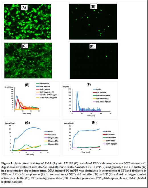
Massive amounts of NETs were released from stimulated PMNs as seen on fluorescence microscopy after staining for DNA using sytox green (Fig. I A&C). Extracellular release of NETs was confirmed by digestion following treatment with DNAse 1 (Fig. I B&D).
Extracted DNA triggered contact activation (measured as XIa-antithrombin complexes) in buffer and enhanced TF-independent TG in PPP in a concentration dependent manner (Fig. I E&G). The latter was attenuated by corn trypsin inhibitor (0.1mg/mL) and abolished in FXII- or FXI-deficient plasma (Figure IE) indicating the dependency on the contact pathway activation.
In contrast, intact NETs did not trigger contact activation in buffer and failed to enhance TG in re-calcified PPP in the absence of TF (Fig. I E&H).
Conclusions
Unlike purified DNA, intact NETs failed to activate coagulation via contact activation. These findings need to be confirmed using other readouts of contact system activation. These results do not exclude an effect of intact Nets on contact system amplification.
Monroe:Novo Nordisk: Honoraria, Research Funding.
Author notes
Asterisk with author names denotes non-ASH members.

This feature is available to Subscribers Only
Sign In or Create an Account Close Modal