Key Points
MUC1-C induces MYC gene transcription in MM cells.
Targeting MUC1-C downregulates MYC expression and its transcriptional program.
Abstract
Multiple myeloma (MM) cell lines and primary tumor cells are addicted to the MYC oncoprotein for survival. Little is known, however, about how MYC expression is upregulated in MM cells. The mucin 1 C-terminal subunit (MUC1-C) is an oncogenic transmembrane protein that is aberrantly expressed in MM cell lines and primary tumor samples. The present studies demonstrate that targeting MUC1-C with silencing by clustered regularly interspaced short palindromic repeat (CRISPR)/CRISPR-associated protein 9 editing or with the GO-203 inhibitor is associated with downregulation of MYC messenger RNA and protein. The results show that MUC1-C occupies the MYC promoter and thereby activates the MYC gene by a β-catenin/transcription factor 4 (TCF4)-mediated mechanism. In this way, MUC1-C (1) increases β-catenin occupancy on the MYC promoter, (2) forms a complex with β-catenin and TCF4, and, in turn, (3) drives MYC transcription. Analysis of MM cells using quantitative real-time reverse transcription polymerase chain reaction arrays further demonstrated that silencing MUC1-C is associated with downregulation of MYC target genes, including CCND2, hTERT, and GCLC. Analysis of microarray data sets further demonstrated that MUC1 levels positively correlate with MYC expression in MM progression and in primary cells from over 800 MM patients. These findings collectively provide convincing evidence that MUC1-C drives MYC expression in MM.
Introduction
Multiple myeloma (MM) is an incurable B-cell malignancy that is characterized by the clonal expansion of plasma cells. Overall survival for patients with MM has been extended by the proteosome inhibitor bortezomib and the immunomodulatory agent lenalidomide.1 However, most patients relapse and eventually succumb to this disease. Malignant progression in MM is associated with diverse genetic alterations involving cMAF, CCND1, FGFR3, and others.2 These abnormalities are often detectable in the phase of monoclonal gammopathy of undetermined significance (MGUS) that precedes the development of MM.3,4 Progression of MGUS to MM has been associated with activating RAS mutations.5 In addition, activation of MYC has been identified as a common difference between MGUS and MM.6-8 The involvement of MYC in the progression from MGUS to MM has been further supported by studies in the Vk*MYC mouse model in which somatic hypermutation of MYC promotes the development of MM in a MGUS-prone background.8 Other work has indicated that MM cell lines and primary tumor cells are dependent on MYC as evidenced by induction of death in response to a MYC inhibitor 10058-F4.9 Moreover, targeting MYC transcription with the BET bromodomain inhibitor JQ1 has been linked to inhibition of MM cell survival and tumor growth in the Vk*MYC mouse model.10,11 Addiction of MM cells to the interferon regulatory factor 4 (IRF4) transcription factor may also be related in part to IRF4-mediated activation of MYC transcription.12 The weight of evidence has thus collectively provided support for the importance of MYC in the progression and survival of MM cells.
Mucin 1 (MUC1) is a transmembrane glycoprotein that is aberrantly expressed in MM cell lines and primary tumor samples.13-18 MUC1 consists of 2 subunits.19 The MUC1 N-terminal extracellular subunit includes glycosylated tandem repeats that are characteristic of the mucin family.19 The MUC1 C-terminal subunit (MUC1-C) spans the cell membrane with a 58-aa extracellular domain and a 72-aa cytoplasmic tail.19 The MUC1-C cytoplasmic domain is subject to phosphorylation by diverse kinases and interacts with certain effectors that have been linked to transformation. For example, the MUC1-C cytoplasmic domain contains a serine-rich motif that bears homology to sequences in E-cadherin and the adenomatous polyposis coli protein, which act as β-catenin–binding sites.20,21 In this context and like E-cadherin and adenomatous polyposis coli, MUC1-C binds directly to the β-catenin Armadillo repeats and, in turn, inhibits β-catenin degradation.22 The MUC1-C cytoplasmic domain also functions as a substrate for glycogen synthase kinase 3β (GSK3β) and blocks GSK3β-mediated phosphorylation and degradation of β-catenin.22,23 In concert with MUC1-C–mediated stabilization of β-catenin, silencing MUC1-C in MM cells is associated with decreases in β-catenin and slowing of growth.24 These and other findings in breast cancer cells25 have linked MUC1-C to activation of WNT/β-catenin signaling and the induction of WNT target genes. Significantly, the MUC1-C cytoplasmic domain also contains a CQC motif that is necessary for MUC1-C homodimerization and for localization of MUC1-C to the nucleus.19,26 Based on these observations, peptide drugs containing the MUC1-C CQCRRKN sequence linked to Arg residues for cell penetration have been developed to inhibit MUC1-C homodimerization and its function.27 Notably, treatment of MM cell lines and primary MM cells, but not normal B cells, with the MUC1-C inhibitor is associated with arrest of growth in predominantly G1 phase and induction of late apoptosis/necrosis that is mediated in part by disruption of redox balance.27,28 In addition, targeting MUC1-C is synergistic with bortezomib in inducing reactive oxygen species–mediated MM cell death.27 These findings have supported the importance of MUC1-C for MM cell survival.
The present studies demonstrate that MUC1-C drives transcription of the MYC gene in MM cells. The results obtained from MM cell lines show that MUC1-C activates the WNT/β-catenin/transcription factor 4 (TCF4) pathway and thereby induction of the MYC promoter. We also show that MUC1-C drives MYC in primary MM cells and that MUC1 levels correlate significantly with MYC expression based on analysis of microarray data sets.
Material and methods
Cell culture
RPMI8226 and U266 (ATCC) cells were cultured in RPMI 1640 medium supplemented with 10% heat-inactivated fetal bovine serum, 100 U/mL penicillin, 100 μg/mL streptomycin, and 2 mM l-glutamine. Cells were treated with the MUC1-C inhibitor GO-203 ([R]9-CQCRRKN) or the inactive control peptide CP-2 ([R]9-AQARRKN).29 Cells were also treated with the β-catenin inhibitor JW6730 or vehicle control dimethylsulfoxide (DMSO).
MUC1 silencing
The knockdown of MUC1 expression by clustered regularly interspaced short palindromic repeat (CRISPR)/CRISPR-associated protein 9 (Cas9) was performed as described.31,32 The single guide RNAs targeting the MUC1 gene were cloned into a lenti-CRISPR v2 vector (Addgene Plasmid 52961). The viral vectors were produced in HEK293T cells as described.33 Lentiviral-transduced RPMI8226 and U266 cells were maintained in 2 μg/mL puromycin selection for 2 to 3 weeks. Cells were then seeded in 96-well plates at the density of 1 cell per well in complete medium without puromycin. Approximately 100 single-cell–derived clones were selected for 8 to 10 weeks of culture and serial expansion. Less than 10% of the clones were viable. Assessment of MUC1-C levels by immunoblotting was used to further select the CRISPR clones.
Immunoblot analysis
Cells were lysed using NP-40 buffer containing protease cocktail inhibitor (Thermo Scientific). Soluble proteins were analyzed by immunoblotting with anti-MUC1-C (Thermo Scientific), anti-MYC (Abcam; AB32072 reactive with MYC and not MYCN or MYCL), anti-β-catenin (BD Biosciences), and anti-β-actin (Sigma) antibodies. Detection of immune complexes was achieved using horseradish peroxidase–conjugated secondary antibodies and enhanced chemiluminescence (GE Healthcare).
Quantitative real-time RT-PCR
Quantitative real-time reverse transcription polymerase chain reaction (qRT-PCR) analysis was performed as described.34 Briefly, total messenger RNA (mRNA) was extracted using the RNAeasy mini kit (Invitrogen) and complementary DNA (cDNA) was synthesized using the High-Capacity cDNA Reverse Transcription kit (Invitrogen). The cDNA samples were amplified using the SYBR Green qRT-PCR assay kit and the ABI Prism 7000 sequence detector (Applied Biosystems). qRT-PCR primers for the detection of MYC were designed specifically for MYC and not MYCN or MYCL mRNAs (supplemental Table 1, available on the Blood Web site). Primers for the detection of CCND2, hTERT, GCLC, and β-actin mRNAs are also listed in supplemental Table 1. The results were analyzed using the ΔΔ cycle threshold (ΔΔCt) method as described.35,36 Statistical significance was determined by the Student t test.
Luciferase promoter-reporter assays
Cells were cultured in a 96-well plate and transfected with an empty pGL3 luciferase reporter vector, a pMYC-Luc vector, or a mutant Mut-pMYC-Luc, and SV-40-Renilla-Luc as an internal control in the presence of Lipofectamine 3000 reagent (Invitrogen). After 24 hours, the transfected cells were lysed using passive lysis buffer and the lysates were analyzed using the dual luciferase assay system (Promega).33,34
Chromatin immunoprecipitation assay
Chromatin was solubilized and precipitated with anti-MUC1-C (Thermo Scientific), anti-TCF4 (Santa Cruz Biotechnology), anti-β-catenin (Cell Signaling Technology), or a control nonimmune immunoglobulin G (IgG; Santa Cruz Biotechnology). For re-chromatin immunoprecipitation (ChIP) analysis, anti-TCF4 complexes from the primary ChIP were eluted and re-immunoprecipitated with anti-MUC1-C or an IgG control. For real-time ChIP quantitative polymerase chain reactions (qPCRs), the SYBR green system was used with the ABI Prism 7000 sequence detector (Applied Biosystems). Data are reported as relative fold enrichment as described.33 Primers used for qPCR of the MYC and GAPDH promoters are listed in supplemental Table 2.
Purification of primary MM cells
Bone marrow aspirates were obtained from MM patients under approval of the Institutional Review Board of the Dana-Farber Cancer Institute. Mononuclear cells were isolated by density gradient centrifugation through Ficoll-Paque (GE Healthcare Bio-Sciences AB) and plasma cells were purified (>95% CD138+) by positive selection with anti-CD138 magnetic-activated cell separation microbeads (Miltenyi Biotec).37
Immunofluorescence imaging
Primary MM cells were treated with GO-203 or CP-2 for 48 hours, fixed with 2% paraformaldehyde, and permeabilized with 100% methanol. For staining, cells were incubated with anti-MUC1-C (LabVision) and anti-MYC (Abcam) antibodies for 45 minutes, followed by incubation with the secondary anti-hamster Alexa Fluor 488 and anti-rabbit Alexa Fluor 568 (Abcam) antibodies. Cells were counterstained with 4,6 diamidino-2-phenylindole (DAPI) and visualized using a Nikon Ti inverted microscope.
MYC RT-PCR arrays
The differential expression of a panel of MYC-dependent genes was analyzed using RT2 MYC PCR arrays (Qiagen) as per the manufacturer’s protocol. Briefly, mRNA was extracted using the RNAeasy kit; cDNA was synthesized using RT First Strand kit. The cDNA was mixed with SYBR Green/Rox and amplified for the detection of MYC-dependent genes. Relative changes in gene expression was determined by the ΔΔCt method.35
Bioinformatics analysis
Clinical data sets of MM patient samples were downloaded from Gene Expression Omnibus (GEO) under the accession number of GSE2658 and GSE26760. Raw signal intensities were robust multiarray average normalized across patients. Log2 expression values of MUC1 (207847_s_at) and MYC (239931_at) were assessed for correlation using the Spearman coefficient.
Results
MUC1-C induces MYC expression in MM cells
To determine whether MUC1-C is linked to the regulation of MYC expression, we silenced MUC1-C in RPMI8226 cells using CRISPR/Cas9 genome editing. Notably, MUC1-C silencing was associated with substantial suppression of MYC mRNA (Figure 1A, left) and protein (Figure 1A, right). Silencing MUC1-C with CRISPR/Cas9 in U266 cells was similarly associated with decreases in MYC expression (Figures 1B, left and right). Targeting MUC1-C and thereby downregulation of MYC was associated with a significant reduction of cell proliferation and accumulation in G1 phase in CRISPR cells as compared with wild-type (WT) cells (supplemental Figure 1A-D). Moreover and in concert with the CRISPR data, downregulation of MUC1-C with a MUC1 short hairpin RNA resulted in suppression of MYC in RPMI8226 (supplemental Figure 2A) and U266 (supplemental Figure 2B) cells, confirming that MUC1-C induces MYC in MM cells. The MUC1-C cytoplasmic domain contains a CQC motif that is necessary for MUC1-C homodimerization and function (Figure 1C).26,38 Accordingly, we developed agents, such as the cell-penetrating peptide GO-203, that target the CQC motif and block MUC1-C homodimerization (Figure 1C).29,39 Treatment of RPMI8226 cells with GO-203, but not with the control peptide CP-2 (Figure 1C), resulted in the downregulation of MUC1-C expression (Figure 1D). We also found that suppression of MUC1-C is associated with decreases in MYC mRNA and protein (Figure 1D, left and right). Similar results were obtained with U266 cells, such that expression of MUC1-C and MYC was downregulated by GO-203, and not CP-2 (Figure 1E, left and right).
MUC1-C induces MYC expression. (A-B) RPMI8226 (A) and U266 (B) cells were silenced for MUC1 using CRISPR/Cas9. The parental WT and CRISPR cells were analyzed for MYC mRNA levels by qRT-PCR (left). The results (mean ± standard deviation [SD] of 3 determinations) are expressed as relative MYC mRNA levels as compared with that obtained for the WT cells (assigned a value of 1). Forward and reverse primers are listed in supplemental Table 1. Lysates from the WT and CRISPR cells were immunoblotted with the indicated antibodies (right). (C) Schema of the MUC1-C subunit with the 58-aa extracellular domain (ED), the 28-aa transmembrane domain (TM), and the 72-aa cytoplasmic domain (CD). The CD sequence is highlighted at the CQC motif, which is necessary and sufficient for MUC1-C homodimerization, and is targeted by GO-203 and not the control peptide CP-2. Also, highlighted are (1) the site for GSK3β phosphorylation and (2) the region for direct β-catenin binding. (D-E) RPMI8226 (D) and U266 (E) cells were treated with 5 μM CP-2 or GO-203 for 48 hours. The cells were analyzed for MYC mRNA levels by qRT-PCR (left). The results (mean ± SD of 3 determinations) are expressed as relative MYC mRNA levels as compared with that obtained for the CP-2–treated cells (assigned a value of 1). Lysates from the CP-2– and GO-203–treated cells were immunoblotted with the indicated antibodies (right). EGFR, epidermal growth factor receptor; IB, immunoblot; SRC, Src protooncogene, nonreceptor tyrosine kinase.
MUC1-C induces MYC expression. (A-B) RPMI8226 (A) and U266 (B) cells were silenced for MUC1 using CRISPR/Cas9. The parental WT and CRISPR cells were analyzed for MYC mRNA levels by qRT-PCR (left). The results (mean ± standard deviation [SD] of 3 determinations) are expressed as relative MYC mRNA levels as compared with that obtained for the WT cells (assigned a value of 1). Forward and reverse primers are listed in supplemental Table 1. Lysates from the WT and CRISPR cells were immunoblotted with the indicated antibodies (right). (C) Schema of the MUC1-C subunit with the 58-aa extracellular domain (ED), the 28-aa transmembrane domain (TM), and the 72-aa cytoplasmic domain (CD). The CD sequence is highlighted at the CQC motif, which is necessary and sufficient for MUC1-C homodimerization, and is targeted by GO-203 and not the control peptide CP-2. Also, highlighted are (1) the site for GSK3β phosphorylation and (2) the region for direct β-catenin binding. (D-E) RPMI8226 (D) and U266 (E) cells were treated with 5 μM CP-2 or GO-203 for 48 hours. The cells were analyzed for MYC mRNA levels by qRT-PCR (left). The results (mean ± SD of 3 determinations) are expressed as relative MYC mRNA levels as compared with that obtained for the CP-2–treated cells (assigned a value of 1). Lysates from the CP-2– and GO-203–treated cells were immunoblotted with the indicated antibodies (right). EGFR, epidermal growth factor receptor; IB, immunoblot; SRC, Src protooncogene, nonreceptor tyrosine kinase.
Targeting MUC1-C decreases β-catenin levels
Previous studies have shown that MUC1-C binds directly to β-catenin20 and blocks GSK3β-mediated β-catenin phosphorylation and proteosomal degradation.22 Stabilization of β-catenin by MUC1-C has been confirmed in other studies.34,40-43 In this context, downregulation of MUC1-C in RPMI8226/CRISPR cells was associated with decreased β-catenin levels, but had little effect on the expression of GSK3β (Figure 2A). We also found that β-catenin expression is decreased in U266/CRISPR cells (Figure 2B). As confirmation that targeting MUC1-C is responsible for decreasing β-catenin, we found that treatment of RPMI8226 cells with GO-203, but not CP-2, is associated with suppression of β-catenin levels (Figure 2C). Similar results were obtained when studying GO-203–treated U266 cells (Figure 2D), indicating that targeting MUC1-C confers decreases in β-catenin levels. To confirm that MYC expression is conferred by a β-catenin–dependent mechanism in these models, we treated the MM cells with the β-catenin inhibitor JW67. Indeed, targeting β-catenin with JW67 in RPMI8226 cells was associated with suppression of MYC mRNA and protein (Figure 2E, left and right). In studies with U266 cells, JW67 treatment also inhibited MYC expression (Figure 2F, left and right), providing support for a MUC1-C→β-catenin→MYC signaling pathway.
Targeting MUC1-C downregulates β-catenin. (A-B) The WT and CRISPR RPMI8226 (A) and U266 (B) cells were subjected to immunoblot analysis with the indicated antibodies. (C-D) RPMI8226 (C) and U266 (D) cells were treated with 5 μM CP-2 or GO-203 for 48 hours. Lysates were immunoblotted with the indicated antibodies. (E-F) RPMI8226 (E) and U266 (F) cells were treated with control vehicle (DMSO) or 10 μM JW67 for 48 hours. The cells were analyzed for MYC mRNA levels by qRT-PCR (left). The results (mean ± SD of 3 determinations) are expressed as relative MYC mRNA levels as compared with that obtained for the control cells (assigned a value of 1). Lysates from the control (DMSO) and JW67-treated cells were immunoblotted with the indicated antibodies (right).
Targeting MUC1-C downregulates β-catenin. (A-B) The WT and CRISPR RPMI8226 (A) and U266 (B) cells were subjected to immunoblot analysis with the indicated antibodies. (C-D) RPMI8226 (C) and U266 (D) cells were treated with 5 μM CP-2 or GO-203 for 48 hours. Lysates were immunoblotted with the indicated antibodies. (E-F) RPMI8226 (E) and U266 (F) cells were treated with control vehicle (DMSO) or 10 μM JW67 for 48 hours. The cells were analyzed for MYC mRNA levels by qRT-PCR (left). The results (mean ± SD of 3 determinations) are expressed as relative MYC mRNA levels as compared with that obtained for the control cells (assigned a value of 1). Lysates from the control (DMSO) and JW67-treated cells were immunoblotted with the indicated antibodies (right).
MUC1-C activates the MYC promoter
To determine whether MUC1-C activates the MYC promoter in MM cells, we transfected RPMI8226/WT and RPMI8226/CRISPR cells with a pMYC-Luc reporter that contains a putative TCF4-binding site (TBS; CCCAAAG) upstream of the transcription start site (Figure 3A).44 Analysis of pMYC-Luc activity demonstrated a marked decrease in RPMI8226/CRISPR cells as compared with that in RPMI8226/WT cells (Figure 3B). Moreover, to confirm that the MYC promoter is indeed activated by the WNT/β-catenin pathway in RPMI8226 cells, we showed that mutation of the TBS (Figure 3A) abrogates the induction of pMYC-Luc activity (Figure 3C).45 Similar results were obtained in U266/WT and U266/CRISPR cells (Figure 3D-E), indicating that MUC1-C activates the MYC promoter by a WNT/β-catenin/TCF4-mediated mechanism. MYC transcription is also regulated by BET bromodomain proteins, such as BRD4.10 Treatment of the RPMI8226/CRISPR and U266/CRISPR cells with JQ1 showed that their responsiveness to BRD4 inhibition is similar to that obtained for WT cells (supplemental Figure 3A-B). These findings may be a consequence of the downregulation of other BRD4-activated genes.10
MUC1-C activates the MYC promoter. (A) Schema of the pMYC-Luc vector with highlighting of the TBS at positions −270 to −263 with the germ line and mutant sequences. (B-E) RPMI8226 (B-C) and U266 (D-E) cells were transfected with (1) empty pGL3-Luc, (2) the indicated pMYC-Luc or mutant Mut-pMYC-Luc vectors, and (3) SV-40-Renilla-Luc as an internal control. Luciferase activity was measured at 24 hours after transfection. The results (mean ± SD of 3 determinations) are expressed as the relative luciferase activity compared with that obtained with cells expressing pGL3-Luc. TSS, transcription start site.
MUC1-C activates the MYC promoter. (A) Schema of the pMYC-Luc vector with highlighting of the TBS at positions −270 to −263 with the germ line and mutant sequences. (B-E) RPMI8226 (B-C) and U266 (D-E) cells were transfected with (1) empty pGL3-Luc, (2) the indicated pMYC-Luc or mutant Mut-pMYC-Luc vectors, and (3) SV-40-Renilla-Luc as an internal control. Luciferase activity was measured at 24 hours after transfection. The results (mean ± SD of 3 determinations) are expressed as the relative luciferase activity compared with that obtained with cells expressing pGL3-Luc. TSS, transcription start site.
MUC1-C occupies the MYC promoter in a complex with β-catenin/TCF4
To further assess involvement of MUC1-C in activating MYC expression, ChIP studies were performed to investigate occupancy of the MYC promoter. Notably, in studies of RPMI8226/WT cells, MUC1-C was detectable on the MYC promoter (Figure 4A). Moreover and as a control, MUC1-C occupancy was markedly decreased in RPMI8226/CRISPR, as compared with WT, cells (Figure 4A). β-catenin and TCF4 were also detectable on the MYC promoter in RPMI8226/WT cells (Figure 4B; supplemental Figure 4A). By contrast, occupancy of β-catenin and TCF4 was decreased in RPMI8226/CRISPR cells (Figure 4B; supplemental Figure 4A). Similar results were obtained with U266/WT and U266/CRISPR cells (Figure 4C-D; supplemental Figure 4B). The observed decreases in TCF4 occupancy are in concert in part with the observation that TCF4 expression is downregulated in response to decreases in MUC1-C and β-catenin (supplemental Figure 5A-B). Re-ChIP studies further demonstrated that MUC1-C occupies the MYC promoter in a complex with TCF4 (Figure 4E-F). These findings indicate that MUC1-C promotes occupancy of β-catenin/TCF4 complexes on the MYC promoter.
MUC1-C occupies the MYC promoter. (A-D) Soluble chromatin from the indicated WT and CRISPR cells was precipitated with anti-MUC1-C (A,C), anti-β-catenin (B,D), or a control IgG. (E-F) In re-ChIP studies, anti-TCF4 precipitates were released and reimmunoprecipitated with IgG or anti-MUC1-C. The final DNA samples were amplified by qPCR with pairs of primers (supplemental Table 2) for the TBS in the MYC promoter. The results (mean ± SD of 3 determinations) are expressed as the relative fold enrichment compared with that obtained for the IgG control (assigned a value of 1).
MUC1-C occupies the MYC promoter. (A-D) Soluble chromatin from the indicated WT and CRISPR cells was precipitated with anti-MUC1-C (A,C), anti-β-catenin (B,D), or a control IgG. (E-F) In re-ChIP studies, anti-TCF4 precipitates were released and reimmunoprecipitated with IgG or anti-MUC1-C. The final DNA samples were amplified by qPCR with pairs of primers (supplemental Table 2) for the TBS in the MYC promoter. The results (mean ± SD of 3 determinations) are expressed as the relative fold enrichment compared with that obtained for the IgG control (assigned a value of 1).
MUC1-C regulates MYC signature genes
The demonstration that targeting MUC1-C results in the downregulation of MYC expression invoked the possibility that MUC1-C could contribute to the regulation of certain MYC target genes. In that line of reasoning, we performed an analysis of MYC-dependent genes in RPMI8226 and U266 cells using qRT-PCR arrays. The array also included MYC itself. As expected and as a control, we found that targeting MUC1-C is associated with downregulation of MYC expression (Figure 5A-B). A comparison of genes downregulated by silencing MUC1-C in both RPMI8226/CRISPR and U266/CRISPR cells identified those related to functional categories of cell cycle regulators (CCND2 and CDKN1B), DNA repair and replication (CHEK1, MGST1, POLD2, hTERT, and TOP1), and metabolism (FASN, GCLC, and PYCR1) (Figure 5A-B). To confirm these findings, we analyzed the effects of targeting MUC1-C on expression of representative genes from each of the 3 categories. For example, CCND2 encodes cyclin D2, which is of importance in cell cycle progression and is dysregulated in MM cells.3,46-48 In concert with the array data, targeting MUC1-C in RPMI8226 and U266 cells was associated with downregulation of cyclin D2 mRNA (supplemental Figure 6A, left and right) and protein (Figure 5C, left and right). These results do not exclude the possibility that targeting MUC1-C may decrease expression of other transcription factors that activate CCND2. In this regard, c-Maf can induce cyclin D2 expression.49 Thus, further studies will be needed to explore whether MUC1-C functions through MYC and possibly c-Maf in activating CCND2. We also found that targeting MUC1-C suppresses expression of (1) hTERT, encoding the catalytic subunit of telomerase50,51 (Figure 5D, left and right; supplemental Figure 6B, left and right) and (2) GCLC, which encodes the catalytic subunit of γ-glutamate cysteine ligase, the rate-limiting enzyme in glutathione synthesis52 (Figure 5E, left and right; supplemental Figure 6C, left and right). In addition, examples of genes that were upregulated in response to MUC1-C silencing included the extracellular matrix and cell adhesion genes, ILK and ITGB1, encoding integrin-linked kinase and integrin β1, respectively.53,54 These results thus highlight the role of MUC1-C as a modulator of MYC-induced transcriptional programs encompassing diverse pathways.
MUC1-C promotes MYC-driven transcriptional programs. (A-B) Gene expression profiling of MYC family members and MYC-dependent genes in (A) RPMI8226/WT and RPMI8226/CRISPR cells and (B) U266/WT and U266/CRISPR cells. The change in gene expression was calculated using the ΔΔCt method. (C-E) The results of arrays were confirmed for protein expression of (C) CCND2 (cyclin D2), (D) hTERT, and (E) GCLC by immunoblotting.
MUC1-C promotes MYC-driven transcriptional programs. (A-B) Gene expression profiling of MYC family members and MYC-dependent genes in (A) RPMI8226/WT and RPMI8226/CRISPR cells and (B) U266/WT and U266/CRISPR cells. The change in gene expression was calculated using the ΔΔCt method. (C-E) The results of arrays were confirmed for protein expression of (C) CCND2 (cyclin D2), (D) hTERT, and (E) GCLC by immunoblotting.
MUC1-C correlates with MYC expression in primary MM cells
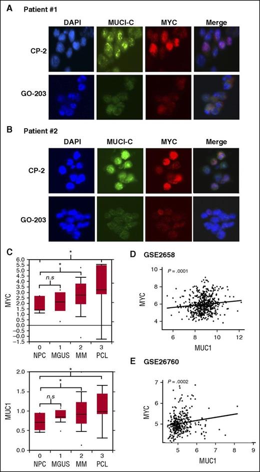
To determine whether the above results obtained with MM cell lines extend to primary MM cells, bone marrow samples from patients with active MM were separated into CD138+ populations. Treatment of the CD138+ cells from patient 1 with the control CP-2 was associated with detection of both MUC1-C and MYC in nuclei by immunofluorescence staining (Figure 6A). By contrast, targeting MUC1-C with GO-203 resulted in a marked downregulation of MUC1-C (Figure 6A). In concert with MUC1-C–mediated regulation of MYC, there was little detectable staining for MYC in the GO-203–treated cells (Figure 6A). Similar results were obtained with primary MM cells obtained from patient 2 (Figure 6B) and patient 3 (supplemental Figure 7), confirming that targeting MUC1-C is associated with suppression of MYC expression. Previous reports have shown that MYC expression is increased in MGUS, MM, and plasma leukemia cells (PCLs) as compared with that in normal plasma cells (NPCs).55,56 Thus, to assess the relationship between MUC1 and MYC in MM progression, we analyzed the Oncomine database and found that expression of both MYC (Figure 6C, top panel) and MUC1 (Figure 6C, bottom panel) expression is not significantly increased in MGUS as compared with NPCs. By contrast, both MYC and MUC1 were increased in MM and PCL cells as compared with that in NPCs (Figure 6C, top and bottom panels). To further investigate the relationship between MUC1 and MYC in MM, we analyzed the GEO data set GSE2658, which was obtained from primary MM cells (n = 559). Notably, we found that MUC1 levels significantly correlated with MYC expression (Figure 6D). Consistent with these results, we also found a significant correlation between MUC1 and MYC in primary MM cells when analyzing the GSE26760 data set (n = 304) (Figure 6E), supporting the notion that MUC1-C upregulates MYC expression.
Correlation between MUC1 and MYC expression in primary MM cells. (A-B) Primary CD138+ MM cells obtained from patient 1 (A) and patient 2 (B) were stained for MUC1-C (green) and MYC (red) expression. DAPI counterstain was used to visualize nuclei. Immunofluorescence images were obtained using a Nikon Ti inverted microscope at a magnification of ×20. (C) Microarray data from Oncomine database are expressed as box plots (25th-75th percentiles) for MYC (top panels) and MUC1 (bottom panels) expression in NPCs (n = 5), MGUS (n = 11), MM (n = 133), and PCL (n = 9). The data were log2 transformed and median centered (dark lines). *P value of <.05. (D-E) Microarray gene expression data from GEO data sets GSE2658 (D; n = 559) and GSE26760 (E; n = 304) was robust multiarray average normalized and the correlation between MUC1 and MYC expression in MM patients was assessed by the Spearman rank-order correlation, where P < .05 was considered as statistically significant. n.s., not significant.
Correlation between MUC1 and MYC expression in primary MM cells. (A-B) Primary CD138+ MM cells obtained from patient 1 (A) and patient 2 (B) were stained for MUC1-C (green) and MYC (red) expression. DAPI counterstain was used to visualize nuclei. Immunofluorescence images were obtained using a Nikon Ti inverted microscope at a magnification of ×20. (C) Microarray data from Oncomine database are expressed as box plots (25th-75th percentiles) for MYC (top panels) and MUC1 (bottom panels) expression in NPCs (n = 5), MGUS (n = 11), MM (n = 133), and PCL (n = 9). The data were log2 transformed and median centered (dark lines). *P value of <.05. (D-E) Microarray gene expression data from GEO data sets GSE2658 (D; n = 559) and GSE26760 (E; n = 304) was robust multiarray average normalized and the correlation between MUC1 and MYC expression in MM patients was assessed by the Spearman rank-order correlation, where P < .05 was considered as statistically significant. n.s., not significant.
Discussion
MUC1-C is aberrantly expressed in most primary MM patient samples and cell lines, but not normal B-lineage cells.13-18 In addition, the WNT/β-catenin pathway is activated in MM and is a potential target for the treatment of MM.57-59 However, the mechanism(s) responsible for activation of WNT signaling in MM cells has been unclear.57-59 The present studies demonstrate that MUC1-C is an effector of the WNT/β-catenin pathway in MM cells. In this context, targeting MUC1-C with the inhibitor GO-203 resulted in the downregulation of MUC1-C and β-catenin. Silencing MUC1-C by CRISPR/Cas9 genome editing was also associated with suppression of β-catenin expression. In concert with these findings, MUC1-C binds directly to β-catenin and stabilizes it by attenuating GSK3β-mediated phosphorylation and degradation.20,22,42 GSK3β has numerous substrates60 ; however, to date, studies investigating the effects of MUC1-C on the regulation of GSK3β-mediated phosphorylation have been largely limited to β-catenin. Previous studies have shown that, like MUC1-C, β-catenin is expressed in nearly all MM primary cells and cell lines, and not in NPCs.57 Based on these observations, inhibitors of WNT signaling have been studied as potential therapeutics, but have not been effective clinically. Thus, the finding that targeting MUC1-C suppresses β-catenin in MM cells represents a novel approach for inhibiting the WNT pathway and thereby downstream WNT target genes. In contrast to β-catenin, cyclin D1 is expressed in some but not all MM cells2,3 and is also regulated by GSK3β.42 However, studies of different MM cells with (U266, NCI-H929) and without (RPMI8226, MM1.S, KMS28PE) cyclin D1 expression have indicated that sensitivity to targeting MUC1-C is not dependent on cyclin D1.28,61
In MM cells, the upregulation of β-catenin is associated with increases in MYC expression, consistent with MYC as a downstream WNT/β-catenin target gene.59 In addition, transcriptional profiling has shown MYC pathway activation in about two-thirds of MM patient samples, but not in MGUS, supporting a role for MYC in the pathogenesis of MM.6-8 However, the mechanistic basis for the activation of β-catenin signaling and thereby upregulation of MYC in MM is largely unknown. Accordingly, we investigated the relationship between targeting MUC1-C and MYC expression in MM cells. The results obtained from (1) silencing MUC1-C with CRISPR or MUC1 short hairpin RNA and (2) treatment with the GO-203 inhibitor clearly supported the involvement of MUC1-C as an upstream effector of MYC gene transcription. In addition, based on the MYC promoter-reporter assays and mutation of the TBS, the results supported the premise that MUC1-C activates MYC by a WNT/β-catenin–dependent mechanism. Previous work demonstrated that MUC1-C binds directly to TCF4 and forms a complex with TCF4 on the cyclin D1 promoter in breast cancer cells.25 Moreover, MUC1-C promoted TCF4-mediated CCDN1 transcription by the recruitment of β-catenin.25 In the present studies of MM cells, we found that MUC1-C occupies the MYC promoter in a complex with β-catenin/TCF4 (Figure 7). Consistent with the finding that MUC1-C is of importance for β-catenin expression in MM cells, targeting MUC1-C was associated with marked decreases in β-catenin occupancy on the MYC promoter (Figure 7). Targeting MUC1-C in MM cells was further associated with a decrease in TCF4 expression and MYC promoter occupancy. In this context, TCF4 has been identified as a WNT/β-catenin target gene.62 These results, however, do not exclude the possibility that targeting MUC1-C in MM cells may decrease TCF4 occupancy on the MYC promoter by other presently unknown mechanisms. These findings thus support a model in which targeting MUC1-C decreases occupancy of both β-catenin and TCF4 on the MYC promoter and thereby suppresses MYC transcription (Figure 7).
Schema of the proposed MUC1-C–mediated induction of MYC expression in MM cells. MUC1-C is aberrantly expressed in MM cell lines and primary MM cells.13-18 The MUC1-C cytoplasmic domain binds directly to β-catenin and inhibits β-catenin degradation.22 The MUC1-C cytoplasmic domain also functions as a substrate for GSK3β and blocks GSK3β-mediated β-catenin phosphorylation.22,23 In turn, the upregulation of both MUC1-C and β-catenin promotes the formation of MUC1-C/β-catenin complexes that interact with TCF4 on the MYC promoter and drive MYC transcription. In concert with this model, targeting MUC1-C decreases β-catenin levels and the activation of MYC expression.
Schema of the proposed MUC1-C–mediated induction of MYC expression in MM cells. MUC1-C is aberrantly expressed in MM cell lines and primary MM cells.13-18 The MUC1-C cytoplasmic domain binds directly to β-catenin and inhibits β-catenin degradation.22 The MUC1-C cytoplasmic domain also functions as a substrate for GSK3β and blocks GSK3β-mediated β-catenin phosphorylation.22,23 In turn, the upregulation of both MUC1-C and β-catenin promotes the formation of MUC1-C/β-catenin complexes that interact with TCF4 on the MYC promoter and drive MYC transcription. In concert with this model, targeting MUC1-C decreases β-catenin levels and the activation of MYC expression.
MYC targets diverse networks of genes that control cell cycle regulation, DNA repair and replication, and metabolism.63 MYC primarily functions as an amplifier of already activated genes, thereby potentiating preexisting transcriptional programs.64 Moreover, MYC can function as a repressor of certain transcriptionally active genes.54 Therefore, to investigate the impact of MUC1-C on MYC-driven gene transcription in MM cells, we analyzed a qRT-PCR array of MYC target genes. Of note, the qRT-PCR array also included other MYC family members, including MYCL and MYCN. Surprisingly, in addition to MYC, we found that silencing MUC1-C is associated with decreases in MYCL and MYCN expression, indicating that MUC1-C promotes activation of all 3 MYC family members. Little is known about the regulation of MYCL expression. However, MYCN mRNA is suppressed by the let-7 miRNA65 and, intriguingly, MUC1-C has been linked to the activation of LIN28B and downregulation of let-7.66 Thus, how MUC1-C activates MYCL and MYCN will require further study. With regard to MYC-driven genes, we confirmed selected results from the array data by demonstrating that targeting MUC1-C decreases cyclin D2 mRNA and protein levels. Notably, in this regard, CCND2 is dysregulated in most MM cells by unclear mechanisms and is associated with certain forms of high-risk disease.3,46-48 Similarly, MUC1-C targeting was associated with downregulation of hTERT mRNA and protein. hTERT is frequently dysregulated in MM cells and increased telomerase activity is associated with decreased overall survival.67,68 In addition, GCLC, the catalytic component of the glutamate-cysteine ligase and rate-limiting enzyme for GSH synthesis was significantly downregulated in response to silencing MUC1-C in MM cells. This observation is in concert with the demonstration that targeting MUC1-C in MM is associated with marked suppression of GSH levels and thereby death as a result of increases in reactive oxygen species.27,28 These findings thus collectively demonstrate that targeting MUC1-C is associated with suppression of multiple MYC-driven genes of importance to MM cell growth and survival.
In support of the evidence that MUC1-C drives MYC expression in MM cell lines, we found that targeting MUC1-C in primary MM cells from patients is similarly associated with suppression of MYC levels. These results invoked the possibility that MUC1 expression would correlate with that of MYC in microarray data sets. Increased expression of MYC has been reported in MM and PCL as compared with NPCs.6-8,55 Similar results were obtained in the present studies for both MUC1 and MYC, indicating that, like MYC, MUC1-C may be of importance to MM progression. Analysis of microarray data sets obtained from over 800 primary MM cells further demonstrated a significant correlation between MUC1 and MYC expression, lending further support for the notion that MUC1-C drives MYC in MM. These results and the demonstration that the MUC1-C inhibitor GO-203 suppresses MYC in primary MM cells lend support to the attractiveness of MUC1-C as a target for the treatment of MM patients. Based on these premises and the demonstration that targeting MUC1-C with GO-203 is synergistic with bortezomib against MM cells,69 GO-203 may be effective alone and in combination for the treatment of relapsed/refractory MM.
The online version of this article contains a data supplement.
The publication costs of this article were defrayed in part by page charge payment. Therefore, and solely to indicate this fact, this article is hereby marked “advertisement” in accordance with 18 USC section 1734.
Acknowledgments
This work was supported by the National Cancer Institute of the National Institutes of Health under award numbers P50CA100707 and PO1CA078378.
Authorship
Contribution: A.T., D.A., K.A., and D.K. designed the research; A.T., H.R., A.B., and M.A. performed the research; A.T., R.G., and S.B. performed the bioinformatics analysis; Y.-T.T. and T.H. obtained MM patient samples; and A.T. and D.K. wrote the manuscript.
Conflict-of-interest disclosure: D.K. holds equity in Genus Oncology and is a consultant to the company. The remaining authors declare no competing financial interests.
The current affiliation for S.B. is WuXi NextCODE, Cambridge, MA.
Correspondence: Donald Kufe, Department of Medical Oncology, Dana-Farber Cancer Institute, 450 Brookline Ave, Dana 830, Boston, MA 02215; e-mail: donald_kufe@dfci.harvard.edu.
![Figure 1. MUC1-C induces MYC expression. (A-B) RPMI8226 (A) and U266 (B) cells were silenced for MUC1 using CRISPR/Cas9. The parental WT and CRISPR cells were analyzed for MYC mRNA levels by qRT-PCR (left). The results (mean ± standard deviation [SD] of 3 determinations) are expressed as relative MYC mRNA levels as compared with that obtained for the WT cells (assigned a value of 1). Forward and reverse primers are listed in supplemental Table 1. Lysates from the WT and CRISPR cells were immunoblotted with the indicated antibodies (right). (C) Schema of the MUC1-C subunit with the 58-aa extracellular domain (ED), the 28-aa transmembrane domain (TM), and the 72-aa cytoplasmic domain (CD). The CD sequence is highlighted at the CQC motif, which is necessary and sufficient for MUC1-C homodimerization, and is targeted by GO-203 and not the control peptide CP-2. Also, highlighted are (1) the site for GSK3β phosphorylation and (2) the region for direct β-catenin binding. (D-E) RPMI8226 (D) and U266 (E) cells were treated with 5 μM CP-2 or GO-203 for 48 hours. The cells were analyzed for MYC mRNA levels by qRT-PCR (left). The results (mean ± SD of 3 determinations) are expressed as relative MYC mRNA levels as compared with that obtained for the CP-2–treated cells (assigned a value of 1). Lysates from the CP-2– and GO-203–treated cells were immunoblotted with the indicated antibodies (right). EGFR, epidermal growth factor receptor; IB, immunoblot; SRC, Src protooncogene, nonreceptor tyrosine kinase.](https://ash.silverchair-cdn.com/ash/content_public/journal/blood/127/21/10.1182_blood-2015-07-659151/4/m_2587f1.jpeg?Expires=1768129196&Signature=0v3swMkw06fQvh5tqjEFTt70XfYnPYpssGeyQAIi-AxEqjakxPJkAElgbUXsE7mw9y8HIjI2J6~A6tEp8VccFB2f~-LnWBa2QmYVykw7etEvuBuTGgjWRpY6fWoaNwYCey96I0tN4ZG0SB6S6YHKipo6BnzBPXPEPzvqdX2Ho5ws5CuTXv87UzzC3K2y90oUJufx~o4pLghaKq-PV1joUWrJ6dDi~iBImqiar4EDPym4J3K0tjddmTvOvlok84tNZAVuBtrSAHg5C8U2vBYS~cATDRFG1fhNHR~zBoeFogIx2Geya4BuV1KKmqOBp1WhJyntct2XhCPMVVgGt3-D6A__&Key-Pair-Id=APKAIE5G5CRDK6RD3PGA)





