Introduction:
With the deeper understanding of metabolic reprograming, more and more studies highlight that many tumors heavily rely on mitochondrial oxidative phosphorylation (OXPHOS) for bioenergetics and biosynthesis, and targeting OXPHOS appears to be a promising approach for cancer therapy. Despite multiple metabolism alterations occur in multiple myeloma (MM), the role of OXPHOS in MM is rarely focused on. Many metabolic pathways are orchestrated by certain master co-regulators through transcriptional programs. The expression of OXPHOS gene set was reported to be regulated by peroxisome proliferator activated receptor gamma coactivator 1α (PGC-1α) in some other tissues, which serves as a transcriptional coactivator. Our previous studies demonstrated that PGC-1α was overexpression in MM cell line RPMI-8226 and knockdown of PGC-1α inhibited proliferation. Herein, we aimed to investigate the significance of OXPHOS in MM and clarify whether PGC-1α is the core regulator of OXPHOS in MM.
Methods:
Transcriptome data of GSE6477, GSE13591, GSE47552 were downloaded from the Gene Expression Omnibus (GEO) database and then removed batch effects. Gene set variation analysis (GSVA) were used to identify pathways enriched in MM. Differential expression analysis was performed and the PGC-1α expression value was extracted. Gene set enrichment analysis (GSEA) was adopted to explore biological functions involved by PGC-1α. RT-PCR was conducted to reflect the influence of PGC-1α inhibitor on OXPHOS gene set. Mitochondrial morphology was exhibited by transmission electron microscopy analysis. Cell counting kit-8 assay was employed to determine cell viability and flow cytometry analysis was used to assess apoptosis.
Results:
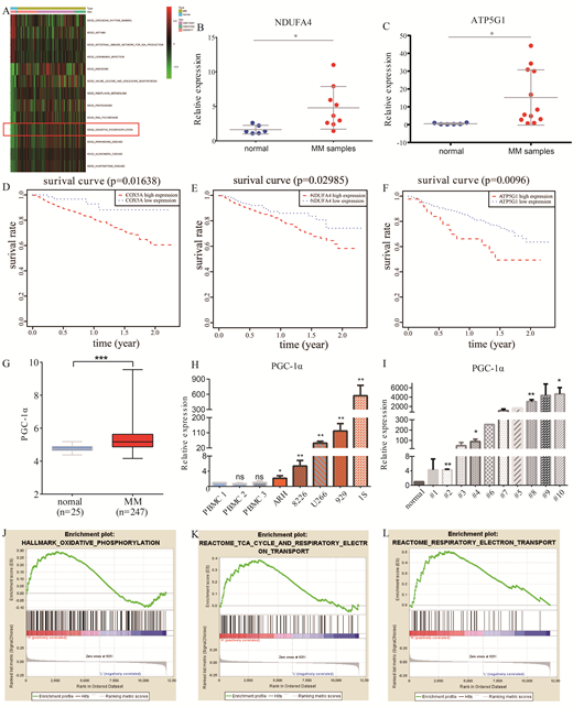
Integrated bioinformatics analysis revealed that OXPHOS pathway was significantly upregulated in MM than in normal donors (Figure A), and aberrantly overexpression of OXPHOS gene set was confirmed in our MM samples at mRNA level (Figure B-C). Moreover, we also demonstrated that aberrantly overexpression of OXPHOS genes in MM were generally associated with poorer survival (Figure D-F), indicating that OXPHOS appears as a potential oncogenic pathway for MM progression.
Meanwhile, bioinformatics results showed that PGC-1α was upregulated in 247 MM patients from GEO database (Figure G). In addition, our results indicated that the overexpression of PGC-1α prevailed among 5 MM cell lines with different inherited backgrounds and our several MM samples (Figure H-I). GSEA analysis showed that gene sets of OXPHOS, TCA cycle, respiratory electron transport, ATP synthesis, were all significantly enriched in MM patients with high PGC-1α expression (Figure J-L).
The inhibition of PGC-1α have exerted significant inhibition effect on the transcription of OXPHOS gene set in MM. In accordance with that OXPHOS is a major source of ATP, PGC-1α inhibitor resulted in the reduction of ATP levels of MM cells. Meanwhile, treatment of PGC-1α inhibitor triggered shriveled mitochondria with decreased volume, disorganized cristae, and increased electron density of matrix, indicative of impaired mitochondria OXPHOS. In vitro experiments suggested that PGC-1α inhibitor robustly inhibited proliferation of MM cells in a time and dose-dependent manner, with little effect on normal hematopoietic cells. Besides, PGC-1α inhibitor induced MM cells apoptosis significantly.
Conclusions:
Our investigations reported for the first time that OXPHOS regulated by PGC-1α may serve as a potential mechanism for MM progression. Besides, this study may provide new strategies for the treatment of MM from the perspective of OXPHOS and its core regulator.
No relevant conflicts of interest to declare.
Author notes
Asterisk with author names denotes non-ASH members.

This feature is available to Subscribers Only
Sign In or Create an Account Close Modal