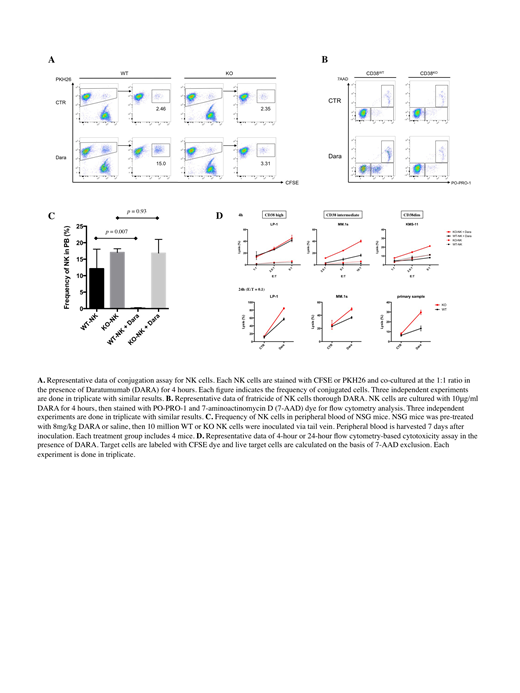
Multiple myeloma (MM) is a plasma cell neoplasm typically characterized by high and uniform CD38 expression. Daratumumab (DARA), a humanized monoclonal antibody targeting CD38 has dramatically improved the outcome of patients with refractory MM, but relapse is inevitable in most cases. DARA eliminates MM cells through several mechanisms including antibody-dependent cellular cytotoxicity (ADCC), complement-dependent cytotoxicity, and antibody-dependent cellular phagocytosis. Mechanisms of resistance to DARA include downregulated CD38 expression on target MM cells, impaired complement directed cytotoxicity via upregulation of complement inhibitory proteins (CD55, CD59), and impaired ADCC via DARA-induced NK cell "fratricide". As it relates to "fratricide", restoring ADCC by DARA-resistant NK cells has been proposed to bolster the therapeutic effect of DARA. Towards this goal, iPSC-derived CD38 knockout (CD38KO) NK cells have shown proof-of-concept for this approach but present major challenges towards clinical translation. Here, we used Cas9-RNP to generate CD38KO primary NK cells and characterized their resistance to DARA-induced "fratricide" and restoration of ADCC, but also assessed the impact of CD38 deletion on NK cell signaling and metabolism. First, primary NK cells were enriched from peripheral blood of healthy donors and expanded on feeder cells expressing mbIL-21 and 4-1BBL (PLoS One. 2012;7(1):e30264). Cas9/gRNA complexes targeting CD38 were electroporated into NK cells (J Vis Exp. 2018 Jun 14;(136)). Flow cytometric analysis revealed CD38KO efficiency was 81.9±6.9% (mean±SD, n=5). CD38KO cells were further purified to ≥ 95% purity using magnetic cell separation system. Whole genome sequencing identified no off-target mutations. CD38KO-NK cells alone showed no conjugation in the presence of DARA (Figure 1A) and no DARA-induced fratricide (Figure 1B), in stark contrast with wild type NK (WT-NK) cells. Consistent with these results, treatment of NSG mice with DARA had no impact on persistence of CD38KO-NK cells, whereas WT-NK cells were completely eliminated (NK cell frequency in peripheral blood 7 days after inoculation; WT-NK NO DARA 12.11±5.15%, KO-NK NO Dara 17.05±0.98%, WT-NK + Dara 0.21±0.08%, KO-NK + Dara 16.85±3.61%, mean±SD, n=4, p<0.01, ANOVA) (Figure 1C). To examine the functional status of CD38KO-NK cells, we used 6 MM cell lines with various CD38 expression levels (LP-1, RPMI8226, H929, MM.1s, OPM-2, and KMS-11) as well as three CD38+CD138+ primary MM samples isolated from bone marrow of newly diagnosed or relapsed patients. CD38KO-NK cells exhibited enhanced ADCC activity compared to WT-NK cells across all cell lines and primary samples tested in 4h and 24h cytotoxicity assay (Figure 1D). This was even observed in MM cells that express low levels of CD38, suggesting their potential efficacy in patients with relapsed disease after DARA (ADCC at E/T 5:1; MM.1s 7.8±1.8%(WT) vs 21.5±0.4%(KO), KMS-11 -3.5±0.6%(WT) vs 11.1±0.4%(KO), mean±SD). The CD38KO-NK cells preserved similar expansion potency as WT-NK counter parts. Next, to reveal any effect of manipulating CD38 expression on NK cells cytotoxicity and metabolism, we performed RNA sequencing analysis, which showed higher expression of several cytotoxic genes such as IFNG and GzmB in CD38-KO NK cells, and higher expression of glucose transporter genes and GAPDH, suggesting a favorable metabolic profile of these cells. Consistent with these data, we observed that CD38KO-NK cells have elevated capacity to take up glucose as measured by 2-NBDG glucose uptake assay (p=0.02, student t test).
Taken together, these findings provide the proof-of-concept that CD38KO-NK cells generated from primary NK cells augment therapeutic effect of DARA and could be promising for adoptive immune cellular therapy targeting MM.
Y.N. and M.N.K. contributed equally to this study. D.A.L. and G.G. contributed equally to this study.
Ali:Celgene: Research Funding; Poseida: Research Funding. Lee:Kiadis Pharma: Consultancy, Equity Ownership, Membership on an entity's Board of Directors or advisory committees, Patents & Royalties, Research Funding.
Author notes
Asterisk with author names denotes non-ASH members.

This feature is available to Subscribers Only
Sign In or Create an Account Close Modal