Key Points
- 2q37 copy loss enriches significantly between newly diagnosed (∼5%), LEN-resistant (10%) and POM-resistant (16.4%) myeloma. 
- 2q37 carries COPS7B and COPS8, required for CRBN stability; their partial loss leads to CRBN partial loss, which may blunt LEN/POM efficacy. 
Abstract
The acquisition of a multidrug refractory state is a major cause of mortality in myeloma. Myeloma drugs that target the cereblon (CRBN) protein include widely used immunomodulatory drugs (IMiDs), and newer CRBN E3 ligase modulator drugs (CELMoDs), in clinical trials. CRBN genetic disruption causes resistance and poor outcomes with IMiDs. Here, we investigate alternative genomic associations of IMiD resistance, using large whole-genome sequencing patient datasets (n = 522 cases) at newly diagnosed, lenalidomide (LEN)-refractory and lenalidomide-then-pomalidomide (LEN-then-POM)-refractory timepoints. Selecting gene targets reproducibly identified by published CRISPR/shRNA IMiD resistance screens, we found little evidence of genetic disruption by mutation associated with IMiD resistance. However, we identified a chromosome region, 2q37, containing COP9 signalosome members COPS7B and COPS8, copy loss of which significantly enriches between newly diagnosed (incidence 5.5%), LEN-refractory (10.0%), and LEN-then-POM-refractory states (16.4%), and may adversely affect outcomes when clonal fraction is high. In a separate dataset (50 patients) with sequential samples taken throughout treatment, we identified acquisition of 2q37 loss in 16% cases with IMiD exposure, but none in cases without IMiD exposure. The COP9 signalosome is essential for maintenance of the CUL4-DDB1-CRBN E3 ubiquitin ligase. This region may represent a novel marker of IMiD resistance with clinical utility.
Introduction
Identification of causes and biomarkers of drug resistance in myeloma guides understanding of treatment failures, and development of targeted therapeutics. Genetic changes driving myeloma development are well described, including structural variants, copy number aberrations (CNAs), and gene mutations. Tumor genetic/epigenetic changes conferring survival advantage during drug exposure, and their contribution to drug-resistant tumor clones, are less understood.1,2 We previously reported genetic aberrations in cereblon (CRBN), the target of immunomodulatory (IMiD), and CRBN E3 ligase modulator (CELMoD) drugs, associated with IMiD resistance. These include mutations, high levels of a splice variant skipping exon 10, CRBN structural variants, and heterozygous loss of the CRBN-containing 3p region; they exhibit strong therapeutic selection on lenalidomide (LEN) and/or pomalidomide (POM) treatment.3 We hypothesized that homozygous or heterozygous genetic alterations in additional genes required for CRBN-targeting drug activity may be clinically relevant. Pharmacogenetic screens identifying genes essential for IMiD agent sensitivity in vitro have recurrently identified COP9 signalosome (CSN) complex genes4-9 (supplemental Tables 1 and 2 on the Blood Web site), required for maintenance of the CUL4-DDB1-CRBN E3 ubiquitin ligase. Although pharmacological CSN inhibition is toxic to many cancer cell lines,10 in myeloma decrease in even 1 CSN subunit results in decreased CRBN protein levels and reduced LEN efficacy, because the CSN acts as a deneddylating “off switch” for the CUL4-DDB1-CRBN E3 ubiquitin ligase. If deneddylating activity falls, CRBN protein is autoubiquitinated and degraded.4,5 All CSN subunits 1 through 9 are required for deneddylating activity, although only 1 of COPS7A or COPS7B.11
We asked whether disruption of any genes identified by in vitro IMiD agent-essential genetic screens bear relevance to IMiD agent resistance in the clinic. Because of the dominance of CNAs in myeloma,12 we interrogated association of screen-identified gene deletion in the IMiD-response pathway, with selection during IMiD agent exposure. These results assign novel significance to genomic regions in relapsed/refractory multiple myeloma patients, specifically regarding therapy acquired-resistance to IMiDs and potentially CELMoDs.
Study design
Illumina whole-genome sequencing (WGS; coverage 60/30× tumor/germline) from 522 cases and RNA-sequencing data from 189 cases was analyzed as reported,3 although sample size was increased (supplemental Figure 1; supplemental Table 3). DNA was extracted from germline peripheral blood and baseline/relapse timepoint bead-enriched CD138+ myeloma cells, from patients in CC4074-MM010 (STRATUS; NCT0171278913), CC-4047-MM-007 (OPTIMISMM; NCT0173492814), CC-4047-MM-014-B (NCT01946477), CC220-MM001 (NCT0277303015), and CC122-ST-001-MM2 (NCT01421524) trials. Newly diagnosed (ND) patient data from IFM/DFCI-2009 (NCT0119106016) were also used.
Separately, clinically annotated sequential myeloma patient samples from 2 UK biobanks (supplemental Table 4) were analyzed. Patients consented to research use of bone marrow aspirates from sequential disease timepoints. WGS was performed as previously, although in certain instances the CD138− bone marrow fraction was used for germline DNA.
Results and discussion
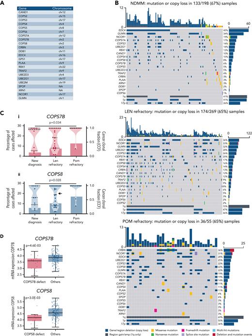
We adopted a hypothesis-driven approach identifying candidate genes whose loss may favor IMiD drug resistance from published pharmacogenetic screens (n = 5 screens; supplemental Table 1). We shortlisted 23 genes essential for LEN/POM activity in ≥2 screens (Figure 1A; supplemental Table 2). In each WGS cohort (ND, n = 198; LEN-refractory, n = 269; LEN-then-POM-refractory, n = 55, defined in supplemental Methods), incidence of LEN/POM-essential gene mutation in drug-refractory cohorts was rare, as previously found with CRBN.3 Copy loss was more frequent (Figure 1B), although not uniformly increased across all genes and timepoints. We identified regions containing any of these 23 genes with a trend in enrichment of copy loss between ND, LEN, and LEN-then-POM-refractory states, using criteria of an overall incidence of >10% copy loss at the LEN-then-POM-refractory state, and incidence of copy loss that increased from ND to LEN-then-POM-refractory states by ≥1.5-fold (supplemental Figure 2). These criteria delivered 3 regions demonstrating enrichment: (1) 3p (CRBN locus as reported previously3); (2) 17p (reported to be selected during myeloma progression17 as site of TP53, in addition to 3 of the shortlisted IMiD response-essential genes: UBE2G1, NCOR1 and COPS3; enrichment of loss may be driven by shared loss of TP53); and (3) 2q37, previously unidentified as relevant in myeloma, but which contains 2 CSN members (COPS7B, COPS8) (Figure 1C; supplemental Figures 3 and 4). The proportion of cases with COPS8 loss significantly increased from 11/198 (5.5%, ND), to 27/269 (10.0%, LEN-refractory), and 9/55 (16.4%, LEN-then-POM-refractory), P = .028. COPS7B loss increased from 8/198 (4.0%, ND), to 21/269 (7.8%, LEN-refractory) and 7/55 (12.7%, LEN-then-POM-refractory), P = .034 (false discovery rate-corrected χ2 proportion trend tests). The proportion of cases where the copy loss was clonal also increased, between ND (36.4% COPS8, 50.0% COPS7B) and LEN-then-POM-refractory states (77.8% COPS8, 85.7% COPS7B) (Figure 1C). Patients who lost a copy of COPS7B/COPS8 also demonstrated variable but significant reduction in their gene expression (P < .01 both genes, 2-tailed t test) (Figure 1D).
Loss of COPS7B and COPS8 genes on chromosome 2q37 increases in incidence at LEN and LEN-then-POM refractory states. (A) Genes (n = 23) and their chromosome location, identified from ≥2 published pharmacogenetic screens (n = 5 screens; supplemental Tables 1 and 2). (B) Incidence of mutation or deletion (excluding cases with copy neutral LOH) in the 23 genes listed in (A) in 3 patient datasets: NDMM, LEN-refractory, and POM-refractory. Incidence of 1q21 gain/amp (CKS1B), 1p loss (CDKN2C), and 17p loss (TP53) across the 3 patient datasets are provided for context. (C) Proportion of samples with COPS7B and COPS8 copy loss (excluding cases with copy neutral LOH) (LH y-axis) and their CCFs (RH y-axis) at NDMM, LEN-, and POM-refractory states. Significance detected by χ2 test for trend in proportions with false discovery rate correction (when compared with all 23 genes; for other genes see supplemental Figure 2). Note: no instances of homozygous COPS7B or COPS8 loss were identified. Arrow in (C)ii marks a narrow point in CCF distribution taken as cutoff to divide high CCF (>0.75) from low CCF (<0.75) cases (used in supplemental Figure 5). (D) Difference in COPS7B and COPS8 gene expression (mRNA expression by TPM) with presence or absence of gene copy loss. Significance detected by unpaired 2-sided t test. Abbreviations: LOH, loss of heterozygosity; NDMM, newly diagnosed multiple myeloma; TPM, transcripts per million reads mapped.
Loss of COPS7B and COPS8 genes on chromosome 2q37 increases in incidence at LEN and LEN-then-POM refractory states. (A) Genes (n = 23) and their chromosome location, identified from ≥2 published pharmacogenetic screens (n = 5 screens; supplemental Tables 1 and 2). (B) Incidence of mutation or deletion (excluding cases with copy neutral LOH) in the 23 genes listed in (A) in 3 patient datasets: NDMM, LEN-refractory, and POM-refractory. Incidence of 1q21 gain/amp (CKS1B), 1p loss (CDKN2C), and 17p loss (TP53) across the 3 patient datasets are provided for context. (C) Proportion of samples with COPS7B and COPS8 copy loss (excluding cases with copy neutral LOH) (LH y-axis) and their CCFs (RH y-axis) at NDMM, LEN-, and POM-refractory states. Significance detected by χ2 test for trend in proportions with false discovery rate correction (when compared with all 23 genes; for other genes see supplemental Figure 2). Note: no instances of homozygous COPS7B or COPS8 loss were identified. Arrow in (C)ii marks a narrow point in CCF distribution taken as cutoff to divide high CCF (>0.75) from low CCF (<0.75) cases (used in supplemental Figure 5). (D) Difference in COPS7B and COPS8 gene expression (mRNA expression by TPM) with presence or absence of gene copy loss. Significance detected by unpaired 2-sided t test. Abbreviations: LOH, loss of heterozygosity; NDMM, newly diagnosed multiple myeloma; TPM, transcripts per million reads mapped.
Outcome data with subsequent POM treatment were available in the LEN-refractory STRATUS cohort (n = 188)13 and with RVd induction in the ND cohort.16 Although underpowered, when all 2q37 clonal fraction sizes were considered there was no difference in either cohort progression-free survival (PFS; supplemental Figure 5A,C) or overall response rate (ORR, 31.5% vs 32.6%, STRATUS only) between cases with 2q37 loss and those without. In STRATUS, median PFS was 4.6 months and median POM-based treatment duration 4.9 months,13 likely inadequate time for small clones to drive a PFS different from the background rate. We therefore next confined analysis to 2q37-loss cases with cancer clonal fraction (CCF) > 0.75 (following an approximated bimodal split of CCF distribution; Figure 1C, arrow). Small cohort size (7/188) hindered power, but in CCF > 0.75 cases a trend to lower PFS was noted (P = .09) (supplemental Figure 5B), and ORR was 25% (two of 8 responded). This association, including CCF > 0.75 cutoff validation, will need confirming with larger cohorts.
In a separate cohort of myeloma patients (n = 50) with sequential WGS analysis before and after treatment (total, n = 127 tumors; ND, n = 32; non-LEN/POM exposure, n = 42; LEN-exposed/refractory, n = 41; LEN-then-POM-refractory, n = 12; Figure 2A), we traced acquisition and/or expansion of CNA-defined subclones after LEN/POM therapy vs timepoints after non-IMiD therapies (Figure 2A-C). Five of 31 (16%) patients who had a LEN/POM-exposed timepoint acquired either clonal or subclonal loss of the 2q37 region containing COPS7B and COPS8 at their LEN/POM-exposed timepoint. In 4 cases, this CNA had been either absent or below limit of detection pre-LEN/POM exposure. In 1 case, it was present at a low level before LEN/POM exposure, but the patient had previous thalidomide-based therapy. In this case, when LEN-based treatment ceased, the clone disappeared again (Figure 2C, panel v). In contrast to the LEN/POM-exposed timepoints, in the 42 timepoints without prior LEN/POM exposure, and the 32 ND timepoints, the only incidence of COPS7B/COPS8-containing regional 2q37 loss was the case who had had thalidomide-based prior therapy. In 2 cases, sequential histological material was available; plasma cell CRBN protein levels fell after 2q37 loss emergence, although variably on a per-cell basis (Figure 2D). We performed correlatory in vitro modeling of partial COPS7B or COPS8 loss, which led to CRBN protein loss and reduced LEN-induced growth arrest (supplemental Figure 6).
Clonal fraction of 2q37 COPS7B/COPS8 loss increases only during IMiD-based therapies. (A) Schematic showing sequential sample numbers analyzed at each state of LEN or POM exposure/refractoriness. (B) Summary table of incidence of patients acquiring 2q37 loss (filtered to include loss of COPS7B and/or COPS8 containing-regions only) during IMiD-based therapy vs no IMiD exposure. (C) “Fishplot” diagrams demonstrating behavior of 2q37 loss-containing subclones (green colored) over sequential samples, in relation to other CNA-defined subclones and drug exposure. Total tumor burden over time (gray area) is derived from serial serum M-protein/restricted free light chain measurements (taken at white vertical line timepoints). Only IMiD-containing drug regimes are marked. Subclone emergence points have been inferred by linear growth assumptions. Note behavior of subclones during intervening months/years between WGS sampling points (taken at black vertical line timepoints) is inferred, for example in plot (v), where precise max CCF of 2q37-containing subclone reached, and timing of its expiration is unknown. This plot shows 1 likely scenario. (D) For 2 of the cases in (C), CRBN immunohistochemistry (IHC) of bone marrow biopsies from same timepoints as the WGS data are shown, plus κ (κ) and Λ (λ) light chain (LC) in situ hybridization (ISH) to indicate tumor burden. Graphs show corresponding CRBN protein quantification (percentage of cell surface stained) across disease stage, each point representing 1 cell. Significance as shown determined by Mann-Whitney (case 2, 2 timepoints) and Kruskal-Wallis (case 3, 3 timepoints) tests for nonparametric data.
Clonal fraction of 2q37 COPS7B/COPS8 loss increases only during IMiD-based therapies. (A) Schematic showing sequential sample numbers analyzed at each state of LEN or POM exposure/refractoriness. (B) Summary table of incidence of patients acquiring 2q37 loss (filtered to include loss of COPS7B and/or COPS8 containing-regions only) during IMiD-based therapy vs no IMiD exposure. (C) “Fishplot” diagrams demonstrating behavior of 2q37 loss-containing subclones (green colored) over sequential samples, in relation to other CNA-defined subclones and drug exposure. Total tumor burden over time (gray area) is derived from serial serum M-protein/restricted free light chain measurements (taken at white vertical line timepoints). Only IMiD-containing drug regimes are marked. Subclone emergence points have been inferred by linear growth assumptions. Note behavior of subclones during intervening months/years between WGS sampling points (taken at black vertical line timepoints) is inferred, for example in plot (v), where precise max CCF of 2q37-containing subclone reached, and timing of its expiration is unknown. This plot shows 1 likely scenario. (D) For 2 of the cases in (C), CRBN immunohistochemistry (IHC) of bone marrow biopsies from same timepoints as the WGS data are shown, plus κ (κ) and Λ (λ) light chain (LC) in situ hybridization (ISH) to indicate tumor burden. Graphs show corresponding CRBN protein quantification (percentage of cell surface stained) across disease stage, each point representing 1 cell. Significance as shown determined by Mann-Whitney (case 2, 2 timepoints) and Kruskal-Wallis (case 3, 3 timepoints) tests for nonparametric data.
Although not previously shown to confer therapy-specific clonal advantages in clinical myeloma, CNAs may represent biomarkers of drug resistance. We demonstrated the contribution of CRBN copy loss in LEN/POM-refractory patients, and now identify a second therapy-related CNA, 2q37 loss, whose incidence increases through LEN- and POM-refractory states, emerging as a marker of dominant clones in IMiD-resistant disease. CRBN is critical to IMiD function, but whether these CNAs will mark resistance to novel CELMoD agents,18 or the kinetics of CELMoD-CRBN binding are as sensitive to relative CRBN protein loss or mutation, remains unaddressed. Both CRBN and CSN-member CNAs may be cost-effectively detected by additions to targeted sequencing approaches,19 which may prove useful in future therapeutic decision-making.
Acknowledgments
The authors thank all patients and their families who contributed samples to the datasets described. The authors also thank Jemma Larham and Elizabeth Thomas for collation of clinical data on sequential samples from UK biobanks, the staff of the OCHRe Oxford Radcliffe Biobank, and all members of the clinical myeloma teams at University College Hospital and Oxford University Hospitals. The authors also thank Marissa Hirst (Rancho Biosciences) for Myeloma Genome Project (MGP) data collation. Library preparation/sequencing/analysis were performed by Novogene (UK) Company Limited (dataset 2), the Broad Institute Genomic Services and EA Genomics/Q2 genomic solutions (dataset 1). Cereblon antibody validation and use for immunohistochemistry was performed by the Translational Histopathology Laboratory, Department of Oncology, University of Oxford.
Authorship
Contribution: S.G. designed research questions, performed experiments, analyzed and interpreted the data, and wrote the manuscript; N.A.-P. led the computational and statistical analysis, interpreted the data, and assisted with study design; M.K., K.K., F.T., and M.O.E. performed data analysis, statistical design, and data interpretation; M.S., E. Fitzsimons, and S.C. processed patient samples and collated clinical data; D.R. and K.S. performed IHC/ISH imaging and quantification; A.P. performed western blots; K.Y. and K.R. contributed clinical samples; E.F., W.P., K.R., K.Y., and P.V. assisted with study design and the manuscript; E. Flynt and F.T. performed oversight and management of Myeloma Genome Project (MGP) resources (data generation, infrastructure, and processing); and A.T. designed research questions, oversaw scientific direction, and assisted with the manuscript.
Conflict-of-interest disclosure: S.G., N.A.-P., K.K., and P.V. receive research funding from Bristol Myers Squibb. F.T., M.O.E., E.F., A.P., W.P., and A.T. are employees and equity shareholders of Bristol Myers Squibb. The remaining authors declare no competing financial interests.
Correspondence: Anjan Thakurta, Oxford Centre for Translational Myeloma Research, University of Oxford, The Botnar Research Centre, Old Rd, Headington, Oxford OX3 7LD, United Kingdom; e-mail: anjan.thakurta@ndorms.ox.ac.uk.
References
Author notes
∗S.G. and N.A.-P. contributed equally to this study.
The online version of this article contains a data supplement.
The publication costs of this article were defrayed in part by page charge payment. Therefore, and solely to indicate this fact, this article is hereby marked “advertisement” in accordance with 18 USC section 1734.
 https://orcid.org/0000-0002-1549-7043
  https://orcid.org/0000-0002-1549-7043
        


This feature is available to Subscribers Only
Sign In or Create an Account Close Modal