Key Points
High vector copy number in individual colony-forming units correlated strongly with reconstitution of platelets and myeloid function.
Patients with poor reconstitution of Treg and Breg compartments may be at risk of ongoing autoimmunity despite high-level gene marking.
Abstract
Wiskott-Aldrich syndrome (WAS) is a rare X-linked disorder characterized by combined immunodeficiency, eczema, microthrombocytopenia, autoimmunity, and lymphoid malignancies. Gene therapy (GT) to modify autologous CD34+ cells is an emerging alternative treatment with advantages over standard allogeneic hematopoietic stem cell transplantation for patients who lack well-matched donors, avoiding graft-versus-host-disease. We report the outcomes of a phase 1/2 clinical trial in which 5 patients with severe WAS underwent GT using a self-inactivating lentiviral vector expressing the human WAS complementary DNA under the control of a 1.6-kB fragment of the autologous promoter after busulfan and fludarabine conditioning. All patients were alive and well with sustained multilineage vector gene marking (median follow-up: 7.6 years). Clinical improvement of eczema, infections, and bleeding diathesis was universal. Immune function was consistently improved despite subphysiologic levels of transgenic WAS protein expression. Improvements in platelet count and cytoskeletal function in myeloid cells were most prominent in patients with high vector copy number in the transduced product. Two patients with a history of autoimmunity had flares of autoimmunity after GT, despite similar percentages of WAS protein–expressing cells and gene marking to those without autoimmunity. Patients with flares of autoimmunity demonstrated poor numerical recovery of T cells and regulatory T cells (Tregs), interleukin-10–producing regulatory B cells (Bregs), and transitional B cells. Thus, recovery of the Breg compartment, along with Tregs appears to be protective against development of autoimmunity after GT. These results indicate that clinical and laboratory manifestations of WAS are improved with GT with an acceptable safety profile. This trial is registered at clinicaltrials.gov as #NCT01410825.
Introduction
Wiskott-Aldrich syndrome (WAS) is a rare X-linked disorder characterized by a combined immunodeficiency leading to life-threatening infections, eczema, microthrombocytopenia with bleeding diathesis, recurrent autoimmunity, and hematologic malignancies.1 The WAS gene encodes WAS protein (WASp), that facilitates actin polymerization and cytoskeleton rearrangement in immune cells, processes that are required for cell migration, phagocytosis, and immune synapse formation.1 Unless proper immune and hematologic reconstitution is achieved through hematopoietic stem cell transplantation (HSCT), patients with WAS who lack WASp expression have a poor prognosis with a life expectancy of <15 years.2-4 The standard therapy, HSCT, has limitations, including the requirement for a HSC donor and the risk of graft rejection and graft-versus-host disease (GVHD), a complication associated with significant morbidity and mortality.5-9
Gene therapy (GT) is an exciting emerging alternative, which entails the infusion of genetically modified autologous HSCs, leading to long-term engraftment of functional immune cells.10,11 The use of autologous cells obviates the need to find a donor and eliminates the risk of GVHD. An initial clinical trial of GT using a gammaretroviral vector (γRV) showed efficacy in WAS, with major improvements in both immune and platelet defects.12,13 However, the first-generation γRV vector used in that study, similar to other trials using this vector platform, was associated with an unacceptably high incidence of insertional oncogenesis leading to leukemias in 7 of 9 patients.13,14 Clinical trials for primary immune deficiencies using next-generation GT vectors in a self-inactivating (SIN) configuration have improved safety of HSC gene transfer by deleting the enhancer elements in the U3 region of the long terminal repeat and driving transgene expression with a cellular internal promoter.15 Moreover, γRV vectors have now largely been replaced by lentiviral (LV) vectors because of decreased rate of integration near transcriptional start sites of potential proto-oncogenes16 (thus resulting in theoretical improvement of the safety profile) and their higher transduction efficiency of quiescent HSCs, enabling more polyclonal reconstitution.
Results of GT trials using a SIN-LV vector expressing the human WAS complementary DNA under the control of a 1.6-kB fragment of the autologous promoter (w1.6-hWASP-WPRE-SIN-LV, hence termed LV-w1.6 WASp vector) have been reported.17-22 Here, we report the outcomes of a phase 1/2 clinical trial in which 5 patients with WAS underwent GT using the same vector with a detailed analysis of cellular immune functions resulting from transgenic reconstitution of the WASp, which provides insights into the contribution of regulatory T cells (Tregs) and regulatory B cells (Bregs) in WAS-associated autoimmunity.
Methods
Clinical trial
We performed an open-label, nonrandomized, single-center, pilot and feasibility, single-arm study involving a single infusion of autologous CD34+ cells transduced with the LV-w1.6 WASp clinical vector produced by the manufacturing department of Genethon (Évry, France) in accordance with good manufacturing practices. The protocol was approved by the Boston Children’s Hospital institutional review board. This trial was registered at clinicaltrials.gov as #NCT01410825. Patients aged between 3 months and 35 years, with genetically confirmed classical or severe WAS (clinical score of 3-5) were eligible for the trial. Written informed consent was obtained from primary caregivers, as well as assent from the patient when applicable.
Clinical data
Scoring of infections and eczema was based on the Zhu-Ochs scoring system, as previously described.23,24 Briefly, the absence of WAS-related infections was given a score of 1; uncomplicated upper respiratory tract infections, a score of 2; frequent infections severe enough to require intermittent antibiotic treatment, a score of 3; and severe life-threatening infections (including abscesses, pneumonias, meningitis, sepsis, and severe/recurrent herpes simplex virus), a score of 4. For eczema, the absence of eczema was given a score of 1; localized eczema that responded promptly to topical treatment, a score of 2; persistent but therapy-responsive eczema, a score of 3; and persistent and difficult-to-treat eczema requiring continuous topical steroid ointment with occasional systemic antibiotics for eczema superinfection, a score of 4.
Laboratory data
Detailed methodology for all laboratory data is provided in the supplemental Materials, available on the Blood website. Briefly, WASp staining of lymphocytes, monocytes, and platelets; Breg quantification; and T-cell receptor (TCR) β variable (Vβ) region repertoire studies were done by flow cytometry. TCR repertoire was additionally examined by spectratyping and deep sequencing. Determination of vector copy number (VCN) and quantification of monocyte–derived macrophages were done using quantitative polymerase chain reaction. Analysis of podosome formation was performed by confocal microscopy. Serum autoantibodies were analyzed using an autoantigen array chip.
Statistical analysis
Values of 2 independent groups were compared using a 2-tailed Mann-Whitney U test. If the values were paired between the 2 groups, analyses were done using the Wilcoxon signed-rank test. Statistical analyses were conducted using GraphPad Prism version 8.4.0 (GraphPad Software, La Jolla, CA).
Results
Patient and drug product characteristics
Six consecutive male patients were enrolled in the trial, and 5 underwent GT; 1 patient (patient 0) was withdrawn by the investigator before gene transfer because of compliance concerns that evolved after enrollment. Patient baseline characteristics are listed in Table 1. The diagnosis of WAS was confirmed by the presence of deleterious hemizygous mutations in the WAS gene and by abnormal WASp expression by flow cytometry. Two patients had detectable WAS gene revertants in T-cell subsets and/or natural killer cells. WASp was absent in 3 patients, and markedly decreased in 2 patients. The median age at gene transfer was 1.8 years (range, 1.4-8 years). Patients all had a severe phenotype, with a clinical Zhu-Ochs score ranging from 3 to 5.23,24 All patients had eczema, thrombocytopenia, and WAS-related infections, and 2 patients had autoimmunity, manifested as skin vasculitis and autoimmune cytopenias before GT.
Patient characteristics
| Patient no. . | Age at GT (y) . | Mutation (protein effect) . | WASp expression (flow cytometry) . | Revertant cells . | WAS clinical score . | Platelet count (×103 cells per μL) . | Cell product . | Bu AUC (mg × h/L) . | F/U (y) . | ||||||
|---|---|---|---|---|---|---|---|---|---|---|---|---|---|---|---|
| Without romi-plostim . | With romi-plostim . | Source of CD34+ cells . | CD34+ dose (× 106/kg) . | CD34+ bulk VCN (copies per cell) . | Positive CFUs (%) . | Positive CFU VCN (mean) . | Transduced CD34+ (× 106/kg) . | ||||||||
| 1 | 1.8 | Intron 3 -2A>G | ↓↓↓ | − | 3 | 24-29 | MPB | 24.91 | 3.37 | 97 | 2.35 | 24.16 | 81.2 | 8.8 | |
| 2 | 3.6 | Exon 1 c.35delG (p.Gly12Alafs33) | Null | + CD8+ (52%) DNT (72%) NK (69%) | 4 | <10 | 15-20 | MPB | 9.34 | 1.34 | 94 | 1.3 | 8.78 | 48.8 | 8.3 |
| 3 | 1.4 | Exon 2 c.256C>T (p.Arg86Cys) | ↓↓↓ | − | 3 | 10-15 | 24-66 | MPB | 9.8 | 0.54 | 51 | 0.93 | 5.00 | 77.2 | 7.6 |
| 4 | 8 | Exon 2 c.224T>C (p.Trp64Arg) | Null | + CD4+ (9%) CD8+ (10%) DNT (4%) | 5 | 19-35 | MPB ×2 and BM | 6.32 | 1.01∗ | 28-74 | 1.81∗ | 3.06 | 84.5 | 7.5 | |
| MPB† | 2.52 | 0.25 | 28 | 1.13 | 0.71 | ||||||||||
| MPB† | 2.29 | 0.78 | 54 | 1.3 | 1.24 | ||||||||||
| BM | 1.51 | 2.61 | 74 | 2.8 | 1.12 | ||||||||||
| 5 | 1.4 | Exon 1 c.91G>A (p.Glu31Lys) | Null | − | 5 | 12-59 | MPB | 15.06 | 1.49 | 69 | 2.45 | 10.39 | 69.0 | 5.3 | |
| Patient no. . | Age at GT (y) . | Mutation (protein effect) . | WASp expression (flow cytometry) . | Revertant cells . | WAS clinical score . | Platelet count (×103 cells per μL) . | Cell product . | Bu AUC (mg × h/L) . | F/U (y) . | ||||||
|---|---|---|---|---|---|---|---|---|---|---|---|---|---|---|---|
| Without romi-plostim . | With romi-plostim . | Source of CD34+ cells . | CD34+ dose (× 106/kg) . | CD34+ bulk VCN (copies per cell) . | Positive CFUs (%) . | Positive CFU VCN (mean) . | Transduced CD34+ (× 106/kg) . | ||||||||
| 1 | 1.8 | Intron 3 -2A>G | ↓↓↓ | − | 3 | 24-29 | MPB | 24.91 | 3.37 | 97 | 2.35 | 24.16 | 81.2 | 8.8 | |
| 2 | 3.6 | Exon 1 c.35delG (p.Gly12Alafs33) | Null | + CD8+ (52%) DNT (72%) NK (69%) | 4 | <10 | 15-20 | MPB | 9.34 | 1.34 | 94 | 1.3 | 8.78 | 48.8 | 8.3 |
| 3 | 1.4 | Exon 2 c.256C>T (p.Arg86Cys) | ↓↓↓ | − | 3 | 10-15 | 24-66 | MPB | 9.8 | 0.54 | 51 | 0.93 | 5.00 | 77.2 | 7.6 |
| 4 | 8 | Exon 2 c.224T>C (p.Trp64Arg) | Null | + CD4+ (9%) CD8+ (10%) DNT (4%) | 5 | 19-35 | MPB ×2 and BM | 6.32 | 1.01∗ | 28-74 | 1.81∗ | 3.06 | 84.5 | 7.5 | |
| MPB† | 2.52 | 0.25 | 28 | 1.13 | 0.71 | ||||||||||
| MPB† | 2.29 | 0.78 | 54 | 1.3 | 1.24 | ||||||||||
| BM | 1.51 | 2.61 | 74 | 2.8 | 1.12 | ||||||||||
| 5 | 1.4 | Exon 1 c.91G>A (p.Glu31Lys) | Null | − | 5 | 12-59 | MPB | 15.06 | 1.49 | 69 | 2.45 | 10.39 | 69.0 | 5.3 | |
Italics indicate the characteristics of the 3 different manufactured products that patient 4 received to distinguish from the the estimate of the total MPs infused. AUC, area under the curve; BM, bone marrow; Bu, busulfan; DNT, double-negative T cells; F/U, follow-up; MPB, mobilized peripheral blood; NK, natural killer cell.
Weighed average of multiple products.
Products were each transduced separately, frozen, then thawed and infused together with the fresh BM product.
CliniMACS purified autologous CD34+ cells collected by leukapheresis were transduced ex vivo with LV-w1.6 WASp (supplemental Table 1; supplemental Figure 1). Cells were manufactured using mobilized peripheral blood in 4 patients and infused without cryopreservation. The remaining patient (patient 4) had poor cell yield and ultimately received multiple products (2 cryopreserved mobilized peripheral blood products and 1 fresh bone marrow product) infused serially on the same day, making it impossible to determine to what extent each of these products contributed to engraftment. After release testing, cells were reinfused after submyeloablative conditioning with busulfan (target cumulative area under the curve of 70-80 mg × hour per L) and fludarabine (120 mg/m2). Busulfan was pharmacokinetically adjusted in the last 3 patients and was within the target range for 4 patients. (Table 1). Patient 2 also received rituximab before GT for control of Epstein-Barr virus viremia.
Clinical evolution and engraftment of transduced cells
All patients are alive and well with a median follow-up of 7.6 years (range, 5.3-8.8 years; through 15 May 2022). Patients showed robust sustained multilineage engraftment of gene-corrected cells (Figure 1A). The levels of WASp expression within corrected cells mostly remained subphysiologic (supplemental Figure 2). The percentage of WASp-expressing cells measured by flow cytometry increased over baseline in all lymphoid lineages but remained below levels in healthy controls, with the exception of patients 1 and 5, in whom the percentage of WASp+ cells in T lymphocytes reached levels of healthy controls (Figure 1B). Patients 1 and 5 received the highest CD34+ cell dose, highest transduced cell number, and had the highest VCN in individual transduced cells measured in vector-positive colony-forming units (CFUs). All patients showed marked decrease in infection burden, serious bleeding events, and improvement or resolution of eczema. However, both patients with preexisting autoimmunity, which was quiescent while on corticosteroids at the time of GT, had recurrence of autoimmunity after GT and that ultimately fully resolved at latest follow-up despite discontinuation of immunosuppressive therapy (supplemental Table 2).
Evolution of gene marking and protein expression after GT. (A) WAS gene marking. (B) WASp expression (% WASp+ cells) by flow cytometry in different subsets; showing flow cytometry example from a representative patient (patient 5). dg, diploid genome; PMN, polymorphonuclear; Pt, patient.
Evolution of gene marking and protein expression after GT. (A) WAS gene marking. (B) WASp expression (% WASp+ cells) by flow cytometry in different subsets; showing flow cytometry example from a representative patient (patient 5). dg, diploid genome; PMN, polymorphonuclear; Pt, patient.
Improvement of cellular immunity
In addition to reduction in infection and eczema scores at latest follow-up (Figure 2A-B), cytomegalovirus and Epstein-Barr virus–associated viremias cleared in those affected (supplemental Table 2). After a transient decrease associated with conditioning, T cells recovered by 6 to 9 months to ≥1000 cells per μL in patients 1, 2, and 3. T-cell reconstitution was delayed in patients 4 and 5, whose T-cell counts remained <1000 cells per μL until 3 to 4 years after GT (Figure 2C).
Reconstitution of cellular immunity. (A) Infection scores before and after GT (scoring includes events during the last year of F/U; median, 7.6 years; range, 5.3-8.8 years). (B) Eczema score before and after GT (scoring includes events during the last year of F/U; median, 7.6 years; range, 5.3-8.8 years). (C) Reconstitution of T cells after GT (left: absolute values; right: relative to baseline). (D) Comparison of CD4+:CD8+ T-cell ratio before and after GT (at latest F/U). (E) Comparison of percentage of naive CD8+ T cells (at latest F/U). (F) Evaluation of T-cell proliferation in response to anti-CD3 by thymidine incorporation assay (at 2-3 years after GT) and (G) by carboxyfluorescein succinimidyl ester proliferation assay (at 2 years after GT), data not available for patient 5. The shaded area represents the median with interquartile ranges of healthy controls (n = 21). (H) Deep sequencing of TCR repertoire (patient 1, 2 years after GT; patient 2, 1 year after GT; patient 3, 1 year after GT). The frequency of the top 100 most abundant unique clonotypes is expressed as a percentage of the total number of sequences obtained. F/U, follow-up; HC, healthy control; ULN, upper limit of normal; Y, year.
Reconstitution of cellular immunity. (A) Infection scores before and after GT (scoring includes events during the last year of F/U; median, 7.6 years; range, 5.3-8.8 years). (B) Eczema score before and after GT (scoring includes events during the last year of F/U; median, 7.6 years; range, 5.3-8.8 years). (C) Reconstitution of T cells after GT (left: absolute values; right: relative to baseline). (D) Comparison of CD4+:CD8+ T-cell ratio before and after GT (at latest F/U). (E) Comparison of percentage of naive CD8+ T cells (at latest F/U). (F) Evaluation of T-cell proliferation in response to anti-CD3 by thymidine incorporation assay (at 2-3 years after GT) and (G) by carboxyfluorescein succinimidyl ester proliferation assay (at 2 years after GT), data not available for patient 5. The shaded area represents the median with interquartile ranges of healthy controls (n = 21). (H) Deep sequencing of TCR repertoire (patient 1, 2 years after GT; patient 2, 1 year after GT; patient 3, 1 year after GT). The frequency of the top 100 most abundant unique clonotypes is expressed as a percentage of the total number of sequences obtained. F/U, follow-up; HC, healthy control; ULN, upper limit of normal; Y, year.
Patients with WAS exhibit progressive T-cell lymphopenia and severe depletion of total and naive CD8+ T-cell populations.25 We observed that the CD4:CD8 ratio was high or borderline high in 2 patients at baseline and then normalized in both patients (Figure 2D). Naive CD8+ T cells were initially low in all 5 patients and then normalized for age in 4 patients after GT (Figure 2E). WASp is critical for T cells to proliferate and produce interleukin-2 (IL-2) in response to anti-CD3 stimulation.26 Proliferation of T cells after anti-CD3 stimulation as measured both by thymidine incorporation and by dilution of vital dye (carboxyfluorescein succinimidyl ester) was defective at baseline and markedly improved after GT (Figure 2F-G).
Evaluation of TCR Vβ region repertoire by flow cytometry did not show abnormal skewing of TCR clones at baseline in most patients nor after GT (supplemental Figure 3). Examination of TCR CDR3 length by spectratyping showed modest improvement after GT in 3 patients who were evaluated (supplemental Figure 4). However, as reported by us, and others,27 deep sequencing of T-cell receptor β–rearranged products revealed abnormal clonal expansion in sorted naive and memory CD4+ and CD8+ T cells in patients 1 and 2 at baseline, which improved after GT (Figure 2H). Tregs were clonally expanded at baseline in patient 2 and also normalized after GT. Patient 3, who had the mildest clinical phenotype, had no evidence of clonal expansion before GT, and no change in repertoire after GT.
Overall, despite variable transduction efficiency of the drug product and subphysiologic percentages of WASp+ cells (Figure 1B) and lower levels of WASp expression (supplemental Figure 2) compared with healthy controls, T cells that were generated after GT mediated clinical and biologic improvement.
Improvement of humoral immunity
Patients with WAS exhibit defects in B-cell development and function including impaired development of marginal-zone (MZ) B cells in the spleen, increased CD21loCD38lo B cells, poor memory B-cell formation, low immunoglobulin M (IgM), and lack of antibody response to carbohydrate antigens, such as pneumococcal polysaccharide.3,27-31 Total B-cell counts in patients 1, 2, and 3 remained relatively stable, whereas they progressively improved in patient 4 and declined in patient 5, who received multiple courses of rituximab after GT to treat autoimmunity (Figure 3A).
Reconstitution of humoral immunity. (A) Reconstitution of B cells after GT (left: absolute values; right: relative to baseline). (B) WASp expression in B-cell subsets (percentage of WASp+ cells) measured by flow cytometry (2 years after GT). (C) Percentage of unswitched memory B cells after GT. (D) Percentage of class-switched memory B cells after GT. (E) Percentage of MZ-like B cells after GT. (F) Evolution of IgM levels after GT. Asterisks (∗) indicate values after chemotherapy. (G) Isohemagglutinin titers (before and 4-5 years after GT).
Reconstitution of humoral immunity. (A) Reconstitution of B cells after GT (left: absolute values; right: relative to baseline). (B) WASp expression in B-cell subsets (percentage of WASp+ cells) measured by flow cytometry (2 years after GT). (C) Percentage of unswitched memory B cells after GT. (D) Percentage of class-switched memory B cells after GT. (E) Percentage of MZ-like B cells after GT. (F) Evolution of IgM levels after GT. Asterisks (∗) indicate values after chemotherapy. (G) Isohemagglutinin titers (before and 4-5 years after GT).
After GT, the percentage of WASp-expressing B cells improved over time but remained below that of T cells (Figure 1B). At 2 years after GT we observed a trend toward a higher percentage of WASp+ cells in CD19+CD24hiCD38− MZ-like B cells compared with CD19+CD24intCD38int mature B-cell subsets and CD19+CD24hiCD38hi transitional B-cell subsets, consistent with selective advantage conferred by WASp expression in these subsets (Figure 3B). There was also a trend toward higher percentages of WASp+ cells in CD19+CD27+ memory B cells compared with CD19+CD27− naive B cells. Both unswitched (CD19+CD27+IgD+) and class-switched (CD19+CD27+IgD−) memory B cells increased after GT in 4 patients (Figure 3C-D). Total MZ-like B-cell levels improved in most patients (Figure 3E).
IgM serum levels normalized in all patients at 5 years after GT, and isohemagglutinin titers improved in all 4 patients who were evaluable (Figure 3F-G). Pneumococcal vaccine response was tested after GT in 3 patients (patient 1, 2, and 3) with a robust multiserotype response (supplemental Figure 5A). All 5 patients are now not dependent on immunoglobulin replacement therapy with sustained IgG levels with no significant infections despite discontinuation of immunoglobulin replacement therapy (supplemental Figure 5B-C).
In summary, our findings suggest that despite a lower percentage of WASp-expressing B cells compared with levels in healthy controls, defects in humoral immunity were corrected with GT.
Impact of GT on platelets, monocytes, and macrophages
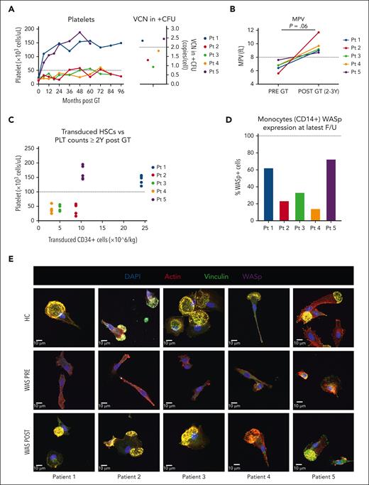
Patients with WAS have microthrombocytopenia and are at risk of severe bleeding.1,32 Platelet levels increased >50 × 103 cells per μL only in patient 1 and 5, the 2 patients with a VCN of ≥2 in transduced CFUs (Figure 4A) and high myeloid VCN in neutrophils (≥1 copy per cell) (Figure 1A). Notably, the mean platelet volume trended toward an increase in all patients after treatment (P = .06), indicating that platelets in circulation had been partially corrected (Figure 4B). The number of transduced HSCs infused did not correlate with platelet counts but, instead, we found a dichotomous outcome that demarcated patients 1 and 5 from the others (Figure 4C). Circulating WASp-expressing platelets were detected in all 4 patients who were evaluated at their latest follow-up but remained generally smaller than those in healthy controls (supplemental Figure 6A-B). After GT, only 2 patients experienced bleeding events; patient 4 developed gingival bleeding due to extremely low platelet counts (2 × 103 cells per μL) at 18 months after GT in the context of Coombs-positive autoimmune hemolytic anemia (AIHA) and suspected concurrent autoimmune thrombocytopenia (ITP) (supplemental Table 2); patient 2 received a single prophylactic platelet infusion, 3 years after GT for a mild rectal bleeding event.
Platelet, monocyte, dendritic cell, and macrophage (myeloid) reconstitution. (A) Evolution of platelet levels after GT (left axis) and comparison to VCN in positive CFUs (left axis). (B) Comparison of mean platelet volume before and after GT (latest F/U). Statistics: Wilcoxon signed-rank test. (C) Comparison of platelet counts (≥18 months after GT) in relation to the number of transduced CD34+ cells infused on day 0. (D) Monocyte (CD14+) WASp expression (percentage WASp+ cells) by flow cytometry (latest F/U). (E) Evaluation of podosome formation by actin and vinculin colocalization by confocal imaging in stimulated CD14+ cells. (F) Evaluation of cytoskeletal function by determination of the percentage of podosome-forming cells in monocyte-derived dendritic cells (left axis) in comparison to the neutrophil VCN at 12 months (right axis). (G) Evaluation of messenger RNA expression of M1 and M2 markers by quantitative polymerase chain reaction of monocyte–derived macrophages before and after GT in patient 2 (9 months after GT) and patient 4 (3 months after GT). Graphs represent mean ± standard deviation of duplicates analyzed for each graph bar. MPV, mean platelet volume.
Platelet, monocyte, dendritic cell, and macrophage (myeloid) reconstitution. (A) Evolution of platelet levels after GT (left axis) and comparison to VCN in positive CFUs (left axis). (B) Comparison of mean platelet volume before and after GT (latest F/U). Statistics: Wilcoxon signed-rank test. (C) Comparison of platelet counts (≥18 months after GT) in relation to the number of transduced CD34+ cells infused on day 0. (D) Monocyte (CD14+) WASp expression (percentage WASp+ cells) by flow cytometry (latest F/U). (E) Evaluation of podosome formation by actin and vinculin colocalization by confocal imaging in stimulated CD14+ cells. (F) Evaluation of cytoskeletal function by determination of the percentage of podosome-forming cells in monocyte-derived dendritic cells (left axis) in comparison to the neutrophil VCN at 12 months (right axis). (G) Evaluation of messenger RNA expression of M1 and M2 markers by quantitative polymerase chain reaction of monocyte–derived macrophages before and after GT in patient 2 (9 months after GT) and patient 4 (3 months after GT). Graphs represent mean ± standard deviation of duplicates analyzed for each graph bar. MPV, mean platelet volume.
The percentage of WASp-expressing monocytes at the latest follow-up was highest in patients 1 and 5, in whom myeloid gene marking was also highest (Figure 4D). Cytoskeleton function was highly abnormal in myeloid cells before GT, as evidenced by the near absence of podosome formation in monocyte-derived dendritic cells. At 12 months after GT, the percentage of podosome-forming cells was improved in all patients, and in patients 1 and 5 who had the highest myeloid gene marking, it reached the level in healthy controls (Figure 4E-F). Because WASp is required for the generation and function of alternatively activated macrophages (M2) with immunoregulatory properties,33 we evaluated M1/M2 polarization before and after GT in 2 patients. Using quantitative polymerase chain reaction messenger RNA analysis of monocyte–derived macrophages, we found that M2 polarization markers CCL13, SLC38A6, and MRC134 were generally underrepresented at baseline compared with in healthy controls, whereas the genes associated with M1 proinflammatory macrophages CCR7 and CXCL10 were highly expressed, consistent with previous reports33 (Figure 4G). The expression of M2-associated transcripts was greatly enhanced after GT, reaching levels observed in healthy controls in some cases, indicating that GT could also correct this innate immune defect.
Taken together, our data suggest that VCN of ≥2 copies per cell in transduced CFUs was associated with correction of defects in myeloid compartments such as platelets, monocytes, and dendritic cells.
Autoimmunity recurrence after GT
Patients with WAS are at risk of autoimmunity because of multiple cellular defects including poorly functioning Tregs,35-40 autoreactive B cells that produce autoantibodies in murine models despite WASp-sufficient T cells,41-43 and lack of IL-10–producing Bregs.44-46 Autoimmunity has also been reported in 14% to 20% of patients with WAS after allogeneic transplantation,6-8 with autoimmune cytopenias in up to 55% of patients after HSCT.47
In our study, both patients with preexisting autoimmunity had post-GT autoimmunity; patient 4 had a flare of autoimmune cytopenias (AIHA and ITP) at 18 months after GT, and patient 5 developed refractory autoimmune hepatitis and AIHA at 8 months after GT (supplemental Table 2). To determine whether post-GT autoimmunity was associated with the presence of autoreactive B cells in these patients, we examined the serum IgG autoantibody profile using a high-throughput autoantigen microarray platform.48 We found, in comparison with baseline, that the levels of autoantibodies were variably ameliorated with GT, without correlation with clinical autoimmunity (supplemental Figure 7). Similar to previous reports,30,49 we found an increase in VH4-34–expressing self-reacting B cells in both naive and memory B cells of patients with WAS compared with healthy controls (Figure 5A). This elevation of VH4-34+ B cells persisted even after GT. Similarly, autoreactive-prone CD19+CD21loCD38lo B cells that are expanded in conditions with chronic immune stimulation including WAS,50-52 remained high after GT in most patients, regardless of clinical autoimmunity (Figure 5B). Collectively, these observations suggest that peripheral regulatory mechanisms such as suppressive signals provided by Tregs and Bregs were mediating tolerance in those patients in whom autoimmunity did not develop. However, more research is needed to corroborate these results, because patients in whom autoimmunity did not develop were also free of autoimmune complications before GT.
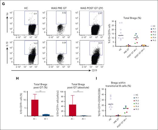
Autoimmunity. (A) Percentage of VH4-34–expressing B cells before (data includes other patients with WAS who did not undergo GT, data not available for patient 5) and after GT; showing flow cytometry example from a representative patient (patient 4). Statistics performed between HCs and pre-GT groups: Mann-Whitney U test. (B) Evolution of CD21loCD38lo B cells (%) after GT. (C) Evolution of Tregs (CD4+CD25hiCD127lo; left: percentage; right: absolute values) after GT; arrows represent onset of autoimmunity flares. (D) Treg (CD4+CD25hiCD127loFOXP3+) WASp expression (percentage WASp+ cells) after GT (2 years after GT). (E) Evolution of transitional B cells (left: percentage; right: absolute values) after GT. (F) Percentage of IL-10–producing B cells (Bregs) in various B-cell subsets in HCs, including transitional (CD19+CD24hiCD38hi), MZ-like (CD19+CD24+CD38−), and mature (CD19+CD24intCD38int) B cells. Statistics: Wilcoxon signed-rank test. (G) Percentage of Bregs in patients before and after GT (2 and 5 years after GT) with either absence (AI−) or presence (AI+) of after GT autoimmunity; showing flow cytometry example from a representative patient (patient 2). (H) Comparative levels of Bregs (left: percentage; right: absolute values) in patients with (AI+) and without (AI−) post-GT autoimmunity. Graphs represent median with interquartile range. Statistics: Mann-Whitney U test. (I) Percentage of Bregs within transitional B cells in patients before and after GT (2 and 5 years after GT). ∗P ≤ .05, ∗∗P ≤ .01, ∗∗∗P ≤ .001. MFI, mean fluorescence intensity.
Autoimmunity. (A) Percentage of VH4-34–expressing B cells before (data includes other patients with WAS who did not undergo GT, data not available for patient 5) and after GT; showing flow cytometry example from a representative patient (patient 4). Statistics performed between HCs and pre-GT groups: Mann-Whitney U test. (B) Evolution of CD21loCD38lo B cells (%) after GT. (C) Evolution of Tregs (CD4+CD25hiCD127lo; left: percentage; right: absolute values) after GT; arrows represent onset of autoimmunity flares. (D) Treg (CD4+CD25hiCD127loFOXP3+) WASp expression (percentage WASp+ cells) after GT (2 years after GT). (E) Evolution of transitional B cells (left: percentage; right: absolute values) after GT. (F) Percentage of IL-10–producing B cells (Bregs) in various B-cell subsets in HCs, including transitional (CD19+CD24hiCD38hi), MZ-like (CD19+CD24+CD38−), and mature (CD19+CD24intCD38int) B cells. Statistics: Wilcoxon signed-rank test. (G) Percentage of Bregs in patients before and after GT (2 and 5 years after GT) with either absence (AI−) or presence (AI+) of after GT autoimmunity; showing flow cytometry example from a representative patient (patient 2). (H) Comparative levels of Bregs (left: percentage; right: absolute values) in patients with (AI+) and without (AI−) post-GT autoimmunity. Graphs represent median with interquartile range. Statistics: Mann-Whitney U test. (I) Percentage of Bregs within transitional B cells in patients before and after GT (2 and 5 years after GT). ∗P ≤ .05, ∗∗P ≤ .01, ∗∗∗P ≤ .001. MFI, mean fluorescence intensity.
Although the percentage of Tregs (CD4+CD25hiCD127lo) was slightly improved by GT in all patients (Figure 5C), we noted that total numbers of T cells (Figure 2C left) and of Tregs were considerably lower in the 2 patients with post-GT autoimmunity at the time of clinical autoimmune symptoms (9 and 18 months after GT respectively) compared with the 3 patients without autoimmunity (Figure 5C right, indicated with arrows). To determine whether WASp expression was low in Tregs of patients with autoimmunity after GT, we measured protein expression in CD4+CD25hiCD127loFOXP3+ Tregs. We found that the proportions of WASp-expressing Tregs were partially restored in 4 patients (35%-50% WASp+ Tregs) and fully restored in patient 1 (Figure 5D); there was no correlation with the timing of post-GT autoimmunity.
Because intrinsic B-cell defects have been implicated in the development of autoimmunity in patients with WAS, we further examined B-cell compartments implicated in control of autoimmunity. There was poor recovery of CD19+CD24hiCD38hi immature transitional B cells within the first 2 years after gene transfer only in the 2 patients with autoimmunity (Figure 5E). We confirmed in healthy donors that this B-cell compartment is enriched in IL-10–producing Bregs (Figure 5F).44,53 Consistent with findings from other groups,44,45 we found a near absence of IL-10–producing Bregs in patients with WAS at baseline compared with that in healthy controls (Figure 5G). Notably, B-cell IL-10 production was increased in the 3 patients without autoimmunity but remained defective in the 2 patients that experienced post-GT autoimmunity (Figure 5G-H). Furthermore, transitional cells recovered promptly after GT in the 3 patients without autoimmunity, and these cells produced high levels of IL-10 (Figure 5I).
These data suggest that, in addition to delayed reconstitution of Tregs, impaired development of Bregs may contribute to immune dysregulation after GT.
Safety and genotoxicity of GT
No serious GT-related adverse events have occurred to date. Replication-competent LV was not detected. In this trial, to date, there have been no reported GT-related malignancies. However, patient 2 developed a paratesticular rhabdomyosarcoma (FOXO1−) 6.5 years after GT. CD45− tumor cells showed a complete absence of gene marking (VCN, 0.00; purity, 100%), excluding potential vector genotoxicity. Therefore, this complication was attributed to conditioning toxicity.54 The patient underwent a radical orchiectomy, radiation therapy, and a modified chemotherapy regimen with vincristine and dactinomycin, with good clinical outcome at 23 months of follow-up.
Analysis of integration site distributions in all 5 patients showed reconstitution to be highly polyclonal, with no clones expanded to >20% of the transgene-marked cell population at any point and no notable outgrowth of clones with integrations near genes of concern (Figure 6A). A longitudinal comparison of clonal diversity using the Simpson index showed consistent high diversity (Figure 6B). The reconstructed proportion of each vector-marked cell type assessed longitudinally, together with an index of the potential pluripotency of the 4 cell types queried for each patient, was calculated (supplemental Integration Site Data Analysis). Most of the cells comprised low-abundance clones; the 100 most abundant insertion sites were estimated to account for <50% of the cells in any specimen. Pluripotent lineages could be readily detected in all 4 patients (Figure 6C). For the 2 patients with samples available at 6 months or earlier after GT, pluripotent lineages were less abundant early than at later time points (Figure 6C), consistent with the concept that contribution of blood cells by pluripotent lineages increases at later times after GT.55
Insertion site and multipotency analysis. (A) Proportional contributions of gene-modified cell clones to the full population. Integration sites are named by the nearest gene (listed to the right). Gray indicates pooled low-abundance clones. (B) Longitudinal analysis of clonal diversity as measured using the Shannon index. Values are shown for each patient for each cell subset sampled (key below). (C) Longitudinal progression of pluripotency, measured using the multipotency index applied to the most abundant 100 clones, for which measurement is most reliable (described in detail in supplemental Data Analysis). The x- and y-axes both show the evaluable samples for each patients, and the colored tiles on the heat map show the extent of sharing between samples from the same patient. The diagonal from lower left to upper right shows the sharing of each sample with itself, which is 100% identical. The sharing between different time points is shown by the color code on the right.
Insertion site and multipotency analysis. (A) Proportional contributions of gene-modified cell clones to the full population. Integration sites are named by the nearest gene (listed to the right). Gray indicates pooled low-abundance clones. (B) Longitudinal analysis of clonal diversity as measured using the Shannon index. Values are shown for each patient for each cell subset sampled (key below). (C) Longitudinal progression of pluripotency, measured using the multipotency index applied to the most abundant 100 clones, for which measurement is most reliable (described in detail in supplemental Data Analysis). The x- and y-axes both show the evaluable samples for each patients, and the colored tiles on the heat map show the extent of sharing between samples from the same patient. The diagonal from lower left to upper right shows the sharing of each sample with itself, which is 100% identical. The sharing between different time points is shown by the color code on the right.
Discussion
In line with previous studies using the same LV-w1.6 WASp vector,17-22 clinical and biologic manifestations of cellular and humoral defects associated with WAS were corrected with GT in the patients in this trial. Our study builds on previous findings in 2 ways: we add important insights into the contribution of Tregs and Bregs in WAS-associated autoimmunity; our data also highlight that VCN in individual transduced CFUs was strongly associated with myeloid and platelet recovery after GT and may be more predictive than bulk VCN or total transduced cell number.
For reasons that are incompletely understood, patients with WAS with mixed-donor chimerism after HSCT are at increased risk of autoimmune complications,6,7 which raises the concern that partial immune correction provided by GT may predispose to post-GT autoimmunity. Our analysis of the 2 patients who had post-GT autoimmunity despite reconstitution of WASp+ B cells provides mechanistic insight into the role of WASp in immune dysregulation. Intrinsic B-cell defects play an important role in autoimmune disease in WAS, as shown by mouse models in which WASp deficiency restricted to the B-cell lineage was sufficient to drive autoantibody production and systemic autoimmunity.41,43 We looked for evidence that the 2 patients with clinical autoimmunity failed to clear autoreactive B cells, and found that self-reactive VH4-34–bearing B cells and CD21loCD38lo B cells persisted in all patients.
Our examination of Tregs and Bregs supports a conclusion that clinical autoimmunity was related to lack of peripheral regulation. Although we found that FOXP3+ Tregs had similar levels of WASp+ cells in patients with and without autoimmunity, the 2 patients with autoimmunity had strikingly low absolute Treg numbers and total T-cell numbers. We surmise that the expression of WASp was likely sufficient to protect from autoimmunity in the 3 patients with adequate numbers of Tregs despite persistence of autoreactive B cells and autoantibody production. Bregs are a newly identified B-cell subset that exhibit suppressive functions predominantly through secretion of the inhibitory cytokine IL-10, which is their defining feature.56 Several groups have identified CD19+CD24+CD38+ transitional B cells as being highly enriched in Bregs, and have demonstrated their unique potential to suppress T helper type 1 and type 17 cells in vitro.53,57 In our patients with WAS, this subset of B cells was highly defective in IL-10 production, confirming previous findings from Bouma et al.44 The 2 patients with post-GT autoimmunity showed near absence of CD19+CD24+CD38+ transitional B cells at the time of autoimmune manifestations, and completely failed to restore the Breg compartment. Taken together, these data suggest that the presence of sufficient levels of both WASp-expressing Tregs and Bregs may be required for the maintenance of immune tolerance in patients with WAS after GT. Another study with patients undergoing GT with the same vector reported only infrequent and transient autoimmunity after GT21; we speculate that the difference in incidence and severity of autoimmunity could be related to the inclusion of rituximab in the conditioning regimen.
We confirmed that GT ameliorated WAS-associated bleeding diathesis. The single severe bleeding event in patient 4 occurred at the time of suspected ITP, highlighting the importance of controlling post-GT autoimmunity. Platelet reconstitution in our trial, and other trials, using the same vector, has been variable, with only a portion of the patients achieving platelet counts above the clinically relevant threshold of 50 × 103 cells per μL.21,22 In the study from Magnani et al, bulk VCN was generally low (range, 0.6-2.8; median, 0.8) and of 5 patients who did not undergo splenectomy, only 1 patient achieved platelet counts of >50 × 103 cells per μL.22 In contrast, in a study by Ferrua et al, bulk VCN was generally >2 (range 1.4-4.3; median, 2.6) and 7 of 8 patients achieved platelet counts of >50 × 103 cells per μL.18,21 The number of transduced cells infused in patients has been proposed as a predictor of platelet reconstitution.18 In our study, the number of transduced cells and bulk VCN did not correlate with platelet reconstitution; despite the wide range of transduced cell numbers received by patients, we saw a binary outcome rather than a linear relationship between these variables. Platelet count correlated most strongly with the number of copies of vector in individual CFUs. Our data suggest that higher VCN in individual myeloid progenitor cells is required to overcome the ineffective thrombopoiesis and increased peripheral destruction of WASplo platelets in the spleen and other reticular endothelial organs.58 Notably, the 2 patients with the best platelet recovery had the highest percentage of WASp+ monocytes, and achieved the highest percentages of podosome-forming cells after GT. Thus, ensuring high transduction efficiency when using viral vectors appears important for reconstitution of platelet and monocyte functions in patients with WAS.
This trial reached its primary end point, demonstrating the safety of using a SIN-LV vector to treat patients with WAS. Similar to previous studies using this vector,17,18,21 to date, no oncogenic events related to the therapeutic product have been noted, with up to 8.8 years of follow-up. All patients exhibit sustained production of a polyclonal repertoire and evidence of engraftment of multipotent progenitors. Using integration site analysis and statistical methods to account for sparse sampling, we demonstrated that the proportion of cells produced from pluripotent progenitors increased over time. Although outcomes for our patients are promising, the occurrence of solid cancer in patient 2, which was likely related to exposure to busulfan conditioning, highlights the importance of developing nontoxic conditioning methods to improve safety of future GT trials.
In conclusion, GT appears to be a safe and effective alternative to HSCT. Reports of HSCT show that in the most recent era, overall survival is excellent, approaching 90%. Most recipients of HSCT achieve high-level donor chimerism, which is associated with normalization of platelet counts.8,59 The increasing use of haploidentical donors may circumvent the need to find a highly matched donor.59 Nevertheless, GVHD remains a leading cause of death with HSCT.8,59 In the absence of comparative trials between GT and HSCT, and the very small number of patients who have undergone GT, it is difficult to conclude, at this time, whether 1 procedure is superior to the other. The variability of platelet correction with GT could be addressed through improvements in vector design, including codon optimization of the transgene to yield higher amounts of protein per cell and/or regulatory elements that enhance protein expression specifically in megakaryocytes. Barriers to commercialization of this vector and giving access to patients remain, and include the high cost to development by industry and the lack of profitability for companies to engage in the rare disease areas. Whether academic medical centers will find a way to address this gap remains to be seen. Our study, and others, show the promise and potential of GT to treat this disease without the complications of allogeneic HSCT.
Acknowledgments
Serum samples from patients with systemic lupus were kindly provided by George Tsokos from Beth Israel Deaconess Medical Center, Boston, MA. Healthy control data for TCR β variable region repertoire by flow cytometry were kindly provided by Marita Bosticardo from the Division of Intramural Research, National Institute of Allergy and Infectious Diseases, Bethesda, MD.
The study was funded by the Gene Therapy Resource Program, National Institutes of Health (NIH), National Heart, Lung, and Blood Institute (NHLBI) (grant RSA 1089, CRB-SSS-S-14-003897 [D.A.W.]); the Production Assistance for Cellular Therapy program, NIH, NHLBI (grant HHSN268201000009C); NIH, National Institute of Diabetes and Digestive and Kidney Diseases grant P30DK03485 (S.B.S.); Translational Investigator Service, Boston Children’s Hospital (S.-Y.P. and S.B.S.); Manton Center, Boston Children’s Hospital (S.-Y.P.). R.L. received funding from the Canadian Institutes of Health Research. This work was funded, in part, by the Intramural Research Program, NIH, National Cancer Institute (NCI), Center for Cancer Research (S.-Y.P.). L.D.N. is supported by the Division of Intramural Research, NIH, National Institute of Allergy and Infectious Diseases (NIAID) grant AI001222-07. This work was supported, in part, by NIH, NIAID grants P30-AI045008, U01AI125051, and U19AI149680, NIH, NCI grant R01CA241762, and NIH, NHLBI grant 5R01HL142791 (F.D.B.). This work was supported in part by AFM/Telethon, the French Muscular Dystrophy Association (through recurrent support of Genethon).
Authorship
Contribution: R.L. performed immune reconstitution analysis and drafted the manuscript; J.I.C., J.C.-v.d.S., A.M., J.F., J.J., and C.F. performed immune reconstitution and podosome analysis; M.A.A. performed gene marking (VCN) and TCR β variable region repertoire analysis, and participated in development of the transduction protocol; J.K.E., H.A., C.C.B., V.A.C., D.F.K., S.R., A.M.R., and F.D.B. performed insertion site analysis; N.K. and A.L.F. performed platelet analysis; A.B. and S.B.S. performed M1 and M2 macrophage polarization analysis; D.P., Q.-Z.L., and C.Z. performed autoantibody microarray analysis and interpretation; L.A.H. and A.E.O. performed deep sequencing of TCR repertoire; C.D., B.M., E.M., and S.M.K. participated as clinical research staff; W.B.L. served as trial statistician; S.B., A.O., E.K.-A., J.M.D., L.R.F.S., A.S., Y.A., A.K., M.A.T.N., J.S.W., and V.D.U.V. participated in patient follow-up; A.G. provided preclinical data underlying the trial, participated in development of transduction protocol, and provided the vector; L.D.N., D.A.W., and S.-Y.P. conceptualized and supervised the clinical trial; S.-Y.P. led patient care during the trial, and supervised all experiments and writing of the manuscript; and all authors provided critical feedback and contributed to the final version of the manuscript.
Conflict-of-interest disclosure: L.A.H. has received salary support from the Childhood Arthritis and Rheumatology Research Alliance; consulting fees from Sobi, Pfizer, and Adaptive Biotechnologies; and investigator-initiated research grants from Bristol Myers Squibb. W.B.L. is a consultant for Merck Sharp and Dohme Corp, ArQule Inc (Burlington, MA), and Jubilant DraxImage Inc. F.D.B. is a scientific cofounder of Biocept; has intellectual property licensed to Novartis; and is a consultant for SANA, Poseida, Encoded, and Johnson and Johnson. S.B.S. declares the following interests: scientific advisory board participation for Pfizer, BMS, Lilly, Roche, IFM Therapeutics, Merck, and Pandion Inc; grant support from Pfizer, Novartis, Amgen, and Takeda; and consulting for Takeda, and Amgen. D.A.W. declares the following interests: steering committee membership for Novartis ETB115E2201; advisory board member and consultant for bluebird bio, Beam Therapeutics, Skyline Therapeutics, and Biomarin; consultant for US Food and Drug Administration advisory committee on Eli-Cel and Beti-Cel BLA applications and presentations; chief scientific chair, Emerging Therapy Solutions; and receipt of good manufacturing practices vector from bluebird bio and Orchard Therapeutics for unrelated studies. The remaining authors declare no competing financial interests.
The current affiliation for A.B. is AbbVie Cambridge Research Center, Cambridge, MA.
The current affiliation for J.C-v.d.S. is Department of Human Genetics, Radboud University Medical Center, Nijmegen, The Netherlands.
The current affiliation for A.M. is Duke Brain Tumor Immunotherapy Program, Department of Neurosurgery, and Department of Pathology, Duke University Medical Center, Durham, NC.
The current affiliation for C.F. is Be Biopharma, Cambridge, MA.
The current affiliation for J.F. is Tufts University School of Dental Medicine, Boston, MA.
The current affiliation for J.J. is Gritstone Bio Inc, Boston, MA.
The current affiliation for S.M.K. is Loyola University Chicago, Stritch School of Medicine, Chicago, IL.
Correspondence: Sung-Yun Pai, Immune Deficiency-Cellular Therapy Program, Center for Cancer Research, National Cancer Institute, National Institutes of Health, 10 Center Drive, Room 1-5142, MSC 1102, Bethesda, MD 20892; e-mail: sung-yun.pai@nih.gov; and David A. Williams, Division of Hematology/Oncology, Boston Children's Hospital, 300 Longwood Ave, Karp 08125.3, Boston, MA 02115; e-mail: dawilliams@childrens.harvard.edu.
References
Author notes
∗R.L. and J.I.C. contributed equally to this work as joint first authors.
All data associated with this study are available in the main text or the supplementary materials. R packages referenced in the manuscript and supplements (eg, cellTypeCompositions and IINSPIRED) can be found at https://github.com/BushmanLab.
The online version of this article contains a data supplement.
The publication costs of this article were defrayed in part by page charge payment. Therefore, and solely to indicate this fact, this article is hereby marked “advertisement” in accordance with 18 USC section 1734.









This feature is available to Subscribers Only
Sign In or Create an Account Close Modal