Introduction:
Venetoclax (VEN), a BCL-2 inhibitor, effectively induces apoptosis in acute myeloid leukemia (AML) cells. Resistance to VEN in the treatment of AML can occur through various mechanisms. Some of the identified resistance mechanisms include: expansion or gain of clones with activation of the receptor tyrosine kinase (RTK) pathway; disruption of TP53 function, a tumor suppressor gene known to play a critical role in cell cycle regulation and apoptosis; selection of AML populations with monocytic differentiation, possibly altering cellular characteristics and response to treatment; overexpression of the MCL1 gene, which encodes for a protein that can counteract the pro-apoptotic effects of venetoclax; switch to lipid metabolism, an adaptive response by leukemia cells that may confer resistance to venetoclax; mutations in BCL-2 and BAX genes, which could affect the activity of these key regulators of apoptosis. While these mechanisms have been extensively studied, the role of rearrangements, often combined with genomic events, has not been fully explored.
The INTHEMA protocol (NCT04298892) aimed to identify new VEN resistance mechanisms in patients with relapsed/refractory AML treated with VEN in combination with hypomethylating agents and to provide addressable molecular pathways useful for restoring drug sensitivity or offer novel therapeutic opportunities.
Methods:
Informed consent was obtained from 21 consecutive patients. Samples were collected from these patients with relapse or refractory disease after VEN + hypomethylating agent treatment. TruSight RNA Pan-Cancer analysis was performed to investigate fusion genes (using capture technology covering 1385 genes), RNA expression, and expressed mutations for each sample.
Results:
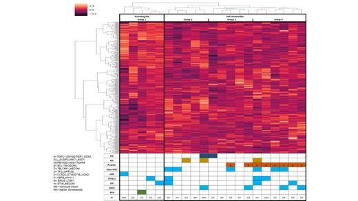
Among the 21 patients, 17 (81%) showed at least one putative mechanism of VEN resistance (as illustrated in the figure). These mechanisms included co-occurring mutations and genomic rearrangements. RTK mutations were found in 14 patients (67%), with specific mutations observed in NRAS, PTPN11, CBL, FLT3, JAK2, cKIT, EPHB6, FGFR and PDGFRb. One patient had a BAX mutation (p.G67R; BH3 domain), three patients exhibited a switch to a monocytic phenotype, and two patients had marker chromosomes. Gene fusions were identified in eight patients (38%): in particular, we discovered a cryptic rearrangement of MECOM (TBL1XR1-MECOM and ETV6_MECOM) in 2 patients, a novel BCL11B fusion ( BCL11B-GSDMC), a CCND2-ETV6 BIRC6-LTBP1, the reciprocal NUP98-NSD1, the canonical CBFB-MYH11 and additional transcripts with less defined roles ( PSPC1-ZMYM2, PER1-DDX5, ELL-SUGP2). Interestingly, most of the genes involved in traslocations, with a potential driver role in therapy resistance ( MECOM, ETV6, CCND2, BCL11B, NUP98) also showed high expression levels in patients harboring the traslocation. Unsupervised clustering of RNA expression data revealed two main patient groups. The first group (24%) demonstrated an “activating-like” signature, characterized by overexpression of CSF3R and IKZF, suggesting a potential target for tyrosine kinase inhibitors. The second group exhibited a “self-renewal like” signature, suggesting a possible benefit from histone deacetylase inhibitors, as previously published. Patients with gene fusions were predominantly clustered within the “self-renewal like” group, particularly in a subgroup (subgroup 4) showing overexpression of HOXA genes.
Conclusions:
Through deep transcriptomic characterization combined with conventional diagnostics, this analysis uncovered novel mechanisms of VEN resistance while confirming established ones. The distinct gene expression patterns may help tailor targeted therapies, with patients showing the “activating-like” signature potentially benefiting from tyrosine kinase inhibitors and those with the “self-renewal like” signature possibly responding well to histone deacetylase inhibitors. Furthermore, HOXA gene overexpression presents an exciting therapeutic opportunity for selected patients. Further research and clinical validation are needed to translate these findings into actionable clinical strategies.
Disclosures
No relevant conflicts of interest to declare.

This feature is available to Subscribers Only
Sign In or Create an Account Close Modal