Key Points
CHIP and myeloma derive from unrelated clones, and their coexistence seems to confer only a mild clinical impact in our cohort.
The myeloma TME has more inflammation and dysfunctional immune cells in the presence of CHIP.
Visual Abstract
Multiple myeloma (MM) initiation is dictated by genomic events. However, its progression from asymptomatic stages to an aggressive disease that ultimately fails to respond to treatments is also dependent on changes of the tumor microenvironment (TME). Clonal hematopoiesis of indeterminate potential (CHIP) is a prevalent clonal condition of the hematopoietic stem cell whose presence is causally linked to a more inflamed microenvironment. Here, we demonstrate in 106 patients with MM that CHIP is frequently coexisting with MM at diagnosis, associates with a more advanced Revised International Staging System stage and higher age, and has a nonsignificant trend toward lower median hemoglobin. In our cohort, the 2 conditions do not share a clonal origin. Single-cell RNA sequencing in 16 patients with MM highlights significant TME changes when CHIP is present: decreased naive T cells, a proinflammatory TME, decreased antigen-presenting function by dendritic cells, and expression of exhaustion markers in CD8 cells. Inferred interactions between cell types in CHIP-positive TME suggested that especially monocytes, T cells, and clonal plasma cells may have a prominent role in mediating inflammation, immune evasion, and pro-survival signals in favor of MM cells. Altogether, our data reveal that, in the presence of CHIP, the TME of MM at diagnosis is significantly disrupted in line with what is usually found in more advanced disease, with potential translational implications. Our data highlight the relevance of this association and prompt for further studies on the modifier role of CHIP in the MM TME.
Introduction
Multiple myeloma (MM) is a plasma cell (PC) malignancy that progresses from asymptomatic stages, namely monoclonal gammopathy of unknown significance and smoldering MM (SMM). Progression is driven by genetic and phenotypic features of different cell subpopulations and changes in the tumor microenvironment (TME).1-4 Serial sampling of patients in the asymptomatic and MM stage has revealed how, often, distinct genomic changes in clonal PCs (cPCs) explain an aggressive change in clinical behavior of the tumor.5,6 However, in other cases, no change is observed in the cPCs despite a clinical progression: here, TME is thought to potentially play a role in shaping disease aggressiveness. Indeed, the TME is a key player in myeloma pathogenesis,7-9 with altered features promoting tumor proliferation, resistance to apoptosis, cancer cell trafficking, and homing. Recent studies using genetically engineered mouse models have confirmed that PC expansion is paralleled by an increase of T lymphocytes, and particularly of exhausted CD8 T cells.10 Furthermore, with the advent of single-cell RNA sequencing (scRNA-seq), the TME of asymptomatic and symptomatic conditions has been studied, and similar changes in CD8 T cells were reported, along with defective antigen-presentation pathways from monocytes.11
Clonal hematopoiesis of indeterminate potential (CHIP) refers to clonal expansion of hematopoietic stem cells (HSCs) supported by somatic mutations in leukemia-driver genes in otherwise healthy individuals.12 CHIP associates with increased risk of myeloid neoplasm (MN) and all-cause mortality.13,14 The prevalence of CHIP in patients with newly diagnosed MM (NDMM) was estimated at ∼10% to 16%, depending on the criteria used to define CHIP occurrence.15,16 Slightly higher prevalence was often reported at the time of autologous stem cell transplantation (ASCT).17-21 Several clinical correlates of CHIP have been investigated in the setting of MM. Inconsistent associations have been identified with age or efficiency of HSC mobilization, whereas CHIP was reported to delay platelet engraftment after ASCT.15-18,21,22 Overall, CHIP has been found to associate with adverse outcomes in some reports,18 with a protective effect of lenalidomide in this regard. At the same time, despite an overall clinical benefit, lenalidomide may promote the development of therapy-related MN (tMN) through expansion of preexisting TP53-mutated clones.23 Concerning chemotherapy, it has been demonstrated that post-ASCT tMNs emerge from preexisting clonal hematopoiesis (CH) clones that either may have been selected by treatment or may have escaped (by apheresis) exposure to high-dose melphalan and have benefited from the leukemia-permissive effects of chemotherapy on the bone marrow (BM) compartment.24 Even less is known about the correlation between CHIP and asymptomatic conditions. We previously revealed that in a selected older population cohort, monoclonal gammopathy of unknown significance and CHIP do not associate.25 In smoldering Waldenstrom macroglobulinemia, instead, the presence of CHIP associates with increased rate of progression, suggesting a causal pathogenic link between the 2 conditions.26
Even though a recent paper reported the absence of a common founder mutation in a small subset of patients with co-occurring myelodysplastic syndrome and PC disorders,27 the relationships between the PC clone and CHIP are still uninvestigated and could be multiple. It could be speculated that the PC clone hierarchically derives from a CHIP-positive HSC clone. Alternatively, if a causal link between the HSC and PC clones exists, this could be cell extrinsic. The presence of CHIP-derived clonal myeloid cells in the TME may promote tumorigenic pathways in the PC. In turn, an inflamed TME promoted by cPCs and antimyeloma treatment could foster the expansion of a CHIP clone.
To try and answer some of these questions, we assessed the prevalence and clinical correlates of CHIP in a series of 106 patients with NDMM. Furthermore, in a fraction of them, we dissected clonal hierarchies in flow-sorted BM HSCs and PCs and analyzed TME by scRNA-seq to determine whether CHIP could be permissive or causal to the development of MM through either cell-intrinsic or cell-extrinsic mechanisms.
Methods
Patients
We studied 106 patients with NDMM admitted to our institution between April 2016 and September 2024 and whose clinical characteristics are reported in supplemental Table 1, available on the Blood website. MM was diagnosed according to the International Myeloma Working Group–revised criteria.28 The re-evaluation of the clinical data at the time of paper writing established that 1 patient met the criteria for SMM. The study was approved by the local ethics committee (provision number 553_2022, dated 8 June 2022), and written informed consent was obtained from all the patients enrolled. The study was conducted according to good clinical practice and the ethical principles outlined in the Declaration of Helsinki. Clinical data were collected until February 2025. A total of 64 patients were ASCT eligible, of whom 53% underwent D-VTd (daratumumab-bortezomib-thalidomide-dexamethasone) induction and the remainder VTd (bortezomib-talidomide-dexamethasone)/KRD (carfilzomib-lenalidomide-dexamethasone). Within this cohort, 59 patients progressed to ASCT. Among the cases that were ASCT ineligible, DRd (daratumumab-lenalidomide-dexamethasone) was mainly used (59%), followed by bortezomib-based regimens (VMP [bortezomib-melphalan-prednisone]/Vd [bortezomib-dexamethasone], 16%), Rd (lenalidomide-dexamethasone) (22%), and chemotherapy (3%). Median follow-up time was 27 months (range, 0-100 months), for a total of 3421 person-months. At the end of the follow-up period, 90 of 106 patients (85%) were alive.
Sample collection and preparation
Peripheral blood (PB) sampling was performed at diagnosis in all patients (N = 106). BM was sampled at diagnosis in a subset of them for HSC/PC sorting and scRNA-seq (n = 8) or scRNA-seq only (n = 8; supplemental Table 2). One/two additional PB samples were collected after first-line treatment in 27 patients. White blood cells (WBCs) were obtained from PB after red cell lysis. BM aspirates underwent Ficoll gradient separation to collect mononuclear cells, which were subjected to fluorescence-activated cell sorting to separate CD34+ (HSCs) and CD45–/CD38+/CD138+ (PCs) cells and to immunomagnetic separation by anti-CD138 monoclonal antibodies (Stemcell Technologies, Vancouver, BC, Canada) to isolate PCs from TME residual cells. An overview of the sampling and next-generation sequencing (NGS) analyses is found in supplemental Figure 1.
Whenever possible, the main MM cytogenetic alterations were assessed by fluorescence in situ hybridization, as previously described.29
NGS for clonality assessment
Genomic DNA from PB WBCs and BM-sorted HSCs and PCs was extracted using standardized protocols. Library preparation and sequencing details about the gene content of the targeted panels and the specific criteria for variant calling, as previously described,25,30-33 are provided in the supplemental Methods.
scRNA-seq
A detailed description of scRNA-seq and data analysis is in the supplemental Methods. Briefly, CD138+ (n = 15) and CD138– (n = 16) BM cells from 16 patients (8 CHIP positive and 8 CHIP negative) were processed using the 10× Genomics Chromium Single-cell 5′ Gene Expression workflow and the Chromium Single-cell V(D)J Enrichment protocol, as previously described.34-36 scRNA-seq data were processed and analyzed with the Cell Ranger software and Seurat pipeline.37
Statistical analyses
Statistical analyses were performed using R. Details on statistical tests are provided in the supplemental Methods.
Results
CHIP mutational spectrum and clinical associations
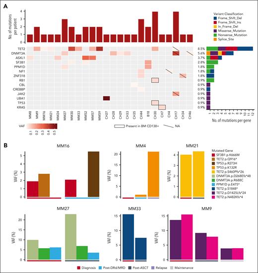
We analyzed the prevalence and mutational spectrum of CHIP in a series of 106 patients by targeted NGS of 74 genes recurrently mutated in myeloid malignancies on DNA purified from PB WBC (supplemental Figure 1). Average depth of coverage was 1099× (range, 381-2193×). We detected pathogenic mutations in the PB of 24 patients of 106 (24/106; 22.6%), carrying a total of 40 variants at a median variant allele frequency (VAF) of 7.9% (range, 2.4-54.2; Figure 1A; supplemental Table 3). Because our gene panel also contained classical MM driver genes, we wanted to exclude that some of the mutations found in peripheral WBC could indeed arise from MM cells rather than myeloid cells, even if none of our patient had microscopic evidence of circulating PCs. To this end, we sequenced, where available, the CD138-purified BM PC DNA of the mutated patients, thus identifying variants not attributable to CHIP but rather belonging to circulating MM cells in KRAS, TP53, and RB1 genes (Figure 1A). After excluding these mutations, CHIP was detectable in 21.7% of the patients (23/106). Consistent with previous reports, the most frequently mutated genes were TET2 and DNMT3A, followed by ASXL1, SF3B1, PPM1D, NF1, ZNF318, and other genes with single occurrences. Most patients had only a single CHIP mutation, but 9 cases carried from 2 to 4 variants. One of the patients (CH27) carried the M41T variant in the UBA1 gene, although without presenting any clinical manifestation of VEXAS syndrome. Because this mutation is suggestive of PB clonality but cannot be considered as CHIP in the strict sense, we excluded this patient from subsequent analyses.
Mutational spectrum of CHIP. (A) Oncoplot of mutations in CHIP-associated genes detected in the PB of patients with MM at diagnosis. Each column represents 1 tumor sample and each row a gene. The heat map is color coded according to (maximum) VAF at which each gene was found mutated in the corresponding sample, as depicted in the color-scale bar at the bottom. In case the variant was found also in DNA from BM PCs, the gene reveals a black contour. For mutations whose MM origin could not be excluded due to unavailability of PC DNA, genes are highlighted with a diagonal bar. The number and the types of mutations (as specified in the legend) identified in each gene are plotted on the right of the heat map, preceded by the indication of the percentage of mutated patients. The bar graph above the heat map represents the number of variants per patient. (B) Dynamics of CHIP-associated mutations detected in longitudinally analyzed patients, suggesting patterns of branching (MM16) or linear evolution (MM4), or stability, expansion, or reduction of subclones present both at diagnosis and during follow-up (MM21, MM27, MM33, and MM9). The bar charts represent the VAF of the variants (listed in the legend on the right) at each time point (color coded according to the disease phase, as detailed under the graphs).
Mutational spectrum of CHIP. (A) Oncoplot of mutations in CHIP-associated genes detected in the PB of patients with MM at diagnosis. Each column represents 1 tumor sample and each row a gene. The heat map is color coded according to (maximum) VAF at which each gene was found mutated in the corresponding sample, as depicted in the color-scale bar at the bottom. In case the variant was found also in DNA from BM PCs, the gene reveals a black contour. For mutations whose MM origin could not be excluded due to unavailability of PC DNA, genes are highlighted with a diagonal bar. The number and the types of mutations (as specified in the legend) identified in each gene are plotted on the right of the heat map, preceded by the indication of the percentage of mutated patients. The bar graph above the heat map represents the number of variants per patient. (B) Dynamics of CHIP-associated mutations detected in longitudinally analyzed patients, suggesting patterns of branching (MM16) or linear evolution (MM4), or stability, expansion, or reduction of subclones present both at diagnosis and during follow-up (MM21, MM27, MM33, and MM9). The bar charts represent the VAF of the variants (listed in the legend on the right) at each time point (color coded according to the disease phase, as detailed under the graphs).
In 27 of 106 patients, we repeated CHIP assessment on sequential samples (n = 34) collected during treatment, based on ASCT (n = 20) or DRd for transplant-ineligible patients (n = 7; median interval, 15 months; range, 4-29; supplemental Figure 1). 21 patients were negative for CHIP at diagnosis and were confirmed as such at the following time points. In 4 cases, we found a change in VAF of mutations present both at diagnosis and during treatment (Figure 1B). Among the remaining patients, MM16 tested positive for CHIP both at diagnosis and after DRd first-line treatment, albeit with underlying branching clonal evolution. Here, a SF3B1 hotspot mutation was present at comparable allele frequencies at both time points. In addition, at diagnosis, we also detected a subclone carrying a nonsense mutation in TET2 gene at a VAF of 2.8% that disappeared during treatment. At the same time, a p.R273H variant in the TP53 gene was detected in the posttherapy sample (VAF = 5.5%) that was not found at diagnosis, even after removing all filters. A second patient, MM4, had a linear evolution pattern: although the diagnosis and MRD samples were negative for CHIP through standard analysis, the relapse sample taken 29 months after diagnosis was positive for the TP53 p.K132R mutation. Looking back at the previous samples, the mutation was present at MRD but at low levels, which did not pass our filtering criteria, and was entirely absent at diagnosis.
We next looked at associations between the presence of CHIP and clinical variables in the 105 evaluable patients (Table 1). The median age of the entire patients’ cohort was 68 years (range, 41-88) and significantly higher in CHIP-positive patients (median = 72; range, 51-88) compared with negative ones (median = 67; range, 41-85; P = .022; Figure 2A). Regarding abnormalities in the PB parameters, we observed a trend toward statistical significance for lower hemoglobin concentration in the presence of CHIP (P = .056; Figure 2A). Furthermore, a correlation was found between CHIP positivity and Revised International Staging System, stage III (6/21, 28.6% vs 6/72, 8.3% in CHIP-negative patients; P = .049; Figure 2B). No further correlation was found between CHIP and other clinical and treatment variables. In particular, during a median follow-up of 27 months, CHIP did not correlate with cytopenias during treatment. In our cohort, 59 patients underwent ASCT, of which 10 (17%) with CHIP: here, there was no difference in terms of platelet and neutrophil engraftment with respect to CHIP-negative counterpart (17 days in both cohorts; P = .87; and 11.5 days vs 12 days; P = .78, respectively). Only 1 t-MN was reported in our cohort during the follow-up time, in 1 CHIP-negative patient 11 months after ASCT. Altogether, our data confirm previous reports of high prevalence of CHIP in MM, yet with little impact on the first phases of treatment.15
Patient characteristics
| Characteristic . | Total N = 105 . | CHIP . | P value . | |
|---|---|---|---|---|
| Positive n = 22 (21%) . | Negative n = 83 (79%) . | |||
| Age at diagnosis, median (range) | 68 (41-88) | 72 (51-88) | 67 (41-85) | .024∗ |
| Sex | ||||
| Female, n (%) | 42 (40) | 11 (50) | 31 (37.3) | .33 |
| Male, n (%) | 63 (60) | 11 (50) | 52 (62.6) | |
| Biochemical | ||||
| Beta-2 microglobulin (median), mg/L | 3.4 | 3.2 | 4.1 | .24† |
| Hemoglobin (median), g/dL | 11.5 | 10.7 | 11.8 | .056∗ |
| Mean corpuscular volume (median), fL | 91.7 | 90.6 | 91.9 | .29† |
| Monoclonal component (median), g/dL | 2.1 | 1.845 | 2.16 | .83† |
| Albumin (median), g/dL | 4 | 4 | 3.95 | .81† |
| Elevated lactate dehydrogenase (LDH), n (%) | 21 (20) | 3 (13.6) | 15 (18.1) | .55 |
| Cytopenias at diagnosis | ||||
| Leukopenia, n (%) | 27 (25.7) | 5 (22.7) | 22 (26.5) | .79 |
| Thrombocytopenia, n (%) | 11 (10.5) | 1 (4.5) | 10 (12) | .45 |
| Anemia, n (%) | 72 (68.6) | 17 (77.3) | 55 (66.3) | .44 |
| BM PC infiltrate (%) | 32 | 36.5 | 31 | .21† |
| Cytogenetics | .57 | |||
| Standard-risk, n (%) | 61 (58.1) | 12 (54.5) | 49 (59) | |
| High-risk, n (%) | 26 (24.7) | 7 (31.8) | 19 (22.9) | |
| na | 18 (17.1) | 3 (13.6) | 15 (18.1) | |
| ISS | ||||
| 1, n (%) | 47 (44.8) | 9 (40.9) | 38 (45.8) | .43 |
| 2, n (%) | 33 (31.4) | 6 (27.3) | 27 (32.5) | |
| 3, n (%) | 22 (20.9) | 7 (31.8) | 15 (18.1) | |
| na | 3 (2.9) | 0 | 3 (3.6) | |
| R-ISS | ||||
| 1, n (%) | 26 (24.8) | 6 (27.3) | 20 (24.1) | |
| 2, n (%) | 55 (52.4) | 9 (40.9) | 46 (55.4) | .049 |
| 3, n (%) | 12 (11.4) | 6 (27.3) | 6 (7.2) | |
| na | 12 (11.4) | 1 (4.5) | 11 (13.2) | |
| Cytopenias after first-line therapy | ||||
| Neutropenia, n (%) | 58 (55.2) | 12 (54.5) | 46 (55.4) | 1 |
| Thrombocytopenia, n (%) | 36 (34.3) | 9 (40.9) | 27 (32.5) | .61 |
| Anemia, n (%) | 85 (80.9) | 20 (90.9) | 65 (78.3) | .29 |
| na | 6 (5.7) | 1 (4.5) | 6 (6) | |
| Stem cell mobilization efficiency: harvested CD34+ cells (median), ×106/kg | 8 (4.1-14) | 7.6 (4.5-14) | 8.18 (4.1-14) | .77∗ |
| Neutrophil engraftment (days post-ASCT, median) | 12 | 11.5 | 12 | .78† |
| Platelet engraftment (days post-ASCT) | 17 | 17 | 17 | .86† |
| Characteristic . | Total N = 105 . | CHIP . | P value . | |
|---|---|---|---|---|
| Positive n = 22 (21%) . | Negative n = 83 (79%) . | |||
| Age at diagnosis, median (range) | 68 (41-88) | 72 (51-88) | 67 (41-85) | .024∗ |
| Sex | ||||
| Female, n (%) | 42 (40) | 11 (50) | 31 (37.3) | .33 |
| Male, n (%) | 63 (60) | 11 (50) | 52 (62.6) | |
| Biochemical | ||||
| Beta-2 microglobulin (median), mg/L | 3.4 | 3.2 | 4.1 | .24† |
| Hemoglobin (median), g/dL | 11.5 | 10.7 | 11.8 | .056∗ |
| Mean corpuscular volume (median), fL | 91.7 | 90.6 | 91.9 | .29† |
| Monoclonal component (median), g/dL | 2.1 | 1.845 | 2.16 | .83† |
| Albumin (median), g/dL | 4 | 4 | 3.95 | .81† |
| Elevated lactate dehydrogenase (LDH), n (%) | 21 (20) | 3 (13.6) | 15 (18.1) | .55 |
| Cytopenias at diagnosis | ||||
| Leukopenia, n (%) | 27 (25.7) | 5 (22.7) | 22 (26.5) | .79 |
| Thrombocytopenia, n (%) | 11 (10.5) | 1 (4.5) | 10 (12) | .45 |
| Anemia, n (%) | 72 (68.6) | 17 (77.3) | 55 (66.3) | .44 |
| BM PC infiltrate (%) | 32 | 36.5 | 31 | .21† |
| Cytogenetics | .57 | |||
| Standard-risk, n (%) | 61 (58.1) | 12 (54.5) | 49 (59) | |
| High-risk, n (%) | 26 (24.7) | 7 (31.8) | 19 (22.9) | |
| na | 18 (17.1) | 3 (13.6) | 15 (18.1) | |
| ISS | ||||
| 1, n (%) | 47 (44.8) | 9 (40.9) | 38 (45.8) | .43 |
| 2, n (%) | 33 (31.4) | 6 (27.3) | 27 (32.5) | |
| 3, n (%) | 22 (20.9) | 7 (31.8) | 15 (18.1) | |
| na | 3 (2.9) | 0 | 3 (3.6) | |
| R-ISS | ||||
| 1, n (%) | 26 (24.8) | 6 (27.3) | 20 (24.1) | |
| 2, n (%) | 55 (52.4) | 9 (40.9) | 46 (55.4) | .049 |
| 3, n (%) | 12 (11.4) | 6 (27.3) | 6 (7.2) | |
| na | 12 (11.4) | 1 (4.5) | 11 (13.2) | |
| Cytopenias after first-line therapy | ||||
| Neutropenia, n (%) | 58 (55.2) | 12 (54.5) | 46 (55.4) | 1 |
| Thrombocytopenia, n (%) | 36 (34.3) | 9 (40.9) | 27 (32.5) | .61 |
| Anemia, n (%) | 85 (80.9) | 20 (90.9) | 65 (78.3) | .29 |
| na | 6 (5.7) | 1 (4.5) | 6 (6) | |
| Stem cell mobilization efficiency: harvested CD34+ cells (median), ×106/kg | 8 (4.1-14) | 7.6 (4.5-14) | 8.18 (4.1-14) | .77∗ |
| Neutrophil engraftment (days post-ASCT, median) | 12 | 11.5 | 12 | .78† |
| Platelet engraftment (days post-ASCT) | 17 | 17 | 17 | .86† |
ISS, International Staging System; na, not available; R-ISS, Revised International Staging System. Bold values indicate statistically significant P values.
Student t test.
Wilcoxon rank-sum test.
Clinical correlates of CHIP. (A) Box plots of age and hemoglobin levels in analyzed patients according to their CHIP status. (B) Stacked bar chart representing the number of CHIP-negative (CHIP-neg) and CHIP-positive (CHIP-pos) patients stratified by their Revised International Staging System (R-ISS) stage.
Clinical correlates of CHIP. (A) Box plots of age and hemoglobin levels in analyzed patients according to their CHIP status. (B) Stacked bar chart representing the number of CHIP-negative (CHIP-neg) and CHIP-positive (CHIP-pos) patients stratified by their Revised International Staging System (R-ISS) stage.
Clonal interrelationships in the BM
Our data indicated that CHIP was highly prevalent in our prospective MM cohort, and Figure 1 suggested that MM and CHIP mutations do not overlay. To address conclusively whether a clonal hierarchy could be identified between clonal CD34+ and CD138+ cells, we sorted HSCs and PCs from the BM of 8 CHIP-positive patients with MM. We, then, independently sequenced BM HSC and PC DNA with a different targeted panel, aimed at identifying mutations associated with CHIP, myeloid malignancies, or MM to potentially identify shared mutations that would suggest whether CHIP clones may serve as a precursor state to MM. As found in Figure 3 and supplemental Table 4, BM CD34+ cells carried all the CHIP mutations previously identified in PB WBC. One DNMT3A variant in patient MM33 was strictly detected only in BM HSCs, because its PB VAF was below our cutoff (1.7%). None of the CHIP mutations were present in BM CD138+ PCs. However, in CD138+ PCs of 5 of 8 analyzed patients, we detected a distinct set of variants (n = 10), of which we found no trace neither in PB WBC nor in BM CD34+ cells. These mutations mainly occurred in MM driver genes, that is KRAS, TP53, TENT5C, NRAS, and CCND1, but also involved SF3B1 and TET2 that can be mutated in both MM and CHIP, respectively.41-44 Our data, thus, suggest that CHIP and MM represent 2 unrelated clonal conditions in the BM of our patients and confirm that caution should be used when interpreting mutation data of unsorted populations. Indeed, we found both instances of unexpected gene mutations in PB white cells deriving from MM cells and of mutations usually found in myeloid genes in sorted BM MM PCs.
Clonal interrelationships between MM and CHIP. Oncoplot representing the occurrence of mutations indicative of myeloid or lymphoid clonality in HSCs and PCs flow sorted from the BM of 8 CHIP-positive patients with MM. For each patient, the CHIP-defining mutated genes identified in peripheral WBCs are also reported, in the first column. The smaller orange square refers to a mutation at a VAF <2%. The abbreviation “n.a.” stands for not available information and regards the mutational status of MM driver genes, not sequenced in peripheral WBCs.
Clonal interrelationships between MM and CHIP. Oncoplot representing the occurrence of mutations indicative of myeloid or lymphoid clonality in HSCs and PCs flow sorted from the BM of 8 CHIP-positive patients with MM. For each patient, the CHIP-defining mutated genes identified in peripheral WBCs are also reported, in the first column. The smaller orange square refers to a mutation at a VAF <2%. The abbreviation “n.a.” stands for not available information and regards the mutational status of MM driver genes, not sequenced in peripheral WBCs.
Cellular composition and transcriptional programs of the clonal BM microenvironment
Prompted by these data suggesting that MM cells do not derive from CHIP-mutated HSCs, we moved forward to explore whether CHIP could have a modifier role in MM through cell-extrinsic mechanisms. To this end, we compared selected CD138+ and CD138– cells from 8 CHIP-positive and 8 CHIP-negative patients by scRNA-seq. Because these small numbers would not have ensured the statistical power requested to highlight mutation-specific effects, we treated the 8 CHIP-positive patients as a single group, despite the heterogeneity in their mutational patterns and their MM genetic subgroup. We aimed at defining the cellular composition, gene expression signatures, and cell-cell interactions that specifically characterize the clonal (ie, CHIP-positive) TME. The final integrated data set comprised 132 752 cells (69 622 from CHIP-negative and 63 130 from CHIP-positive samples), which an automatic cell assignment tool classified into 27 subpopulations (Figure 4A). PCs were, by far, the most abundant cell type (n = 59 916; 45% of the total cells). Using the available B-cell receptor (BCR) characterization for each single V(D)J-rearranged cell, we identified 54 321 cPCs, that is those harboring the MM-specific clonotype, and 5595 residual polyclonal PCs across our patients.
Cellular composition of the BM microenvironment. (A) 2D UMAP representation of the 132 752 analyzed cells color coded by assigned cell type (left), patient (top right), or relative CHIP status (bottom right). (B) Box plot revealing the relative abundance of different T and NK cell subtypes between CHIP-negative (bright blue) and CHIP-positive (deep red) patients. ∗adjusted P value <.05; ∗∗∗adjusted P value <.001. gdT, gamma-delta T cells; MAIT, mucosa-associated invariant T cells; UMAP, uniform manifold approximation and projection.
Cellular composition of the BM microenvironment. (A) 2D UMAP representation of the 132 752 analyzed cells color coded by assigned cell type (left), patient (top right), or relative CHIP status (bottom right). (B) Box plot revealing the relative abundance of different T and NK cell subtypes between CHIP-negative (bright blue) and CHIP-positive (deep red) patients. ∗adjusted P value <.05; ∗∗∗adjusted P value <.001. gdT, gamma-delta T cells; MAIT, mucosa-associated invariant T cells; UMAP, uniform manifold approximation and projection.
Given their known contribution to the maintenance of a functional immune microenvironment, we focused our analysis on T, natural killer (NK), myeloid, and dendritic cells (DCs), with the aim of identifying differential transcriptomic features of the TME in the presence/absence of CHIP. Our data set included 50 468 (38%) T lymphocytes and NK cells, which were clustered into 12 distinct subtypes (Figure 4A). Furthermore, 8672 cells (6.53%) were classified as CD14/CD16 monocytes and 599 (0.45%) as DCs (in particular, conventional dendritic cells type 2 (cDC2), progenitor dendritic cells (Prog_DC), and plasmacytoid DCs). We first explored whether clonal and nonclonal TMEs were characterized by a different cellular composition. Comparative analysis of cellular proportions among CHIP-positive and CHIP-negative patients revealed a significantly lower percentage of CD8 naive T cells (P = .029) in the CHIP carriers (Figure 4B). Conversely, the proportions of other T and NK cell subpopulations (Figure 4B), monocytes, DCs, B cells, and other TME cells were similar (supplemental Figure 2).
Then, we performed a differential expression (DE) analysis in each TME population between CHIP-positive and -negative samples and looked for enriched gene sets in the resulting DE genes at the level of gene ontology (GO) categories and “hallmark” gene sets. Consistently across different types of CHIP-positive T cells and monocytes, the hallmark analysis revealed enrichment of pathways related to inflammatory response and cytokine signaling, including interferon alfa (IFN-α) response, IFN-γ response, tumor necrosis factor (TNFα) signaling through NF-κB, interleukin-6 (IL-6) JAK STAT3 signaling, IL-2 STAT5 signaling, and myelomagenesis, that is, transforming growth factor β signaling45 (Figure 5A; supplemental Figure 3A-E). These data suggest a strong proinflammatory phenotype of the clonal TME. Consistently, analysis of cytokine signaling activity revealed increased activation of IL-1α, IL-1β, IL-6, and TNFα in CHIP-positive CD14 monocytes as compared with negative controls (supplemental Figure 4). Moreover, the GO enrichment analysis identified among upregulated genes in myeloid DCs (Prog_DCs and cDC2) from CHIP-negative vs CHIP-positive samples an overrepresentation of genes involved in antigen processing and presentation of endogenous peptide antigen, major histocompatibility complex protein complex assembly, and peptide antigen binding (supplemental Figure 3F). In particular, by generating specific scores based on the expression of the DE genes included in these enriched GO terms, we observed significantly lower values in CHIP-positive myeloid DCs (see Figure 5B, reporting, by way of example, the “peptide antigen binding” score), indicating potential impaired DC functions in the clonal TME. Interestingly, when focusing on monocyte populations, we found that CHIP-positive samples exhibited significantly higher scores for M1 polarization in CD14 and CD16 monocytes (Figure 5C). This observation further supports the hypothesis of a functionally distinct inflammatory profile within the clonal vs nonclonal TME.
Single-cell transcriptomic characterization of the clonal BM microenvironment. (A) Cartoon depicting selected hallmark gene sets related to inflammatory response and significantly upregulated in ≥2 of the depicted cell types in CHIP-positive patients. Circle size corresponds to the number of cells in the category expressing the genes of interest, whereas the color represents the P value, as detailed in the legend of each of the GSEA analyses reported in supplemental Figure 3A-E. (B) Violin plot representing the distribution of peptide antigen binding score in myeloid DCs (Prog_DCs and cDC2) according to the occurrence of CHIP. (C) Violin plot representing the distribution of M1 macrophage polarization score (supplemental Methods) in CD14 and CD16 monocytes according to the occurrence of CHIP. ∗adjusted P value <.05; ∗∗∗adjusted P value <.001. GSEA, gene set enrichment analysis.
Single-cell transcriptomic characterization of the clonal BM microenvironment. (A) Cartoon depicting selected hallmark gene sets related to inflammatory response and significantly upregulated in ≥2 of the depicted cell types in CHIP-positive patients. Circle size corresponds to the number of cells in the category expressing the genes of interest, whereas the color represents the P value, as detailed in the legend of each of the GSEA analyses reported in supplemental Figure 3A-E. (B) Violin plot representing the distribution of peptide antigen binding score in myeloid DCs (Prog_DCs and cDC2) according to the occurrence of CHIP. (C) Violin plot representing the distribution of M1 macrophage polarization score (supplemental Methods) in CD14 and CD16 monocytes according to the occurrence of CHIP. ∗adjusted P value <.05; ∗∗∗adjusted P value <.001. GSEA, gene set enrichment analysis.
Cell-cell interactions in the clonal and nonclonal MM microenvironment
Because we found a proinflammatory TME in CHIP-positive cases, we next investigated whether this could be reflected in the framework of interactions between cell subtypes. To this end, we applied the MultiNicheNet tool for differential cell-cell communication inference from scRNA-seq data.38 Overall, among the top 100 predicted differential cell-cell interactions between CHIP-positive and CHIP-negative groups, 64 were specific of the clonal TME (Figure 6A, left panel). Here, ligand-receptor interactions predominantly involved CD14 and CD16 monocytes and CD8 and CD4 T cells. Notably, these cell types were mostly absent in the CHIP-negative network (Figure 6A, right panel), underscoring the central role of monocytes and T cells in shaping the CHIP-positive TME, where they possibly mediate inflammation. In fact, the enhanced inflammatory response and cytokine signaling highlighted by the DE analysis in the clonal TME were reflected in specific interactions involving multiple T-cell types as sender and activating IFN-γ and TNF signaling in CD16 monocytes (see Figure 6A-B, upper panel, depicting some of these interactions by way of example). While promoting a proinflammatory TME, these cells may also foster an immunosuppressive BM milieu. Key interactions identified between CD14 and CD16 monocytes and immune checkpoint receptors on CHIP-positive CD8 effector T cells, such as those between HLA-DRB5, HLA-DRA, or HLA-DQB1 and LAG3,46 as well as CD48-CD244, may in fact contribute to T-cell exhaustion and reduced immune function47 (Figure 6B, upper panel).
Top 100 most differential cell-cell interactions between CHIP-positive and CHIP-negative groups. (A) Chord diagram visualization of the top 100 prioritized interactions in clonal (left) and nonclonal (right) TME. The arrowhead indicates the direction from sender to receiver cell type, and the color of the arrow indicates the sender cell type that expresses the ligand. (B) Representation of ligand activity, cell-type specificity of expression, and fraction of expression for a selected subset of ligand-receptor interactions.
Top 100 most differential cell-cell interactions between CHIP-positive and CHIP-negative groups. (A) Chord diagram visualization of the top 100 prioritized interactions in clonal (left) and nonclonal (right) TME. The arrowhead indicates the direction from sender to receiver cell type, and the color of the arrow indicates the sender cell type that expresses the ligand. (B) Representation of ligand activity, cell-type specificity of expression, and fraction of expression for a selected subset of ligand-receptor interactions.
Given that the immunosurveillance of malignant PCs depends primarily on their interactions within the TME, we then focused on signaling between cPCs and TME cells in the presence of CHIP. In particular, previous studies have highlighted that tumor cells can evade immune recognition by hijacking specific immune-inhibitory ligands that regulate immune cell function. In this context, notable interactions between CHIP-positive cPCs and naive T cells included those involving TNFSF10 together with TNFRSF10D or TNFRSF10C, which may potentially protect MM cells from TRAIL-induced apoptosis48 (Figure 6B, central panel). CHIP-positive MM PCs also upregulated beta-2-microglobulin (B2M), a ligand of the inhibitory KLRC1 receptor expressed on CD56 bright NK cells,49,50 and were predicted to engage in signaling with effector T cells by the aforementioned immunosuppressive CD48-CD244 interaction.51 In addition, CHIP-positive cPCs demonstrated preferential expression of BST2, predicted to bind leukocyte immunoglobulin-like receptor A4 (LILRA4), highly expressed by plasmacytoid DCs, thus suppressing their activation.52 When considering cPCs as the receiver cell type, we found them involved in several predicted interactions with CD14/CD16 monocytes, DCs, CD8/CD4 T, and NK cells (Figure 6B, lower panel). Among upregulated ligand-receptor pairs (supplemental Figure 5), it is worth highlighting TNFSF13B predicted to bind TNFRSF13B, TNFRSF17, and IFNG-IFNGR1, whose signaling pathways are reported to support tumor cell survival and proliferation.53,54 Finally, the predicted signaling from NK and T cells to cPCs through CCL5-SDC1 and CD40LG-CD40 interactions, respectively, could enhance tumor cell migration.55,56
T-cell exhaustion according to CHIP status
To better highlight a possible dysfunctional immune response potentially associated with the proinflammatory state highlighted by the transcriptional programs active in the CHIP-positive TME, we aimed at a more granular definition of the T-cell populations represented in our scRNA-seq data set. For this, we resorted to the use of the ProjecTILs algorithm, a curated collection of T-cell subtypes capturing T-cell transcriptomic heterogeneity at high resolution.39 In particular, CD8 T cells defined in the complete Bone Marrow reference map (v4.4.0, https://satijalab.org/seurat/articles/multimodal_reference_mapping.html) were extracted and projected onto this reference atlas for human tumor-infiltrating CD8 T cells. Unsupervised clustering identified the following 7 functional clusters: central memory (CM), effector memory (EM), T cells with naive-like phenotype (NaiveLike), effector memory re-expressing CD45RA (TEMRA), mucosa-associated invariant T cells (MAIT), precursor exhausted T cells (TPEX), and terminally exhausted T cells (TEX) (data not revealed). The frequencies of these T-cell subpopulations were similar between the groups.
CHIP-positive precursor exhausted T cells had upregulation of several inhibitory checkpoint receptors (TIGIT, LAG3, CD160, and CD244) and transcription factors associated with T-cell exhaustion (among which EOMES, BATF, TCF7, and FOXP1) as compared with CHIP-negative counterparts (Figure 7A). By combining the expression of these genes into a transcriptional score quantifying their activity, we found that, in contrast to CHIP-negative samples, the precursor exhausted T-cell subset of CHIP-positive samples exhibited high dysfunction scores (Figure 7B). High dysfunction scores also characterized the naive-like memory and terminally differentiated EM subsets of CHIP-positive samples, whereas only the EM cells displayed an opposite expression trend. This suggests a relatively widespread dysfunction of CD8 T cells in the clonal TME.
Expression of T-cell exhaustion markers in CD8 T cells according to CHIP status. (A) Dot plot displaying the expression of selected marker genes in CD8 T precursor exhausted cells of CHIP-positive and CHIP-negative samples. The X-axis lists gene names, whereas the Y-axis lists the CHIP status. Circle size corresponds to the percentage of cells in the category expressing the gene of interest, whereas shade correlates with the level of expression. (B) Violin plot depicting the T-cell dysfunction score computed in CD8 T-cell subpopulations of CHIP-negative and CHIP-positive samples. ∗adjusted P value <.05; ∗∗∗adjusted P value <.001.
Expression of T-cell exhaustion markers in CD8 T cells according to CHIP status. (A) Dot plot displaying the expression of selected marker genes in CD8 T precursor exhausted cells of CHIP-positive and CHIP-negative samples. The X-axis lists gene names, whereas the Y-axis lists the CHIP status. Circle size corresponds to the percentage of cells in the category expressing the gene of interest, whereas shade correlates with the level of expression. (B) Violin plot depicting the T-cell dysfunction score computed in CD8 T-cell subpopulations of CHIP-negative and CHIP-positive samples. ∗adjusted P value <.05; ∗∗∗adjusted P value <.001.
Discussion
In this paper, we aimed at a clinical, genetic, and functional characterization of MM cases based on the presence of CHIP. We confirmed a minor impact of CHIP in terms of baseline clinical and laboratory variables, even though it cannot be ruled out that this finding is affected by the relatively limited sample size. Albeit the limited number of patients and the short period of observation do not allow us to draw robust conclusions, our data are in line with the recently emerging evidence regarding the dynamics of CHIP during anti-MM therapy. In particular, the emergence of a TP53-mutated subclone in 2 patients (MM4 and MM16) during first-line DRd was consistent with the recent evidence on a selective advantage conferred by lenalidomide to Trp53-mutated hematopoietic stem/progenitor cells (HSPCs) in in vitro and in vivo mouse models, as demonstrated by Sperling et al,23 who analyzed a large retrospective data set of patients with tMN characterized for previous exposure history over a median latency of 6.2 years. We cannot exclude that these TP53 variants were also present in baseline samples below the sensitivity limits of our method. Altogether, these findings reveal how a specific anti-MM treatment can affect CHIP clone size and types, albeit in a small fraction of patients.57
The link between clonality in the myeloid compartment and MM is an aspect still underexplored and may explain some of the features of the disease. In the present case series, we aimed at exploring the cellular hierarchies in the BM of patients carrying both clonal disorders and found that CHIP mutations (of which we were able to trace the origin in flow-sorted CD34+ cells) were not shared by CD138+ PCs, which, conversely, carried unique, mainly MM-associated, variants. Overall, the mutual exclusivity observed at the cellular level between myeloid and lymphoid clonality argues against a possible common clonal origin of the 2 conditions. However, lack of clonal interrelationships does not preclude the possibility that either clonal population, although independent, could interact with the other in a cell-extrinsic direct or indirect way. Indeed, it has long been known that the immune microenvironment of patients with myeloma is inflamed, tolerogenic, and exhausted.51,58 Although this is true in all myeloma cases, our data seem to indicate that this scenario is exacerbated in the context of coexistence of myeloma and CHIP. One question could be whether the changes we observe are due to CHIP, MM, or a combination of the two. To our knowledge, this is the first study aimed at assessing the impact of CHIP in MM TME at the single-cell level. A previous paper evaluated CHIP in otherwise healthy individuals but studied PB and not BM cells.59 Consequently, we are not able to determine precisely what the changes of the MM TME that we observe in the presence of CHIP depend on and whether they are specifically related to the combination of MM and CHIP. Future studies may help shed light on this aspect. Similarly, our data cannot support a causal role of a CHIP-associated inflamed microenvironment in myeloma pathogenesis but rather suggest that clonal hematopoiesis may be one of several factors modifying the highly plastic myeloma microenvironment. Nevertheless, our observations could have pathogenic and clinical implications. Indeed, although dysfunctional and exhausted T cells are reportedly low in MM at diagnosis, high-risk patients and early progressors after treatment displayed an accumulation of terminally differentiated CD8 effector T cells, specifically dysfunctional cytotoxic cells, with reduced naive populations.8 This could also have specific implications in the setting of bispecific antibody treatments, where reduced expression of cytotoxic markers and coexpression of exhaustion markers PDCD1 and LAG3, along with the fate regulator TOX, predicted poor response,60 which in turn is improved in patients whose immune microenvironment is enriched for competent effector CD8 T cells.61 In lymphomas, anti-CD19–directed CAR T-cell treatment has demonstrated a significant increase in grade ≥2 cytokine release syndrome (CRS) in CHIP-positive patients.62-64 Whether this is also the case in MM, where CRS is less frequent overall and especially for more severe cases, will remain to be investigated. Last, several studies have reported impaired antigen presentation by DCs in MM, potentially contributing to T-cell dysfunction in the BM niche.65-68 Interestingly, functional analysis of DEGs in our scRNA-seq cohort suggested less effective antigen presentation in the CHIP-positive immune microenvironment, again suggesting how in the presence of CHIP the myeloma-specific TME changes could be exacerbated.
Of course, if a causal link exists between the development of CHIP and MM, it can also be argued that CHIP could be a consequence, rather than a cause, of a more inflamed TME promoted by MM. Indeed, recent studies have proposed that myeloma-specific TME features are shaped as a consequence of myeloma cell-intrinsic factors,69 and CHIP clones could be then selected because they are resistant to the deleterious impact of inflammation.70 However, our data cannot establish a conclusive evidence of an independent or causal emergence of CHIP and MM. Regardless of their origin, we nevertheless reveal that the presence of CHIP can act as a modifier of the TME in patients with MM. Clearly, further studies will be needed to clarify the potential pathogenic impact of our observations and their clinical relevance, and our study highlights the relevance of pursuing this line of investigation.
Acknowledgments
This work was supported by the European Research Council under the European Union’s Horizon 2020 research and innovation program (grant agreement number 817997), the International Myeloma Society and Paula and Rodger Riney Foundation Translational Research Grant Application-2023, and the Associazione Italiana Ricerca sul Cancro (IG25739). M.C.D.V. was funded by the Umberto Veronesi Foundation and the Pfizer Global Medical Grants (grant tracking number 75340503). M.S. was supported by the PhD program in Translational Medicine of the University of Milan. This study was supported in part by the Italian Ministry of Health, Current Research Istituto di Ricovero e Cura a Carattere Scientifico.
Authorship
Contribution: N.B. conceived the project; N.B., M.L., A. Matera, M.C.D.V., and F.L. designed the experiments; N.B., M.C.D.V., C.L., C.D.M., and L.P. enrolled and followed up patients and acquired data; A. Maeda, A. Matera, M.S., S.F., S.P., S.L., A.C., and M.T. performed the experiments; A. Marella, G.C., A. Matera, M.S., M.L., A. Marchetti, I.S., M.B., V.T., G.F., E.T., M.C.D.V., and F.L. analyzed the data; A. Matera, M.S., M.L., M.C.D.V., F.L., F.P., A.N., and N.B. contributed with scientific discussions; and N.B., M.L., and M.S. wrote the manuscript, which has been revised by all the authors.
Conflict-of-interest disclosure: N.B. received honoraria from Amgen, GlaxoSmithKline, Janssen, Jazz, Oncopeptides, Pfizer, Sanofi, and Takeda. M.C.D.V. served on advisory boards of Takeda, Menarini, Amgen, Pfizer, and Johnson & Johnson and on speakers bureaus for Johnson & Johnson, Sanofi, and GlaxoSmithKline. F.P. received honoraria during the last 2 years for lectures from Novartis, Bristol Myers Squibb, AbbVie, GlaxoSmithKline, Janssen, and AOP Orphan and served on advisory boards of Novartis, Bristol Myers Squibb/Celgene, GlaxoSmithKline, AbbVie, AOP Orphan, Janssen, Karyopharm, Kyowa Kirin and MEI, Sumitomo, and Kartos. The remaining authors declare no competing financial interests.
Correspondence: Niccolò Bolli, Hematology Unit, Fondazione IRCCS Ca’ Granda Ospedale Maggiore Policlinico, Via Francesco Sforza 35, 20122 Milan, Italy; email: niccolo.bolli@unimi.it.
References
Author notes
M.L. and M.S. contributed equally to this work.
The single-cell RNA sequencing raw data have been deposited in the European Genome-Phenome Archive (https://ega-archive.org/; accession number EGAC50000000232) and are available on request.
Further information is available on request from the corresponding author, Niccolò Bolli (niccolo.bolli@unimi.it).
The online version of this article contains a data supplement.
There is a Blood Commentary on this article in this issue.
The publication costs of this article were defrayed in part by page charge payment. Therefore, and solely to indicate this fact, this article is hereby marked “advertisement” in accordance with 18 USC section 1734.








This feature is available to Subscribers Only
Sign In or Create an Account Close Modal