Key Points
DNMs promote the directional migration of MKs by affecting CXCR4 surface expression, ITGB1 activity, and RhoA activity.
DNM-induced migration and cytoskeletal-membrane changes enable spatial control of proplatelet formation in the proper niche.
Abstract
Megakaryocyte (MK) migration from the bone marrow periosteal niche toward the vascular niche is a prerequisite for proplatelet extension and release into the circulation. The mechanism for this highly coordinated process is poorly understood. Here we show that dynasore (DNSR), a small-molecule inhibitor of dynamins (DNMs), or short hairpin RNA knockdown of DNM2 and DNM3 impairs directional migration in a human MK cell line or MKs derived from cultured CD34+ cells. Because cell migration requires actin cytoskeletal rearrangements, we measured actin polymerization and the activity of cytoskeleton regulator RhoA and found them to be decreased after inhibition of DNM2 and DNM3. Because SDF-1α is important for hematopoiesis, we studied the expression of its receptor CXCR4 in DNSR-treated cells. CXCR4 expression on the cell surface was increased, at least partially because of slower endocytosis and internalization after SDF-1α treatment. Combined inhibition of DNM2 and DNM3 or forced expression of dominant-negative Dnm2-K44A or GTPase-defective DNM3 diminished β1 integrin (ITGB1) activity. DNSR-treated MKs showed an abnormally clustered staining pattern of Rab11, a marker of recycling endosomes. This suggests decreased recruitment of the recycling pathway in DNSR-treated cells. Altogether, we show that the GTPase activity of DNMs, which governs endocytosis and regulates cell receptor trafficking, exerts control on MK migration toward SDF-1α gradients, such as those originating from the vascular niche. DNMs play a critical role in MKs by triggering membrane-cytoskeleton rearrangements downstream of CXCR4 and integrins.
Introduction
A critical step in megakaryocytopoiesis is the migration of megakaryocytes (MKs) from the periosteal/osteoblastic bone marrow (BM) niche, where early-stage MK progenitors expand and reside, toward the vicinity of the BM sinusoid blood vessels.1-11 Interactions with the microenvironment also enable mechanosensory signaling transduction within the MKs.12-14 Once localized in the proximity of marrow sinusoids, MKs are surrounded by a different environment and can either migrate or extend proplatelets through the endothelial barrier. Previous studies have reported that MKs migrate toward an SDF-1α gradient; however, the intracellular processes that regulate MK migration are not well known9,11,15-17 and constitute a gap in our knowledge.
We previously reported that mice lacking CIP4 (Cdc42-interacting protein 4), an F-BAR protein involved in endocytotic vesicle formation, display thrombocytopenia associated with defects in membrane invagination.18 The SH3 domain of an F-BAR protein can interact with a proline-rich region in dynamins (DNMs), a family of proteins with GTPase activity.19 DNMs are best known as facilitators of membrane twisting that leads to endocytic vesicle release. Whereas DNM2 is ubiquitous, DNM3 is expressed in the nervous system, lung, heart, testis,19 pancreatic β cells,20 and MKs.21
Both DNM2 and DNM3 are expressed in human MKs. Some DNM2 mutations are associated with platelet counts in the lower range.22 In large human populations, a genome-wide association study found that a DNM3 variant transcript is strongly predictive of mean platelet volume.23,24 This suggests a role for DNMs in human platelet biogenesis, but the exact mechanism has not been established. Redundancy between DNM isoforms may exist and has been documented in the cases of murine Dnm1 and Dnm3.25 The extent of redundancy between human DNM2 and DNM3 is unknown, but it may explain why constitutive DNM2 mutations in Charcot-Mary-Tooth patients have minor effects on platelet counts.22,25 In murine MKs, where Dnm2 predominates and the role of Dnm3 seems minimal,26 loss of Dnm2 yields severe macrothrombocytopenia, MK extramedullary hyperplasia, proliferation of immature MKs, and myelofibrosis.27 This phenotype has been hypothesized to result from defective endocytosis of the thrombopoietin (TPO) receptor. However, because DNMs regulate endocytosis and intracellular trafficking, the effects of DNM loss may be wider.
While investigating potential effects of DNM inhibition in MKs, we noticed that MKs exhibit a striking migration defect, and we set out to investigate the role of DNMs in MK migration. DNMs can control the migration of cancer cells,28-31 but the effect of DNMs on the interaction of MKs with the matrix and MK migration is largely unknown. Consistent with their membrane remodeling properties and capabilities in controlling actin polymerization, DNMs have been described as regulating cell surface receptor trafficking32 and Rho GTPase activity,31,33,34 both relevant to cell motility. Therefore, we sought to determine how DNMs control MK directional migration via effects on cell surface receptors upstream of membrane-cytoskeletal rearrangements. Particular attention was given to β1 integrin (ITGB1) and CXCR4, which respectively drive hematopoietic cell migration and migration toward marrow sinusoids.6,35
Methods
Cell lines and MK cultures
The megakaryocytic cell lines CHRF-288-11 (hereafter CHRF) and MEG-01 were a gift from William Miller at Northwestern University and were cultured in Iscove modified Dulbecco medium (Gibco; ThermoFisher Scientific, Waltham, MA) with 10% fetal bovine serum (Hyclone; GE Healthcare, Chicago, IL) and permeability surface area product for glucose (Gibco). In some cases, puromycin or G418 (Gibco) was added. Cultures were kept in humidified incubators at 37°C with 5% carbon dioxide. Human CD34-selected cord blood cells (StemCell Technologies, Vancouver, BC, Canada) were cultured in SFEM-II (StemCell Technologies) with human cytokines (PeproTech, Rocky Hill, NJ; 50 ng/mL of TPO, 30 ng/mL of stem cell factor, 10 ng/mL of interleukin-3, and 10 ng/mL of FLT3 ligand for 48 hours, then TPO and stem cell factor until day 6, then TPO only) to allow megakaryocytic differentiation. The purity of MK-enriched populations was assessed by flow cytometry CD41 expression, and all samples were found to have >80% to 85% cells expressing CD41.
Fluorescence anisotropy was performed as previously described.18 Briefly, cells were labeled with 1 µM of 1-(4-(trimethylamino)phenyl)-6-phenylhexa-1,3,5-triene (TMA-DPH; Invitrogen, Carlsbad, CA) at 37°C for 10 minutes and stimulated with phorbol 12-myristate 13-acetate (PMA; Sigma, St Louis, MO). End point readings were taken to detect changes in plasma membrane fluidity. Fluorescence anisotropy (r) values were recorded using a Spectramax M5 microplate reader at the Northwestern Institute for BioNanotechnology.
Western blot analysis
Western blots were performed as previously described.18 Antibodies are listed in the supplemental Materials and methods.
Flow cytometry analysis, cell sorting, immunofluorescence, and confocal imaging
Flow cytometry was performed as previously described.18,36 F-actin polymerization was quantified by flow cytometry as described by Riviere et al,3 but without additional SDF-1α or fibronectin (FN). Briefly, MKs were fixed with 0.5% paraformaldehyde, washed, permeabilized in 0.01% Triton-X, and incubated with fluorochrome-conjugated phalloidin and anti-CD41.
Antibodies are listed in the supplemental Methods. 4′,6-diamidino-2-phenylindole (DAPI) was purchased from Invitrogen (#D1306). Data were acquired on a BD LSR/Fortessa 6-Laser Analyzer and analyzed with FlowJo (Ashland, OR), and cell sorting was performed on a FACSAria cell sorter at the Northwestern Core Facility.
Imagestream (MilliporeSigma, Burlington, MA) data were acquired at the University of Chicago Flow Cytometry Facility and analyzed using IDEAS software (MilliporeSigma). Immunofluorescence analysis was performed on treated and untreated MKs as previously described18 and per supplemental Methods. Images were obtained using a Nikon A1R+ confocal microscope under a ×60 or ×100 Plan-Apochromat oil immersion lens, a DeltaVision OMX super-resolution fluorescent microscope under a ×63 objective, a Nikon Biostation (×20 objective), or a Nikon Eclipse TS100 (×40 objective). Quantification was performed with ImageJ (National Institutes of Health, Bethesda, MD).
Short hairpin RNA and DNM constructs
Lentiviruses were produced as previously described,36 and MKs were transduced at days 5 and 6 of culture. Details are provided in the supplemental Methods.
Complementary DNA synthesis
Total RNA was extracted using Trizol; complementary DNA was synthesized with the iScript kit (BioRad, Hercules, CA). Polymerase chain reaction was performed on a BioRad iCycler.
Migration assays
CHRF cell chemotaxis assays were performed as previously described,37 with some modifications. Briefly, control and short hairpin DNM2 (shDNM2)– and shDNM3-treated cells were allowed to migrate in μ–Slide chemotaxis slides (#80326; IBIDI, Madison, WI) precoated with 25 μg/mL of FN. The cells were starved for 6 hours in a low-serum medium (RPMI [Gibco] with 0.5% fetal bovine serum), followed by replacement with full RPMI medium. The chemotaxis gradient was established by introducing SDF-1α at 150 ng/mL (PeproTech) through 1 of the ports, and cell migration was recorded on an inverted Nikon Biostation microscope with a 37°C incubator and 5% carbon dioxide for 12 hours with frames taken every 10 minutes. Cell trajectory analysis was performed as described previously,38 with modifications using the IBIDI cell tracker software and ImageJ. Migration directionality was computed as the ratio of displacement/path length from trajectory analysis. MK migration was studied in transwell migration assays using 8-µm pore inserts (Costar; Sigma Aldrich) toward an SDF-1α gradient (PeproTech; 100 ng/mL in the lower compartment) for 5 hours at 37°C, as previously described.39
Rho GTPase activity assays
RhoA, Rac, and Cdc42 activation were measured with G-LISA kits from Cytoskeleton (#BK124-S, #BK128-S, and #BK127-S; Denver, CO). Proplatelet formation (PPF) studies were carried as previously described.40 Other chemicals and reagents used included: dimethyl sulfoxide (#D8418; Sigma), dynasore (DNSR; #7693; Sigma) used at 80 µM for 36 hours unless stated otherwise, and FN (#F1141; Sigma) used at 25 µg/mL.
Statistical analysis was performed with GraphPad software (La Jolla, CA), using a Student t test to compare the mean ± standard error of the mean, with the assumption of normal distribution, unless mentioned otherwise, or Mann-Whitney U test, with P < .05 considered significant.
Results
DNM2 and DNM3 are expressed in human MKs, and their functions overlap
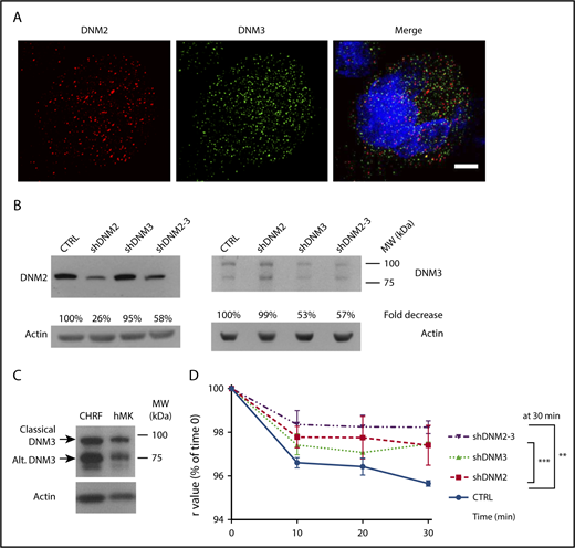
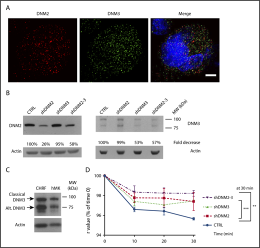
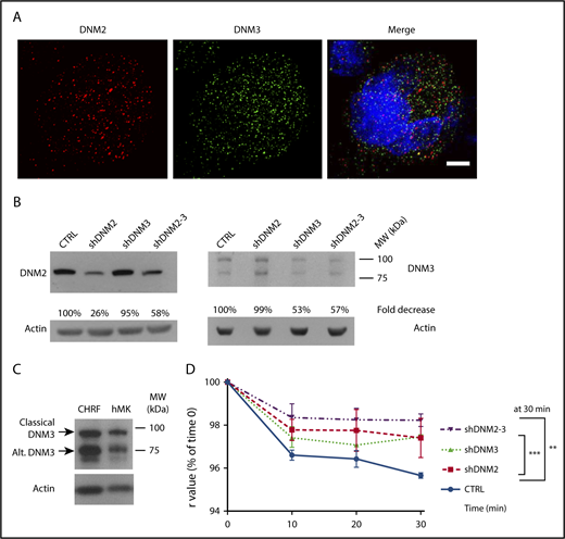
Because human MKs possess both DNM2 and DNM3,21,41 we asked whether DNM2 and DNM3 are spatially and functionally redundant. Using super-resolution microscopy, we did not observe colocalization of DNM2 and DNM3, but both displayed a dot pattern throughout the whole cytoplasm (Figure 1A). Thus, super-resolution imaging suggested that the isoforms could operate distinctly from each other.
DNM2 and DNM3 are expressed in human MKs and modify plasma membrane anisotropy. (A) OMX super-resolution microscopy image of DNM2 (red) and DNM3 (green) staining in human MKs; original magnification, 63× objective. Twenty-five or more primary MKs were analyzed by confocal immunofluorescence. Here shown are OMX super-resolution microscopy images for illustration purposes. DNM2 specks are distinct from the DNM3 dotted staining, and both are distributed throughout the cytoplasm. Blue stains for the nucleus. Scale bar represents 2 µm. (B) Western blot (WB) of DNM2 and DNM3 and efficiency of their knockdown in CHRF cells. DNM2 presented as a single band in the megakaryocytic CHRF cells, whereas DNM3 migrated as 2 bands: a band at ∼90 kDa corresponding to the classical transcript, along with a shorter band, corresponding to an alternate DNM3 transcript (∼75 kDa). The fold change of DNM expression in shRNA-induced knockdown, compared with control (CTRL) cells (nontarget CTRL shRNA), is indicated as a percentage of CTRL. (C) WB staining of DNM3 in CHRF cells and MKs. The presence of the alternate (Alt) DNM3 band (arrow) is confirmed in primary human MKs (hMKs) differentiated from cord blood CD34 cells. (D) Plasma membrane fluorescence anisotropy measurement in CHRF cells with DNM2 and DNM3 knockdown. The measurement of plasma membrane fluorescence anisotropy values (r) in response to activation by PMA (1 µM) indicated a trend for decreased membrane fluidity, deformation, and remodeling for cells with single DNM knockdown and showed significant difference from CTRL for cells with double shDNM2 and shDNM3 knockdown (at 30 minutes). The stronger effect with double knockdown suggested that the actions of DNM2 and DNM3 overlap to a certain degree. Error bars indicate standard errors of the mean of ≥3 independent experiments. **P ≤ .01, ***P ≤ .001. MW, molecular weight.
DNM2 and DNM3 are expressed in human MKs and modify plasma membrane anisotropy. (A) OMX super-resolution microscopy image of DNM2 (red) and DNM3 (green) staining in human MKs; original magnification, 63× objective. Twenty-five or more primary MKs were analyzed by confocal immunofluorescence. Here shown are OMX super-resolution microscopy images for illustration purposes. DNM2 specks are distinct from the DNM3 dotted staining, and both are distributed throughout the cytoplasm. Blue stains for the nucleus. Scale bar represents 2 µm. (B) Western blot (WB) of DNM2 and DNM3 and efficiency of their knockdown in CHRF cells. DNM2 presented as a single band in the megakaryocytic CHRF cells, whereas DNM3 migrated as 2 bands: a band at ∼90 kDa corresponding to the classical transcript, along with a shorter band, corresponding to an alternate DNM3 transcript (∼75 kDa). The fold change of DNM expression in shRNA-induced knockdown, compared with control (CTRL) cells (nontarget CTRL shRNA), is indicated as a percentage of CTRL. (C) WB staining of DNM3 in CHRF cells and MKs. The presence of the alternate (Alt) DNM3 band (arrow) is confirmed in primary human MKs (hMKs) differentiated from cord blood CD34 cells. (D) Plasma membrane fluorescence anisotropy measurement in CHRF cells with DNM2 and DNM3 knockdown. The measurement of plasma membrane fluorescence anisotropy values (r) in response to activation by PMA (1 µM) indicated a trend for decreased membrane fluidity, deformation, and remodeling for cells with single DNM knockdown and showed significant difference from CTRL for cells with double shDNM2 and shDNM3 knockdown (at 30 minutes). The stronger effect with double knockdown suggested that the actions of DNM2 and DNM3 overlap to a certain degree. Error bars indicate standard errors of the mean of ≥3 independent experiments. **P ≤ .01, ***P ≤ .001. MW, molecular weight.
To perform functional testing, we knocked down DNM2 and/or DNM3 with shRNAs in the megakaryocytic CHRF cell line and confirmed decreased protein expression by western blot. DNM2 migrated as a single band as expected. However, using an antibody specific for the human form, DNM3 migrated as 2 bands: 1 at ∼90 kDa corresponding to the classical isoform, and another at ∼75 kDa corresponding to a previously described shorter alternate isoform, derived from an alternative DNM3 transcript (Figure 1B), and a putative determinant of MPV.23,24 Notably, the shRNA specific for DNM3 produced a decrease in the expression of both bands, suggesting that both bands correspond to DNM3. We observed that this second isoform is also present in human primary MKs (Figure 1C).
We next examined the behavior of cells with DNM2 and/or DNM3 knockdown. We first measured the plasma membrane fluorescence anisotropy in response to PMA. Anisotropy was recorded on cells labeled with TMA-DPH, a molecular probe that localizes specifically in the plasma membrane. Anisotropy values (r) correlate with membrane stabilization and are inversely proportional to membrane fluidity.42 Treatment with PMA induces widespread membrane rearrangements, and endocytosis of invaginated membrane decreases the r value.
The r value drop (signifying increased membrane fluidity/destabilization) tended to be lesser in cells with individual knockdown than in control cells, but the difference in value in controls became significant when both isoforms were knocked down (Figure 1D; supplemental Figure 1A-C). To confirm this on a larger cellular scale, we studied changes in membrane lipid raft staining pattern, using fluorochrome-conjugated cholera-toxin B (CTXB) and Imagestream. After lipid raft staining, the cells can be categorized into a low-contour (dot-like) pattern group, high-contour (circumferential membrane staining) pattern group, intermediate-low–contour pattern group, and intermediate-contour pattern group (supplemental Figure 1D). After treatment with SDF-1α, control CHRF cells demonstrated an increased signal within the intermediate-contour staining group, whereas this response in CHRF cells with shDNM2 and shDNM3 double knockdown was diminished (supplemental Figure 1D). This finding corroborates the fact that dynamic changes in response to stimulus are diminished in the plasma membrane of shDNM2 and shDNM3 knockdown cells.
Overall, these results suggest that the functions of DNM2 and DNM3 are partially additive and partially overlap. Of note, DNSR treatment of primary MKs resulted in diminished response in the high-contour pattern group after SDF-1α treatment and staining of membrane lipid rafts (supplemental Figure 1E). In additional experiments detailed in “DNM activity regulates actin polymerization, RhoA activation, and CXCR4 surface expression in human MKs” and “DNMs regulate surface integrins in MKs,” shRNA targeting of both DNMs led to stronger effects than targeting each individually. Therefore, when performing the subsequent functional assays on primary MKs, we used the DNM inhibitor DNSR, which inhibits the GTPase activity of all DNMs. Mortality of DNSR-treated MKs was assessed by DAPI cell staining in flow cytometry experiments and averaged 7.5% in DNSR cells vs 4% in control cells, in excess of 3.5% compared with vehicle-treated cells (supplemental Figure 1F).
DNM inhibition impairs MK migration
We first studied whether DNM affects migration in CHRF cells. To limit the potential rescue of 1 isoform by the other, we knocked down both in the CHRF cells (shDNM2 and shDNM3 CHRF cells). We used a commercially available microfluidics-based µ-chamber. FN43 was selected as a substrate rather than collagen, because MKs notably show little migration on collagen.9 Control cells (treated with nontargeting shRNAs) and shDNM2 and shDNM3 cells were left to migrate.
Cell positions were tracked by time-lapse imaging. Without SDF-1α, no difference between control and shDNM2 and shDNM3 CHRF cells was found, because both types of cells displayed random migration (supplemental Figure 2A). When cells were left to migrate toward an SDF-1α gradient, we found that shDNM2 and shDNM3 CHRF cells had reduced directional migration (Figure 2A-B; supplemental Videos 1 and 2). We then studied the migration of primary human MKs, which we cultured by differentiating cord blood–derived CD34+ cells (Figure 2C). During optimization trials using this microfluidics-based system, we observed that the primary MKs did not survive in sufficient numbers to allow for meaningful data collection. Therefore, we used the more traditional transwell migration assay toward an SDF-1α gradient. We found that DNSR led to a 45% decrease in primary MK migration (Figure 2D; supplemental Figure 2B).
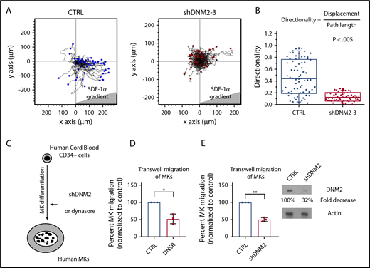
DNM activity is required for optimal MK migration. (A) Migration patterns of tracked CHRF cells without or with DNM knockdown on FN toward an SDF-1α gradient in the microfluidics-based µ-slide chemotaxis assay. (B) Quantification of directional migration of CHRF cells. ShDNM2 and shDNM3 CHRF cells exhibited a reduced directional migration toward an SDF-1α gradient (P < .005). (C) Schematic representation of the treatment of CD34+ cell-derived human primary MKs. Before transwell migration assays, we differentiated human primary MKs from cord blood CD34+ cells, which we would treat with shDNM2 or DNSR. (D) Quantification of MK migration in transwells toward a chemoattractant (SDF-1α) gradient, with the effect of DNSR. Migration was decreased by ∼45% in DNSR-treated MKs vs control (CTRL; paired Student t test P < .001). (E) Quantification of MK migration in transwells toward a chemoattractant (SDF-1α) gradient, with the effect of DNM2 knockdown. Migration was decreased by approximately half in shDNM2-treated MKs vs CTRL (paired Student t test P < .01). Error bars indicate standard errors of the mean of ≥3 independent experiments. *P ≤ .05, **P ≤ .01.
DNM activity is required for optimal MK migration. (A) Migration patterns of tracked CHRF cells without or with DNM knockdown on FN toward an SDF-1α gradient in the microfluidics-based µ-slide chemotaxis assay. (B) Quantification of directional migration of CHRF cells. ShDNM2 and shDNM3 CHRF cells exhibited a reduced directional migration toward an SDF-1α gradient (P < .005). (C) Schematic representation of the treatment of CD34+ cell-derived human primary MKs. Before transwell migration assays, we differentiated human primary MKs from cord blood CD34+ cells, which we would treat with shDNM2 or DNSR. (D) Quantification of MK migration in transwells toward a chemoattractant (SDF-1α) gradient, with the effect of DNSR. Migration was decreased by ∼45% in DNSR-treated MKs vs control (CTRL; paired Student t test P < .001). (E) Quantification of MK migration in transwells toward a chemoattractant (SDF-1α) gradient, with the effect of DNM2 knockdown. Migration was decreased by approximately half in shDNM2-treated MKs vs CTRL (paired Student t test P < .01). Error bars indicate standard errors of the mean of ≥3 independent experiments. *P ≤ .05, **P ≤ .01.
In mice, Dnm2 is crucial to megakaryopoiesis,27 whereas Dnm3 is minimally expressed in the platelet lineage26 ; therefore, we also performed a set of migration experiments in primary human MKs with DNM2 knockdown (Figure 2E; supplemental Figure 2C). Control and shDNM2 MK viabilities of were not significantly different (supplemental Figure 2D-E). A similar decrease in MKs was observed with DNM2 knockdown (Figure 2E), as with DNSR. We did not find a difference between control and shDNM3 MKs (supplemental Figure 2D). Altogether, using several approaches, we have established that directional migration of MKs is dependent on DNM activity.
DNM activity regulates actin polymerization, RhoA activation, and CXCR4 surface expression in human MKs
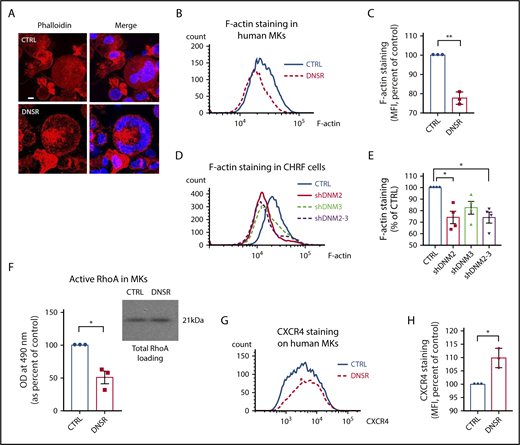
The actin cytoskeleton is the main constituent of MK migration. Because we observed that DNM inhibition leads to decreased MK migration, we studied its morphological effects on cytoskeleton rearrangement after adhesion on FN. By immunoconfocal imaging, DNSR-treated MKs showed disorganized, clumped F-actin, as opposed to the thinner mesh and the more even F-actin distribution within control cells (Figure 3A; supplemental Figure 3A).
DNMs regulate actin cytoskeleton polymerization, RhoA activation, and surface CXCR4 expression in human MKs. (A) Distribution of F-actin in MKs of vehicle-treated control (CTRL) and DNSR-treated MKs plated on FN and stained with phalloidin (red) and DAPI (blue), without and with DNSR treatment. Twenty-five or more primary MKs were analyzed by confocal immunofluorescence. Here shown are OMX super-resolution microscopy images for illustration purposes. DNSR-treated MKs showed more unevenly distributed, disorganized, and clumped F-actin (arrow) compared with CTRL cells; original magnification, 63× objective. Scale bar represents 2 µm. (B-C) F-actin polymerization in MKs without and with DNSR treatment. Flow cytometry representative histograms and quantification in 3 experiments using fluorophore-conjugated phalloidin staining in permeabilized and fixed MKs. Actin polymerization was decreased by ∼25% in DNSR-treated primary MKs (paired Student t test P ≤ .01). (D-E) F-actin polymerization in CHRF cells without and with DNM knockdown. Flow cytometry representative histograms and quantification in 4 experiments using fluorophore-conjugated phalloidin staining in permeabilized and fixed CHRF cells. CHRF with shDNM2 or double knockdown for DNM2 and DNM3 showed an ∼25% decrease in actin polymerization when compared with CTRL cells (P < .05). A similar trend was observed for CHRF cells with single shDNM3 knockdown. (F) RhoA activation quantification by G-LISA in MKs on FN. RhoA activation was reduced by half in DNSR-treated MKs (paired Student t test P < .05). (G-H) Surface CXCR4 expression in MKs. Flow cytometry representative histograms and quantification in 3 experiments. By flow cytometry, surface CXCR4 was slightly increased in DNSR-treated MKs (paired Student t test P < .05). Error bars indicate standard errors of the mean of ≥3 independent experiments. *P ≤ .05, **P ≤ .01. MFI, mean fluorescence intensity; OD, optical density.
DNMs regulate actin cytoskeleton polymerization, RhoA activation, and surface CXCR4 expression in human MKs. (A) Distribution of F-actin in MKs of vehicle-treated control (CTRL) and DNSR-treated MKs plated on FN and stained with phalloidin (red) and DAPI (blue), without and with DNSR treatment. Twenty-five or more primary MKs were analyzed by confocal immunofluorescence. Here shown are OMX super-resolution microscopy images for illustration purposes. DNSR-treated MKs showed more unevenly distributed, disorganized, and clumped F-actin (arrow) compared with CTRL cells; original magnification, 63× objective. Scale bar represents 2 µm. (B-C) F-actin polymerization in MKs without and with DNSR treatment. Flow cytometry representative histograms and quantification in 3 experiments using fluorophore-conjugated phalloidin staining in permeabilized and fixed MKs. Actin polymerization was decreased by ∼25% in DNSR-treated primary MKs (paired Student t test P ≤ .01). (D-E) F-actin polymerization in CHRF cells without and with DNM knockdown. Flow cytometry representative histograms and quantification in 4 experiments using fluorophore-conjugated phalloidin staining in permeabilized and fixed CHRF cells. CHRF with shDNM2 or double knockdown for DNM2 and DNM3 showed an ∼25% decrease in actin polymerization when compared with CTRL cells (P < .05). A similar trend was observed for CHRF cells with single shDNM3 knockdown. (F) RhoA activation quantification by G-LISA in MKs on FN. RhoA activation was reduced by half in DNSR-treated MKs (paired Student t test P < .05). (G-H) Surface CXCR4 expression in MKs. Flow cytometry representative histograms and quantification in 3 experiments. By flow cytometry, surface CXCR4 was slightly increased in DNSR-treated MKs (paired Student t test P < .05). Error bars indicate standard errors of the mean of ≥3 independent experiments. *P ≤ .05, **P ≤ .01. MFI, mean fluorescence intensity; OD, optical density.
We next assayed whole-cell F-actin polymerization in DNSR-treated MKs by flow cytometry. DNSR treatment of MKs decreased global actin polymerization by 25% compared with control MKs (Figure 3B-C). In parallel, we confirmed the findings in a cell line model; CHRF cells with shDNM2 or double shDNM2 and shDNM3 knockdown showed an ∼25% decrease in actin polymerization (Figure 3D-E). A similar trend was noted in shDNM3 CHRF cells. Thus, by flow cytometry, we confirmed the impaired actin polymerization resulted from loss of DNM GTPase activity, because DNSR acts via DNM GTPase inhibition.
Because the small GTPase Rho regulates actin cytoskeleton rearrangement,40 we next measured RhoA activity. The G-LISA method measures RhoA activation status by detecting the GTP-bound activated form of RhoA, which binds a Rho GTP-binding protein linked to the wells. GTP RhoA is then recognized by a RhoA antibody and measured by absorbance at 490 nm. RhoA activation was reduced by half in DNSR-treated MKs plated on FN (Figure 3F). Therefore, RhoA is a possible intermediate between upstream DNM activity and downstream actin cytoskeleton rearrangements. In contrast, we did not find significant differences in activated Rac or Cdc42 in DNSR-treated MKs compared with control (supplemental Figure 3B-C). The effect of DNM inhibition on various members of the Rho GTPase family, using different experimental conditions, should be the subject of future studies.
A CXCR4-Rho axis has previously been reported to mediate CXCR4-induced directional migration.44 Because migration was altered in response to SDF-1α, we studied the expression of CXCR4, the G-protein–coupled receptor (GPCR) for SDF-1α. Cell surface expression of CXCR4 was modestly but significantly increased compared with control in MKs after treatment with DNSR (Figure 3G-H). The proportion of cells expressing CXCR4 was not significantly different between control and DNSR-treated MKs (supplemental Figure 3D). We reasoned that this might result from reduced endocytosis and might correlate with decreased CXCR4 activity. Indeed, we found a decreased change in staining intensity within the internalized CXCR4 fraction after SDF-1α treatment, using Imagestream imaging (supplemental Figure 3E).
Inhibition of endocytosis can block signaling downstream of GPCRs.45 CXCR4 activity is indeed regulated by endocytosis and recycling.46,47 Furthermore, CXCR4 recycling is dependent on Rho in human T cells.48 Although the mechanisms for regulating CXCR4 activity remain a focus of active investigations49 and experimental determination of CXCR4 activation state relies on indirect outcomes, our data suggest that the increased surface expression of CXCR4 reflects the loss of endocytosis, potentially leading to less active CXCR4 recycling toward the cell pole during chemotaxis and to loss of endosome-based signaling.50
DNMs regulate surface integrins in MKs
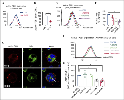
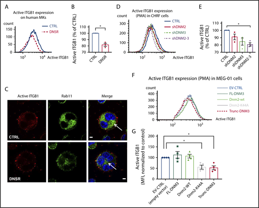
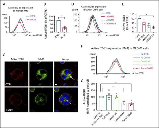
Because we assayed migration on FN, we chose to study the effect of DNMs on ITGB1, the main FN-interacting integrin. Moreover, ITGB1 activation usually lies upstream of Rho activation.51-55 Although total surface ITGB1 was unchanged (data not shown), we also measured active ITGB1 in response to FN exposure. DNSR treatment decreased active ITGB1 by 17% in MKs (Figure 4A-B). Depletion or functional inhibition of DNM decreases early endosomes that display Rab5 and EEA1.27,56 Early endosome content then gets sorted toward Rab11-tagged recycling endosomes or toward lysosomes for degradation.57 Recycling plays an important role in maintaining surface integrin activity.56-61 However, little is known regarding the role of DNMs on recycling endosome trafficking. Therefore, we studied the distribution of Rab11, a marker of recycling endosomes. We observed that in MKs cultured on FN, Rab11 staining was more centrally clustered in the DNSR-treated cells that had not spread, suggesting a lack of recruitment of the recycling pathway (Figure 4C). This lack of recycling is consistent with the decreased ITGB1 activation in DNSR-treated cells.
DNM inhibition affects ITGB1 activity and Rab11 cell distribution in human MKs. (A-B) Quantification of active ITGB1 at the surface of MKs. Representative flow cytometry histograms (A) and flow cytometry quantification (B) in 3 experiments measuring active ITGB1 at the surface of MKs after 2 hours on FN. ITGB1 activation was decreased by 17% in DNSR-treated MKs, when compared with control (CTRL) cells (paired Student t test P = .001). (C) Rab11 staining distribution in MKs on FN. MKs were stained with an antibody directed against Rab11 (green), a marker of recycling endosomes, and against activated ITGB1 (red). The nucleus is stained in blue. In the MKs that had not spread, Rab11 staining was more centrally clustered (arrow) in DNSR-treated cells, suggesting a decreased recycling process when compared with CTRL cells. Twenty-five or more primary MKs were analyzed. Images taken by Nikon A1R+ confocal microscope; original magnification, 60× Plan-Apochromat oil immersion lens. Scale bars represent 5 µm. (D-E) Quantification of active ITGB1 at the surface of CHRF cells transduced with nontargeting control or with shRNAs against DNM2 and DNM3. Representative flow cytometry histograms and flow cytometry quantification in 3 experiments in CHRF cells, activated with PMA (1 µM) and stained with an antibody specific for active ITGB1. Active surface ITGB1 in CHRF cells with shDNM2 and shDNM3 knockdown was reduced down to levels of 80% of CTRL cells. (F-G) Quantification of active ITGB1 at the surface of MEG-01 cells transduced with empty vector or with wild-type rat Dnm2 or human DNM3 or with DNM mutants. Flow cytometry representative histograms and quantification in 4 experiments in MEG-01 cells, activated with PMA (1 µM) and stained with an antibody specific for active ITGB1. In MEG-01 cells transduced with dominant-negative Dnm2-K44A or with truncated GTPase-less DNM3, active ITGB1 was reduced when compared with CTRL cells. Error bars indicate standard errors of the mean of ≥3 independent experiments. *P ≤ .05.
DNM inhibition affects ITGB1 activity and Rab11 cell distribution in human MKs. (A-B) Quantification of active ITGB1 at the surface of MKs. Representative flow cytometry histograms (A) and flow cytometry quantification (B) in 3 experiments measuring active ITGB1 at the surface of MKs after 2 hours on FN. ITGB1 activation was decreased by 17% in DNSR-treated MKs, when compared with control (CTRL) cells (paired Student t test P = .001). (C) Rab11 staining distribution in MKs on FN. MKs were stained with an antibody directed against Rab11 (green), a marker of recycling endosomes, and against activated ITGB1 (red). The nucleus is stained in blue. In the MKs that had not spread, Rab11 staining was more centrally clustered (arrow) in DNSR-treated cells, suggesting a decreased recycling process when compared with CTRL cells. Twenty-five or more primary MKs were analyzed. Images taken by Nikon A1R+ confocal microscope; original magnification, 60× Plan-Apochromat oil immersion lens. Scale bars represent 5 µm. (D-E) Quantification of active ITGB1 at the surface of CHRF cells transduced with nontargeting control or with shRNAs against DNM2 and DNM3. Representative flow cytometry histograms and flow cytometry quantification in 3 experiments in CHRF cells, activated with PMA (1 µM) and stained with an antibody specific for active ITGB1. Active surface ITGB1 in CHRF cells with shDNM2 and shDNM3 knockdown was reduced down to levels of 80% of CTRL cells. (F-G) Quantification of active ITGB1 at the surface of MEG-01 cells transduced with empty vector or with wild-type rat Dnm2 or human DNM3 or with DNM mutants. Flow cytometry representative histograms and quantification in 4 experiments in MEG-01 cells, activated with PMA (1 µM) and stained with an antibody specific for active ITGB1. In MEG-01 cells transduced with dominant-negative Dnm2-K44A or with truncated GTPase-less DNM3, active ITGB1 was reduced when compared with CTRL cells. Error bars indicate standard errors of the mean of ≥3 independent experiments. *P ≤ .05.
In parallel, we measured active ITGB1 by flow cytometry in CHRF cells transduced with shRNAs against DNM isoforms or in MEG-01 cells overexpressing rat Dnm2 and human DNM3 mutants. Both cell lines were treated with PMA to induce activation. Whereas total ITGB1 staining showed no difference across samples (data not shown), a decrease of active ITGB1 was observed in the CHRF cells transduced with shRNAs against both DNM isoforms (Figure 4D-E). Reduced ITGB1 activation was also seen in MEG-01 cells transduced with dominant-negative Dnm2-K44A or with truncated GTPase-deficient DNM3 (Figure 4F-G). Thus, we confirmed in 3 different models that DNM activity controls ITGB1 activity in megakaryocytic cells. In addition to abnormal CXCR4 surface expression, reduced ITGB1 activity helps explain the defective directional migration in DNSR-treated MKs, upstream of the RhoA-actin cytoskeleton axis. Furthermore, we observed a dominant-negative effect for a GTPase-deficient DNM3 isoform, the existence of which is predicted by the alternate DNM3 transcript described previously23,24 and demonstrated at the protein level by our western blot (Figure 1C). The dominant-negative effect of the GTPase-deficient DNM3 isoform might account for the lesser effect of the shDNM3 on cell behaviors when compared with shDNM2.
Surface expression of ITGA2 and ITGAV, partners of ITGB1, is affected by DNM activity
Because integrin activity is regulated at the level of the receptor complex,52,62,63 we studied the effect of DNM inhibition on the α partners of the β1 integrin chains ITGAV (for the FN receptor) and ITGA2 (for the collagen receptor).64 ITGAV was consistently decreased at the surface of CHRF cells with DNM isoform knockdown (Figure 5A-B) and slightly decreased on DNSR-treated MKs (Figure 5C-D). ITGA2 surface expression was also decreased in DNSR-treated MKs (Figure 5E-F). No change for ITGA5 was observed (data not shown). α Chains notably undergo endocytosis.62 As discussed for active ITGB1, change in the α chain surface expression is consistent with defective recycling. As α chains regulate ITGB1 activity, their reduced expression is an additional mechanism for decreasing ITGB1 activity.62 In summary, DNM inhibition alters the surface expression and activity of various membrane receptors. The extent of recycling impairment may differ among the active integrins.
ITGA2 and ITGAV surface expression is affected by DNM activity in human MKs. (A-B) Quantification of ITGAV (part of a receptor to FN) at the surface of CHRF cells. Flow cytometry representative histograms and quantification in 4 experiments measuring ITGAV at the surface of CHRF cells. ITGAV staining shows a decrease in surface expression in CHRF with DNM2 and DNM3 knockdown when compared with control (CTRL; by 22%; paired Student t test P < .05). (C-D) Quantification of ITGAV at the surface of MKs. Flow cytometry representative histograms and quantification in 4 experiments measuring ITGAV at the surface of MKs. (E-F) ITGAV staining also showed a consistent slight decrease in primary MKs treated with DNSR (by 10%) when compared with control (paired Student t test P < .05). Quantification of ITGA2 at the surface of MKs. Flow cytometry representative histograms and quantification in 4 experiments measuring ITGA2 at the surface of MKs. ITGA2 staining (part of a receptor to collagen) showed a decrease in surface expression in primary MKs treated with DNSR (by 26% when compared with CTRL; paired Student t test P < .05). Error bars indicate standard errors of the mean of ≥3 independent experiments. *P ≤ .05, **P ≤ .01.
ITGA2 and ITGAV surface expression is affected by DNM activity in human MKs. (A-B) Quantification of ITGAV (part of a receptor to FN) at the surface of CHRF cells. Flow cytometry representative histograms and quantification in 4 experiments measuring ITGAV at the surface of CHRF cells. ITGAV staining shows a decrease in surface expression in CHRF with DNM2 and DNM3 knockdown when compared with control (CTRL; by 22%; paired Student t test P < .05). (C-D) Quantification of ITGAV at the surface of MKs. Flow cytometry representative histograms and quantification in 4 experiments measuring ITGAV at the surface of MKs. (E-F) ITGAV staining also showed a consistent slight decrease in primary MKs treated with DNSR (by 10%) when compared with control (paired Student t test P < .05). Quantification of ITGA2 at the surface of MKs. Flow cytometry representative histograms and quantification in 4 experiments measuring ITGA2 at the surface of MKs. ITGA2 staining (part of a receptor to collagen) showed a decrease in surface expression in primary MKs treated with DNSR (by 26% when compared with CTRL; paired Student t test P < .05). Error bars indicate standard errors of the mean of ≥3 independent experiments. *P ≤ .05, **P ≤ .01.
DNM inhibition has extensive effects on membrane rearrangements, leading to perturbed PPF
As detailed in “DNM activity regulates actin polymerization, RhoA activation, and CXCR4 surface expression in human MKs” and “DNMs regulate surface integrins in MKs,” cytoskeleton and integrin outcomes are affected by an inhibitor of endocytosis, and endocytosis is a particular case of membrane trafficking. Impairment of MK membrane remodeling capacity often manifests as abnormal PPF. MKs extend proplatelet protrusions, which are subsequently broken into preplatelets and platelets.65-67 Indeed, we observed that PPF was reduced by half in DNSR-treated MKs (Figure 6A-B). The microtubules help PPF by protruding proplatelets from invaginated membrane reservoirs, called the DMS.66-68 Because DNMs may interfere with microtubule dynamics,19 we analyzed microtubule distribution in DNSR-treated MKs and controls. However, no striking difference was observed (data not shown). We then assessed the DMS by CD42 (Gp1b) staining of MK membranes.69 CD41 (α2b), which pairs with CD61 (β3) to form the fibrinogen receptor, is also abundantly expressed at MK membranes. To visualize the external and invaginated internal membrane, CD41 and CD42 staining was performed for immunoconfocal analysis. Both CD41 and CD42 were less evenly distributed within DNSR-treated MKs, compared with controls, forming internal clumps (Figure 6C; supplemental Videos 3 and 4). This finding is in agreement with a cell line model where knockdown of DNM3 impairs DMS-like structures41 and with an animal model showing aberrant DMS development in murine MKs deficient for Dnm2.27 DNSR-treated MKs displayed increased surface expression of CD41 (Figure 6D-E), most likely because of decreased endocytosis. Surface expression of CD42 was unchanged (data not shown), which was surprising given that both surface CD42 and CD61 are increased in murine platelets with Dnm2 knockout.27 Together, these results suggest that DNM inhibition leads to defective PPF as a result of abnormal DMS development, emphasizing an additional important role for DNM-mediated selective endocytosis in MK.
DNM activity is required for optimal PPF and adequate demarcation membrane system (DMS) development. (A-B) PPF representative fields on microscopy imaging and proplatelet (PPT) quantification. PPT stalks are shown with arrow. DNSR-treated MKs had reduced PPF by almost half (paired Student t test P ≤ .01). Images taken by a Nikon Eclipse TS100 (×40 objective) and INFINITY capture camera and software (Luminera), analyzed with INFINITY Analyze software (Luminera). Scale bar represents 100 µm. (C) GpIb (CD42; red) staining of MK plasma membrane and intracellular DMS. Clumps, clustering, and uneven distribution of the DMS were observed within DNSR-treated MKs when compared with control (CTRL) MKs (arrows; supplemental Videos 3 and 4). The CD41 staining (green) showed the same trend of poor distribution within DNSR-treated MKs when compared with CTRL MKs. The nucleus is stained in blue. Images taken by Nikon A1R+ confocal microscope under a 60× Plan-Apochromat oil immersion lens. Scale bar represents 5 µm. (D-E) Representative flow cytometry histograms and flow cytometry quantification of CD41 at the surface of MKs. DNSR-treated MKs showed increased surface expression of CD41 (by 25%; paired Student t test P < .05). Error bars indicate standard errors of the mean of ≥3 independent experiments. *P ≤ .05, **P ≤ .01.
DNM activity is required for optimal PPF and adequate demarcation membrane system (DMS) development. (A-B) PPF representative fields on microscopy imaging and proplatelet (PPT) quantification. PPT stalks are shown with arrow. DNSR-treated MKs had reduced PPF by almost half (paired Student t test P ≤ .01). Images taken by a Nikon Eclipse TS100 (×40 objective) and INFINITY capture camera and software (Luminera), analyzed with INFINITY Analyze software (Luminera). Scale bar represents 100 µm. (C) GpIb (CD42; red) staining of MK plasma membrane and intracellular DMS. Clumps, clustering, and uneven distribution of the DMS were observed within DNSR-treated MKs when compared with control (CTRL) MKs (arrows; supplemental Videos 3 and 4). The CD41 staining (green) showed the same trend of poor distribution within DNSR-treated MKs when compared with CTRL MKs. The nucleus is stained in blue. Images taken by Nikon A1R+ confocal microscope under a 60× Plan-Apochromat oil immersion lens. Scale bar represents 5 µm. (D-E) Representative flow cytometry histograms and flow cytometry quantification of CD41 at the surface of MKs. DNSR-treated MKs showed increased surface expression of CD41 (by 25%; paired Student t test P < .05). Error bars indicate standard errors of the mean of ≥3 independent experiments. *P ≤ .05, **P ≤ .01.
Discussion
Here we report impaired directional migration in a human MK cell line with DNM2 and DNM3 knockdown and in primary human MKs treated with a small-molecule inhibitor of DNMs. We observed that impaired DNM activity affects actin filaments, which were disorganized into clumps and patches. As a result, this abnormality could disturb MK migration. The observed disorganization of polymerized actin was similar to that in murine pancreatic cells with Dnm2 knockout.20 Potential mechanisms include a direct effect of DNM on actin filament polymerization70 or an indirect effect via the endocytosis and trafficking of cell surface receptors.
In MKs, RhoA lies at a crossroads as a major regulator of both actin cytoskeleton and PPF.40,71,72 It was suggested that MK migration capacities are not crucial in some cases, such as steady-state thrombopoiesis or during recovery after short-term anti-Gp1b antibody–induced thrombocytopenia, because in these situations, a majority of MKs already reside close to the marrow sinusoids.73 In another scenario, a total lack of migration toward hematopoietic organs had been described in the case of ITGB1 deletion.35 It is thus possible that migratory capacities are important for recovery after profound sustained cytopenia, where more immature progenitors are summoned, such as postchemotherapy or postirradiation states, as suggested by previous studies,74 but not as crucial after short-term induced cytopenias, where late MK markers (Gp1b) are targeted.73 Farther upstream of RhoA, DNMs modulate membrane receptor trafficking.32 Indeed, we observed an increase in surface CXCR4 expression, as previously reported in T cells with Dnm2 knockout,75 presumably because of reduced endocytosis. Also, focal adhesion integrins, which link cells and the extracellular matrix,76 undergo turnover under the control of DNM-based endocytosis.77-79 Endocytosis is indeed the first step of integrin recycling. In a study on fibroblasts, sustaining ITGB1 activity was found to be dependent on initial endocytosis via DNM, followed by intracellular trafficking along the Rab11-recycling pathway.60 In other studies, DNMs reportedly controlled the membrane exchange between intracellular compartments via Rab11-endosome pools.80,81 Our observation of abnormally distributed Rab11 and decreased active ITGB1 in DNSR-treated MKs is supportive of the same phenomena taking place in MKs.60 Other Rab proteins have been involved in platelet production.82-86 Because Rab11 is present in platelets61 and in MKs (our observation), it would be interesting to study the clinical relevance of Rab11 in hemostasis.
ITGB1 functions in dimers with α unit partners. In the MK lineage, the reduced surface ITGA2 observed in DNSR-treated cells will likely cause diminished podosome formation on collagen,64,87 an additional potential way of impairing platelet biogenesis.88 Roles for other receptors such as GPVI and DDR1 in MK motility and/or maturation have been previously reported by others.11,89 Integrins modulate the activities of one another,9,90 underscoring the complexity of MK-matrix interaction.
We propose a model (visual abstract) in which DNMs play a central role in MKs to control platelet output: at the cellular level, DNM activity regulates signaling pathways downstream of CXCR4 and integrins to trigger membrane-cytoskeleton rearrangements, and on a regional scale, DNMs regulate migration toward SDF-1α production sources, such as CAR (CXCL12-abundant reticular) cells in the vascular niche, where MKs initiate proplatelet production.
Additionally, we have gained novel information at the molecular level for guiding drug design. First, by using shRNAs to suppress each isoform DNM2 and DNM3 in a cell line model, we observed that both isoforms need to be targeted for maximal effect. Second, because findings in the shDNM2/shDNM3 cell line were also observed in MKs treated with GTPase inhibitor DNSR, we clarified the specific effects of DNM GTPase activity vs other DNM properties, such as scaffolding.19,91 Our study identifies the importance of DNMs in affecting MK migration during megakaryopoiesis and provides a new target for platelet production.
The full-text version of this article contains a data supplement.
Acknowledgments
The authors thank William Vainchenker, Andrew Volk, and Maureen McNulty for critical review of the manuscript; Pietro de Camilli, William Miller, Richard Minshall, and François Lanza for providing reagents; Jorie Aardema and Hrishikesh Mehta for help with the molecular biology; Usua Oyarbide for help with the cell culture; Joshua Rappoport, Constadina Arvanitis, David Kirchenbuechler, Peter Dluhy, and Wensheng (Wilson) Liu for help with confocal imaging; Thomas J. Hope and João I. Mamede for help with the DeltaVision-OMX super-resolution microscope; Suchitra Swaminathan for help with flow cytometry analysis; Paul Mehl for fluorescence-activated cell sorting; and David Leclerc, Brian Hall, and Robert Thacker for assistance in Imagestream experiments.
This work was supported by grants from the American Heart Association Post-Doctoral Fellowship (12POST9530010) and National Institutes of Health (NIH), National, Heart, Lung, and Blood Institute grants K08 HL114871 (Y.C.), RO1 HL080052 and R21 HL106462 (S.J.C.), and RO1 HL112792 (J.D.C.); the American Heart Association Grant-in-Aid (S.J.C.); NIH, National Cancer Institute grant T32CA080621 (S.H.); NIH, National Institute of Diabetes and Digestive and Kidney Diseases grant RO1 DK098812 (E.A.E.); and the Ligue Nationale Contre le Cancer Equipe labellisée 2016-2018 (N.D.). R.I. was supported by a fellowship from the Higher Education Commission, Pakistan. The Northwestern University Flow Cytometry Core Facility was supported by NIH, National Cancer Insistute Cancer Center Support Grant CA060553. Flow Cytometry Cell Sorting was performed on a BD FACSAria SORP system, purchased through the support of NIH Office of the Director Award 1S10OD011996-01.
Authorship
Contribution: P.K.S., S.J.C., M.J.H., R.I., A.A., S.H., C.S., N.D., J.D.C., E.A.E., and Y.C. designed experiments, performed research and/or analyzed data, and wrote the manuscript; J.D.C., E.A.E., A.W., and H.L. provided critical materials and reagents; and P.K.S., S.J.C., M.J.H., S.H., N.D., J.D.C., E.A.E., and Y.C. wrote the manuscript.
Conflict-of-interest disclosure: C.S. is an employee of MilliporeSigma. The remaining authors declare no competing financial interests.
The current affiliation for S.J.C. is Department of Pediatrics and Molecular Medicine, Cleveland Clinic, Cleveland, OH.
Correspondence: Yolande Chen, Department of Medicine, Hematology/Oncology, Northwestern University School of Medicine, Lurie Building, 5th floor, 303 E. Superior St, Chicago IL 60611; e-mail: yolande-chen@northwestern.edu; and Seth J. Corey, Department of Pediatrics and Molecular Medicine, Box R3, Cleveland Clinic, 9500 Euclid Ave, Cleveland, OH 44195; e-mail: coreylab@yahoo.com.












