Key Points
BET inhibitor therapy upregulates HDAC6 expression, which limits the efficacy of this drug class.
Cotargeting of HDAC6 and BET proteins leads to enhanced reduction of c-MYC expression and yields synergistic anti-MM activity.
Abstract
Inhibition of bromodomain and extra terminal (BET) protein family members, including BRD4, decreases the expression of c-MYC and other key oncogenic factors and also significantly induces histone deacetylase 6 (HDAC6) expression. On the basis of the role of HDAC6 in malignant pathogenesis, we hypothesized that rational cotargeting of HDAC6 and BET family proteins may represent a novel approach that yields synergistic antimyeloma activity. We used genetic and pharmacologic approaches to selectively impair HDAC6 and BET function and evaluated the consequential impact on myeloma pathogenesis. These studies identified HDAC6 upregulation as an efficacy reducing mechanism for BET inhibitors because antagonizing HDAC6 activity synergistically enhanced the activity of JQ1 in a panel of multiple myeloma (MM) cell lines and primary CD138+ cells obtained from patients with MM. The synergy of this therapeutic combination was linked to significant reductions in c-MYC expression and increases in apoptosis induction. Administration of the clinical HDAC6 inhibitor ricolinostat was very well tolerated and significantly augmented the in vivo antimyeloma activity of JQ1. Ex vivo pharmacodynamic analyses demonstrated that the combination of JQ1 and ricolinostat led to significantly lower MM cell proliferation and increased apoptosis and diminished expression of c-MYC and BCL-2. These data demonstrate that cotargeting of HDAC6 and BET family members is a novel and clinically actionable approach to augment the efficacy of both classes of agents that warrants further investigation.
Introduction
MYC oncoproteins are overexpressed in nearly 70% of human tumors such as multiple myeloma (MM) in which constitutive MYC activation is a frequent pathogenic event that drives oncogenesis.1 Given that aberrant MYC transcriptional activity increases the levels of several genes that are associated with disease progression and drug resistance, MYC inhibition is a highly appealing therapeutic strategy. Recent studies have demonstrated that targeting bromodomain and extra terminal (BET) protein family members decreases the expression of c-MYC and has significant antimyeloma activity.2,3 In addition, overexpression of BRD4 or BRD2 has been reported in various cancer types, suggesting that they may be key therapeutic targets.2,4 Consistent with this, the displacement of BRD4 from chromatin with the BET inhibitor JQ1 inhibits tumor cell proliferation and exhibits significant efficacy against various tumor types.3,5,6
Treatment of cancer cells with BET inhibitors induces a reduction of BRD4 levels at enhancers and promoters, resulting in significant gene expression changes.3,7 Downregulation of key genes such as MYC and BCL-2 may account for the significant anticancer activity observed after treatment with a BET inhibitor.3,7,8 Considering the important role of MYC in the pathogenesis of MM, BET inhibitors may be particularly promising therapeutic agents for this disease.9,10 Consistent with this, BET inhibitors have exhibited significant activity in preclinical MM studies.2,7,11,12 However, in a recent clinical study, the BET inhibitor OTX-015 did not display noteworthy activity in 12 patients with MM. This suggests that previously unidentified resistance mechanisms may be blunting efficacy and that combination approaches that target key resistance factors could lead to more potent suppression of MYC activity in this disease.13
Although downregulation of MYC and other oncogenes has been proposed as a key mechanism of action of BET inhibitors, it is clear that these agents cause a much broader degree of alteration in the transcriptome, including the upregulation of factors that may actually serve to blunt the efficacy of BET inhibition.14-16 With the goal of developing a new approach to safely improve the potency of BET inhibitor therapy for MM, we conducted transcriptome analyses and identified histone deacetylase 6 (HDAC6) as a gene that was significantly and consistently upregulated after exposure to JQ1. We previously demonstrated that HDAC6 is a c-MYC target gene.10 Accordingly, it was recently shown that inactivation of HDAC6 decreases c-MYC expression.17 Here we report that treatment with the BET inhibitor JQ1 significantly upregulates HDAC6 expression in a manner that reduces its anti-MM activity. To explore whether cotargeting HDAC6 and BET proteins is a promising strategy for improving therapeutic benefit, we conducted a series of assays using pharmacologic and genetic approaches to target both factors. Inhibition of HDAC6 genetically or with the HDAC6-selective inhibitor ricolinostat decreased c-MYC expression and strongly potentiated JQ1-mediated MYC suppression and its antimyeloma activity in MM cell lines and CD138+ cells from MM patients. In addition, administration of ricolinostat and JQ1 to mice bearing MM xenografts was well tolerated and significantly antagonized disease progression. Analysis of tumor specimens from mice treated with JQ1 and ricolinostat demonstrated in vivo reduction of c-MYC and BCL-2 expression along with decreased tumor cell proliferation and increased apoptosis. Our collective findings establish the foundation for further investigation of rational cotargeting of BET proteins and HDAC6 in patients with MM and other malignancies.
Materials and methods
Cells and cell culture
RPMI-8226, U266, NCI-H929, MM.1S, and MM.1R MM cell lines were obtained from American Type Cell Culture Collection (Manassas, VA). LP-1, KMS-12-BM, SKMM-2, MOLP-8, EJM, and OPM-2 were purchased from the DSMZ (Braunschweig, Germany). MM cell lines were maintained in RPMI-1640 media supplemented with 10% fetal bovine serum in a humidified incubator at 37°C with 5% CO2. Primary human MM cells were obtained from the bone marrow of MM patients after obtaining informed consent in accordance with an approved institutional review board protocol and the Declaration of Helsinki. CD138+ cells were selected using beads from Miltenyi Biotec (Auburn, CA).
Antibodies and reagents
Antibodies were obtained from the following commercial sources: anti-c-MYC (Santa Cruz Biotechnology, Santa Cruz, CA); anti-tubulin (Sigma-Aldrich, St. Louis, MO); anti-p21 (EMD Millipore, Temecula, CA); anti-α-acetyl tubulin (Lys40), anti-acetyl histone H4 (Lys8), anti-cleaved anti-caspase-3, anti-BCL-2, and anti-HDAC6 (Cell Signaling, Danvers, MA); anti-BRD4 (Abcam, Cambridge, MA); anti-proliferating cell nuclear antigen (PCNA; Dako, Glostrup, Denmark); goat anti-rabbit horseradish peroxidase (HRP)–conjugated secondary antibody (The Jackson Laboratories, West Grove, PA); rat anti-mouse immunoglobulin G2a (IgG2a)-HRP (Serotec, Raleigh, NC); and sheep anti-mouse-HRP and donkey anti-rabbit-HRP (Amersham, Pittsburgh, PA). JQ1, ricolinostat, and vorinostat were purchased from SelleckChem (Houston, TX).
Immunoblotting
MM cells were harvested and lysed using Triton-X-100 lysis buffer (1% triton X-100, 150 mM NaCl, 25 mM tris(hydroxymethyl)aminomethane [Tris] [pH 7.5]). In all, 50 μg of total cellular protein from each sample was subjected to sodium dodecyl sulfate polyacrylamide gel electrophoresis, proteins were transferred to nitrocellulose membranes, and the membranes were blocked with 5% nonfat milk in a Tris-buffered saline solution containing 0.1% Tween-20 for 1 hour. The blots were probed overnight with relevant primary antibodies, washed, and probed with species-specific secondary antibodies coupled to horseradish peroxidase (GE Healthcare, Pittsburgh, PA). Immunoreactive material was detected by enhanced chemiluminescence (Protein Simple, Santa Clara, CA).
Quantification of drug-induced cytotoxicity
Cell viability was assessed by 3-(4,5-dimethylthiazol-2-yl)-2,5-diphenyltetrazolium bromide (MTT) assay. MM cells were cultured in 96-well plates at a density of 10 000 cells per well and were treated with the indicted concentrations of drugs for 72 hours. After drug treatment, MTT was added, and viability was quantified using a microplate reader. The proapoptotic effects of JQ1, ricolinostat, and vorinostat were quantified by propidium iodide staining and fluorescence activated cell sorting analysis of sub-G0/G1 DNA, and quantification of active caspase-3–positive cells was performed by flow cytometry using a commercial kit (BD Biosciences, San Jose, CA). Combination treatment groups were evaluated, and the interactions between drugs were determined by calculating Chou-Talalay combination indices using CompuSyn software (ComboSyn, Inc., Paramus, NJ). The effects of ricolinostat and JQ1 were quantified by MTT assay.
Expression microarrays
LP-1 and OPM-2 human MM cells were treated with 500 nM JQ1 for 24 hours. After drug treatment, total RNAs were isolated using the RNeasy Plus Mini Kit (Qiagen, Rockville, MD) and treated with a TURBO DNA-free Kit (Applied Biosystems, Foster City, CA). In all, 300 ng of total RNA per sample was amplified and hybridized to GeneChip Human Gene 1.0 ST arrays (Affymetrix, Inc., Santa Clara, CA) according to the manufacturer’s instructions. Affymetrix CEL files were imported into Partek Genomics Suite 6.4 (Partek Inc., St. Louis, MO) using the default Partek normalization parameters and the robust multiarray average analysis adjusted for probe sequence and guanine and cytosine robust multiarray average content. Data normalization was performed across all arrays using quantile normalization.
shRNA knockdown of HDAC6 and BRD4
MM cells were infected with a lentivirus encoding a short hairpin RNA (shRNA) sequence specific for HDAC6, BRD4, or a nontargeted control (Santa Cruz Biotechnology) using 5 µg/mL polybrene. Infected cells were selected with constant culture in 1 μg/mL puromycin. HDAC6 and BRD4 knockdown were confirmed by immunoblotting.
Lentiviral overexpression of HDAC6
RPMI-8226 MM cells were infected with lenti–open reading frame particles encoding HDAC6 or a nontargeted control (Origene, Rockville, MD) using 5 µg/mL polybrene. Infected cells were selected with constant culture in 1 μg/mL puromycin. HDAC6 overexpression was confirmed by immunoblotting.
Quantitative RT-PCR
MM cells were treated with 500 nM JQ1, 3 μM ricolinostat, or a combination for 24 hours. Complementary DNA (cDNA) from control and treated cells was used for relative quantification by real-time polymerase chain reaction (RT-PCR) analyses. First-strand cDNA synthesis was performed with 1 μg RNA in a 20-μL reaction mixture using the high-capacity cDNA Reverse Transcription Kit (Applied Biosystems). HDAC6, c-MYC, and CDKN1A transcripts were amplified using commercially available TaqMan gene expression assays (Applied Biosystems). GAPDH was used as a housekeeping gene.
Human RPMI-8226 MM cells (1 × 107) were implanted into 8-week-old female SCID mice. Treatment was initiated when tumors reached a size of approximately 150 mm3. Mice were treated with 50 mg/kg JQ1, 50 mg/kg ricolinostat, or both agents intraperitoneally once per day for 5 days per week for 3 weeks. Tumor volume and animal weight were measured twice per week. Animal studies were conducted in an unblinded fashion to ensure that mice in each group received the appropriate treatments.
Immunohistochemistry
Paraffin-embedded tumor sections were deparaffinized in xylene and a graded series of alcohol solutions and rehydrated in phosphate-buffered saline (PBS). Heat-induced epitope retrieval on paraffin-embedded sections was performed by microwaving slides in a citrate buffer for 5 minutes. Endogenous peroxides were blocked with a 3% hydrogen peroxide solution for 10 minutes. Slides were then incubated in a protein block solution (5% horse serum and 1% goat serum in PBS) for 20 minutes. Anti-c-MYC, BCL-2, PCNA, cleaved caspase-3, and HDAC6 antibodies were diluted in the protein block solution and stored at 4°C overnight. After washing with PBS, slides were incubated in goat anti-rabbit or goat anti-mouse HRP-conjugated secondary antibody for 1 hour at ambient temperature. Positive reactions were visualized by using 3,3′-diaminobenzidine (Dako, Carpinteria, CA) for 10 minutes. The slides were rinsed with water followed by a brief counterstain with Gill’s hematoxylin (Sigma, St. Louis, MO). Images were captured by using an Olympus fluorescent microscope (Center Valley, PA) with a DP71 camera and an ×20 objective. Image-Pro Plus software Version 6.2.1 (MediaCybernetics, Bethesda, MD) was used for image acquisition. ImageJ software was used for quantification of c-MYC and BCL-2 levels by densitometric analysis of 5 random fields containing viable tumor cells. Quantification of PCNA and cleaved caspase-3 was conducted by counting the number of positive cells in 5 random fields.
Statistical analyses
Power calculations were performed to determine the appropriate sample size for all experiments included in this study. Ten mice per group were used in all animal studies on the basis of statistical considerations. Statistical significance between samples was determined by using the Tukey-Kramer comparison test or the Student t test as appropriate. Differences were considered significant in all experiments at P < .05.
Results
BET inhibition induces expression of the prosurvival factor HDAC6 in MM cells
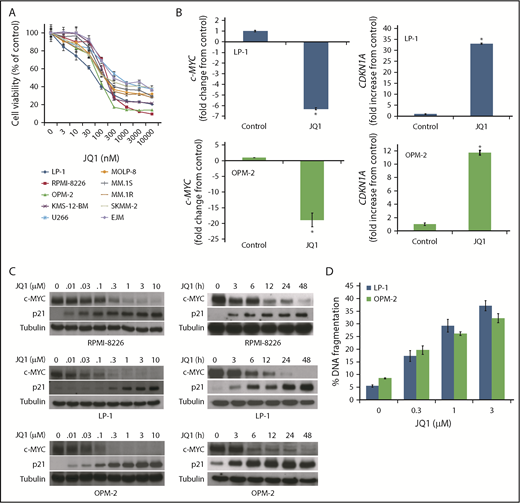
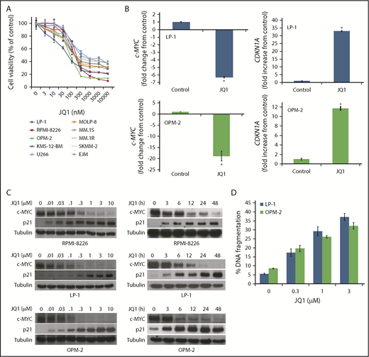
In support of a key role for BET activity in MM pathogenesis, treatment of a panel of 10 MM cell lines with the BET antagonist JQ1 led to diminished MM cell viability (Figure 1A). Further analysis by quantitative RT-PCR and immunoblotting revealed that JQ1 treatment significantly reduced the levels of c-MYC and increased p21 in a dose- and time-dependent manner (Figure 1B-C). Consistent with these alterations, JQ1 treatment also promoted the induction of apoptosis (Figure 1D). JQ1 and other BET antagonists are not targeted MYC inhibitors. Although they have been shown to transcriptionally repress key oncogenic proteins such as c-MYC, BCL-2, cyclin D1, and CDK6, they may simultaneously induce other prosurvival genes that limit efficacy. To better understand genes related to protein ubiquitination and degradation that may be modulated after JQ1 treatment, we performed microarray analysis on LP-1 and OPM-2 MM cells. We noted that HDAC6 was significantly upregulated in both MM cell lines, suggesting that it may be a pharmacodynamic regulator of sensitivity to JQ1 (Figure 2A). HDAC6 has been shown to promote tumor cell growth, activate c-MYC, participate in ubiquitin-conjugated protein aggresome formation, and contribute to drug resistance.17-19 Therefore, it has emerged as a promising target for cancer therapy.20 JQ1 treatment induced a significant increase in HDAC6 expression at both the transcript (Figure 2B) and protein (Figure 2C) level in MM cell lines. In addition, JQ1 significantly upregulated HDAC6 expression in CD138+ cells collected from MM patients (Figure 3D). Notably, this effect was also dose and time dependent (Figure 3A-B). To further evaluate the role of HDAC6 in BET inhibitor sensitivity, we silenced its expression using lentiviral shRNA, which resulted in a modest decrease in c-MYC and BCL-2 (Figure 3C). We hypothesized that BET inhibitor–mediated HDAC6 induction would significantly reduce its anti-MM efficacy. In support of the antagonistic nature of this pharmacodynamic effect, shRNA-mediated silencing of HDAC6 significantly enhanced the anticancer activity of JQ1 in both LP-1 and RPMI-8226 MM cells (Figure 3D). Conversely, overexpression of HDAC6 (supplemental Figure 1A) resulted in reduced efficacy of JQ1 (supplemental Figure 1B). Taken together, these results demonstrate that differing levels of HDAC6 expression are sufficient to modulate the cellular sensitivity to BET inhibitors.
JQ1 reduces the cell viability of MM cells, modulates c-MYC and p21 expression, and induces apoptosis. (A) JQ1 decreases MM cell viability. A panel of MM cell lines was treated with the indicated concentrations of JQ1 for 72 hours. Cell viability was measured by MTT assay. (B) Quantitative RT-PCR (qRT-PCR) analysis of c-MYC and CDKN1A levels. MM cells were treated with 500 nM JQ1 for 24 hours, and gene expression was measured by qRT-PCR. (C) JQ1 treatment decreases c-MYC protein expression and induces p21. RPMI-8226, LP-1, and OPM-2 MM cells were treated with the indicated concentrations of JQ1 for 24 hours (left) or 500 nM JQ1 (right) for the indicated times. Protein expression was determined by immunoblotting. (D) JQ1 stimulates apoptosis in MM cell lines. LP-1 and OPM-2 MM cells were treated with the indicated concentrations of JQ1 for 48 hours. Apoptosis was determined by propidium iodide fluorescence-activated cell sorting (PI-FACS) analysis. Data are shown as mean ± standard deviation (SD); n = 3. *Indicates a significant difference from controls. P < .05.
JQ1 reduces the cell viability of MM cells, modulates c-MYC and p21 expression, and induces apoptosis. (A) JQ1 decreases MM cell viability. A panel of MM cell lines was treated with the indicated concentrations of JQ1 for 72 hours. Cell viability was measured by MTT assay. (B) Quantitative RT-PCR (qRT-PCR) analysis of c-MYC and CDKN1A levels. MM cells were treated with 500 nM JQ1 for 24 hours, and gene expression was measured by qRT-PCR. (C) JQ1 treatment decreases c-MYC protein expression and induces p21. RPMI-8226, LP-1, and OPM-2 MM cells were treated with the indicated concentrations of JQ1 for 24 hours (left) or 500 nM JQ1 (right) for the indicated times. Protein expression was determined by immunoblotting. (D) JQ1 stimulates apoptosis in MM cell lines. LP-1 and OPM-2 MM cells were treated with the indicated concentrations of JQ1 for 48 hours. Apoptosis was determined by propidium iodide fluorescence-activated cell sorting (PI-FACS) analysis. Data are shown as mean ± standard deviation (SD); n = 3. *Indicates a significant difference from controls. P < .05.
JQ1 induces HDAC6 expression in MM cells. (A) JQ1 treatment upregulates HDAC6 expression. LP-1 and OPM-2 MM cells were treated with 500 nM JQ1 for 24 hours. Gene expression changes were determined using Affymetrix expression arrays. Protein ubiquitination-related genes with significant induction/repression are illustrated in the heat map. (B) qRT-CR analysis of HDAC6 levels. Four MM cell lines were treated with 500 nM JQ1 for 24 hours, and HDAC6 expression was measured by qRT-PCR. Data are shown as mean ± SD; n = 3. (C) JQ1 increases HDAC6 protein expression. LP-1 and OPM-2 MM cells were treated with the 500 nM JQ1 for 24 hours. HDAC6 protein expression was determined by immunoblotting. (D) qRT-PCR analysis of HDAC6 levels in CD138+ cells collected from MM patients. CD138+ MM cells were treated with 500 nM JQ1 for 24 hours, and HDAC6 expression was measured by qRT-PCR. Data are shown as mean ± SD; n = 5. *Indicates a significant difference from controls. P < .05.
JQ1 induces HDAC6 expression in MM cells. (A) JQ1 treatment upregulates HDAC6 expression. LP-1 and OPM-2 MM cells were treated with 500 nM JQ1 for 24 hours. Gene expression changes were determined using Affymetrix expression arrays. Protein ubiquitination-related genes with significant induction/repression are illustrated in the heat map. (B) qRT-CR analysis of HDAC6 levels. Four MM cell lines were treated with 500 nM JQ1 for 24 hours, and HDAC6 expression was measured by qRT-PCR. Data are shown as mean ± SD; n = 3. (C) JQ1 increases HDAC6 protein expression. LP-1 and OPM-2 MM cells were treated with the 500 nM JQ1 for 24 hours. HDAC6 protein expression was determined by immunoblotting. (D) qRT-PCR analysis of HDAC6 levels in CD138+ cells collected from MM patients. CD138+ MM cells were treated with 500 nM JQ1 for 24 hours, and HDAC6 expression was measured by qRT-PCR. Data are shown as mean ± SD; n = 5. *Indicates a significant difference from controls. P < .05.
BET inhibition–mediated upregulation of HDAC6 expression limits its efficacy against MM cells. (A) JQ1 treatment increases HDAC6 protein expression. LP-1 and RPMI-8226 MM cells were treated with the indicated concentrations of JQ1 for 24 hours. Protein expression was determined by immunoblotting. (B) JQ1 increases HDAC6 expression in a time-dependent manner. LP-1 and RPMI-8226 MM cells were treated with 500 nM JQ1 for the indicated times. Protein expression was determined by immunoblotting. (C) Silencing HDAC6 decreases c-MYC and BCL-2 expression. LP-1 cells were infected with nontarget (NT) control or HDAC6 lentiviral shRNA, and positively infected cells were selected with puromycin. Immunoblotting confirmed knockdown of HDAC6 and decreased levels of c-MYC and BCL-2. (D) Knockdown of HDAC6 augments the antimyeloma activity of JQ1. LP-1 and RPMI-8226 MM cells were infected with NT control or HDAC6 lentiviral shRNA. Cells transfected with NT control or HDAC6 shRNA were treated with the indicated concentrations of JQ1 for 72 hours, and cell viability was determined by MTT assay. Data are shown as mean ± SD; n = 3. *Indicates a significant difference compared with NT transfected cells treated with the same concentration. P < .05.
BET inhibition–mediated upregulation of HDAC6 expression limits its efficacy against MM cells. (A) JQ1 treatment increases HDAC6 protein expression. LP-1 and RPMI-8226 MM cells were treated with the indicated concentrations of JQ1 for 24 hours. Protein expression was determined by immunoblotting. (B) JQ1 increases HDAC6 expression in a time-dependent manner. LP-1 and RPMI-8226 MM cells were treated with 500 nM JQ1 for the indicated times. Protein expression was determined by immunoblotting. (C) Silencing HDAC6 decreases c-MYC and BCL-2 expression. LP-1 cells were infected with nontarget (NT) control or HDAC6 lentiviral shRNA, and positively infected cells were selected with puromycin. Immunoblotting confirmed knockdown of HDAC6 and decreased levels of c-MYC and BCL-2. (D) Knockdown of HDAC6 augments the antimyeloma activity of JQ1. LP-1 and RPMI-8226 MM cells were infected with NT control or HDAC6 lentiviral shRNA. Cells transfected with NT control or HDAC6 shRNA were treated with the indicated concentrations of JQ1 for 72 hours, and cell viability was determined by MTT assay. Data are shown as mean ± SD; n = 3. *Indicates a significant difference compared with NT transfected cells treated with the same concentration. P < .05.
Ricolinostat is a selective HDAC6 inhibitor with significant efficacy against MM cells
To further investigate the role of HDAC6 in BET inhibitor resistance, we used the selective HDAC6 inhibitor ricolinostat (ACY-1215), which is currently under clinical investigation for the treatment of MM and other malignancies.21 Single-agent treatment with ricolinostat diminished cell viability in a panel of MM cell lines (Figure 4A). Importantly, ricolinostat selectively increased acetylated α-tubulin, a marker of HDAC6 inhibition, without altering acetylated histone H4 (a marker of global HDAC inhibition) at biologically relevant concentrations (<10 μM) (Figure 4B). Therefore, we used 3 μM or less ricolinostat in all additional assays to achieve selective inhibition of HDAC6 activity. Importantly, shRNA-mediated knockdown of BRD4 decreased the expression of c-MYC and BCL-2 while also upregulating p21 and HDAC6 (Figure 4C). Silencing BRD4 also significantly enhanced the antimyeloma activity of ricolinostat (Figure 4D). Collectively, these data establish proof of concept that simultaneous targeting of BRD4 and HDAC6 may be an effective antimyeloma strategy.
Ricolinostat displays antimyeloma activity and its efficacy is enhanced by knockdown of BRD4. (A) Ricolinostat decreases MM cell viability. A panel of MM cell lines was treated with the indicated concentrations of ricolinostat for 72 hours. Cell viability was measured by MTT assay. (B) Ricolinostat promotes the accumulation of acetylated (Ac) α-tubulin. MM cells were treated with the indicated concentrations of ricolinostat for 24 hours. Protein expression was measured by immunoblotting. (C) Silencing BRD4 decreases c-MYC and BCL-2 expression and induces p21 and HDAC6 levels. BRD4 was knocked down by using lentiviral shRNA, and positively infected cells were selected with puromycin. Immunoblotting confirmed knockdown of BRD4 and levels of c-MYC, BCL-2, p21, and HDAC6. (D) Silencing of BRD4 enhances the antimyeloma activity of ricolinostat. Cells transfected with NT control or BRD4 shRNA were treated with the indicated concentrations of ricolinostat for 72 hours, and cell viability was determined by MTT assay. Data are shown as mean ± SD; n = 3. *Indicates a significant difference compared with NT shRNA transfected cells treated with the same concentration. P < .05.
Ricolinostat displays antimyeloma activity and its efficacy is enhanced by knockdown of BRD4. (A) Ricolinostat decreases MM cell viability. A panel of MM cell lines was treated with the indicated concentrations of ricolinostat for 72 hours. Cell viability was measured by MTT assay. (B) Ricolinostat promotes the accumulation of acetylated (Ac) α-tubulin. MM cells were treated with the indicated concentrations of ricolinostat for 24 hours. Protein expression was measured by immunoblotting. (C) Silencing BRD4 decreases c-MYC and BCL-2 expression and induces p21 and HDAC6 levels. BRD4 was knocked down by using lentiviral shRNA, and positively infected cells were selected with puromycin. Immunoblotting confirmed knockdown of BRD4 and levels of c-MYC, BCL-2, p21, and HDAC6. (D) Silencing of BRD4 enhances the antimyeloma activity of ricolinostat. Cells transfected with NT control or BRD4 shRNA were treated with the indicated concentrations of ricolinostat for 72 hours, and cell viability was determined by MTT assay. Data are shown as mean ± SD; n = 3. *Indicates a significant difference compared with NT shRNA transfected cells treated with the same concentration. P < .05.
Ricolinostat enhances the antimyeloma activity of JQ1
To investigate the potential benefit of this therapeutic approach, we evaluated the anticancer effects of JQ1 in combination with ricolinostat in MM models and primary patient specimens. Inhibition of HDAC6 activity with ricolinostat enhanced JQ1-mediated suppression of c-MYC and BCL-2 expression (Figure 5A). JQ1 treatment did not alter the effects of ricolinostat on α-tubulin acetylation (Figure 5A). In addition, combination treatment resulted in significant increases in apoptosis induction as evidenced by enhanced caspase-3 cleavage and DNA fragmentation (Figure 5A-B). Formal synergy analysis of JQ1 and ricolinostat demonstrated strong synergy at multiple dose levels in both LP-1 and OPM-2 MM cells (supplemental Table 1). Notably, the enhancement of the antimyeloma activity of JQ1 by ricolinostat was similar to that of the pan-HDAC inhibitor vorinostat, indicating that HDAC6 inhibition rather than global HDAC antagonism may be driving this phenomenon (Figure 5C). The effectiveness of the JQ1 combination with ricolinostat or vorinostat was also observed in primary CD138+ cells obtained from patients with MM (Figure 5D). Importantly, this therapeutic approach reduced MM cell viability in a manner that was not affected by prior treatment history (supplemental Table 2). This suggests, in particular, that patients who have developed resistance to proteasome inhibitor–based regimens may benefit from targeted HDAC6 and BET inhibition.
Ricolinostat augments the in vitro antimyeloma activity of JQ1 in MM models. (A) Ricolinostat (RICO) enhances the ability of JQ1 to decrease c-MYC and BCL-2 expression, resulting in increased caspase-3 cleavage. MM cells were treated with 500 nM JQ1, 3 μM ricolinostat, or combinations for 24 hours. c-MYC, BCL-2, cleaved caspase-3, and acetylated α-tubulin levels were determined by immunoblotting. (B) Ricolinostat augments the proapoptotic effects of JQ1. LP-1 and OPM-2 MM cells were treated with 500 nM JQ1, 1 or 3 μM ricolinostat, or combinations for 48 hours. Apoptosis was determined by active caspase-3 or PI-FACS analysis. (C-D) Ricolinostat and vorinostat (VOR) enhance the anticancer activity of JQ1 in MM cell lines and primary CD138+ cells collected from patients with MM (n = 10). Cells were treated with 500 nM JQ1, 1 μM vorinostat, 3 μM ricolinostat, or combinations for 72 hours. Cell viability was determined by MTT assay. Data are shown as mean ± SD; n = 3. *Indicates a significant difference from control; **indicates single-agent treatment groups.
Ricolinostat augments the in vitro antimyeloma activity of JQ1 in MM models. (A) Ricolinostat (RICO) enhances the ability of JQ1 to decrease c-MYC and BCL-2 expression, resulting in increased caspase-3 cleavage. MM cells were treated with 500 nM JQ1, 3 μM ricolinostat, or combinations for 24 hours. c-MYC, BCL-2, cleaved caspase-3, and acetylated α-tubulin levels were determined by immunoblotting. (B) Ricolinostat augments the proapoptotic effects of JQ1. LP-1 and OPM-2 MM cells were treated with 500 nM JQ1, 1 or 3 μM ricolinostat, or combinations for 48 hours. Apoptosis was determined by active caspase-3 or PI-FACS analysis. (C-D) Ricolinostat and vorinostat (VOR) enhance the anticancer activity of JQ1 in MM cell lines and primary CD138+ cells collected from patients with MM (n = 10). Cells were treated with 500 nM JQ1, 1 μM vorinostat, 3 μM ricolinostat, or combinations for 72 hours. Cell viability was determined by MTT assay. Data are shown as mean ± SD; n = 3. *Indicates a significant difference from control; **indicates single-agent treatment groups.
Cotargeting of HDAC6 and BET factors synergistically antagonizes MM disease progression
We next conducted a xenograft study to investigate the therapeutic potential of ricolinostat in combination with JQ1 in vivo. The human MM cell line RPMI-8226 was injected into nude mice to establish xenograft tumors. Mice were randomly assigned into groups with similar disease burden and then treated with vehicle, 50 mg/kg JQ1, 50 mg/kg ricolinostat, or the combination of both agents once per day for 5 days for 3 weeks. Disease burden and animal weight were measured twice per week. Although both JQ1 and ricolinostat each individually displayed significant antimyeloma activity, combination treatment resulted in an additional significant reduction in disease burden compared with either single-agent treatment (Figure 6A). Importantly, combination therapy was very well tolerated and did not significantly affect animal weight (less than 5% mean transient reduction in body weight) (Figure 6B). Consistent with our in vitro findings, immunohistochemistry analyses revealed that treatment with JQ1 significantly upregulated HDAC6 expression in the RPMI-8226 MM xenograft tumors (supplemental Figure 2A-B). Further immunohistochemical studies demonstrated that the combination of JQ1 and ricolinostat also led to significantly reduced MM cell proliferation (PCNA), increased apoptosis (active caspase-3), and diminished expression of c-MYC and BCL-2 (Figure 6C-D). These data suggest that induction of HDAC6 may represent a key mechanism of resistance that limits the efficacy of BET inhibitor therapy (Figure 7). Taken together, our findings demonstrate that abrogation of HDAC6 activity with ricolinostat is a novel approach to augment the efficacy of BET inhibitors in MM that warrants further investigation.
Ricolinostat enhances the in vivo antimyeloma activity of JQ1. (A) Ricolinostat enhances the antimyeloma activity of JQ1 in vivo. RPMI-8226 tumors were established in nude mice. Mice were treated with 50 mg/kg JQ1, 50 mg/kg ricolinostat, or the combination of both agents once per day for 5 days per week for 3 weeks. Tumor volume was measured twice per week. Data are shown as mean ± standard error of the mean; n = 10. (B) JQ1 and ricolinostat are well tolerated in mice. RPMI-8226 tumors were established in nude mice, and mice were treated as described above. Mouse body weight was measured twice per week. Data are shown as mean ± SD; n = 10. No significant weight loss was observed in any of the treatment groups compared with vehicle control. (C) Tumors were collected at the end of study, and levels of c-MYC, BCL-2, PCNA, and cleaved caspase-3 were measured by immunohistochemistry. Scale bars, 50 μm. (D) Immunohistochemical analysis shows that administration of JQ1 and ricolinostat effectively reduces c-MYC and BCL-2 expression, decreases PCNA+ cells, and induces significant caspase-3+ cells. Quantification of immunohistochemical analysis of c-MYC and BCL-2 was determined by densitometry (relative expression). PCNA and active caspase-3–positive cells were determined by manual counting. Data are shown as mean ± SD; n = 5 random fields. *Indicates a significant difference compared with vehicle; **indicates either single-agent treatment. P < .05.
Ricolinostat enhances the in vivo antimyeloma activity of JQ1. (A) Ricolinostat enhances the antimyeloma activity of JQ1 in vivo. RPMI-8226 tumors were established in nude mice. Mice were treated with 50 mg/kg JQ1, 50 mg/kg ricolinostat, or the combination of both agents once per day for 5 days per week for 3 weeks. Tumor volume was measured twice per week. Data are shown as mean ± standard error of the mean; n = 10. (B) JQ1 and ricolinostat are well tolerated in mice. RPMI-8226 tumors were established in nude mice, and mice were treated as described above. Mouse body weight was measured twice per week. Data are shown as mean ± SD; n = 10. No significant weight loss was observed in any of the treatment groups compared with vehicle control. (C) Tumors were collected at the end of study, and levels of c-MYC, BCL-2, PCNA, and cleaved caspase-3 were measured by immunohistochemistry. Scale bars, 50 μm. (D) Immunohistochemical analysis shows that administration of JQ1 and ricolinostat effectively reduces c-MYC and BCL-2 expression, decreases PCNA+ cells, and induces significant caspase-3+ cells. Quantification of immunohistochemical analysis of c-MYC and BCL-2 was determined by densitometry (relative expression). PCNA and active caspase-3–positive cells were determined by manual counting. Data are shown as mean ± SD; n = 5 random fields. *Indicates a significant difference compared with vehicle; **indicates either single-agent treatment. P < .05.
HDAC6 inhibition improves the efficacy BET antagonists. Inhibition of BET activity with JQ1 or BRD4 shRNA decreases c-MYC levels but also induces HDAC6 expression. Upregulation of HDAC6 has been associated with cancer progression and drug resistance and has been established as a potential anticancer target. Antagonizing HDAC6 with shRNA, the HDAC6 selective inhibitor ricolinostat, or the pan-HDAC inhibitor vorinostat blocks HDAC6 activity and augments the antimyeloma activity of BET inhibition.
HDAC6 inhibition improves the efficacy BET antagonists. Inhibition of BET activity with JQ1 or BRD4 shRNA decreases c-MYC levels but also induces HDAC6 expression. Upregulation of HDAC6 has been associated with cancer progression and drug resistance and has been established as a potential anticancer target. Antagonizing HDAC6 with shRNA, the HDAC6 selective inhibitor ricolinostat, or the pan-HDAC inhibitor vorinostat blocks HDAC6 activity and augments the antimyeloma activity of BET inhibition.
Discussion
BET protein family members bind to acetylated lysines on histones and regulate the expression of many genes, including c-MYC and BCL-2.8,22 Given the importance of these and other BET targets in malignant pathogenesis, several targeted BET inhibitors have been developed, many of which are currently being investigated in the clinic.12,14,16,23,24 Initial clinical studies have indicated that BET inhibitors have modest clinical activity in certain hematologic cancers as monotherapies.13,25 This is certainly promising, but it also highlights the need to develop novel strategies to improve their activity on the basis of an understanding of specific mechanisms that limit their efficacy. We conducted transcriptome analysis of JQ1-treated MM cells to identify actionable targets that may augment the efficacy of BET inhibitors. Here we show that HDAC6 is significantly upregulated after JQ1 treatment, and its blockade enhances BET inhibitor therapy in MM. Several reports have determined that pan-HDAC inhibitors synergize with JQ1 to suppress tumor growth and this effect has been attributed to several mechanisms, including the repression of c-MYC and inflammatory cascades that control levels of interleukin-6.22,26,27 The general concept of the therapeutic benefit of dual HDAC6 and BET inhibition has recently been observed in lung cancer models. However, the mechanistic basis for this benefit seems to be different in lung cancer than in MM. In lung cancer, the combination improved T-cell function and natural killer cell activation, whereas our study pointed to c-MYC and BCL-2 suppression driving the anticancer efficacy in MM.28,29 In addition, unlike our work in MM models, the studies in lung cancer models failed to demonstrate significant anticancer effects of this combination in vitro.29 Perhaps this was the result of the heightened intrinsic sensitivity of MM cells to antagonism of both of these targets. This seems to be supported by clinical studies in which HDAC6 and BET inhibition has demonstrated better efficacy in patients with hematologic malignancies.13,25,30,31 Regardless of the specific basis for this phenomenon, our data combined with those from recent lung cancer studies support that this combination strategy has promising anticancer activity that is worthy of further investigation.
Ricolinostat is a first-in-class selective HDAC6 inhibitor that is 10- to 15-fold more selective for HDAC6 than HDAC1-3.21 HDAC6 has been shown to play a key role in promoting drug resistance, and inhibition of its activity enhances the activity of other agents, including bortezomib.19,32,33 These observations have resulted in the clinical investigation of ricolinostat in combination with standard chemotherapy for the treatment of MM and other malignancies.30,31 Our study demonstrates that selective HDAC6 antagonism augments the activity of JQ1 in a manner similar to that of vorinostat against MM cell lines and primary patient specimens. The use of HDAC6 selective inhibitors over pan-HDAC inhibitors may provide a significant therapeutic advantage that maintains maximum efficacy while limiting the adverse effects associated with global HDAC inhibition. Indeed, our study showed that JQ1 and ricolinostat combination therapy was effective and well tolerated in our MM mouse model. In addition, the combination also exhibited significant and equipotent antimyeloma activity in a panel of CD138+ cells obtained from MM patients with varying cytogenetic characteristics and treatment histories.
Previous studies have demonstrated that ectopic expression of c-MYC reduces the anticancer activity of JQ1, affirming the importance of c-MYC suppression as a key mechanism of action of BET inhibitors.2,8 Furthermore, several studies investigating drug resistance to BET inhibitors identified the reactivation of BRD4-dependent genes, in particular restoration of c-MYC expression, as a major underlying mechanism.34-37 Our study identifies a new pathway that reduces the efficacy of BET inhibition: pharmacodynamic upregulation of HDAC6. Although we previously demonstrated that HDAC6 is a c-MYC transcriptional target, JQ1-mediated upregulation of HDAC6 is likely regulated by another transcription factor because c-MYC is significantly downregulated by BET inhibition.10 Potential candidates that may regulate HDAC6 expression after treatment with JQ1 include FOXO3a and ATF3, which have recently been shown to associate with HDAC6.38,39 Additional studies that identify the key regulators of HDAC6 expression after therapy with a BET inhibitor may provide important insight into how to limit its upregulation.
In addition to the direct benefit of antagonizing HDAC6-regulated survival pathways, selectively inhibiting HDAC6 also augments BET inhibitor–mediated downregulation of c-MYC, which likely contributes to the synergistic antimyeloma activity of the JQ1-ricolinostat combination. Collectively, our findings provide the scientific rationale for clinically testing the combination of ricolinostat and BET inhibitor targeted therapy for patients with MM. Our study also demonstrates proof of concept that HDAC6 inhibition is a novel precision approach to augment BET inhibitor therapy especially in cell types in which BET inhibitor monotherapy only partially diminishes c-MYC expression or is rapidly restored after BET inhibitor therapy.
The full-text version of this article contains a data supplement.
Acknowledgments
This work was supported by National Institutes of Health, National Cancer Institute grants R01CA190789 (S.T.N.) and R01CA172443 (J.S.C.), and the University of Arizona Cancer Center Support Grant P30CA023074.
Authorship
Contribution: J.S.C. and S.T.N. conceived and designed the study, performed research, analyzed data, and wrote the manuscript; C.M.E., W.Z., and V.V. performed experiments and participated in data acquisition, analysis, and interpretation; and F.A. and K.R.K. contributed patient samples and participated in data analysis and interpretation.
Conflict-of-interest disclosure: The authors declare no competing financial interests.
Correspondence: Steffan T. Nawrocki, Department of Medicine, University of Arizona Cancer Center, 1515 N Campbell Ave, PO Box 245024, Tucson, AZ 85724; e-mail: snawrocki@email.arizona.edu.








                






