Hemizygous knock-in of Uba1M41L in 32D cells recapitulates VEXAS syndrome features and confers sensitivity to on-target UBA1 inhibition by TAK243.
Reintroduction of catalytically active UBA1b is sufficient to restore polyubiquitination and promote TAK243 resistance in Uba1M41L cells.
Visual Abstract
Somatic UBA1 mutations in hematopoietic cells are a hallmark of Vacuoles, E1 enzyme, X-linked, Autoinflammatory, Somatic (VEXAS) syndrome, which is a late-onset inflammatory disease associated with bone marrow failure and high mortality. The majority of UBA1 mutations in VEXAS syndrome comprise hemizygous mutations affecting methionine-41 (M41), leading to the expression of UBA1M41T, UBA1M41V, or UBA1M41L and globally reduced protein polyubiquitination. Here, we used CRISPR-Cas9 to engineer isogenic 32D mouse myeloid cell lines expressing hemizygous Uba1WT or Uba1M41L from the endogenous locus. Consistent with prior analyses of VEXAS syndrome patient samples, hemizygous Uba1M41L expression was associated with loss of the UBA1b protein isoform, gain of the UBA1c protein isoform, reduced polyubiquitination, abnormal cytoplasmic vacuoles, and increased production of interleukin-1β and inflammatory chemokines. Vacuoles in Uba1M41L cells contained a variety of endolysosomal membranes, including small vesicles, multivesicular bodies, and multilamellar lysosomes. Uba1M41L cells were more sensitive to the UBA1 inhibitor TAK243. TAK243 treatment promoted apoptosis in Uba1M41L cells and led to preferential loss of Uba1M41L cells in competition assays with Uba1WT cells. Knock-in of a TAK243-binding mutation, Uba1A580S, conferred TAK243 resistance. In addition, overexpression of catalytically active UBA1b in Uba1M41L cells restored polyubiquitination and increased TAK243 resistance. Altogether, these data indicate that loss of UBA1b underlies a key biochemical phenotype associated with VEXAS syndrome and renders cells with reduced UBA1 activity vulnerable to targeted UBA1 inhibition. Our Uba1M41L knock-in cell line is a useful model of VEXAS syndrome that will aid in the study of disease pathogenesis and the development of effective therapies.
Introduction
Protein ubiquitination plays an essential role in all aspects of normal cellular function and involves the sequential action of ubiquitin-activating (E1), ubiquitin-conjugating (E2), and ubiquitin ligase (E3) enzymes.1,UBA1 resides on the X chromosome and encodes the E1 enzyme isoforms UBA1a and UBA1b, which are essential for the majority of nuclear and cytosolic protein ubiquitination, respectively.2 Somatic UBA1 mutations in hematopoietic cells have been associated with an aggressive, late-onset, myeloid autoinflammatory disease called Vacuoles, E1 enzyme, X-linked, Autoinflammatory, Somatic (VEXAS) syndrome.3 The clinical features of VEXAS syndrome frequently include recurrent fever, chondritis, neutrophilic dermatoses, alveolitis, vasculitis, and cytopenias. In addition, myeloid and erythroid precursors in the bone marrow of patients with VEXAS syndrome often contain abnormal vacuoles. A subset of patients with VEXAS syndrome also meet diagnostic criteria for myelodysplastic syndromes, indicating that somatic UBA1 mutations may cause both autoinflammation and bone marrow failure.
The most common UBA1 variants found in patients with VEXAS syndrome comprise hemizygous UBA1M41T, UBA1M41V, and UBA1M41L missense mutations, leading to loss of the UBA1b translation start site and expression of a truncated hypofunctional protein isoform (UBA1c) via translation initiation from UBA1M67.3 Consistent with the decreased catalytic activity of UBA1c, protein polyubiquitination is globally reduced in myeloid cells from patients with VEXAS syndrome with UBA1M41 missense mutations. The relationship between impaired polyubiquitination, autoinflammation, and dyspoiesis in VEXAS syndrome has been poorly understood to date, highlighting the need for experimental models that reproduce the genetic, biochemical, morphological, and inflammatory features associated with somatic UBA1M41 missense mutations.
VEXAS syndrome carries a poor prognosis.3-8 Therapies for VEXAS syndrome, including prednisone, hypomethylating agents, JAK inhibitors, and cytokine-targeted biologics, have shown variable efficacy in controlling inflammation and rarely lead to a reduction in the UBA1 mutant clonal burden.3-6,9-13 Aside from allogeneic hematopoietic stem cell (HSC) transplantation,14-18 there are currently no treatments for VEXAS syndrome with curative potential. Identifying new pharmacological approaches that selectively target UBA1 mutant cells could provide a therapeutic benefit for patients with VEXAS syndrome.
To date, there are no published models of VEXAS syndrome that would enable experimental investigation of the phenotypes associated with UBA1M41 missense mutations. Here, we present a mouse myeloid cell line model with hemizygous expression of Uba1M41L that exhibits the biochemical, morphological, and inflammatory features observed in VEXAS syndrome. Overall, our data suggest that loss of UBA1b catalytic activity is responsible for impaired polyubiquitination in VEXAS syndrome and leads to increased sensitivity to targeted UBA1 inhibition by TAK243.
Materials and methods
Cell culture
32D cells (American Type Culture Collection [ATCC], CRL-11346) were cultured in RPMI (Gibco, 11875093) with 10% fetal calf serum (FCS; Omega Scientific, FB-02), 1 × penicillin-streptomycin-glutamine (PSG) supplement (Gibco, 10378016), and 2 ng/mL recombinant mouse interleukin-3 (IL-3) (Miltenyi Biotec, 130-096-688). HEK293T cells (ATCC, CRL-3216) for lentivirus production were cultured in Dulbecco modified Eagle medium (Gibco, 11965118) with 10% FCS without antibiotics. All cell lines were maintained in humidified incubators at 37°C and 5% CO2.
Cell line generation by CRISPR-Cas9–based homology directed repair
Prior karyotype analyses showed that 32D cells are XY.19 32D hemizygous Uba1 knock-in cell lines were generated using the Neon Electroporation System (Thermo Fisher Scientific, MPK5000) and reagents for CRISPR-Cas9-based homology directed repair (HDR) from Integrated DNA Technologies (Coralville, IA):
Alt-R SpCas9 nuclease v3 (1081058)
Uba1 exon 3 single guide RNA (sgRNA; sense target, TGCTCTCTGTCTCTAGGGAA)
Uba1 g.20667962A>C (p.M41L) HDR template (antisense, AGGCTCTCGTCTATGTCTGCTTCACTGCCGTTCTTCGCCAgTCCCTAGAGACAGAGAGCAAGAATGGGTTCAGAACAACATGC)
Uba1 exon 15 sgRNA (antisense target, CATCTATGTTGTCCAGAGCA)
Uba1 g. 20675015G>T (p.A580S) HDR template (sense, AAATTTGGATGGTGTGGCCAATGCTCTGGACAACATAGATtCCCGTAAGTTTTGAAGGCTGGTAAAGAAGGCAGGGGCAAAAG)
For each electroporation, Cas9-sgRNA ribonucleoprotein complexes were generated by combining 0.75 μL 36 μM Cas9 nuclease with 0.75 μL 44 μM sgRNA and incubating for 20 minutes at room temperature. During this incubation, 32D cells were washed once with 1 × phosphate-buffered saline (PBS) and resuspended at 2 × 107/mL in Neon buffer R; HDR template stock at 100 μM was diluted to 10.8 μM in Neon buffer R. The entire volume of ribonucleoprotein complex was combined with 2 × 105 32D cells (in 10 μL Neon buffer R) and 2 μL 10.8 μM HDR template. From this mixture, 10 μL was taken up into the Neon pipette tip and electroporated using the following parameters: 1350 V, 20 ms, and 2 pulses. After electroporation, cells were transferred into a 24-well plate with 500 μL prewarmed 32D media (RPMI, 10% FCS, and 2 ng/mL IL-3 without antibiotics) and incubated overnight at 37°C and 5% CO2. Cells were subsequently transferred to a 6-well plate containing 4 mL RPMI, 10% FCS, 1 × PSG, and 2 ng/mL IL-3. At 72 hours after electroporation, genomic DNA was isolated (Lucigen QuickExtract, QE09050) from the bulk population for polymerase chain reaction (PCR) and sequencing. Single-cell clones from 2 independent electroporation experiments were obtained by limiting dilution and screened by genomic DNA PCR and Sanger sequencing. Uba1WT (ie, unedited) and Uba1M41L (ie, edited) single-cell clones were obtained from the same bulk population and had the same karyotypes (data not shown).
PCR and DNA sequencing
Oligonucleotides used for PCR, sequencing, and site-directed mutagenesis are provided in supplemental Table 1. All PCR reactions were performed using NEBNext Ultra II Q5 (New England Biolabs, M0544X) and a BioRad T100 thermal cycler. Oligonucleotide synthesis and Sanger sequencing was performed by Genewiz (Waltham, MA). Next generation sequencing was performed by the Massachusetts General Hospital CCIB DNA Core (Cambridge, MA).
Dose response assays
Cells were harvested from culture, and viability was determined by trypan blue exclusion using an EVE automated cell counter (NanoEnTek). Eight-point dose response assays were performed in 96-well flat bottom opaque white plates (200 μL per well, total volume). For IL-3 assays, cells were washed 3 times in PBS (Corning, 21-040-CV) to remove the remaining cytokine and resuspended in RPMI containing 10% FCS and 1 × PSG supplement. An IL-3 dilution series in the same media was generated in a 12-well reservoir and added to a 96-well plate containing 104 cells per well. For drug dose response assays, cells and drug dilutions were in RPMI containing 10% FCS, 1 × PSG supplement, and 2 ng/mL IL-3. All drugs were purchased from Selleck Chemicals (TAK243 catalog no. S8341, azacytidine catalog no. S1782, ruxolitinib catalog no. S1378, and bortezomib catalog no. S1013) and dissolved in dimethyl sulfoxide (DMSO) (Van Waters and Rogers [VWR], 97063-136). IL-3 and drug concentrations, including no cytokine and DMSO alone, were tested in triplicates in each experiment. CellTiter-Glo (Promega, G7570) was used to measure relative cell viability as per the manufacturer’s instructions at 72 hours. A SpectraMax iD3 plate reader (Molecular Devices) was used to measure luminescence. Luminescence was normalized to the highest cytokine or lowest drug concentration for each cell line. Nonlinear curves were fitted to the data, and 50% effective concentration (EC50) or 50% inhibitory concentration (IC50) values were calculated using GraphPad Prism 9 (San Diego, CA).
Immunoblots
Primary and secondary antibodies used for immunoblots are listed in supplemental Table 2. Cell pellets were lysed in radioimmunoprecipitation assay (RIPA) buffer (Sigma-Aldrich, R0278) containing 1 × Halt protease and phosphatase inhibitor cocktail (Thermo Fisher Scientific, 78446) on ice for 15 minutes with vortexing every 5 minutes. Lysates were cleared by centrifugation at 21 300 relative centrifugal force (rcf) for 10 minutes at 4°C. Cleared supernatants were transferred to fresh tubes and protein concentration was measured using the Pierce bicinchoninic acid (BCA) protein assay kit (Thermo Fisher Scientific, 23225). Protein concentrations for each sample were normalized using lysis buffer, mixed with NuPAGE lithium dodecyl sulfate (LDS) sample buffer (Thermo Fisher Scientific, NP0007) and NuPAGE sample reducing agent (Thermo Fisher Scientific, NP0004), and subsequently boiled at 70°C for 10 minutes. Samples were centrifuged at 21 300 rcf for 5 minutes at room temperature and resolved by sodium dodecyl sulfate polyacrylamide gel electrophoresis using NuPAGE 4% to 12% Bis-tris protein gels (Thermo Fisher Scientific, NP0336), and transferred by electrophoresis at 90V to 100V for 2 hours on to 0.45 μm nitrocellulose membranes (Life Technologies, LC2001). Membranes were blocked in Odyssey blocking buffer (Licor, 927-50000) for 1 hour at room temperature. Membranes were incubated in primary antibodies, detailed below, overnight at 4°C in Odyssey blocking buffer. Membranes were washed 3 times in 1 × tris-buffered saline with Tween 20 (Cell Signaling, 9997) for 5 minutes at room temperature and then incubated in secondary antibodies, as detailed below, for 1 hour at room temperature in Odyssey blocking buffer. After secondary antibody incubation, membranes were washed 3 times in 1 × tris-buffered saline with Tween 20 for 5 minutes at room temperature, visualized using a ChemiDoc MP Imaging System (BioRad, 12003154), and quantified using Image Lab Touch Software (BioRad, 12014300).
Molecular cloning
UBA1 complementary DNA (NM_003334.4) was obtained from GenScript (CloneID OHu24932) in pcDNA3.1, PCR amplified, and subcloned into pDONR221 (ThermoFisher Scientific, 12536017) using Gateway BP Clonase II (Thermo Fisher Scientific, 11789020). pDONR221-UBA1 was modified using NEB Q5 Site-Directed Mutagenesis Kit (New England Biolabs, E0554S) to generate the following pDONR221-UBA1 constructs: Δ1-40 (UBA1b) and Δ1-40/C632A (catalytically inactive UBA1b).20 Lentiviral expression constructs for UBA1 variants and Renilla lucerifase were generated via Gateway LR Clonase II (Thermo Fisher Scientific, 11791020) reaction between each pDONR221 plasmid and lentiviral destination plasmid pLEX307 (Addgene, 41392). All pDONR221 and pLEX307 constructs were confirmed by Sanger sequencing (Genewiz) and alignment using Benchling Biology Software (2021-2023; https://benchling.com).
Lentivirus production
Lentivirus was produced in a 6-well plate by transient transfection of 60% to 70% confluent HEK293T cells in 2 mL of media using 9 μL TransIT-LT1 (Mirus, MIR2304) in 75 μL Opti-MEM I reduced serum medium (Gibco, 31985070) containing 1.5 μg lentiviral expression plasmid, 2 μg psPAX2 packaging plasmid (Addgene, 12260), and 0.75 μg pCMV-VSV-G envelope plasmid (Addgene, 8454). Lentiviral supernatants were collected at 36 to 48 hours after transfection, passed through a 0.45 μm syringe filter (Pall, 4614), and used immediately for transduction or frozen at −80°C.
Lentiviral transduction
For lentiviral transductions, 2 × 105 cells in 250 μL 32D cell culture media were transduced in 48-well plates with 500 μL lentiviral supernatant and 4 μg/mL polybrene (Santa Cruz Biotechnology, sc-134220A). Plates were centrifuged at 1050 rcf at 37°C for 1 hour. Cells were cultured overnight, washed 3 times in PBS, and cultured overnight in 32D cell media before the addition of 2 μg/mL puromycin to select for transduced cells.
Competition assays
32D Uba1WT and Uba1M41L cells were harvested from culture, resuspended in fresh RPMI containing 10% FCS, 1 × PSG, and 2 ng/mL recombinant mouse IL-3 and mixed at a ratio of 10 Uba1M41L to 1 Uba1WT (final cell concentration 5 × 104 cells per mL). Mixed cells were treated with 10 nM TAK243 or DMSO in triplicate in a 12-well plate (2 mL per well). After 4 days in culture, genomic DNA was extracted and used for PCR amplification of Uba1 exon 3 (supplemental Table 1). Uba1 wild-type and mutant alleles were quantified using EditR analysis of Sanger sequencing data.21
Apoptosis assays
Cells were cultured as described earlier and treated for 16 hours with DMSO or 10 nM TAK243. Annexin V/propidium iodide staining (BioLegend, 640914) was performed according to the manufacturer’s protocol, and samples were analyzed by flow cytometry using a BD LSR Fortessa (Becton, Dickinson and Company). In parallel, protein lysates were prepared and analyzed by immunoblot as described earlier.
Brightfield microscopy
A total of 2 × 104 cells of each genotype were harvested from culture and spun down onto glass slides (Thermo Fisher Scientific, 12-550-15) using a CytoSpin 4 Cytocentrifuge (Thermo Fisher Scientific, A78300003) at 600 revolutions per minute for 6 minutes. Cells were immediately stained using HEMA 3 according to the manufacturer’s protocol. Brightfield images were acquired in tag image file format (TIFF) with an Olympus BX53 microscope with a ×100 oil objective using an Olympus DP27 charge-coupled device (CCD) camera and Olympus cellSens software version 3.1.
Electron microscopy
Cell pellets were washed with PBS and fixed in 100 mM sodium cacodylate buffer containing 2.5% glutaraldehyde, 1.25% paraformaldehyde, and 0.03% picric acid (pH 7.4). Cell pellets were subsequently washed in 100 mM sodium cacodylate buffer (pH 7.4), postfixed for 1 hour in 1% osmium tetroxide/1.5% potassium ferrocyanide, washed twice in distilled water, washed once in maleate buffer, and incubated in 1% uranyl acetate in maleate buffer for 1 hour. After 2 washes in distilled water, cell pellets were dehydrated in graded alcohols (10 minutes each: 50%, 70%, and 95% and twice in 100%), incubated in propylene oxide for 1 hour, and infiltrated for 16 hours in a 1:1 mixture of propylene oxide and TAAB Epon (TAAB Laboratories). Samples were subsequently embedded in TAAB Epon and polymerized at 60°C for 48 hours. Ultrathin sections (∼60 nm) were cut on a Reichert Ultracut-S microtome, extracted onto copper grids stained with lead citrate, and examined in a JEOL 1200EX or a TecnaiG2 Spirit BioTWIN transmission electron microscope. Images were recorded with advanced microscopy techniques (AMT) 2k CCD camera.
Cytokine and chemokine measurements
32D Uba1WT (n=2 single-cell clones) and Uba1M41L (n=2 single-cell clones) were each seeded in 6-well plates at 2.5 × 105 cells per mL in 3 mL 32D cell media. After expansion to 1 × 106 cells per mL (∼48 hours), 250 μL of supernatant was collected by centrifugation of 1 mL of cell culture (500 rcf at 4°C for 5 minutes). Cleared supernatants were transferred to fresh 0.5 mL tubes and frozen at −80°C before shipping on dry ice to Eve Technologies (Calgary, AB, Canada) for multiplex cytokine and chemokine measurement using a Luminex 200 xMAP instrument and Milliplex Mouse Cytokine/Chemokine Magnetic Bead Panels (32-plex kit MCYTMAG-70K-PX32 and 13-plex kit MECY2MAG-73KPX). Duplicate measurements of the following 45 cytokines and chemokines were performed on biological triplicates of each cell line: CCL2, CCL3, CCL4, CCL5, CCL11, CCL12, CCL17, CCL19, CCL20, CCL21, CCL22, CXCL1, CXCL2, CXCL5, CXCL9, CXCL10, CX3CL1, erythropoietin (EPO), granulocyte colony-stimulating factor (G-CSF), granulocyte-macrophage CSF (GM-CSF), interferon beta 1, interferon gamma, IL-1α, IL-1β, IL-2, IL-3, IL-4, IL-5, IL-6, IL-7, IL-9, IL-10, IL-11, IL-12p40, IL-12p70, IL-13, IL-15, IL-16, IL-17, IL-20, leukemia inhibitory factor (LIF), macrophage CSF (M-CSF), tissue inhibitor of metalloproteinases-1 (TIMP1), tumor necrosis factor α (TNFα), and vascular endothelial growth factor (VEGF).
Statistical analysis
All statistical analyses were performed using GraphPad Prism 9 (version 9.5.1). An unpaired t test with Welch correction or Mann-Whitney test was used for 2 sample comparisons. Multiplex cytokine data were analyzed using multiple Mann-Whitney tests corrected by the Benjamini, Krieger and Yekutieli false discover rate method (∗P < .05; ∗∗P < .01; ∗∗∗P < .001).
Graphs and illustrations
Graphs were generated using GraphPad Prism 9 (version 9.5.1), and figures were prepared in Microsoft PowerPoint (version 16.71).
Results
Hemizygous Uba1M41L expression in a myeloid cell line models the features of VEXAS syndrome
To investigate the effects of VEXAS syndrome–associated UBA1 mutations, we used CRISPR-Cas9–based HDR in the IL-3–dependent 32D mouse myeloid cell line to generate isogenic single-cell clones expressing Uba1WT and Uba1M41L from the endogenous Uba1 locus (Figure 1A). Prior karyotype analyses showed that 32D cells are XY.19 Consistent with Uba1 hemizygosity, Sanger sequencing analysis of genomic and complementary DNA indicated the presence of a single Uba1 allele in Uba1WT and Uba1M41L 32D single-cell clones (supplemental Figure 1A-B). There was no significant difference in IL-3–dependent cell proliferation between Uba1WT and Uba1M41L 32D cell lines (Figure 1B). Similar to the samples from patients with VEXAS syndrome, UBA1 expression analysis by immunoblotting showed that Uba1WT and Uba1M41L 32D cells expressed UBA1a/b and UBA1a/c protein isoforms, respectively (Figure 1C). Expression of UBA6, which is the only other ubiquitin-activating enzyme in vertebrates, was similar in Uba1WT and Uba1M41L cells. Notably, polyubiquitinated proteins detectable by ubiquitin immunoblot were reduced in cells expressing Uba1M41L compared with those expressing Uba1WT. Uba1M41L cells also contained abundant vacuoles, which were largely absent from Uba1WT cells (Figure 1D; supplemental Figure 2). Electron microscopy studies revealed that vacuoles in Uba1M41L cells contained endolysosomal membranes, including small vesicles, multivesicular bodies, and multilamellar lysosomes (Figure 1E; supplemental Figure 3). Given the autoinflammatory features of VEXAS syndrome, we also measured a panel of 45 cytokines and chemokines in supernatants from unstimulated Uba1WT and Uba1M41L 32D cell lines. Similar to cytokine profiles in the samples from patients with VEXAS syndrome,3,22 the concentrations of IL-1β and CXCL10 were significantly increased in supernatants from Uba1M41L cells compared with Uba1WT cells; Uba1M41L cell supernatants also contained higher concentrations of CCL5, CCL17, CXCL9, and CXCL12 and lower concentrations of IL-6 and LIF (Figure 1F; supplemental Figure 4). Thus, hemizygous knock-in of Uba1M41L in a myeloid cell line recapitulates key biochemical, morphological, and inflammatory features of VEXAS syndrome, including UBA1c expression, decreased protein polyubiquitination, abnormal vacuolization, and increased levels of IL-1β and inflammatory chemokines.
Hemizygous expression of Uba1M41L in a myeloid cell line models the biochemical, morphological, and inflammatory features of VEXAS syndrome. (A) Schematic depiction of the knock-in strategy used for generation of isogenic 32D cell lines with hemizygous expression of Uba1WT and Uba1M41L. (B) Proliferation of 32D cells with hemizygous expression of Uba1WT and Uba1M41L after 3-day stimulation with IL-3. A single representative experiment (left, mean ± standard deviation [SD] of 3 technical replicates) and calculated 50% effective concentration (EC50) values (right, mean ± SD of 3 biological replicates) are shown. Statistical significance was determined using a 2-tailed unpaired t test with Welch correction. (C) Immunoblot for UBA1, ubiquitin (Poly-Ub), and UBA6 proteins in 32D cells with hemizygous expression of Uba1WT and Uba1M41L. Relative positions of UBA1a, UBA1b, and UBA1c protein isoforms are indicated in red lettering. Immunoblot for vinculin (VINC) was performed as a protein loading control. (D) Images of Hema 3–stained cytospin preparations of Uba1WT and Uba1M41L 32D cells. Scale bar, 50 μm. (E) Transmission electron microscopy images of Uba1WT (left) and Uba1M41L (middle and right) 32D cells. Arrow indicates vacuole depicted in right image. Scale bar, 500 nm. (F) Volcano plot showing differential cytokine secretion by unstimulated 32D Uba1WT and Uba1M41L cells. Three biological replicates of 2 single-cell clones per genotype were analyzed by multiplex cytokine assay in duplicate. Statistical significance was determined using multiple Mann-Whitney tests corrected by the Benjamini, Krieger, and Yekutieli false discover rate method. FC, fold change; WT, wild-type.
Hemizygous expression of Uba1M41L in a myeloid cell line models the biochemical, morphological, and inflammatory features of VEXAS syndrome. (A) Schematic depiction of the knock-in strategy used for generation of isogenic 32D cell lines with hemizygous expression of Uba1WT and Uba1M41L. (B) Proliferation of 32D cells with hemizygous expression of Uba1WT and Uba1M41L after 3-day stimulation with IL-3. A single representative experiment (left, mean ± standard deviation [SD] of 3 technical replicates) and calculated 50% effective concentration (EC50) values (right, mean ± SD of 3 biological replicates) are shown. Statistical significance was determined using a 2-tailed unpaired t test with Welch correction. (C) Immunoblot for UBA1, ubiquitin (Poly-Ub), and UBA6 proteins in 32D cells with hemizygous expression of Uba1WT and Uba1M41L. Relative positions of UBA1a, UBA1b, and UBA1c protein isoforms are indicated in red lettering. Immunoblot for vinculin (VINC) was performed as a protein loading control. (D) Images of Hema 3–stained cytospin preparations of Uba1WT and Uba1M41L 32D cells. Scale bar, 50 μm. (E) Transmission electron microscopy images of Uba1WT (left) and Uba1M41L (middle and right) 32D cells. Arrow indicates vacuole depicted in right image. Scale bar, 500 nm. (F) Volcano plot showing differential cytokine secretion by unstimulated 32D Uba1WT and Uba1M41L cells. Three biological replicates of 2 single-cell clones per genotype were analyzed by multiplex cytokine assay in duplicate. Statistical significance was determined using multiple Mann-Whitney tests corrected by the Benjamini, Krieger, and Yekutieli false discover rate method. FC, fold change; WT, wild-type.
Uba1M41L mutant cells show increased sensitivity to UBA1 inhibition by TAK243
Current therapies for patients with VEXAS syndrome, including hypomethylating agents and JAK inhibitors, have shown some efficacy in controlling autoinflammation but have infrequently led to a reduction in the UBA1 mutant clonal burden.4,6,8,10,11,13,23 Consistent with this observation, Uba1WT and Uba1M41L 32D cells were similarly sensitive to the antiproliferative effects of azacytidine and ruxolitinib (supplemental Figure 5A-B); sensitivity to proteasome inhibition by bortezomib was also similar between Uba1WT and Uba1M41L cells (supplemental Figure 5C).
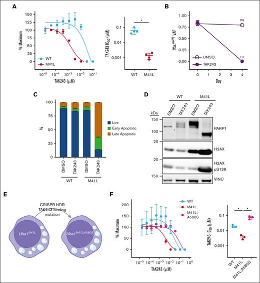
The UBA1c protein isoform generated via UBA1M41 missense mutations has reduced capacity to form the UBA1-ubiquitin thioester bond necessary for ubiquitin transfer to an E2 conjugating enzyme.3,7 In this context, we hypothesized that impaired UBA1 enzymatic activity would render Uba1M41L mutant cells vulnerable to the UBA1 inhibitor TAK243. Overnight treatment with 10 nM TAK243 led to decreased polyubiquitination in both Uba1WT and Uba1M41L 32D cells (supplemental Figure 6), consistent with the predicted effect of UBA1 inhibition. In cell proliferation assays, Uba1M41L cells were significantly more sensitive to TAK243 than Uba1WT cells (Figure 2A). To test whether differential TAK243 sensitivity could be exploited to reduce Uba1M41L mutant clonal burden in a mixed population, we cocultured Uba1WT and Uba1M41L cells at ∼1:10 ratio and measured the Uba1M41L variant allele frequency (VAF) after treatment with DMSO or TAK243. The Uba1M41L VAF decreased from 0.85 ± 0.05 to 0.003 ± 0.006 (mean ± standard deviation of 3 technical replicates) after 4 days of treatment with 10 nM TAK243 (Figure 2B). Overnight treatment with the same dose of TAK243 led to apoptosis, as indicated by increased annexin V/propidium iodide staining, H2AX, H2AX pS139, and PARP1 cleavage (Figure 2C-D; supplemental Figure 7). A second pair of 32D Uba1WT and Uba1M41L clones from a separate CRISPR-HDR experiment showed the same phenotype (supplemental Figure 8).
Hemizygous Uba1M41L expression confers increased sensitivity to on-target UBA1 inhibition by TAK243. (A) Proliferation of 32D cells with hemizygous expression of Uba1WT and Uba1M41L over 3 days in the presence of DMSO or a range of TAK243 concentrations. A single representative experiment (left, mean ± SD of 3 technical replicates) and calculated 50% inhibitory concentration (IC50) values (right, mean ± SD of 4 biological replicates) are shown. Statistical significance was determined using a Mann-Whitney test. (B) Competition between 32D Uba1WT and Uba1M41L cells in the presence of DMSO (open symbols) or 10 nM TAK243 (closed symbols) over 4 days. Uba1M41L variant allele frequency (VAF) was determined by quantitative analysis of Sanger sequencing data (mean ± SD of 3 technical replicates).21 Statistical significance was determined using a 2-tailed unpaired t test with Welch correction. (C) Quantification of apoptotic cells by annexin V–propidium iodide (PI) flow cytometry after 16-hour treatment of 32D Uba1WT and Uba1M41L cells with DMSO or 10 nM TAK243. Bars depict live (annexin V–negative/PI–negative), early apoptotic (annexinV+/PIlow-mid), and late apoptotic (annexinV+/PIhigh) cells (mean ± SD of 3 technical replicates). (D) Immunoblot for PARP1, H2AX, and H2AX pS139 proteins after 16-hour treatment of 32D Uba1WT and Uba1M41L cells with DMSO or 10 nM TAK243. Immunoblot for vinculin (VINC) was performed as a protein loading control. (E) Schematic depiction of the knock-in strategy used for generation of 32D cells expressing the TAK243 drug-binding mutation Uba1A580S. (F) Proliferation of 32D cells with hemizygous expression of Uba1WT, Uba1M41L, or Uba1M41L;A580S over 3 days in the presence of DMSO or a range of TAK243 concentrations. A single representative experiment (left, mean ± SD of 3 technical replicates) and calculated IC50 values from 3 independent biological replicates (right, mean ± SD) are shown. Statistical significance was determined using a 2-tailed unpaired t test with Welch correction.
Hemizygous Uba1M41L expression confers increased sensitivity to on-target UBA1 inhibition by TAK243. (A) Proliferation of 32D cells with hemizygous expression of Uba1WT and Uba1M41L over 3 days in the presence of DMSO or a range of TAK243 concentrations. A single representative experiment (left, mean ± SD of 3 technical replicates) and calculated 50% inhibitory concentration (IC50) values (right, mean ± SD of 4 biological replicates) are shown. Statistical significance was determined using a Mann-Whitney test. (B) Competition between 32D Uba1WT and Uba1M41L cells in the presence of DMSO (open symbols) or 10 nM TAK243 (closed symbols) over 4 days. Uba1M41L variant allele frequency (VAF) was determined by quantitative analysis of Sanger sequencing data (mean ± SD of 3 technical replicates).21 Statistical significance was determined using a 2-tailed unpaired t test with Welch correction. (C) Quantification of apoptotic cells by annexin V–propidium iodide (PI) flow cytometry after 16-hour treatment of 32D Uba1WT and Uba1M41L cells with DMSO or 10 nM TAK243. Bars depict live (annexin V–negative/PI–negative), early apoptotic (annexinV+/PIlow-mid), and late apoptotic (annexinV+/PIhigh) cells (mean ± SD of 3 technical replicates). (D) Immunoblot for PARP1, H2AX, and H2AX pS139 proteins after 16-hour treatment of 32D Uba1WT and Uba1M41L cells with DMSO or 10 nM TAK243. Immunoblot for vinculin (VINC) was performed as a protein loading control. (E) Schematic depiction of the knock-in strategy used for generation of 32D cells expressing the TAK243 drug-binding mutation Uba1A580S. (F) Proliferation of 32D cells with hemizygous expression of Uba1WT, Uba1M41L, or Uba1M41L;A580S over 3 days in the presence of DMSO or a range of TAK243 concentrations. A single representative experiment (left, mean ± SD of 3 technical replicates) and calculated IC50 values from 3 independent biological replicates (right, mean ± SD) are shown. Statistical significance was determined using a 2-tailed unpaired t test with Welch correction.
To determine whether on-target UBA1 inhibition was responsible for the increased TAK243 sensitivity of 32D Uba1M41L cells, we used CRISPR-HDR to generate a TAK243 drug-binding mutant, Uba1A580S (Figure 2E).24 Knock-in of the Uba1A580S mutation rendered Uba1M41L cells resistant to TAK243; the IC50 of TAK243 was significantly higher in Uba1M41L;A580S cells than in Uba1M41L cells (0.07 ± 0.02 nM vs 0.004 ± 0.001 nM, respectively, mean ± standard deviation of 3 biological replicates) (Figure 2F). Altogether, these data demonstrate that hemizygous expression of Uba1M41L in 32D cells confers TAK243 sensitivity via on-target inhibition of UBA1.
Overexpression of UBA1b restores polyubiquitination and promotes TAK243 resistance in Uba1M41L mutant cells
Analysis of a retrospective patient cohort suggested that the primary driver of VEXAS syndrome pathophysiology is the loss of UBA1b.25 Therefore, we hypothesized that exogenous expression of UBA1b (UBA1 Δ1-40) would reverse the polyubiquitination defect and TAK243 sensitivity observed in Uba1M41L 32D cells (Figure 3A). Indeed, overexpression of UBA1b in Uba1M41L cells restored protein polyubiquitination and reduced TAK243 sensitivity to wild-type levels (Figure 3B-C; supplemental Figure 9). UBA1b overexpression also prevented TAK243-mediated induction of apoptosis markers, including H2AX, H2AX pS139, and PARP1 cleavage (Figure 3D). Notably, polyubiquitination, TAK243 sensitivity, and biochemical markers of TAK243-mediated apoptosis were relatively unchanged in Uba1M41L cells overexpressing a catalytically dead UBA1b mutant (UBA1 Δ1-40/C632A) or luciferase. Collectively, these findings imply that the loss of UBA1b enzymatic function contributes to the phenotype conferred by Uba1M41L expression.
Overexpression of catalytically active UBA1b is sufficient to restore polyubiquitination and promote TAK243 resistance in Uba1M41L cells. (A) Schematic depiction of the complementary DNA (cDNA) constructs overexpressed in 32D Uba1M41L cells. (B) Immunoblot for UBA1, V5, and ubiquitin in 32D Uba1WT and Uba1M41L parental cell lines and Uba1M41L cells overexpressing UBA1 Δ1-40 (UBA1b), UBA1 Δ1-40/C632A (UBA1b/C632A), or luciferase (Luc). Immunoblot for VINC was performed as a protein loading control. (C) Proliferation of 32D Uba1WT and Uba1M41L parental cell lines and Uba1M41L cells overexpressing UBA1b, UBA1b/C632A, or luciferase over 3 days in the presence of DMSO or a range of TAK243 concentrations. A single representative experiment (left, mean ± SD of 3 technical replicates) and calculated IC50 values from 5 independent biological replicates (right, mean ± SD) are shown. Statistical significance was determined using a Mann-Whitney test. (D) Immunoblot for UBA1, V5, PARP1, H2AX, and H2AX pS139 proteins after 16-hour treatment of 32D Uba1WT and Uba1M41L parental cell lines and Uba1M41L cells overexpressing UBA1b, UBA1b/C632A, or luciferase with DMSO or 10nM TAK243. Immunoblot for VINC was performed as a protein loading control.
Overexpression of catalytically active UBA1b is sufficient to restore polyubiquitination and promote TAK243 resistance in Uba1M41L cells. (A) Schematic depiction of the complementary DNA (cDNA) constructs overexpressed in 32D Uba1M41L cells. (B) Immunoblot for UBA1, V5, and ubiquitin in 32D Uba1WT and Uba1M41L parental cell lines and Uba1M41L cells overexpressing UBA1 Δ1-40 (UBA1b), UBA1 Δ1-40/C632A (UBA1b/C632A), or luciferase (Luc). Immunoblot for VINC was performed as a protein loading control. (C) Proliferation of 32D Uba1WT and Uba1M41L parental cell lines and Uba1M41L cells overexpressing UBA1b, UBA1b/C632A, or luciferase over 3 days in the presence of DMSO or a range of TAK243 concentrations. A single representative experiment (left, mean ± SD of 3 technical replicates) and calculated IC50 values from 5 independent biological replicates (right, mean ± SD) are shown. Statistical significance was determined using a Mann-Whitney test. (D) Immunoblot for UBA1, V5, PARP1, H2AX, and H2AX pS139 proteins after 16-hour treatment of 32D Uba1WT and Uba1M41L parental cell lines and Uba1M41L cells overexpressing UBA1b, UBA1b/C632A, or luciferase with DMSO or 10nM TAK243. Immunoblot for VINC was performed as a protein loading control.
Discussion
Here, we described a novel myeloid cell line model of VEXAS syndrome. Hemizygous expression of Uba1M41L led to a global reduction in polyubiquitination, abnormal vacuolization, increased production of IL-1β and inflammatory chemokines, and sensitivity to on-target UBA1 inhibition by TAK243. We also observed that impaired polyubiquitination and TAK243 sensitivity could be reversed by reintroduction of catalytically active UBA1b. Thus, we propose that reduced UBA1 enzymatic activity in the setting of UBA1b loss is associated with increased sensitivity to targeted UBA1 inhibition (Figure 4). Further studies should be conducted to determine whether targeted UBA1 inhibition is a safe and effective therapeutic approach in VEXAS syndrome.
Proposed model of the relationship between UBA1 activity and TAK243 sensitivity.UBA1M41 missense mutations lead to UBA1b loss and expression of a dysfunctional protein isoform, UBA1c, which is associated with diminished UBA1 activity and a global reduction in polyubiquitination. In this context, reduced UBA1 activity renders UBA1M41 mutant cells vulnerable to targeted UBA1 inhibition by TAK243. Exogenous expression of UBA1b in UBA1M41 mutant cells is sufficient to restore UBA1 activity and promote TAK243 resistance.
Proposed model of the relationship between UBA1 activity and TAK243 sensitivity.UBA1M41 missense mutations lead to UBA1b loss and expression of a dysfunctional protein isoform, UBA1c, which is associated with diminished UBA1 activity and a global reduction in polyubiquitination. In this context, reduced UBA1 activity renders UBA1M41 mutant cells vulnerable to targeted UBA1 inhibition by TAK243. Exogenous expression of UBA1b in UBA1M41 mutant cells is sufficient to restore UBA1 activity and promote TAK243 resistance.
We did not observe increased sensitivity to bortezomib in our model of VEXAS syndrome, implying that TAK243-mediated cell death was not due to impaired proteasomal protein degradation in Uba1M41L cells. In this context, the mechanisms by which TAK243 causes cell death in Uba1M41L cells could be related to disruption of other nondegradative cellular processes regulated by ubiquitination, such as transcription, DNA repair, or inflammatory signaling.26-28 Interestingly, monocytes from patients with VEXAS syndrome showed gene expression signatures consistent with PANoptosis, which comprises a combination of apoptosis, pyroptosis, and necroptosis22; this finding suggests that UBA1M41 mutant cells may be vulnerable to targeted therapies that enhance the activation of multiple programmed cell death pathways. Temporal transcriptomic and biochemical analyses will help to determine whether and how TAK243 treatment activates particular cell death pathways in our Uba1M41L cell line model.
The similar antiproliferative effects of azacytidine and ruxolitinib on Uba1WT and Uba1M41L cells does not preclude the possibility that these drugs inhibit inflammatory cytokine production, which could be therapeutically effective in VEXAS syndrome. Indeed, reduced autoinflammation and improvement in cytopenias have been described in patients with VEXAS syndrome treated with azacytidine and ruxolitinib.4,6,8,11,13 Treatment with azacytidine has also been associated with significant reductions in the UBA1 mutant clonal burden in VEXAS syndrome.10 Interestingly, these molecular responses to azacytidine were observed in patients with co-occurring somatic mutations in DNMT3A, which are common in patients with VEXAS syndrome.29 DNMT3A mutations have been associated with responses to azacytidine in patients with leukemia and mouse models,30 suggesting that cooccurring DNMT3A mutations might also influence azacytidine responses in VEXAS syndrome. Whether mutation of Dnmt3a affects azacytidine sensitivity in our Uba1M41L cell line model has yet to be explored.
Although our data imply that loss of UBA1b is a key driver of the phenotype in our cell line model of VEXAS syndrome, we have not formally ruled out the possibility that UBA1c has a deleterious gain-of-function or dominant negative effect that also contributes to disease pathogenesis. Nonetheless, the possibility that UBA1c expression is the primary pathological driver of VEXAS syndrome appears unlikely given the rarity of female VEXAS syndrome cases with heterozygous UBA1M41 mutations.7 Moreover, VEXAS syndrome in individuals with somatic mutations affecting UBA1 amino acids other than M41 (eg, UBA1S56F, UBA1G477A, UBA1A478S, and UBA1S621C) lead to impaired catalytic activity but not UBA1c expression.7,31-34 Together, these observations imply that VEXAS syndrome can be caused by a variety of hypomorphic UBA1 mutations and does not require UBA1c expression. Analyses of clinicogenomic data combined with functional assays may enable the identification of other hypomorphic UBA1 mutations associated with autoinflammatory disease.7
UBA1 mutations that occur in VEXAS syndrome confer a clonal advantage in HSCs by an unknown mechanism.3,29,Uba1M41L expression did not increase IL-3–dependent proliferation of 32D cells in our model system, although this does not rule out the possibility that UBA1M41 missense mutations lead to enhanced proliferation or survival in response to other hematopoietic growth factors. It is well-established that polyubiquitination regulates the stability and localization of signaling proteins that stimulate cell proliferation and survival.35-43 Given the global reduction in polyubiquitination observed in the samples from patients with VEXAS syndrome, it is plausible that increased abundance or altered subcellular trafficking of these signaling proteins facilitates activation of pathways that enhance cell proliferation and/or survival. HSC proliferation and self-renewal capacity is also negatively regulated by specific E3 ubiquitin ligases,42,44-48 implying that HSC clonal expansion in the setting of impaired polyubiquitination could be due to diminished activity of a subset of E3 proteins. Global characterization of the proteome, phosphoproteome, and ubiquitinome will provide insights into the specific signaling pathways, E3 ligases, and ubiquitinated substrates that drive clonal expansion of hematopoietic cells expressing UBA1M41 missense mutations.
Impaired polyubiquitination may also render UBA1M41 mutant HSCs resistant to metabolic changes associated decreased HSC self-renewal and repopulating capacity,49 resulting in a relative clonal expansion of UBA1M41 mutant cells in bone marrow and peripheral blood. Along these lines, changes in autophagy, mitophagy, and lysosomal activity, all of which are tightly regulated by ubiquitination,50-52 have been implicated in the age-related decline in HSC function.53 The effects of UBA1M41 mutations on these cell biological processes is incompletely understood, although vacuolization of myeloid and erythroid precursors in VEXAS syndrome may indicate a disruption in the formation, function, or turnover of membrane-bound organelles. We observed that vacuoles in Uba1M41L mutant 32D cells contained a mixture of small vesicles, multivesicular bodies, and multilamellar lysosomes, indicating that impaired polyubiquitination is associated with a severe defect in membrane trafficking. Understanding whether this defect is due to arrest of a normal physiological process or aberrant initiation of a pathological process will necessitate detailed evaluation of membrane trafficking and organelle recycling in our and other in vitro models of VEXAS syndrome.
Production of IL-1β and multiple chemokines was higher in Uba1M41L cells than in Uba1WT cells. The mechanistic basis for this inflammatory phenotype could be due to increased activation of the NF-κB and inflammasome pathways, which have been observed in VEXAS syndrome22 and other autoinflammatory diseases associated with mutations affecting the ubiquitin-proteasome system28; ubiquitination of the NF-κB and inflammasome machineries plays a critical role in the activation of these pathways via both degradative and nondegradative mechanisms.54-58 Additionally, traffic of innate immune signaling proteins to specific subcellular compartments is required for normal activation of the toll-like receptor and inflammasome pathways,59-64 suggesting that autoinflammation in VEXAS syndrome could be linked to altered membrane trafficking in myeloid cells expressing UBA1M41 mutations. Defective ubiquitination may also promote inflammation via alterations in epigenetic modifications that affect transcription.65,66 The observation that impaired function of the epigenetic modifiers DNMT3A or TET2 also leads to increased IL-1β and chemokine production by myeloid cells may reflect shared epigenetic and/or transcriptional mechanisms of inflammation in VEXAS syndrome and DNMT3A or TET2 mutant clonal hematopoiesis.67-71
Our data should be considered in light of the following qualifications. First, although our model recapitulates the hallmark genetic, biochemical, morphological, and inflammatory features observed in the samples from patients with VEXAS syndrome, we focused our studies on Uba1M41L mutations in the mouse myeloid cell line 32D; UBA1M41T and UBA1M41V mutations, which are also common in patients with VEXAS syndrome, were not modeled. It has been suggested that different UBA1M41 missense mutations are associated with distinct clinical phenotypes. Patients with UBA1M41L mutations appear to have a less severe disease course compared with patients with UBA1M41T and UBA1M41V mutations,8 an observation that potentially relates to differences in UBA1b translation initiation from noncanonical codons.25 We did not detect UBA1b protein in our hemizygous Uba1M41L mutant clones, but it is possible that Uba1M41L is tolerated via (1) preservation of other biological functions required for UBA1-dependent cell survival and/or (2) reduced activation of cell death pathways. Generation of new isogenic models expressing the complete allelic series of VEXAS syndrome–associated mutations will be required to elucidate the biology of different UBA1M41 missense mutations. Second, we detected lower IL-6 production by Uba1M41L cells than by Uba1WT cells, although plasma IL-6 levels are increased in VEXAS syndrome.22 In addition to myeloid cells, IL-6 is secreted by a variety of other hematopoietic and nonhematopoietic cells,72 but it remains unknown which cell types are responsible for increased IL-6 in VEXAS syndrome. Given the reported efficacy of the IL-6 receptor antagonist tocilizumab in a subset of patients with VEXAS syndrome,73,74 further investigation of IL-6 production and signaling in VEXAS syndrome is warranted. Finally, although we hypothesize that targeted elimination of UBA1 mutant clones could be therapeutically beneficial, additional analyses of patient cohorts, Uba1 knock-in mice, and patient-derived xenograft models will help to comprehensively define the cell types and mechanisms that promote tissue damage, dyspoiesis, and clonal expansion in VEXAS syndrome.
Acknowledgments
The authors thank Ben Ebert, Ruben Carrasco, Coleman Lindsley, John Manis, Michelle Robinette, and Mikołaj Słabicki for helpful discussions. Figures 1A, 2E, 3A, and 4, and the visual abstract were prepared using BioRender.com. Supplemental Figure 1 was prepared using Sanger sequencing traces from Benchling Biology Software (https://benchling.com).
This study received support from the Edward P. Evans Center for MDS at the Dana-Farber Cancer Institute, American Society of Hematology Fellow-to-Faculty Award, and National Institutes of Health/National Cancer Institute grant K08CA258803 (R.B.).
Authorship
Contribution: R.B. conceptualized the study; A.C., S.G.O., A.E.H.N., M.E., A.S., E.V.I., G.K.G., D.H.K., and R.B. designed and performed experiments and analyzed the data; and R.B. wrote the manuscript with input from all authors.
Conflict-of-interest disclosure: The authors declare no competing financial interests.
Correspondence: Roger Belizaire, Department of Pathology, Dana-Farber Cancer Institute, 450 Brookline Ave, Jimmy Fund Bldg, JF215C, Boston, MA 02215; email: roger_belizaire@dfci.harvard.edu.
References
Author notes
Presented in abstract form at the 65th annual meeting of the American Society of Hematology, San Diego, CA, 9-12 December 2023.
Data, detailed protocols, and information on reagents are available on request from the corresponding author, Roger Belizaire (roger_belizaire@dfci.harvard.edu).
The full-text version of this article contains a data supplement.

![Hemizygous expression of Uba1M41L in a myeloid cell line models the biochemical, morphological, and inflammatory features of VEXAS syndrome. (A) Schematic depiction of the knock-in strategy used for generation of isogenic 32D cell lines with hemizygous expression of Uba1WT and Uba1M41L. (B) Proliferation of 32D cells with hemizygous expression of Uba1WT and Uba1M41L after 3-day stimulation with IL-3. A single representative experiment (left, mean ± standard deviation [SD] of 3 technical replicates) and calculated 50% effective concentration (EC50) values (right, mean ± SD of 3 biological replicates) are shown. Statistical significance was determined using a 2-tailed unpaired t test with Welch correction. (C) Immunoblot for UBA1, ubiquitin (Poly-Ub), and UBA6 proteins in 32D cells with hemizygous expression of Uba1WT and Uba1M41L. Relative positions of UBA1a, UBA1b, and UBA1c protein isoforms are indicated in red lettering. Immunoblot for vinculin (VINC) was performed as a protein loading control. (D) Images of Hema 3–stained cytospin preparations of Uba1WT and Uba1M41L 32D cells. Scale bar, 50 μm. (E) Transmission electron microscopy images of Uba1WT (left) and Uba1M41L (middle and right) 32D cells. Arrow indicates vacuole depicted in right image. Scale bar, 500 nm. (F) Volcano plot showing differential cytokine secretion by unstimulated 32D Uba1WT and Uba1M41L cells. Three biological replicates of 2 single-cell clones per genotype were analyzed by multiplex cytokine assay in duplicate. Statistical significance was determined using multiple Mann-Whitney tests corrected by the Benjamini, Krieger, and Yekutieli false discover rate method. FC, fold change; WT, wild-type.](https://ash.silverchair-cdn.com/ash/content_public/journal/bloodadvances/7/24/10.1182_bloodadvances.2023010531/2/m_blooda_adv-2023-010531-gr1.jpeg?Expires=1765157222&Signature=zRUEE3L8q6NgB8EB6mVjK2~PcgBljF8V0q8r8Df-DhBVVzJHXyiPJnJSb~3sgsdlvdtqfLeLxr8DQD2KwHTXX6gdkC5FN~t-huVPZmjhHzTDACSPzQ9EWZsUrUrDvpCxv2dFzv0QS5hqOZ8BTVL2XyKpxcUpJ1oymDat6DuZCiyALbx~Vb0~v6J5gujxGmbRLe-m8yeciSk9tPeVsyfLBLk9z8eIlUcrRsj2QmewTRphbXZgw8kVnnxIZlbaSioVPbwRIEB6vjA4s~VwBDjMCGYaYJHFT0wJqEZvYRWUr-9mlQhebXQu-y5MOscOnn9tjPqfAsCly-ul75syIa6-PQ__&Key-Pair-Id=APKAIE5G5CRDK6RD3PGA)


