Key Points
Significantly increased prevalence of coinhibitory receptors and in situ inflammatory signatures in HIV−EBV cHL TME.
HIV+EBV+ cHL TME is associated with compromised TCR signaling, cytokine signaling, and antigen presentation pathways.
Visual Abstract
The impact of HIV infection on the tumor microenvironment (TME) of classic Hodgkin lymphoma (cHL), one of the most common comorbidities after HIV infection, is not well understood. Here, we have used multiplexed immunofluorescence and spatial transcriptomic analysis to dissect the impact of viral infections (Epstein-Barr virus [EBV] and HIV/EBV) on cHL TME. HIV−EBV+ cHL TME was characterized by higher cell densities of CD8high T cells coexpressing inhibitory receptors (PD-1 and TIGIT), macrophage subsets, and an in situ inflammatory molecular profile associated with increased expression of T-cell receptor (TCR) and B-cell receptor cell signaling pathways than HIV−EBV− cHL TME. Compared with HIV−EBV+, HIV+EBV+ cHL TME was characterized by significantly less CD8high T cells coexpressing PD-1 and TIGIT, a profile concomitant with significantly increased cell densities of CD155high neoplastic cells. Significant downregulation of in situ TCR signaling and upregulation of extracellular matrix reorganization pathways were found in HIV+EBV+ cHL TME, in line with an altered topological organization of CXCL13 and heparan sulfate, an extracellular matrix glycosaminoglycan. Our data reveal the complexity of the cellular and molecular composition of cHL TME in the presence of viral infections, with possible implications for combinatorial immunotherapies. Furthermore, the data suggest specific molecular targets and pathways for further investigation that could improve our understanding of possible mechanistic links between HIV and lymphomagenesis.
Introduction
Hodgkin lymphoma (HL) is a non–AIDS-defining hematological malignancy1 that mainly manifests in cervical, supraclavicular, and mediastinal lymph nodes.2 HL is stratified into classical HL (cHL) and nodular lymphocyte predominant Hodgkin/B-cell lymphoma. Based on histological features, cHL can be subdivided in the nodular sclerosing (NSHL), mixed cellularity (MCHL), lymphocyte rich, and lymphocyte depleted (LDHL) subtypes.3
People living with HIV (PLWH) have increased probability of developing HL and poorer prognosis,4 compared with the general population. The introduction of combinatorial antiretroviral treatment (ART) further increased the incidence of HL, possibly due to CD4hi T-cell reconstitution after treatment.5 The prognostically unfavorable MCHL and LDHL subtypes are most common in PLWH with cHL.6 High response rates of immune checkpoint inhibition (anti–PD-1) therapies have been reported in relapsed/refractory cHL.7 However, the available data for PLWH with cHL treated with ICB are limited and mainly generated from case report studies.8,9
The hallmark of HL is the presence of mononuclear Hodgkin and multinuclear Reed-Sternberg (HRS) cells, which comprise the neoplastic cells and ∼1% to 5% of the total tissue.10 The HRS tumor microenvironment (TME) is composed of several cell types, including activated B and T cells, fibroblasts, stromal cells, macrophages, mast cells, and granulocytes, and an extracellular matrix (ECM) characterized by increased crosslinking between collagen fibers that confer increased stiffness, compared with non-HL.11 The HRS cells survival and proliferation heavily depends on the growth-promoting and immunosuppressive cytokine TME and the surrounding “rosetting” CD4hi cells, which provide the HRS with growth stimuli as well as a physical barrier against cytotoxic cells.12 Epstein-Barr virus (EBV) infection is associated with increased CD68hi and CD163hi macrophages in the microenvironment, skewing toward Th1 and Th2 responses, as well as dampening the local natural killer (NK)–cell and cytotoxic T-cell responses that are mediated by the immunosuppressive properties of LMP-1.13 Nearly all HIV+ cHL cases are EBV positive.14
Delineation of the cHL TME cellular composition and in situ operating molecular pathways could reveal specific targets for combinatorial immunotherapies in cancer. We provide an in situ phenotypic characterization of TME cell populations, complemented with spatial transcriptomic analysis to delineate possible molecular pathways that could affect the in situ immune dynamics. Our well-defined cohort of donors allows for a direct assessment of the impact of EBV and HIV infection on the biological factors analyzed.
Materials and methods
Tissue samples
The tissue samples used were provided by the Institute of Pathology, Lausanne University Hospital, Switzerland, and the School of Medicine, National and Kapodistrian University of Athens, Greece (Table 1). This research project was approved by the Ethical Committee of (1) the Canton de Vaud, Switzerland (2021-01161) and (2) the University of Athens, Greece (245-24-4-23); and conducted according to the principles of the Declaration of Helsinki. Written consent was obtained from all participants.
mIF
The multiplexed immunofluorescence (mIF) procedure has been described previously.15 FFPE sections (4 μm) were stained using the Ventana stainer (Roche) and scanned using the Vectra Polaris system (Akoya). The tissue processing, staining, and data acquisition are described in the supplemental Material and methods. Images were analyzed using the InForm software (Akoya).15 Regions of interest (ROIs; annotated boxes) were selected for analysis based on HRS cells (CD30high) enrichment, and images were processed to remove autofluorescence and unmix the spectral components. Cell segmentation was based on robust membrane and/or cytoplasmic markers and DAPI (4′,6-diamidino-2-phenylindole; “adaptive cell segmentation” module). The phenotyping module was used by assigning at least 100 cells to the positive phenotype for each marker, and 100 cells were characterized as “other” (negative phenotype). The quantification was based on PhenoptR reports (Akoya) using the cell segmentation data generated by InForm for each marker. For each tissue, the results of each ROI were pooled and expressed as cell densities (cell counts normalized by area; cell per mm2) and cell percentages (for neoplastic cells). The antibodies, sequence of their application, and opal dye combinations used are listed in Tables 2 and 3, respectively.
NNA
Nearest neighbor analysis (NNA) was performed using the PhenoptR reports script (Akoya) as a subsequent step of image analysis of the distance analysis panel to extract mean distances between a reference cell population (CD30high) and neighboring cells (CD163high or CD8highGrzBhigh). Mean counts of neighboring cell populations within a specific radius (50 μm) were also extracted using the “count_within” PhenoptR reports script.
Tissue transcriptomic analysis
Transcriptomic profiling was performed using 2 commercially available platforms, the GeoMx Digital Spatial Profiling (Nanostring) and the HTG EdgeSeq system (HTG Molecular Diagnostics, Inc). In both cases, 4-μm FFPE tissue sections were used. For GeoMx analysis, 9 to 12 circular ROIs per slide of a maximum diameter of 500 μm were selected. The ROIs were defined as CD30 enriched areas using the in situ staining pattern, before the probe-hybridization step. HTG analysis was performed for selected ROIs, (size, 5 × 5 mm; area, 25 mm2) after a pathologist’s validation of the donors’ hematoxylin and eosin slides, focusing on tumor areas and avoiding necrotic areas. Protocol details are provided in the supplemental Material and methods.
Statistical analysis
Data were analyzed using Mann-Whitney test, and P values were corrected using the false discovery rate (FDR) correction test16 with q value of 0.05 for multiple comparisons (uncorrected and corrected P values are shown in supplemental Table 1). Graphs were generated using GraphPad Prism (8.3.0). For GeoMx data, an unpaired t test was performed (DSP module). For HTG data, the HTG EdgeSeq Reveal statistical analysis package was used.
Results
Viral infections do not change the neoplastic cell densities in cHL
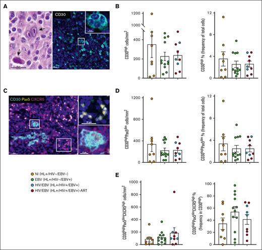
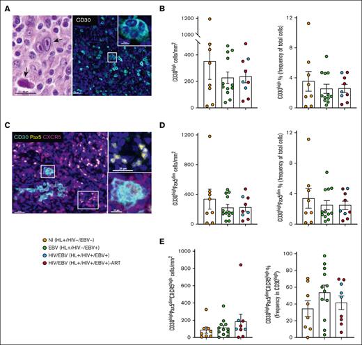
Our cohort consisted of 29 donors with cHL and variable EBV and HIV status, specifically individuals with HL plus HIV−EBV− (noninfected [NI] group, n = 8; age, 41.1 ± 21.5 years), HL plus HIV−EBV+ (EBV infected group, n = 12; age, 59.2 ± 16.2 years), and HL plus HIV+EBV+ (HIV/EBV infected group, n = 9; age, 42.3 ± 11 years). The donors were of NSHL (n = 13), MCHL (n = 12), LDHL (n = 2), and lymphocyte rich HL (n = 1) cHL subtypes, whereas 1 donor expressed an intermediate phenotype (Table 1). HRS, often exhibiting an “owl’s eye” or a mummified appearance (Figure 1A), were identified either as CD30high or CD30highPax5dim,17 (Figure 1A,C). Similar cell densities (350.85 ± 382.98 cells per mm2 for NI, 227.84 ± 153.25 cells per mm2 for EBV, and 220.10 ± 128.70 cells per mm2 for HIV/EBV groups) or frequencies (of total tissue cells) of HRS were found among the 3 subgroups (Figure 1B,D), in agreement with a previous study.18 Although at similar levels among the 3 pathological groups, a considerable number of neoplastic cells express the chemokine receptor CXCR5 (Figure 1C,E). Overall, EBV with or without HIV infection does not change the cell densities of neoplastic cells in our cohort.
Viral infections do not change the cell densities of neoplastic CD30high cells. (A) A representative hematoxylin and eosin (H&E) image showing a binucleated HRS (top arrow) and a mummified (bottom arrow) cell in an EBV tissue (donor 16) (left). Representative fluorescence image of CD30high (cyan) staining in an EBV tissue (donor 17). Nuclei were visualized with DAPI. Inset shows a CD30high multinuclear HRS cell (right). (B) Bar graphs showing the cell densities (left) and frequencies (right) of CD30high cells in the 3 clinical pathological subgroups. (C) Representative fluorescence image of CD30high (cyan), Pax5high (yellow), and CXCR5high (magenta) staining in a NI tissue (donor 6). Nuclei were visualized with DAPI. Insets show CD30negPax5high (top) and CD30highPax5dimCXCR5high multinucleated HRS (bottom) cells. (D) Bar graphs depicting the cell densities (left) and frequencies (right) of CD30highPax5dim cells in the 3 clinical pathological subgroups. (E) Bar graphs depicting the cell densities (left) and frequencies (right) of CD30highPax5dimCXCR5high cells in the 3 clinical pathological subgroups. Statistical analysis was performed using Mann-Whitney test for panels B,D-E, and P values were corrected using FDR correction with q of 0.05.
Viral infections do not change the cell densities of neoplastic CD30high cells. (A) A representative hematoxylin and eosin (H&E) image showing a binucleated HRS (top arrow) and a mummified (bottom arrow) cell in an EBV tissue (donor 16) (left). Representative fluorescence image of CD30high (cyan) staining in an EBV tissue (donor 17). Nuclei were visualized with DAPI. Inset shows a CD30high multinuclear HRS cell (right). (B) Bar graphs showing the cell densities (left) and frequencies (right) of CD30high cells in the 3 clinical pathological subgroups. (C) Representative fluorescence image of CD30high (cyan), Pax5high (yellow), and CXCR5high (magenta) staining in a NI tissue (donor 6). Nuclei were visualized with DAPI. Insets show CD30negPax5high (top) and CD30highPax5dimCXCR5high multinucleated HRS (bottom) cells. (D) Bar graphs depicting the cell densities (left) and frequencies (right) of CD30highPax5dim cells in the 3 clinical pathological subgroups. (E) Bar graphs depicting the cell densities (left) and frequencies (right) of CD30highPax5dimCXCR5high cells in the 3 clinical pathological subgroups. Statistical analysis was performed using Mann-Whitney test for panels B,D-E, and P values were corrected using FDR correction with q of 0.05.
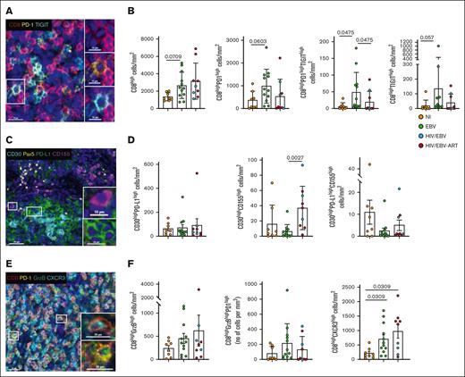
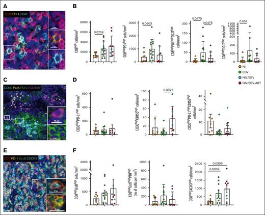
Differential impact of EBV and HIV/EBV infection on the expression of CD8high T-cell coinhibitory molecules in cHL TME
We investigated the TME CD8high T cells with respect to the expression of coinhibitory receptors (PD-1 and TIGIT; Figure 2A) and effector (GrzB) and trafficking (CXCR3) molecules (Figure 2E). Compared with NI, EBV tissues showed increased cell densities of bulk (adjusted P = .0709) and PD1hi (adjusted P = .0603) CD8 T cells (Figure 2B), as previously shown.19,20 Although these differences do not appear statistically significant when P values are adjusted for multiple comparisons, we argue that they may be biologically significant and warrant further investigation (for original P values, see supplemental Table 1). This profile was more evident when the expression of TIGIT (adjusted P = .057) or PD-1/TIGIT coexpression (adjusted P = .0475) was analyzed (Figure 2B).
Differential expression of coinhibitory network in EBV compared with HIV/EBV cHL. (A) Representative fluorescence images of CD8 (red), PD-1 (yellow), and TIGIT (cyan) expression in a NI tissue (donor 1). Nuclei were visualized with DAPI. Insets show a CD8 (top), PD-1high CD8 (middle), and TIGIThighCD8high (bottom) cell. (B) Bar graphs showing the cell densities of bulk CD8high and PD-1high, TIGIThigh, and PD-1highTIGIThighCD8high T cells in the 3 clinical pathological subgroups. (C) Representative fluorescence images of CD30 (cyan), Pax5 (yellow), PD-L1 (green), and CD155 (magenta) in a NI tissue (donor 6). Nuclei were visualized with DAPI. Insets show a CD155high cell (top) and a PD-L1high (bottom) cell. (D) Bar graphs showing the cell densities of CD30highPD-L1high, CD30highCD155high, and CD30highPD-L1highCD155high populations in the 3 clinical pathological subgroups. (E) Representative fluorescence images of CD8 (red), PD-1 (yellow), GrzB (green), and CXCR3 (cyan) in an EBV tissue (donor 17). Nuclei were visualized with DAPI. Insets show a CXCR3highCD8high (top) and a PD-1highGrzBhighCD8high T cell (bottom). (F) Bar graphs depicting the cell densities of GrzBhigh, GrzBhighPD-1high, and CXCR3highCD8high T-cell populations in the 3 clinical pathological subgroups. Statistical analysis was performed using Mann-Whitney test for panels B,D,F, and P values were corrected using FDR correction with q of 0.05.
Differential expression of coinhibitory network in EBV compared with HIV/EBV cHL. (A) Representative fluorescence images of CD8 (red), PD-1 (yellow), and TIGIT (cyan) expression in a NI tissue (donor 1). Nuclei were visualized with DAPI. Insets show a CD8 (top), PD-1high CD8 (middle), and TIGIThighCD8high (bottom) cell. (B) Bar graphs showing the cell densities of bulk CD8high and PD-1high, TIGIThigh, and PD-1highTIGIThighCD8high T cells in the 3 clinical pathological subgroups. (C) Representative fluorescence images of CD30 (cyan), Pax5 (yellow), PD-L1 (green), and CD155 (magenta) in a NI tissue (donor 6). Nuclei were visualized with DAPI. Insets show a CD155high cell (top) and a PD-L1high (bottom) cell. (D) Bar graphs showing the cell densities of CD30highPD-L1high, CD30highCD155high, and CD30highPD-L1highCD155high populations in the 3 clinical pathological subgroups. (E) Representative fluorescence images of CD8 (red), PD-1 (yellow), GrzB (green), and CXCR3 (cyan) in an EBV tissue (donor 17). Nuclei were visualized with DAPI. Insets show a CXCR3highCD8high (top) and a PD-1highGrzBhighCD8high T cell (bottom). (F) Bar graphs depicting the cell densities of GrzBhigh, GrzBhighPD-1high, and CXCR3highCD8high T-cell populations in the 3 clinical pathological subgroups. Statistical analysis was performed using Mann-Whitney test for panels B,D,F, and P values were corrected using FDR correction with q of 0.05.
The comparison between EBV and EBV/HIV revealed significantly reduced cell densities of CD8highPD1highTIGIThigh cells in HIV/EBV tissues (adjusted P = .0475), whereas no significant differences were found for CD8highPD1high (adjusted P = .0852) and CD8highTIGIThigh (adjusted P = .2211) cell subsets (Figure 2B).
Next, we investigated the respective ligands of the PD-1 (PD-L1) and TIGIT (CD155) on HRS cells. Comparable cell densities of CD30highPD-L1high, CD30highCD155high, and CD30highPD-L1highCD155high HRS cells were found between the NI and EBV groups (Figure 2D). CD30highCD155high HRS cells were significantly increased in the HIV/EBV compared with EBV group (adjusted P = .0027; Figure 2D). Comparable cell densities of PD-L1high and CD155high Pax5high B cells among the 3 groups was found (supplemental Figure 1A).
Neither EBV nor HIV/EBV infection had an impact on the expression of CD8highGrzBhigh or CD8highGrzBhighPD-1high cells (adjusted P > .2, for all comparisons) (Figure 2F). The cell density of CD8highCXCR3high cells was significantly increased in EBV compared with NI tissues (adjusted P = .0309; Figure 2F). Although this was also the case between NI and HIV/EBV tissues (adjusted P = .0309), a comparable expression was found between EBV and HIV/EBV tissues (adjusted P = .5538; Figure 2F). Thus, EBV/HIV cHL TME is characterized by significantly reduced density of CD8 cells coexpressing PD-1/TIGIT and significant increase of CD155high neoplastic cell densities.
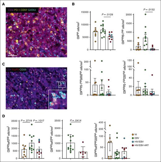
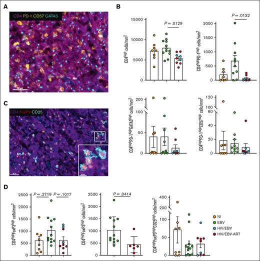
Contrary to EBV, HIV/EBV infection is associated with significant reduction of bulk and PD1high CD4high T cells in cHL TME
We investigated CD4high T cells based on the expression of PD-1, GATA3 (a surrogate for Th2 responses), and CD57 (a marker for immune senescence21; Figure 3A). Comparing the EBV group with NI group, similar cell densities of bulk, PD1highGATA3high, and PD1highCD57highCD4high T cells were found (Figure 3B). Moreover, a higher, although not significant (adjusted P = .1245), cell density of PD1highCD4high T was found.
Contrary to EBV, HIV/EBV infection is associated with significantly reduced numbers of PD1high CD4 T cells in cHL TME. (A) Representative fluorescence images of CD4 (magenta), PD-1 (orange), CD57 (yellow), and GATA3 (cyan) in an EBV tissue (donor 20). Nuclei were visualized with DAPI. (B) Bar graphs showing the cell densities of bulk CD4 as well as PD-1high, PD-1highGATA3high, and PD-1highCD57high CD4high T cells in the 3 clinical pathological subgroups. (C) Representative fluorescence images of CD4 (magenta), FoxP3 (red), and CD25 (cyan) in an HIV/EBV tissue (donor 21). Nuclei were visualized with DAPI. Inset shows FoxP3highCD25highCD4high T cells. (D) Bar graphs showing the cell densities of CD4highFoxP3high and CD4highFoxP3highCD25high T-cell populations in the 3 clinical pathological subgroups. The comparison between EBV and HIV/EBV cART groups is shown too (middle panel). Statistical analysis was performed using Mann-Whitney test for panels B,D, and P values were corrected using FDR correction with q of 0.05. cART, combination antiretroviral therapy.
Contrary to EBV, HIV/EBV infection is associated with significantly reduced numbers of PD1high CD4 T cells in cHL TME. (A) Representative fluorescence images of CD4 (magenta), PD-1 (orange), CD57 (yellow), and GATA3 (cyan) in an EBV tissue (donor 20). Nuclei were visualized with DAPI. (B) Bar graphs showing the cell densities of bulk CD4 as well as PD-1high, PD-1highGATA3high, and PD-1highCD57high CD4high T cells in the 3 clinical pathological subgroups. (C) Representative fluorescence images of CD4 (magenta), FoxP3 (red), and CD25 (cyan) in an HIV/EBV tissue (donor 21). Nuclei were visualized with DAPI. Inset shows FoxP3highCD25highCD4high T cells. (D) Bar graphs showing the cell densities of CD4highFoxP3high and CD4highFoxP3highCD25high T-cell populations in the 3 clinical pathological subgroups. The comparison between EBV and HIV/EBV cART groups is shown too (middle panel). Statistical analysis was performed using Mann-Whitney test for panels B,D, and P values were corrected using FDR correction with q of 0.05. cART, combination antiretroviral therapy.
Comparing the HIV/EBV group with EBV group, a significant reduction of bulk (adjusted P = .0129) and PD-1high (adjusted P = .0132) CD4high T-cell densities were found (Figure 3B). ART did not restore the tissue CD4high T-cell densities in our donors (Figure 3B). Comparable cell densities between EBV and HIV/EBV groups were found for GATA3high and CD57highCD4high T cells (Figure 3B).
We then investigated the Treg CD4 subsets in the TME. Comparable cell densities of FoxP3high and FoxP3highCD25hi/lowCD4high T cells were found between NI and EBV groups (Figure 3C-D; supplemental Figure 1B). A trend (adjusted P = .1017) for lower expression of FoxP3highCD4high T cells in HIV/EBV group compared with EBV group (Figure 3D) was significant when EBV were compared with ART HIV/EBV tissues (adjusted P = .0414; Figure 3D, middle panel). No difference was found with respect to the cell densities of FoxP3highCD25high/low between EBV and HIV/EBV groups (Figure 3D; supplemental Figure 1B). Overall, HIV/EBV infection is associated with significant reduction of bulk and PD-1highCD4high but not FoxP3highCD25high CD4 T-cell densities in TME compared with EBV infection.
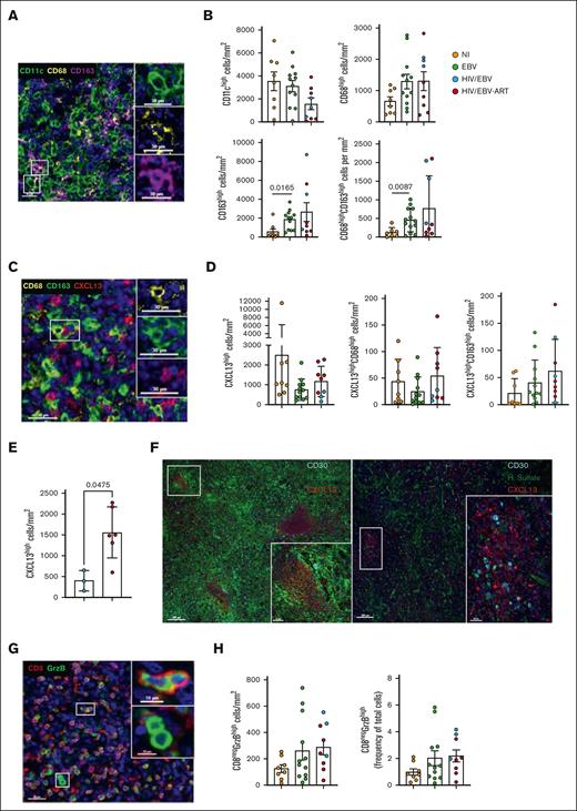
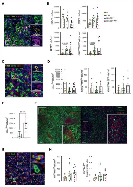
EBV and HIV/EBV infections are associated with similar profile of innate immune cells in cHL TME
Compared with NI tissues, EBV infection was associated with significantly increased cell densities of CD163high (adjusted P = .0165) and CD68highCD163high (adjusted P = .0087; Figure 4A-B).
EBV and HIV/EBV infection are associated with similar innate immune cell composition of cHL TME. (A) Representative fluorescence images of CD11c (green), CD68 (yellow), and CD163 (magenta) in a HIV/EBV tissue (donor 22). Insets show CD11chigh (top), CD68high (middle), and CD163high (bottom) cells. Nuclei were visualized with DAPI. (B) Bar graphs showing the cell densities of CD11chigh, CD68high, CD163high, and CD68highCD163high in the 3 clinical pathological subgroups. (C) Representative fluorescence images of CD68 (yellow), CD163 (green), and CXCL13 (red) in a NI tissue (donor 4). Nuclei were visualized with DAPI. Insets show CD68high (top), CD163high (middle), and CXCL13high (bottom) cells. (D) Bar graphs showing the cell densities of CXCL13high, CXCL13high CD68high, and CXCL13high CD163high populations in the 3 clinical pathological subgroups. (E) Bar graph showing the cell densities of bulk CXCL13high cells in viremic compared with ART HIV/EBV cHL TME. Statistical analyses were performed using Mann-Whitney test; ∗P < .05. (F) Representative fluorescence images of CD30 (cyan), heparan sulfate (green), and CXCL13 (red) in NI (donor 6), EBV (donor 16), and HIV/EBV (donor 27; of 4 HIV/EBV tissues analyzed) tissues. (G) Representative fluorescence images of CD8 (red) and GrzB (green) in an EBV tissue (donor 16). Nuclei were visualized with DAPI. Insets show CD8negGrzBhigh (top) and CD8negGrzBhigh (bottom) cells. (H) Bar graphs showing the cell densities of the CD8negGrzBhigh population in the 3 clinical pathological subgroups. Statistical analysis was performed using Mann-Whitney test for panels B,D,F, and P values were corrected using FDR correction with q of 0.05.
EBV and HIV/EBV infection are associated with similar innate immune cell composition of cHL TME. (A) Representative fluorescence images of CD11c (green), CD68 (yellow), and CD163 (magenta) in a HIV/EBV tissue (donor 22). Insets show CD11chigh (top), CD68high (middle), and CD163high (bottom) cells. Nuclei were visualized with DAPI. (B) Bar graphs showing the cell densities of CD11chigh, CD68high, CD163high, and CD68highCD163high in the 3 clinical pathological subgroups. (C) Representative fluorescence images of CD68 (yellow), CD163 (green), and CXCL13 (red) in a NI tissue (donor 4). Nuclei were visualized with DAPI. Insets show CD68high (top), CD163high (middle), and CXCL13high (bottom) cells. (D) Bar graphs showing the cell densities of CXCL13high, CXCL13high CD68high, and CXCL13high CD163high populations in the 3 clinical pathological subgroups. (E) Bar graph showing the cell densities of bulk CXCL13high cells in viremic compared with ART HIV/EBV cHL TME. Statistical analyses were performed using Mann-Whitney test; ∗P < .05. (F) Representative fluorescence images of CD30 (cyan), heparan sulfate (green), and CXCL13 (red) in NI (donor 6), EBV (donor 16), and HIV/EBV (donor 27; of 4 HIV/EBV tissues analyzed) tissues. (G) Representative fluorescence images of CD8 (red) and GrzB (green) in an EBV tissue (donor 16). Nuclei were visualized with DAPI. Insets show CD8negGrzBhigh (top) and CD8negGrzBhigh (bottom) cells. (H) Bar graphs showing the cell densities of the CD8negGrzBhigh population in the 3 clinical pathological subgroups. Statistical analysis was performed using Mann-Whitney test for panels B,D,F, and P values were corrected using FDR correction with q of 0.05.
A comparable cell density profile was found for all innate immunity cell types between EBV and HIV/EBV groups (Figure 4B). When comparing treated with untreated HIV/EBV PLWH, a lower cell density was found for all macrophage subsets analyzed. These differences were not statistically significant; however, given the small number of samples, this finding may warrant further investigation (supplemental Figure 1C).
Analysis of CXCL13, the ligand for CXCR5 (Figure 4C), showed similar cell densities of bulk and macrophage-associated CXCL13 among the groups (Figure 4D). Significantly increased cell density of bulk CXCL13high cells was found in ART-treated compared with untreated HIV/EBV PLWH (adjusted P = .0475; Figure 4E). Interestingly, the “reticular type” of CXCL13 network observed in NI and EBV was disrupted in HIV/EBV tissues, where CXCL13 had predominantly a dispersed single-cell pattern (Figure 4F). Heparan sulfate, an ECM glycosaminoglycan, was overall lower in HIV/EBV than EBV groups (Figure 4F).
As a proxy for non-CD8 cells with cytotoxic potential (NK cells or CD4 T cells), the CD8negGrzBhigh population was analyzed (Figure 4G). A similar profile between EBV and HIV/EBV groups was found (Figure 4H). Similar prevalence of adaptive and innate immune cell types was found between NSHL and MCHL (supplemental Figure 1D). Regarding LDHL, the small number (n = 2) of cases does not permit the extraction of robust conclusions regarding its impact in the observed profiles (supplemental Figure 1D).
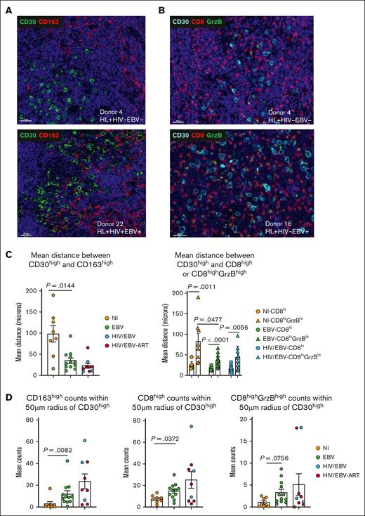
Similar spatial distribution between neoplastic cells and effector CD8high, macrophages in EBV and HIV/EBV cHL TME
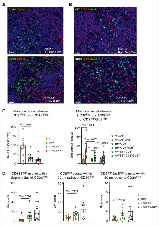
As a surrogate for the potential of macrophages and CD8high T cells to eliminate neoplastic cells, we assessed mean distances between neoplastic cells and effector CD8high or macrophages (Figure 5A-B). Significantly higher mean distance between CD30high to CD163high (adjusted P = .0144) and CD30high to GrzBhighCD8high T cells (adjusted P = .0477) was found in NI group than EBV group (Figure 5C). No difference was found between the EBV and HIV/EBV groups (Figure 5C). Interestingly, a significantly closer proximity for bulk compared with GrzBhighCD8high and CD30high cells was found within all groups analyzed (NI [P = .0011], EBV [P < .0001], and HIV/EBV [P = .0056]; Figure 5C).
Similar spatial distribution between HRS and effector CD8, macrophages in EBV and HIV/EBV cHL TME. (A) Representative fluorescence images of CD30 (green) and CD163 (red) in a NI (donor 4) and a HIV/EBV (donor 22) tissue. Nuclei are visualized with DAPI. (B) Representative fluorescence images of CD30 (green), CD8 (red), and GrzB (green) in a NI (donor 4) and a HIV/EBV donor (donor 16). Nuclei were visualized with DAPI. (C) Bar graphs showing mean distances (in microns) between CD30high and CD163high cells (left) and between CD30high and CD8high or GrzBhighCD8high T cells (right). (D) Bar graphs showing mean cell counts of CD163high, CD8high, and GrzBhighCD8high T cells in a 50-μm radius around CD30high cells. Statistical analysis was performed using Mann-Whitney test, and P values were corrected using FDR correction with q of 0.05, for multiple comparisons. P values without correction are shown for the comparisons between bulk CD8high and GrzBhigh CD8high T cells within each clinicopathological group (C, right panel).
Similar spatial distribution between HRS and effector CD8, macrophages in EBV and HIV/EBV cHL TME. (A) Representative fluorescence images of CD30 (green) and CD163 (red) in a NI (donor 4) and a HIV/EBV (donor 22) tissue. Nuclei are visualized with DAPI. (B) Representative fluorescence images of CD30 (green), CD8 (red), and GrzB (green) in a NI (donor 4) and a HIV/EBV donor (donor 16). Nuclei were visualized with DAPI. (C) Bar graphs showing mean distances (in microns) between CD30high and CD163high cells (left) and between CD30high and CD8high or GrzBhighCD8high T cells (right). (D) Bar graphs showing mean cell counts of CD163high, CD8high, and GrzBhighCD8high T cells in a 50-μm radius around CD30high cells. Statistical analysis was performed using Mann-Whitney test, and P values were corrected using FDR correction with q of 0.05, for multiple comparisons. P values without correction are shown for the comparisons between bulk CD8high and GrzBhigh CD8high T cells within each clinicopathological group (C, right panel).
Significantly higher mean counts, in a 50-μm radius around the CD30high cells, of CD163high (adjusted P = .0082) and bulk CD8 (adjusted P = .0372) were found in EBV than NI groups (Figure 5D). Compared profiles were also found between EBV and HIV/EBV groups (Figure 5D). Therefore, neoplastic cells are surrounded, at least in our cohort, by bulk rather than effector (GrzBhigh) CD8high T cells and innate immune cells (CD163high) in both EBV and HIV/EBV tissues.
Augmented inflammatory pathways in the EBV compared with NI cHL TME
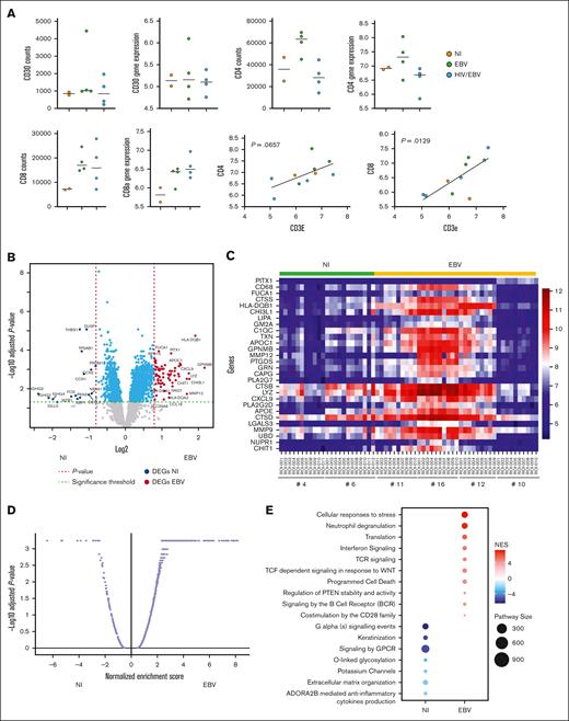
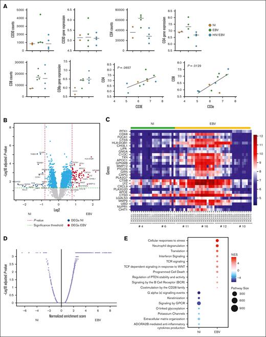
CD30-enriched ROIs (n = 10.3 ± 0.82; supplemental Figure 2A) with comparable numbers of total cells (supplemental Figure 2B) but varying CD30high cells per ROI among individual donors, especially in the HIV/EBV group (supplemental Figure 2C), were analyzed with the GeoMx platform. As an “internal control,” the profile between gene and protein expression for main biomarkers was analyzed. An agreement between the mIF-determined numbers of main cell types analyzed (CD30high, CD4high, and CD8high) and the mean expression of corresponding genes per donor was found (Figure 6A). Furthermore, a significant correlation was found between the expression of CD8A (P = .0657), CD4 (P = .0129), and CD3E genes (Figure 6A).
Transcriptome profiling reveals an augmented inflammatory TME in EBV compared with NI cHL TME. (A) Scatter dot plots showing the CD30high and CD4high T-cell counts (imaging analysis) and the corresponding CD30 and CD4 gene expression in the 3 clinical pathological subgroups (top row). Scatter dot plots showing the CD8 T-cell counts (imaging analysis), and CD8A gene expression in the 3 pathological subgroups (bottom row, left). Scatterplots showing the correlation between CD4 and CD3E as well as CD8A and CD3E gene expression. (B) Volcano plot showing differentially expressed genes between the 2 pathological subgroups. (C) Heat map showing the top DEGs (upregulated, in red) in the EBV compared with NI clinical pathological subgroup. Each column represents an individual analyzed Region of Interest for a given donor (the corresponding donor number is shown below) and each row corresponds to an individual gene analyzed. (D) Volcano plot showing global pathway analysis between the NI and EBV tissues. (E) Dot plot showing specific pathways with significantly different expression between the NI and EBV cHL pathological subgroups. The size of each circle corresponds to the number of genes analyzed in a given pathway (right). All presented data were generated with the GeoMx platform. NI (n = 2) and EBV (n = 4) cHL donors were analyzed. Simple linear regression for panel A and t test for panels C,E were used for the analysis. The significance for the GeoMx data comparisons was tested by nonpaired t test. DEGs, Differentially Expressed Genes; GPCR, G Protein-Coupled Receptor; TCF, T cell factor; WNT, Wingless and Int-1.
Transcriptome profiling reveals an augmented inflammatory TME in EBV compared with NI cHL TME. (A) Scatter dot plots showing the CD30high and CD4high T-cell counts (imaging analysis) and the corresponding CD30 and CD4 gene expression in the 3 clinical pathological subgroups (top row). Scatter dot plots showing the CD8 T-cell counts (imaging analysis), and CD8A gene expression in the 3 pathological subgroups (bottom row, left). Scatterplots showing the correlation between CD4 and CD3E as well as CD8A and CD3E gene expression. (B) Volcano plot showing differentially expressed genes between the 2 pathological subgroups. (C) Heat map showing the top DEGs (upregulated, in red) in the EBV compared with NI clinical pathological subgroup. Each column represents an individual analyzed Region of Interest for a given donor (the corresponding donor number is shown below) and each row corresponds to an individual gene analyzed. (D) Volcano plot showing global pathway analysis between the NI and EBV tissues. (E) Dot plot showing specific pathways with significantly different expression between the NI and EBV cHL pathological subgroups. The size of each circle corresponds to the number of genes analyzed in a given pathway (right). All presented data were generated with the GeoMx platform. NI (n = 2) and EBV (n = 4) cHL donors were analyzed. Simple linear regression for panel A and t test for panels C,E were used for the analysis. The significance for the GeoMx data comparisons was tested by nonpaired t test. DEGs, Differentially Expressed Genes; GPCR, G Protein-Coupled Receptor; TCF, T cell factor; WNT, Wingless and Int-1.
Several genes were differentially expressed between the NI and EBV groups (Figure 6B), most of them related to inflammation mediators (eg, CTSS/CTSD/CTSB, APOE, FUCA1, and CXCL19) or inflammatory cell types (CD68) (Figure 6C), in line with our imaging analysis. Many pathways were also differentially expressed between the 2 groups (Figure 6D). NI samples were associated with upregulation of pathways involved in ECM remodeling and posttranslational modification of proteins, whereas EBV infection was associated with the upregulation of inflammatory pathways (eg, complement cascade, neutrophil degranulation, interferon signaling, and death receptor signaling) and B-cell receptor (BCR) and T-cell receptor (TCR) signaling pathways (Figure 6E; supplemental Figure 2D). Of note, EBV donor 10 showed a unique GeoMx transcriptomic profile, possibly due to different diagnosed types of malignancies before cHL and several rounds of treatment. Consecutive sections from the same tissues were analyzed with HTG. A trend for upregulation in genes involved in inflammation, trafficking of immune cells (CXCL10 and S100A9), and cytolytic activity (GZMB; data not shown) and significant upregulation of pathways related to the function of BCR and TCR signaling, as well as innate immunity subsets (“innate immune system,” “interferon signaling,” and “neutrophil degranulation”), were found in EBV tissues (supplemental Figure 2E; supplemental Table 2). Given the larger number of analyzed tissues, our HTG analysis revealed a further subclassification of the EBV group with 1 subgroup characterized by an upregulation of genes involved in inflammation (eg, COL1A1, CD14, CD68, and CD163) and the other subgroup by B-cell–related genes (eg, MS4A1/CD20, CD19, PAX5, FCRL, and TNFRSF13C/BAFFR) (supplemental Figure 2F). Our data suggest a highly inflammatory TME, with augmented T- and B-cell reactivity, in EBV compared with NI tissues.
Impaired in situ adaptive immunity in HIV/EBV compared with EBV cHL TME
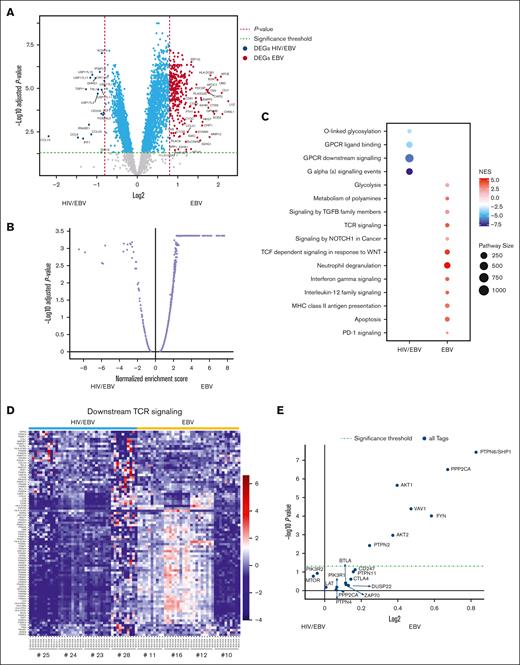
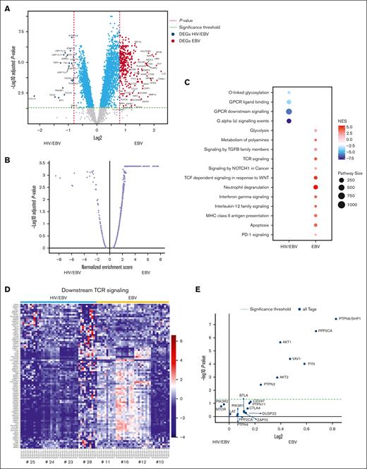
A similar approach was performed for the comparison between EBV and HIV/EBV tissues. Several genes were upregulated in the EBV group, including genes related to trafficking of “central memory” (CCL9 and CCL21) and effector (CXCL9) T cells (Figure 7A; supplemental Figure 3A). HIV/EBV infection was associated with higher gene expression of nectin 3, a ligand for TIGIT22 (supplemental Figure 3B). Interestingly, contrasting profiles were found between TIGIT and PD-1 gene expression in the 2 groups (supplemental Figure 3C). With respect to molecular pathways, HIV/EBV group was characterized by significant upregulation of posttranslational protein modification (O-linked glycosylation) and G-protein–coupled receptors signaling pathways (Figure 7B-C), whereas pathways important for the function of (1) T cells (eg, “TCR signaling” and “TCF-dependent signaling in response to WNT”), (2) innate immunity subsets (eg, “neutrophil degranulation” and “interleukin-1 [IL-1] signaling”), and (3) antigen presentation processes (“MHC class II antigen presentation” and “IL-12 family signaling”) were significantly upregulated in the EBV group (Figure 7B-C; supplemental Figure 3A). Several genes involved in the TCR signaling (eg, VAV1, FYN, and AKT1) and T-cell stemness (TCF-7) were downregulated in HIV/EBV cHL (Figure 7D-E). Similar to GeoMx, HTG analysis showed upregulation of “TCR signaling,” innate immunity (eg, “innate immune system” and “interferon alpha beta signaling”), and antigen presentation (MHC class I and II–mediated antigen presentation) pathways in EBV group, whereas ECM-related pathways were found significantly higher in HIV/EBV tissues (supplemental Figure 4A; supplemental Table 3). The HTG platform provided a similar profile to GeoMx analysis (Figure 7F) for most of the TCR signaling genes found downregulated in HIV/EBV group (supplemental Figure 4B). A positive correlation was consistently found regarding the expression of relevant genes determined by the 2 platforms (supplemental Figure 4C). Therefore, our data imply a compromised function of T cells in the HIV/EBV compared with EBV cHL TME.
HIV infection is associated with impaired in situ adaptive immunity in cHL TME. (A) Volcano plot showing differentially expressed genes between the 2 pathological subgroups. (B) Volcano plot showing global pathway analysis between EBV and HIV/EBV cHL tissues analyzed. (C) Dot plot diagram showing pathways enriched in the EBV or HIV/EBV cHL donors. The size of each circle corresponds to the number of genes analyzed in a given pathway (right). (D) Heat map showing top DEGs upregulated in the “downstream TCR signaling pathway” in the EBV compared with HIV/EBV cHL subgroup entity. Each column represents an individual analyzed ROI for a given donor and each row corresponds to an individual gene analyzed. (E) Volcano plot showing upregulation of specific TCR signaling–related genes in EBV compared with HIV/EBV cHL donors. All presented data were generated by the GeoMx platform. For GeoMx analysis, HIV/EBV (n = 4) and EBV cHL donors (n = 4) were analyzed. Simple linear regression for panel A and t test for panels D-E were used for the analysis. DEGs, Differentially Expressed Genes; GPCR, G Protein-Coupled Receptor; TCF, T cell factor; TGFB, Transforming Growth Factor Beta.
HIV infection is associated with impaired in situ adaptive immunity in cHL TME. (A) Volcano plot showing differentially expressed genes between the 2 pathological subgroups. (B) Volcano plot showing global pathway analysis between EBV and HIV/EBV cHL tissues analyzed. (C) Dot plot diagram showing pathways enriched in the EBV or HIV/EBV cHL donors. The size of each circle corresponds to the number of genes analyzed in a given pathway (right). (D) Heat map showing top DEGs upregulated in the “downstream TCR signaling pathway” in the EBV compared with HIV/EBV cHL subgroup entity. Each column represents an individual analyzed ROI for a given donor and each row corresponds to an individual gene analyzed. (E) Volcano plot showing upregulation of specific TCR signaling–related genes in EBV compared with HIV/EBV cHL donors. All presented data were generated by the GeoMx platform. For GeoMx analysis, HIV/EBV (n = 4) and EBV cHL donors (n = 4) were analyzed. Simple linear regression for panel A and t test for panels D-E were used for the analysis. DEGs, Differentially Expressed Genes; GPCR, G Protein-Coupled Receptor; TCF, T cell factor; TGFB, Transforming Growth Factor Beta.
Discussion
Using a well-defined cohort of patients with cHL, we have investigated the possible impact of chronic viral infections in cHL TME cellular composition and in situ operating molecular pathways. Similar cell densities and phenotype of HRS was found among the 3 clinicopathological groups. We found a highly inflammatory TME in EBV compared with NI groups, with multiple coinhibitory signals potentially in play; this was manifested by the significantly increased (based on FDR adjusted P values) cell densities of (1) CD8 T cells coexpressing PD-1 and TIGIT, potentially leading to simultaneous stimulation of multiple coinhibitory signals through their ligands expressed by HRS; (2) CD8 T cells expressing CXCR3, a major mediator of effector CD8 T-cell recruitment into inflamed tissues23; and (3) monocyte/macrophages subsets (CD163high, CD163highCD68high). The reduced proximity suggests an increased possibility for interaction between CD163high and HRS as well as between Grzbhigh CD8high and HRS cells in EBV TME compared with NI TME. The CXCR5 (on HRS)/CXCL13 (expressed by monocytes/macrophages, with a role in lymphomagenesis24) axis could mediate such interaction between HRS/macrophages. This role is further supported by the extensive expression of heparan sulfate, an ECM glycosaminoglycan that regulates the CXCL13 network.25 Our transcriptomic analysis confirmed the highly inflammatory profile (eg, significantly upregulated interferon and neutrophil degranulation pathways) and activation of adaptive immune cells (significant upregulation of BCR and TCR signaling pathways) in EBV TME compared with NI TME. The significantly increased IFN-γ signaling could further fuel the function of monocytes/macrophage in EBV lymphoma. Increased gene expression of chemokines with potential role for (1) the recruitment of TME CD8 T cells (eg, CXCL9 and CXCL10, ligands of CXCR3) that can be produced by monocytes/macrophages26,27 and possibly HRS28,29; and (2) the localization of neoplastic cells (CXCL13) were found in EBV tissues. Our data suggest that the local interplay between neoplastic cells, macrophages, and adaptive effector immunity could favor the antitumor immune function in the EBV TME compared with NI TME.
Compared with EBV TME, HIV/EBV TME harbors significantly reduced numbers of PD1highTIGIThighCD8high T cells, possibly reflecting an increased turnover, impaired TCR activation,30 or altered regulation of PD1/TIGIT expression. The increased prevalence of TIGIT ligands (CD155 and nectin 3) in HIV/EBV tissues suggests increased possibility for their interaction and downregulation of TIGIT on CD8high T cells. Adding to the complexity of the coinhibitory network, contrasting gene expression profile of TIGIT and PD1 between HIV/EBV TME and EBV TME was found, indicating an altered regulation of these receptors at transcriptional level. Our transcriptomic analysis showed that compared with EBV TME, HIV/EBV TME was characterized by significantly (1) lower expression of TCR signaling mediators and compromised stemness (expression of TCF-7) capacity of T cells and (2) higher expression of pathways related to G alpha (s) and G-protein–coupled receptor signaling that antagonizes T-cell activation by inhibiting T-cell proliferation31 and suppressing the IL-2 production,32 especially in PLWH.33 We found an altered expression for T-cell molecules “sensitive” to TCR stimulation (eg, PD1 and TIGIT) but not for others (GrzB and CXCR3) in HIV/EBV tissues. This could also apply to EBV-specific CD8 T-cell responses in HIV/EBV, diminishing their ability to eliminate HRS expressing EBV antigens upon their infection. CD4high T cells have significant functions in cHL.34 As expected,35,36 significantly lower numbers of CD4high T cells were found in the HIV/EBV than EBV groups. The described impaired T-cell activation could explain, at least in part, the significantly lower prevalence of PD1hiCD4high T cells in the HIV/EBV TME. A direct link between CD25high and CD25low FoxP3highCD4high T cells has been shown.37 ART can reduce inflammation/immune activation and Tregs in chronic HIV.38,39 We hypothesize that the lower numbers of FoxP3highCD4high T cells in ART-treated patients with HIV/EBV than in patients with EBV and HIV/EBV could reflect a less inflammatory/immunoregulatory cHL TME in these PLWH. Whether this is due to altered tissue distribution or reduced proliferation40 of Tregs needs further investigation. Together, our data point to a compromised activation and presumably function of T cells in HIV/EBV TME, a profile in line with the assumed poor prognosis of cHL PLWH.40,41
We found significantly higher expression of CXCL13 in ART vs viremic HIV/EBV tissues, suggesting a higher activity of the CXCR5/CXCL13 axis in the treated PLWH. However, a significant induction of ECM remodeling pathways, with possible role for the development of adaptive immune responses,41,42 was found in HIV/EBV TME, in line with the fragmented and low expressed CXCL13/heparan sulfate network found. Our data suggest that HIV infection could affect the in situ adaptive immune responses in HIV/EBV TME, either directly (modulation of TCR-induced signaling) or indirectly by altering the TME ECM.
With respect to potential clinical applications of our findings, the increased presence of PD-1highCD8hgh and PD-1highCD4high T cells in the EBV group advocates for a potential favorable outcome of anti-PD1 immunotherapy in these individuals. In line with previous studies,43,44 the high coexpression of TIGIT by PD1highCD8high cells, suggests that a combinatorial immunotherapy targeting both coinhibitory receptors could further benefit the EBV cHL donors. Of note, ongoing clinical trials are testing the efficacy of blocking TIGIT/CD155 interaction in cHL and solid tumors.45
A diverse prevalence of PD1high and/or TIGIThighCD8high T cells was found in HIV/EBV TME, with some donors having negligible numbers. Analysis of a larger cohort could verify whether this is a generalizable profile with potential use as a criterion for the informed choice of relevant immunotherapies. However, the significant upregulation of the main TIGIT ligand (CD155) in neoplastic cells and the overall increased gene expression of nectin3, argues for the potential benefit of immunotherapies targeting this pathway in HIV/EBV lymphoma too.
We have previously shown that HIV infection is associated with significant recruitment of GrzBhighCD8high T cells in the lymph nodes, particularly the germinal centers.46 We should emphasize that our study addresses the prevalence of relevant T-cell subsets within the TME, not overall in the lymph node. Although not significant, there is a trend for higher prevalence of CXCR3highCD8high T cells, especially for the ART-PLWH. Therefore, in vivo interventions targeting “trafficking pathways” such as the CXCR3/CXCR3 ligand axis could further increase the recruitment of endogenous CTLs or engineered TILs. Alternatively, we found a trend for higher prevalence of CD8negGrzBhigh (presumably NK cells) in the HIV/EBV TME, suggesting that innate immunity could be also a target for possible immunotherapies. The combination of checkpoint inhibitors with CTL trafficking strategies or NK-cell–mediated immunotherapies47 could be a promising, alternative therapeutic approach for the HIV/EBV PLWH. Our transcriptomic and imaging analysis suggest that ECM reorganization play a significant role for the impaired adaptive immunity in HIV/EBV cHL TME. Development of biomaterials and immunotherapies targeting the immunosuppressive TME has become the focus of recent efforts.48,49 Validation of the role of specific molecular targets involved in the ECM organization in HIV/EBV TME could lead to novel therapeutics counteracting the immunosuppressive TME in these individuals and augment the effect of checkpoint inhibitors.
Despite the multiple intriguing observations, it should be emphasized that the relatively small number of analyzed tissues that are divided in groups and subgroups (eg, viremic PLWH and LDHL subtypes) poses a limitation that restricts the statistical significance of the study. A strict statistical approach (FDR correction test) was implemented to stratify differences into statistically significant and potentially significant trends that warrant further investigation. Altogether, our data contribute to the new era of TME analysis aiming to unravel the complexity of its cellular and molecular composition, with the ultimate goal of enabling novel immunotherapies targeting multiple branches of the immune system.
Acknowledgments
The authors thank Natalie Piazzon (operational director of the Tissue Biobank) and Damien Maison and Emilie Lingre, Institute of Pathology, CHUV, for their help with the tissue processing; Stephanie Tissot and Jonathan Thevenet, Immune Landscape Laboratory Platform, UNIL-CHUV, for their help with the GeoMx analysis; Triantafyllia Koletsa (Department of Pathology, School of Medicine, Aristotle University of Thessaloniki, Greece) and Sophia Pappa (Gennimatas General Hospital, Athens, Greece) for making lymphoma diagnoses and providing tissue blocks; Vasiliki Karali (Attikon University Hospital, Athens, Greece) and Charis Totsikas (Evaggelismos General Hospital, Athens, Greece) for providing clinical and follow-up information of the patients.
These studies were supported by grants from the Fondation de Bienfaisance Nicolas et Helene Porphyrogenis, the Swiss National Science Foundation-SNF (310030_204226; C.P.), Hellenic Society of Hematology (code 0106; P.G.F.), and by the Institute of Pathology, Department of Laboratory Medicine and Pathology, Lausanne University Hospital and Lausanne University, Lausanne, Switzerland.
Authorship
Contribution: A.C. performed experiments, analyzed and interpreted data, and drafted the manuscript; C.B. analyzed transcriptomic data; K.I. participated in experimental design and imaging analysis; L.d.L., P.G.F., and P.T. provided donors’ material, clinical data, and critical interpretation of the findings; P.K., A.A., M. Psichogiou, and M. Papaioannou provided critical tissues and clinical information; O.Y.C. supervised the statistical analysis; L.d.L. and C.P. conceived, designed, and supervised the study, interpreted data, and revised the manuscript; and all authors have read and approved the final version for submission.
Conflict-of-interest disclosure: The authors declare no competing financial interests.
Correspondence: Constantinos Petrovas, Department of Laboratory Medicine and Pathology, Institute of Pathology, Lausanne University Hospital and Lausanne University, Rue du Bugnon 25, CH - 1011 Lausanne, Switzerland; email: konstantinos.petrovas@chuv.ch.
References
Author notes
P.G.F. and L.d.L. contributed equally to this study.
The sequence data used in this article have been deposited in the European Nucleotide Archive (available at https://www.ebi.ac.uk/ena/browser/view/PRJEB79314; accession number PRJEB79314).
The data reported in this article have been deposited in Zenodo (available at https://zenodo.org/records/10829412).
The authors agree to share all publication-related data. For further information, please contact the corresponding author, Constantinos Petrovas (konstantinos.petrovas@chuv.ch).
The full-text version of this article contains a data supplement.















