Key Points
RUNX1 and STAG2 mutations drive SF3B1-mutant MDS progression, inducing distinct molecular and lineage programs in human HSPCs.
High-risk RUNX1 and STAG2, but not low-risk TET2, mutations selectively expand different compartments of SF3B1-mutant primitive HSPCs.
Visual Abstract
Myelodysplastic syndromes (MDS) are clonal stem cell disorders driven by heterogeneous genetic alterations leading to variable clinical course. MDS with splicing factor SF3B1 mutations is a distinct subtype with a favorable outcome. However, selected comutations induce poor prognosis and how these genetic lesions cooperate in human hematopoietic stem and progenitor cells (HSPCs) during disease progression is still unclear. Here, we integrated clinical and molecular profiling of patients with SF3B1 mutations with gene editing of primary and induced pluripotent stem cell–derived human HSPCs to show that high-risk comutations impart distinct effects on lineage programs of SF3B1-mutant HSPCs. Secondary RUNX1 or STAG2 mutations were clinically associated with advanced disease and reduced survival. However, RUNX1 and STAG2 mutations induced opposing regulation of myeloid transcriptional programs and differentiation in SF3B1-mutant HSPCs. Moreover, high-risk RUNX1 and STAG2, but not low-risk TET2, mutations expanded distinct SF3B1-mutant HSPC subpopulations. These findings provide evidence that progression from low- to high-risk MDS involves distinct molecular and cellular routes depending on comutation patterns.
Introduction
Myelodysplastic syndromes/neoplasms (MDS) comprise a spectrum of myeloid malignancies characterized by ineffective hematopoiesis, morphologic dysplasia, and risk of progression to acute myeloid leukemia (AML).1-4 The development and evolution of myeloid neoplasms is caused by the acquisition of cooperating driver mutations leading to hematopoietic stem and progenitor cell (HSPC) expansion and aberrant differentiation.5-7 MDS is a genetically heterogeneous disorder with combinations of more than 50 distinct genetic lesions in epigenetic regulators, splicing and transcription factors, and DNA damage response pathways. Moreover, MDS is characterized by remarkable cellular heterogeneity in the HSPC hierarchy and architecture, known to modulate response to treatments.5-10 This heterogeneity has been recognized to be biologically and clinically significant. Mutational status has been implemented in the clinical-molecular prognostic model (IPSS-M [Molecular International Prognostic Scoring System]) for risk stratification in MDS,2 and genetically defined MDS subgroups have recently been proposed.11 However, it remains largely unanswered how specific genetic lesions cooperate to dysregulate hematopoiesis, especially in the context of primary human HSPCs.
Change-of-function splicing factor SF3B1 mutations are found in up to 30% of patients with MDS,2,12-15 and define a distinct subgroup generally associated with favorable prognosis and low risk of leukemic transformation.16,17,SF3B1 mutations generally occur early in MDS evolution,14,18,19 are acquired in hematopoietic stem cells (HSCs),20,21 and perturb hematopoiesis by inducing aberrant splicing of key genes involved in HSPC differentiation (MAP3K7),22 erythropoiesis (ERFE, COASY),23,24 and heme metabolism (ABCB7, TMEM14C).25 Notably, the recent IPSS-M classification has shown that a selected spectrum of co-occurring mutations has the potential to worsen the prognosis of SF3B1-mutated MDS, together comprising ∼20% of SF3B1-mutant patients.2 The biological basis for this profound change in the disease course based on genetic events is unknown and presents an opportunity to understand how ordered cooperating mutations transform a relatively indolent disease into a high-risk malignancy.
Here, we integrate clinical and molecular profiling of a large cohort of patients with SF3B1 mutations with experimental modeling of comutations in human induced pluripotent stem cell (iPSC)–derived and primary CD34+ HSPCs. We find that RUNX1 and STAG2 comutations impart the highest risk of disease progression but induce distinct lineage programs in SF3B1-mutant HSPCs. These findings suggest that different comutation patterns promote distinct molecular and cellular routes of progression from low- to high-risk MDS.
Methods
Patients and mutation analysis
This study included 706 patients with SF3B1-mutant MDS or secondary AML, of which 557 patients were from the IPSS-M study2 and 149 patients were investigated at the Department of Hematology, IRCCS Policlinico San Matteo Foundation and University of Pavia, between 2001 and 2022. In all patients, complete clinical evaluation was performed, and diagnosis of myeloid neoplasms was based on the criteria proposed in the 2016 World Health Organization classification.26 The procedures followed were in accordance with the Declaration of Helsinki of 1975, as revised in 2000, and samples were obtained after patients provided written informed consent. Peripheral blood or bone marrow (BM) granulocytes were analyzed as tumor DNA source. Targeted capture DNA sequencing of recurrently mutated genes in myeloid neoplasms was performed as previously reported.27-29 Details of the library preparation, sequencing, and variant analysis are provided in the supplemental Methods. Analysis was restricted to a core of 25 genes: ASXL1, BCOR, BCORL1, CBL, CEBPA, CUX1, DNMT3A, ETV6, EZH2, FLT3, IDH1, IDH2, JAK2, KDM6A, KIT, KRAS, NRAS, RUNX1, SF3B1, SRSF2, STAG2, TET2, TP53, U2AF1, and ZRSR2.
5F-HPCs culture, transduction, and gene editing
Five transcription factor–derived hematopoietic progenitor cells (5F-HPCs) were generated by lentiviral delivery of 5F in iPSC-derived CD34+ HPCs, as previously described.25,30 5F-HPCs were cultured in StemSpan SFEM II (StemCell Technologies) with 50 ng/mL stem cell factor (SCF), 50 ng/mL Fms-like tyrosine kinase 3 ligand (FLT3L), 50 ng/mL thrombopoietin (TPO), 50 ng/mL interleukin-6 (IL-6), 10 ng/mL interleukin-3 (IL-3; all PeproTech), and 100 U/mL penicillin/streptomycin (Fisher). Doxycycline was added at 2 μg/mL (Sigma). Cultures were maintained at <1.5 × 106 cells per mL, and media was exchanged every 3 to 4 days. 5F-HPCs were maintained in culture between 60 to 100 days before CRISPR/Cas9 editing and differentiation. 5F-HPCs were transduced in a 48-well plate in standard media with Polybrene. About 6 × 105 cells were transduced at a multiplicity of infection of 5 and spun at 2300 rpm, 30 minutes before incubation at 37°C. Cells were washed 16 to 24 hours later and resuspended in fresh 5F-HPCs media for additional 48 hours before downstream analysis.
Gene editing of human HSPCs
Umbilical cord blood (CB) was obtained from Bloodworks Northwest following guidelines approved by the institutional review board at the University of Washington. Mobilized peripheral blood (PB) CD34+ cells were purchased from the Fred Hutchinson Cancer Center CCEH core. Samples were collected from both male and female recipients. All reported experiments were replicated with ≥2 independent donors, unless otherwise indicated.
Cryopreserved CD34+ HSPCs were thawed following the Lonza Poietics protocol and cultured for 3 to 4 days in HSPC expansion media: StemSpan SFEM II, 100 U/mL penicillin/streptomycin (Fisher), 100 ng/mL SCF, 100 ng/mL FLT3L, 100 ng/mL TPO, 100 ng/mL IL-6 (all PeproTech), 35 nM UM171 (APExBIO Technology) and 0.75 μM SR1 (Cellagen Technology). Cell density was maintained between 4 × 105/mL and 1 × 106/mL. After 72 to 96 hours, HSPCs were CRISPR-edited using the Lonza 4D Nucleofection system and the Human Primary Cell Nucleofection Kit (Lonza). Ribonucleoprotein complexes were generated by combining Cas9 protein and single guide RNA (sgRNA; Synthego) at 1:2.5 molar ratio in P3 Primary Cell Nucleofector Solution with Supplement 1 (Lonza), as previously described.31 The sgRNA sequences are as follows:
SF3B1 5′ – UGGAUGAGCAGCAGAAAGUU – 3′
AAVS1 5′ – GGGCCACUAGGGACAGGAU – 3′
RUNX1#C (exon 4, NM_001754) 5′ – GAGCCCAGGCAAGAUGAGCG – 3′
STAG2#B (exon 16, NM_001042749) 5′ – AUACCUUGUGGAUAGCAUGU – 3′
TET2 (exon 3, NM_001127208) 5′ – UUGUAGCCAGAGGUUCUGUC – 3′
CD34+ HSPCs were electroporated using Lonza 4D (DZ-100 program) and returned to HSPC media containing adeno-associated virus (AAV) particles comprising <20% culture volume, as recommended.32 HSPCs were washed 16 to 24 hours later and plated in HSPC media for 48 hours. Editing efficiency was assessed by flow cytometry and polymerase chain reaction amplification of edited loci, followed by Sanger sequencing and Inference of CRISPR Edits (ICE) analysis (Synthego).33
Erythroid/myeloid differentiation
Erythroid/myeloid differentiation culture was adapted from Dutt et al34 5F-HPCs and primary CD34+ HSPCs were cultured for 7 days in Iscove's modified Dulbecco's medium (ThermoFisher) + 10% fetal bovine serum (FBS, Sigma) + 1% bovine serum albumin (ThermoFisher) with 100 U/mL penicillin/streptomycin (Fisher), 2 mM glutamine (ThermoFisher), 100 ng/mL SCF, 10 ng/mL IL-3, 15 ng/mL granulocyte colony-stimulating factor, 40 ng/mL FLT3 ligand (all PeproTech), and 0.5 U/mL erythropoietin (Procrit). Cells were plated at a density of 2 × 105 to 3 × 105/mL and maintained at <106 cells per mL.
Flow cytometry and cell sorting
Erythroid/myeloid differentiation was analyzed using antibodies CD71 APC-H7 (M-A712; BD), CD235a/glycophorin A PE-Cy7 (11E4B-7-6; Coulter), CD11b APC (ICRF44; BD), CD14 BV711 (MϕP9; BD), and CD15 BV785 (HI98; BD). HSPC populations were analyzed using markers CD34 AF700 (581; BD), CD38 PE-Cy7 (HB7; BD), CD133 APC (AC133; Miltenyi), CD133 FITC (AC133; Miltenyi), CD90 RB705 (5E10; BD), CD45RA BV605 (HI100; BD). Phenotypic HSCs were identified as CD34+CD38–CD133+CD45RA–CD90+ cells, multipotent progenitors (MPPs) as CD34+CD38–CD133+CD45RA–CD90– cells, lymphoid-primed multipotent progenitors (LMPPs) as CD34+CD38–CD133+CD45RA+CD90– cells. Cells were incubated for 20 minutes at room temperature in phosphate buffered saline with 2% FBS with 1:100 antibody dilution (1:50 for CD11b and CD133). Acquisition was performed on the BD FACSLyric, BD LSRII, and Symphony A3 cytometers. Cell sorting was performed on BD Aria III flow sorter. All data were analyzed using FlowJo software (10.7.0).
For evaluation of granulocytic maturation in patients, BM specimens were collected into a heparinized syringe and stained using a whole-blood lysis technique (ammonium chloride) and direct conjugated monoclonal antibodies. Staining panels and cytometers are detailed in supplemental Methods.
RNA sequencing
K562 cells and FACS-sorted gene edited 5F-HPCs were resuspended in Trizol (ThermoFisher, catalog no. 15596026), and RNA was extracted per manufacturer protocol. RNA sequencing was performed at Omega Bioservices with polyA selection. Samples were processed on the Illumina HiSeq platform in the 2 × 150 bp configuration with 25 to 50 million reads per sample. For splicing analysis, isoform expression levels for SF3B1-mutant genotypes and control wild-type (WT) lines were estimated as previously described35; details are provided in the supplemental Material. For gene expression analysis, reads were pseudoaligned to hg38 reference genome using kallisto.36 Differential gene expression was determined using the DESeq2 package.37 Gene set enrichment analysis was performed on the Gene Ontology data sets in the Broad MSigDB38 and curated data sets from the literature.39,40
Statistical analysis
Statistical analysis was performed with GraphPad Prism software. Data are shown as the mean with standard deviation, unless otherwise noted. For all analyses, P <.05 was considered statistically significant. Investigators were not blinded to the different groups.
This study was approved by the ethics committee of the IRCCS Policlinico San Matteo Foundation, Pavia, Italy.
Results
SF3B1 mutation constrains the spectrum of drivers of clonal progression
Although SF3B1-mutant MDS is generally associated with favorable outcome, a subset of comutations (termed SF3B1β in the IPSS-M classification) have poor prognosis and high-risk of AML transformation.2,14 We analyzed 706 patients with MDS/AML and SF3B1 mutation from the IPSS-M data set (n = 557) and the University of Pavia registry (n = 149; Figure 1A). Consistent with previous studies,2,12,14,TET2, DNMT3A, and ASXL1 were the most frequent SF3B1 comutated genes, but were not associated with a significant effect on clinical outcome (Figure 1B-D; supplemental Figure 1A-B). Among the high-risk SF3B1 comutations in the SF3B1β group,2 comutations in RUNX1 and STAG2 were the most frequent (Figure 1B-C; supplemental Figure 1A-C), and associated with highest hazard ratio for leukemic transformation or death (Figure 1D; supplemental Figure 1D-F). There were no differences in the distribution of mutated SF3B1 amino acids in presence of RUNX1 comutation, whereas SF3B1 K666 substitutions were enriched in patients with STAG2 comutation (supplemental Figure 1G), consistent with the reported overrepresentation of STAG2 mutations in patients with SF3B1 K666 variant.11 The median variant allele frequency (VAF) of SF3B1 mutations was 0.35 to 0.40, irrespective of RUNX1/STAG2 comutations (supplemental Figure 1H). The VAF of RUNX1 or STAG2 mutations was significantly lower than SF3B1 mutation (median VAF: SF3B1, 0.37; RUNX1, 0.17; STAG2, 0.16; Figure 1E; supplemental Figure 1I), suggesting that SF3B1 mutation is generally the initiating event and RUNX1/STAG2 mutations are subclonal lesions. Our data parallel the recent IPSS-M study,2 and identify RUNX1 and STAG2 mutations as main drivers of clonal progression in SF3B1-mutant MDS.
SF3B1 mutation constrains the spectrum of drivers of clonal progression. (A) Distribution of MDS/AML diagnostic categories in the SF3B1-mutant patient cohort based on WHO 2016 classification. Mutation analysis was restricted to the highlighted low-risk (BM blasts <5%) and high-risk groups (BM blasts ≥5%). (B) Frequency of SF3B1 comutated driver genes in the SF3B1-mutant patient cohort. n, number of mutated patients. Dashed box indicates genes mutated in ≥4% of patients. Only genes mutated in ≥1% of patients are shown. (C) Odds ratio distribution of recurrent SF3B1 comutated genes vs mutational frequency in the high-risk group. Red color indicates genes with the highest odds ratio of HR disease. (D) Hazard ratio for the risk of progression to AML or death, based on univariate Cox regression analysis. Red color indicates genes with the highest hazard ratio of leukemic transformation or death. (E) Frequency distribution of VAF of SF3B1 and RUNX1 (top), and SF3B1 and STAG2 (bottom) mutations in SF3B1-mutant MDS/AML. HR, high-risk group; LFS, leukemia free survival; LR, low-risk group; MDS-del5q, MDS with isolated del(5q); MDS-EB, MDS with excess blasts; MDS-RS, MDS with ring sideroblasts; MDS-SLD/MLD, MDS with single lineage/multilineage dysplasia; MDS-U, MDS, unclassifiable; WHO, World Health Organization.
SF3B1 mutation constrains the spectrum of drivers of clonal progression. (A) Distribution of MDS/AML diagnostic categories in the SF3B1-mutant patient cohort based on WHO 2016 classification. Mutation analysis was restricted to the highlighted low-risk (BM blasts <5%) and high-risk groups (BM blasts ≥5%). (B) Frequency of SF3B1 comutated driver genes in the SF3B1-mutant patient cohort. n, number of mutated patients. Dashed box indicates genes mutated in ≥4% of patients. Only genes mutated in ≥1% of patients are shown. (C) Odds ratio distribution of recurrent SF3B1 comutated genes vs mutational frequency in the high-risk group. Red color indicates genes with the highest odds ratio of HR disease. (D) Hazard ratio for the risk of progression to AML or death, based on univariate Cox regression analysis. Red color indicates genes with the highest hazard ratio of leukemic transformation or death. (E) Frequency distribution of VAF of SF3B1 and RUNX1 (top), and SF3B1 and STAG2 (bottom) mutations in SF3B1-mutant MDS/AML. HR, high-risk group; LFS, leukemia free survival; LR, low-risk group; MDS-del5q, MDS with isolated del(5q); MDS-EB, MDS with excess blasts; MDS-RS, MDS with ring sideroblasts; MDS-SLD/MLD, MDS with single lineage/multilineage dysplasia; MDS-U, MDS, unclassifiable; WHO, World Health Organization.
High-risk comutations induce divergent transcriptional changes
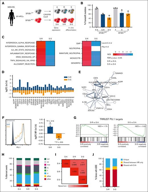
To model the impact of secondary RUNX1/STAG2 mutations in genetically defined isogenic SF3B1-mutant HSPCs, we first leveraged patient-derived iPSCs, which recapitulate the hallmarks of SF3B1-mutant MDS, including ineffective erythropoiesis and ring sideroblast formation.25,41 CD34+ hematopoietic progenitors were generated from iPSCs and conditionally immortalized by lentiviral delivery of 5 transcription factors (herein 5F-HPCs).25,30 We targeted RUNX1, STAG2, or safe harbor locus AAVS1 as a control, by lentiviral CRISPR/Cas9 editing in SF3B1-mutant and WT 5F-HPCs, generating a panel of isogenic SF3B1-mutant, with RUNX1 (S-R), STAG2 (S-S), or AAVS1 (S-A) knockout, and SF3B1 WT, with RUNX1 (R), STAG2 (S), or AAVS1 (A) knockout, 5F-HPCs (Figure 2A). Isolation of transduced 5F-HPCs confirmed efficient editing, with no significant differences in the editing efficiency of SF3B1 WT or mutant cells (Figure 2B; supplemental Figure 2A), and depletion of RUNX1 or STAG2 expression (supplemental Figure 2B). This approach enables investigation of molecular and functional consequences of high-risk mutations in patient-derived 5F-HPCs.
High-risk comutations induce divergent transcriptional changes. (A) Outline of the experimental approach for CRISPR/Cas9 editing of 5F-HPCs. (B) Proportion of frameshift mutations in AAVS1 (A), RUNX1 (R), and STAG2 (S) in SF3B1-mutant (S-A, S-R, and S-S) and WT (A, R, and S) patient-derived isogenic 5F-HPCs. Genotyping was performed by Sanger sequencing and ICE analysis. Data are presented as mean ± standard deviation (SD) from 3 independent experiments. (C) Normalized enrichment score of Hallmark gene sets (left) and human hematopoietic cell gene signatures from Laurenti et al39 and Hay et al40 (right) in gene set enrichment analysis (GSEA) analysis of S-R vs S-A and S-S vs S-A 5F-HPCs. FDR q < 0.05. (D) Relative expression of genes with divergent dysregulation in S-R and S-S 5F-HPCs. Values are shown as log2FC relative to S-A 5F-HPCs; P < .05. (E) STRING protein–protein interaction network of genes with divergent dysregulation in S-R and S-S 5F-HPCs. Disconnected nodes were removed; line thickness proportional to interaction score of >0.40. (F) PU.1 protein level in CD34+ 5F-HPCs measured by intracellular flow cytometry. Representative flow plot (left). FC of MFI in S-R or S-S relative to S-A (right). Data are presented as mean ± SD from 4 independent experiments; 1-sample t test. (G) GSEA analysis of TRRUST PU.1 target genes in S-R vs S-A and S-S vs S-A 5F-HPCs. FDR q < 0.05. (H) Proportion of mis-spliced isoforms by category in SF3B1-mutant K562 cells edited for RUNX1 (S-R), STAG2 (S-S), or AAVS1 control (S-A). Mis-spliced events were categorized as tandem 3′ untranslated regions (tutr), cassette or skipped exons (se), retained introns (ri), mutually exclusive exons (mxe), alternative usage of normally constitutively spliced junctions (cj), alternative retention of normally constitutively spliced introns (ci), alternative 5′ss (a5ss), or alternative 3′ss (a3′ss). Events were restricted to ≥10% mis-splicing and Bayes factor of ≥5. (I) Spearman correlation matrix of the level of mis-splicing between S-A, S-R, and S-S. ∗∗∗∗P < .0001. (J) Proportion of a3′ss mis-spliced events shared between low-risk (S-A) and high-risk (S-R or S-S) genotypes (red), shared by high-risk (S-R and S-S) but not S-A (yellow), and unique to high-risk genotypes (blue). FC, fold change; FDR, false discovery rate; MFI, mean fluorescence intensity.
High-risk comutations induce divergent transcriptional changes. (A) Outline of the experimental approach for CRISPR/Cas9 editing of 5F-HPCs. (B) Proportion of frameshift mutations in AAVS1 (A), RUNX1 (R), and STAG2 (S) in SF3B1-mutant (S-A, S-R, and S-S) and WT (A, R, and S) patient-derived isogenic 5F-HPCs. Genotyping was performed by Sanger sequencing and ICE analysis. Data are presented as mean ± standard deviation (SD) from 3 independent experiments. (C) Normalized enrichment score of Hallmark gene sets (left) and human hematopoietic cell gene signatures from Laurenti et al39 and Hay et al40 (right) in gene set enrichment analysis (GSEA) analysis of S-R vs S-A and S-S vs S-A 5F-HPCs. FDR q < 0.05. (D) Relative expression of genes with divergent dysregulation in S-R and S-S 5F-HPCs. Values are shown as log2FC relative to S-A 5F-HPCs; P < .05. (E) STRING protein–protein interaction network of genes with divergent dysregulation in S-R and S-S 5F-HPCs. Disconnected nodes were removed; line thickness proportional to interaction score of >0.40. (F) PU.1 protein level in CD34+ 5F-HPCs measured by intracellular flow cytometry. Representative flow plot (left). FC of MFI in S-R or S-S relative to S-A (right). Data are presented as mean ± SD from 4 independent experiments; 1-sample t test. (G) GSEA analysis of TRRUST PU.1 target genes in S-R vs S-A and S-S vs S-A 5F-HPCs. FDR q < 0.05. (H) Proportion of mis-spliced isoforms by category in SF3B1-mutant K562 cells edited for RUNX1 (S-R), STAG2 (S-S), or AAVS1 control (S-A). Mis-spliced events were categorized as tandem 3′ untranslated regions (tutr), cassette or skipped exons (se), retained introns (ri), mutually exclusive exons (mxe), alternative usage of normally constitutively spliced junctions (cj), alternative retention of normally constitutively spliced introns (ci), alternative 5′ss (a5ss), or alternative 3′ss (a3′ss). Events were restricted to ≥10% mis-splicing and Bayes factor of ≥5. (I) Spearman correlation matrix of the level of mis-splicing between S-A, S-R, and S-S. ∗∗∗∗P < .0001. (J) Proportion of a3′ss mis-spliced events shared between low-risk (S-A) and high-risk (S-R or S-S) genotypes (red), shared by high-risk (S-R and S-S) but not S-A (yellow), and unique to high-risk genotypes (blue). FC, fold change; FDR, false discovery rate; MFI, mean fluorescence intensity.
To first identify transcriptional changes induced by high-risk comutations, we performed RNA sequencing on gene edited 5F-HPCs and compared gene expression profiles of high-risk S-R and S-S genotypes to S-A controls. S-R showed positive enrichment of inflammation, immune response, and signal transduction genes, which were negatively enriched in S-S (Figure 2C, left). Similarly, myeloid gene sets39,40 were positively enriched in S-R and negatively enriched in S-S (Figure 2C, right). These pathways were affected to a lesser extent in WT 5F-HPCs upon targeting of RUNX1 or STAG2 (supplemental Figure 2C-D), suggesting a functional cooperation with the SF3B1 mutation. Annotation of genes with divergent changes in S-R and S-S showed a core network of immune response and myeloid lineage regulators, including major histocompatibility complexclass II pathway (HLA-DRA, HLA-DQB1, CIITA, and CD74), cytokine receptors (IL1R1, CSF1R) and master transcription factor PU.1 (SPI1; Figure 2D-E). Among them, RUNX1 mutation in SF3B1-mutant, but not WT, 5F-HPCs increased PU.1 transcript and protein levels and induced positive enrichment of PU.1 target genes, that were down-regulated in S-S (Figure 2F-G; supplemental Figure 2E). These data indicate that RUNX1 or STAG2 mutations induce divergent transcriptional outcomes in SF3B1-mutant HSPCs with differential regulation of myeloid/inflammatory gene programs.
SF3B1 mutations perturb hematopoiesis by inducing aberrant splicing of target genes.22-25 We tested whether transcriptional changes induced by RUNX1 and STAG2 mutations were due to modulation of mutant SF3B1 mis-splicing. To this end, we performed splicing analysis in SF3B1-mutant (S-A, S-R, and S-S) and control-edited K562 cells, a model for mechanistic studies of spliceosome activity.22,24,25,31,35,42 No major differences were identified in the relative proportions of mis-splicing events between S-A, S-R, or S-S lines (Figure 2H). The proportion of a3′ss events was similar irrespective of comutation status (supplemental Figure 2F), and the degree of gene mis-splicing was correlated between SF3B1-mutant genotypes (Figure 2I; supplemental Figure 2G). High-risk genotypes shared ∼60% of mis-spliced genes with SF3B1-only (S-A) cells (Figure 2J; supplemental Figure 2H). These data show that transcriptional alterations induced by SF3B1 comutations do not involve changes in the patterns of aberrant splicing induced by mutant SF3B1.
High-risk comutations induce opposing myeloid lineage outcomes
MDS pathogenesis is marked by reduced differentiation into mature hematopoietic lineages, especially the erythroid and neutrophil lineages, and accumulation of undifferentiated precursor cells.6 To test whether transcriptomic changes in S-R and S-S high-risk genotypes resulted in concordant alterations in lineage specification, we differentiated edited 5F-HPCs into erythroid and myeloid lineages and quantified the differentiation efficiency using erythroid (CD71 and CD235a) and myeloid (CD14, CD15, and CD11b) lineage markers (Figure 3A; supplemental Figure 3A). RUNX1 mutation in SF3B1-mutant 5F-HPCs significantly reduced erythroid differentiation (S-A, 41.1%; S-R, 25.9%; P = .0003), while expanding the myeloid compartment (S-A, 25.2%; S-R, 54.0%; P = .0004; Figure 3A, middle). By contrast, STAG2 loss caused a reduction in erythroid (S-A, 41.1%; S-S, 28.9%; P = .032) and myeloid lineage output (S-A, 25.2%; S-S, 18.5%; P = .041), leading to the accumulation of lineage-negative precursors (S-A, 33.7%; S-S, 52.6%; P = .002; Figure 3A, right). Interestingly, RUNX1 disruption in the isogenic SF3B1 WT 5F-HPCs led to a more modest increase of myeloid compartment (A, 16.0%; R, 29.2%; P = .1) and reduction of lineage-negative precursors (A, 38.2%; R, 25.2%; P = .013), without affecting erythroid differentiation (A, 35.3%; R, 35.5%; not significant, P = .998; supplemental Figure 3A, middle). STAG2 loss in WT 5F-HPCs had significantly lower erythroid differentiation (A, 35.3%; S, 22.9%; P = .008), but did not alter myeloid differentiation (A, 27.7%; S, 30.5%; not significant, P = .354; supplemental Figure 3A, right). These data indicate that high-risk comutations induce divergent effects on myeloid differentiation, with RUNX1 promoting myelopoiesis, and STAG2 a block in differentiation. Moreover, limited changes in WT HSPCs (supplemental Figures 2C-E and 3A) support a cooperative effect between RUNX1/STAG2 and SF3B1 mutations.
High-risk comutations induce opposing myeloid lineage outcomes. (A) Differentiation efficiency of SF3B1-mutant 5F-HPCs CRISPR-edited for RUNX1 (S-R), STAG2 (S-S), or AAVS1 (S-A). Representative flow plot (left); S-R compared with S-A (center); S-S compared with S-A (right); same control group for both comparisons. Percent erythroid, myeloid, and Lin– precursors of mCherry+DAPI– lentivirus–transduced edited cells. Data are presented as mean ± SD from 5 independent experiments, each with S-A, S-R, and S-S groups; ratio paired t test. (B) Outline of the experimental approach used to introduce SF3B1 K700E knockin mutation with high-risk RUNX1 (S-R) or STAG2 (S-S) comutations, or AAVS1 control (S-A) into CB- or PB-derived CD34+ HSPCs. (C) Differentiation efficiency of CB CD34+ HSPCs gene edited for SF3B1 K700E and RUNX1 (S-R), STAG2 (S-S), or AAVS1 (S-A). Representative flow plot (left); S-R compared with S-A (center); S-S compared with S-A (right); the same control group was used for both comparisons. Percent erythroid, myeloid, and Lin– precursors of total BFP+ cells is shown. Data are presented as mean ± SD from 3 independent experiments, each with S-A, S-R, and S-S groups; ratio paired t test. (D) Granulocytic maturation in BM samples of SF3B1-mutant patients. Representative flow plot with gating strategy (left) and quantification of immature CD13+CD16– granulocytes (center) and mature CD16+ cells (right). Data are shown as mean with interval; 1-way analysis of variance (ANOVA). BFP, blue fluorescent protein; DAPI, 4′,6-diamidino-2-phenylindole; Lin–, lineage-negative; ns, not significant.
High-risk comutations induce opposing myeloid lineage outcomes. (A) Differentiation efficiency of SF3B1-mutant 5F-HPCs CRISPR-edited for RUNX1 (S-R), STAG2 (S-S), or AAVS1 (S-A). Representative flow plot (left); S-R compared with S-A (center); S-S compared with S-A (right); same control group for both comparisons. Percent erythroid, myeloid, and Lin– precursors of mCherry+DAPI– lentivirus–transduced edited cells. Data are presented as mean ± SD from 5 independent experiments, each with S-A, S-R, and S-S groups; ratio paired t test. (B) Outline of the experimental approach used to introduce SF3B1 K700E knockin mutation with high-risk RUNX1 (S-R) or STAG2 (S-S) comutations, or AAVS1 control (S-A) into CB- or PB-derived CD34+ HSPCs. (C) Differentiation efficiency of CB CD34+ HSPCs gene edited for SF3B1 K700E and RUNX1 (S-R), STAG2 (S-S), or AAVS1 (S-A). Representative flow plot (left); S-R compared with S-A (center); S-S compared with S-A (right); the same control group was used for both comparisons. Percent erythroid, myeloid, and Lin– precursors of total BFP+ cells is shown. Data are presented as mean ± SD from 3 independent experiments, each with S-A, S-R, and S-S groups; ratio paired t test. (D) Granulocytic maturation in BM samples of SF3B1-mutant patients. Representative flow plot with gating strategy (left) and quantification of immature CD13+CD16– granulocytes (center) and mature CD16+ cells (right). Data are shown as mean with interval; 1-way analysis of variance (ANOVA). BFP, blue fluorescent protein; DAPI, 4′,6-diamidino-2-phenylindole; Lin–, lineage-negative; ns, not significant.
To validate these effects in primary HSPCs, we leveraged multiplexed gene editing of CB- or PB-derived CD34+ cells31 to knockin SF3B1 K700E mutation using AAV6-mediated homology-directed repair combined with sgRNA targeting of RUNX1 (S-R), STAG2 (S-S), or AAVS1 (S-A) as a control (Figure 3B). RUNX1 loss in SF3B1-mutant cells tended to reduce erythroid differentiation compared to SF3B1-only control (S-A, 26.9%; S-R, 15.3%; P = .09), while promoting a moderate increase in myeloid lineage output (S-A, 59.2%; S-R, 68.4%; P = .1; Figure 3C). By contrast, STAG2 loss in SF3B1-mutant cells significantly reduced both erythroid (S-A, 26.9%; S-S, 12.9%; P = .012) and myeloid (S-A, 59.2%; S-S, 39.4%; P = .005) differentiation and induced accumulation of lineage-negative precursors (S-A, 13.9%; S-S, 47.7%; P = .018), suggesting a block in differentiation (Figure 3C). These data are consistent with the findings in the SF3B1-mutant 5F-HPC model demonstrating opposing effects of RUNX1 and STAG2 comutations on myeloid differentiation.
To further dissect the impact of high-risk genotypes on the myeloid lineage, we analyzed granulocytic maturation in CD45+ hematopoietic cells in BM aspirates from SF3B1-mutant patients using cell surface markers CD13 and CD1643 (Figure 3D, left). Consistent with reduced myeloid differentiation in SF3B1/STAG2 double-mutant HSPCs, SF3B1-mutant patients with STAG2 comutation had significantly increased proportion of CD13+CD16– immature granulocytes (Figure 3D, center) and reduced proportion of CD16+ mature cells (Figure 3D, right), compared to patients with SF3B1/RUNX1 comutation or with SF3B1 mutation and WT STAG2/RUNX1. SF3B1/STAG2 double-mutant patients also displayed reduced CD14 expression in CD34+ blasts and reduced PB leukocyte count (supplemental Figure 3B-C). Interestingly, BM ring sideroblasts were reduced in both SF3B1/RUNX1 and SF3B1/STAG2 double-mutant patients (supplemental Figure 3D), likely reflecting defective erythroid maturation in the high-risk genotypes. Together, in vitro differentiation of patient-derived 5F-HPCs and gene edited CB CD34+ HSPCs, and immunophenotypic profiling of primary BM samples reveal genotype-specific lineage changes during progression from low- to high-risk MDS driven by opposing impact of high-risk comutations on myeloid differentiation.
High-risk comutations expand distinct SF3B1-mutant HSPC compartments
MDS is characterized by cellular heterogeneity with frequent expansion of HSCs and immature progenitors.6 To investigate how high-risk RUNX1 or STAG2 mutations impact SF3B1 K700E HSPC compartment, we gene edited CB or PB CD34+ cells and evaluated immunophenotypic HSCs in cell culture using CD34, CD38, and CD133 markers (Figure 4A).44 As expected, we observed significant variability in the kinetics of HSPC differentiation in individual CB/PB donors. RUNX1 (S-R) and STAG2 (S-S) comutations both maintained or expanded primitive CD34+CD38– HSPCs compared with SF3B1 alone (S-A) control (Figure 4A; supplemental Figure 4A). Interestingly, RUNX1 but not STAG2 loss expanded the most immature CD34+CD38– HSPCs expressing HSC marker CD133, whereas STAG2 knockout preferentially expanded CD133– HSPCs (Figure 4B-C; supplemental Figure 4B). Consistent results were obtained with PB-derived CD34+ cells (supplemental Figure 4C). We further quantified phenotypic HSCs, MPPs, and LMPPs using CD90 and CD45RA markers (Methods) across the SF3B1-mutant genotypes (Figure 4D-F). RUNX1 mutations expanded SF3B1-mutant HSCs, and, to a lower extent, MPPs and LMPPs. By contrast, STAG2 mutations expanded phenotypic MPPs while significantly reducing LMPPs (Figure 4D-F). These data suggest that high-risk mutations expand phenotypically distinct subpopulations of primitive HSPCs.
High-risk comutations expand distinct SF3B1-mutant HSPC compartments. (A) Representative flow plots and gating strategy used to measure the frequency of CD34+CD38– and CD34+CD38–CD133+/− HSPCs during in vitro culture. (B-C) Frequency of SF3B1-mutant double-edited RUNX1 mutant (S-R) or STAG2 mutant (S-S) vs WT (S-A) CD34+CD38–CD133+ (B) or CD34+CD38–CD133– HSPCs (C) for 14 days of in vitro culture. Data are presented as mean ± SD from 5 independent CB donor experiments (n = 3 with S-A, S-R, and S-S groups; n = 2 with S-A and S-R groups); 2-way ANOVA. (D) Representative flow plots and gating strategy to measure the frequency of HSCs, MPPs, and LMPPs during in vitro culture. (E) FC in the frequency of S-R or S-S phenotypic HSCs, MPPs, and LMPP relative to S-A at day 7 of in vitro culture. (F) Frequency of S-R or S-S vs S-A HSCs, MPPs, and LMPPs for 7 days of in vitro culture. Data are presented as mean ± SD from 2 independent CB donor experiments; 2-way ANOVA. (G) Frequency of SF3B1-mutant double-edited TET2 mutant (S-T) vs WT (S-A) CD34+CD38–CD133+ (left) or CD34+CD38–CD133– (right) HSPCs for 14 days of in vitro culture. Data are presented as mean ± SD from 5 independent CB donor experiments; 2-way ANOVA. (H) Frequency of SF3B1-mutant triple-edited TET2 (S-T-A), RUNX1 (S-R-A), or TET2 + RUNX1 mutant (S-R-T) vs WT (S-A) CD34+CD133+ phenotypic HSCs during in vitro culture. Data are presented as mean ± SD from 2 independent CB donor experiments; 2-way ANOVA. ns, not significant.
High-risk comutations expand distinct SF3B1-mutant HSPC compartments. (A) Representative flow plots and gating strategy used to measure the frequency of CD34+CD38– and CD34+CD38–CD133+/− HSPCs during in vitro culture. (B-C) Frequency of SF3B1-mutant double-edited RUNX1 mutant (S-R) or STAG2 mutant (S-S) vs WT (S-A) CD34+CD38–CD133+ (B) or CD34+CD38–CD133– HSPCs (C) for 14 days of in vitro culture. Data are presented as mean ± SD from 5 independent CB donor experiments (n = 3 with S-A, S-R, and S-S groups; n = 2 with S-A and S-R groups); 2-way ANOVA. (D) Representative flow plots and gating strategy to measure the frequency of HSCs, MPPs, and LMPPs during in vitro culture. (E) FC in the frequency of S-R or S-S phenotypic HSCs, MPPs, and LMPP relative to S-A at day 7 of in vitro culture. (F) Frequency of S-R or S-S vs S-A HSCs, MPPs, and LMPPs for 7 days of in vitro culture. Data are presented as mean ± SD from 2 independent CB donor experiments; 2-way ANOVA. (G) Frequency of SF3B1-mutant double-edited TET2 mutant (S-T) vs WT (S-A) CD34+CD38–CD133+ (left) or CD34+CD38–CD133– (right) HSPCs for 14 days of in vitro culture. Data are presented as mean ± SD from 5 independent CB donor experiments; 2-way ANOVA. (H) Frequency of SF3B1-mutant triple-edited TET2 (S-T-A), RUNX1 (S-R-A), or TET2 + RUNX1 mutant (S-R-T) vs WT (S-A) CD34+CD133+ phenotypic HSCs during in vitro culture. Data are presented as mean ± SD from 2 independent CB donor experiments; 2-way ANOVA. ns, not significant.
TET2 is the most frequent comutation with SF3B1 but does not affect prognosis in our patient cohort (Figure 1B-D) or IPSS-M.2 To test if expansion of SF3B1-mutant primitive HSPCs in S-R and S-S was specific to high-risk genotypes or was an additive effect of co-occurring mutations, we combined SF3B1 K700E mutation knockin with targeting of the TET2 locus in primary CB CD34+ cells (abbreviated S-T). The mean percentage of frameshift mutations in TET2 was 43.4% (supplemental Figure 4D), with ∼50% reduction in TET2 expression (supplemental Figure 4E). We found no significant changes in the proportion of CD34+CD38– (supplemental Figure 4F) or CD34+CD38–CD133+/CD133– HSPCs subsets (Figure 4G, supplemental Figure 4F) in S-T compared to S-A, indicating that low-risk TET2 mutation do not alter SF3B1-mutant primitive HSPCs. Interestingly, the combination of TET2 and RUNX1 mutations in SF3B1-mutant HSPCs (abbreviated S-R-T) promoted further expansion of the CD34+CD133+ phenotypic HSC pool compared to S-R with a control AAVS1 edit (abbreviated S-R-A; Figure 4H; supplemental Figure 4G). Together, our data show that high-risk but not low-risk genotypes promote expansion of distinct SF3B1-mutant populations enriched for HSCs, defining changes in stem cell architecture driven by precise comutation patterns.
Discussion
MDS are heterogeneous disorders driven by cooperating genetic lesions resulting in complex cellular hierarchies.1-3,5,6,9,10,45 Despite the clinical importance of mutation cooperation and the advent of genetic classification for MDS,2,11 it remains largely unanswered how specific genetic lesions cooperate to dysregulate hematopoiesis. Cooperation between driver mutations has been experimentally studied in mouse models46-50; however, technical challenges have precluded similar studies in primary human HSPCs. SF3B1 comutations transform a low-risk into a high-risk disease. Here, we identify secondary mutations in RUNX1 and STAG2 as the main drivers of this evolution and experimentally model these events in human iPSC–derived and primary CD34+ HSPCs. We find that RUNX1 and STAG2 comutations induce distinct molecular and lineage programs in SF3B1-mutant HSPCs, with opposing regulation of the myeloid lineage and expansion of phenotypically distinct HSPC subsets. These findings suggest that comutation patterns induce distinct molecular and cellular routes of progression from low- to high-risk MDS.
SF3B1-mutant MDS is a genetically defined MDS subtype,16,17 generally associated with favorable prognosis. The recent IPSS-M classification has clarified that only a subgroup of SF3B1-mutated MDS (SF3B1α) that excludes key high-risk events has a favorable prognosis. By contrast, SF3B1 mutations with concomitant high-risk mutations (SF3B1β) or 5q deletions (SF3B15q) have a poor prognosis.2 Analysis of our clinical cohort of SF3B1-mutant MDS patients shows that high-risk outcomes are primarily driven by subclonal RUNX1 and STAG2 comutations. We investigated the impact of these secondary mutations in our established iPSC-derived and primary CD34+ HSPC models of SF3B1-mutant MDS.25 In both models, RUNX1 or STAG2 ablation resulted in opposing effects on myeloid lineage. RUNX1 mutations promoted myelopoiesis with upregulation of myeloid/inflammatory gene programs. By contrast, STAG2 mutations promoted a block in differentiation with downregulation of myeloid gene programs. Consistently, granulocytic maturation was arrested in SF3B1-mutant patients with STAG2, but not RUNX1, comutations. These findings point to distinct cellular and molecular pathophysiology of transformation from low- to high-risk MDS and AML induced by different comutation patterns.
HSCs represent MDS-initiating and propagating cells and HSC expansion is a hallmark of MDS evolution.6,7,20 Stem cell architectures are driven by different genetic alterations and modulate MDS progression and response to treatment.9 Genetic and stem cell heterogeneity in MDS represents a major challenge for development of precision therapies,8 pointing at the need to define how specific mutations affect stem cell state. Consistent with evolution to high-risk disease, both RUNX1 and STAG2 mutations expanded SF3B1-mutant CD34+CD38– primitive HSPCs. We show that this effect is specific to the high-risk genotypes, since low-risk TET2 mutations did not affect SF3B1-mutant HSPC compartment. Interestingly, RUNX1 knockout in SF3B1-mutant CD34+ cells expanded immunophenotypic HSCs, MPPs, and LMPPs. By contrast, STAG2 knockout expanded immunophenotypic MPPs while depleting LMPPs, consistent with decreased differentiation potential and the essential role of STAG2 for establishing lineage identity.51 Further in vivo studies are needed to better define the developmental potential of these distinct HSPC populations. These findings suggest that high-risk mutations in RUNX1 or STAG2 establish distinct cellular HSPC architectures.
In conclusion, we use patient-derived human cell systems to model the transformation to high-risk SF3B1-mutant MDS. Our findings broadly point to distinct cellular and molecular pathophysiology of transformation from low- to high-risk MDS and AML. By uncovering the biological heterogeneity underlying progression to high-risk clinical phenotype, our data support the need to distinguish MDS subsets based on their comutation patterns and provide the basis for future investigation of genetically defined MDS subtypes.
Acknowledgments
The authors thank all members of the Doulatov and Malcovati Labs for discussion; Raisa Stolitenko (University of Washington) for isolation of CB CD34+ cells; Arianna Palladini (University of Pavia) for reagents; Aurelio Silverstroni (Pathology Flow Core); and Samantha Solito (Centro Grandi Strumenti, University of Pavia) for technical assistance. S.D. is supported by the National Institutes of Health (NIH)/National Heart, Lung, and Blood Institute (NHLBI; grants R01 HL151651 and R01 HL169156), NIH/National Institute of Diabetes and Digestive and Kidney Diseases (grant RC2 DK127989), Wayne D. Kuni and Joan E. Kuni Foundation Discovery Grant, and Edward P. Evans Foundation Discovery Research Grant. S.D. is a scholar of the Leukemia and Lymphoma Society (1391-24). This study was supported by the Associazione Italiana per la Ricerca sul Cancro (AIRC), Milan, Italy (investigator grant number 20125; AIRC 5×1000 project number 21267); Cancer Research UK, Fundación Científica de la Asociación Española Contra el Cáncer, and AIRC under the International Accelerator Award Program (projects C355/A26819 and 22796). M.S. is supported by AIRC Postdoctoral Fellowship (project 28390). R.K.B. was supported in part by the NIH/NHLBI (grant R01 HL151651); NIH/National Cancer Institute (NCI; grant R01 CA251138); NIH/NHLBI (grant R01 HL128239); Blood Cancer Discoveries Grant program through the Leukemia & Lymphoma Society, Mark Foundation for Cancer Research, and Paul G. Allen Frontiers Group (8023-20). R.K.B. is a Scholar of the Leukemia & Lymphoma Society (1344-18) and holds the McIlwain Family Endowed Chair in Data Science. This research was supported in part by the NIH/NCI (Cancer Center Support Grant P30 CA015704). E.I.C. is supported by the Damon Runyon Cancer Research Foundation.
Authorship
Contribution: M.S., L.M., and S.D. designed the study; M.S., C.A.C., L.D.B.G., C.F., and A.G. performed experiments; E.I.C. and R.K.B. analyzed splicing data; M.S., A.G., and E.M. analyzed genomic data; M.S., N.A., and J.P.C. analyzed gene expression data; C.P., B.F., S.P., C.E., and L.M. provided clinical data; and M.S., L.M., and S.D. analyzed and interpreted data and wrote the manuscript.
Conflict-of-interest disclosure: R.K.B. is a founder and scientific adviser of Codify Therapeutics and Synthesize Bio and holds equity in both companies; has received research funding from Codify Therapeutics unrelated to the this work. The remaining authors declare no competing financial interests.
The current affiliation for S.D. is Department of Physiology and Cellular Biophysics, Columbia University, New York, NY.
Correspondence: Sergei Doulatov, University of Washington, 1705 N.E. Pacific St, Seattle, WA 98195; email: doulatov@uw.edu; Luca Malcovati, University of Pavia, Viale Golgi 19, 27100 Pavia, Italy; email: luca.malcovati@unipv.it; and Martina Sarchi, University of Pavia, Via Ferrata 9, 27100 Pavia, Italy; email: martina.sarchi@unipv.it.
References
Author notes
M.S., L.M., and S.D. are joint senior authors.
C.A.C. and A.G. are joint second authors.
Raw and processed RNA sequencing data have been deposited in Gene Expression Omnibus under accession number GSE290183.
Genomic data are available on request from the corresponding authors, Martina Sarchi (martina.sarchi@unipv.it), Luca Malcovati (luca.malcovati@unipv.it), and Sergei Doulatov (doulatov@uw.edu).
The full-text version of this article contains a data supplement.









