Key Points
Multiple dimensions of ctDNA expose heterogeneity in R/R MCL to predict response and outcome.
Longitudinal ctDNA assessment by duplex sequencing complements radiological evaluation and response measurement by circulating tumor cells.
Visual Abstract
Clinical tools to guide treatment decisions in relapsed/refractory mantle cell lymphoma (R/R MCL) are limited. Moreover, the translational potential of circulating tumor DNA (ctDNA) remains largely unproven. We designed and applied panel-based duplex sequencing of ctDNA to study molecular determinants of response and outcome in 58 patients with R/R MCL treated with venetoclax, lenalidomide, and rituximab. Genetic analysis revealed molecular predictors of response that were independent of clinical prognostic factors, with SMARCA4-mutated R/R MCLs responding to therapy, whereas TP53 mutations conferred resistance. Pretreatment ctDNA captured spatial heterogeneity, and its concentration was associated with multiple clinicopathological disease features and survival, independently of molecular predictors. Dynamic ctDNA assessment for minimal residual disease complemented clinical response evaluation and uncovered refractoriness in patients with molecular remission according to contemporary real-time quantitative polymerase chain reaction assay. Features of clonal hematopoiesis (CH) at baseline were associated with hematologic toxicity during treatment and poor outcomes on follow-up. Positive selection of TP53-related CH during treatment did not compromise the specificity of ctDNA response analysis, and fragmentation signatures allowed distinction between MCL ctDNA and CH-bearing cell-free DNA. Taken together, we report novel features in MCL ctDNA that reveal new minimally invasive tools that could potentially transform clinical decision-making in R/R MCL.
Introduction
Mantle cell lymphoma (MCL) is a rare B-cell malignancy with unique demographical, clinical, and molecular characteristics.1,2 Treatment with chemoimmunotherapy followed by consolidation with autologous stem cell transplantation (ASCT) or Bruton tyrosine kinase (BTK) inhibitors and rituximab as maintenance therapy can induce long-term remission in a majority but fails to cure patients.3-5 The outcome of patients with relapsed/refractory (R/R) MCL is poor and dependent on clinical and biological disease features despite an increase in the number of effective medicines.6-8 There are no agreed guidelines on the optimal sequencing of treatments in R/R MCL, in which patients often undergo consecutive lines of therapy in a short time.9-12 More personalized treatment approaches based on biomarkers and early detection of refractory disease could improve clinical outcomes and limit unnecessary toxicities.
Measuring treatment responses through radiological methods or monitoring residual circulating tumor cells (CTCs) in peripheral blood (PB) or bone marrow (BM) samples has proven useful in MCL.13-16 However, radiological evaluation is challenging owing to the variable presentation of leukemic and nodal disease, and minimal residual disease (MRD) strategies have been limited to detecting CTCs by flow cytometry (FC) or real-time quantitative polymerase chain reaction (RQ-PCR).17 The sensitivity of FC is relatively low, and RQ-PCR assays for CTC DNA require a labor-intensive design of patient-specific primers, with a relatively high failure rate of 15% to 25%.18,19 Immunoglobulin high-throughput sequencing (HTS) for detecting CTCs has later proven to be a more scalable MRD method with similar sensitivity to RQ-PCR.20,21 Both tools have been adapted in clinical trial designs for MCL, yet they require high amounts of DNA for sensitive detection and depend on the presence of CTCs to assess refractoriness. Therefore, additional, sensitive, and broadly applicable tools for response evaluation in MCL are warranted.
Clinical tools based on circulating tumor DNA (ctDNA) could facilitate the transition toward personalized therapies in R/R MCL. Although substantial translational potential of ctDNA analysis has been demonstrated in other lymphomas,22,23 advances in MCL ctDNA have remained limited.24,25 Previous studies have proposed the clinical utility of ctDNA interrogation, for example, through targeted amplicon-based sequencing or immunoglobulin HTS of ctDNA in serum samples.26,27 Although immunoglobulin HTS is suitable for CTCs, the low DNA amount in the plasma cell-free DNA (cfDNA) compartment critically limits sensitivity.25 Moreover, these tools overlook the opportunities for molecular profiling using ctDNA, such as the detection of mutations with established clinical relevance.28-32 In MCL, the low number of somatic mutations hampers the sensitivity of nonpersonalized capture-based targeted sequencing assays, and the scarcity of phased mutations limits the applicability of recent advances.33,34 However, duplex sequencing, which relies on the independent sequencing of both strands of DNA molecules and their use in error correction, enables the detection of rare variants with an ultralow error rate.35,36 Therefore, we reasoned that applying duplex sequencing for ctDNA analysis could enhance molecular profiling, reveal predictors of response, and serve as potential novel tools for response evaluation in MCL.
Accordingly, we designed and applied targeted duplex sequencing to expose molecular determinants of response and outcome in the ctDNA of patients with R/R MCL treated with venetoclax, lenalidomide, and rituximab (Ven-R2).37 We uncovered numerous clinically significant features in the MCL ctDNA that overcame the limitations of concurrent clinical and molecular tools, such as parallel RQ-PCR-based testing38 that guided therapy for the patients in this trial. These findings contribute to an emerging road map for rational therapy design and ctDNA-based clinical decision-making in MCL.
Materials and methods
Ethics statement
This study was accepted by local ethics committees of the participating Nordic centers. All the enrolled patients signed an informed consent, and the study was performed in accordance with the Declaration of Helsinki.
Patients and samples
The study cohort consisted of 58 patients with R/R MCL treated with Ven-R2 in the NLG-MCL7 phase 1b/2 study “VALERIA” (ClinicalTrials.gov identifier: NCT03505944).37 Median follow-up time was 23 months, and the overall response rate was 63% with 29 patients (50%) reaching complete response (CR). Treatment duration was at least 6 cycles, and patients with molecular and clinical CR were allowed to stop treatment (Figure 1A). Treatment response was measured using positron emission tomography–computed tomography (PET-CT) and CTCs in PB and BM using an RQ-PCR assay (Euro-MRD)38 for CCND1 and/or immunoglobulin rearrangements. Residual pretreatment tumor, PB, and BM genomic DNA originally used to design patient-specific probes were subjected to targeted sequencing. The pretreatment MCL involvement in BM and PB was measured by FC. Plasma was drawn before therapy, and after 6 cycles at response evaluation to blood tubes with white blood cell preservatives (cfDNA BCT, Streck), and the plasma was separated, stored at −70°C, and shipped for centralized cfDNA extraction as described previously.34
Targeted sequencing of MCL tissues and ctDNA reveals predictors of outcome and response. (A) Schematic study design and DNA samples analyzed with targeted sequencing. cfDNA analyzed at baseline (BL) and after 6 cycles. (B) Oncoprint of 58 patients (columns) showing most recurrently mutated genes (rows) in the MCL genotypes. Coding mutations considered. (C) Dot and line graphs showing VAF (y-axis, logarithmic scale) of select variants in 2 patients in different hematologic compartments (x-axis) at BL. Below the graphs, fish plots of the estimated clonal architecture. Gray boxes indicate expected VAFs of MCL variants according to FC results in PB and BM samples. (D) Kaplan-Meier survival estimate according to TP53 mutations for PFS. (E) Kaplan-Meier survival estimate according to SMARCA4 mutations for PFS. (F) Forest plots of Cox proportional hazards models variables, 95% confidence intervals, and P values for multivariable models for PFS according to TP53 and SMARCA4 mutation statuses and with MIPI and number of previous treatment lines received. LDH, lactate dehydrogenase; LN, lymph node; MUT, mutation; PD, progressive disease; PR, partial response; WBC, white blood cell; WT, wild-type.
Targeted sequencing of MCL tissues and ctDNA reveals predictors of outcome and response. (A) Schematic study design and DNA samples analyzed with targeted sequencing. cfDNA analyzed at baseline (BL) and after 6 cycles. (B) Oncoprint of 58 patients (columns) showing most recurrently mutated genes (rows) in the MCL genotypes. Coding mutations considered. (C) Dot and line graphs showing VAF (y-axis, logarithmic scale) of select variants in 2 patients in different hematologic compartments (x-axis) at BL. Below the graphs, fish plots of the estimated clonal architecture. Gray boxes indicate expected VAFs of MCL variants according to FC results in PB and BM samples. (D) Kaplan-Meier survival estimate according to TP53 mutations for PFS. (E) Kaplan-Meier survival estimate according to SMARCA4 mutations for PFS. (F) Forest plots of Cox proportional hazards models variables, 95% confidence intervals, and P values for multivariable models for PFS according to TP53 and SMARCA4 mutation statuses and with MIPI and number of previous treatment lines received. LDH, lactate dehydrogenase; LN, lymph node; MUT, mutation; PD, progressive disease; PR, partial response; WBC, white blood cell; WT, wild-type.
Sequencing
Library preparation for genomic DNA was performed using Unique Dual Index UMI oligos (Integrated DNA Technologies, Coralville, IA) and Twist Library Preparation Enzymatic Fragmentation Kit 2.0 (Twist Bioscience, San Francisco, CA). All cfDNA samples were prepared according to QIAseq cfDNA All-in-One Kit (Qiagen, Hilden, Germany) incorporating xGen Duplex Seq adapters (Integrated DNA Technologies), and the sequencing was optimized for effective duplex recovery (supplemental Methods; supplemental Figure 1). Libraries were target enriched using biotinylated probes (Twist Bioscience) capturing a custom gene panel with B-cell lymphoma relevant targets and common clonal hematopoiesis (CH) driver genes with an effective target of 748 kilobases (supplemental Tables 1 and 2A). All libraries were sequenced using the Novaseq6000 instrument (Illumina), and the raw data were processed using Dragen cloud computing software (Illumina, version 07.021.645.4.0.3). Diagnostic tumor biopsy and BM or PB with known tumor content (FC) were prioritized for tumor genotyping. Additional details of the processing and variant filtering are provided in the supplement.
Analysis of ctDNA
Quantification of ctDNA was performed using the available plasma volume for extraction, the total yield of cfDNA, and the measured mean variant allele frequency (VAF) of reporters in the sample. Concentration was measured in log10-transformed haploid genome equivalents per milliliter of plasma (log hGE/mL). MRD test for ctDNA (MRDctDNA) was based on a previously established Monte Carlo framework39 using in-house R scripts40 modified for duplex compatibility, considering only duplex reads and single-nucleotide variations as reporters. In brief, variant allele reads were randomly sampled in 100 000 rounds of simulations under the duplex error rate using a binomial distribution, and the simulated results were compared with the measured mean VAF to determine an empirical P value. The results were interpreted according to 95% specificity determined using withheld healthy donor cfDNA samples, and the practical limit of ctDNA detection was established at 1:12 000 molecules on average through in silico modeling and in vitro testing (supplemental Table 2B). Additional details are available in the supplement.
Statistical analysis
Statistical analyses were performed in the R environment (version ≥3.6.1; R Foundation for Statistical Computing, Vienna, Austria). Statistical details accompany the results in the text and/or related figure legends. The tests used were nonparametric and 2-sided unless specified otherwise. P values of < .05 were considered statistically significant. In survival analyses, the Kaplan-Meier method with a log-rank test was used to estimate survival rates among different patient groups, and Cox regression was used to estimate survival in univariate and multivariable models.
Results
Genetic analysis of R/R MCL uncovers predictors of response, spatial heterogeneity, and genetic confounders in the plasma cfDNA
To interrogate ctDNA in plasma samples from patients with R/R MCL treated with Ven-R2, we designed and optimized a duplex sequencing strategy for cfDNA and performed explorative targeted sequencing for DNA derived from MCL-involved BM, PB, lymph nodes, and pretherapeutic ctDNA from 58 evaluable patients (Figure 1A; supplemental Figure 1A-D; supplemental Tables 1-3).
We determined MCL genotypes for 97% of the patients (56/58; Figure 1B; supplemental Figure 2A; supplemental Table 3A). As expected, mutations in 2 of the most common driver genes, ATM and TP53, occurred in a mutually exclusive manner (P < .001, Fisher exact), and TP53 mutations (38% [22/58]) were overrepresented in the cohort compared with front-line MCL. In most cases, we observed a good agreement between the major circulating MCL clone (in BM and PB) and ctDNA; however, in some patients, different clones were represented in distinct compartments (Figure 1C). Notably, in 2 patients previously treated with ibrutinib, we detected known resistance mutations in the BTK gene that were subclonal in the ctDNA and absent from PB and BM MCL cells in 1 patient (Figure 1C, case 2; supplemental Figure 2B). Further characterization of low-frequency variants in the pretreatment cfDNA (VAF of <1%) revealed a striking somatic background mostly concerning CH driver genes (DNMT3A [49%], TET2 [29%], and PPM1D [20%]) in addition to subclonal MCL mutations (supplemental Figure 2C; supplemental Table 3B). Collectively, these analyses confirm that plasma cfDNA at MCL relapse contains mutated fragments from nodal and circulating MCL cells among somatic signals originating from CH.
Clinically, TP53-mutated MCL was associated with poor survival and a low overall response rate of 42% (Figure 1D). By contrast, 90% of the patients (9/10) with SMARCA4 mutations responded to the therapy, whereas the 2 patients who progressed carried concurrent TP53 mutations (Figure 1E). In multivariable models with Mantle Cell Lymphoma International Prognostic Index (MIPI) score and the number of preceding lines of therapy, TP53 and SMARCA4 mutations maintained prognostic significance on survival, indicating that molecular predictors of Ven-R2 response were not dependent on the clinical risk profile (Figure 1F).
Pretreatment circulating tumor DNA levels are associated with clinicopathological disease features and outcome in R/R MCL
Next, we quantified the pretreatment ctDNA levels in plasma and correlated the findings with clinical disease features and outcomes. Before therapy, we detected ctDNA in 95% of the evaluable patients (39/41) with a median concentration of 2.32 log hGE/mL (range, −0.19 to 4.12; Figure 2A). Pretreatment ctDNA level was associated with MIPI score and correlated with lactate dehydrogenase levels, total white blood cell count, and PB and BM MCL involvement measured by FC; however, the detection was not dependent on PB involvement (Figure 2B-D; supplemental Figure 3A-D). By contrast, we did not observe significant associations between ctDNA concentration and age, performance score, stage, TP53 status, previous ASCT, Ki-67 positivity, or the number of treatment lines received (Figure 2E; supplemental Figure 3E-J).
Pretreatment ctDNA concentration (conc.) reflects clinical disease features and is associated with outcome. (A) Waterfall plot of pretreatment ctDNA conc. in study patients measured in log hGE/mL. Bars are colored according to patient’s best response to treatment. (B) Box and dot plot of pretreatment ctDNA conc. (y-axis) according to MIPI score. P value indicates significance of Kruskal-Wallis test. (C-D) Scatterplots with linear regression lines according to pretreatment ctDNA conc. and LDH level of upper reference value (C) and PB MCL involvement by FC (D). Spearman correlation coefficients and P values shown. (E) Box and dot plot of pretreatment ctDNA conc. according to TP53 mutation status. Mann-Whitney U test. (F) Kaplan-Meier survival estimate for OS according to pretreatment ctDNA conc. categorized to high and low groups. (G) Forest plot of Cox regression proportional hazards model with HRs, 95% CIs, and P values for pretreatment ctDNA conc as a continuous variable (log hGE/mL) for OS and PFS. (H) Forest plots of Cox regression proportional hazards multivariable models for OS with pretreatment ctDNA conc as a continuous variable with TP53 mutation status and number of previous therapies received. CI, confidence interval; LDH, lactate dehydrogenase; NA, not available; ND, not detected; PD, progressive disease; PR, partial response.
Pretreatment ctDNA concentration (conc.) reflects clinical disease features and is associated with outcome. (A) Waterfall plot of pretreatment ctDNA conc. in study patients measured in log hGE/mL. Bars are colored according to patient’s best response to treatment. (B) Box and dot plot of pretreatment ctDNA conc. (y-axis) according to MIPI score. P value indicates significance of Kruskal-Wallis test. (C-D) Scatterplots with linear regression lines according to pretreatment ctDNA conc. and LDH level of upper reference value (C) and PB MCL involvement by FC (D). Spearman correlation coefficients and P values shown. (E) Box and dot plot of pretreatment ctDNA conc. according to TP53 mutation status. Mann-Whitney U test. (F) Kaplan-Meier survival estimate for OS according to pretreatment ctDNA conc. categorized to high and low groups. (G) Forest plot of Cox regression proportional hazards model with HRs, 95% CIs, and P values for pretreatment ctDNA conc as a continuous variable (log hGE/mL) for OS and PFS. (H) Forest plots of Cox regression proportional hazards multivariable models for OS with pretreatment ctDNA conc as a continuous variable with TP53 mutation status and number of previous therapies received. CI, confidence interval; LDH, lactate dehydrogenase; NA, not available; ND, not detected; PD, progressive disease; PR, partial response.
Elevated pretreatment ctDNA concentration was associated with poor overall survival (OS) both as a continuous and categorized variable, whereas the association with progression-free survival (PFS) was not significant (Figure 2F-G; supplemental Figure 3K). The number of previous treatment lines was prognostic for OS (hazard ratio [HR], 1.34; 95% confidence interval, 1.064-1.681; P = .0128), whereas the MIPI score was borderline significant (HR, 1.91; 95% confidence interval, 0.96-3.78; P = .063). Notably, the adverse impact of high pretreatment ctDNA level on OS was independent of TP53 mutation status and the number of previous therapy lines (Figure 2H). Taken together, these findings indicate that pretreatment ctDNA concentration reflects the clinical risk features of R/R MCL and complements prognostication.
Presence of ctDNA after 6 therapy cycles predicts poor treatment response and complements radiological and molecular evaluation
Next, we analyzed the molecular responses in plasma samples collected after 6 cycles by evaluating the presence of MRD with duplex sequencing (MRDctDNA, n = 29) and correlated the results with concurrent clinical (PET-CT) and RQ-PCR–based response evaluations (MRDqPCR) and outcomes (Figure 1A; supplemental Figure 2A).
After 6 cycles, the ctDNA levels dropped in all evaluable patients and 14% of the samples (4/29) were positive for residual plasma ctDNA (MRDctDNA+; Figure 3A; supplemental Table 2B). The clearance of ctDNA was associated with clinical responses with most MRDctDNA− patients reaching CR after 6 cycles (88% [n = 22/25]), whereas only 1 of the 4 MRDctDNA+ patients was declared clinical CR (Fisher exact, P = .020; Figure 3B). In contrast to MRDctDNA testing, all contemporary MRDqPCR tests performed for PB and BM samples were negative (53 tests for the 29 patients).
Clearance of ctDNA and presence of MRD in the ctDNA reveal patterns of response and predict outcome. (A) Line and dot graph showing pretreatment and follow-up ctDNA levels (log hGE/mL, y-axis) in serially analyzed samples. Lines connect serial samples drawn from the same patient. Color of the lines is according to clinical response determined after 6 cycles of therapy. Quantification of ctDNA performed only if MRDctDNA was deemed positive. (B) Swimmer plot of the study patients with a cfDNA sample analyzed after 6 months of therapy. Patients (rows) are grouped according to their MRDctDNA status. The x-axis represents follow-up time. (C) Kaplan-Meier survival estimate for PFS according to MRDctDNA status after 6 cycles of therapy for evaluable patients. (D) Kaplan-Meier survival estimate for PFS according to MRDctDNA status and PET-CT response. Patients with both ctDNA clearance and PET-CT CR after 6 cycles are compared with patient with MRDctDNA positivity or incomplete PET-CT responses (PR or SD). PD, progressive disease; PR, partial response.
Clearance of ctDNA and presence of MRD in the ctDNA reveal patterns of response and predict outcome. (A) Line and dot graph showing pretreatment and follow-up ctDNA levels (log hGE/mL, y-axis) in serially analyzed samples. Lines connect serial samples drawn from the same patient. Color of the lines is according to clinical response determined after 6 cycles of therapy. Quantification of ctDNA performed only if MRDctDNA was deemed positive. (B) Swimmer plot of the study patients with a cfDNA sample analyzed after 6 months of therapy. Patients (rows) are grouped according to their MRDctDNA status. The x-axis represents follow-up time. (C) Kaplan-Meier survival estimate for PFS according to MRDctDNA status after 6 cycles of therapy for evaluable patients. (D) Kaplan-Meier survival estimate for PFS according to MRDctDNA status and PET-CT response. Patients with both ctDNA clearance and PET-CT CR after 6 cycles are compared with patient with MRDctDNA positivity or incomplete PET-CT responses (PR or SD). PD, progressive disease; PR, partial response.
All 4 patients with MRDctDNA+ experienced progression within 9 months after cycle 6 (100%; median PFS, 126 days), whereas only 4 of the 25 MRDctDNA− patients progressed during follow-up (16%; median PFS, 241 days; Figure 3C; supplemental Figure 4A-B). Three of the MRDctDNA+ patients remained on therapy after 6 cycles with incomplete clinical responses (1 stable disease [SD], 2 partial response), whereas 1 MRDctDNA+ patient stopped treatment with MRDqPCR negativity and PET-CT CR (Figure 3B). In contrast, 3 of the 4 MRDctDNA− patients with progression during follow-up reached clinical and molecular CRs, whereas 1 patient had SD and was MRDqPCR–after 6 cycles. Examination of the limits of detection (LODs) for MRDctDNA per sample revealed that <1:10 000 LODs were achieved for all the patients with false negative results indicating that poor sample quality did not explain these results (supplemental Figure 4C-D; supplemental Table 2B).
Combination of clinical and molecular responses revealed that 5 of the 7 patients (71%) with either PET-CT positivity or MRDctDNA+ experienced progression during follow-up, and the 2 patients without a relapse were characterized by partial response and MRDctDNA– (Figure 3D; supplemental Figure 4E). By contrast, only 3 of the 22 patients (14%) with metabolic CR and negative MRDctDNA after 6 cycles progressed (Figure 3D). Taken together, ctDNA detection by duplex sequencing after 6 cycles predicts outcome and complements existing tools of clinical and molecular response evaluation.
Somatic CH background in the cfDNA is positively selected during therapy, predicts outcome, and challenges MRD specificity
Next, we sought to examine the somatic background of CH for its clinical impact and potential confounding influence on the MRDctDNA. Explorative variant calling from cfDNA at 6 cycles revealed a prominent landscape of somatic mutations involving multiple genes linked with CH (Figure 4A; supplemental Table 3C). Treatment with lenalidomide has been shown to positively select TP53-mutated clones in the BM,41 and strikingly, 72% of patients presented with ≥1 TP53 mutations in the cfDNA after 6 cycles of therapy (Figure 4A). The sum of TP53 VAFs after 6 cycles was positively associated with the number of detected TP53 mutations, age at inclusion, and the number of preceding treatment lines, but not significantly with previous ASCT (Figure 4A; supplemental Figure 5A-D). On therapy, although immunoglobulin mutations were depleted from plasma, the summarized VAF of most CH driver genes increased, with TP53 and PPM1D being the most significantly enriched compared with the pretreatment state (Figure 4B). The enrichment of TP53 and PPM1D lesions, both of which are linked with therapy-related myeloid malignancies,42 led us to investigate whether they were associated with hematologic adverse effects and outcomes if present at baseline.
Somatic background of CH in the cfDNA is induced during therapy, and TP53-related CH is associated with hematologic adverse events and outcome. (A) Oncoprint of mutations detected in plasma cfDNA after 6 cycles of therapy. All variants supported by at least 1 duplex read. (B) Forest plot showing t test results for enrichment of VAF in different genes between BL and after 6 cycles of therapy in the cfDNA. The x-axis shows log10-transformed VAF enrichment (diamond) and its 95% confidence interval. Ambiguous variants supported by at least 1 duplex read included in the analysis. Most significant genes with nonsilent alterations and immunoglobulin segments are shown. (C) Box and dot plots showing the cumulative duration of grade 3-4 neutropenia and thrombocytopenia during follow-up in days (y-axis) according to PPM1D/TP53 mutation status in the PB/BM samples at BL. Patients with at least 180 days free from progression included. Nonreporter variants detected in BM/PB or cfDNA with VAF of >1% in PB/BM considered. (D) Forest plot of Cox proportional hazards model covariables, HRs, 95% CIs, and P values for multivariable model for OS with TP53 mutation status, PPM1D/TP53 CH status, and MIPI. FDR, false discovery rate; PD, progressive disease.
Somatic background of CH in the cfDNA is induced during therapy, and TP53-related CH is associated with hematologic adverse events and outcome. (A) Oncoprint of mutations detected in plasma cfDNA after 6 cycles of therapy. All variants supported by at least 1 duplex read. (B) Forest plot showing t test results for enrichment of VAF in different genes between BL and after 6 cycles of therapy in the cfDNA. The x-axis shows log10-transformed VAF enrichment (diamond) and its 95% confidence interval. Ambiguous variants supported by at least 1 duplex read included in the analysis. Most significant genes with nonsilent alterations and immunoglobulin segments are shown. (C) Box and dot plots showing the cumulative duration of grade 3-4 neutropenia and thrombocytopenia during follow-up in days (y-axis) according to PPM1D/TP53 mutation status in the PB/BM samples at BL. Patients with at least 180 days free from progression included. Nonreporter variants detected in BM/PB or cfDNA with VAF of >1% in PB/BM considered. (D) Forest plot of Cox proportional hazards model covariables, HRs, 95% CIs, and P values for multivariable model for OS with TP53 mutation status, PPM1D/TP53 CH status, and MIPI. FDR, false discovery rate; PD, progressive disease.
At pretreatment, 33% of the patients (19/57) had TP53 and/or PPM1D mutations exceeding 1% VAF in their BM or PB specimen (supplemental Table 3D), and the presence of these mutations was associated with longer duration of grade 3-4 neutropenia and thrombocytopenia during treatment and follow-up (Figure 4C; supplemental Figure 5E). As expected, lenalidomide dose reductions were more common among the patients with these mutations (Fisher exact for reduction, P = .027), although granulocyte colony-stimulating factor was administered at a similar rate (supplemental Figure 5F-G). Alone, the PB/BM CH status was not associated with OS; however, when adjusted for MCL TP53 mutation status and MIPI risk score, the TP53/PPM1D lesions were associated with worse OS (HR, 3.85; P = .027) and retained independent prognostic impact in a multivariable model (Figure 4D; supplemental Figure 5H). These findings suggest that genetic lesions outside MCL are associated with hematologic adverse events and inferior outcome in R/R MCL.
Given that TP53 mutations were linked with 2 processes, R/R MCL and CH, we sought to address their potential confounding impact on MRDctDNA. Notably, several TP53 mutations in the somatic background of patients after 6 cycles were identical at the base pair level to the TP53 mutations considered as MCL reporters in other patients (supplemental Figure 5I). Moreover, interrogation of the duplex mismatch rate per gene revealed an induction in the background mismatch signal specifically regarding TP53 gene, suggesting that biological rather than technical errors could limit ctDNA detection (supplemental Figure 5J). To quantify to what extent this somatic background confounded the MRDctDNA specificity, we crossexamined the patients and their follow-up samples with each other, yet the specificity remained excellent (96% [577/600 tests]). Together, these findings establish that somatic background imposes biological and technical limitations to ctDNA analysis at least for select genes in R/R MCL.
Fragmentation signature of MCL ctDNA is cleared from plasma upon response and differs from CH fragments
Given that identical somatic mutations between R/R MCL and other somatic processes could co-occur in plasma, we sought to dissect fragmentation features that could distinguish ctDNA molecules from other cfDNA background.
Pretreatment cfDNA fragment length profiles were highly variable among the patients and distinguished from the samples drawn after 6 months of therapy or healthy donors (Figure 5A; supplemental Figure 6A; supplemental Table 4A). As in large B-cell lymphomas,34 we found that plasma cfDNA molecules carrying MCL mutations were enriched for shorter fragment lengths than their reference counterparts (Figure 5B; supplemental Table 4B). In detail, MCL fragments were enriched for subnucleosomal lengths of <155 and between 220 and 330 base pairs with an oscillating VAF according to fragment length (Figure 5B). The fraction of cfDNA molecules falling in these ctDNA size enrichment windows correlated not only with the mean VAF of ctDNA and ctDNA concentration but also with the total measured cfDNA concentration, suggesting that the presence of MCL ctDNA is reflected by the increased overall abundance of shorter submono- and subdinucleosomal fragments (Figure 5B).
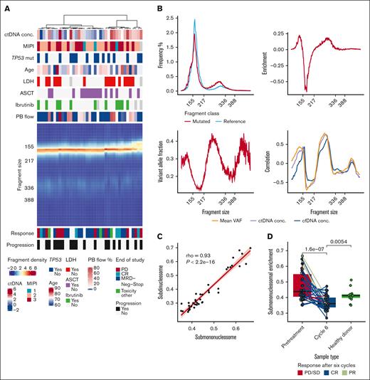
Fragmentation analysis of MCL ctDNA reveals increased fragmentation of molecules. (A) Heat map showing the fragment density distribution of pretreatment cfDNA in patients with ctDNA detected (39 patients, columns). Red indicates a higher number of fragments; blue lower. Select fragment lengths indicated (y-axis). Fragments between 50 and 500 base pairs shown. (B) Line graphs showing fragment length distribution according to mutated and reference fragments of MCL reporters in the pretreatment samples (n = 39 samples, 876 mutations). Additional line graphs showing mutant fragment enrichment (right upper corner), VAF, and correlation of fragment density (right bottom corner) with ctDNA parameters according to fragment length (x-axis). (C) Scatterplot of pretreatment cfDNA samples according to submononucleosomal (x-axis) and subdinucleosomal (y-axis) fragment fractions in the pretreatment samples. Spearman correlation. (D) Dot and box plots of submononucleosomal fragment enrichment in different sample types. Lines connect patients with pretreatment and on-therapy samples available; dots are colored according to clinical response or controls. Mann-Whitney U test P values for comparisons are shown. PD, progressive disease.
Fragmentation analysis of MCL ctDNA reveals increased fragmentation of molecules. (A) Heat map showing the fragment density distribution of pretreatment cfDNA in patients with ctDNA detected (39 patients, columns). Red indicates a higher number of fragments; blue lower. Select fragment lengths indicated (y-axis). Fragments between 50 and 500 base pairs shown. (B) Line graphs showing fragment length distribution according to mutated and reference fragments of MCL reporters in the pretreatment samples (n = 39 samples, 876 mutations). Additional line graphs showing mutant fragment enrichment (right upper corner), VAF, and correlation of fragment density (right bottom corner) with ctDNA parameters according to fragment length (x-axis). (C) Scatterplot of pretreatment cfDNA samples according to submononucleosomal (x-axis) and subdinucleosomal (y-axis) fragment fractions in the pretreatment samples. Spearman correlation. (D) Dot and box plots of submononucleosomal fragment enrichment in different sample types. Lines connect patients with pretreatment and on-therapy samples available; dots are colored according to clinical response or controls. Mann-Whitney U test P values for comparisons are shown. PD, progressive disease.
The fraction of submono- and subdinucleosomal fragments correlated with the mean VAF and with each other in the pretreatment samples (Figure 5C; supplemental Figure 6B-C). Notably, the enrichment of these fragments at baseline was cleared from plasma after 6 cycles of therapy in evaluable patients (Figure 5D; supplemental Figure 6D-E). Unexpectedly, the fraction of subnucleosomal fragments after 6 cycles was significantly lower than the profiles from available healthy donors suggesting that the ongoing treatment could affect the fragment profile and limit response prediction from fragment length profiles (Figure 5D).
In contrast to ctDNA molecules, the fragment length profiles of cfDNA molecules carrying CH mutations after 6 cycles were enriched for longer perinucleosomal fragments43,44 (Figure 6A; supplemental Figure 6F; supplemental Table 4C-D). However, at pretreatment, these patterns were less evident for mutations of unknown origin, suggesting that both subclonal MCL and CH molecules were mixed (Figure 6A; supplemental Figure 6G). These patterns led us to hypothesize that molecules originating from MCL and other somatic backgrounds in the pretreatment cfDNA could be distinguished based on fragment profiles.
MCL ctDNA signature allows discrimination from CH variants and recovery of additional reporters to support MRDctDNA decisions. (A) Line graph showing smoothened enrichment of mutant fragments (y-axis) according to fragment length (x-axis) and variant class or sample material (color). Note the similarity between somatic background mutations after 6 cycles and pretreatment. (B) Dot plot according to mutant and reference fragments for subnucleosomal enrichment (y-axis) of MCL reporter mutations in the pretreatment cfDNA. Each dot represents an individual reporter mutation; variants with >20 fragments for classification are included. Mann-Whitney U test P value for comparison shown. (C) Dot plot showing subnucleosomal enrichment (y-axis) for ambiguous variants detected in the pretreatment ctDNA according to gene target (x-axis). Each variant is represented by a dot; mutations with >20 fragments are shown. Variants in canonical CH genes that were detected in matched PB and/or BM sequences under CH. Other driver gene mutations and immunoglobulin mutations are shown separately. (D) Dot and line graphs showing the VAF (y-axis, logarithmic scale) of cfDNA variants at pretreatment and after 6 cycles of therapy according to their reporter and fragment pattern predicted status (color). Lines connect same variants in different time points. TP53 mutation not identified in the genotyping tumor tissue of example 1 annotated.
MCL ctDNA signature allows discrimination from CH variants and recovery of additional reporters to support MRDctDNA decisions. (A) Line graph showing smoothened enrichment of mutant fragments (y-axis) according to fragment length (x-axis) and variant class or sample material (color). Note the similarity between somatic background mutations after 6 cycles and pretreatment. (B) Dot plot according to mutant and reference fragments for subnucleosomal enrichment (y-axis) of MCL reporter mutations in the pretreatment cfDNA. Each dot represents an individual reporter mutation; variants with >20 fragments for classification are included. Mann-Whitney U test P value for comparison shown. (C) Dot plot showing subnucleosomal enrichment (y-axis) for ambiguous variants detected in the pretreatment ctDNA according to gene target (x-axis). Each variant is represented by a dot; mutations with >20 fragments are shown. Variants in canonical CH genes that were detected in matched PB and/or BM sequences under CH. Other driver gene mutations and immunoglobulin mutations are shown separately. (D) Dot and line graphs showing the VAF (y-axis, logarithmic scale) of cfDNA variants at pretreatment and after 6 cycles of therapy according to their reporter and fragment pattern predicted status (color). Lines connect same variants in different time points. TP53 mutation not identified in the genotyping tumor tissue of example 1 annotated.
To pursue this concept, we quantified the fraction of fragments encoding either mutant or reference sequences that fell within subnucleosomal size windows for all variants detected in the pretreatment cfDNA (supplemental Table 4E). As expected, subnucleosomal enrichment distinguished MCL mutant fragments from their reference molecules, and using a cutoff with 95% specificity, 59% of the reporters were recovered (Figure 6B; supplemental Figure 6H). Next, we classified ambiguous pretreatment variants based on their subnucleosomal enrichment and identified 63 mutations across 17 patients who exhibited MCL signatures (Figure 6C; supplemental Table 4E). Of these mutations, 71% were derived from immunoglobulin regions, whereas the remainder came from driver genes. Notably, none of the mutations in canonical CH genes (DNMT3A, TET2, ASXL1, and PPM1D) that were observed in the available PB/BM sequences showed subnucleosomal enrichment, suggesting successful discrimination (Figure 6C; supplemental Table 4E).
Recovery of additional ctDNA variants improved noninvasive profiling and practical LOD for select patients given that MRDctDNA detection was mostly limited by the number of informative molecules rather than sequencing error rate. For instance, in 2 patients with MRDctDNA positivity after 6 months, fragmentomic approach distinguished confounding CH variants and recovered additional proof for MRD positivity (Figure 6D). Moreover, a TP53 mutation that was absent from the tumor DNA used for MCL genotyping in example 1 was predicted to be of MCL origin based on fragmentation signature (Figure 6D). Together, these data indicate that distinct fragmentation features could suppress CH and leverage tumor-naïve ctDNA analysis.
Discussion
R/R MCL remains a clinical challenge despite advancements in treatment options.45 Here, by applying targeted duplex sequencing to cfDNA from serial plasma samples of patients with R/R MCL, we discovered multiple features in the MCL ctDNA that could be harnessed for tailoring therapy, risk-stratifying patients and measuring their responses to treatment. These clinically pivotal data were poorly captured by available clinical estimates, radiological imaging, and concurrent molecular tools. In concordance with the accumulating evidence on the potential of genetic ctDNA assays in other aggressive B-cell lymphomas, these findings set foundations for new precision medicine strategies for the care of patients with MCL.
Identifying determinants of response and outcome is critical for securing optimal benefit of targeted therapies. For instance, SMARCA4 mutations were associated with favorable responses after Ven-R2, whereas an adverse impact on outcome has been reported for venetoclax treatment with or without ibrutinib suggesting that these patients may possibly benefit from lenalidomide.26,46 By contrast, low response rates among the patients with TP53 mutations underline their established unmet clinical need.47 Besides these, pretreatment ctDNA concentration, which reflected multiple clinicopathological disease features, provided an additional independent prognostic estimate. The number of MCL ctDNA copies in serum samples has been shown to correlate metabolic tumor burden in de novo MCL,27 and we found many of the MIPI components associated with ctDNA levels. However, standardization of ctDNA quantification, identification of potential confounding factors, and establishing robust clinical cutoffs for decision-making are warranted before the clinical utility of pretreatment ctDNA concentration can be realized. Together, these findings indicate that pretreatment ctDNA profiling could improve the risk stratification of patients with MCL.
Our findings suggest ctDNA could be harnessed to guide treatment decisions in R/R MCL besides pretreatment profiling. First, surveillance and earlier detection of relapse could give lead time to clinical progression and prevent the development of higher ctDNA levels. Second, early detection of refractoriness by MRD or resistance mutations, such as those identified in the BTK gene, could signal change to another therapy. Finally, ctDNA clearance could allow stopping therapy to maximize efficacy and avoid adverse effects. These concepts are promising, but the clinical utility of ctDNA-based decision-making should be demonstrated in both trial and real-world contexts and prospectively compared with existing methodologies.
Although the potential of dynamic ctDNA analysis in MCL is being explored, MRD-guided treatments using immunoglobulin HTS for CTC detection are already being implemented in the clinics15 and as end points in clinical trials.48 Immunoglobulin HTS and RQ-PCR reach routinely to CTC detection down to 10–5 sensitivity and are technically well established; however, their practical LODs depend on DNA amount and sample quality,21 and they rely on the presence of CTCs in hematologic samples. Sensitivity of immunoglobulin HTS for plasma ctDNA detection with extremely low DNA quantities is poor given that only few rearrangements are being traced.25 With duplex error correction and a moderate number of tracer mutations per patient, we successfully detected ctDNA in follow-up plasma samples also in patients with no detectable CTCs by RQ-PCR. The performance beyond the MRDqPCR reference with similar sensitivity as immunoglobulin HTS on CTC detection could indicate that refractoriness arising from nodal sites has limited PB involvement and could be better detected using ctDNA. However, the MRDqPCR primers can lose sensitivity during clonal evolution, which is better tolerated by immunoglobulin HTS techniques.21 Whether the detection of CTCs, ctDNA, or their combination offers the greatest clinical utility as an MRD strategy in MCL remains to be established in future studies.
Although our results are compelling, ctDNA was not detected in 4 patients who progressed during follow-up including 1 patient with SD according to PET-CT upon sample draw. The sensitivity of our approach could be improved with personalized or broader sequencing panels, the development of laboratory workflows that increase duplex recovery rate, and the incorporation of complementary methods such as those using variant phasing.33,34 Moreover, harnessing distinct fragmentation patterns of MCL ctDNA for improved recovery of reporters and disease detection could further help overcome the identified challenges. Importantly, our ctDNA approach retained high specificity even among a striking somatic background of CH drivers,49 which, interestingly, were also noted to be of clinical significance.50 Despite a limited sample size, our data demonstrate feasibility of ctDNA-based response evaluation in R/R MCL and its complementary value to clinical and molecular response evaluation.
Taken together, we comprehensively studied ctDNA in patients with a rare disease and a high demand for new interventions. The patients were prospectively treated, followed, and sampled according to a uniform protocol, which represents the strength of our study. Moreover, the application of a novel, enhanced ctDNA technology to MCL, its comparison with an established MRD landmark, and the array of translational discoveries extend our strengths. The limitations of our study arise from the limited size of the cohort and retrospective analysis with limited sample availability such as a lack of purified myeloid cells. Validation of our findings and their independence from other clinical markers are required in large population-based cohorts with different therapies before they can be applied in the clinics. Conclusively, we envision that, through refinement, prospective testing, and demonstration of efficacy, our findings can be potentially translated to clinical decision-making to unlock new strategies of personalized therapy to improve outcomes of patients with R/R MCL.
Acknowledgments
The authors acknowledge Anne Aarnio and Emma Saarinen for expert laboratory execution, Henrikki Almusa for bioinformatics support, and Sari Hannula for assisting with sequencing design. Library preparation and sequencing data processing were performed by the Institute for Molecular Medicine Finland (FIMM) Genomics Sequencing Unit at the University of Helsinki supported by Helsinki institute of life science (HiLIFE) and Biocenter Finland. CSC–IT Center for Science, Finland, is acknowledged for providing the computational resources for the study.
This research was funded by investigator-initiated grants from AbbVie (M.J.), the Research Council of Finland (S.L.), Finnish Cancer Organizations (S.L.), Sigrid Juselius Foundation (S.L.), University of Helsinki (S.L.), and Helsinki and Uusimaa District (S.L.). L.M. was supported by grants from Ida Montin, Emil Aaltonen, and the Finnish Medical Foundations.
Authorship
Contribution: L.M., A.P., S.L., and M.J. conceived the study; L.M. designed the project and circulating tumor DNA analysis, analyzed the data, and wrote the first version; M.J., M.H., A.P., S.L., K.F.W., J.H.C., A.K., J.R., T.C.E.-G., I.G., L.B.P., and C.U.N. conducted the trial and collected the clinical data; R.R.K.J. extracted and processed the clinical data; and M.J. and S.L. supervised the study.
Conflict-of-interest disclosure: M.J. reports grants, personal fees, and nonfinancial support from AbbVie; grants and nonfinancial support from Celgene (during the conduct of the study) and Janssen; and grants, personal fees, and nonfinancial support from Kite/Gilead, BeiGene, AstraZeneca, Roche, and Pierre Fabre, outside the submitted work. C.U.N. reports research funding and/or consultancy fees outside this study from AbbVie, AstraZeneca, Janssen, Octapharma, Takeda, CSL Behring, BeiGene, and Genmab. S.L. reports consultation fees from AbbVie and Incyte; institutional support and consultation fees from Bristol Myers Squibb, Genmab, Novartis, and Roche; and institutional support from Bayer and HUTCHMED, all outside the submitted work. I.G. reports institutional support from Takeda, Janssen-Cilag, and Lokon Pharma. A.P. reports consultation and personal fees outside this study from Gilead, BeiGene, Roche, and Incyte. The remaining authors declare no competing financial interests.
Correspondence: Leo Meriranta, Department of Oncology and Research Program Unit, University of Helsinki and Helsinki University Hospital Comprehensive Cancer Center, Haartmaninkatu 8, P.O. Box 63, FI-00014 Helsinki, Finland; email: leo.meriranta@helsinki.fi; Mats Jerkeman, Department of Oncology, Lund University, Lasarettsgatan 23A, SE-22185 Lund, Sweden; email: mats.jerkeman@med.lu.se; and Sirpa Leppä, Department of Oncology and Research Program Unit, University of Helsinki and Helsinki University Hospital Comprehensive Cancer Center, P.O. Box 180 FI-00029, Helsinki, Finland; email: sirpa.leppa@helsinki.fi.
References
Author notes
S.L. and M.J. are joint last authors.
In accordance with European Union legislation General Data Protection Regulation and the Finnish Act on Secondary Use of Health and Social Data, the clinical annotations and the linked sequencing data of this study cannot be deposited or shared publicly for sensitive patient data protection. Collaboration agreements, compliant with the above and accepted by the local ethics committees and authorities, can be queried from the corresponding authors Sirpa Leppä (sirpa.leppa@helsinki.fi) and Mats Jerkeman (mats.jerkeman@med.lu.se). Processed sequencing data supporting the findings of this study are available in the supplemental Materials.
The full-text version of this article contains a data supplement.













