TO THE EDITOR:

Hemophilia A and B are 2 genetic bleeding disorders caused by variants in the F8 and F9 genes, respectively. These genes, located at the end of the long arm of the X chromosome and having a wide range of variant types, code for coagulation factor VIII (FVIII) and IX (FIX).1F8, spanning 187 kb with 26 exons and 25 introns, is 1 of the largest known human genes. Although >3000 single nucleotide variants (SNVs) and indels are distributed across all regions of F8,2 structural variants (SVs) are responsible for approximately half of severe hemophilia A cases.3 Among these, intron 22 inversion (Inv22, including Type I and Type II) accounts for ∼43%, intron 1 inversion (Inv1) for nearly 2%, and other large SVs for an additional 6%.3 Therefore, long-range polymerase chain reaction (LR-PCR)4,5 or inverse-PCR6 for Inv22 and Inv1 are commonly used for genetic testing of hemophilia A. Additionally, next-generation sequencing (NGS) is used to identify SNVs and indels.7 If the PCR and sequencing tests yield negative results, multiplex ligation-dependent probe amplification is used to detect large duplications or deletions.8 In contrast, most F9 defects are SNVs,9 which are primarily identified through NGS.

Despite recent progress, it remains challenging to identify the rare variants, particularly int22h-related F8 rearrangements that may be misdiagnosed by the conventional PCR.10 Optical genome mapping (OGM) is a technique that provides comprehensive data on SVs by fluorescently labeling specific sequence motifs on ultrahigh molecular weight genomic DNA to construct an optical map.11 OGM can identify SVs across the entire genome in a single assay, including balanced SVs, and determine their size, location, and orientation. This method has demonstrated the ability to detect SVs in hemophilia A, including Inv1 and complex inversions.12,13 

In this study, OGM was performed on 4 samples from patients with hemophilia who had previously been identified as having SVs by sequencing or PCR, and 2 previously unreported variants were identified. The study was approved by the Institutional Review Board of The Fourth Affiliated Hospital of Soochow University. Each participant or their legal guardians signed the informed consent form. The manufacturer's standard procedures were followed for sample preparation and data analysis,14 as detailed in the supplemental Material.

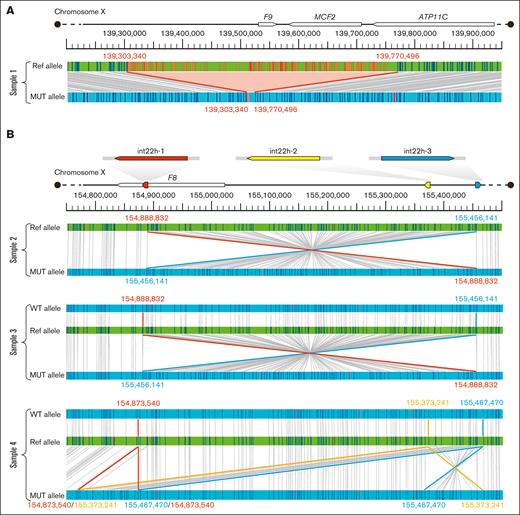
Patient 1 was a 13-year-old male with hemophilia B (FIX activity <1 IU/dL). Targeted sequencing of the hemophilia loci failed to identify any fragments of F9 in this sample, suggesting a complete deletion of F9. To determine the genomic location of the deletion, OGM analysis was conducted. We identified a 451 kb deletion region in Xq27.1, which encompasses 3 protein-coding genes (Figure 1A). In addition to the complete deletion of F9, it also resulted in the complete deletion of MCF2 and the loss of a fifth of ATP11C.

Figure 1.

OGM reveals SVs that cause hemophilia at high resolution. For hg38, axes were plotted, indicating the positions of the genes affected by the variants. For each sample, the green bars show the reference sequence chromosome X mapping, and the blue bars show the mapping assembled from the sample's OGM data. Vertical lines on the bars represent the positions of the labels between the hg38 and study sample maps, which are connected by gray lines. The nucleotides listed are not necessarily those of the actual breakpoints but rather indicate the extent of the fragments, as determined by the positions of the labeled DNA motifs within the variant regions and closest to the chromosomal breakpoints. (A) In a sample from patient 1, a deletion region of up to 451 kb was found in Xq27.1. The extent of the deletion is indicated by a red background. The variant caused a complete deletion of F9, MCF2, and one-fifth of ATP11C. (B) Variants in samples from patients 2, 3, and 4 are int22h-related rearrangements. Int22 consists of 3 sets of highly homologous sequences, with int22h-1 located within F8 (indicated by red squares), int22h-2 (indicated by yellow squares), and int22h-3 (indicated by blue squares) located outside the F8 gene. A 567 kb inversion was detected in the Xq28 region in patients 2 and 3, consistent with Inv22 Type I, and patient 3 was an Inv22 carrier. A 94 kb fragment was found in Xq28 of patient 4, which was inverted and repeatedly inserted within F8. MUT, mutated; Ref, reference; WT, wild-type.

Figure 1.

OGM reveals SVs that cause hemophilia at high resolution. For hg38, axes were plotted, indicating the positions of the genes affected by the variants. For each sample, the green bars show the reference sequence chromosome X mapping, and the blue bars show the mapping assembled from the sample's OGM data. Vertical lines on the bars represent the positions of the labels between the hg38 and study sample maps, which are connected by gray lines. The nucleotides listed are not necessarily those of the actual breakpoints but rather indicate the extent of the fragments, as determined by the positions of the labeled DNA motifs within the variant regions and closest to the chromosomal breakpoints. (A) In a sample from patient 1, a deletion region of up to 451 kb was found in Xq27.1. The extent of the deletion is indicated by a red background. The variant caused a complete deletion of F9, MCF2, and one-fifth of ATP11C. (B) Variants in samples from patients 2, 3, and 4 are int22h-related rearrangements. Int22 consists of 3 sets of highly homologous sequences, with int22h-1 located within F8 (indicated by red squares), int22h-2 (indicated by yellow squares), and int22h-3 (indicated by blue squares) located outside the F8 gene. A 567 kb inversion was detected in the Xq28 region in patients 2 and 3, consistent with Inv22 Type I, and patient 3 was an Inv22 carrier. A 94 kb fragment was found in Xq28 of patient 4, which was inverted and repeatedly inserted within F8. MUT, mutated; Ref, reference; WT, wild-type.

Close modal

Patient 2 was a 47-year-old male with hemophilia A (FVIII activity <1 I U/dL) and patient 3 was his 23-year-old daughter who exhibited no clinical symptoms associated with hemophilia. We initially used LR-PCR for int22h-related rearrangements with reference to Bagnall et al (Figure 2).5 The results demonstrated the presence of int22h-1/3 and int22h-3/1 fusion fragments in both patients 2 and 3. In contrast, normal int22h-1 and int22h-3 fragments were observed only in patient 3. To visualize the variations, OGM was performed on both samples. The results indicated the presence of a 567 kb inversion of Xq28 in patient 2 and 1 of the haplotypes of patient 3 (Figure 1B), suggesting that Inv22 Type I caused the patient's disease and that his daughter is an Inv22 Type I carrier.

Figure 2.

Conventional LR-PCR methods for int22h-related rearrangements. (A) H1F, H2F, H3F, H1R, and H2/3R are the 5 primers used in the LR-PCR experiments in this study, and the binding sites of the primers are labeled in the figure. (B) The combination of different primers can amplify int22h and fusion fragments. The electrophoresis results showed that LR-PCR amplified the expected DNA sequences for samples from a healthy control (wild-type) and patients 2, 3, and 4. The marker bands are 15 kb and 10 kb, respectively.

Figure 2.

Conventional LR-PCR methods for int22h-related rearrangements. (A) H1F, H2F, H3F, H1R, and H2/3R are the 5 primers used in the LR-PCR experiments in this study, and the binding sites of the primers are labeled in the figure. (B) The combination of different primers can amplify int22h and fusion fragments. The electrophoresis results showed that LR-PCR amplified the expected DNA sequences for samples from a healthy control (wild-type) and patients 2, 3, and 4. The marker bands are 15 kb and 10 kb, respectively.

Close modal

Patient 4 was a 32-year-old female with hemophilia A (FVIII activity <10 IU/dL). Initially, LR-PCR was conducted to detect int22h-related rearrangements, which revealed the identification of the normal int22h-1, int22h-2, int22h-3, and a group of int22h-2/1 fusion fragments (Figure 2). This group of fusion fragments is present in Inv22 Type II, but the inversion also has another set of int22h-1/2 fusion fragments. We hypothesized that this could be due to a deletion between int22h-1 and int22h-2. To test this hypothesis, the sample was subjected to an OGM test. We identified an SV involving an inversion and repeat insertion in Xq28 (Figure 1B). A fragment of ∼94 kb was inverted, with the ends predicted to be within int22h-2 and int22h-3. Furthermore, the fragment was repeatedly inserted at the site, which was predicted to be within int22h-1. This insertion disrupted the structure of F8 and is described for the first time.

Compared with other molecular diagnostic tests, OGM exhibits greater precision and can resolve SVs of up to 500 bp. In the case of large deletions, mainly when NGS cannot identify breakpoints, OGM, with its high resolution, provides a more intuitive representation of the variants in the genome. Concurrently, it can identify genetic variants other than those designated as the target gene. For example, patient 1 in our study exhibited a partial deletion of ATP11C in addition to the previously detected F9 deletion. Previous reports have indicated that missense mutations in ATP11C are associated with mild hemolytic anemia in male patients.15,16 Although no relevant symptoms were observed in our patient, this suggests that some potential symptoms should be considered.

The sequencing of the human X-chromosome results indicate that int22h-2 is oriented in the same direction as int22h-1, whereas int22h-3 is oriented in the opposite direction to the other 2.17 Consequently, inversions between int22h-1 and int22h-3 are more likely to occur during male meiosis.18 Indeed, this is the most common form of int22h-related rearrangements we can observe. Theoretically, it is more challenging for an inversion to occur between int22h-1 and int22h-2. This may necessitate that an inversion between int22h-2 and int22h-3 occur first (as observed in patient 4). Subsequently, another inversion may occur to form the int22h-2/1 and int22h-1/2 fusion fragments. In severe hemophilia A, the number of cases diagnosed with Inv22 Type II was only one-fifth that of Inv22 Type I,19 and the inversion between int22h-2 and int22h-3 was clinically insignificant and difficult to detect through conventional tests. Int22h-related duplications or deletions are predominantly associated with fragments between int22h-1 and int22h-2. These variants carry fusion fragment int22h-2/1 and have been reported in a limited number of cases.10,20,21 LR-PCR or inverse-PCR can be used to identify fusion fragments, and the current diagnosis of Inv22 is typically based on the results of such testing. In the event of a positive result, further testing is typically not conducted. However, the results could be misleading. Any sample from a patient with hemophilia A that detects int22h-2/1 is suspicious. This was demonstrated by patient 4, which was misdiagnosed as a fragment deletion between int22h-1 and int22h-2 if only the results of PCR were considered. A comparable incident occurred in another case, resulting in an erroneous diagnosis.10 The patient was misdiagnosed with Inv22 due to the fusion fragment detected by PCR, but , the patient's hemophilia symptoms were actually caused by an SNV in F8. Consequently, it is inadvisable to interpret fusion fragments solely as deletions or inversions while disregarding the potential for complex rearrangements to exist. OGM offers an intuitive and reliable method for identifying complex SVs, thereby expanding the dimension of our understanding of genomics.

Increasing evidence suggests that females carrying hemophilia-causing variants may also exhibit reduced FVIII/FIX levels and an increased bleeding tendency.22 Not all causes are elucidated, but skewed X-chromosome inactivation is the most common reason.23,24 In our study, patient 4, a female patient with mild hemophilia A, offers a valuable opportunity for further research to explore the relationship between the variant and reduced FVIII levels.

In summary, we identified 3 distinct types of SVs in patients with hemophilia using OGM, including 2 novel variants that had not previously been described. Our findings demonstrate that OGM can accurately detect complex DNA variants, including those missed by conventional methods used to identify Inv22 and Inv1 mutations or SNVs, resulting in hemophilia A or B.

Acknowledgments: The authors thank Ziqiang Yu and Siqian Ma (Soochow University) for their helpful discussions.

This work was supported by funds from the Priority Academic Program Development of Jiangsu Higher Education Institutions (20KJA320001 [M.J.]), the Suzhou Science and Technology Project (SZM2022001 [M.J.]), and the National Natural Science Foundation of China (82300151 [L.Z.]).

Contribution: B.L., Y.Z., and M.J. designed the experiments; B.L., H.L., and H.S. carried out the molecular genetic studies; B.L., L.Z., and H.S. analyzed the data; B.L., L.T., C.R., and M.J. wrote the manuscript; B.L., L.Z., L.C., and Z.Z. assisted in collecting clinical samples; and all authors read and approved the final manuscript.

Conflict-of-interest disclosure: The authors declare no competing financial interests.

Correspondence: Miao Jiang, The Fourth Affiliated Hospital of Soochow University, 188 Shizi St, Suzhou 215007, China; email: jiangmiao@suda.edu.cn.

1.
Berntorp
E
,
Fischer
K
,
Hart
DP
, et al
.
Haemophilia
.
Nat Rev Dis Primers
.
2021
;
7
(
1
):
45
.
2.
McVey
JH
,
Rallapalli
PM
,
Kemball-Cook
G
, et al
.
The European Association for Haemophilia and Allied Disorders (EAHAD) Coagulation Factor Variant Databases: important resources for haemostasis clinicians and researchers
.
Haemophilia
.
2020
;
26
(
2
):
306
-
313
.
3.
Johnsen
JM
,
Fletcher
SN
,
Dove
A
, et al
.
Results of genetic analysis of 11 341 participants enrolled in the my life, our future hemophilia genotyping initiative in the United States
.
J Thromb Haemost
.
2022
;
20
(
9
):
2022
-
2034
.
4.
Liu
Q
,
Nozari
G
,
Sommer
SS
.
Single-tube polymerase chain reaction for rapid diagnosis of the inversion hotspot of mutation in hemophilia A
.
Blood
.
1998
;
92
(
4
):
1458
-
1459
.
5.
Bagnall
RD
,
Giannelli
F
,
Green
PM
.
Int22h-related inversions causing hemophilia A: a novel insight into their origin and a new more discriminant PCR test for their detection
.
J Thromb Haemost
.
2006
;
4
(
3
):
591
-
598
.
6.
Rossetti
LC
,
Radic
CP
,
Larripa
IB
,
De Brasi
CD
.
Developing a new generation of tests for genotyping hemophilia-causative rearrangements involving int22h and int1h hotspots in the factor VIII gene
.
J Thromb Haemost
.
2008
;
6
(
5
):
830
-
836
.
7.
Chen
J
,
Li
Q
,
Lin
S
, et al
.
The spectrum of FVIII gene variants detected by next generation sequencing in 236 Chinese non-inversion hemophilia A pedigrees
.
Thromb Res
.
2021
;
202
:
8
-
13
.
8.
Rost
S
,
Löffler
S
,
Pavlova
A
,
Müller
CR
,
Oldenburg
J
.
Detection of large duplications within the factor VIII gene by MLPA
.
J Thromb Haemost
.
2008
;
6
(
11
):
1996
-
1999
.
9.
Xu
Z
,
Spencer
HJ
,
Harris
VA
,
Perkins
SJ
.
An updated interactive database for 1692 genetic variants in coagulation factor IX provides detailed insights into hemophilia B
.
J Thromb Haemost
.
2023
;
21
(
5
):
1164
-
1176
.
10.
El-Hattab
AW
,
Fang
P
,
Jin
W
, et al
.
Int22h-1/int22h-2-mediated Xq28 rearrangements: intellectual disability associated with duplications and in utero male lethality with deletions
.
J Med Genet
.
2011
;
48
(
12
):
840
-
850
.
11.
Lam
ET
,
Hastie
A
,
Lin
C
, et al
.
Genome mapping on nanochannel arrays for structural variation analysis and sequence assembly
.
Nat Biotechnol
.
2012
;
30
(
8
):
771
-
776
.
12.
Fahiminiya
S
,
Rivard
G
,
Scott
P
, et al
.
A full molecular picture of F8 intron 1 inversion created with optical genome mapping
.
Haemophilia
.
2021
;
27
(
5
):
e638
-
e640
.
13.
Fahiminiya
S
,
Oikonomopoulos
S
,
Rivard
G
, et al
.
Deciphering a novel complex inversion affecting F8 in a family with severe haemophilia A by optical genome mapping
.
Haemophilia
.
2023
;
29
(
3
):
921
-
924
.
14.
Chan
S
,
Lam
E
,
Saghbini
M
, et al
.
Structural variation detection and analysis using Bionano optical mapping
.
Methods Mol Biol
.
2018
;
1833
:
193
-
203
.
15.
Arashiki
N
,
Takakuwa
Y
,
Mohandas
N
, et al
.
ATP11C is a major flippase in human erythrocytes and its defect causes congenital hemolytic anemia
.
Haematologica
.
2016
;
101
(
5
):
559
-
565
.
16.
van Dijk
MJ
,
van Oirschot
BA
,
Harrison
AN
, et al
.
A novel missense variant in ATP11C is associated with reduced red blood cell phosphatidylserine flippase activity and mild hereditary hemolytic anemia
.
Am J Hematol
.
2023
;
98
(
12
):
1877
-
1887
.
17.
Ross
MT
,
Grafham
DV
,
Coffey
AJ
, et al
.
The DNA sequence of the human X chromosome
.
Nature
.
2005
;
434
(
7031
):
325
-
337
.
18.
Rossiter
JP
,
Young
M
,
Kimberland
ML
, et al
.
Factor VIII gene inversions causing severe hemophilia A originate almost exclusively in male germ cells
.
Hum Mol Genet
.
1994
;
3
(
7
):
1035
-
1039
.
19.
Johnsen
JM
,
Fletcher
SN
,
Huston
H
, et al
.
Novel approach to genetic analysis and results in 3000 hemophilia patients enrolled in the my life, our future initiative
.
Blood Adv
.
2017
;
1
(
13
):
824
-
834
.
20.
Pegoraro
E
,
Whitaker
J
,
Mowery-Rushton
P
,
Surti
U
,
Lanasa
M
,
Hoffman
EP
.
Familial skewed X inactivation: a molecular trait associated with high spontaneous-abortion rate maps to Xq28
.
Am J Hum Genet
.
1997
;
61
(
1
):
160
-
170
.
21.
Lannoy
N
,
Grisart
B
,
Eeckhoudt
S
, et al
.
Intron 22 homologous regions are implicated in exons 1-22 duplications of the F8 gene
.
Eur J Hum Genet
.
2013
;
21
(
9
):
970
-
976
.
22.
van Galen
KPM
,
d’Oiron
R
,
James
P
, et al
.
A new hemophilia carrier nomenclature to define hemophilia in women and girls: communication from the SSC of the ISTH
.
J Thromb Haemost
.
2021
;
19
(
8
):
1883
-
1887
.
23.
Miller
CH
,
Bean
CJ
.
Genetic causes of haemophilia in women and girls
.
Haemophilia
.
2021
;
27
(
2
):
e164
-
e179
.
24.
Dardik
R
,
Avishai
E
,
Lalezari
S
, et al
.
Molecular mechanisms of skewed X-chromosome inactivation in female hemophilia patients-lessons from wide genome analyses
.
Int J Mol Sci
.
2021
;
22
(
16
):
9074
.

Author notes

B.L. and L.Z. contributed equally to this study.

Data are available on request from the corresponding author, Miao Jiang (jiangmiao@suda.edu.cn).

The full-text version of this article contains a data supplement.

Supplemental data