Key Points
We identify genomic biomarkers that correlate with resistance to methotrexate-based chemotherapy as well as shorter survival in PCNSL.
These genomic aberrations identify a high-risk molecular subgroup that may inform risk stratification in PCNSL.
Visual Abstract
The determination of the genetic subtypes of primary central nervous system lymphoma (PCNSL) and their relationship to differential chemoimmunotherapeutic response has not been established. There is a particular need for genomic biomarkers that identify patients with newly diagnosed PCNSL at high risk of early progression and death. We applied targeted next-generation sequencing for detection of recurrent single-nucleotide variants, copy number alterations, and zygosity abnormalities in diagnostic specimens from 78 patients with PCNSL treated with a standard methotrexate-based regimen, to identify prognostically significant molecular subgroups. All patients received induction immunochemotherapy, and 44 proceeded to dose-intensive consolidation. Genomic aberrations at 4 loci were associated with 91% of lymphoma progression events and all 15 deaths: (1) chromosome 6p copy-neutral loss of heterozygosity (CN-LOH) or focal homozygous deletion (HD) at 6p21.3, and mutations of tumor suppressor genes (2) BTG1, (3) ETV6, and (4) TP53. Cox regression multivariate analysis demonstrated a high risk of progression in patients with aberrations at these loci. Genomic aberrations at these loci were also associated with significantly shorter survival. Lower expression of HLA-DR was associated with 6p CN-LOH/6p21.3 HD and inferior prognosis. These genomic aberrations identify a high-risk molecular subgroup that may inform risk stratification in PCNSL. Further elucidation of the mechanisms of therapeutic resistance associated with the high-risk genetic phenotype is requisite to facilitate precision medicine and progress in therapy.
Introduction
Among the clinical subtypes of large B-cell lymphoma, primary central nervous system (CNS) lymphoma (PCNSL) may be associated with the worst prognosis, with high rates of therapeutic resistance and long-term morbidity among survivors.1 The genetic foundation of PCNSL is largely driven by mutations that promote constitutive activation of the NF-κB signaling pathway, a hallmark of the activated B-cell subtype of diffuse large B-cell lymphoma (DLBCL). These include the L265P mutation of the adapter protein MYD88, which induces constitutive transduction of the Toll-like receptor pathway,2 and activating mutations of CD79B at the immunoreceptor tyrosine-based activation motif domain, contributing to a reliance on “chronic active” B-cell receptor signaling.3 Genomic deletions in PCNSL commonly involve chromosome 6q21-23, including TNFAIP3, a negative regulator of NF-κB.4 PCNSL shares overlapping molecular features with the MYD88/CD79B-mutated (MCD) genetic subtype of DLBCL, which is associated with the lowest 5-year survival rate among molecular subtypes of systemic DLBCL.5
A second major pathogenic mechanism associated with PCNSL involves immune evasion. Loss of MHC class II gene expression is an independent adverse prognostic factor associated with short survival in systemic DLBCL.6 Genomic alterations, including homozygous deletions (HDs) involving the HLA region at chromosome 6p, have been identified in B-cell lymphomas arising in immune-privileged sites, such as the CNS.7,8
With recent improvements in survival, it is increasingly evident that prognostic factors based on clinical features do not fully explain differential outcomes with standard therapy in PCNSL. Although genetic clusters were recently identified via a multi-omic approach that demonstrate PCNSL heterogeneity and have overall prognostic significance,9 currently, little is known about the specific genomic aberrations in PCNSL that relate to differences in chemoimmunotherapeutic response during induction and consolidation phases. There is a significant need for reliable genetic biomarkers to identify high-risk patients with newly diagnosed PCNSL during the induction phase with standard methotrexate-based therapies, because there is a relatively high rate of disease progression and/or death during the first 6 months of treatment.1,10-17
Here, we used targeted next-generation DNA sequencing (NGS) for mutation, copy number alternation (CNA), and zygosity analysis of diagnostic specimens from patients with PCNSL treated with a standard methotrexate-based regimen, with a goal of identifying prognostically significant genetic subgroups and candidate determinants of risk of disease progression.
Methods
Patients
Patient samples were obtained in compliance with institutional review board regulations of the University of California, San Francisco (UCSF), in accordance with the Declaration of Helsinki. The patient cohort consisted of 78 immunocompetent adult patients with PCNSL, all with pathologically confirmed Epstein-Barr virus–negative DLBCL, with biopsies adequate for genomic profiling, evaluated at a single academic medical center after 2017. All patients had brain parenchymal lymphoma at presentation and were staged using standard criteria to exclude systemic DLBCL.18 Eligibility mandated treatment with high-dose methotrexate plus rituximab, with/without temozolomide, as induction. The discovery set consists of the first 45 cases subjected to genomic analysis; the validation set consists of the subsequent 33 cases. Beginning in 2019, genomic analyses were routinely performed at time of diagnosis in consecutive tumor biopsies from patients prospectively treated at UCSF (prospective data set, n = 54). Six patients treated at outside institutions were included in the retrospective data set (n = 24; supplemental Figure 1; supplemental Table 1).
Targeted NGS
Tumor tissue from formalin-fixed and paraffin-embedded (FFPE) diagnostic specimens of Epstein-Barr virus–negative PCNSL were isolated from FFPE tissue blocks. Capture-based NGS was performed in a Clinical Laboratory Improvements Amendments-certified, Clinical Laboratory Improvements Amendments-accredited clinical genomics laboratory using the UCSF500 panel, as previously described,19-21 which targets all coding exons of 529 cancer-related genes, as well as selected introns and upstream regulatory regions of 73 genes to enable detection of structural variants including gene fusions. In addition, DNA probes at regular intervals along each chromosome are included in the assay to enable genome-wide copy number and zygosity analysis. The assay captures 2000 unique sequences containing common single-nucleotide polymorphisms within regions devoid of constitutional copy number variations to assist in genome-wide copy number and allelic imbalance analysis, with a total sequencing footprint of 2.8 megabases.19-21 Aberrations were reviewed and reported by a molecular pathologist blinded to clinical outcome.
Detailed methods in supplemental Data.
Results
PCNSL cohort
We analyzed all consecutive adult patients with PCNSL evaluated at UCSF after 2017, with the exception of 3 patients who received different frontline treatment (supplemental Figure 1). Clinical characteristics of the patients in the PCNSL cohort (n = 78) are represented in Table 1 and supplemental Tables 1 and 2. The median age at diagnosis was 64 years (range, 22-87). Diagnostic specimens were obtained from 24 institutions for genomic profiling (supplemental Table 3). Seventy-six patients received standard induction therapy with high-dose methotrexate, administered every 2 weeks for a planned 8 cycles, with monthly temozolomide plus weekly rituximab for 6 doses (MTR).11,15,22-24 Two patients received high-dose methotrexate plus rituximab, without temozolomide. Seventeen patients progressed and/or died during induction (22%). Forty-four patients (56%) with PCNSL responsive to induction proceeded to dose-intensive consolidation, 41 with infusional etoposide plus twice-daily cytarabine (EA),11,15,22,24 and 3 with myeloablative-based consolidation with thiotepa plus carmustine.15,25 Patients not candidates for consolidation after response to induction (n = 17, 22%) received either maintenance therapy (n = 8)26 or were observed without further therapy (n = 9). Seventeen patients with tumor progression during the first 6 months of induction either died or received salvage therapy.
Thirty-five patients experienced lymphoma progression during the follow-up period: 32 within the brain and 3 intraocular. There were 15 deaths. As with previous studies using MTR or similar methotrexate-based induction regimens, 22% of patients (17/78) experienced disease progression during the first 6 months of therapy.10-17
Genomic correlates of progression and survival in PCNSL
Targeted NGS of tumors from 78 patients revealed frequent mutations involving MYD88 (80% patients, 82% of which were the L265P mutation), CD79B (38%), BTG1 (28%), ETV6 (28%), KMT2D (27%), PRDM1 (22%), CARD11 (17%), DUSP2 (14%), TP53 (10%), GNA13 (10%), BCL2 (8%), IRF4 (8%), CXCR4 (6%), and CD79A (6%). A complete list of all mutations identified in each tumor is shown in supplemental Table 4. The most frequent chromosomal CNAs included 6q loss (63%), focal 9p21.3 HDs involving CDKN2A (37%), 6p loss (30%), and gains of 12 (27%) and 1q (26%). The frequency of these genomic aberrations in this cohort is similar to other studies9,27-30 (Figure 1; supplemental Figure 2).
Recurrent mutations and their relationship to disease progression in PCNSL. (A) Oncoprint of recurrent mutations and prognostically relevant copy number aberrations in 78 patients with newly diagnosed PCNSL treated with high-dose methotrexate plus rituximab–based induction (76 received MTR). Overall, 35 patients have progressed, 17 within the first 6 months. Frequent mutations involved MYD88 (80% patients, 82% of which were the L265P mutation), CD79B (38%), ETV6 (28%), BTG1 (28%), KMT2D (27%), PRDM1 (22%), CARD11 (17%), DUSP2 (14%), TP53 (10%), GNA13 (10%), BCL2 (8%), IRF4 (8%), CXCR4 (6%), and CD79A (6%). Fourteen patients (18%) had chromosome 6p CN-LOH and 2 had focal HD involving 6p21.3. (B). Frequency of genomic aberrations with respect to disease progression. The y-axis represents the percentage of a mutation in the progressed patients (n = 35) and nonprogressed patients (n = 43). Common aberrations associated with disease progression: 6p CN-LOH/6p21.3 HD (3.7-fold higher in progressors, P = .010, Fisher’s exact test); ETV6 mutations (1.8-fold higher in progressors); BTG1 mutations (1.8-fold higher in progressors); and TP53 mutations (3.7-fold higher in progressors). The combination of aberrations at these 4 loci (6p CN-LOH/6p21.3 HD, BTG1, ETV6, and TP53) was 2.2-fold higher in the progressors than the nonprogressors (p = 4e−6, Fisher’s exact test). Less frequent mutations involving IRF4, BCL2, and CD79A were also associated with progression (fold >2); however, these mutations occurred exclusively in patients with 6p CN-LOH/6p21.3 HD, or mutations involving BTG1, ETV6, or TP53. Mutations involving MYD88, CD79B, CARD11, KMT2D, and PRDM1 were frequent but did not correlate with progression (fold between 0.8 to 1.1). ABC, activated B cell; GCB, germinal center B cell; NA, not available.
Recurrent mutations and their relationship to disease progression in PCNSL. (A) Oncoprint of recurrent mutations and prognostically relevant copy number aberrations in 78 patients with newly diagnosed PCNSL treated with high-dose methotrexate plus rituximab–based induction (76 received MTR). Overall, 35 patients have progressed, 17 within the first 6 months. Frequent mutations involved MYD88 (80% patients, 82% of which were the L265P mutation), CD79B (38%), ETV6 (28%), BTG1 (28%), KMT2D (27%), PRDM1 (22%), CARD11 (17%), DUSP2 (14%), TP53 (10%), GNA13 (10%), BCL2 (8%), IRF4 (8%), CXCR4 (6%), and CD79A (6%). Fourteen patients (18%) had chromosome 6p CN-LOH and 2 had focal HD involving 6p21.3. (B). Frequency of genomic aberrations with respect to disease progression. The y-axis represents the percentage of a mutation in the progressed patients (n = 35) and nonprogressed patients (n = 43). Common aberrations associated with disease progression: 6p CN-LOH/6p21.3 HD (3.7-fold higher in progressors, P = .010, Fisher’s exact test); ETV6 mutations (1.8-fold higher in progressors); BTG1 mutations (1.8-fold higher in progressors); and TP53 mutations (3.7-fold higher in progressors). The combination of aberrations at these 4 loci (6p CN-LOH/6p21.3 HD, BTG1, ETV6, and TP53) was 2.2-fold higher in the progressors than the nonprogressors (p = 4e−6, Fisher’s exact test). Less frequent mutations involving IRF4, BCL2, and CD79A were also associated with progression (fold >2); however, these mutations occurred exclusively in patients with 6p CN-LOH/6p21.3 HD, or mutations involving BTG1, ETV6, or TP53. Mutations involving MYD88, CD79B, CARD11, KMT2D, and PRDM1 were frequent but did not correlate with progression (fold between 0.8 to 1.1). ABC, activated B cell; GCB, germinal center B cell; NA, not available.
We identified recurrent segmental alterations at chromosome 6p, including hemizygous (single copy) deletions (n = 20, 26%), and focal HDs (n = 2, 3%) centered at 6p21.3, which included the HLA-DR gene loci. An additional 18% of cases (n = 14) exhibited copy-neutral loss of heterozygosity (CN-LOH) at 6p, also known as uniparental disomy.31 The 6p CN-LOH typically spanned 30 to 40 megabases, from 6p25.3 to 6p11.2, including the HLA-I and HLA-II loci at 6p21.3 (supplemental Figure 3).
Next, we evaluated the relationship between each genomic aberration identified in our PCNSL cohort with progression-free survival (PFS) and overall survival (OS). With a median follow-up of 3.5 years, the median PFS for the study cohort was 3.5 years (95% confidence interval, 2.8 to not available) and the median OS was 11.2 years (95% confidence interval, 9.8 to not available; Figure 2A-B). Among all recurrent aberrations (with occurrence of n ≥5 cases), 6p CN-LOH/6p21.3 HD was most significantly correlated with shorter PFS (n = 16; P = .005). However, hemizygous deletion involving 6p was not associated with PFS or OS. Other aberrations significantly correlated with PFS included TP53 mutations (n = 8; P = .024), and mutations in either BTG1 and/or ETV6 (n = 35; P = .015), each tumor suppressor genes associated with the MCD genetic subtype of DLBCL,5,32 although BTG1 or ETV6 mutations alone only trended in their correlation with PFS (supplemental Figure 4). Aberrations that significantly correlated with OS included mutations in IRF4 (P = .0028) and BCL2 (P = .0069), but they did not significantly correlate with PFS (supplemental Figure 5). BCL2 and IRF4 mutations were relatively rare, each detected in only 6 cases. Notably, 5 of 6 cases with IRF4 mutations and 4 of 6 cases with BCL2 mutations also contained mutations in either BTG1 or ETV6. Mutations involving drivers of NF-κB activation, MYD88, CD79B, and CARD11, as well as KMT2D and PRDM1 were frequent but did not correlate with PFS or OS (supplemental Figure 6).
Genomic aberrations 6p CN-LOH/6p21.3 focal HD and BTG1/ETV6/TP53 mutations (muts) are associated with early disease progression and shorter survival in PCNSL. (A-B) Kaplan-Meier estimates of PFS and OS for the total 78-patient cohort. Median follow-up: 3.5 years (95% confidence interval [CI], 2.6-4.8). Median PFS: 3.5 years (95% CI, 2.8 to NA); 35 progression events. Median OS: 11.2 years (95% CI, 9.8 to NA); 15 deaths. (C-D) PFS and OS of the genetic subgroups in the 78-patient cohort. Kaplan-Meier survival analysis demonstrates that the subgroup with 6p CN-LOH/6p21.3 HD had the earliest progression (n = 16 patients, 12 progressed, median PFS, 0.8 years; 95% CI, 0.2 to NA), followed by the subgroup with BTG1/ETV6/TP53 mut but without 6p CN-LOH/6p21.3 HD (n = 34 patients; 20 progressed; median PFS, 2.8 years; 95% CI, 1.0 to NA). Of patients without such genomic aberrations (none subgroup, n = 28 patients), there were 3 progressions (median PFS not reached). The subgroup of patients with 6p CN-LOH/6p21.3 HD and BTG1/ETV6/TP53 mut had shorter OS than the subgroup without these aberrations: BTG1/ETV6/TP53 (8 deaths; median OS, 9.8 years; 95% CI, 5.7 to NA), 6p CN-LOH/6p21.3 HD (7 deaths; median OS, 11.2 years; 95% CI, 7.3 to NA), and none (0 deaths). Cox proportional hazards regression model (univariate and multivariate) was used to estimate the HR and P value for the association of aberrations at the 4 loci with PFS and OS. Log-rank test was also used to compare survival differences among 3 patient groups and between any 2 patient groups. Of note, in 2-group comparisons, 6p CN-LOH/6p21.3 HD and BTG1/ETV6/TP53 subgroups are not significantly different in PFS (P = .3) and OS (P = .7), but they both have significantly shorter PFS (P = 2.2e−5 and P = 8.4e−5, respectively) and OS (P = .009 and P = .012, respectively) than the none subgroup. The inclusion or exclusion of the 2 patients that did not receive temozolomide had no significant impact on the conclusions drawn from the univariate and multivariate Cox proportional hazards model for PFS and OS.
Genomic aberrations 6p CN-LOH/6p21.3 focal HD and BTG1/ETV6/TP53 mutations (muts) are associated with early disease progression and shorter survival in PCNSL. (A-B) Kaplan-Meier estimates of PFS and OS for the total 78-patient cohort. Median follow-up: 3.5 years (95% confidence interval [CI], 2.6-4.8). Median PFS: 3.5 years (95% CI, 2.8 to NA); 35 progression events. Median OS: 11.2 years (95% CI, 9.8 to NA); 15 deaths. (C-D) PFS and OS of the genetic subgroups in the 78-patient cohort. Kaplan-Meier survival analysis demonstrates that the subgroup with 6p CN-LOH/6p21.3 HD had the earliest progression (n = 16 patients, 12 progressed, median PFS, 0.8 years; 95% CI, 0.2 to NA), followed by the subgroup with BTG1/ETV6/TP53 mut but without 6p CN-LOH/6p21.3 HD (n = 34 patients; 20 progressed; median PFS, 2.8 years; 95% CI, 1.0 to NA). Of patients without such genomic aberrations (none subgroup, n = 28 patients), there were 3 progressions (median PFS not reached). The subgroup of patients with 6p CN-LOH/6p21.3 HD and BTG1/ETV6/TP53 mut had shorter OS than the subgroup without these aberrations: BTG1/ETV6/TP53 (8 deaths; median OS, 9.8 years; 95% CI, 5.7 to NA), 6p CN-LOH/6p21.3 HD (7 deaths; median OS, 11.2 years; 95% CI, 7.3 to NA), and none (0 deaths). Cox proportional hazards regression model (univariate and multivariate) was used to estimate the HR and P value for the association of aberrations at the 4 loci with PFS and OS. Log-rank test was also used to compare survival differences among 3 patient groups and between any 2 patient groups. Of note, in 2-group comparisons, 6p CN-LOH/6p21.3 HD and BTG1/ETV6/TP53 subgroups are not significantly different in PFS (P = .3) and OS (P = .7), but they both have significantly shorter PFS (P = 2.2e−5 and P = 8.4e−5, respectively) and OS (P = .009 and P = .012, respectively) than the none subgroup. The inclusion or exclusion of the 2 patients that did not receive temozolomide had no significant impact on the conclusions drawn from the univariate and multivariate Cox proportional hazards model for PFS and OS.
Among the subgroup of 62 patients without 6p CN-LOH/6p21.3 HD, BTG1 mutations alone (n = 19) or TP53 mutations alone (n = 7) significantly correlated with shorter PFS (P = .03 and P = .02, respectively). Although ETV6 mutations alone did not significantly correlate with PFS, patients with either BTG1 and/or ETV6 mutations (n = 29) had significantly shorter PFS (P = .003) and shorter OS (P = .04; supplemental Figure 7).
Taken together, we identified a set of prognostic biomarkers based on genomic alterations at 4 loci that were most significantly associated with early disease progression: (1) alterations involving 6p21.3, predominantly CN-LOH at HLA class I (HLA-A, -B, and -C) and class II loci (HLA-DR, -DP, and -DQ, and TAP1), as well as focal homozygous/biallelic deletion at HLA class II loci, which is most significant in the whole cohort; mutations of tumor suppressor genes (2) BTG1, (3) ETV6, and (4) TP53, which further segregate 6p CN-LOH/6p21.3 HD–negative patients into 2 groups with significantly different PFS and OS. Patients with 6p CN-LOH/6p21.3 HD (n = 16), or mutations involving BTG1, ETV6, and/or TP53 (n = 34) experienced significantly shorter PFS (hazard ratio [HR], 2.6; P = 4.6e−5), and shorter OS (HR, 2.5; P = .024) in univariate Cox regression analysis (Figure 2C-D).
Among 14 tumors with 6p CN-LOH, 7 also harbored mutations in BTG1, ETV6, and/or TP53, and 6 of these were associated with disease progression. Chromosome 6p CN-LOH/6p21.3 HD and mutations of BTG1, ETV6 and/or TP53 were detected in 32 of 35 (91%) progression events in the cohort and in all 15 deaths.
TP53 mutations were present in 8 tumors (10%), 6 of which were associated with tumor progression. Notably, each of the 6 progression events associated with TP53 mutations occurred in tumors that also either had deletion or CN-LOH of chromosome 17p containing the TP53 gene locus, resulting in biallelic TP53 inactivation (n = 4), or aberrations involving 6p CN-LOH or mutations of BTG1 or ETV6 (n = 2).
The correlation between genomic aberrations involving these 4 loci and disease progression was first identified in a discovery set consisting of the initial 45 PCNSL cases (HR, 2.1; P = .0095), and confirmed in an independent validation set of 33 subsequent consecutive PCNSL tumors (HR, 4.4; P = .0015; supplemental Figure 8). The highly significant correlation between genomic aberrations involving 6p CN-LOH/6p21.3 HD/BTG1/ETV6/TP53 and shorter PFS (HR, 5.5; P = 5.8e−6) and OS (HR, 3.7; P = .0075) was also observed in the cohort of 54 prospectively profiled patients at time of biopsy (supplemental Figure 9). Exclusion of 6 patients treated at outside institutions did not affect the results on PFS or OS (supplemental Figure 10).
Genomic aberrations associated with progression during methotrexate-based induction and after consolidation
Given the problem of primary resistance to induction therapy, we focused on the subgroup of patients with PCNSL who exhibited disease progression within the first 6 months (n = 17; Table 2). The median PFS for this cohort of 17 patients was 77 days (range, 35-157). There was no significant difference in median methotrexate dose administered between early progressors (n = 17), late progressors (n = 18), and nonprogressors (n = 43). Among these 17 early progressors, each had at least 1 of the high-risk aberrations at the 4 loci: 6 had 6p CN-LOH, 2 had 6p21.3 focal HD, 7 had BTG1 mutations, 4 had ETV6 mutations, and 3 had TP53 mutations. Within this cohort, only 2 tumors lacked 6p CN-LOH/6p21.3 HD or BTG1/ETV6 mutations. These 2 tumors each contained biallelic aberrations of TP53 (Table 2). Lymphoma progression after 6 months was also associated with these high-risk aberrations, compared with nonprogressors (supplemental Tables 5 and 6).
Among patients who received dose-intensive consolidation (n = 44), those with high-risk aberrations involving 6p CN-LOH/6p21.3 HD/BTG1/ETV6/TP53 (n = 24) experienced a 33% rate (8/24) of tumor progression. Among 20 patients whose tumors lacked these genomic aberrations, only 1 (5%) progressed after consolidation, a rate significantly lower than the high-risk genetic group (P = .027, 2-sided Fisher’s exact test; Figure 3). In general, the high-risk genetic subgroup had an overall higher rate of progression than the low-risk genetic subgroup (64% vs 11%; P = 4.2e−6), as well as a higher rate of death (30% vs 0%; P = 6.6e−4, 2-sided Fisher’s exact test; Figure 3A).
Differential outcomes in newly diagnosed PCNSL according to genetic risk groups. (A) Diagram of progression rate in high-risk and low-risk genetic subgroups of patients. Left panel: high-risk group (n = 50 patients, with the high-risk genetic aberrations involving at least 1 of the 4 loci: 6p CN-LOH/6p21.3 HD, BTG1, ETV6, and TP53 muts; 64% total patients): 17 patients progressed during induction MTR (34%), 24 patients whose disease responded to MTR proceeded to dose-intensive consolidation (22 received EA, 2 received myeloablative consolidation with BCNU/Thiotepa); 8 of 24 patients progressed (33%), including 1 of the 2 patients that received autologous stem cell transplantation; 4 patients received no further therapy after induction and were observed; each of these 4 patients progressed. Five patients received maintenance therapy after induction (4 with lenalidomide and 1 with rituximab); 3 of these patients progressed (1 patient started lenalidomide shortly after MTR and progressed within the first 6 months of treatment). Overall, 64% of the patients in the high-risk genetic subgroup have progressed, and all 15 deaths occurred in this group. Right panel: low-risk group (n = 28 patients, no high-risk aberrations at the 4 loci; 36% total patients). None of these patients progressed during the first 6 months of induction therapy with MTR. Overall, 20 of these patients proceeded to consolidation (19 received EA and 1 received myeloablative consolidation with BCNU/Thiotepa); of these, only 1 has progressed (5%). Five patients received no therapy after induction; only 2 of these patients have progressed. Three patients received maintenance therapy after induction (each received lenalidomide); none of these patients have progressed. Overall, 11% of patients in the low-risk genetic subgroup have progressed and none have died. (B) Kaplan-Meier estimates of the survival curves for PFS for the genetic high-risk group patients who received consolidation (n = 24), and (C) for the genetic low-risk group patients who received consolidation (n = 20). Among those patients who received consolidation therapy, the high-risk genetic subgroup has had 8 progression events (33%) with median PFS 4.8 years, whereas the low-risk genetic subgroup has had only 1 progression event (5%) with median PFS not reached.
Differential outcomes in newly diagnosed PCNSL according to genetic risk groups. (A) Diagram of progression rate in high-risk and low-risk genetic subgroups of patients. Left panel: high-risk group (n = 50 patients, with the high-risk genetic aberrations involving at least 1 of the 4 loci: 6p CN-LOH/6p21.3 HD, BTG1, ETV6, and TP53 muts; 64% total patients): 17 patients progressed during induction MTR (34%), 24 patients whose disease responded to MTR proceeded to dose-intensive consolidation (22 received EA, 2 received myeloablative consolidation with BCNU/Thiotepa); 8 of 24 patients progressed (33%), including 1 of the 2 patients that received autologous stem cell transplantation; 4 patients received no further therapy after induction and were observed; each of these 4 patients progressed. Five patients received maintenance therapy after induction (4 with lenalidomide and 1 with rituximab); 3 of these patients progressed (1 patient started lenalidomide shortly after MTR and progressed within the first 6 months of treatment). Overall, 64% of the patients in the high-risk genetic subgroup have progressed, and all 15 deaths occurred in this group. Right panel: low-risk group (n = 28 patients, no high-risk aberrations at the 4 loci; 36% total patients). None of these patients progressed during the first 6 months of induction therapy with MTR. Overall, 20 of these patients proceeded to consolidation (19 received EA and 1 received myeloablative consolidation with BCNU/Thiotepa); of these, only 1 has progressed (5%). Five patients received no therapy after induction; only 2 of these patients have progressed. Three patients received maintenance therapy after induction (each received lenalidomide); none of these patients have progressed. Overall, 11% of patients in the low-risk genetic subgroup have progressed and none have died. (B) Kaplan-Meier estimates of the survival curves for PFS for the genetic high-risk group patients who received consolidation (n = 24), and (C) for the genetic low-risk group patients who received consolidation (n = 20). Among those patients who received consolidation therapy, the high-risk genetic subgroup has had 8 progression events (33%) with median PFS 4.8 years, whereas the low-risk genetic subgroup has had only 1 progression event (5%) with median PFS not reached.
Notably, the basis for the high-risk genetic subgroup is not significantly confounded by clinical factors, other mutations, specific CNAs, tumor mutational burden, or surgical approach (biopsy vs resection). However, the overall abundance of CNAs was significantly higher in the high-risk genetic subgroup (P = .011; supplemental Tables 7 and 8).
Correlation with clinical factors
We performed Cox proportional hazard multivariate analysis to evaluate the significance of the high-risk aberrations at the 4 loci (6p CN-LOH/6p21.3 HD, or mutations in BTG1/ETV6/TP53) in the context of other baseline clinical factors including age, Karnofsky performance status, prognostic scores of the International Extranodal Lymphoma Study Group (IELSG)33 and Memorial Sloan Kettering Cancer Center,34 intraocular lymphoma, and receipt of consolidation and maintenance therapy. Patient age trended with shorter PFS (P = .016) and shorter OS (P = .049) by Cox univariate analysis but was not significant after multivariate analysis.
The high-risk aberration signature significantly correlated with shorter PFS in both univariate (HR, 2.57; P = 4.6e−5) and multivariate analysis (HR, 4.10; P = 4.9e−6), as well as with significantly shorter OS in univariate (HR, 2.46; P = .024) and a trend of shorter OS in multivariate analysis (HR, 2.03; P = .10; Table 3; Figure 2C-D). Among 15 deceased patients, 10 deaths occurred in patients who progressed during the first 6 months, 1 in a patient that progressed after consolidation, and 4 in patients whose tumors progressed after response to MTR but who did not receive consolidation. There were no deaths among patients without high-risk genomic aberrations (Figure 2D). Although the clinical prognostic indices correlated with shorter PFS (Memorial Sloan Kettering Cancer Center score: HR, 1.71; P = .041) and shorter OS (IELSG risk group: HR, 5.01; P = .015) by univariate analysis, neither were significant in multivariate analysis. The high-risk genomic signature was the only identified baseline prognostic factor that significantly correlated with shorter PFS in both univariate and multivariate analyses (Table 3). The correlation of these high-risk aberrations with PFS remained significant after multivariate analysis in both the discovery set (n = 45) and the validation set (n = 33), as well as in the prospectively treated patients (n = 54; supplemental Figures 8 and 9).
Importantly, receipt of dose-intensive chemotherapy consolidation, including nonmyeloablative as well as myeloablative,15 was significantly associated with both superior PFS as well as OS, both by univariate and multivariate analysis (Table 3). There were no significant differences in the clinical characteristics or in the response to induction between patients who received consolidation in the high-risk (n = 24) and low-risk (n = 20) groups, or between patients who proceeded to consolidation, maintenance, or no therapy (supplemental Tables 9 and 10).
Chromosome 6p CN-LOH/6p21.3 HD and HLA-DR expression
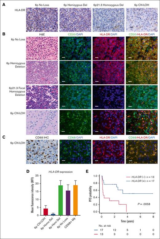
Given the correlation between chromosome 6p CN-LOH/6p21.3 HD and PFS, we tested the hypothesis that these lesions might affect expression of genes involved in antigen presentation, as a mechanism to escape immune surveillance. We focused on HLA-DR, given previous work demonstrating that loss of MHC class II gene expression correlates with shorter survival in systemic DLBCL and that a significant fraction of PCNSL cases lack HLA-DR expression.7 Immunohistochemical assessment demonstrated that HLA-DR was consistently expressed by lymphoma cells and by infiltrating cells in PCNSL cases with intact/diploid chromosome 6p as well as those with hemizygous deletion of 6p21.3. Cases with 6p21.3 focal HD or 6p CN-LOH consistently showed minimal to absent HLA-DR expression, except by cells within the stromal microenvironment. (Figure 4A).
Correlation of HLA-DR expression with chromosome 6p CNA status in PCNSL. (A) Expression of HLA-DR in PCNSL was demonstrated by immunohistochemistry (IHC) in different genomic groups of 6p. Tumors with no loss at 6p or with hemizygous (1 copy) deletion at 6p21.3 exhibited stronger expression of HLA-DR than tumors with HD at 6p21.3 or CN-LOH at 6p. Original magnification, ×400. Scale bar, 20 μm. Hematoxylin and eosin (H&E) counterstain. (B) Expression of HLA-DR in PCNSL was demonstrated by in situ hybridization and colocalization with CD20 and CD68. Multiplex fluorescence in situ hybridization probes were used to colocalize coexpression of HLA-DR (red) with CD20 (green) in 30 diagnostic FFPE specimens. Original magnification, ×400. Scale bar, 20 μm. DAPI (4’,6-diamidino-2-phenylindole; blue) counterstain was used to localize nuclei. Additional example images are provided in supplemental Figure 9. (C) 6p CN-LOH with colocalization of HLA-DR (red) and the macrophage (MΦ) marker CD68 (green). CD68 IHC was used to localize tumor macrophages. (D) HLA-DR expression by mean fluorescence intensity (MFI) in different 6p CNA subgroups and infiltrating macrophages (CD68+) as a positive internal control. Negative HLA-DR coexpression by CD20+ lymphoma cells, defined as MFI 2 standard deviations below the mean MFI of HLA-DR expressed by tumor-associated macrophages (n = 5 cases), was detected in each of the 2 6p21.3 focal HD cases and in 9 of the 10 6p CN-LOH cases tested. Pairwise comparisons showed that the MFI of HLA-DR expression by lymphoma was significantly lower in PCNSL with 6p CN-LOH (n = 10) and 6p21.3 focal HD (n = 2) than with 6p hemizygous deletion (n = 9, P = .0007 and P = .00022, respectively), to 6p no loss (n = 9, P = .013 and P = .0029, respectively), and to CD68+ macrophages (P = .0022 and P = .0024, respectively). There was no significant difference in the MFI of HLA-DR expression by lymphoma cells among tumors with 6p hemizygous deletion, 6p no loss, and infiltrating macrophages, nor between 6p CN-LOH and 6p focal HD. P values are calculated from 2-sided t test. (E) Kaplan-Meier analysis demonstrates that PCNSL cases with negative tumor expression of HLA-DR exhibited shorter PFS than HLA-DR–positive PCNSL (P = .0058 by 2-sided log-rank test). Absent HLA-DR expression by lymphoma was associated with a trend toward shorter OS (data not shown).
Correlation of HLA-DR expression with chromosome 6p CNA status in PCNSL. (A) Expression of HLA-DR in PCNSL was demonstrated by immunohistochemistry (IHC) in different genomic groups of 6p. Tumors with no loss at 6p or with hemizygous (1 copy) deletion at 6p21.3 exhibited stronger expression of HLA-DR than tumors with HD at 6p21.3 or CN-LOH at 6p. Original magnification, ×400. Scale bar, 20 μm. Hematoxylin and eosin (H&E) counterstain. (B) Expression of HLA-DR in PCNSL was demonstrated by in situ hybridization and colocalization with CD20 and CD68. Multiplex fluorescence in situ hybridization probes were used to colocalize coexpression of HLA-DR (red) with CD20 (green) in 30 diagnostic FFPE specimens. Original magnification, ×400. Scale bar, 20 μm. DAPI (4’,6-diamidino-2-phenylindole; blue) counterstain was used to localize nuclei. Additional example images are provided in supplemental Figure 9. (C) 6p CN-LOH with colocalization of HLA-DR (red) and the macrophage (MΦ) marker CD68 (green). CD68 IHC was used to localize tumor macrophages. (D) HLA-DR expression by mean fluorescence intensity (MFI) in different 6p CNA subgroups and infiltrating macrophages (CD68+) as a positive internal control. Negative HLA-DR coexpression by CD20+ lymphoma cells, defined as MFI 2 standard deviations below the mean MFI of HLA-DR expressed by tumor-associated macrophages (n = 5 cases), was detected in each of the 2 6p21.3 focal HD cases and in 9 of the 10 6p CN-LOH cases tested. Pairwise comparisons showed that the MFI of HLA-DR expression by lymphoma was significantly lower in PCNSL with 6p CN-LOH (n = 10) and 6p21.3 focal HD (n = 2) than with 6p hemizygous deletion (n = 9, P = .0007 and P = .00022, respectively), to 6p no loss (n = 9, P = .013 and P = .0029, respectively), and to CD68+ macrophages (P = .0022 and P = .0024, respectively). There was no significant difference in the MFI of HLA-DR expression by lymphoma cells among tumors with 6p hemizygous deletion, 6p no loss, and infiltrating macrophages, nor between 6p CN-LOH and 6p focal HD. P values are calculated from 2-sided t test. (E) Kaplan-Meier analysis demonstrates that PCNSL cases with negative tumor expression of HLA-DR exhibited shorter PFS than HLA-DR–positive PCNSL (P = .0058 by 2-sided log-rank test). Absent HLA-DR expression by lymphoma was associated with a trend toward shorter OS (data not shown).
To colocalize gene expression more definitively within cell populations, we used multiplex fluorescence in situ hybridization probes to determine coexpression of HLA-DR with CD20 in 30 available diagnostic FFPE specimens of PCNSL from 78 patients in this study (Figure 4B). In situ hybridization was also performed to colocalize HLA-DR and CD68 expression by macrophages, as a positive internal control (Figure 4C).
Negative HLA-DR expression by CD20+ lymphoma cells, defined as mean fluorescence intensity 2 standard deviations below the mean fluorescence intensity of HLA-DR expressed by tumor-associated CD68+ macrophages, was scored in each of the 2 PCNSL tumors with 6p21.3 focal HD, and 9 of the 10 PCNSL tumors analyzed with 6p CN-LOH (Figure 4; supplemental Figure 11). HLA-DR expression by lymphoma cells in tumors with hemizygous deletion or with intact 6p alleles was similar to expression by tumor macrophages, and significantly higher than tumors with 6p CN-LOH or 6p21.3 HD (Figure 4D). These results demonstrate a significant correlation between 6p CN-LOH/6p21.3 HD and low expression of HLA-DR, an established, independent biomarker of shorter survival in systemic DLBCL.6 In our study, PCNSL cases with negative tumor expression of HLA-DR exhibited shorter PFS than HLA-DR–positive PCNSL (P = .0058 by log-rank test; Figure 4E).
Novel recurrent splice site mutations of BTG1 and ETV6 in PCNSL
Given the significant correlation between mutations of the transcriptional coactivator BTG1 and PFS, we further examined the specific BTG1 mutations. The antiproliferative activity of BTG1 is linked to its physical association with transcriptional cofactors that regulate the expression and/or messenger RNA stability of genes including MYC.32,BTG1 mutations were enriched in our series, detected in 28% of PCNSL cases, compared with a frequency of 11% in systemic DLBCL.32 The established genomic aberrations of BTG1 in systemic DLBCL involve missense mutations, often targeting the α2 helix (amino acid residues 35-53).35 Fifty-five percent of the BTG1 mutations in our PCNSL series were localized to the α2 helix domain, most commonly substitution at codon Q36 by a histidine residue (Q36H). The BTG1 Q36H mutation is the most common BTG1 mutation in systemic DLBCL32 and was detected in 4 patients with PCNSL in our study. The most common BTG1 mutations in our series were recurrent splice site mutations targeting the conserved splice donor sequence after exon 1, occurring at complementary DNA positions c.148+1 to c.148+6, which, to our knowledge, have not previously been described to be enriched in PCNSL. Among 6 patients with BTG1 exon 1 splice donor mutations, 4 progressed within the first 6 months, 2 of whom have died. The genome from 1 of these 2 fatal, MTR-refractory cases contained 2 distinct BTG1 exon 1 splice donor mutations, likely present within distinct subclonal populations. (supplemental Table 11).
Although ETV6 mutations are not prognostically significant as an individual genomic biomarker, 64% of patients (n = 14) with mutations in the ETV6 transcription factor (n = 22) were recurrent splice site mutations targeting the conserved splice donor sequence after exon 1 at complementary DNA positions c.33+1 to c.33+3. In this cohort, 9 of 14 (64%) patients with PCNSL with these ETV6 c.33+1 to c.33+3 splice site mutations progressed (supplemental Table 12).
Discussion
Here, the application of targeted NGS, integrating mutation, copy number, and zygosity analyses of diagnostic specimens from newly diagnosed patients with PCNSL has led to the identification of a high-risk molecular subgroup based on genomic aberrations involving 4 loci (chromosome 6p, BTG1, ETV6, and TP53). To our knowledge, these may represent the first genomic biomarkers that correlate with resistance to a standard, high-dose methotrexate-based regimen, a problem of great importance in PCNSL. Our results are consistent with a foundation of evidence that correlates aberrations in the expression of antigen presentation genes (in the HLA region at chromosome 6p21.3) with adverse outcomes in non-Hodgkin lymphoma,6-8,36 and also support the significant roles of 2 tumor suppressor genes associated with the MCD subtype, BTG1 and ETV65 as well as the tumor suppressor gene TP5337 in the pathogenesis of high-risk PCNSL.
We propose that the high-risk aberration signature involving the 4 loci (6p CN-LOH/6p 21.3 HD and BTG1, ETV6, and TP53 mutations) may provide valuable biomarkers for risk stratification in future clinical trials in PCNSL (Figure 3). Expression of HLA-DR may also be considered in risk assessment. Although it will be important to determine whether these genomic biomarkers also predict risk of early progression with other methotrexate-based regimens, it is notable that a relatively high rate of early progression or death is observed across many regimens, with lower rates of progression associated with more intensified combination strategies.10-17 Significantly, it has also been demonstrated in prospective trials that ∼20% of patients with PCNSL experience durable response to methotrexate-based induction, exceeding 2 years, without consolidation, brain radiotherapy, or maintenance, supportive of a low-risk clinical phenotype.16
Notably, whereas 17 of 50 patients (34%) from the high-risk genetic subgroup progressed during methotrexate-based induction, none of the 28 patients from the low-risk genetic subgroup progressed during induction. Moreover, only 1 of 19 patients (5.3%) from the low-risk genetic subgroup have progressed after consolidation using EA, a regimen that in Alliance 51101 yielded survival outcomes similar to myeloablative therapy but which does not require autologous stem cell rescue.11,15,22,24,38 Therefore, application of these biomarkers may lead to strategies that apply less dose-intensive treatment strategies for lower-risk patients based on their mutational and CNA profiles. This information may also be of value in the real-world, resource-limited setting, in which MTR induction followed by modified EA consolidation has been recently shown to be feasible and yield encouraging results in PCNSL.39
Of significance, a subset of patients with disease refractory to upfront MTR experienced response durations of >1 year with lenalidomide or ibrutinib used in salvage and/or maintenance (Table 2). These results suggest that patients with high-risk genetic aberrations may benefit from strategies that apply lenalidomide upfront, as is being studied in the Alliance trial A51901, or Bruton tyrosine kinase inhibitors plus chemotherapy 40 as in Temozolomide, Etoposide, Doxil, Dexamethasone, Ibrutinib, Rituximab.3
We identified a unique genomic landscape involving chromosome 6p CN-LOH, identifying, to our knowledge, for the first time the prognostic significance of uniparental disomy in PCNSL. Previous studies identified frequent sites of CN-LOH in follicular lymphoma,41 mantle cell lymphoma,42 and primary mediastinal large B-cell lymphoma.43 CN-LOH of chromosome 6p was previously detected in a study using single-nucleotide polymorphism arrays involving 19 cases of PCNSL, however functional and prognostic correlates were not described.44 In other studies, 6p CN-LOH was shown to correlate with loss of HLA expression and relapse in leukemia45 as well as in immunotherapy-resistant aplastic anemia.46-48 Here, we demonstrate frequent segmental CN-LOH at 6p, involving 6p21.3, and correlate it, to our knowledge, for the first time with loss of HLA-DR expression and high-risk PCNSL. We also identified CN-LOH at distal 17p involving theTP53 gene locus that was associated with methotrexate resistance and a fatal outcome. Further genomic sequencing plus expression analyses are needed to fully elucidate the oncogenic mechanisms associated with 6p CN-LOH and other loci affected by CN-LOH in PCNSL.
Although recent advances in serial circulating tumor DNA profiling have provided insights into prognostication in CNS lymphomas,49,50 we anticipate that determination of risk based on tumor genetics, incorporating mutations, copy number, and zygosity aberrations (instead of circulating tumor DNA), represents the gold standard and is requisite to facilitate insights into tumor biology that promote precision medicine and therapeutic advances.
To an extent, our results agree with the Hernandez-Verdin study,9 which identified high-risk genomic clusters (CS1 and CS3) enriched for mutations in ETV6 and BTG1. Distinct from their analysis, our study identified high-risk uniparental disomy involving 6p and mutations of TP53, leading to the development of a genomic prognostic classifier based on aberrations at 4 loci. Additionally, our study analyzes the rate of disease progression in a relatively uniform program of high-dose methotrexate-based induction and in a cohort in which the majority received dose-intensive consolidation.
Prospective clinical trials are warranted to further validate the genomic biomarkers of risk identified in this study, as well as to evaluate their role in other induction and consolidation regimens. Nevertheless, the clinical outcomes of this PCNSL cohort, with respect to rates of disease progression during MTR induction and stable disease after consolidation, mirror outcomes observed in multicenter and international experience11,15,22,23 (Figure 2A-B), and the OS aligns with the IELSG prognostic score. In addition, we evaluated a racially and ethnically diverse population using diagnostic tumor specimens from multiple centers.51,52
Finally, of note, the phenotype of BTG1-knockout mice is characterized by a defect in the growth and migration of neuronal stem cells within the subventricular zone,53 suggesting that pathways regulated by BTG1 may also modulate lymphoma dissemination in the brain. Further studies are warranted to characterize the unique recurrent BTG1 exon 1 splice donor mutations identified in this study and to assess their potential impact on binding partners and function within the context of the brain microenvironment.
Acknowledgments
The authors are grateful for the expertise of Jessica Van Ziffle, and the technical contributions of Jonathan Chan, Enza Gaviola, Erin Honda, and other staff of the University of California San Francisco (UCSF) Clinical Cancer Genomics Laboratory.
D.A.S. is supported by the Morgan Adams Foundation, the Yuvaan Tiwari Foundation, the Ross Family, the Panattoni Family Foundation, the UCSF Glioblastoma Precision Medicine Program sponsored by the Sandler Foundation, the UCSF Department of Pathology Experimental Neuropathology Endowment Fund, and the UCSF Program for Breakthrough Biomedical Research. J.L.R. is supported by the National Institutes of Health, National Cancer Institute (R01CA139-83-01A1). This study was also supported by Leukemia & Lymphoma Society.
Authorship
Contribution: H.G., S.M., K.W.W., W.P.D., D.A.S., and J.L.R. conceptualized and designed the study; K.W.W., W.P.D., M.T., D.A.S., and J.L.R. provided study materials or recruited patients; H.G., S.M., A.M.R., A.B., L.C., M.T., M.L., K.W.W., W.P.D., D.A.S., and J.L.R. collected and assembled data; H.G., S.M., A.M.R., K.W.W., M.T., W.P.D., D.A.S., and J.L.R. analyzed and interpreted the data; H.G., A.M.R., K.W.W., W.P.D., D.A.S., and J.L.R. wrote the manuscript; and all authors approved the final manuscript and are accountable for all aspects of the work.
Conflict-of-interest disclosure: J.L.R. has consulted for Gilead, and receives research funding from Incyte and Nurix. The remaining authors declare no competing financial interests.
Correspondence: James L. Rubenstein, Division of Hematology/Oncology, Department of Medicine, University of California, San Francisco, M1282 Box 1270, San Francisco, CA 94143; email: james.rubenstein@ucsf.edu.
References
Author notes
Presented, as an oral platform presentation at the 2023 17th International Congress of Malignant Lymphoma, Lugano, Switzerland, 13 to 17 June 2023; and presented, in part, at the 2022 annual meeting of the American Society of Hematology, New Orleans, LA, 10 to 13 December 2022.
Data can be found in the Sequence Read Archive (accession number PRJNA1182299).
Anonymized clinical and demographic data on PCNSL cases considered in this study, as well as tumor mutational data and other relevant data are provided in supplemental Tables 1, 2, and 4.
The full-text version of this article contains a data supplement.


![Genomic aberrations 6p CN-LOH/6p21.3 focal HD and BTG1/ETV6/TP53 mutations (muts) are associated with early disease progression and shorter survival in PCNSL. (A-B) Kaplan-Meier estimates of PFS and OS for the total 78-patient cohort. Median follow-up: 3.5 years (95% confidence interval [CI], 2.6-4.8). Median PFS: 3.5 years (95% CI, 2.8 to NA); 35 progression events. Median OS: 11.2 years (95% CI, 9.8 to NA); 15 deaths. (C-D) PFS and OS of the genetic subgroups in the 78-patient cohort. Kaplan-Meier survival analysis demonstrates that the subgroup with 6p CN-LOH/6p21.3 HD had the earliest progression (n = 16 patients, 12 progressed, median PFS, 0.8 years; 95% CI, 0.2 to NA), followed by the subgroup with BTG1/ETV6/TP53 mut but without 6p CN-LOH/6p21.3 HD (n = 34 patients; 20 progressed; median PFS, 2.8 years; 95% CI, 1.0 to NA). Of patients without such genomic aberrations (none subgroup, n = 28 patients), there were 3 progressions (median PFS not reached). The subgroup of patients with 6p CN-LOH/6p21.3 HD and BTG1/ETV6/TP53 mut had shorter OS than the subgroup without these aberrations: BTG1/ETV6/TP53 (8 deaths; median OS, 9.8 years; 95% CI, 5.7 to NA), 6p CN-LOH/6p21.3 HD (7 deaths; median OS, 11.2 years; 95% CI, 7.3 to NA), and none (0 deaths). Cox proportional hazards regression model (univariate and multivariate) was used to estimate the HR and P value for the association of aberrations at the 4 loci with PFS and OS. Log-rank test was also used to compare survival differences among 3 patient groups and between any 2 patient groups. Of note, in 2-group comparisons, 6p CN-LOH/6p21.3 HD and BTG1/ETV6/TP53 subgroups are not significantly different in PFS (P = .3) and OS (P = .7), but they both have significantly shorter PFS (P = 2.2e−5 and P = 8.4e−5, respectively) and OS (P = .009 and P = .012, respectively) than the none subgroup. The inclusion or exclusion of the 2 patients that did not receive temozolomide had no significant impact on the conclusions drawn from the univariate and multivariate Cox proportional hazards model for PFS and OS.](https://ash.silverchair-cdn.com/ash/content_public/journal/bloodadvances/9/5/10.1182_bloodadvances.2024014460/5/m_blooda_adv-2024-014460-gr2.jpeg?Expires=1765149403&Signature=jdfUi0hQlqVA3IMLQpyB0JuZrrr-OBnthWMdYQq4JisjLiJVe-lLSnV2RKac9H0qixbeVcOdUaakir~UGleG-U8tOYofiOJaaUOyVZaomn7nCBQvpF5t8hECJ6trvKZsdHtb21dTNwv~ozcgdAUM87XP--sz3cZslJ6SuWRzaN8lh~fKTsFJ1aqXKiLtnaAphdFGz5wFUE9f~TQtBi74NCun~PPQG2UZXSk6DbOycdiu9tI8JPMLgjxtZK35HEq9SQytfq4wW8SxITwDR27qzVJ83b8W6d3Zt4ZfxES1sAYGgJIp3gPzqd0EZCOPgSMU1w~Y1T5Wgn3jusnEi3AX7A__&Key-Pair-Id=APKAIE5G5CRDK6RD3PGA)


![Genomic aberrations 6p CN-LOH/6p21.3 focal HD and BTG1/ETV6/TP53 mutations (muts) are associated with early disease progression and shorter survival in PCNSL. (A-B) Kaplan-Meier estimates of PFS and OS for the total 78-patient cohort. Median follow-up: 3.5 years (95% confidence interval [CI], 2.6-4.8). Median PFS: 3.5 years (95% CI, 2.8 to NA); 35 progression events. Median OS: 11.2 years (95% CI, 9.8 to NA); 15 deaths. (C-D) PFS and OS of the genetic subgroups in the 78-patient cohort. Kaplan-Meier survival analysis demonstrates that the subgroup with 6p CN-LOH/6p21.3 HD had the earliest progression (n = 16 patients, 12 progressed, median PFS, 0.8 years; 95% CI, 0.2 to NA), followed by the subgroup with BTG1/ETV6/TP53 mut but without 6p CN-LOH/6p21.3 HD (n = 34 patients; 20 progressed; median PFS, 2.8 years; 95% CI, 1.0 to NA). Of patients without such genomic aberrations (none subgroup, n = 28 patients), there were 3 progressions (median PFS not reached). The subgroup of patients with 6p CN-LOH/6p21.3 HD and BTG1/ETV6/TP53 mut had shorter OS than the subgroup without these aberrations: BTG1/ETV6/TP53 (8 deaths; median OS, 9.8 years; 95% CI, 5.7 to NA), 6p CN-LOH/6p21.3 HD (7 deaths; median OS, 11.2 years; 95% CI, 7.3 to NA), and none (0 deaths). Cox proportional hazards regression model (univariate and multivariate) was used to estimate the HR and P value for the association of aberrations at the 4 loci with PFS and OS. Log-rank test was also used to compare survival differences among 3 patient groups and between any 2 patient groups. Of note, in 2-group comparisons, 6p CN-LOH/6p21.3 HD and BTG1/ETV6/TP53 subgroups are not significantly different in PFS (P = .3) and OS (P = .7), but they both have significantly shorter PFS (P = 2.2e−5 and P = 8.4e−5, respectively) and OS (P = .009 and P = .012, respectively) than the none subgroup. The inclusion or exclusion of the 2 patients that did not receive temozolomide had no significant impact on the conclusions drawn from the univariate and multivariate Cox proportional hazards model for PFS and OS.](https://ash.silverchair-cdn.com/ash/content_public/journal/bloodadvances/9/5/10.1182_bloodadvances.2024014460/5/m_blooda_adv-2024-014460-gr2.jpeg?Expires=1765149404&Signature=W8BkkHLWQtZDTrh5hwiyOdq3Egwyjc2h0X7VA0lcv5Z2Iu1CmBPYkJyEbLdDPKXMMa~eKSfvIx0QAP3zMm25FRIpIBrLvfp5uneQRqAzjtWpL52bEfyJp6lfA8SL~gHr3KgD3HuiWeh8cXfyjeiLfm3ZYnMw8nFMOtq7LKpkyYoHkRuSATJu1r5XFU1W~PqRtwECViW9YAkLxBUL3K8LywtesW~-CCvZIvSV22-Ws5GdMthjAK6h2HRlSIHsYSGWvvZ8FTqv4ryp~f2pa4nPjbdHt~P9sEe1H0hmqaRcEyAIO7uxpGA5pEVwhicVdnAZwUiTThQsZMxJIPUH06UyLw__&Key-Pair-Id=APKAIE5G5CRDK6RD3PGA)

