Key Points
When not bound to a surface, FXII adopts a closed conformation that is resistant to activation by plasma kallikrein.
Intramolecular interactions between the FN2, kringle, and catalytic domains maintain the closed conformation.
Visual Abstract
In plasma, the zymogens factor XII (FXII) and prekallikrein reciprocally convert each other to the proteases FXIIa and plasma kallikrein (PKa). PKa cleaves high-molecular-weight kininogen (HK) to release bradykinin, which contributes to regulation of blood vessel tone and permeability. Plasma FXII is normally in a “closed” conformation that limits activation by PKa. When FXII binds to a surface during contact activation it assumes an “open” conformation that increases the rate of activation by PKa. Mutations in FXII that disrupt the closed conformation have been identified in patients with conditions associated with excessive bradykinin formation. Using FXII structures from the AlphaFold database, we generated models for the closed form of human FXII that we tested with site-directed mutagenesis. The models predict multiple interactions between the fibronectin type 2 (FN2), kringle, and catalytic domains involving highly conserved amino acids that restrict access to the FXII activation cleavage sites. Based on the model, we expressed FXII with single–amino acid substitutions and studied their effects on FXII activation by PKa. Replacements for Arg36 in the FN2 domain; Glu225, Asp253, or Trp268 in the kringle domain; or Lys346 near the activation cleavage site were activated >10-fold faster by PKa than wild-type FXII. Adding these proteins to plasma resulted in rapid HK cleavage due to markedly enhanced reciprocal activation with prekallikrein. The results support a model that explains the behavior of FXII in solution. Conformational changes involving the identified amino acids likely occur when FXII binds to a surface to facilitate activation.
Introduction
Factor XII (FXII) is the zymogen of the plasma serine protease FXIIa.1-3 As part of the kallikrein-kinin system (KKS), FXIIa proteolytically converts prekallikrein (PK) to the protease plasma kallikrein (PKa).1-5 PKa in turn converts FXII to FXIIa and cleaves high-molecular-weight kininogen (HK) to release bradykinin.1-5 At least 2 mechanisms regulate the reciprocal activation process. The serpin C1-inhibitor (C1-INH) is the main plasma regulator of FXIIa and PKa.6-9 In the common form of the disorder hereditary angioedema (HAE), excessive bradykinin production due to C1-INH deficiency causes episodic soft tissue swelling that can be life-threatening.7-9 FXIIa and PKa inhibitors reduce angioedema in patients with C1-INH deficiency, consistent with important roles for both proteases in HAE.10,11 A second regulatory mechanism is intrinsic to FXII. The noncatalytic “heavy chain” of FXII restricts FXII activation by PKa, limiting the rate of FXII-PK reciprocal activation.1,3,12,13 In some patients with HAE, this inhibitory role is lost due to a mutation that allows the heavy chain to be separated from the rest of FXII.14-16 This results in enhanced reciprocal activation that overrides the normal regulatory function of C1-INH. Reciprocal FXII-PK activation also increases when FXII and PK bind to surfaces during a process called contact activation, in which surface binding induces changes in FXII that negate the inhibitory effect of the heavy chain.4,5,12,17
Recent work suggests that interactions involving the fibronectin type 2 (FN2) and kringle (KNG) domains on the heavy chain maintain FXII in a functionally “closed” form in solution that is relatively resistant to activation by PKa.1,3,12,18 Removal of the FXII FN2 domain18 or replacement of the FN2 or KNG domain with the corresponding domain from the homologous protein hepatocyte growth factor activator12 changes FXII to a functionally “open” form that is activated by PKa at least 10-fold more rapidly than wild-type FXII (FXII-WT). The structural basis for heavy chain inhibition of FXII activation is not known because full-length structures for FXII or FXIIa are not available. Using the program AlphaFold (AF),19 we studied models of human and mouse FXII that showed interactions between the FN2, KNG, and catalytic domains (CD) that restrict access to the FXII activation cleavage sites. Guided by the models, we used site-directed mutagenesis to verify the importance of specific amino acids in maintaining the FXII closed form.
Materials and methods
Reagents are listed in supplemental Figure 1; and antibodies are listed in supplemental Figure 2.
Structure modeling
A detailed description of the strategy used to prepare the human FXII model in this study is presented in supplemental Figure 3A-D. Molecular graphics and interdomain interaction analyses of FXII structures from the AF database, as well as predicted by AF version 2.3 and 3.0,19-22 were performed with ChimeraX software (Resource for Biocomputing, Visualization, and Informatics, University of California, San Francisco, CA).23 Based on template modeling scores, predicted alignment error values, and comparison with models for FXII from other species, we chose a structure for human FXII in complex with corn trypsin inhibitor (CTI) for further analysis. Key interdomain interactions in the final model are listed in Table 1. Comparisons of FXII protein sequences from vertebrate species in the UniProt and National Center for Biotechnology Information databases were performed as previously described (supplemental Figure 4).24,25
Recombinant proteins
Preparation of recombinant FXII-WT and variant human and mouse FXIIs is described in supplemental Figure 5. Amino acid substitutions introduced into human FXII are listed in Table 2.
Chromogenic assays
Experiments were conducted in Polyethylene glycol (PEG)-20000–coated polypropylene tubes. FXII (100 nM) was incubated with 12.5 nM PKa or 2.5 nM FXIa in HEPES buffer (20 mM N-2-hydroxyethylpiperazine-N′-2-ethanesulfonic acid, pH7.4; 100 mM NaCl; 0.1% PEG-8000) buffer at 37°C. Aliquots (20 μL) were removed at various times and reactions were stopped with Polybrene (0.1 mg/mL) and soybean trypsin inhibitor (500 nM). S-2302 (500 μM final concentration) was added, and rates of substrate cleavage (change in optical density at 405 nm/min) were determined on a spectrophotometer. Protease generated was derived from standard curves made with pure FXIIa. Results are averages of 3 separate experiments.
FXII cleavage assessed with sodium dodecyl sulfate–polyacrylamide gel electrophoresis (SDS-PAGE)
FXII (1 μM) was incubated with 125 nM PKa in HEPES buffer. At various times, aliquots were removed into reducing sample buffer, size fractionated on NuPAGE 4% to 12% Bis-Tris gradient gels (Invitrogen) and stained with Coomassie blue. Densitometry analysis of FXII zymogen band disappearance was performed with GelAnalyzer 19.1 software (I. Lazar Jr and I. Lazar Sr, www.gelanalyzer.com; last accessed 10 October 2023).
Western blots of human plasma
Reactions were run in PEG-20000–coated polypropylene tubes. FXII-deficient plasma (40 μL) was mixed with phosphate-buffered saline (PBS; 80 μL) containing FXII (final concentration, 140 or 400 nM) and incubated in the absence or presence of kaolin (40 μg) at 37°C. Aliquots were removed at various times into nonreducing SDS sample buffer, size fractionated on 7.5% polyacrylamide-SDS gels, and transferred to nitrocellulose. FXII, PK, and XI activation were analyzed by western blot using horseradish peroxidase (HRP)-conjugated polyclonal immunoglobulin G (IgG) and chemiluminescence, as previously described.26 For assessing HK cleavage, a polyclonal primary IgG and fluorescent secondary IgG were used. Densitometry was performed with GelAnalyzer version 19.1.
FXII binding assay
Microtiter plates (96 well) were coated overnight at 4°C with 100 μL 50 mM carbonate buffer (pH 9.6) containing 20 μg/mL anti-PK IgG 5C8,27 blocked with PBS containing 2% bovine serum albumin at room temperature for 60 minutes, then washed 3× with PBS/0.1% Tween-20. Wells were filled with 100 μL diluent buffer (90 mM HEPES [pH 7.2], 100 mM NaCl, 1% bovine serum albumin, 0.1% Tween-20) containing PK (5 μg/mL) for 90 minutes, followed by 100 μL diluent buffer containing FXII or FXIIa for 90 minutes. HRP-conjugated anti-hemagglutinin IgG (1:5000) in 100 μL diluent buffer was added for 90 minutes, then 100 μL substrate solution (5 mg o-phenylenediamine in 12 mL citrate-phosphate [pH5.0] with 12 μL 30% H2O2) was added. Reactions were stopped after 15 minutes with 50 μL 2.5 M H2SO4, and optical density at 490 nm was measured. Values for 30 μg/mL recombinant FXII-WT represent 100% binding.
FXII pull-down assay
Protein G agarose beads (25 μL) were mixed with IgG 5C8 (30 μg), incubated for 2 hours at room temperature, then washed 3× with Tris-buffered saline. In experiment 1, 5C8 beads were mixed with 10 μg plasma FXII or FXIIa, alone or with PK. In experiment 2, PK lacking an active site serine (PK-Ala559)28 was mixed with plasma FXII, or recombinant FXII. Reactions were incubated overnight (∼14 hours) at 4°C with rotation in the presence of 5 μM Phe-Pro-Arg-chloromethylketone (FPRCK). Beads were washed 3× with Tris-buffered saline and eluted with nonreducing SDS sample buffer. Samples were size fractionated on 10% polyacrylamide-SDS gels and either stained with Coomassie blue (experiment 1) or transferred to nitrocellulose and probed with anti–FXII HRP-conjugated IgG (experiment 2). Each reaction was performed in duplicate.
The activated partial thromboplastin time assay is described in supplemental Figure 6.
Single-molecule Förster resonance energy transfer (smFRET) is described in supplemental Figure 7.
HK cleavage in mice
Procedures with mice were approved by the Vanderbilt University animal care and use committee. FXII (0.15 mg/kg) in 50 μL PBS was infused into FXII-deficient C57Bl/6 mice through a tail vein. Plasma was prepared from blood collected from tail veins into a one-tenth volume of 3.2% sodium citrate and analyzed by nonreducing western blots with rabbit anti-mouse HK IgG.16
Results
A model for human FXII
Figure 1A shows a schematic diagram of the human FXII polypeptide. A short sequence at the N terminus is followed by FN2, first epidermal growth factor (EGF1), fibronectin type 1 (FN1), second epidermal growth factor (EGF2), and KNG domains; a proline-rich region (PRR); an activation loop (Cys340 to Arg353); and a CD.1,3 During conversion to α-FXIIa, FXII is cleaved by PKa after Arg353, converting the CD into a fully active conformation.1-5 A second cleavage of unknown significance occurs after Arg343.3,29
A model for human FXII. (A) Schematic diagram of human FXII showing the positions of the heavy chain N-terminal peptide (N-term, orange-red), fibronectin type 2 (FN2, purple), epidermal growth factor 1 (EGF1, brown), fibronectin type 1 (FN1, magenta), EGF2 (dark gray), and kringle (KNG, light green) domains, the proline-rich region (PRR, dark green), the activation loop (light gray) and the catalytic domain (CD, yellow). The position of an anion-binding site (ABS) between FN2 and EGF1 is indicated in light blue, the activation cleavage site at Arg353 is indicated by a blue arrow, and the active site serine residue (Ser544) is indicated by the black bar. (B) AF-adjusted prediction (supplemental Figure 3C) for full-length human FXII shown as molecular surface representations. The 2 images shown are rotated 180° relative to each other. The color scheme is identical to that in panel A. Positions for the cleavage sites at Arg343 and Arg353 are indicated in dark blue. Most of the activation loop (Cys340-Arg353) is buried between the KNG and CD. (C) Predicted intramolecular interactions between the FXII FN2 domain (purple), KNG domain (light green), activation loop (light gray), and CD (yellow) are shown as cartoon and stick diagrams. Important basic amino acids are shown in dark blue, acidic amino acids in red, and tryptophan residues in olive. Positions of Arg343 and Arg353 are indicated in dark blue on the peptide backbone of the activation loop. The positions of Leu266 and Val359 on the peptide backbone are indicated. Hydrogen bonds are shown as dashed light blue lines, and cation-π interactions as dashed orange lines.
A model for human FXII. (A) Schematic diagram of human FXII showing the positions of the heavy chain N-terminal peptide (N-term, orange-red), fibronectin type 2 (FN2, purple), epidermal growth factor 1 (EGF1, brown), fibronectin type 1 (FN1, magenta), EGF2 (dark gray), and kringle (KNG, light green) domains, the proline-rich region (PRR, dark green), the activation loop (light gray) and the catalytic domain (CD, yellow). The position of an anion-binding site (ABS) between FN2 and EGF1 is indicated in light blue, the activation cleavage site at Arg353 is indicated by a blue arrow, and the active site serine residue (Ser544) is indicated by the black bar. (B) AF-adjusted prediction (supplemental Figure 3C) for full-length human FXII shown as molecular surface representations. The 2 images shown are rotated 180° relative to each other. The color scheme is identical to that in panel A. Positions for the cleavage sites at Arg343 and Arg353 are indicated in dark blue. Most of the activation loop (Cys340-Arg353) is buried between the KNG and CD. (C) Predicted intramolecular interactions between the FXII FN2 domain (purple), KNG domain (light green), activation loop (light gray), and CD (yellow) are shown as cartoon and stick diagrams. Important basic amino acids are shown in dark blue, acidic amino acids in red, and tryptophan residues in olive. Positions of Arg343 and Arg353 are indicated in dark blue on the peptide backbone of the activation loop. The positions of Leu266 and Val359 on the peptide backbone are indicated. Hydrogen bonds are shown as dashed light blue lines, and cation-π interactions as dashed orange lines.
The model for human FXII in the AF database (AF P00748, supplemental Figure 3A) was described by Frunt et al.30 It differs from AF FXII models for most terrestrial vertebrates in several respects. A comparison of the P00748 FXII model with the mouse model (Q80YC5, supplemental Figure 3B) shows the CD of P00748 rotated with respect to the rest of the molecule. Because of this rotation, a highly conserved bond between the side chain of Lys346 in the activation loop and an Asp251-Asn-Asp253 motif on the KNG domain is missing. Indeed, in P00748 the KNG domain and activation loop are relatively distant and are not predicted to interact. We performed analyses of P00748 using AF-Multimer software and identified conditions that altered the P00748 structure so that it forms the Lys346 interaction with Asp251-Asn-Asp253 (supplemental Figure 3C-D). The highest confidence score was for a model of human FXII in complex with the inhibitor CTI (supplemental Figure 3E). A subsequent FXII structure obtained with AF version 3.0 predicted the Lys346-KNG interaction (supplemental Figure 3F), as well as many other intramolecular interactions observed in models in supplemental Figure 3B-D, without the need for CTI. Based on our analysis we chose the structure for human FXII in complex with CTI (supplemental Figure 3C) as a guide for mutagenesis studies and concluded that the outlier status of the original P00748 structure reflected errors in the database model.
In the model in Figure 1B, domains in the noncatalytic heavy chain region form a ring-like structure, with multiple hydrogen bonds forming between the FN2 and KNG domains, KNG and the activation loop, and FN2 and the CD. AF did not assign a structure to the PRR, displaying it as a disordered and highly extended linker (supplemental Figure 3C). The PRR is removed from images in Figure 1B for clarity. The FXII activation cleavage sites at Arg353 and Arg343 are on opposite faces of the molecule (dark blue in Figure 1B). The activation peptide between these residues is buried between the KNG and CD. Furthermore, the Arg353-Val354 and Arg343-Leu344 bonds that are cleaved during FXII activation are also buried in the structure, perhaps explaining why FXII in solution is activated relatively slowly by PKa.
The model predicts 22 electrostatic interactions between residues on FN2, KNG, the activation loop, and CD (Figure 1C; Table 1) that appear to be important for the structure of the heavy chain and its relationship to the activation peptide and CD. Two clusters of interactions involving Lys346 in the activation loop and Arg36 in the FN2 domain appear to be central to the structure. As discussed, Lys346 interacts with the Asp251-Asn-Asp253 consensus binding site in the KNG domain. It also forms cation-π bonds with Trp257 and Trp268 on KNG. Arg36 forms electrostatic bonds with Glu225 in the KNG domain and Glu502 in the CD, and hydrophobic contacts with Leu266 (KNG) and Val359 (CD). The residues shown in Figure 1C are conserved across species (supplemental Figure 4) and form bonds with other conserved residues (Table 1).
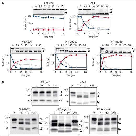
Closed and open forms of FXII
As discussed, FXII-WT is activated relatively slowly by PKa when not bound to a surface.12,28,31 For purposes of this study, the rate for this reaction represents the closed form of FXII (Figure 2A-B). We reported that ΔFXII, which lacks a heavy chain, is activated by PKa ∼10 to 40-fold faster than FXII-WT in the absence of a surface (Figure 2A-B).12,16 For this study, the activation rate for ΔFXII represents a functionally open form of FXII. These terms will be applied to recombinant FXII variants in the following sections solely to indicate their susceptibility to activation. Although introduced mutations likely cause conformational changes that render FXII more susceptible to activation by PKa, the terms “closed” and “open” are not meant to imply specific structural changes.
FXII activation. (A-C) Activation of FXII by (A-B) PKa or (C) FXIa. One hundred nanomolar FXII-WT, FXII lacking most of its heavy chain region (ΔFXII), or FXII variants with single–amino acid substitutions were incubated with PKa (12.5 nM) or FXIa (2.5 nM) at 37°C. For panels A-C, at indicated times, aliquots were removed and tested for FXIIa generation by chromogenic assay. Results represent averages ± 1 standard deviation (SD) for at least 3 experiments. (D) FXII cleavage by PKa. One micromolar FXII-WT (left) or the variant FXII-Ala346 (right), was incubated with 125 nM PKa. At indicated time, samples were removed into reducing sample buffer and size fractionated by SDS-PAGE. Positions of molecular mass standards are shown on the left. Shown on the right are positions of standards for the zymogen FXII band (Z) and the heavy chain (HC) and light chain (LC) of FXIIa. (E) Densitometric quantification of FXII Z band disappearance in reactions with PKa identical to those shown in panel D. The curves show changes in Z band intensity as a percent of the intensity at 0 minutes. Each point represents the average for 2 experiments. (F) FXII-Ala544 (left), FXII-Ala268, Ala544 (middle), and FXII-Ala502, Ala544 (right), 100 nM each, was incubated with 12.5 nM PKa at 37°C. At indicated times, samples were removed into reducing SDS sample buffer, size fractionated by SDS-PAGE, and transferred to nitrocellulose membranes. Immunoblotting was with an HRP-conjugated anti-FXII IgG. Positions of molecular mass standards are shown on the left. Positions of standards for the Z band, and the HC, and LC of FXIIa are indicated at the right of each image. Shown are representative blots for experiments that were run in duplicate.
FXII activation. (A-C) Activation of FXII by (A-B) PKa or (C) FXIa. One hundred nanomolar FXII-WT, FXII lacking most of its heavy chain region (ΔFXII), or FXII variants with single–amino acid substitutions were incubated with PKa (12.5 nM) or FXIa (2.5 nM) at 37°C. For panels A-C, at indicated times, aliquots were removed and tested for FXIIa generation by chromogenic assay. Results represent averages ± 1 standard deviation (SD) for at least 3 experiments. (D) FXII cleavage by PKa. One micromolar FXII-WT (left) or the variant FXII-Ala346 (right), was incubated with 125 nM PKa. At indicated time, samples were removed into reducing sample buffer and size fractionated by SDS-PAGE. Positions of molecular mass standards are shown on the left. Shown on the right are positions of standards for the zymogen FXII band (Z) and the heavy chain (HC) and light chain (LC) of FXIIa. (E) Densitometric quantification of FXII Z band disappearance in reactions with PKa identical to those shown in panel D. The curves show changes in Z band intensity as a percent of the intensity at 0 minutes. Each point represents the average for 2 experiments. (F) FXII-Ala544 (left), FXII-Ala268, Ala544 (middle), and FXII-Ala502, Ala544 (right), 100 nM each, was incubated with 12.5 nM PKa at 37°C. At indicated times, samples were removed into reducing SDS sample buffer, size fractionated by SDS-PAGE, and transferred to nitrocellulose membranes. Immunoblotting was with an HRP-conjugated anti-FXII IgG. Positions of molecular mass standards are shown on the left. Positions of standards for the Z band, and the HC, and LC of FXIIa are indicated at the right of each image. Shown are representative blots for experiments that were run in duplicate.
Recombinant FXII
To establish the importance of the amino acids in Table 1 for maintaining FXII in a closed form, FXII complementary DNAs encoding alanine replacements of single amino acids were prepared (Table 2; supplemental Figure 5). We studied 12 conserved residues (Arg36, Asp61, Glu225, Asp253, Leu266, Trp268, Arg343, Lys346, Val359, Gln501, Glu502, and Glu551) and 6 nonconserved residues (Lys45, Asp264, Arg265, Arg345, Arg362, and Glu411) predicted to be involved in intramolecular interactions. Three residues not predicted to form interdomain interactions (Lys41, Lys47, and Asn230) were selected for controls. Because the Asp251/Asp253 and Trp257/Trp268 pairs are predicted to interact with a single amino acid (Lys346), we only analyzed replacements for Asp253 and Trp268.
FXII-Ala253 was unstable in culture, so we replaced it with FXII-Lys253.12 FXII-Ala61 was not secreted, and FXII-Ala268 and FXII-Ala502 were heavily proteolyzed (supplemental Figure 5B). FXII-Ala268 and FXII-Ala502 were modified by replacing the active site serine (Ser544) with alanine (FXII-Ala268,544 and FXII-Ala502,544). This stabilized both proteins (supplemental Figure 5B), indicating proteolysis was at least partly autocatalytic. All other variants were expressed as stable zymogens (supplemental Figure 5A) that had activity in an activated partial thromboplastin time assay comparable with FXII-WT (supplemental Figure 6). This indicates that the substitutions did not disrupt surface-mediated FXII activation or α-FXIIa activation of PK or FXI.
FXII activation
Most FXII variants were activated by PKa similarly or only slightly faster than FXII-WT (Figure 2A-B). Four variants, FXII-Ala36, FXII-Ala225, FXII-Lys253, and FXII-Ala346 were activated comparably with ΔFXII (Figure 2A-B) consistent with a functionally open conformation. FXII-Ala266, which is predicted to form a hydrophobic bond with Ala36, was activated at an intermediate rate between those of FXII-WT and ΔFXII (Figure 2A). FXIa is a homolog of PKa that also activates FXII.3 FXIa activated ΔFXII, FXII-Ala36, FXII-Ala225, FXII-Lys253 and FXII-Ala346 at comparable rates and, as with PKa, activated FXII-Ala266 at an intermediate rate (Figure 2C).
Proteolytic cleavage of FXII after Arg353 and Arg343 converts the 80-kDa FXII polypeptide to the 50-kDa heavy chain and 30-kDa light chain (CD) of α-FXIIa (Figure 2D). On reducing SDS-PAGE, loss of the 80-kDa band is more rapid with FXII-Ala346 than with FXII-WT (Figure 2D). To verify that the amidolytic activity in Figure 2A-C reflects conversion of FXII to FXIIa, and not changes in FXIIa catalytic efficiency between variants, we compared cleavage of FXII variants with FXII-WT by reducing SDS-PAGE, and densitometry (Figure 2E). Variants displaying the highest activities in the amidolytic assay had more rapid disappearance of the 80-kDa band, consistent with increased conversion to FXIIa. Activation of FXII-Ala268,544 and FXII-Ala502,544 could not be analyzed by activity-based assays because the proteins lack active site serine residues. However, their cleavage can be assessed by the SDS-PAGE approach. FXII with alanine replacing Ser544 (FXII-Ala544), FXII-Ala268,544 and FXII-Ala502,544 were incubated with PKa. FXII-Ala268,544 is activated more rapidly than FXII-Ala544 (Figure 2F) and comparably with FXII-Ala346 (Figure 2D), whereas FXII-Ala502,Ala544 is activated moderately faster than FXII-Ala544 (Figure 2F).
Mixing FXII and PK in solution results in reciprocal conversion to FXIIa and PKa by a process initiated by activity intrinsic to the FXII zymogen (supplemental Figure 7A).3,12,13,16,29 Reciprocal activation is more rapid in reactions with FXII-Ala,32 FXII-Ala225, FXII-Lys253, and FXII-Ala346 compared with FXII-WT (supplemental Figure 7B), and comparable with reactions with ΔFXII (supplemental Figure 7A).3,12,13,16,29 The FXII variants do not spontaneously activate in the absence of PK and are not activated faster by FXIIa (supplemental Figure 8), suggesting the open conformation primarily facilitates activation by PKa. Taken as a whole, the data support the conclusion that noncovalent interactions involving Arg32 on the FN2 domain; Glu225, Asp251/Asp253, Trp268, and Val266 on the KNG domain; and Lys346 on the activation peptide are involved in maintaining the FXII closed conformation. The importance of the interactions centered on Arg36 and Lys346 are supported by mutagenesis studies with mouse FXII (supplemental Figure 9).
FXII KNG domain
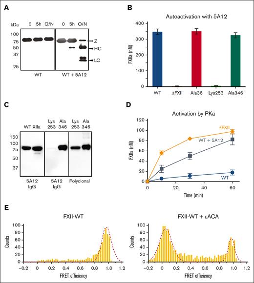
Previously, Ravon et al showed that an IgG (F1) to the FXII KNG domain induced slow FXII autoactivation.33 The anti-FXII IgG 5A12 recognizes the FXII heavy chain,34 and as F1, induces autoactivation of FXII-WT (Figure 3A-B), as well as of FXII-Ala36 and FXII-Ala346 (Figure 3B). It did not induce autoactivation of ΔFXII, which lacks a heavy chain (Figure 3B). Interestingly, 5A12 did not induce autoactivation of FXII-Lys253 (Figure 3B). On western blots, 5A12 recognizes FXII-WT, α-FXIIa, and FXII-Ala346, but not FXII-Lys253. This suggests that Asp253 is at, or near, the 5A12 recognition site (Figure 3C) and implies that 5A12 may disrupt the KNG interaction with Lys346. Consistent with this, 5A12 increases the rate of FXII activation by PKa (Figure 3D). As shown in supplemental Figure 8, FXII-Ala346 are not susceptible to activation by FXIIa in solution. This suggests that the ability of 5A12 to induce autoactivation does not solely reflect its effect on FXII conformation. The bivalent antibody may serve as a contact surface by bringing 2 FXII molecules into proximity to each other.
The FXII KNG domain and protein conformation. (A) FXII-WT (400 nM) was incubated with vehicle (left panel) or an equimolar concentration of IgG 5A12 (right panel). At indicated times, samples were removed into reducing SDS sample buffer, size fractionated by SDS-PAGE, and transferred to nitrocellulose membranes. Immunoblotting was with an HRP-conjugated anti-FXII IgG. Positions of molecular mass standards are shown on the left. Positions of standards for the Z band, and the HC, and LC of FXIIa are indicated at the right of each image. (B) FXII-WT, ΔFXII, FXII-Ala32, FXII-Lys253, and FXII-Ala346 (400 nM) were incubated overnight (O/N) with an equimolar concentration of IgG 5A12. FXIIa generation was assessed by chromogenic substrate cleavage. (C) FXII-WT (WT), FXIIa-WT (XIIa), FXII-Lys253, and FXII-Ala346 (200 ng) were size fractionated by SDS-PAGE, transferred to nitrocellulose membrane, and immunoblotted with IgG 5A12 (left and middle) or polyclonal anti-FXII IgG (right). (D) One hundred nanomolar FXII-WT (WT), ΔFXII, or FXII-WT mixed with 100 nM IgG 5A12 (WT + 5A12) was incubated with PKa (12.5 nM) at 37°C. At indicated times, aliquots were removed and tested for FXIIa generation by chromogenic assay. (E) smFRET efficiency histograms of FXII S544A in the absence (left panel) or presence (right panel) of 100 mM εACA. Representative graphs are shown. Each experiment was done in triplicate. Gaussian distribution is indicated by red dashed lines. The number of each population is indicated at the left of each image.
The FXII KNG domain and protein conformation. (A) FXII-WT (400 nM) was incubated with vehicle (left panel) or an equimolar concentration of IgG 5A12 (right panel). At indicated times, samples were removed into reducing SDS sample buffer, size fractionated by SDS-PAGE, and transferred to nitrocellulose membranes. Immunoblotting was with an HRP-conjugated anti-FXII IgG. Positions of molecular mass standards are shown on the left. Positions of standards for the Z band, and the HC, and LC of FXIIa are indicated at the right of each image. (B) FXII-WT, ΔFXII, FXII-Ala32, FXII-Lys253, and FXII-Ala346 (400 nM) were incubated overnight (O/N) with an equimolar concentration of IgG 5A12. FXIIa generation was assessed by chromogenic substrate cleavage. (C) FXII-WT (WT), FXIIa-WT (XIIa), FXII-Lys253, and FXII-Ala346 (200 ng) were size fractionated by SDS-PAGE, transferred to nitrocellulose membrane, and immunoblotted with IgG 5A12 (left and middle) or polyclonal anti-FXII IgG (right). (D) One hundred nanomolar FXII-WT (WT), ΔFXII, or FXII-WT mixed with 100 nM IgG 5A12 (WT + 5A12) was incubated with PKa (12.5 nM) at 37°C. At indicated times, aliquots were removed and tested for FXIIa generation by chromogenic assay. (E) smFRET efficiency histograms of FXII S544A in the absence (left panel) or presence (right panel) of 100 mM εACA. Representative graphs are shown. Each experiment was done in triplicate. Gaussian distribution is indicated by red dashed lines. The number of each population is indicated at the left of each image.
FXII smFRET
Previously, we showed that the lysine analog epsilon-aminocaproic acid (εACA) accelerates FXII/PK reciprocal activation, possibly by disrupting a Lys/Arg binding interaction involving the FXII KNG domain.12 We labeled the FN2 domain and CD of FXII lacking an active site serine residue (FXII-Ser544) with the FRET pair AF555 and AF647 (supplemental Figure 10). In the absence of εACA (Figure 3E, left panel) the FRET efficiency (0.97) indicates that the FRET pair are separated by ≤29 Å (±0.72 Å; supplemental Figure 10). This is in agreement with the model of FXII in complex with CTI (Figure1B) but not with the original AF P00748 model (supplemental Figure 3A) in which the estimated distance between the fluorophores is ∼40 Å. εACA causes a large shift centered around a FRET efficiency of 0.05 (Figure 3E, right panel) indicating a displacement of FN2 away from the CD (≥74 ± 8 Å) with a small population still displaying high FRET efficiency consistent with the original FXII form.
FXII binding to PK
FXII-WT binds weakly to PK immobilized by an antibody (5C8) to its CD, whereas α-FXIIa-WT binds with greater affinity (Figure 4A-B). This suggests that conversion of FXII to α-FXIIa exposes a PK binding site. FXII variants with purported open structures (FXII-Ala36, FXII-Ala225, FXII-Ala346) bind to PK in their zymogen forms comparably with α-FXIIa, whereas closed forms (FXII-Ala47, FXII-Ala264, FXII-Ala345, FXII-Ala551) bind similarly to FXII-WT (Figure 4B). FXII binding to PK in solution was tested in a pull-down assay using IgG 5C8 bound to agarose beads. In the absence of PK, neither FXII nor FXIIa is removed from solution (Figure 4C). A mixture of PK and FXIIa, but not PK and zymogen FXII, results in precipitation of both proteins. The interaction between recombinant FXII-WT and PK is weak (Figure 4D), but variants FXII-Lys253, FXII-Ala225, and FXII-Ala346 were precipitated with PK more efficiently (Figure 4D). PK lacking an active site serine (PK-Ala559) was used in the latter experiments to avoid FXII activation. These results indicate that conversion of FXII from a functionally closed form to an open form involves conformational changes that expose a binding site for PK.
FXII binding to PK. (A) Standard curve of different concentrations (1-120 μg/mL) of WT FXII or FXIIa binding to plate-immobilized PK. Results are shown as optical density values, measured as described in “Methods.” (B) Binding of WT FXII and FXIIa, and FXII variants (30 μg/mL) to plate-immobilized PK. Values are shown as a percent of the signal for FXII-WT (assigned a value of 100%) ± 1 SD. (C) Plasma FXII or FXIIa (10 μg) was incubated O/N with anti-PK IgG beads alone or with plasma PK (10 μg) at 4°C. (D) Plasma or recombinant FXII (10 μg) were incubated O/N with anti-PK IgG beads and 10 μg PK lacking an active site serine (PK-Ala559) at 4°C. For panels C and D. After incubation, the beads were washed, samples were eluted with nonreducing SDS sample buffer, size fractionated by SDS-PAGE, and either (C) stained with Coomassie blue or (D) transferred to nitrocellulose membranes and probed with anti–FXII HRP-conjugated IgG. Positions of molecular mass standards are shown on the left. Positions of standards for PK and FXII/FXIIa are indicated at the right of each image. Shown are representative gels/blots for experiments that were run in duplicate.
FXII binding to PK. (A) Standard curve of different concentrations (1-120 μg/mL) of WT FXII or FXIIa binding to plate-immobilized PK. Results are shown as optical density values, measured as described in “Methods.” (B) Binding of WT FXII and FXIIa, and FXII variants (30 μg/mL) to plate-immobilized PK. Values are shown as a percent of the signal for FXII-WT (assigned a value of 100%) ± 1 SD. (C) Plasma FXII or FXIIa (10 μg) was incubated O/N with anti-PK IgG beads alone or with plasma PK (10 μg) at 4°C. (D) Plasma or recombinant FXII (10 μg) were incubated O/N with anti-PK IgG beads and 10 μg PK lacking an active site serine (PK-Ala559) at 4°C. For panels C and D. After incubation, the beads were washed, samples were eluted with nonreducing SDS sample buffer, size fractionated by SDS-PAGE, and either (C) stained with Coomassie blue or (D) transferred to nitrocellulose membranes and probed with anti–FXII HRP-conjugated IgG. Positions of molecular mass standards are shown on the left. Positions of standards for PK and FXII/FXIIa are indicated at the right of each image. Shown are representative gels/blots for experiments that were run in duplicate.
FXII activation of the KKS
In FXII-deficient plasma reconstituted with FXII-WT, inducing contact activation with kaolin leads to decreased intensity of FXII, PK, and FXI bands, and formation of high-molecular-weight species representing FXIIa, PKa, and FXIa in complex with plasma inhibitors (Figure 5A, top).26 These changes do not occur in the absence of kaolin (Figure 5A, bottom). In the absence of kaolin, reconstituting FXII-deficient plasma with FXII-Ala36 (Figure 5B, top) or FXII-Ala346 (Figure 5B, bottom) causes changes in FXII and PK similar to those induced by kaolin in plasma with FXII-WT. This is consistent with open forms of FXII accelerating reciprocal activation with PK independently of a surface. FXIIa is a poor FXI activator in the absence of a surface,26,27 explaining the apparent absence of FXI activation in experiments with FXII-Ala32 and FXII-Ala346 (Figure 5B, right column).
Activation of the KKS in human plasma. (A) Human FXII-deficient plasma was supplemented with 400 nM FXII-WT and incubated in the presence (top row) or absence (bottom row) of kaolin (2.5 mg/mL). Kaolin will induce contact activation in plasma. (B) Human FXII-deficient plasma was supplemented with 400 nM FXII-Ala36 (top row) or FXII-Ala346 (bottom row). For all experiments, FXII-supplemented plasma was incubated at 37°C. Samples were removed at the indicated times into nonreducing sample buffer, size fractionated by SDS-PAGE, and transferred to nitrocellulose membranes. Membranes were developed with antibodies to FXII (left), PK (middle), or FXI (right). Positions of molecular mass standards in kilodaltons are shown to the left of each panel. Positions for free FXII and FXIIa (XII[a]), free PK and PKa (PK[a]), and FXI and FXIa; and FXIIa, PKa, and FXIa in complex with plasma protease inhibitors (XIIa + INH, PKa + INH, and XIa + INH) are shown to the right of each panel. Note that free FXIa migrates more slowly than free FXI in panel A (right column). Shown are representative blots for experiments that were run in duplicate.
Activation of the KKS in human plasma. (A) Human FXII-deficient plasma was supplemented with 400 nM FXII-WT and incubated in the presence (top row) or absence (bottom row) of kaolin (2.5 mg/mL). Kaolin will induce contact activation in plasma. (B) Human FXII-deficient plasma was supplemented with 400 nM FXII-Ala36 (top row) or FXII-Ala346 (bottom row). For all experiments, FXII-supplemented plasma was incubated at 37°C. Samples were removed at the indicated times into nonreducing sample buffer, size fractionated by SDS-PAGE, and transferred to nitrocellulose membranes. Membranes were developed with antibodies to FXII (left), PK (middle), or FXI (right). Positions of molecular mass standards in kilodaltons are shown to the left of each panel. Positions for free FXII and FXIIa (XII[a]), free PK and PKa (PK[a]), and FXI and FXIa; and FXIIa, PKa, and FXIa in complex with plasma protease inhibitors (XIIa + INH, PKa + INH, and XIa + INH) are shown to the right of each panel. Note that free FXIa migrates more slowly than free FXI in panel A (right column). Shown are representative blots for experiments that were run in duplicate.
Previously, we showed that adding ΔFXII, but not FXII-WT, to human plasma causes rapid HK cleavage due to accelerated PK conversion to PKa (Figure 6A, top).16 Rapid HK cleavage also occurs if FXII-Ala36, FXII-Lys253, or FXII-Ala346 are added to plasma (Figure 6A, bottom). Similarly, infusing ΔFXII, FXII-Ala36, FXII-Lys253, or FXII-Ala346 into FXII-deficient mice leads to rapid HK cleavage, whereas infusing FXII-WT does not (Figure 6B). These data show that open forms of FXII accelerate PK activation and HK cleavage in plasma, likely by overwhelming the capacity of C1-INH to control FXII and PK activation.16
HK cleavage in human plasma and in mice. (A) Human FXII-deficient plasma was supplemented with FXII-WT, ΔFXII, FXII-Ala36, FXII-Lys253, and FXII-Ala346 (140 nM) and incubated at 37°C. At indicated times, samples were removed into non-reducing sample buffer, size fractionated by SDS-PAGE, transferred to nitrocellulose membranes, and probed with goat anti-human HK IgG. Positions of markers for uncleaved HK (white arrow) and cleaved HKa forms (black arrows) are indicated to the right of each image. Western blots underwent densitometry scanning to generate the curves shown below each western blot. Curves show the disappearance of HK (blue), appearance of HKa intermediate (single cleavage, gray), and appearance of the final form of HKa (2 cleavages, red). Percentile values were assigned to each band based on comparison to the density of the HK band at time 0 (assigned a value of 100%). Data are averages of 2 experiments. (B) FXII-deficient mice received intravenous infusions of FXII-WT, ΔFXII, FXII-Ala36, FXII-Lys253, or FXII-Ala346 to achieve estimated plasma concentrations of 40 nM. Shown are nonreducing western blots of plasma collected 0, 15, or 30 minutes, or ∼16 hours (O/N) after infusion. Blots were developed with anti-murine HK IgG. Positions of markers for HK (white arrows) and cleaved HKa forms (black arrows) are indicated to the right of each image. Positions of molecular mass markers are shown on the left. Shown are representative blots for experiments that were run in duplicate.
HK cleavage in human plasma and in mice. (A) Human FXII-deficient plasma was supplemented with FXII-WT, ΔFXII, FXII-Ala36, FXII-Lys253, and FXII-Ala346 (140 nM) and incubated at 37°C. At indicated times, samples were removed into non-reducing sample buffer, size fractionated by SDS-PAGE, transferred to nitrocellulose membranes, and probed with goat anti-human HK IgG. Positions of markers for uncleaved HK (white arrow) and cleaved HKa forms (black arrows) are indicated to the right of each image. Western blots underwent densitometry scanning to generate the curves shown below each western blot. Curves show the disappearance of HK (blue), appearance of HKa intermediate (single cleavage, gray), and appearance of the final form of HKa (2 cleavages, red). Percentile values were assigned to each band based on comparison to the density of the HK band at time 0 (assigned a value of 100%). Data are averages of 2 experiments. (B) FXII-deficient mice received intravenous infusions of FXII-WT, ΔFXII, FXII-Ala36, FXII-Lys253, or FXII-Ala346 to achieve estimated plasma concentrations of 40 nM. Shown are nonreducing western blots of plasma collected 0, 15, or 30 minutes, or ∼16 hours (O/N) after infusion. Blots were developed with anti-murine HK IgG. Positions of markers for HK (white arrows) and cleaved HKa forms (black arrows) are indicated to the right of each image. Positions of molecular mass markers are shown on the left. Shown are representative blots for experiments that were run in duplicate.
Discussion
FXIIa contributes to bradykinin generation by activating PK, and drives contact activation–induced coagulation by activating FXI.1-5 PKa, in turn, activates FXII at a relatively slow rate in solution.3,17,26,31 The KKS probably continuously idles at a low-level through this mechanism.35,36 Dysregulation of this process leads to excessive bradykinin production in the genetic disorder HAE. In 1 form of HAE, a mutation in the FXII PRR introduces a protease cleavage site that allows separation of the heavy chain from the CD.15-17 The resulting truncated FXII species (ΔFXII) is activated 10 to 40 times more rapidly than full-length FXII, implying the heavy chain normally restricts the rate of FXII activation in solution. Prior work implicated 2 parts of the heavy chain, the FN2 and KNG domains, in this regulatory role.3,16,18 The goal of the work presented here is to propose a model for human FXII that explains the effect of the heavy chain on FXII activation, and specifically the effects of the FN2 and KNG domains on this process.
Crystal structures are available for the FXII CD and parts of the heavy chain,32,36-38 but there is, to our knowledge, no structure for the whole molecule that provides information regarding the relationship of the heavy chain to the CD. To address this, we modeled human FXII using AF.19-22 Previously, Frunt et al described a model in the AF database for human FXII, designated P00748.30 A feature of this model is that the heavy chain forms a circular structure with the FN2 domain interacting with the KNG domain. This intriguing observation seemed relevant to observations with recombinant FXII chimeras indicating that FN2 and KNG are required for the heavy chain to restrict FXII activation.12,18 However, P00748 lacks many of the intramolecular bonds between FN2, KNG, and the CD predicted for most other vertebrate FXII structures. In particular, a bond between the Lys346 side chain and a binding site for Lys/Arg acidic side chains (Asp251-X-Asp253) found in nearly all FXII models, was absent from P00748. The model we selected for guiding mutagenesis was obtained by simulating binding of the inhibitor CTI with P00748. In this model, there were extensive interactions between the FN2 and KNG domains, FN2 and the CD, and the activation loop and KNG that were similar to those found in mouse FXII. Subsequent modeling with a more recent version of AF (version 3.0) agreed with the model we selected but did not require CTI. Of note, in FXII bound to CTI, the peptide bonds cleaved by PKa to convert FXII to α-FXIIa are buried between the CD and KNG domains. This feature, which provides an explanation for the slow rate of activation of FXII by PKa, is not found in the original P00748 structure.
We refer to FXII-WT as being in a closed form that is relatively resistant to activation, whereas truncated ΔFXII and some full-length FXII variants are in an open form that is activated at a rate at least 10-fold higher than for FXII-WT.12,13,16,17 These terms are used here as functional definitions that describe sensitivity to PKa, and not to imply specific conformational changes in each structure. However, we recognize that transition from the closed to an open form likely involve conformational changes that expose the activation cleavage sites and a binding site for PK. Previously, we showed that the lysine analog ε-ACA increases the rate of FXII activation by PKa. ε-ACA has a similar effect on activation of plasminogen and prothrombin,39,40 by inhibiting interactions between lysine/arginine side chains and KNG domains. In smFRET studies, ε-ACA appeared to induce a major change in FXII conformation, as reflected by the change in position of the FN2 domain relative to the CD. Although we were not able to determine whether similar changes accompany mutations that open the FXII structure, the results raise the possibility that conversion of FXII in a closed form to an open form involves significant conformational change.
The conserved residues Lys346 and Arg32 are central to the model for the closed form of FXII. Lys346, located between the activation cleavage sites at Arg343 and Arg353, forms a hydrogen bond with the consensus binding site for basic amino acids (Asp251-Asn-Asp253) on the KNG domain. The open structures of FXII-Lys253 and FXII-Ala346, as reflected by their high rate of activation by PKa, support the conclusion that this interaction is important to the closed structure. This is supported by the effect of IgG 5A12, which binds in proximity to FXII Asp253, on FXII activation. It is possible that cleavage of Arg343 and Arg353 during FXII activation allows the activation peptide to retract with the KNG domain away from the CD. Our analysis also indicates that a bond between Arg36 on the FN2 domain and Glu225 on the KNG domain are required for the closed conformation, perhaps with a contribution from an interaction between the alkyl group of the Arg32 sidechain and the Leu266 sidechain. FXII binds several proteins on endothelial cell surfaces, including the globular C1q receptor (gC1qR).32,41 Kaira et al reported that the isolated FN2 domain binds to gC1qR, and Arg36 forms 1 of 2 points of contact between them.37 Moreover, we observed accelerated FXII activation by PKa in the presence of gC1qR (Aleksandr Shamanaev and David Gailani, unpublished data, July 2024). Perhaps FXII binding to gC1qR opens the structure by disrupting intramolecular interactions involving Arg36.
The results presented here support the hypothesis that FXII circulates in plasma in a form that is relatively resistant to activation by PKa, with interactions between residues on the FN2 domain (Arg36) and the KNG domain and CD, and between the activation loop (Lys346) and the KNG domain, critical to the structure. It follows that environments that disrupt these interactions will facilitate FXII activation. FXII activation is enhanced by binding to polyanions such as polyphosphate and to surfaces such as kaolin or silica.1-5 Previously, we showed that polyphosphate binding to an anion-binding site on the FXII first EGF domain increases the rate of FXII activation.31 Engaging the anion-binding site may lead to disruption of the bonds involving Arg32 and/or Lys346 as part of the mechanism for surface-induced contact activation. The FXII model presented here is not complete. Our inability to model the FXII PRR is a limitation of this study. The length and amino acid composition of the PRR varies significantly between species, suggesting structural heterogeneity. Ultimately, full-length structures for FXII and FXIIa are needed to fully understand the structural changes that accompany FXII activation.
Acknowledgments
The authors acknowledge the generous support from the National Heart, Lung, and Blood Institute of the National Institutes of Health (grants R35 HL140025, R01HL049413 and R01HL144113) and the Ernest W. Goodpasture Chair in Experimental Pathology for Translational Research, Vanderbilt University Medical Center.
Authorship
Contribution: A.S. conceived the project, expressed and purified recombinant proteins, designed and performed assays characterizing activation of factor FXII (FXII), prekallikrein (PK), and FXI, and contributed to writing the manuscript; Y.M. contributed to modeling FXII; M.B.P. contributed to assessment of FXII and Hepatocyte growth factor activator (Pro-HGFA) sequences across vertebrate species; M.-f.S. developed the binding assay for assessing PK interactions with FXII and FXIIa; Q.C. conducted assays in mice; S.K.D. contributed to designing expression systems for FXII; O.J.T.M contributed to design of the project and writing of the manuscript; J.E. contributed to modeling work and writing the manuscript; D.G. oversaw the project and writing of the manuscript; and B.M.M. conducted structural studies and contributed to writing the manuscript.
Conflict-of-interest disclosure: D.G. receives consultant fees from Anthos, Bayer, Bristol Myers Squibb, and Kanssen with an interest in inhibition of contact activation and the kallikrein-kinin system for therapeutic purposes. The remaining authors declare no competing financial interests.
Correspondence: Aleksandr Shamanaev, Vanderbilt University Medical Center, Room 4914, The Vanderbilt Clinic, 1301 Medical Center Dr Nashville, TN 37232; email: aleksandr.shamanaev@vumc.org.
References
Author notes
Original data, sequences of complementary DNA (cDNA) constructs, or cDNA constructs used in this study are available on request from the author, David Gailani (dave.gailani@vumc.org).
The full-text version of this article contains a data supplement.





![Activation of the KKS in human plasma. (A) Human FXII-deficient plasma was supplemented with 400 nM FXII-WT and incubated in the presence (top row) or absence (bottom row) of kaolin (2.5 mg/mL). Kaolin will induce contact activation in plasma. (B) Human FXII-deficient plasma was supplemented with 400 nM FXII-Ala36 (top row) or FXII-Ala346 (bottom row). For all experiments, FXII-supplemented plasma was incubated at 37°C. Samples were removed at the indicated times into nonreducing sample buffer, size fractionated by SDS-PAGE, and transferred to nitrocellulose membranes. Membranes were developed with antibodies to FXII (left), PK (middle), or FXI (right). Positions of molecular mass standards in kilodaltons are shown to the left of each panel. Positions for free FXII and FXIIa (XII[a]), free PK and PKa (PK[a]), and FXI and FXIa; and FXIIa, PKa, and FXIa in complex with plasma protease inhibitors (XIIa + INH, PKa + INH, and XIa + INH) are shown to the right of each panel. Note that free FXIa migrates more slowly than free FXI in panel A (right column). Shown are representative blots for experiments that were run in duplicate.](https://ash.silverchair-cdn.com/ash/content_public/journal/bloodadvances/9/8/10.1182_bloodadvances.2025015842/2/m_blooda_adv-2025-015842-gr5.jpeg?Expires=1766261843&Signature=rxn5B4jFAl8zJOnD1K-0WLg8fT28WlXFr3hgssgXEMqj2DBvVyozel5fqVp13KzasdBa1wghFn9w8fsVh96NIwYgvjFKivwH4I-iggW0~BE9OPqetoZq7lUe~4qi4735f2XXlgd3aCNd~Tzv1YgVpL4PSm2C7ccys4I9mrKv~EYtUSn7UIHHtsHmHAFpsQxzHNMekQ7yajo1ZGYZdUpJhGB1jC0E3NKikydyMg8eIU2eK4AtptVANY0knglr-Vi~Oc2TMi-ddr8U7CtOFrGMBQ2-8rAjk~HF7zmipUcu~hssY0ZiU3WoVuJO1sF2cloGQEhn1v2o3DHlvTsB5RXI8Q__&Key-Pair-Id=APKAIE5G5CRDK6RD3PGA)






![Activation of the KKS in human plasma. (A) Human FXII-deficient plasma was supplemented with 400 nM FXII-WT and incubated in the presence (top row) or absence (bottom row) of kaolin (2.5 mg/mL). Kaolin will induce contact activation in plasma. (B) Human FXII-deficient plasma was supplemented with 400 nM FXII-Ala36 (top row) or FXII-Ala346 (bottom row). For all experiments, FXII-supplemented plasma was incubated at 37°C. Samples were removed at the indicated times into nonreducing sample buffer, size fractionated by SDS-PAGE, and transferred to nitrocellulose membranes. Membranes were developed with antibodies to FXII (left), PK (middle), or FXI (right). Positions of molecular mass standards in kilodaltons are shown to the left of each panel. Positions for free FXII and FXIIa (XII[a]), free PK and PKa (PK[a]), and FXI and FXIa; and FXIIa, PKa, and FXIa in complex with plasma protease inhibitors (XIIa + INH, PKa + INH, and XIa + INH) are shown to the right of each panel. Note that free FXIa migrates more slowly than free FXI in panel A (right column). Shown are representative blots for experiments that were run in duplicate.](https://ash.silverchair-cdn.com/ash/content_public/journal/bloodadvances/9/8/10.1182_bloodadvances.2025015842/2/m_blooda_adv-2025-015842-gr5.jpeg?Expires=1766381191&Signature=I-OENj4Nb0N9RI5YbWdc~uNa5dRgJhtQoMHq0ZW5QSTZry9CsgoYGaIzQmV6rjlyrdXqjYCjtNtc4wZzVTdhhDmJ9c~ZAaCxY1Nuj4saaw79fd5njkJSAoFYQBXGF7WMKzFU1QGgsHi9M~UYonQzVXwFnQ1o5NIGb7hy3Od9iybUcPNDwLFkLHKYcWGOJnm0tUMwTidw2iVu8nuMuOfuG-2P0A4LQGijJkKUFaofgrg5SG~okPOEfQjmnn7tNuKMYNqta1gXlj-3dATVHJ3i8Iy4XUr-aZWtYsMmmAum-cG~7gNjO1xZy5zrTwj0IjuCnMvCTFvElt-p9zZN8pB6eA__&Key-Pair-Id=APKAIE5G5CRDK6RD3PGA)
