Key Points
The new mouse strain C57BL/6N-Meis1em1Bcca can track the dynamic changes of MEIS1 expression by a GFP reporter and an HA epitope tag.
This tagging strategy provides a platform to study the function and regulation of Meis1 as well as other transcription factors.
Abstract
Myeloid ecotropic viral integration site 1 (MEIS1), a HOX transcription cofactor, is a critical regulator of normal hematopoiesis, and its overexpression is implicated in a wide range of leukemias. Using the clustered regularly interspaced short palindromic repeats (CRISPR)/CRISPR-associated protein-9 (Cas9) gene-editing system, we generated a knock-in transgenic mouse line in which a green fluorescent protein (GFP) reporter and a hemagglutinin (HA) epitope tag are inserted near the translational start site of endogenous Meis1. This novel reporter strain readily enables tracking of MEIS1 expression at single-cell-level resolution via the fluorescence reporter GFP, and facilitates MEIS1 detection and purification via the HA epitope tag. This new Meis1 reporter mouse line provides powerful new approaches to track Meis1-expressing hematopoietic cells and to explore Meis1 function and regulation during normal and leukemic hematopoiesis.
Introduction
Myeloid ecotropic viral integration site 1 (MEIS1) is a HOX transcription cofactor with a 3–amino acid loop extension (TALE) class homeodomain motif.1 MEIS1 is now well recognized as a critical player in both normal and malignant hematopoiesis.2,3 MEIS1 expression is dynamic during hematopoiesis, with the highest levels in hematopoietic stem cells (HSCs) and markedly diminished levels in multiple downstream progenitors except those in the megakaryocytic/erythroid lineage4 (supplemental Figure 1). Consistent with its high expression in HSCs, Meis1 knockout mice are embryonic lethal between embryonic days 11.5 and 14.5, characterized by an absence of functional HSCs and severe bleeding due to the lack of platelets and abnormal vascularization.5,6 Using conditional Meis1 knockout murine models, we and others have shown that Meis1 is also critical in adults for HSC function and the expansion ability of megakaryocytic and erythroid progenitors.7-10 In malignant hematopoiesis, Meis1 was first identified in the BXH-2 myeloid leukemia mouse model at the common site of an ecotropic viral DNA insertion resulting in Meis1 upregulation that, together with similar insertional activation of Hox genes such as Hoxa7 or Hoxa9, contributed to disease onset.11 Interestingly, engineered overexpression of Meis1 alone is not leukemogenic; however, it is highly potent in leukemic transformation in collaboration with a wide range of genes including various Hox and Nup98-Hox fusions, and has been shown to be essential for the transforming capacity and potency of a number of Mll-fusion genes.12-15 MEIS1 overexpression is now linked to many types of human leukemia including those associated with MLL fusions and HOX fusions.15-19 Indeed, Meis1 is now recognized as 1 of the signature genes of leukemic stem cells (LSCs).20,21 Our group has recently shown that Meis1 is essential for the transformation ability of MN1, a non-Mll or Hox-related oncogene, further supporting the likely role of Meis1 as a core component of LSC origin and function.22
Due to the established importance of Meis1 in normal and malignant hematopoiesis, there is much interest in delineating its downstream targets. We and others have successfully identified Meis1 targets associated with leukemogenesis, including Flt3, Trib2, Dlk1, Myb, and Ccnd3,12,23-26 some of which (eg, Trib2, Flt3) have been shown to be capable of partial substitution of Meis1 leukemogenic activity.23,25 However, our understanding of Meis1 transcriptional regulation and of its functional interactions with other proteins remains limited. Major challenges in studying Meis1, particularly in the context of normal hematopoiesis, include the small percentage of hematopoietic cells expressing significant levels of Meis1 and the lack of effective antibodies to detect MEIS1 protein at its endogenous level.
To mitigate these challenges, we have exploited clustered regularly interspaced short palindromic repeats (CRISPR)/CRISPR-associated protein-9 (Cas9)-mediated genome editing to establish a new Meis1 transgenic mouse line, C57BL/6N-Meis1em1Bcca (standing for the first endonuclease-mediated Meis1 mutation line established in the BC Cancer Agency according to Mouse Genome Informatics [MGI] nomenclature; the new allele’s name is Meis1em1Bcca), in which Meis1 expression can be tracked by a green fluorescent protein (GFP) reporter and detected by a hemagglutinin (HA) epitope tag by insertion of an in-frame GFP-P2A-HA tag 5′ of the endogenous Meis1 translational start site (TSS). P2A is a self-cleaving peptide with high cleavage efficiency between open reading frames upstream and downstream of the peptide.27 Therefore, activation of the Meis1 promoter would express a single messenger RNA (mRNA), consisting of a fusion construct of GFP-P2A-HA-Meis1, which will then be separated into a GFP reporter and an HA epitope–tagged MEIS1 via 2A-self-cleavage reaction during translation. This design enables GFP fluorescence to be exploited as a marker for endogenous Meis1 expression and highly effective anti-HA antibodies to be used to detect or enrich for endogenous MEIS1 protein. We show here that GFP expression faithfully reflects the levels and dynamics of Meis1 expression in hematopoiesis, opening the way for analysis of Meis1 expression at the single-cell level and use of Meis1 expression as a marker to enrich for long-term engrafting cells. Additionally, we document the utility of the HA reporter both for single-cell detection of MEIS1 expression and for detection of MEIS1 protein by western blot analysis. This new reporter line thus provides a novel platform for future studies aimed at resolving the key cis-regulatory elements of Meis1 and more fully identifying MEIS1-interacting proteins and targets.
Materials and methods
Generation of C57BL/6N-Meis1em1Bcca mice
To target a GFP-P2A-HA encoding sequence to the TSS of mouse Meis1, sense (5′caccgAGAGAGGCCGATGGCGCAAA) and antisense (5′aaacTTTGCGCCATCGGCCTCTCTc) oligonucleotides were designed according to the CRISPR design tool (http://www.genome-engineering.org/crispr/?page_id=41). Once annealed, these were inserted into the BbsI-digested pX330 plasmid (Addgene, Cambridge, MA; plasmid 42230) based on the protocol published by the Zhang group,28 and the plasmid sequence was confirmed. A donor template for homologous recombination was constructed containing the sequences on each side of the TSS of Meis1 (chr11: 19018230-19018232, mm10). This consisted of a 1.7-kb 5′ arm (chr11:19018233-19019964, mm10) and a 1.2-kb 3′ arm (chr11:19017036-19018229, mm10) between which the GFP-P2A-HA sequence was inserted. Both 5′ and 3′ arm sequences were polymerase chain reaction (PCR) amplified from C57BL/6J mouse genomic DNA with appropriate restriction site overhangs, cloned into the pCR2.1 vector (Thermo Fisher Scientific, Waltham, MA), sequence verified, and then digested to retrieve the designed fragments (XbaI/5′ arm/KpnI, NgoMIV/3′ arm/HindIII). The fragment containing the GFP-P2A-HA sequence was ordered from Thermo Fisher Scientific as GeneArt Strings DNA, cloned into the pCR2.1 vector, sequence verified, and then digested to retrieve the insertion fragment (KpnI/GFP-P2A-HA/NgoMIV). These 3 fragments were ligated together and cloned into the XbaI/HindIII-digested pGL4.23m backbone. The final donor plasmid was then sequence-verified. Both the CRISPR/Cas9 vector targeting the Meis1 TSS and the donor plasmid were transfected into mouse C57BL/6N-derived C2 embryonic stem (ES) cells using Xfect (Takara Bio USA, Inc, Mountain View, CA) according to the manufacturer’s procedure. At 24 hours after transfection, 2000 ES cells were plated on a 10-cm dish and individual clones were picked after 8 to 9 days. Of 33 individual ES clones picked, 3 were demonstrated by PCR analysis and sequencing (detailed sequence and primers information available upon request) to have undergone successful genome editing in at least 1 allele and 1 of them at both alleles. One of the single allele inserted ES clones was aggregated with 8-cell stage C57Bl/6J-TyrC2J embryos. The resultant blastocysts were then transplanted into a pseudopregnant CD-1 mouse. All of these procedures were performed in the Genetic Modeling Centre at the BC Cancer Agency, Vancouver, BC, Canada. Chimeric males shown to be capable of germ line transmission were crossed with C57BL/6J females. Offspring were then genotyped using PCR analysis with the primer set (sequencing primer forward [sPF]: GGGGGAGTTTGCATATTTGTT and sequencing primer reverse [sPR]: TGTCTTTCAGCCACGTTTCA), which can detect both wild-type (WT) Meis1 alleles and Meis1 alleles bearing the GFP-P2A-HA insert (hereafter referred to as the Meis1em1Bcca allele) at the same time on DNA extracted from mouse ear punches as templates (a representative PCR gel is shown in supplemental Figure 2). Given that the C2 ES cells were from the same C57BL/6 background, the experiments presented used F3 mice from interbreeding between F2 Meis1em1Bcca/Meis1wt mice to obtain WT Meis1wt/Meis1wt mice as control, heterozygous Meis1em1Bcca/Meis1wt, or homozygous Meis1em1Bcca/Meis1em1Bcca experimental mice. Mice were bred and maintained at the British Columbia Cancer Agency Animal Resource Centre (ARC) with all protocols approved by the University of British Columbia Animal Care Committee (certificate A13-0063).
Flow cytometric analysis and sorting
Bone marrow (BM) cells were flushed from iliac crests, femurs, and tibias of mice and subjected to ammonium chloride–mediated erythrocyte lysis. As required, these cells were further enriched for lineage-negative (Lin−) cells using the EasySep Mouse Hematopoietic Progenitor Cell Isolation kit (STEMCELL Technologies, Vancouver, BC, Canada) according to the manufacturer’s instructions. Cells were stained and analyzed or sorted using the LSRFortessa cell analyzer or FACSAria III (BD Biosciences, San Jose, CA), respectively. Data acquisition was performed in the presence of 1 μM 4′,6-diamidino-2-phenylindole or 5 μg/mL propidium iodide for gating of the viable cell fraction. Analysis of flow cytometry data was performed using FlowJo analysis software (TreeStar, Ashland, OR). Specific antibodies used are described in supplemental Table 1. To detect HA-tagged MEIS1 expression with rabbit anti-HA antibody through intracellular flow cytometric analysis, cells were stained with fixable viability dye (eFluor 780; Thermo Fisher Scientific) and fixed with 1.6% paraformaldehyde (PFA) for 10 minutes at room temperature, followed by brief permeabilization with ice-cold methanol. Cells were then stained with primary anti-HA rabbit monoclonal antibody (1:50; New England Biolabs and Cell Signaling Technology, Danvers, MA) for 1 hour, followed by Alexa Fluor 594 anti-rabbit secondary antibody (1:2000; Thermo Fisher Scientific).
Western blotting and immunoprecipitation
Cells were lysed in radioimmunoprecipitation assay buffer, subjected to 4% to 12% sodium dodecyl sulfate–polyacrylamide gel electrophoresis, and transferred to a nitrocellulose membrane (Thermo Fisher Scientific). Protein extracted from either 1 million mouse whole BM cells or 200 000 GFP+ cells were loaded in each lane (Figure 3A). For immunoprecipitation (IP) experiments, whole BM cells were first enriched for Lin− cells using the EasySep Mouse Hematopoietic Progenitor Cell Isolation kit and then lysed with Pierce IP Lysis Buffer (Thermo Fisher Scientific). Protein lysate was incubated with Pierce Anti-HA Magnetic Beads (Thermo Fisher Scientific) on ice for 30 minutes for IP following the manufacturer’s instructions. Equal amounts of input and IP samples based on the cell numbers for each mouse strain were loaded on the 4% to 12% sodium dodecyl sulfate–polyacrylamide gel electrophoresis. The blot was incubated with an anti-HA rabbit monoclonal antibody, anti-MEIS1 rabbit chromatin immunoprecipitation grade antibody (Abcam, Cambridge, MA), or anti-actin monoclonal antibody (abm, Inc, Vancouver, BC, Canada) as control, and visualized by enhanced chemiluminescence (GE Healthcare, Little Chalfont, United Kingdom).
Image analysis
Images were acquired on a Leica DMi8 microscope using MetaMorph Premier Acquisition software and postprocessed using ImageJ.
Transplantation experiments
Mouse BM cells were collected in 2% fetal bovine serum in phosphate-buffered saline and nucleated cells were counted using 3% vol/vol acetic acid with methylene blue. For Lin−Sca-1+c-Kit+CD150+CD48− (LSKSLAM) cell transplantation assays, 10 LSKSLAM cells sorted from the test donor BM, Meis1em1Bcca/Meis1wt, or WT control mice with the background of C57BL/6J (CD45.2) were transplanted together with 200 000 B6.SJL-PtprcaPeb3b/BoyJ (Pep3b) (CD45.1) unfractionated whole BM cells as helper cells into lethally irradiated (8.1 Gy) Pep3b CD45.1 congenic recipients. For competition assays, 5000 sorted GFP+ cells or 200 000 GFP− BM cells from test donor Meis1em1Bcca/Meis1wt (CD45.2) mice were transplanted into lethally irradiated (8.1 Gy) CD45.1/CD45.2 F1 congenic recipients together with 200 000 Pep3b (CD45.1) unfractionated BM cells.
Engraftment of test cells into recipients was monitored by peripheral blood (PB) collection from the tail vein of recipient mice at various intervals up to 16 weeks posttransplantation and reconstitution of donor-derived cells was monitored by staining PB cells. Approximately 50 μL of PB was collected, lysed briefly with ammonium chloride, and incubated at 4°C with a combination of fluorochrome-conjugated anti-mouse antibodies (supplemental Table 1). Mice were scored as positive if >1% of total PB-nucleated cells were donor-derived CD45.2 cells.
Results
Establishment of the C57BL/6N-Meis1em1Bcca mouse strain
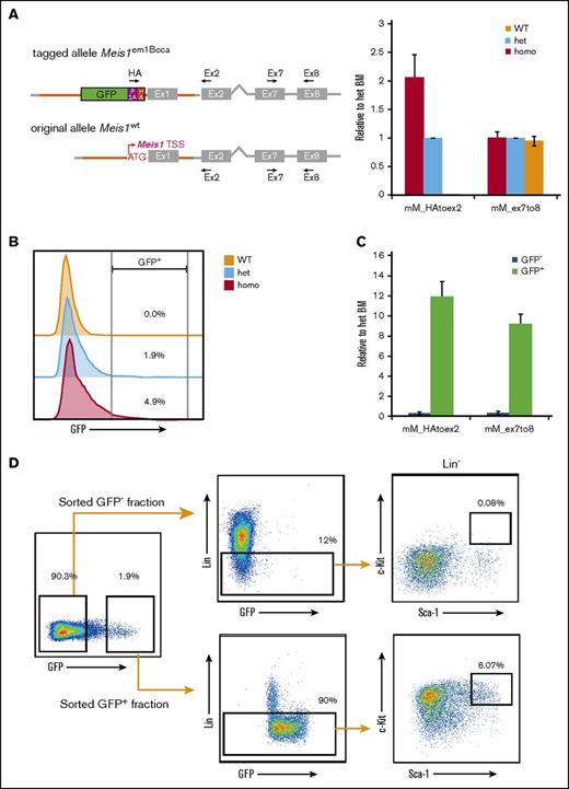
To facilitate analysis of Meis1 function and regulation in hematopoiesis, we exploited the CRISPR/Cas9 system29 to introduce a GFP-P2A-HA tag at the Meis1 TSS via homologous recombination in C57BL/6N-derived C2 ES cells (Figure 1). As detailed in “Materials and methods,” successfully targeted ES clones were identified by PCR analysis and 1 clone bearing a single targeted Meis1 allele was used for blastocyst injection and subsequent generation of a GFP-P2A-HA–tagged Meis1 mouse strain, C57BL/6N-Meis1em1Bcca. F3-generation progeny were obtained by interbreeding, and mice containing 1 or 2 Meis1em1Bcca alleles were identified through genotyping PCR (supplemental Figure 2).
Illustration of strategy in generating C57BL/6N-Meis1em1Bccamice. HDR, homology directed repair.
Illustration of strategy in generating C57BL/6N-Meis1em1Bccamice. HDR, homology directed repair.
GFP level reflects endogenous Meis1 expression in BM
Expression of mRNA from the Meis1 locus in the C57BL/6N-Meis1em1Bcca mice was analyzed together with the WT control mice (Meis1wt/Meis1wt) (Figure 2) using extracts from total mouse BM cells. Based on real-time quantitative PCR (RT-qPCR) analysis, the mRNA level of total Meis1 (measured through primer set Ex7-8) was similar between the WT control and the heterozygous (Meis1em1Bcca/Meis1wt) or the homozygous (Meis1em1Bcca/Meis1em1Bcca) mice, indicating that the tagging strategy did not affect Meis1 transcription. Expression of the tagged allele was measured specifically using primer set HA-Ex2 and was only detectable in Meis1em1Bcca allele-containing mice (Figure 2A). Flow cytometric analysis of BM cells from adult mice revealed a small but distinct population of GFP+ cells in heterozygous mice (∼1.9% of total live BM cells), whereas an even higher percentage GFP+ cells was detected in the homozygous mice BM cells (Figure 2B), indicating that GFP is produced from the Meis1em1Bcca allele. GFP+ cells isolated by fluorescence-activated cell sorting (FACS) were found to express much higher levels of Meis1 mRNA whereas Meis1 expression in the GFP− cell fraction was markedly lower (∼40-fold reduced compared with GFP+ fraction; Figure 2C), indicating that the GFP level in this mouse model tracks active Meis1 transcription. Consistent with the pattern of Meis1 mRNA expression in hematopoiesis (supplemental Figure 1), GFP+ cells in comparison with GFP− cells contained a higher percentage of Lin− cells (90%) of which 6% fell into the HSC-enriched Lin−Sca-1+c-Kit+ (LSK) gate. In contrast, GFP− population contained less Lin− cells (12%), which almost exclusively lacked c-Kit and Sca-1 expression (Figure 2D).
GFP level reflects endogenous Meis1 expression. (A) Expression of total BM cells from the Meis1em1Bcca allele is well correlated with the expression from the WT Meis1wt allele at the Meis1 locus using RT-qPCR analysis with primers located at exons 7 to 8 (mM_ex7to8), whereas the tagged allele-specific expression detected through the primer set located at the HA epitope to exon 2 (mM_HAtoex2) can be only detected in C57BL/6N-Meis1em1Bcca mice. (B) Flow cytometric analysis of adult total BM cells from C57BL/6N-Meis1em1Bcca strain displays a distinct GFP population compared with the cells from WT mice. (C) Sorted GFP+ BM cells from heterozygous mice express a higher level whereas GFP− cells express a relatively low level of Meis1 mRNA. (D) Sorted GFP+ BM cells from heterozygous mice express a low level of lineage markers while containing a high percentage of the HSC-enriched LSK population. het, heterozygous; homo, homozygous; Lin−, lineage-negative.
GFP level reflects endogenous Meis1 expression. (A) Expression of total BM cells from the Meis1em1Bcca allele is well correlated with the expression from the WT Meis1wt allele at the Meis1 locus using RT-qPCR analysis with primers located at exons 7 to 8 (mM_ex7to8), whereas the tagged allele-specific expression detected through the primer set located at the HA epitope to exon 2 (mM_HAtoex2) can be only detected in C57BL/6N-Meis1em1Bcca mice. (B) Flow cytometric analysis of adult total BM cells from C57BL/6N-Meis1em1Bcca strain displays a distinct GFP population compared with the cells from WT mice. (C) Sorted GFP+ BM cells from heterozygous mice express a higher level whereas GFP− cells express a relatively low level of Meis1 mRNA. (D) Sorted GFP+ BM cells from heterozygous mice express a low level of lineage markers while containing a high percentage of the HSC-enriched LSK population. het, heterozygous; homo, homozygous; Lin−, lineage-negative.
HA epitope detects MEIS1 protein expression in BM
To determine whether the HA epitope could also enable detection of MEIS1 expression, western blot analysis was performed using an anti-HA antibody on GFP+ BM cells and whole BM cells from the C57BL/6N-Meis1em1Bcca mice. For GFP+ cells, HA-tagged MEIS1 proteins displayed at the 2 predicted sizes (MEIS1a and MEIS1b) (Figure 3A) whereas for whole BM, minimal to no HA-tagged protein was detectable consistent with the ∼10-fold difference in Meis1 mRNA levels between GFP+ vs whole BM (Figure 2C). As GFP+ cells are mostly within the Lin− population (Figure 2D), strong HA-tagged MEIS1 was also detected in Lin−-enriched BM cells from C57BL/6N-Meis1em1Bcca mice, but not the WT control mice (Figure 3B). Protein extracts from Lin− cells from C57BL/6N-Meis1em1Bcca mice were also subjected to IP for HA-tagged MEIS1 using mouse anti-HA beads. As shown in Figure 3B, MEIS1 was detected in western blot analysis of the IP extracts using either rabbit anti-HA antibody or an anti-MEIS1 antibody. These results confirm that the HA epitope is in frame and compatible with normal expression of MEIS1. Although the available commercial MEIS1 antibody could detect MEIS1 following HA IP, the multiple nonspecific bands associated with this antibody compared with the much cleaner banding within the anti-HA immunoblot further highlight the potential of using the HA epitope as a more specific and sensitive way to detect endogenous HA-tagged MEIS1.
HA epitope detects Meis1 protein expression. (A) HA epitope–tagged MEIS1 protein is detectable in sorted GFP+ BM cells from C57BL/6N-Meis1em1Bcca mice. (B) An IP for HA-tagged MEIS1 using mouse anti-HA beads with Lin−-enriched BM cells from a homozygous C57BL/6N-Meis1em1Bcca mouse can be detected by a rabbit anti-HA antibody as well as an anti-MEIS1 antibody.
HA epitope detects Meis1 protein expression. (A) HA epitope–tagged MEIS1 protein is detectable in sorted GFP+ BM cells from C57BL/6N-Meis1em1Bcca mice. (B) An IP for HA-tagged MEIS1 using mouse anti-HA beads with Lin−-enriched BM cells from a homozygous C57BL/6N-Meis1em1Bcca mouse can be detected by a rabbit anti-HA antibody as well as an anti-MEIS1 antibody.
Dynamic changes of Meis1 expression are reflected by the levels of GFP and HA epitope expression
As the high GFP-expressing cells are predominantly in the Lin− fraction (Figure 2D), we performed more detailed flow cytometric analysis on Lin−-enriched BM cells to assess expression of GFP and Meis1 in various primitive subpopulations. When Lin−-enriched cells are gated into Lin−Sca-1+c-Kit+ (LSK), Lin−Sca-1−c-Kit+ (LK), Lin−Sca-1+c-Kit− (LS), and Lin−Sca-1−c-Kit− (L) populations, the highest percentage of GFP+ cells and highest levels of GFP expression are observed in the LSK, HSC-enriched population, followed by the progenitor-enriched population LK. In contrast, the percentage of GFP+ cells and magnitude of GFP fluorescence is much lower in the LS and L populations (Figure 4A). These results are also consistent with GFP expression by fluorescence microscope and Meis1 mRNA levels as measured by RT-qPCR (Figure 4B-C). When sorted LSK cells were cultured in vitro with a standard growth factor cocktail (mIL-3, hIl-6, and murine stem cell factor) for 8 days, marked changes in Meis1 expression were detected by flow cytometric analysis for GFP and by RT-qPCR for Meis1 mRNA. Specifically, within 2 days of in vitro culture, Meis1 mRNA levels decreased by 2.4-fold, with a concurrent decrease in the LSK population. This pattern of decline in mRNA levels of Meis1 and proportion of LSK cells was further exaggerated by day 5 of in vitro culture (Figure 4D; supplemental Figure 3). Similarly, the magnitude of GFP expression and proportion of GFP-expressing cells also clearly decreased at day 2, with further reductions evident at day 5. Interestingly, between days 5 and 8, there was a slight increase in GFP-expressing cells and Meis1 mRNA expression. This increase corresponded with an emerging mast cell population (c-Kit+IgER+) during in vitro culture, which is consistent with the known expression of Meis1 in these cells (supplemental Figure 3).30
GFP expression and HA epitope levels in adult Meis1em1Bcca/Meis1wtmouse BM correspond to endogenous Meis1 expression. (A) Flow cytometric analysis indicates higher GFP expression level and percentage in more immature cell fractions (Lin−Sca-1+c-Kit+ [LSK] > Lin−Sca-1−c-Kit+ [LK] > Lin−Sca-1+c-Kit− [LS], Lin−Sca-1−c-Kit− [L]). (B) Differential GFP intensity of LSK, LK, LS, and L cell fractions is observed through fluorescence microscopy with a ×100 original magnification. (C) Meis1 mRNA levels (Ex7-8) in LSK, LK, LS, and L cell fractions are similar in both the WT control mice and the heterozygous (Meis1em1Bcca/Meis1wt) mice (n = 3). (D) Dynamic changes in Meis1 mRNA expression are reflected in the GFP level and percentage during in vitro culture. (E) Flow cytometric analysis for HA epitope expression at day 8 of in vitro–cultured LSK cells from adult mouse BM with intracellular staining (with anti-HA antibody) indicates a strong positive correlation between HA and GFP expression level.
GFP expression and HA epitope levels in adult Meis1em1Bcca/Meis1wtmouse BM correspond to endogenous Meis1 expression. (A) Flow cytometric analysis indicates higher GFP expression level and percentage in more immature cell fractions (Lin−Sca-1+c-Kit+ [LSK] > Lin−Sca-1−c-Kit+ [LK] > Lin−Sca-1+c-Kit− [LS], Lin−Sca-1−c-Kit− [L]). (B) Differential GFP intensity of LSK, LK, LS, and L cell fractions is observed through fluorescence microscopy with a ×100 original magnification. (C) Meis1 mRNA levels (Ex7-8) in LSK, LK, LS, and L cell fractions are similar in both the WT control mice and the heterozygous (Meis1em1Bcca/Meis1wt) mice (n = 3). (D) Dynamic changes in Meis1 mRNA expression are reflected in the GFP level and percentage during in vitro culture. (E) Flow cytometric analysis for HA epitope expression at day 8 of in vitro–cultured LSK cells from adult mouse BM with intracellular staining (with anti-HA antibody) indicates a strong positive correlation between HA and GFP expression level.
To further explore the utility of the HA epitope for monitoring MEIS1 expression in addition to GFP, we used the abundant cells available from the above-mentioned cultures at day 8 with a mix of GFP+ and GFP− cells. After PFA fixation, cells were analyzed by flow cytometric for expression of GFP and intracellular HA. As shown in Figure 4E, there was a strong correlation between HA and GFP levels in the cultured LSK cells from C57BL/6N-Meis1em1Bcca mice, despite decreased GFP levels due to PFA fixation and methanol permeabilization.
GFP expression in C57BL/6N-Meis1em1Bcca mouse BM cells is useful for enriching long-term engrafting cells
To further explore the utility of these reporter mice for the study of hematopoiesis, BM cells from heterozygous mice were sorted based on GFP. Either 5000 GFP+ cells (CD45.2) or 200 000 GFP− cells (CD45.2) together with 200 000 competitor BM cells (CD45.1) were injected into lethally irradiated F1 recipients (CD45.1 × CD45.2), and PB donor chimerism was monitored for 16 weeks (Figure 5A). GFP− cells from the heterozygous mice had essentially no engraftment ability, evident as early as 4 weeks after transplantation. In contrast, GFP+ cells had potent repopulating ability, and outcompeted the 40-fold higher number of control cells transplanted, giving rise to 10-fold higher levels of chimerism at 16 weeks posttransplantation (Figure 5B-D). Thus, GFP expression alone in C57BL/6N-Meis1em1Bcca provides a strong selective marker to enrich for long-term engrafting cells.
Sorting for GFP of BM cells from the Meis1em1Bcca/Meis1wtmice efficiently enriches long-term engrafting cells and hematopoietic progenitor cells. (A) Experimental design. Cells (5000 GFP+ or 200 000 GFP−) from the Meis1em1Bcca/Meis1wt mice (CD45.2) were transplanted into lethally irradiated recipients (CD45.1 × CD45.2) together with 200 000 competitor BM cells (CD45.1). (B) Flow cytometric analysis of the cell mixture before injection (CD45.2 marks cells from Meis1em1Bcca/Meis1wt mice and CD45.1 marks cells from control mice). (C) A representative flow cytometric plot of percentages of donor-derived cells in recipient mouse PB 4 weeks posttransplantation. (D) PB donor chimerism during 4-month engraftment (N = 6). The percentage of donor-derived cells from sorted GFP+ cells, from Meis1em1Bcca/Meis1wt mice (CD45.2) vs competitor control cells (CD45.1) increases dramatically over the 4 months, where the sorted GFP− cells are barely engrafted.
Sorting for GFP of BM cells from the Meis1em1Bcca/Meis1wtmice efficiently enriches long-term engrafting cells and hematopoietic progenitor cells. (A) Experimental design. Cells (5000 GFP+ or 200 000 GFP−) from the Meis1em1Bcca/Meis1wt mice (CD45.2) were transplanted into lethally irradiated recipients (CD45.1 × CD45.2) together with 200 000 competitor BM cells (CD45.1). (B) Flow cytometric analysis of the cell mixture before injection (CD45.2 marks cells from Meis1em1Bcca/Meis1wt mice and CD45.1 marks cells from control mice). (C) A representative flow cytometric plot of percentages of donor-derived cells in recipient mouse PB 4 weeks posttransplantation. (D) PB donor chimerism during 4-month engraftment (N = 6). The percentage of donor-derived cells from sorted GFP+ cells, from Meis1em1Bcca/Meis1wt mice (CD45.2) vs competitor control cells (CD45.1) increases dramatically over the 4 months, where the sorted GFP− cells are barely engrafted.
GFP-P2A-HA tagging in C57BL/6N-Meis1em1Bcca mice does not influence HSC repopulation capacity
As a further rigorous examination of the repopulating capacity of HSCs in C57BL/6N-Meis1em1Bcca mice compared with WT mice, we performed a competition repopulating assay as illustrated in Figure 6A. LSKSLAM cells (HSC frequency of 1 in 2 based on long-term multilineage reconstitution)31,32 were uniformly GFP+ with a level (indicated by mean fluorescence intensity) even higher than the LSK cells from the C57BL/6N-Meis1em1Bcca mice (Figure 6B). This is consistent with Meis1 being a HSC signature gene and its highest mRNA levels being seen in the most HSC-enriched population. Following transplantation of 10 LSKSLAM cells, the patterns and levels of donor chimerism as measured at 16 weeks in PB were indistinguishable between cells from heterozygous or WT mice as assessed in multiple recipients (n = 10). These data suggest that the targeted Meis1 allele has no deleterious effect on HSC repopulating capacity (Figure 6C). Further to this, at the time of euthanization (20 weeks posttransplantation), the donor-derived LSK cells from C57BL/6N-Meis1em1Bcca were also GFP+ (Figure 6D), thus indicating that GFP reporter expression is stably maintained in self-renewing cells.
Tagging does not influence the engraftment ability of HSC-enriched LSKSLAM cells. (A) Strategy of 10 LSKSLAM cell transplantation competition assay. Ten LSKSLAM cells from the Meis1em1Bcca/Meis1wt mice or the control mice (both are CD45.2) were transplanted together with 200 000 congenic BM cells (CD45.1) into lethally irradiated recipients (CD45.1). (B) Flow cytometric analysis from adult Meis1em1Bcca/Meis1wt BM indicating LSKSLAM cells have even higher GFP expression compared with the LSK population. (C) Percentages of donor-derived cells (CD45.2) in PB after 16 weeks of transplantation (P = .74; n = 10) suggest no significant difference in engraftment of Meis1em1Bcca/Meis1wt mouse BM cells vs WT mouse cells. (D) Flow cytometric analysis of the LSK population in recipient mouse BM at the time of euthanization (20 weeks after transplantation) demonstrates that the LSK cells from the Meis1em1Bcca/Meis1wt donor-derived cells remain GFP+.
Tagging does not influence the engraftment ability of HSC-enriched LSKSLAM cells. (A) Strategy of 10 LSKSLAM cell transplantation competition assay. Ten LSKSLAM cells from the Meis1em1Bcca/Meis1wt mice or the control mice (both are CD45.2) were transplanted together with 200 000 congenic BM cells (CD45.1) into lethally irradiated recipients (CD45.1). (B) Flow cytometric analysis from adult Meis1em1Bcca/Meis1wt BM indicating LSKSLAM cells have even higher GFP expression compared with the LSK population. (C) Percentages of donor-derived cells (CD45.2) in PB after 16 weeks of transplantation (P = .74; n = 10) suggest no significant difference in engraftment of Meis1em1Bcca/Meis1wt mouse BM cells vs WT mouse cells. (D) Flow cytometric analysis of the LSK population in recipient mouse BM at the time of euthanization (20 weeks after transplantation) demonstrates that the LSK cells from the Meis1em1Bcca/Meis1wt donor-derived cells remain GFP+.
Discussion
Meis1 is a signature gene of normal HSCs,20 with its expression critical in embryonic and adult hematopoiesis.7-10 Meis1 is also a signature gene of LSCs and its functional role in leukemia is now well documented. Further resolution of the key functions of Meis1, including its downstream target genes, and of the mechanisms underlying its expression, is hampered by the relative rarity of Meis1-expressing cells and the lack of readily available antibodies for enrichment of MEIS1 and its potential cofactors. To overcome these challenges, we describe the generation of a GFP-P2A-HA–tagged Meis1 mouse strain, C57BL/6N-Meis1em1Bcca, using CRISPR/Cas9 genome editing. Previously, González-Lázaro et al generated 2 MEIS1 reporter transgenic models where a GFP or a LacZ reporter were inserted into the Meis1 locus and the authors have shown that these strains could be used to track MEIS1 expression and MEIS1-expressing cells during mouse embryo development.33 However, in these models, a stop codon was present after the insertion with attendant loss of MEIS1 protein expression from the tagged allele, creating in essence a heterozygous knockout. In our current model, through the GFP-P2A-HA tag, MEIS1 protein expression is preserved in the tagged allele and through the in-frame design and P2A cleavage yields both a convenient GFP reporter for Meis1 expression and an HA-tagged MEIS1 protein as an alternative way to track Meis1 expression and to purify/detect MEIS1 protein. We show that GFP faithfully reflects the level and dynamic changes of Meis1 mRNA, and that HA is useful as a direct measure of MEIS1 protein level through either intracellular flow cytometry or western blot. On a practical note, as MEIS1 is 1 of the signature genes of HSC, GFP expression in C57BL/6N-Meis1em1Bcca BM cells also provides a convenient and rapid method for enrichment of HSCs by FACS based on GFP expression as shown by the ability of such cells to outcompete at least a 40-fold greater number of unfractionated total BM cells. This could afford savings in time and reagents for stem cell enrichment compared with complicated procedures based on immunophenotype.
Given the clear role of MEIS1 in normal and leukemic hematopoiesis, this new Meis1 mouse strain should prove useful for many lines of investigation including the study of Meis1 cis-regulatory regions, better resolution of MEIS1 target genes, and efforts to identify MEIS1-interacting proteins. In preliminary studies, we have also shown the feasibility of generating leukemogenic GFP+ cell lines from C57BL/6N-Meis1em1Bcca BM cells using the oncogene MLL-ENL (pMSCVneo) (supplemental Figure 4).34 Based on the importance of MEIS1 as a LSC maker in mixed lineage leukemia–related leukemia, we anticipate that such leukemogenic cell lines carrying the GFP-P2A-HA–tagged Meis1 gene will also prove useful in a wide range of studies focused on the role of Meis1 in leukemogenesis and for screening for drugs targeting LSCs.
Finally, the GFP-P2A-HA–tagging strategy used here through CRISPR/Cas9 genome editing should be easily adaptable to the study of other key transcription factors, and join other recently described reporter strains for Evi1 and Nucleostemin for studies of normal and leukemic hematopoiesis.35
The full-text version of this article contains a data supplement.
Acknowledgments
The authors sincerely thank Veena Mathew for live cell image analysis and Elizabeth Bulaeva for intracellular flow cytometric analysis.
This work was supported by The Terry Fox Foundation Program Project Grant TFF-122869 and the Leukemia & Lymphoma Society of Canada. T.M. was supported by a German Cancer Aid postdoctoral research fellowship.
Authorship
Contribution: P.X. and R.K.H. designed the study; W.W. and P.A.H. provided crucial input for the project; P. X., N.H., J.C.-G., T.M., C.K.L., I.D., C.M., J.R., E.S., P.R., F.K., and K.H. performed the experiments; and P.X. and R.K.H. wrote the manuscript.
Conflict-of-interest disclosure: The authors declare no competing financial interests.
Correspondence: R. Keith Humphries, Terry Fox Laboratory, British Columbia Cancer Agency, 675 West 10th Ave, Vancouver, BC V5Z 1L3, Canada; e-mail: khumphri@bccrc.ca.




![Figure 4. GFP expression and HA epitope levels in adult Meis1em1Bcca/Meis1wt mouse BM correspond to endogenous Meis1 expression. (A) Flow cytometric analysis indicates higher GFP expression level and percentage in more immature cell fractions (Lin−Sca-1+c-Kit+ [LSK] > Lin−Sca-1−c-Kit+ [LK] > Lin−Sca-1+c-Kit− [LS], Lin−Sca-1−c-Kit− [L]). (B) Differential GFP intensity of LSK, LK, LS, and L cell fractions is observed through fluorescence microscopy with a ×100 original magnification. (C) Meis1 mRNA levels (Ex7-8) in LSK, LK, LS, and L cell fractions are similar in both the WT control mice and the heterozygous (Meis1em1Bcca/Meis1wt) mice (n = 3). (D) Dynamic changes in Meis1 mRNA expression are reflected in the GFP level and percentage during in vitro culture. (E) Flow cytometric analysis for HA epitope expression at day 8 of in vitro–cultured LSK cells from adult mouse BM with intracellular staining (with anti-HA antibody) indicates a strong positive correlation between HA and GFP expression level.](https://ash.silverchair-cdn.com/ash/content_public/journal/bloodadvances/1/24/10.1182_bloodadvances.2017010355/8/m_advances010355f4.jpeg?Expires=1767752817&Signature=ca9FppxsoWelJlOLO1d99-L3tPtzMCgWMH3UVmGABW1ZlQsciMYalDlWZ-oprJ~Fla5XuoSNQIzZQ~tXkBsbsoGFYGrygOmygqrVbiIxzcL4EVQYxEBQ3LohzGIHuVAUzC3AiFMWNW6-VWYjJEyfLGfl0HlRj4PTDCEaIfF~33I9aXPnVtpZGs6jSdEXPtVKJaHXtQeZu6knGiruifhdhiI4GyWbVyF3QGmablI1xEWe5w9CrnZ3VnaBaEJuniybJiB44z~cWOIj~3rdDuCJasDwCSCvuNdDQkPixUySI0Imx9xFnlswgVdSSSKHcPSB-VOqaU-FcVpIZTmgdKbh3w__&Key-Pair-Id=APKAIE5G5CRDK6RD3PGA)

