Key Points
MLL-ENL alters gene expression and initiates leukemogenesis most efficiently in neonatal progenitors.
Lin28b suppresses MLL-ENL–driven leukemogenesis, and it potentially protects against leukemia formation during fetal development.
Abstract
MLL rearrangements are translocation mutations that cause both acute lymphoblastic leukemia and acute myeloid leukemia (AML). These translocations can occur as sole clonal driver mutations in infant leukemias, suggesting that fetal or neonatal hematopoietic progenitors may be exquisitely sensitive to transformation by MLL fusion proteins. To test this possibility, we used transgenic mice to induce one translocation product, MLL-ENL, during fetal, neonatal, juvenile and adult stages of life. When MLL-ENL was induced in fetal or neonatal mice, almost all died of AML. In contrast, when MLL-ENL was induced in adult mice, most survived for >1 year despite sustained transgene expression. AML initiation was most efficient when MLL-ENL was induced in neonates, and even transient suppression of MLL-ENL in neonates could prevent AML in most mice. MLL-ENL target genes were induced more efficiently in neonatal progenitors than in adult progenitors, consistent with the distinct AML initiation efficiencies. Interestingly, transplantation stress mitigated the developmental barrier to leukemogenesis. Since fetal/neonatal progenitors were highly competent to initiate MLL-ENL–driven AML, we tested whether Lin28b, a fetal master regulator, could accelerate leukemogenesis. Surprisingly, Lin28b suppressed AML initiation rather than accelerating it. This may explain why MLL rearrangements often occur before birth in human infant leukemia patients, but transformation usually does not occur until after birth, when Lin28b levels decline. Our findings show that the efficiency of MLL-ENL–driven AML initiation changes through the course of pre- and postnatal development, and developmental programs can be manipulated to impede transformation.
Introduction
Infant leukemias are clinically and genetically distinct from leukemias that present later in childhood or in adulthood.1-3 They initiate prior to or shortly after birth, and they can present as either acute lymphoblastic leukemia (ALL) or acute myeloid leukemia (AML).4,5 Unlike many other childhood leukemias, infant leukemias are difficult to treat, and most infants die of their disease despite intense chemotherapy.6-8 Approximately 40% of infants with AML and ∼70% of infants with ALL harbor MLL (KMT2A) rearrangements (eg, MLL-ENL, MLL-AF4, or MLL-AF9).2,8 These leukemias carry very few additional mutations, and in some cases, the MLL rearrangement appears to be the sole clonal driver mutation.3 MLL rearrangements are less common, relative to other mutations, in later childhood and adult leukemias.2,3,9 In instances when they do occur in adults, the leukemias typically carry additional cooperating mutations,3 and they often occur in patients who have received prior chemotherapy for other malignancies.10,11 Thus, the genetic changes that cause leukemia in infants are distinct from changes that cause leukemia in adults.
MLL encodes a SET-domain–containing histone 3, lysine 4 (H3K4) methyltransferase that promotes expression of genes associated with self-renewal (eg, MEIS1 and HOXA cluster genes).12-14 In MLL-rearranged leukemias, the C terminus of the protein, including the SET domain, is replaced with one of several potential fusion partners (eg, ENL, AF4, AF9, and AF10).11,15 MLL fusion proteins recruit the H3K79 methyltransferase DOT1L, and the H3K36 methyltransferase ASH1L, to MLL target loci as part of a multiprotein complex.16-18 H3K79 and H3K36 dimethylation marks correlate with active gene expression, and both Dot1l and Ash1l are required for MLL-AF9–driven AML to develop in mice.17,18 In addition to regulating histone methylation, MLL fusion proteins nucleate a complex, called the superelongation complex, which promotes transcriptional elongation.19,20 Through these biochemical activities, MLL fusion proteins elicit epigenetic and transcriptional changes that promote self-renewal and distinguish infant leukemias from most other types of childhood and adult AML or ALL.21-28
It is not clear why MLL rearrangements require so few cooperating mutations to initiate infant leukemias. One possible explanation is that fetal or neonatal hematopoietic progenitors may be inherently more susceptible to transformation by MLL fusion proteins than adult progenitors. Several lines of evidence support this hypothesis. For example, prior studies have shown that human umbilical cord blood progenitors can be immortalized more efficiently by MLL-AF9–expressing lentiviruses than adult bone marrow progenitors.29 Furthermore, MLL-AF4 has been shown to induce B-cell proliferation, and eventual lymphomagenesis, when it is induced in fetal B-cell progenitors, but it does not cause lymphomas when it is induced after birth.30 Finally, other leukemogenic mutations have been shown to have developmental context-specific effects on self-renewal and leukemia initiation. Pten loss of function and Flt3-internal tandem duplication mutations deplete hematopoietic stem cells (HSCs), expand committed progenitor populations, and cause leukemia only in juvenile or adult developmental contexts.31,32 MLL rearrangements may have a similar propensity to cause leukemia in a fetal or neonatal context, particularly when they are expressed at physiologic rather than supraphysiologic levels.
In the current study, we sought to identify the developmental stages that are most permissive for MLL-ENL–driven leukemogenesis. We found that MLL-ENL caused AML with the highest penetrance (100%) and the shortest latency when it was induced in neonates as compared with both fetal and adult mice. Even transient suppression of MLL-ENL during the neonatal period was sufficient to prevent leukemogenesis in most mice. MLL-ENL caused HSC and lineage-committed hematopoietic progenitor cell (HPC) depletion when it was induced in fetal/neonatal mice, but not when it was induced in adult mice. Furthermore, MLL-ENL target genes were activated more efficiently in neonatal progenitors than in adult progenitors. Adult progenitors did give rise to AML with complete penetrance when they were transplanted. These findings show that leukemia initiation efficiency changes as developmental context changes, but the barriers to transformation can be mitigated by transplantation stress.
We tested whether a fetal master regulator, Lin28b, could accelerate rates of AML initiation in MLL-ENL–expressing mice. Lin28b is highly expressed in fetal HSCs and HPCs, but levels decline in neonatal progenitors, both in mice and humans.32-34 To our surprise, sustained Lin28b expression suppressed rather than accelerated AML formation, suggesting that it may afford protection from MLL rearrangements during fetal stages before its expression declines in neonates. This may explain why, in humans, MLL rearrangements often occur prior to birth but overt leukemias do not usually arise until after birth.4,5,35 Altogether, the data show that MLL-ENL-mediated changes in gene expression and cell fate are developmental stage-specific, and AML initiation efficiency peaks during the neonatal stage of life. Mechanisms that define this window of peak susceptibility can be manipulated to suppress leukemogenesis.
Materials and methods
Mouse strains and husbandry
The Col1a1TetO_MLL-ENL line has been previously described.36 Vav1-Cre (008610),37 RosaLSL-tTA (011008),38 RosaLSL-rtTA-EGFP (005670),39 and Col1a1TetO_H2B-GFP (016836)40 mice were obtained from The Jackson Laboratory. Col1a1TetO_Lin28b mice were obtained from Hao Zhu (UT-Southwestern) and are now available at The Jackson Laboratory (023911).41 Doxycycline chow (200 ppm) was purchased from Bioserv. All mouse strains were on a C57BL/6 genetic background. Transplantations were performed as described previously.32 All animals were housed in a pathogen-free barrier facility, and all procedures were performed according to an Institutional Animal Care and Use Committee–approved protocol.
Flow cytometry
Bone marrow cells were obtained, stained, and analyzed as described previously.32 Cell counts were measured by hemocytometer. Antibodies are listed in supplemental Materials and methods. Flow cytometry was performed on a BD FACSAria Fusion flow cytometer (BD Biosciences). Bromodeoxyuridine (BrdU) incorporation assays were performed with the APC BrdU Flow Kit (BD Biosciences) according to manufacturer’s instructions as described previously.31 A detailed protocol is provided in supplemental Materials and methods.
Leukemia analyses
Mice were euthanized when they became moribund. Spleens and bone marrow were analyzed by flow cytometry with antibodies to CD3, CD11b, Gr-1, and B220 to determine the leukemia type. Spleen sections were stained with hematoxylin and eosin. Bone marrow cells were isolated and spun onto glass slides using a Shandon Cytospin 3. The slides were stained using Protocol Hema 3 Wright-Giemsa stain (Fisher Scientific). CD3 immunohistochemistry was performed with rat anti-CD3 (Bio-Rad, CD3-12) and horseradish peroxidase–conjugated goat anti-rat immunoglobulin G (BioLegend). Sections were developed with the DAB peroxidase substrate kit (Vector Labs) according to manufacturer protocols. Lentivirus transductions and subsequent analyses (supplemental Figure 5) are described in supplemental Materials and methods.
Gene expression analysis by RNA-seq
Ten thousand cells of the indicated phenotypes were double sorted into phosphate-buffered saline with 0.1% bovine serum albumin. Cells were pelleted by centrifugation and resuspended in RLT-plus RNA lysis buffer (Qiagen). RNA was isolated with RNAeasy micro-plus columns (Qiagen). RNA sequencing (RNA-seq) libraries were generated with Clontech SMRTr kits, and sequencing was performed on a HiSeq3000. Sequences were aligned to the mouse genome (Ensembl release 76 top-level assembly) using STAR version 2.0.4b.42 The sequence for human MLL-ENL was included in the alignment. Linear modeling (limma/voom) was used to compare gene expression across samples. False discovery rates were calculated using the Benjamini and Hochberg method.43
Results
MLL-ENL initiates AML more efficiently in fetal/neonatal progenitors than in juvenile/adult progenitors
We used a previously described, tetracycline-regulated MLL-ENL transgene (Col1a1TetO_MLL-ENL)36 to test whether the efficiency of MLL-ENL mediated leukemia initiation changes with age. We crossed Col1a1TetO_MLL-ENL mice with Vav1-Cre and Rosa26-loxP-stop-loxP-tet-transactivator (RosaLSL-tTA) mice (Figure 1A). The resulting mice (hereafter called tet-OFF-MLL-ENL) expressed MLL-ENL specifically in hematopoietic cells beginning at embryonic day 10.5 (E10.5) in the absence of doxycycline, concordant with the onset of Vav1-Cre expression.44 To suppress MLL-ENL expression until later ages, we fed mothers, and later the pups, doxycycline chow until postnatal day 0 (P0), P21, or 8 weeks after birth. These time points encompassed fetal (E10.5), neonatal (P0), juvenile (P21), and adult (8 weeks old) stages of induction. Analysis of Col1a1TetO_H2B-GFP reporter mice confirmed that doxycycline could suppress transgene expression from the Col1a1 locus in nursing neonates, and doxycycline withdrawal at birth led to induction of the transgene within the first 3 weeks of life (supplemental Figure 1A-B)
MLL-ENL initiates AML most efficiently when it is induced in neonates. (A) Overview of the strategy for inducing MLL-ENL at E10.5, P0, and 3 weeks and 8 weeks after birth. (B) Kaplan-Meier survival curves for mice after MLL-ENL induction at the indicated ages. **P < .01, ***P < .0001 relative to induction at 8 weeks after birth. #P < .0001 for P0 relative to E10.5 induction. Survival curves were compared with the log-rank test. Group sizes are indicated. (C) Representative flow plot for AML specimens from Tet-OFF-MLL-ENL mice. (D) Representative AML cytospin. Scale bar indicates 100 μM. (E) Expression of the MLL-ENL transcript by RNA-seq after induction at E10.5. Reads from HPCs and pGMs were mapped to the human MLL-ENL sequence for the indicated induction ages and genotypes. Reads per kilobase of transcript per million mapped reads values from each sample were normalized to one allele of endogenous Mll1.
MLL-ENL initiates AML most efficiently when it is induced in neonates. (A) Overview of the strategy for inducing MLL-ENL at E10.5, P0, and 3 weeks and 8 weeks after birth. (B) Kaplan-Meier survival curves for mice after MLL-ENL induction at the indicated ages. **P < .01, ***P < .0001 relative to induction at 8 weeks after birth. #P < .0001 for P0 relative to E10.5 induction. Survival curves were compared with the log-rank test. Group sizes are indicated. (C) Representative flow plot for AML specimens from Tet-OFF-MLL-ENL mice. (D) Representative AML cytospin. Scale bar indicates 100 μM. (E) Expression of the MLL-ENL transcript by RNA-seq after induction at E10.5. Reads from HPCs and pGMs were mapped to the human MLL-ENL sequence for the indicated induction ages and genotypes. Reads per kilobase of transcript per million mapped reads values from each sample were normalized to one allele of endogenous Mll1.
We observed differences in the penetrance and latency of leukemia formation when we induced MLL-ENL expression at different ages (Figure 1B). When MLL-ENL was induced at E10.5, a majority of mice developed AML, though the latency varied considerably, and some mice did not develop AML until almost 1 year later. When MLL-ENL was induced at P0, all mice died of AML, and almost all deaths occurred between 3 and 4 months after birth. When MLL-ENL was induced at P21 or 8 weeks after birth, a majority of mice survived for >1 year without developing signs of illness. All of the moribund mice had AML based on expression of myeloid markers Gr1 and CD11b (Figure 1C), the absence of lymphoid markers (data not shown), and an abundance of blasts in the bone marrow (Figure 1D). Mice that survived for >1 year without illness had only slightly enlarged spleens (supplemental Figure 2A). There was mild hypercellularity within the red pulp, but follicles were evident, and there was no evidence of AML, in contrast to spleens from moribund mice (supplemental Figure 2B-D).
We evaluated expression of the MLL-ENL transgene by RNA-seq to confirm that it was expressed in older mice after adult induction. MLL-ENL transcript levels were similar to endogenous Mll1 in both 10-week-old and 14-month-old HPCs and pre–granulocyte-monocyte progenitors (pGMs) after fetal and adult induction, respectively (Figure 1E). However, the transcript was not induced immediately after doxycycline withdrawal in 8-week-old adult mice. At 5 weeks after doxycycline withdrawal (13 weeks old), MLL-ENL transcript levels were low in HPCs relative to untreated mice (supplemental Figure 2E). By 4 months after doxycycline withdrawal, MLL-ENL transcript levels were similar to levels observed in untreated mice, and they persisted 12 months later (supplemental Figure 2E). Unfortunately, we could not detect MLL-ENL protein levels by western blot, even in AML cells, so we were unable to assess whether protein expression changed with age (supplemental Figure 2F). Nevertheless, AML initiation was most efficient when the MLL-ENL transgene was induced in neonatal progenitors.
We next tested whether transient inactivation of MLL-ENL in neonatal mice could suppress AML initiation. We administered either normal or doxycycline-containing chow to nursing mothers beginning at P0 (Figure 2A). Doxycycline treatments were discontinued after 4 weeks. As in the initial experiment, sustained MLL-ENL expression caused most of the mice to die of AML (Figure 2B). In contrast, a 4-week pulse of doxycycline was sufficient to prevent AML in 15 of 17 mice tested (Figure 2B). The survivors had normal spleen sizes, normal blood counts, and normal bone marrow morphology even at 1 year after birth (Figure 2C-G). Thus, MLL-ENL–expressing fetal/neonatal progenitors can lose leukemogenic potential if the mutation is suppressed, even transiently, after birth.
Transient suppression of MLL-ENL in neonates prevents AML in most mice. (A) Overview of experimental design. (B) Kaplan-Meier survival curves for Tet-OFF-MLL-ENL mice after neonatal suppression of the transgene. The P value is indicated and reflects a comparison of mice that received a 4-week doxycycline (Dox) pulse, beginning at P0, to mice that did not receive doxycycline. Group sizes are indicated. Survival curves were compared by the log-rank test. (C-F) Spleen weights, white blood cell (WBC) counts, and hemoglobin (Hgb) and platelet counts for mice that survived for >1 year after transient MLL-ENL suppression. All mice were euthanized ∼12 months after birth. (G) Representative bone marrow cytospins for mice that developed AML, in the absence of doxycycline, and mice that survived for >1 year after transient MLL-ENL suppression. Scale bars indicate 100 μM. For panels C-F, CTL indicates control and ME indicates Tet-OFF-MLL-ENL genotypes.
Transient suppression of MLL-ENL in neonates prevents AML in most mice. (A) Overview of experimental design. (B) Kaplan-Meier survival curves for Tet-OFF-MLL-ENL mice after neonatal suppression of the transgene. The P value is indicated and reflects a comparison of mice that received a 4-week doxycycline (Dox) pulse, beginning at P0, to mice that did not receive doxycycline. Group sizes are indicated. Survival curves were compared by the log-rank test. (C-F) Spleen weights, white blood cell (WBC) counts, and hemoglobin (Hgb) and platelet counts for mice that survived for >1 year after transient MLL-ENL suppression. All mice were euthanized ∼12 months after birth. (G) Representative bone marrow cytospins for mice that developed AML, in the absence of doxycycline, and mice that survived for >1 year after transient MLL-ENL suppression. Scale bars indicate 100 μM. For panels C-F, CTL indicates control and ME indicates Tet-OFF-MLL-ENL genotypes.
MLL-ENL depletes fetal, but not adult, HSCs and HPCs, and it induces age- and cell-type–specific changes in gene expression
The age-specific effects of MLL-ENL on AML initiation raised the question of whether the mutation also has age-specific effects on preleukemic HSCs and HPCs. We measured HSC (CD150+CD48−Lineage−Sca1+c-kit+), HPC (CD150-CD48+Lineage-Sca1+c-kit+), pGM (Lineage−Sca1−c-kit+CD150−CD105−CD16/32−), and granulocyte-monocyte progenitor (GMPs; Lineage−Sca1−c-kit+CD150−CD105−CD16/32+) numbers after fetal (E10.5) and adult (8 week) MLL-ENL induction (supplemental Figure 3A).45 Fetal MLL-ENL induction caused HSC depletion at P0 that persisted at 10 weeks after birth (Figure 3A). HPCs were also depleted in 10-week-old mice after fetal induction (Figure 3B). These phenotypes were consistent with prior observations showing that MLL-ENL impairs HSC function,36 and they were not observed in P0 mice that were exposed to doxycycline via their mothers (supplemental Figure 3B-E). Adult MLL-ENL induction did not cause HSC or HPC depletion (Figure 3A-B). Instead, it led to a modest but significant increase in HSC numbers at 4 and 12 months after doxycycline withdrawal (Figure 3A). pGM and GMP numbers were not significantly altered by MLL-ENL at either age (data not shown). BrdU incorporation assays revealed a potential explanation for why MLL-ENL–expressing HSCs and HPCs were depleted in neonatal mice. MLL-ENL impaired both HSC and HPC proliferation in E18.5 fetal mice, consistent with prior observations,36 but proliferation rates were similar to controls in 10-week-old adult mice (Figure 3C; supplemental Figure 4A-D). Thus, MLL-ENL–dependent changes in HSC and HPC fate are age specific.
MLL-ENL depletes HSC and HPC numbers when it is induced in fetal, but not adult, mice. (A-B) HSC and HPC numbers in P0 liver (n = 15-19) or 10-week-old bone marrow (n = 10-12) after fetal MLL-ENL induction or in 6-month-old bone marrow (n = 6 per genotype) or 14-month-old bone marrow (n = 10-11) after adult MLL-ENL induction. Bone marrow cell numbers reflect 2 hindlimbs (tibias and femurs). (C) Twenty-four-hour HSC and HPC BrdU incorporation percentages were measured in E18.5 livers (n = 5-7) or 10-week-old bone marrow (n = 7 per genotype) after fetal MLL-ENL induction. For all panels, error bars indicate standard deviations. **P < .01, ***P < .001 for Tet-OFF-MLL-ENL relative to controls. Groups were compared by the 2-tailed Student t test.
MLL-ENL depletes HSC and HPC numbers when it is induced in fetal, but not adult, mice. (A-B) HSC and HPC numbers in P0 liver (n = 15-19) or 10-week-old bone marrow (n = 10-12) after fetal MLL-ENL induction or in 6-month-old bone marrow (n = 6 per genotype) or 14-month-old bone marrow (n = 10-11) after adult MLL-ENL induction. Bone marrow cell numbers reflect 2 hindlimbs (tibias and femurs). (C) Twenty-four-hour HSC and HPC BrdU incorporation percentages were measured in E18.5 livers (n = 5-7) or 10-week-old bone marrow (n = 7 per genotype) after fetal MLL-ENL induction. For all panels, error bars indicate standard deviations. **P < .01, ***P < .001 for Tet-OFF-MLL-ENL relative to controls. Groups were compared by the 2-tailed Student t test.
We next tested whether MLL-ENL has age-specific effects on gene expression. We performed RNA-seq on HPCs, pGMs, and GMPs that were isolated from control and MLL-ENL–expressing mice. After fetal MLL-ENL induction, we observed widespread changes in gene expression at P0 (Figure 4A,C). Differentially expressed transcripts included known MLL-ENL targets, such as Hoxa9, Hoxa10, and Mecom, and the HOXA9 target Igf1 (Figure 4D-G; supplemental Table 1). The expression changes were more extensive in neonatal HPCs than in neonatal pGMs or GMPs (Figure 4A). Transcriptional changes were also far more extensive in P0 HPCs than in 10-week-old HPCs (Figure 4A,C). After adult MLL-ENL induction, the only differentially expressed transcript was MLL-ENL itself (Figure 4B). Thus, the transcriptomes of MLL-ENL–expressing progenitors change with age.
MLL-ENL induces changes in gene expression more efficiently in neonatal HPCs than in older or more committed progenitors. (A) Volcano plots show genes that are significantly induced (red) or significantly repressed (green) in HPCs, pGMs, or GMPs at P0, or in 10-week-old HPCs, after fetal MLL-ENL induction. The MLL-ENL transcript was mapped, and expression is indicated as a blue data point. RNA-seq data were analyzed, and adjusted (adj.) P values were calculated, as indicated in "Materials and methods." Genes that changed with an adjusted P < .05 were considered significantly differentially expressed. (B) Volcano plots showing a lack of differential gene expression after adult MLL-ENL induction. The panels indicate gene expression 6-month-old or 14-month-old mice (4 months or 12 months after doxycycline withdrawal). MLL-ENL was expressed at these ages as indicated by the blue dots. (C) Venn diagrams comparing the number of genes for the indicated cell types and ages that showed significantly increased expression and a fold change >2. Data reflect fetal MLL-ENL induction. FDR, false discovery rate. (D-G) Reads per kilobase of transcript per million mapped reads (RPKM) values for Hoxa9, Hoxa10, Mecom, and Igf1 at the indicated ages after fetal MLL-ENL induction. Error bars indicate standard deviation. ***Adjusted P < .001. For all groups, n = 3 to 4 independent biological replicates.
MLL-ENL induces changes in gene expression more efficiently in neonatal HPCs than in older or more committed progenitors. (A) Volcano plots show genes that are significantly induced (red) or significantly repressed (green) in HPCs, pGMs, or GMPs at P0, or in 10-week-old HPCs, after fetal MLL-ENL induction. The MLL-ENL transcript was mapped, and expression is indicated as a blue data point. RNA-seq data were analyzed, and adjusted (adj.) P values were calculated, as indicated in "Materials and methods." Genes that changed with an adjusted P < .05 were considered significantly differentially expressed. (B) Volcano plots showing a lack of differential gene expression after adult MLL-ENL induction. The panels indicate gene expression 6-month-old or 14-month-old mice (4 months or 12 months after doxycycline withdrawal). MLL-ENL was expressed at these ages as indicated by the blue dots. (C) Venn diagrams comparing the number of genes for the indicated cell types and ages that showed significantly increased expression and a fold change >2. Data reflect fetal MLL-ENL induction. FDR, false discovery rate. (D-G) Reads per kilobase of transcript per million mapped reads (RPKM) values for Hoxa9, Hoxa10, Mecom, and Igf1 at the indicated ages after fetal MLL-ENL induction. Error bars indicate standard deviation. ***Adjusted P < .001. For all groups, n = 3 to 4 independent biological replicates.
Our data suggest that there may be a barrier to MLL-ENL target gene expression in adult progenitors that could be overcome simply by increasing transgene expression. To increase MLL-ENL transgene expression, we generated mice that were homozygous, rather than heterozygous, for the Col1a1TetO_MLL-ENL allele. RNA-seq confirmed that, on average, these mice expressed MLL-ENL at approximately twice the level observed in heterozygous HPCs, pGMs and GMPs (Figure 5A). Homozygous Tet-OFF-MLL-ENL mice had significant reductions in HSC and HPC populations at 10 weeks after birth, though pGM and GMP numbers were not significantly different from littermate Vav1-Cre-negative control mice (Figure 5B-E). Gene expression changes were more extensive in homozygous transgenic adult HPCs, pGMs and GMPs (Figure 5F-H; supplemental Table 1), but the number of differentially expressed genes was still small relative to the changes observed in heterozygous neonatal HPCs (Figure 5I-J). Of note, none of these mice received doxycycline, so age, rather than doxycycline clearance rates, accounted for temporal changes in MLL-ENL target gene expression. The data show that neonatal HPCs are far more competent to activate MLL-ENL target genes than adult HPCs, and this effect can be offset, but only partially, by doubling MLL-ENL expression levels.
Increased MLL-ENL expression partially overcomes the barrier to target gene activation and repression in adult progenitors. (A) MLL-ENL transcript levels in Col1a1TetO_MLL-ENL heterozygous or homozygous mice. Transcript expression was normalized to endogenous Mll1 in each sample, as in Figure 1E. (B-E) HSC, HPC, pGM, and GMP numbers in 10-week-old, homozygous Tet-OFF-MLL-ENL mice after fetal induction. Error bars indicate standard deviations. n = 5 to 8, *P < .05, **P < .01; groups were compared with the 2-tailed Student t test. (F-H) Volcano plots show genes that are significantly induced (red) or significantly repressed (green) in HPCs, pGMs, or GMPs in 10-week-old mice that are homozygous for the Col1a1TetO_MLL-ENL allele. The MLL-ENL transcript was mapped, and expression is indicated as a blue data point. Adjusted P values were calculated as indicated in "Materials and methods." (I-J) Numbers of unique genes that were significantly induced or repressed with a fold change >2 in P0 mice with a heterozygous Col1a1TetO_MLL-ENL allele, as compared with adult mice with a homozygous Col1a1TetO_MLL-ENL allele. Changes in gene expression were far more extensive in neonatal HPCs than at other time points or in other cell types, despite the presence of only a single MLL-ENL transgene. For all groups, n = 4 independent biological replicates. For panels B-E, Ctl indicates control and ME indicates Tet-OFF-MLL-ENL genotypes.
Increased MLL-ENL expression partially overcomes the barrier to target gene activation and repression in adult progenitors. (A) MLL-ENL transcript levels in Col1a1TetO_MLL-ENL heterozygous or homozygous mice. Transcript expression was normalized to endogenous Mll1 in each sample, as in Figure 1E. (B-E) HSC, HPC, pGM, and GMP numbers in 10-week-old, homozygous Tet-OFF-MLL-ENL mice after fetal induction. Error bars indicate standard deviations. n = 5 to 8, *P < .05, **P < .01; groups were compared with the 2-tailed Student t test. (F-H) Volcano plots show genes that are significantly induced (red) or significantly repressed (green) in HPCs, pGMs, or GMPs in 10-week-old mice that are homozygous for the Col1a1TetO_MLL-ENL allele. The MLL-ENL transcript was mapped, and expression is indicated as a blue data point. Adjusted P values were calculated as indicated in "Materials and methods." (I-J) Numbers of unique genes that were significantly induced or repressed with a fold change >2 in P0 mice with a heterozygous Col1a1TetO_MLL-ENL allele, as compared with adult mice with a homozygous Col1a1TetO_MLL-ENL allele. Changes in gene expression were far more extensive in neonatal HPCs than at other time points or in other cell types, despite the presence of only a single MLL-ENL transgene. For all groups, n = 4 independent biological replicates. For panels B-E, Ctl indicates control and ME indicates Tet-OFF-MLL-ENL genotypes.
Transplanted adult progenitors are highly competent to initiate MLL-ENL driven AML
Our data show that as hematopoietic progenitors transition from neonatal to adult states, they become less efficient at initiating AML. However, prior work has demonstrated highly penetrant AML formation in recipients of transplanted adult, MLL-ENL–expressing HPCs, pGMs, and GMPs.36 This raised the question of whether transplantation enhances the ability of adult progenitors to initiate AML. To test this possibility, we induced MLL-ENL at 8 weeks after birth, as in previous cohorts (Figure 6A). Four months later, we transplanted 300 000 MLL-ENL-expressing whole bone marrow cells and 300 000 wild-type CD45.1 competitor cells into lethally irradiated CD45.1 mice. All recipient mice exhibited multilineage donor engraftment at 4 weeks posttransplant (Figure 6B). CD45.2 peripheral blood chimerism was somewhat higher in recipients of MLL-ENL–expressing marrow than in recipients of Vav1-Cre–negative control bone marrow. By 3 months posttransplant, the recipient mice began developing AML, and all recipient mice ultimately died (Figure 6C). We repeated the transplantation assays by sorting and transplanting 3000 HPCs or 3000 pGMs so that we could ascertain a cell of origin, as in the prior study by Ugale et al.36 All recipients developed AML within 120 days after transplantation (Figure 6D). Other stressors, such as single doses of 5-fluorouracil or a 1-week course of polyinosine:polycytosine did not stimulate AML in adult mice (supplemental Figure 5A). Furthermore, adult HPCs expressed lower rather than higher levels of MLL-ENL target genes when they were stressed by ex vivo culture (supplemental Figure 5B). Thus, transplantation stress can mitigate the barrier to AML initiation in adulthood, but other stressors may not, at least when they are transiently applied.
Transplanted HPCs and pGMs give rise to AML after adult MLL-ENL induction. (A) Overview of experiment timeline. (B) Percentage of donor (CD45.2) peripheral blood myeloid cells (CD11b+Gr1+), B cells (B220+), and T cells (CD3+) at 4 weeks after transplantation. *P < .05, **P < .01; groups were compared with the 2-tailed Student t test. (C) Kaplan-Meier survival curves for mice transplanted with control or MLL-ENL–expressing bone marrow. (D) Survival curves for a second cohort of MLL-ENL–expressing mice transplanted with 300 000 whole bone marrow cells or 3000 HPCs or pGMs. Group sizes are indicated. Survival curves were compared with the log-rank test.
Transplanted HPCs and pGMs give rise to AML after adult MLL-ENL induction. (A) Overview of experiment timeline. (B) Percentage of donor (CD45.2) peripheral blood myeloid cells (CD11b+Gr1+), B cells (B220+), and T cells (CD3+) at 4 weeks after transplantation. *P < .05, **P < .01; groups were compared with the 2-tailed Student t test. (C) Kaplan-Meier survival curves for mice transplanted with control or MLL-ENL–expressing bone marrow. (D) Survival curves for a second cohort of MLL-ENL–expressing mice transplanted with 300 000 whole bone marrow cells or 3000 HPCs or pGMs. Group sizes are indicated. Survival curves were compared with the log-rank test.
The fetal master regulator, Lin28b, suppresses MLL-ENL–driven AML initiation
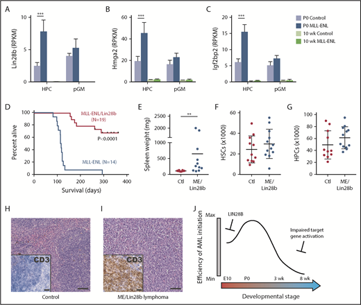
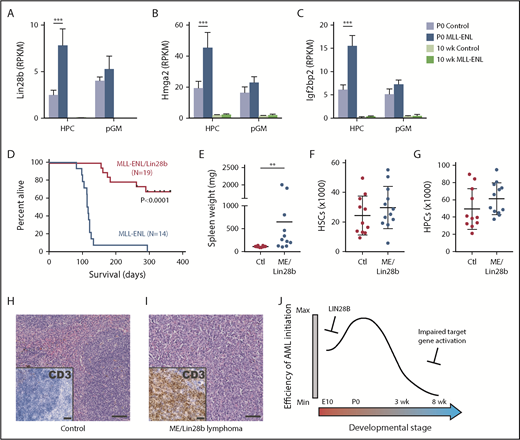
The finding that MLL-ENL initiates AML more efficiently in fetal/neonatal progenitors than in adult progenitors raised the question of whether fetal-specific genes could accelerate leukemogenesis. Consistent with this possibility, 3 previously described fetal HSC regulators, Lin28b, Hmga2, and Igf2bp2, were hyperactivated by MLL-ENL in neonatal, but not adult, HPCs (Figure 7A-C). Lin28b encodes a fetal master regulator that has been shown to promote self-renewal and fetal lineage priming when it is expressed in adult HSCs.33,34,46,47 It enhances Hmga2 and Igfbp2 expression by inhibiting let-7 family microRNAs.33 These genes potentially interact with MLL-ENL to promote AML initiation.
Lin28b suppresses MLL-ENL–driven AML. (A-C) Lin28b, Hmga2 and Igf2bp2 were hyper-activated in MLL-ENL expressing neonatal, but not adult, HPCs. ***Adjusted P < .001. (D) Survival of Tet-OFF-MLL-ENL and Tet-OFF-MLL-ENL/Lin28b mice after neonatal transgene induction. Curves were compared by the log-rank test. (E-G) Spleen weight and HSC and HPC numbers in surviving Tet-OFF-MLL-ENL/Lin28b after they were euthanized at >1 year old. (H-I) Representative spleen histology and CD3 expression in control mice or Tet-OFF-MLL-ENL/Lin28b mice that became moribund. Scale bars indicate 100 μM (large panels) or 40 μM (insets). (J) MLL-ENL initiates AML most efficiently when it is induced during the neonatal stage of development. Lin28b might protect against AML initiation in utero. At later stages of development, MLL-ENL fails to activate target genes as efficiently as it does in neonates.
Lin28b suppresses MLL-ENL–driven AML. (A-C) Lin28b, Hmga2 and Igf2bp2 were hyper-activated in MLL-ENL expressing neonatal, but not adult, HPCs. ***Adjusted P < .001. (D) Survival of Tet-OFF-MLL-ENL and Tet-OFF-MLL-ENL/Lin28b mice after neonatal transgene induction. Curves were compared by the log-rank test. (E-G) Spleen weight and HSC and HPC numbers in surviving Tet-OFF-MLL-ENL/Lin28b after they were euthanized at >1 year old. (H-I) Representative spleen histology and CD3 expression in control mice or Tet-OFF-MLL-ENL/Lin28b mice that became moribund. Scale bars indicate 100 μM (large panels) or 40 μM (insets). (J) MLL-ENL initiates AML most efficiently when it is induced during the neonatal stage of development. Lin28b might protect against AML initiation in utero. At later stages of development, MLL-ENL fails to activate target genes as efficiently as it does in neonates.
To test whether Lin28b could accelerate MLL-ENL–driven leukemogenesis, we generated mice to express both MLL-ENL and Lin28b transgenes from the Col1a1 allele (Vav1-Cre; Rosa26LSL-tTA; Col1a1tetO_MLL-ENL/tetO_Lin28b). We induced MLL-ENL and Lin28b expression at P0, since this was the age at which endogenous Lin28b expression naturally declines,32,33 and we monitored survival. As in the previous analyses, almost all MLL-ENL–expressing mice died of AML within 130 days (Figure 7D). However, a majority of compound MLL-ENL/Lin28b-expressing mice unexpectedly survived for >300 days (Figure 7D). Most had only slightly enlarged spleens and normal HSC and HPC numbers at 1 year after MLL-ENL and Lin28b induction, indicating that coexpression of MLL-ENL and Lin28b was not inherently toxic to hematopoietic progenitors (Figure 7E-G). A few mice in the MLL-ENL/Lin28b–expressing cohort did become moribund, and they had markedly enlarged spleens (Figure 7E). However, they did not have AML. Instead, the spleens were infiltrated with malignant CD3+ T cells (Figure 7H-I). T-cell lymphomas have been previously observed in transgenic Vav1-Lin28b mice.48 Thus, the lymphomas that arose in MLL-ENL/Lin28b–expressing mice were likely caused by Lin28b rather than MLL-ENL.
We tested whether other fetal gene products can similarly suppress AML initiation. We transduced E16.5 Tet-OFF-MLL-ENL progenitors (Lineage−c-kit+) with lentiviruses to express enhanced green fluorescent protein or 1 of 4 fetal proteins (LIN28B, IGF2BP2, IGFBP3, and GEM)32 fused to a 2A-enhanced green fluorescent protein reporter. The transduced cells were transplanted into lethally irradiated recipients (20 000/recipient) along with 300 000 uninfected bone marrow cells. Recipients were monitored until they became moribund. Lin28b expression significantly extended survival of recipient mice (supplemental Figure 6A). In contrast, none of the other fetal genes extended survival. Thus, Lin28b can suppress AML initiation in a transplantation model, just as it does in Tet-OFF-MLL-ENL/Lin28b mice, and this phenotype appears to be relatively specific to Lin28b.
In contrast to its effect on AML initiation, Lin28b did not impair growth of fully transformed AML cells, at least not in vitro. We transduced MOLM14 cells (which express an MLL rearrangement) and K562 cells (which do not) with control or Lin28b-expressing lentiviruses. Transduced cells had no growth advantage or disadvantage relative to nontransduced cells (supplemental Figure 6B). Altogether, the data suggest that Lin28b may help prevent AML initiation in fetal progenitors rather than potentiating transformation. In this model, naturally declining Lin28b levels could enhance AML initiation efficiency for a period of time after birth (Figure 7M). This model may explain why AML formation was more penetrant when MLL-ENL was induced at P0 than at E10.5 (Figure 1B).
Discussion
MLL fusion proteins are potent oncoproteins that drive leukemogenesis in infants with very few cooperating mutations.3 This suggests that fetal or neonatal hematopoietic progenitors may be exquisitely sensitive to MLL fusion proteins. Our data confirm that the efficiency of MLL-ENL-driven AML initiation changes with age, and it peaks shortly after birth. This period correlates with the age at which MLL-ENL most effectively alters gene expression. Indeed, critical effectors of leukemogenesis, such as Hoxa9, Hoxa10, and Mecom, are induced more highly in neonatal progenitors than in adult progenitors. Our data suggest that developmental context plays an important role in shaping the genetic landscapes of MLL-rearranged leukemias. Fewer cooperating mutations are observed in infant leukemias because neonatal progenitors are inherently more competent to transform.
It is not clear why adult progenitors respond differently to MLL-ENL expression than neonatal progenitors. One possible explanation is that there are epigenetic barriers to target gene expression in adult HPCs, pGMs, and GMPs that do not exist to the same degree in neonatal progenitors. A second possibility is that the MLL-ENL protein may be less stable in adult progenitors than in neonatal progenitors. A third possibility is that yet-to-be identified fetal/neonatal transcription factors collaborate with MLL-ENL to enhance target gene expression and initiate leukemogenesis. These mechanisms are not mutually exclusive, but they all point to a developmental barrier that can be reversed by stress, given the effects of transplantation on leukemogenesis (Figure 6). It should be noted that an inducible MLL-AF9 transgenic mouse has been shown to develop AML after adult transgene induction.26 This difference could reflect different levels of transgene expression in the different models or important functional differences between MLL-ENL and MLL-AF9. Additional studies are needed to understand how normal temporal changes in HSC, HPC, and pGM epigenomes might alter transcriptional responses to MLL-ENL, how barriers to transformation can be overcome by stress or inflammation, and whether the developmental barriers are relevant to other pediatric AML fusion proteins, such as MLL-AF9.
The link between development and leukemia initiation is potentially clinically important. It raises the possibility of identifying patients who are at high risk for developing infant leukemia and temporarily prophylaxing against transformation. There are a number of reasons that prophylaxis may not be practical: inhibitors of DOT1L and MLL fusion complexes are still in early-phase or preclinical trials,49,50 the pharmacokinetics of currently available drugs likely precludes prophylactic use,49 and the sensitivity/specificity of translocations identified in newborn blood remains unclear. Furthermore, additional studies are needed to test whether infection or inflammation can potentiate MLL-ENL–driven leukemogenesis at later stages of development, as this would undermine any protection afforded by age. In principle, if the technical difficulties can be navigated, then transient suppression of the MLL fusion protein could allow children to age out of their window of peak leukemia susceptibility.
In addition to demonstrating a link between developmental context and AML initiation, our studies have shown that Lin28b can antagonize rather than facilitate AML initiation. This was surprising, because human LIN28B is generally thought to promote pediatric tumor growth (eg, neuroblastoma, hepatoblastoma, and Wilm tumor)51-53 rather than suppress transformation, and Lin28b was upregulated by MLL-ENL in neonates. Nevertheless, the differences between Lin28b-expressing and nonexpressing mice were striking, and Lin28b-expressing mice did not develop AML (Figure 7G). This finding was consistent with data showing that let-7 microRNAs are elevated in poor prognosis pediatric AML.2 The human data suggest that LIN28B may function as a tumor suppressor in early childhood AML by suppressing let-7 expression. Since Lin28b had no effect on fully transformed AML cells (supplemental Figure 6B), it likely modulates early steps of AML initiation, perhaps by redirecting differentiating HSCs and HPCs toward fates that do not support efficient transformation, such as megakaryocytic-erythroid progenitors.36,47,54 Additional studies are needed to test whether Lin28b deletion can accelerate leukemogenesis, but our findings raise the possibility of manipulating developmental programs to treat or prevent pediatric malignancies.
The full-text version of this article contains a data supplement.
RNA-seq data have been deposited in the Gene Expression Omnibus database (accession number GSE125549).
Acknowledgments
The authors thank Hao Zhu for providing Col1a1TetO_Lin28b mice.
This work was supported by grants to J.A.M. from the National Institutes of Health, National Heart, Lung, and Blood Institute (R01 HL136504), Alex’s Lemonade Stand (‘A’ Award), Gabrielle’s Angel Foundation, The V Foundation, the American Society of Hematology, and the Children’s Discovery Institute of Washington University and St. Louis Children’s Hospital.
Authorship
Contribution: J.A.M., T.O.-O., and Y.L. conceived, designed, and performed experiments and analyzed data; R.M.P., E.B.C., A.S.C., and S.N.P. performed experiments and analyzed data; W.Y. performed all bioinformatics analyses; D.B. generated the Col1a1TetO_MLL-ENL mouse line; J.A.M. wrote the manuscript; and all authors reviewed and edited the manuscript.
Conflict-of-interest disclosure: The authors declare no competing financial interests.
Correspondence: Jeffrey A. Magee, Department of Pediatrics and Genetics, Washington University School of Medicine, 660 S Euclid Ave, Box 8208, St. Louis, MO 63110; e-mail: mageej@wustl.edu.
References
Author notes
T.O.-O. and Y.I. contributed equally to this study.







