Key Points
Increased sialic acid in neonatal fibrinogen influences fibrin knob-hole interactions during polymerization.
Neonatal fibrin polymerization involves more B knob– and fewer A knob–mediated interactions compared with adults.
Abstract
Neonates possess a molecular variant of fibrinogen, known as fetal fibrinogen, characterized by increased sialic acid, a greater negative charge, and decreased activity compared with adults. Despite these differences, adult fibrinogen is used for the treatment of bleeding in neonates, with mixed efficacy. To determine safe and efficacious bleeding protocols for neonates, more information on neonatal fibrin clot formation and the influence of sialic acid on these processes is needed. Here, we examine the influence of sialic acid on neonatal fibrin polymerization. We hypothesized that the increased sialic acid content of neonatal fibrinogen promotes fibrin B:b knob-hole interactions and consequently influences the structure and function of the neonatal fibrin matrix. We explored this hypothesis through analysis of structural properties and knob:hole polymerization dynamics of normal and desialylated neonatal fibrin networks and compared them with those formed with adult fibrinogen. We then characterized normal neonatal fibrin knob:hole interactions by forming neonatal and adult clots with either thrombin or snake-venom thrombin-like enzymes that preferentially cleave fibrinopeptide A or B. Sialic acid content of neonatal fibrinogen was determined to be a key determinant of resulting clot properties. Experiments analyzing knob:hole dynamics indicated that typical neonatal fibrin clots are formed with the release of more fibrinopeptide B and less fibrinopeptide A than adults. After the removal of sialic acid, fibrinopeptide release was roughly equivalent between adults and neonates, indicating the influence of sialic acid on fibrin neonatal fibrin polymerization mechanisms. These results could inform future studies developing neonatal-specific treatments of bleeding.
Introduction
Recent studies have identified major differences in hemostasis between adults and neonates, including qualitative and quantitative differences in the coagulation protein fibrinogen.1-3 Despite these differences, neonates with significant bleeding, including after procedures requiring cardiopulmonary bypass (CPB) or during extracorporeal membrane oxygenation (ECMO), are treated with adult-specific treatment options, namely the transfusion of adult cryoprecipitate (fibrinogen component).4-8 Unfortunately, the clinical effectiveness of such transfusions is often inconsistent and may result in a deficient fibrin matrix, insufficient to mitigate bleeding.9 Our recent studies have identified significant structural and functional differences between neonatal and adult clots that might contribute to these outcomes. Structurally, neonatal clots appeared two-dimensional with low degrees of fibrin cross-branching compared with the dense and heavily branched fibrin networks observed in adult clots. Functionally, neonatal clots are significantly softer than adult clots with faster degradation times.9 Moreover, when neonatal and adult fibrinogen are mixed (to mimic transfusion of adult fibrinogen to neonates), the resultant fibrin networks maintain their distinct properties, are heterogeneous, and are not seamlessly integrated.9 Given these distinctions, a deeper understanding of the mechanistic differences between adult and neonatal fibrin polymerization is needed to improve outcomes related to neonatal bleeding.
The activation and polymerization of fibrinogen, a 340 kDa circulating glycoprotein, are essential for the formation of a stable blood clot and the cessation of bleeding. Postinjury, the proteolytic enzyme thrombin converts soluble fibrinogen to insoluble fibrin via cleavage of fibrinopeptides A and B, exposing fibrin knobs A and B. Fibrin protofibrils are then formed from the noncovalent binding of fibrin knobs to complementary fibrin holes a and b on adjacent proteins.10 In adults, the driving force of polymerization occurs through fibrin A:a knob-hole binding. A:a binding occurs more rapidly than B:b binding and is required for the formation of typical fibrin clots in adults.11,12 However, these mechanisms have not been explored in neonates. In addition, evidence showed that neonates possess a molecular variant of fibrinogen, known as fetal fibrinogen.3,9 Unlike in other proteins, such as hemoglobin, there is no evidence that neonates possess multiple forms of fibrinogen or any percentage of adult fibrinogen.13 Initial studies characterizing fetal fibrinogen have identified an increased sialic acid content, greater negative charge, and increased clotting times compared with adult fibrinogen.1 Of note, similarly to other posttranslational modifications, sialic acid content in fibrinogen has been shown to influence fibrin clot properties. For example, an increased sialic acid content associated with liver disease has been shown to result in altered fibrin clot properties.14,15 In addition, studies on fibrinogen synthesized during trauma show a reduction in sialic acid content because of decreased galactose residues contributing to a faster rate of clot polymerization.16 Furthermore, recent work from our group has found that the increased sialic acid in neonatal fibrin networks results in significantly greater fibroblast attachment compared with attachment on adult fibrin.17 An increased sialic acid concentration has been identified in many neonatal cells and glycoproteins across various physiological systems due to its supportive functions in brain development, immune regulation, and gut maturation; however, its influence on fibrin polymerization mechanisms in neonates has not been thoroughly studied.18,19
In the current investigation, we examined the influence of sialic acid on neonatal fibrin polymerization. We hypothesized that the increased sialic acid content of neonatal fibrinogen would promote B:b knob-hole interactions and consequently influence the structure and function of the neonatal fibrin matrix. We explored this hypothesis through analysis of structural properties and knob:hole polymerization dynamics of normal and desialylated neonatal fibrin networks and compared them with those formed with adult fibrinogen.
Methods
Isolation of fibrinogen
After institutional review board approval and informed written parental consent, whole blood samples were collected from neonates (<30 days of age) undergoing elective cardiac surgery at the Children’s Hospital of Atlanta (supplemental Table 1). All samples were collected from an arterial line placed after the induction of anesthesia and prior to surgical incision and CPB. Preterm neonates, neonates with a known coagulopathy, or mothers with a known coagulopathy were excluded. At admission, liver function was assessed via blood levels of alkaline phosphatase, bilirubin, aspartate aminotransferase, and alanine aminotransferase. No signs of liver disease were observed. No fibrinogen-interacting medications were administered during the perioperative period. Samples were centrifuged immediately 2 times at 15 000g for 15 minutes to yield platelet-poor plasma and stored at −80°C until use. Pooled adult platelet-poor plasma was obtained from the New York Blood Center. Neonatal and adult human fibrinogen were isolated from plasma via ethanol precipitation.20-22 Sodium dodecyl sulfate–polyacrylamide gel electrophoresis was used to determine purity. We determined that the isolation method primarily precipitated fibrinogen; however, we also identified small amounts of factor XIII (FXIII), fibronectin, and von Willebrand factor in both samples. Purity was compared with a commercially available fibrinogen (Fib3, Fibrinogen with fibronectin, von Willebrand factor, and FXIII depleted; Enzyme Research Laboratories). Baseline FXIII concentration and plasmin activity levels were assessed and were similar between adult and neonatal samples (Abcam) (supplemental Figure 1). Structural analysis of purified fibrin clots revealed clot structure similar to plasma clots and commercially purchased fibrinogen (supplemental Figure 2). In addition, ethanol-purified fibrinogen clot structure was comparable to results seen in previous studies by our group using Gly-Pro-Arg-Pro affinity beads to purify fibrinogen.9
Investigation of sialic acid influence on fibrin properties
Sialic acid was cleaved from neonatal and adult fibrinogen via neuraminidase digestion.23 Fibrinogen solutions (5 mg/mL) were incubated with 0.025 U/mL neuraminidase (MilliporeSigma) for 4 hours at 35°C, then filtered with Pall Nanosep devices (100 kDa molecular weight cutoff) and stored at −80°C until use. Sialic acid content was quantified via a sialic acid (NANA) Assay Kit (Abcam). Removal of sialic acid residues was confirmed by assaying the sialic acid concentration before and after neuraminidase digestion.
Selective cleavage of fibrinopeptides
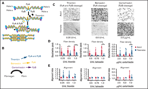
Neonatal and adult clots were formed with proteolytic enzymes: thrombin (Enzyme Research Laboratories), which cleaves both fibrinopeptide A (FpA) and B (FpB); batroxobin (Prospec Bio), a snake venom thrombin-like enzyme that preferentially cleaves fibrinopeptide A; and contortrixobin (MyBioSource), a snake venom thrombin-like enzyme that preferentially cleaves fibrinopeptide B. Thrombin, batroxobin, or contortrixobin was added to purified fibrinogen (2.5 mg/mL) to initiate clotting. A range of concentrations of thrombin (0.25-1.0 U/mL), batroxobin (0.5-1.0 U/mL), or contortrixobin (2.5-7.0 μg/mL) was used.
Structural characterization of fibrin matrices via confocal microscopy
Confocal microscopy was used for imaging of fibrin clot structure.9,24–26 Briefly, 50 μL clots consisting of 2.5 mg/mL purified fibrinogen in 1 M N-2-hydroxyethylpiperazine-N′-2-ethanesulfonic acid (HEPES) buffer (5 mM calcium, 7.4 pH) were formed with thrombin, batroxobin, or contortrixobin at the concentrations listed earlier. Alexa 488–labeled adult fibrinogen 10 μg/mL was added for visualization (Thermo Fisher Scientific). Our previous research determined that, at very low concentrations of adult fibrinogen, neonatal fibrin structure is not affected.9 We therefore expected effects on this group to be minimal. Clots were formed between a glass slide and coverslip and allowed to polymerize for 2 hours before imaging.27 A Zeiss Laser Scanning Microscope (LSM 710, Zeiss Inc.) at 63× magnification was used for imaging, and a minimum of 3 random 5.06 μm z-stacks were acquired per clot. ImageJ (National Institutes of Health) was used to create three-dimensional projections from z-stacks. Fiber alignment was quantified through a MATLAB algorithm previously developed by our group.9 A minimum clot structure is required to run this code; therefore, if network formation was minimal, alignment data were not collected. Clot fiber density was determined from the ratio of black (fiber) over white (background) pixels in each image.28,29 In addition, clot structure in thrombin polymerized neonatal and adult clots was assessed with cryogenic scanning electron microscopy. Here, 100 μL clots were formed with 0.5 U/mL thrombin and allowed to polymerize for 2 hours. Clots were rapidly frozen by plunging in subcooled liquid nitrogen and imaged at 1000×. Three clots were imaged per group, and 3 random images were taken per clot.
Analysis of enzyme-initiated polymerization dynamics
Enzyme-initiated fibrin polymerization assays were used to evaluate clotting times and clot turbidity. Fibrin clots (80 μL) were formed in a 96-well plate with adult or neonatal fibrinogen (2.5 mg/mL), HEPES buffer, and the addition of thrombin, batroxobin, or contortrixobin. Turbidity curves were generated by reading the absorbance at 350 nm (abs 350) with a plate reader every 30 seconds for 3 hours. Analysis of turbidity curves included maximum absorbance and clotting time determined by the time needed to reach one-half the maximum absorbance value. Data were excluded if bubbles formed during polymerization, as they interfere with absorbance readings.
Analysis of clot degradation kinetics
Clot degradation kinetics were determined for clots formed from purified fibrinogen in the presence of 0.25 U/mL thrombin, 0.5 U/mL batroxobin, or 2.5 µg/mL contortrixobin. Clots of 80 μL were formed in a 96-well plate as in absorbance-based assays and allowed to polymerize for 2 hours. An 80 μL overlay with 0.5 U/mL plasmin was then placed on top of clots to initiate degradation (Invitrogen). Aliquots (5 μL) of the clot liquor were taken at 0, 1, 2, 4, 6, 8, and 24 hours. Fibrinogen content of aliquots was determined via NanoDrop analysis. Degradation rates were determined from the time required to reach half maximum soluble protein content. Additional experiments were conducted by using an overlay containing 10.8 mg/mL human plasminogen and 0.29 mg/mL tissue plasminogen activator. Aliquots were taken as described earlier, and fibrinogen content was determined via fibrinogen enzyme-linked immunosorbent assay (ELISA) (Abcam).
Analysis of fibrinogen clottability
Fibrinogen clottability was determined by using a protein quantification assay, which measures the fibrinogen content in the clot liquor (the soluble portion of the clot sample) that remains after polymerization. Clots (50 μL) were formed from purified fibrinogen at a concentration of 2.5 mg/mL in HEPES buffer and were polymerized with the initiation of 0.25 U/mL thrombin, 0.5 U/mL batroxobin, or 2.5 µg/mL contortrixobin. Before and after a 1-hour polymerization, aliquots were taken, and fibrinogen content was determined via ELISA. Percent of clottable fibrinogen was determined as follows: ([initial soluble protein – soluble protein in clot liquor]/initial soluble protein) × 100.
Analysis of mechanical clot properties
Atomic force microscopy (AFM) was used to determine clot stiffness. Purified fibrin clots 50 μL in size were formed with thrombin, batroxobin, and contortrixobin at concentrations of 0.25 U/mL, 0.5 U/mL, and 2.5 μg/mL, respectively, and polymerized on a charged glass slide for 2 hours. The AFM (Asylum MFP3D-Bio; Asylum Research) was operated in force contact mode with silicon nitride cantilevers with a particle diameter of 1.98 μm (NanoAndMore). Force maps (20 × 20 μm) were obtained on each clot and fit with a Hertz model to determine the elastic modulus. To reduce variation from the potential edge of clot effects, force maps were conducted in the center of each clot. The average elastic modulus of an array of 256 contact points was reported for each force map. A minimum stiffness was required to conduct analysis, and data were therefore excluded if force maps could not be taken.
Competitive binding of fibrin knobs
A competitive binding assay was performed with synthetic fibrin knob peptides. Purified neonatal and adult fibrinogen solutions (2.5 mg/mL) were incubated with 1 mM A knob mimetic (GPRPFPAK), B knob mimetic (AHRPYAAK), or nonbinding peptide (GPSPFPAK) (GenScript) for 20 minutes. Alexa 488–labeled adult fibrinogen was added for visualization, and polymerization was then initiated with 0.5 U/mL thrombin. Confocal microscopy was used to examine resulting fibrin architecture at the conditions described earlier.
Quantitative release of fibrinopeptides
To measure relative release of fibrinopeptides over time, 75 μL clots consisting of 1.0 mg/mL neonatal and adult fibrinogen were formed with 0.5 U/mL thrombin in 600 μL tubes. At time points of 0, 5, 15, 30, 60, and 120 minutes, the reaction was terminated by heating the solution at 97°C for 15 minutes.30 The solution was kept on ice until the completion of the experiment. All samples were centrifuged at 15 000g for 15 minutes at 4°C, and the supernatant was removed and stored at −20°C until analysis. Quantitative analysis of fibrinopeptide concentration was conducted via ELISA (MyBioSource). Fibrinopeptide ELISA kits were reported to have high specificity with no observed cross-reactivity between fibrinopeptide analogues. The neonatal to adult fold change of fibrinopeptide A or B concentration over time was reported.
Analysis of fibrinogen formulations in a post-CPB model of coagulopathy
Sialylation of adult fibrinogen was increased via sialyltransferase incubation.31 Adult fibrinogen solutions (10 mg/mL) were incubated with 50 mU of α-2,3-sialyltransferase and 5 μmol cytidine-5'-monophospho-N-acetylneuraminic acid sodium for 24 hours (MilliporeSigma). The solution was filtered with Pall Nanosep devices and stored at −80°C until use. Sialic acid was removed with neuraminidase digestion as described earlier with an 8-hour incubation time. Neuraminidase digestion was also conducted on normal neonatal and adult fibrinogen for 8 hours. Sialic acid content was quantified as described earlier. Various formulations of fibrinogen were added to neonatal post- CPB plasma samples to simulate treatment. Blood samples were collected from neonates before and after CPB, and plasma was isolated as described earlier. Clots (50 μL) consisting of 90% platelet-poor plasma were formed with and without the addition of 1.1 mg/mL adult fibrinogen, neonatal fibrinogen, and sialylated adult fibrinogen using 0.5 U/mL thrombin. Previous studies from our group have determined that fibrinogen levels of post-CPB samples are an average of 2.1 mg/mL, and baseline levels are 3.2 mg/mL.9 We therefore supplemented fibrinogen additions up to baseline concentrations. After 2 hours of polymerization, structure and degradation characteristics were analyzed as described earlier.
Analysis of porcine fibrinogen
Sialic acid content was quantified for adult and neonatal porcine fibrinogen. Blood was collected from eight 1-year-old female Yorkshire pigs and 8-week-old Yorkshire piglets before planned surgical procedures at North Carolina State University’s School of Veterinary Medicine. All samples were collected via jugular venous puncture after the induction of anesthesia and before surgical incision. Samples were centrifuged immediately for 15 minutes at 15 000g two times to obtain platelet-poor plasma and stored at −80°C until use. Sialic acid was cleaved and quantified as described earlier.
Statistical analysis
Statistical analysis was performed by using GraphPad Prism Software. Data were analyzed via a two-way analysis of variance with a Tukey’s post hoc test using a 95% confidence interval for most measurements. An unpaired, two-tailed Student t test was conducted for analysis of sialic acid concentration, fiber density with and without sialic acid, competition assays, and clottability, degradation, and clot stiffness in the presence of snake-venom thrombin-like enzymes. A one-way analysis of variance was used for analysis of cumulative fibrinopeptides. Statistical significance was achieved for P < .05. Data are defined as interval and are presented as average ± SD.
Results
Influence of sialic acid on fibrin polymerization
The influence of sialic acid on neonatal fibrin polymerization was explored with various assays. First, sialic acid concentration was quantified; neonatal fibrinogen was shown to have significantly greater concentration than adults (adults, 3.07 ± 0.09 μg/mL; neonates, 5.88 ± 1.08 μg/mL; P = .011) (Figure 1A). Sialic acid concentration of the fibrinogen solutions before neuraminidase cleaving was always undetectable, as our assay does not detect bound residues. After removal of sialic acid via neuraminidase digestion, clot structure was assessed via confocal microscopy (Figure 1B). When sialic acid was removed and clots were formed with thrombin, neonatal and adult fibrin clots appeared similar in structure, with no significant differences in fiber density (adults, 0.71 ± 0.57 black/white pixels; neonates, 0.75 ± 0.66 black/white pixels; P = .96). When desialylated fibrinogen was polymerized with batroxobin (FpA cleavage), clot structure was porous and similar between adults and neonates with no significant differences in fiber density (adults, 0.97 ± 0.56 black/white pixels; neonates, 0.69 ± 0.18 black/white pixels; P = .36) (supplemental Figure 3). However, when polymerization of desialylated fibrinogen was initiated with contortrixobin (FpB cleavage), fibrin clots had low degrees of branching, and neonatal networks had significantly higher fiber density (adults, 0.23 ± 0.09 black/white pixels; neonates, 0.60 ± 0.28 black/white pixels; P = .046). When polymerized with thrombin, neonatal and adult desialylated fibrinogen had similar polymerization behavior (Figure 1C). No significant differences were observed in maximum turbidity (adults, 0.4 ± 0.2 abs 350; neonates, 0.32 ± 0.09 abs 350; P = .99) (Figure 1D) or clottability (adults, 94.07 ± 0.25%; neonates, 93.37 ± 0.89%; P = .42) (Figure 1E). When fibrinolysis was initiated on normal and adult desialylated fibrinogen, degradation rates were similar between groups (adults, 5.9 ± 0.53 hours; neonates, 5.48 ± 0.51 hours) (Figure 1F).
Influence of sialic acid on neonatal fibrin network properties. (A) Sialic acid concentration of neonatal fibrinogen is significantly greater than adult fibrinogen. N = 3 triplicate experiments. (B) Representative images of confocal microscopy analysis of clots taken at 63× magnification. Before removal of sialic acid, fiber density was statistically significant between adults and neonates; after removal, resulting clot structures were roughly equivalent in fiber density. N = 5 clots per group. Scale, 10 μm. (C) Polymerization curves were analyzed via turbidity measurements on a plate reader. (D) Maximum turbidity values were significantly lower in neonates compared with adults before removal of sialic acid and similar after. N = 5. (E) Normal neonatal fibrinogen had significantly lower clottability than adult fibrinogen; after digestion of sialic acid, clottability was similar. N = 4. (F) Fibrinolysis was initiated with plasminogen and tissue plasminogen activator. Normal neonatal fibrinogen had statistically faster degradation rates than adult fibrinogen. After removal of sialic acid, degradation rates were similar. N = 3. Average ± standard deviation is shown. *P < .05.
Influence of sialic acid on neonatal fibrin network properties. (A) Sialic acid concentration of neonatal fibrinogen is significantly greater than adult fibrinogen. N = 3 triplicate experiments. (B) Representative images of confocal microscopy analysis of clots taken at 63× magnification. Before removal of sialic acid, fiber density was statistically significant between adults and neonates; after removal, resulting clot structures were roughly equivalent in fiber density. N = 5 clots per group. Scale, 10 μm. (C) Polymerization curves were analyzed via turbidity measurements on a plate reader. (D) Maximum turbidity values were significantly lower in neonates compared with adults before removal of sialic acid and similar after. N = 5. (E) Normal neonatal fibrinogen had significantly lower clottability than adult fibrinogen; after digestion of sialic acid, clottability was similar. N = 4. (F) Fibrinolysis was initiated with plasminogen and tissue plasminogen activator. Normal neonatal fibrinogen had statistically faster degradation rates than adult fibrinogen. After removal of sialic acid, degradation rates were similar. N = 3. Average ± standard deviation is shown. *P < .05.
Structural characterization of fibrin matrices
Structure of clots formed from neonatal and adult fibrinogen formed with venom enzymes was evaluated via confocal microscopy (Figure 2). In clots formed with thrombin, adult fibrin networks were dense and highly branched compared with the thin networks with a low degree of branching seen with neonatal fibrin. Significantly higher fiber densities were observed with mid to high concentrations of thrombin. Increased fibrin alignment was observed in neonatal clots but did not reach statistical significance. Adult clots formed with batroxobin (FpA cleavage) were also highly branched and appeared similar in fibrin structure to clots formed with thrombin. Neonatal clots formed with batroxobin were highly porous, with little network structure visible. At higher batroxobin concentrations, fiber density was significantly higher in adults compared with neonatal clots (batroxobin fiber density 1.0 U/mL: adults, 0.79 ± 0.49 black/white pixels; neonates, 0.12 ± 0.11 black/white pixels [P = .002]); all concentrations yielded low alignment values that were comparable across age groups. When clotting was initiated with contortrixobin (FpB cleavage), adult clots were very porous and lacked three-dimensional structure. At high concentrations of contortrixobin, neonatal clots had significantly greater fiber density than adults (contortrixobin fiber density 7.0 µg/mL: adults, 0.11 ± 0.08 black/white pixels; neonates, 0.51 ± 0.32 black/white pixels [P = .013]; no significant differences in fibrin alignment were observed across age groups). In our analysis, using cryogenic scanning electron microscopy in thrombin polymerized clots, significantly greater fiber densities were observed in the adult groups compared with neonatal clots (adults, 0.61 ± 0.06 black/white pixels; neonates, 0.31 ± 0.08 black/white pixels; P = .007) (supplemental Figure 4).
Selective cleave of fibrinopeptides. (A) Fibrin polymerization occurs through the noncovalent binding of exposed fibrin knobs A and B to fibrin holes a and b on adjacent proteins. These mechanisms have not been explored in neonates. (B) Snake venom thrombin-like enzymes were used to selectively cleave fibrinopeptides and activate fibrin. (C) Representative images from confocal microscopy at 63× magnification of adult and neonatal fibrin clots at equal enzyme concentrations reveals differences in fiber density (D) and fiber alignment (E). Scale, 10 μm. Fiber density, N = 5 per group; fiber alignment, N = 4 to 5 per group. Average ± standard deviation is shown. *P < .05, **P < .01, ***P < .001.
Selective cleave of fibrinopeptides. (A) Fibrin polymerization occurs through the noncovalent binding of exposed fibrin knobs A and B to fibrin holes a and b on adjacent proteins. These mechanisms have not been explored in neonates. (B) Snake venom thrombin-like enzymes were used to selectively cleave fibrinopeptides and activate fibrin. (C) Representative images from confocal microscopy at 63× magnification of adult and neonatal fibrin clots at equal enzyme concentrations reveals differences in fiber density (D) and fiber alignment (E). Scale, 10 μm. Fiber density, N = 5 per group; fiber alignment, N = 4 to 5 per group. Average ± standard deviation is shown. *P < .05, **P < .01, ***P < .001.
Analysis of enzyme-initiated polymerization dynamics
Polymerization time and maximum fibrin clot turbidity in the presence of proteolytic enzymes were determined by monitoring changes in absorbance during clot formation (Figure 3; supplemental Figure 5). In the presence of thrombin, adult clots reached significantly greater maximum turbidities than neonatal clots and had comparable clotting times (thrombin maximum turbidity 1.0 U/mL: adults, 0.82 ± 0.35 optical density [OD]; neonates, 0.22 ± 0.09 OD [P = .0001]; time to half maximum turbidity 1.0 U/mL: adults, 11.0 ± 4.81 seconds; neonates, 9.83 ± 5.62 seconds). In batroxobin (FpA cleavage)–initiated polymerization, adult clots had faster rates of clot formation and reached significantly greater maximum turbidities compared with neonates (batroxobin maximum turbidity 1.0 U/mL: adults, 0.86 ± 0.14 OD; neonates, 0.39 ± 0.29 OD [P = .018]; time to half maximum turbidity 1.0 U/mL: adults, 19.3 ± 8.18 seconds; neonates, 20.5 ± 1.68 seconds). Finally, when polymerization was initiated with contortrixobin (FpB cleavage), significantly greater clotting times and maximum turbidities were reached in neonatal fibrin clots compared with adult clots (contortrixobin maximum turbidity 7.0 µg/mL: adults, 0.07 ± 0.06 OD; neonates, 0.35 ± 0.19 OD [P = .0004]; time to half maximum turbidity 7.0 µg/mL: adults, 0.63 ± 0.25 second; neonates, 30.0 ± 1.730 seconds).
Clotting time. (A) Representative clotting time curves from absorbance-based turbidity assays using neonatal and adult fibrinogen at equal enzyme concentrations. (B) Maximum turbidity data gathered from clotting curves reveal significant differences between adult and neonatal fibrin clots. Average maximum turbidity ± standard deviation is shown. N = 3 to 6 per group. *P < .05, **P < .01, ***P < .001.
Clotting time. (A) Representative clotting time curves from absorbance-based turbidity assays using neonatal and adult fibrinogen at equal enzyme concentrations. (B) Maximum turbidity data gathered from clotting curves reveal significant differences between adult and neonatal fibrin clots. Average maximum turbidity ± standard deviation is shown. N = 3 to 6 per group. *P < .05, **P < .01, ***P < .001.
Analysis of clot degradation kinetics
Fibrin clot degradation was initiated via plasmin and assessed by determining changes in soluble protein concentration over time (Figure 4C,D). Degradation rates were established by determining the time required to reach maximum soluble protein content; a greater time required translates to a slower rate of fibrin clot degradation. In the presence of thrombin and batroxobin (FpA cleavage), adult fibrin clots had significantly greater time to the half degradation rate than neonatal clots (thrombin: adults, 6.06 ± 3.07 hours; neonates, 1.81 ± 1.75 hours [P = .015]; batroxobin: adults, 4.3 ± 2.82 hours; neonates, 1.36 ± 1.53 hours [P = .048]). When clots were formed with contortrixobin (FpB cleavage), neonatal clots exhibited slightly greater time to half degradation than adults, although statistical significance was not reached (adults, 1.53 ± 2.13 hours; neonates, 2.27 ± 1.79 hours; P = .59). Degradation rates were also analyzed by using a plasminogen and tissue plasminogen activator overlay (supplemental Figure 6). When clotting was initiated with thrombin and batroxobin, adult fibrin clots had significantly greater time to half degradation compared with neonatal clots (thrombin: adults, 12.88 ± 1.99 hours; neonates, 7.98 ±1.01 hours [P = .018]; batroxobin: adults, 10.89 ± 2.9 hours; neonates, 5.01 ± 1.9 hours [P = .043]). When clots were formed with contortrixobin, neonatal samples had longer degradation times, although not statistically significant (adults, 1.9 ± 1.44 hours; neonates, 5.56 ± 2.55 hours; P = .096). Due to the similar results between degradation analyses, it is likely that differences observed are due to fibrinolytic discrepancies rather than differences in plasmin generation.
Functional analysis of clots formed with selective cleavage of fibrinopeptides. (A) Clottability of neonatal and adult fibrinogen with mid-range concentrations of fibrinopeptide cleaving enzymes. N = 4 per group. (B) AFM was used to determine stiffness for clots formed with neonatal and adult fibrinogen with mid-range concentrations of fibrinopeptides. N = 3 to 7 per group. Representative degradation curves (C) and degradation rates (D) for clots formed with venom enzymes were determined from the time taken to reach half-maximum soluble protein. N = 5 to 6 per group. Average values ± standard deviation is reported. *P < .05, **P < .01, ***P < .001, ****P < .0001.
Functional analysis of clots formed with selective cleavage of fibrinopeptides. (A) Clottability of neonatal and adult fibrinogen with mid-range concentrations of fibrinopeptide cleaving enzymes. N = 4 per group. (B) AFM was used to determine stiffness for clots formed with neonatal and adult fibrinogen with mid-range concentrations of fibrinopeptides. N = 3 to 7 per group. Representative degradation curves (C) and degradation rates (D) for clots formed with venom enzymes were determined from the time taken to reach half-maximum soluble protein. N = 5 to 6 per group. Average values ± standard deviation is reported. *P < .05, **P < .01, ***P < .001, ****P < .0001.
Analysis of fibrinogen clottability and clot mechanical properties
To determine the stability of neonatal and adult fibrin clots formed with various fibrinopeptide releasing enzymes, we assed fibrinogen clottability and stiffness in the presence of mid-range concentrations of thrombin, batroxobin, and contortrixobin (Figure 4A). When clots were formed with 0.25 U/mL thrombin and 0.5 U/mL batroxobin (FpA cleavage), adult clots had significantly greater fibrinogen clottability measurements than neonatal clots (thrombin: adults, 93.65 ± 8.26% clottability; neonates, 53.8 ± 31.21% clottability [P = .048]; batroxobin: adults, 90.14 ± 12.22% clottability; neonates, 16.8 ± 11% clottability [P = .0001]). When clots were formed with 2.5 μg/mL contortrixobin (FpB cleavage), neonatal clottability was significantly higher than adult samples (adults, 18.29 ± 9.75; neonates, 84.62 ± 19.42; P = .0009). AFM was used to determine clot elastic moduli (Figure 4B). Adult clots were significantly stiffer than neonatal clots formed from thrombin or batroxobin (thrombin: adults, 2.41 ± 0.33 kPa; neonates, 1.36 ± 0.16 kPa [P < .0001]; batroxobin: adults, 0.42 ± 0.09 kPa; neonates, 0.12 ± 0.09 kPa [P = .062]). Conversely, in the presence of contortrixobin, neonatal clots had significantly greater stiffness values than adults (adults, 0.25 ± 0.34 kPa; neonates, 0.81 ± 0.52 kPa; P = .39).
Competitive binding of fibrin knobs
To explore differences in competitive binding of fibrin knobs between neonatal and adult polymerization patterns, clots were formed in the presence of excess fibrin knob A, knob B, and nonbinding peptide mimetics before polymerization with thrombin (Figure 5). When fibrinogen was incubated with a nonbinding peptide control, clot structure appeared looser, most likely due to nonspecific interactions from the peptide. However, structural trends were similar to native controls, and the presence of the peptide did not seem to significantly alter polymerization (fiber density: adults, 1.18 ± 0.38 black/white pixels; neonates, 0.4 ± 0.13 black/white pixels; P = .007). However, when clots were formed in the presence of excess fibrin knob A, adult fibrin clot structure was significantly altered; clot architecture was heterogeneous and lacked normal matrix formation. Under the same conditions, neonatal fibrin clots had significantly greater fiber density than adult clots and formed relatively complete fibrin networks (adults, 0.16 ± 0.04 black/white pixels; neonates, 0.43 ± 0.05 black/white pixels; P = .0001). In the presence of excess fibrin knob B, the reverse was found. Adult fibrin clots had significantly greater fiber density than neonatal clots and formed a network similar to controls (adults, 0.69 ± 0.27 black/white pixels; neonates, 0.2 ± 0.13 black/white pixels; P = .017).
Competition assay to reveal polymerization mechanism. High concentrations of fibrin knob A and B mimetic peptides were added to neonatal and adult fibrinogen solutions before initiation of clotting with thrombin. (A) Representative images are shown from confocal microscopy imaging of clots at 63× magnification. (B) Fiber density analysis reveals significant differences between adult and neonatal clots after equivalent peptide incubation times. N = 4 per group. Scale, 10 μm. Mean fiber density ± standard deviation is reported. *P < 0.05, **P < .01, ***P < .001.
Competition assay to reveal polymerization mechanism. High concentrations of fibrin knob A and B mimetic peptides were added to neonatal and adult fibrinogen solutions before initiation of clotting with thrombin. (A) Representative images are shown from confocal microscopy imaging of clots at 63× magnification. (B) Fiber density analysis reveals significant differences between adult and neonatal clots after equivalent peptide incubation times. N = 4 per group. Scale, 10 μm. Mean fiber density ± standard deviation is reported. *P < 0.05, **P < .01, ***P < .001.
Quantitative release of fibrinopeptides
The release of fibrinopeptide A and B over a 2-hour time period was quantified via ELISAs and reported as the neonatal to adult fold change (Figure 6A). The ratio of neonatal to adult fibrinopeptide A concentration was <1 throughout the duration of the 2-hour clotting time and >1 for fibrinopeptide B. At 60 and 120 minutes, statistically significant differences were observed in fold changes between fibrinopeptide A and B release (60 minutes: FpA, 0.21 ± 0.08 neonate:adult fold change; FpB, 1.33 ± 0.07 neonate:adult fold change [P = .0025]; 120 minutes: FpA, 0.16 ± 0.13 neonate:adult fold change; FpB, 1.73 ± 0.63 neonate:adult fold change [P < 0.0001]). We also observed significant differences in fold changes of cumulative release of fibrinopeptides (FpA, 0.37 ± 0.63 neonate:adult fold change; FpB, 1.25 ± 0.15 neonate:adult fold change; P = .003) (Figure 6B). When sialic acid was removed, fibrinopeptide release was similar between adults and neonates (Figure 6C-D). The neonate:adult fold change in fibrinopeptide release of desialylated fibrinogen was significantly greater at 60 and 120 minutes, as well as cumulatively, compared with normal fibrinogen (desialylated fibrinogen, cumulative release: FpA, 0.97 ± 0.7 neonate:adult fold change; FpB, 1.062 ± 0.06 neonate:adult fold change; P = .59).
Quantitative release of fibrinopeptides. Clotting was initiated with the addition of thrombin to normal neonatal and adult fibrinogen. (A) Fibrinopeptide A and B concentration was determined for each time point over 120 minutes and reported as the neonatal to adult fold change. Mean fold change ± standard deviation is shown. (B) Cumulative release of fibrinopeptides was determined for normal and desialylated fibrinogen during clotting and reported as the neonatal to adult fold change for each fibrinopeptide. (C) Fibrinopeptide A release over time in desialylated fibrinogen compared with normal fibrinogen. The neonatal:adult fold change is reported. (D) Fibrinopeptide B release over time in desialylated fibrinogen compared with normal fibrinogen. The neonatal:adult fold change is reported. N = 3 triplicate experiments per group. Mean ± standard deviation is shown. *P < .05, **P < .01, ***P < .001, ****P < .0001.
Quantitative release of fibrinopeptides. Clotting was initiated with the addition of thrombin to normal neonatal and adult fibrinogen. (A) Fibrinopeptide A and B concentration was determined for each time point over 120 minutes and reported as the neonatal to adult fold change. Mean fold change ± standard deviation is shown. (B) Cumulative release of fibrinopeptides was determined for normal and desialylated fibrinogen during clotting and reported as the neonatal to adult fold change for each fibrinopeptide. (C) Fibrinopeptide A release over time in desialylated fibrinogen compared with normal fibrinogen. The neonatal:adult fold change is reported. (D) Fibrinopeptide B release over time in desialylated fibrinogen compared with normal fibrinogen. The neonatal:adult fold change is reported. N = 3 triplicate experiments per group. Mean ± standard deviation is shown. *P < .05, **P < .01, ***P < .001, ****P < .0001.
Analysis of fibrinogen formulations in a post-CPB model of coagulopathy
Sialic acid concentration of adult fibrinogen incubated with CMP–sialic acid and sialyltransferase was determined after 8 hours of neuraminidase digestion (supplemental Figure 7A). Twenty-four-hour enzyme incubation proved to be sufficient at increasing sialylation of adult fibrinogen to levels seen in neonatal samples (adult, 3.492 ± 1.043 μg/mL; neonate, 6.36 ± 0.91 μg/mL; sialylated adult, 5.288 ± 0.53 μg/mL; adult vs neonate, P = .003; adult vs sialylated adult, P = .037; neonate vs sialylated adult, P = .23). Clots were formed with sialylated adult fibrinogen to determine fiber structure (supplemental Figure 7B). Sialylated adult clots had fiber density and alignment values that were between averages from adult and neonatal fibrin clots (fiber density: adult, 0.71 ± 0.25 black/white pixels; neonate, 0.30 ± 0.21 black/white pixels; sialylated adult, 0.45 ± 0.09 black/white pixels; alignment: adult, 1.07 ± 0.01 Alignment Index; neonate, 1.21 ± 0.18 AI; sialylated adult, 1.17 ± 0.09 Alignment Index). To simulate treatment of bleeding, various fibrinogen formulations were added to post-CPB neonatal plasma, and clot structure was analyzed (supplemental Figure 7C). The addition of adult fibrinogen to CPB samples resulted in heterogeneous clots with low alignment and areas of dense fibers and others with high porosity; the addition of neonatal fibrinogen resulted in more homogenous clots with alignment values more similar to baseline compared with adult (fiber density: baseline, 0.29 ± 0.06 black/white pixels; CPB, 0.40 ± 0.01 black/white pixels; CPB + adult fibrinogen, 0.37 ± 0.05 black/white pixels; CPB + neonatal fibrinogen, 0.56 ± 0.05 black/white pixels; CPB + sialylated adult fibrinogen, 0.36 ± 0.01 black/white pixels; alignment: baseline, 1.13 ± 0.03 AI; CPB, 1.23 ± 0.09 AI; CPB + adult fibrinogen, 1.05 ± 0.02 AI; CPB + neonatal fibrinogen, 1.09 ± 0.01 AI; CPB + sialylated adult fibrinogen, 1.15 ± 0.06 AI). Degradation rates were also analyzed in these samples (supplemental Figure 7D). We determined CPB samples had the fastest rate of fibrinolysis and that the addition of adult, neonatal, and sialylated adult fibrinogen slowed this rate. In addition, CPB clots in the presence of neonatal fibrinogen had the most similar values to baseline neonatal degradation rates (baseline, 1.68 ± 0.42 hours; CPB, 0.73 ± 0.26 hour; CPB + adult fibrinogen, 2.6 ± 0.4 hours; CPB + neonatal fibrinogen, 1.43 ± 0.62 hours; CPB + sialylated adult fibrinogen, 2.25 ± 0.15 hours).
Analysis of porcine fibrinogen
The sialic acid content of adult and neonatal fibrinogen isolated from plasma collected from Yorkshire pigs was determined after neuraminidase digestion (supplemental Figure 8). Neonatal porcine fibrinogen had significantly higher sialic acid content than adult porcine fibrinogen (adults, 3.09 ± 0.09 μg/mL; neonates, 6.32 ± 1.23 μg/mL; P < .002).
Discussion
Here we characterized the role of sialic acid on neonatal fibrin polymerization dynamics by performing structural and functional assays on normal and desialylated fibrinogen, comparing properties of clots formed with selective fibrinopeptide cleavage and directly quantifying the release of fibrinopeptides in both the presence and absence of sialic acids. Our results show a significantly increased sialic acid concentration in neonatal fibrinogen compared with adult fibrinogen, confirming findings of previous studies. We show for the first time that this modification influences the structural and functional properties of neonatal clots. Through a variety of structural and functional assays, we determined that the sialic acid content in neonatal fibrinogen plays a key role in determining clot properties. Assays using snake-venom thrombin-like enzymes revealed that neonatal fibrin formation involves more B knob–mediated interactions than adult fibrin polymerization. We also found a greater quantitative release of fibrinopeptide B, and less fibrinopeptide A, when forming neonatal fibrin networks compared with adults. When sialic acid was removed, no significant differences were observed in fibrinopeptide release, indicating that the increased sialic acid content in neonatal fibrinogen significantly influences polymerization mechanisms.
Previous studies have shown that posttranslational modifications of fibrinogen, including sialic acid, affect fibrin polymerization patterns and resultant clot structure. In the dysfibrinogenemia associated with liver disease, an increased sialic acid content is associated with altered fibrin polymerization times and clot structure.14,32,33 Fibrinogen isolated from patients with cirrhosis is hypersialylated and exhibits a decreased rate of polymerization. Despite the delay in clot formation, the clot that was ultimately formed was less permeable compared with those generated from plasma from healthy individuals, suggesting structurally more thrombogenic clots. The explanation for this paradox is unknown, although one potential hypothesis is that hypersialylation may cause a decrease in permeability by electrostatic changes within the clot. Nevertheless, desialylation of fibrinogen with neuraminidase corrected prolonged polymerization times, thus validating the inhibitory effect of sialic acid on polymerization. Our results confirm a greater sialic acid content in neonatal fibrinogen compared with adult fibrinogen and that neonatal fibrin clot structural and mechanical properties are significantly different from those of adults. Conversely, desialylated adult and neonatal fibrinogen exhibit roughly equivalent structure, polymerization kinetics, and clottability results. Our data indicate that sialic acid content is likely contributing to the mechanistic differences identified between neonatal and adult fibrin network formation.
Our initial studies provided an in-depth analysis of adult and neonatal fibrin network properties when formed with fibrinopeptide-cleaving enzymes specific for either fibrinopeptide A or B. Our results revealed significantly different characteristics between adult and neonatal fibrin matrices at equivalent enzyme concentrations. When initiating cleavage with batroxobin (FpA cleavage), adult clots were similar in fiber density to naturally occurring adult clots formed with thrombin. They also displayed similar clotting kinetics. Neonatal clots formed with batroxobin were highly porous and lacked substantial structure. On the other hand, with low doses of contortrixobin (FpB cleavage), neonatal clots were similar in structure to thrombin cleaved clots, whereas adult clots showed a lack of network formation. Other clot properties, including clottability, turbidity, clot stiffness, and clot degradation, also reflected similar trends. We next examined fibrinopeptide release during adult and neonatal fibrin polymerization. Neonatal clots release more fibrinopeptide B and less fibrinopeptide A than adults and were statistically significant after 60 minutes of clotting. Lastly, we investigated the role of sialic acid concentration on fibrin knob:hole dynamics. We removed sialic acid from both adult and neonatal fibrinogen and again measured fibrinopeptide release. In the absence of sialic acid, fibrinopeptide A and B release was roughly equivalent between adults and neonates, indicating that this modification contributes to differences in polymerization mechanisms in neonates.
We also performed preliminary studies on how the modulation of sialic acid content in adult fibrinogen can affect network properties. Sialylation of adult fibrinogen appeared to alter resulting fibrin clot structural characteristics; however, it should be noted that the location of the newly added residues is unknown. Because the exact location of the glycosylation can affect polymerization dynamics and resulting clot properties, future studies exploring this should be conducted. In simulating treatment to post-CPB neonatal bleeding, we found that the addition of adult, neonatal, and sialylated adult fibrinogen appeared to enhance clot structure and function. However, as noted with previous studies, the addition of neonatal fibrinogen resulted in properties most similar to baseline values. The addition of sialylated adult fibrinogen appeared to enhance post-CPB matrix properties in a manner distinct from normal adult fibrinogen. However, due to the low sample size owing to logistical constraints of procuring neonatal samples, future studies are necessary to explore these findings. In addition, in vivo animal studies should explore how modulation of sialic acid in adult fibrinogen can affect bleeding and thrombosis outcomes.
In this study, fibrinogen was isolated from neonates undergoing elective cardiac surgery. Patients with a coagulopathy, mother with a coagulopathy, or those on hemostatic altering medications were excluded from this study. Despite this exclusionary criteria, it is possible that the structural cardiac defects could result in high shear stress, which has been associated with coagulopathies such as acquired von Willebrand disease and platelet irregularities.34 Ideally, fibrinogen purification would have been from samples collected from healthy neonates; however, due to the logical constraints on obtaining blood from healthy neonates, we used available specimens. However, recent studies from our group using healthy adult and neonatal porcine samples identified similar age-dependent differences in fibrinogen as those observed between the human samples analyzed in these studies.29 Moreover, we determined that adult porcine fibrinogen has significantly lower sialic acid content than neonatal porcine fibrinogen (supplemental Figure 7), which is similar to what we observed in human patients. These similar findings indicate that our results obtained from neonates undergoing elective cardiac surgery are likely more widely applicable to healthy human neonates as well.
Here, we focused solely on sialic acid, as previous studies have identified the increased concentration in neonatal fibrinogen but have not analyzed its potential effects on fibrin network formation in neonates. However, due to the complexities of polymerization and posttranslational modifications, there are likely other contributing factors. For example, there are many fibrinogen-interacting coagulation factors such as factors II, VII, and IX and plasminogen, that are decreased in neonates relative to adults, which may play a role.35,36 Furthermore, the action of FXIII crosslinking, which has been shown to affect fibrin clot structure and elastic moduli, was not explored in this study.37,38 Similar FXIII concentrations were identified between adult and neonatal samples, and we therefore expect similar effects between groups in our thrombin polymerized clots. However, future studies controlling for the potential effects of neonatal vs adult FXIII action should be investigated. Additional differences in posttranslational modifications have been identified in neonatal fibrinogen, such as an increased phosphorus content, although phosphorus has not been shown to affect fibrin polymerization.39 Future studies using tandem mass spectroscopy to identify type and location of other posttranslational modifications that may reveal more mechanistic differences in polymerization should be explored. It should be noted that there is precedent from other studies exploring the effects of abnormal sialic content on fibrin polymerization and network characteristics.14,33 The results from our study indicate that the increased sialic acid concentration found in neonatal fibrinogen may contribute to altered fibrinopeptide release and subsequent clot matrix properties, although the underlying mechanisms remain unknown. Future studies researching the potential of affinity, steric hindrance, and increased negative charge are needed to elucidate the underlying process. In addition, further investigation on our hypothesis using genetically modified fibrinogen with dysfunctional and A and B knob sites could support our findings. Furthermore, previous studies have identified sialic acid residues to act as low-affinity calcium-binding sites that aid in fibrin network formation.40 Future experiments studying the role of calcium binding on these processes in neonatal fibrinogen should be explored. Furthermore, we assessed only complete cleavage of sialic acid residues, and not how partial removal would affect polymerization dynamics. In addition, the underlying purpose for these age-dependent changes is unclear, although many have posited that developmental differences in hemostatic proteins provide antithrombotic and hemorrhagic protection.41
In summary, our data suggest that molecular differences in fibrin polymerization between adult and neonatal fibrinogen determine vastly differing structural and mechanistic clot properties. In neonates, fibrin polymerization seems to be more strongly influenced by B knob interactions, whereas, in adults, it is dominated by A knob interactions. The increased sialic acid content of neonatal fibrinogen could drive the increased B knob interactions by promoting more release of fibrinopeptide B. The findings provide a plausible explanation for our previous observation that adult and neonatal fibrinogen, when mixed, do not seamlessly integrate with each other.9 For many reasons, neonates receive a substantial amount of blood products during cardiac surgeries and ECMO support and experience a significant risk of thrombosis. It may prove advantageous to research neonatal-specific treatment options as well as therapeutics that target the fibrin A knob for treatment of bleeding and the fibrin B knob for treatment of thrombosis.
Acknowledgments
This study was funded by CDMRP W81XWH-15-1-0485 from the US Department of Defense, DMR-1847488 from the National Science Foundation, and 1R01HL146701 and R01HL130918-01A1 from the National Institutes of Health, National Heart, Lung, and Blood Institute.
Authorship
Contribution: K.N. performed experiments, analyzed results, and wrote the paper; A.K. assisted in quantification of structural results and clot degradation experiments and data analysis; N.G. assisted in research design and paper writing; and A.C.B. designed and supervised the study, performed data analysis, and wrote the paper.
Conflict-of-interest disclosure: The authors declare no competing financial interests.
Correspondence: Ashley C. Brown, Joint Department of Biomedical Engineering, North Carolina State University and University of North Carolina at Chapel-Hill, 1001 William Moore Dr, Raleigh, NC 27606; e-mail: aecarso2@ncsu.edu.
References
Author notes
Materials and protocols will be made available upon request to the corresponding author (Ashley C. Brown; e-mail: aecarso2@ncsu.edu).
The full-text version of this article contains a data supplement.






