Key Points
Autologous and allogeneic NK cells stimulated with mbIL-21–expressing feeder cells show activity against CLL.
Expanded NK cells show efficacy in vitro and in vivo in combination with anti-CD20 antibodies and venetoclax.
Abstract
Successes with anti-CD20 antibodies in chronic lymphocytic leukemia (CLL) and enhanced activity of Fc-engineered vs unmodified antibody therapy suggest a potentially impactful role for natural killer (NK) cells and other innate immune cells in controlling this disease. Stimulated NK cells have shown promise as a cellular therapy, but their application has been constrained by limited expansion capacity and low cytotoxic activity against CLL cells. Here, we demonstrate that both healthy donor-derived and CLL patient-derived NK cells expand rapidly when stimulated with feeder cells expressing membrane-bound interleukin-21 (mbIL-21) and have potent cytotoxic activity against allogeneic or autologous CLL cells. Combination with anti-CD20 antibodies significantly enhances NK recognition and killing of CLL targets. As any CLL immune therapy would likely be given in combination, we assess commonly used treatments and demonstrate that ibrutinib has mixed suppressive and protective effects on expanded NK cells, whereas expanded NKs are highly resistant to venetoclax. We demonstrate efficacy in vivo in 2 xenograft mouse models of human CLL that support building upon a regimen of venetoclax and obinutuzumab with mbIL-21–expanded NK cells. Collectively, these data support development of mbIL-21–expanded NKs combined with the CD20 antibody obinutuzumab and venetoclax in the treatment of CLL.
Introduction
Chronic lymphocytic leukemia (CLL) is the most prevalent adult leukemia and in most patients is not curable outside of allogeneic stem cell transplant. Unlike some other B-cell cancers, engineered chimeric antigen receptor T cells (CAR-T) are less effective and therefore have not yet been approved for marketing for the treatment of CLL.1 CAR-T treatment also comes with significant and potentially fatal toxicity, such as cytokine release syndrome and neurotoxicity.2 Therefore, development of novel immune strategies with curative potential for CLL is highly desired.
Monoclonal antibodies directed at CD20 have shown efficacy in CLL treatment and work through multiple mechanisms of action, including antibody-dependent cellular cytotoxicity (ADCC). The contribution of ADCC to therapeutic antibody efficacy suggests a role for natural killer (NK) cells and other innate immune cells in CLL treatment. Accordingly, obinutuzumab (which is engineered for altered glycosylation patterns in the Fc region and thus improved FcγRIIIa binding) has demonstrated increased NK cell ADCC activity in vitro and superiority to rituximab (which has normal glycosylation) in a clinical trial.3,4 However, previous efforts to develop NK-based therapies for CLL have been limited, in part owing to the potent immunosuppressive effects of CLL cells that inhibit NK cells. This inhibition occurs through multiple mechanisms, including NK-inhibitory ligands, secretion of soluble ligands that compromise NK activation, immunosuppressive cytokines, and low NK-activating ligand expression.5-12 These features collectively result in a broad NK dysfunction.12-17 Broadly speaking, NK cell therapies until recently have also been limited by low cell numbers and insufficient technologies to expand and activate these cells.
Denman et al previously demonstrated a method of NK cell expansion using membrane-bound interleukin-21 (mbIL-21)–expressing feeder cells and IL-2.18 NK cells stimulated with this technique expand >10 000-fold over 21 days, which is far greater than using mbIL-15–expressing feeder cells or IL-2 or IL-15 stimulation.18,19 Importantly, these cells avoid senescence and maintain continuous growth through 6 weeks of stimulation, yielding millions-fold expansion over this time.18 After expansion, these NK cells are highly activated and produce high levels of interferon-γ (IFN-γ), tumor necrosis factor-α (TNF-α), and IL-6.18,20 These cells have potent cytotoxicity and compare favorably to other stimulation methods, such as IL-2 alone.21 Since this technique was described, it has been further developed to expand NK cells from various sources, including induced pluripotent stem cells, umbilical cord blood, and ascites.20-22 These NK cells in preclinical models have yielded positive results in multiple myeloma, neuroblastoma, ovarian cancer, and breast cancer.20,21,23-25 In addition, preclinical studies suggest that KIR mismatch has no or minimal relevance to expanded NK activity against cancer cells and that these cells are effective against autologous acute lymphoblastic leukemia and ovarian cancer.20,25-27 mbIL-21–expanded NK cells have recently been the subject of early-phase clinical trials that have demonstrated safety with no evidence of dose-limiting adverse events, increased risk of graft-versus-host disease (GVHD), or other major toxicities attributable to the NK cells.28,29 To date, these expanded NK cells have not been evaluated as a potential cellular therapeutic approach for the treatment of CLL.
Introduction of a cellular therapy into a disease such as CLL requires consideration of the current therapeutic agents. Targeted therapies such as the Bruton tyrosine kinase (BTK) inhibitors ibrutinib or acalabrutinib and Bcl-2 inhibitor venetoclax combined with anti-CD20 antibodies are now considered the standard of care.30-32 NK cells express many of the protein targets of current CLL targeted therapy, suggesting that these therapies are likely to affect NK cell therapies. The therapeutic target of venetoclax, Bcl-2, has been shown to be essential to survival of resting NK cells.33 Similarly, BTK inhibitors currently approved for CLL have multiple effects on NK cells. Ibrutinib suppresses ADCC but may protect NKs from cell death, whereas acalabrutinib does not influence either of these processes by virtue of not inhibiting ITK.34-37 Phosphoinositide 3-kinase (PI3K) inhibitors such as idelalisib also suppress ADCC.37 Studying the effects of CLL-targeted therapies on expanded activated NK cells is important to understand how NK cell therapy can be effectively introduced into the context of current CLL therapies, in addition to deepening our understanding of NK cell-based therapies.
Herein, we demonstrate that mbIL-21 effectively expands both healthy volunteer and CLL patient-derived NK cells that are highly cytotoxic against CLL cells through antibody-dependent mechanisms both in vitro and in vivo. We demonstrate for the first time the effect of targeted cytotoxic therapies on expanded NK cells and show them to be highly resistant to venetoclax. Most importantly, expanded NK cells significantly prolonged survival in 2 distinct mouse models of CLL, including one with loss of TP53 function.
Methods
Patients and samples
Patient samples were collected after written informed consent from an institutional review board–approved protocol. Healthy donor samples were isolated from buffy coats or whole blood collected after written informed consent, under an institutional review board–approved protocol. Additional details are provided in the supplemental methods.
TP53-mutated cell lines
TP53 mutants were generated in the CLL cell-line HG3 using CRISPR-Cas9. Details are provided in the supplemental methods.
NK cell isolation and expansion
NK cells were isolated using RosetteSep NK and stimulated with mbIL-21 and 4-1BBL–expressing feeder cells as previously described.18 Details are provided in the supplemental methods.
Cytotoxicity
NK cytotoxicity was evaluated using 4-hour calcein release assays. Details are provided in the supplemental methods.
NK:target conjugation assay
NK:target conjugation was evaluated using flow cytometry after 30-minute coculture. Details are provided in the supplemental methods.
Activation-induced cell death and drug sensitivity
Cells were stimulated for 3 days with cytokines or adsorbed antibodies and then measured using Annexin V-PI staining. Details are provided in the supplemental methods.
Immunoblot analysis
NK cell lysates were analyzed using standard sodium dodecyl sulfate–polyacrylamide gel electrophoresis methodology. Detailed methods and a list of antibodies are provided in the supplemental methods.
Flow cytometry
Flow cytometry was performed using conventional methods. Detailed methods and a list of antibodies are provided in the supplemental methods.
Mouse models
All mouse studies were conducted under protocols approved by The Ohio State University Institutional Animal Care and Use Committee. Detailed methods are provided in the supplemental methods.
Data analysis and statistics
Data were analyzed using 2-sample Student t tests, analysis of variance (ANOVA), mixed effect modeling, and log-rank tests as appropriate. Detailed statistical methods are provided in the supplemental methods.
Results
In vitro efficacy of expanded NK cells against CLL
CLL cells are very resistant to immune-cell–mediated cytotoxicity.5,11,12,38,39 After expanding NK cells from normal blood donors (ND-XNK), we sought to test their cytotoxic function against CLL cell lines and primary CLL cells. We first used 2 CLL cell lines, Mec1 and OSU-CLL, to test the potency of ND-XNK cells vs unstimulated normal NKs (NNKs) from healthy volunteers. OSU-CLL is a patient-derived cell line with characteristics similar to low-risk CLL (immunoglobulin heavy chain [IGHV]-mutated, wild-type p53), whereas Mec1 resembles high-risk CLL (IGHV-unmutated, del(17)(p13.1) with mutation of the other TP53 allele, complex karyotype).40,41 Measurements included both direct cytotoxicity (antibody-independent) and ADCC using rituximab and obinutuzumab. In all conditions of both cell lines, ND-XNKs showed potent cytotoxicity and were superior to NNKs (Figure 1A). Furthermore, ND-XNK cells show potent ADCC against primary CLL leukemia cells and in vitro superiority to NNKs using rituximab or obinutuzumab (Figure 1B). In the absence of antibody targeting, both ND-XNK and NNK showed modest cytotoxicity, and although there is a trend toward increased killing by ND-XNK cells, this did not reach statistical significance at most NK:CLL ratios (Figure 1B).
IL-21 expanded NK cells effectively target CLL cells in vitro. (A) NKs and CLL cell line target cells were cocultured at varying effector:target ratios ± 5 μg/mL antibody as noted, and cytotoxicity was measured using a 4-hour calcein release assay. Graphs show mean ± standard deviation of n = 3 NNK, 6 ND-XNK experiments. (B) Comparison of cytotoxic function of ND-XNK vs NNKs against primary CLL cells. Graphs show mean ± standard deviation of n = 6 NNK, 13 ND-XNK experiments. (C) Comparison of CLL target cytotoxicity divided between IGHV mutated vs unmutated (left panel) or with vs without del(17p) (right panel). (D) Comparison of HG3 target cytotoxicity with TP53 WT, R175H, R248Q, or KO. Graphs show mean ± standard deviation of n = 4 experiments. (E) Comparison of CLL target cytotoxicity using 5 μg/mL of rituximab, obinutuzumab, or trastuzumab, compared with no antibody. Graphs show mean ± standard deviation of n = 10 experiments (untreated, rituximab, obinutuzumab) or 5 experiments (trastuzumab). ∗P < .05 by mixed effect modeling.
IL-21 expanded NK cells effectively target CLL cells in vitro. (A) NKs and CLL cell line target cells were cocultured at varying effector:target ratios ± 5 μg/mL antibody as noted, and cytotoxicity was measured using a 4-hour calcein release assay. Graphs show mean ± standard deviation of n = 3 NNK, 6 ND-XNK experiments. (B) Comparison of cytotoxic function of ND-XNK vs NNKs against primary CLL cells. Graphs show mean ± standard deviation of n = 6 NNK, 13 ND-XNK experiments. (C) Comparison of CLL target cytotoxicity divided between IGHV mutated vs unmutated (left panel) or with vs without del(17p) (right panel). (D) Comparison of HG3 target cytotoxicity with TP53 WT, R175H, R248Q, or KO. Graphs show mean ± standard deviation of n = 4 experiments. (E) Comparison of CLL target cytotoxicity using 5 μg/mL of rituximab, obinutuzumab, or trastuzumab, compared with no antibody. Graphs show mean ± standard deviation of n = 10 experiments (untreated, rituximab, obinutuzumab) or 5 experiments (trastuzumab). ∗P < .05 by mixed effect modeling.
Previous reports suggest IGHV unmutated or TP53 mutated/deleted CLL cells may be more susceptible to cytotoxicity by activated NK cells.42 Here, IGHV mutation status did not correlate with susceptibility to ND-XNK cytotoxicity, whereas del(17)(p13.1) at the TP53 locus did confer modest, nonsignificant increased sensitivity (Figure 1C). To determine if NK cell sensitivity was directly influenced by TP53 gene loss, we tested the susceptibility of HG3 CLL cell lines modified with 2 TP53 point mutations seen in CLL (R175H and R248Q) or TP53 knockout, vs the unmodified TP53 wild-type cell line. We found that the susceptibility to NK cells was similar in altered cell lines vs the parental cell line, suggesting that the altered susceptibility seen in patient samples is due to additional or indirect changes associated with loss of the TP53 gene (Figure 1D).
Obinutuzumab is an engineered antibody designed for optimal binding to CD16 and other Fcγ receptors (FcγR), whereas rituximab has a normal FcγR binding region.3 In agreement with its improved binding to NK cells, we found that obinutuzumab stimulates greater ADCC than rituximab by ND-XNK cells (Figure 1E), similar to nonexpanded cells as previously reported.3,43 Trastuzumab, a negative control humanized antibody, did not stimulate any increased cytotoxicity vs no antibody, confirming that this ADCC requires the antibody to bind target cells (Figure 1E).
Mechanisms of ND-XNK cytotoxicity against CLL
Upon target recognition, NK cells destroy their targets through release of cytolytic granules (containing perforin and granzyme) or by the expression of death ligands FasL, TNF-α, and TRAIL. Previous studies have shown that CLL cells resist both NK recognition and subsequent death ligand-induced apoptosis.6,12,44,45 ND-XNK cells function partly through TRAIL against neuroblastoma.46 We sought to characterize the mechanisms of ND-XNK cytotoxicity against CLL. Although ND-XNK cells show potent ADCC against CLL patient samples, their killing function is modest in the absence of antibody (Figure 1B). To understand this difference, we measured NK:CLL conjugation in the presence or absence of antibody. As shown in Figure 2A, conjugation is greatly enhanced by antibody targeting, suggesting that CLL resistance to direct cytotoxicity is caused by a lack of NK target recognition, which is restored by antibody targeting. In the absence of targeting antibody, expanded NK cells bind to CLL cells at low levels, comparable to normal B cells; in contrast, they bind OSU-CLL effectively with or without antibody, reflecting this cell line’s intrinsic susceptibility to expanded NKs (Figures 2A and 1A). Enhanced CLL cell target recognition is only seen with effective binding to both target cells and CD16, as demonstrated by a lack of NK-CLL conjugation with trastuzumab or obinutuzumab-derived F(ab′)2.
Mechanisms of expanded NK cell cytotoxicity against CLL. (A) ND-XNK effectors and CLL target cells were labeled with PKH67 and CellVue Claret. CLL targets were labeled with 5 μg/mL antibody (or obinutuzumab-derived F(ab′)2) and then cocultured with NKs at 2:1 NK:CLL ratio for 30 minutes. Conjugation was measured by flow cytometry and quantified as the fraction of CLL cells bound to NK cells. Graphs show mean ± standard deviation of n = 3 to 6 experiments. (B) ND-XNKs were treated for 90 minutes with 1 μg/mL concanamycin A and then cocultured with primary CLL cells ± 5 μg/mL obinutuzumab for a 4-hour calcein release assay. Graphs show mean ± standard deviation of n = 4 to 8 experiments. (C) ND-XNKs were treated for 30 minutes with 50 μg/mL blocking antibodies against FasL, TNF-α, or TRAIL and then cocultured with primary CLL cells ± 5 μg/mL obinutuzumab for a 4-hour calcein release assay. Graphs show mean ± standard deviation of n = 5 experiments. (D) ND-XNK cells were treated as in panel C and then cocultured with primary CLL cells at a 2.5:1 effector:target ratio for 4 hours. Cytotoxicity was measured using Annexin V/Fixable Live-Dead staining flow cytometry and quantified using count beads. ∗P < .05 by ANOVA (A,D) or mixed effect modeling (B,C). ns, not significant.
Mechanisms of expanded NK cell cytotoxicity against CLL. (A) ND-XNK effectors and CLL target cells were labeled with PKH67 and CellVue Claret. CLL targets were labeled with 5 μg/mL antibody (or obinutuzumab-derived F(ab′)2) and then cocultured with NKs at 2:1 NK:CLL ratio for 30 minutes. Conjugation was measured by flow cytometry and quantified as the fraction of CLL cells bound to NK cells. Graphs show mean ± standard deviation of n = 3 to 6 experiments. (B) ND-XNKs were treated for 90 minutes with 1 μg/mL concanamycin A and then cocultured with primary CLL cells ± 5 μg/mL obinutuzumab for a 4-hour calcein release assay. Graphs show mean ± standard deviation of n = 4 to 8 experiments. (C) ND-XNKs were treated for 30 minutes with 50 μg/mL blocking antibodies against FasL, TNF-α, or TRAIL and then cocultured with primary CLL cells ± 5 μg/mL obinutuzumab for a 4-hour calcein release assay. Graphs show mean ± standard deviation of n = 5 experiments. (D) ND-XNK cells were treated as in panel C and then cocultured with primary CLL cells at a 2.5:1 effector:target ratio for 4 hours. Cytotoxicity was measured using Annexin V/Fixable Live-Dead staining flow cytometry and quantified using count beads. ∗P < .05 by ANOVA (A,D) or mixed effect modeling (B,C). ns, not significant.
We next sought to determine the dependence of ND-XNK killing on degranulation. We performed cytotoxicity assays after pretreating NKs with concanamycin A, a potent V-ATPase inhibitor that prevents degranulation and release of NK lytic granules.46 As shown in Figure 2B, this treatment completely eliminated both ADCC and direct cellular cytotoxicity, indicating that degranulation is vital to NK effector functions in vitro. To measure the dependence on death ligands, we performed cytotoxicity experiments with blocking antibodies against FasL, TNF-α, and TRAIL. These studies demonstrated that although FasL and TNF-α blockade do not alter to ND-XNK cytotoxic functions, TRAIL blockade selectively decreases direct cytotoxicity without affecting ADCC (Figure 2C). Because dye release assays measure loss of membrane integrity, they may be more sensitive to perforin-mediated than to death ligand–mediated cytotoxicity at shorter time points. Therefore, we repeated these experiments using a flow-based assay to quantify surviving viable target cells. This assay found similar results to the calcein release assay, with TRAIL and TNF-α blockade reducing direct cytotoxicity (Figure 2D).
Expansion and efficacy of NK cells from patients with CLL
Allogeneic transplant is limited by the need for a suitable donor to avoid life-threatening or fatal GVHD. NK cells do not mediate GVHD and offer the opportunity to serve as universal donor cells. However, allogeneic NK cell therapy generally requires chemotherapy conditioning to suppress NK cell rejection. The potential to avoid aggressive, immunosuppressive preconditioning led us to determine if we could develop mbIL-21 expansion as an autologous cell therapy from patients with CLL. Despite the CLL immune suppression, we surprisingly demonstrate that NK cells from patients with CLL expand equally to NKs from normal donors (Figure 3A). As many patients considering this therapy may be on ibrutinib, which inhibits ADCC but has demonstrated improvement in CAR-T expansion, we stimulated NKs from ibrutinib-treated patients and demonstrate that in vivo ibrutinib treatment does not antagonize in vitro expansion (Figure 3A).47
Production and efficacy of CLL-XNK cells. (A) NK cells were purified and expanded as described above. Portions of each culture were frozen at various points during expansion, and the graph shows projected growth based on the cells left in expansion culture. Doubling times were calculated based on an exponential fit of growth curves. Both graphs show means ± standard deviation of 9 ND-XNK, 5 CLL-XNK, and 4 Ibru-CLL-XNK samples. (B) NNKs (n = 6 experiments), ND-XNKs (n = 13), CLL-XNKs (n = 15), and Ibru-CLL-XNKs (n = 8) were tested for cytotoxicity against primary allogeneic CLL cells using 4-hour calcein release assay, as described above. Graph depicts mean ± standard deviation for each NK cell type. (C) Patient-derived XNK cells (n = 4 CLL-XNK, 2 Ibru-CLL-XNK) were cocultured with autologous (n = 6) or allogeneic (n = 18) CLL cells. Cytotoxicity was measured by calcein release and depicted as mean ± standard deviation. (D) ND-XNKs (n = 5) and CLL-XNKs (n = 8) were characterized by flow cytometry. Median fluorescent intensity (MFI) was calculated for total live CD3−CD19−CD56+ cells. ∗P < .05 by ANOVA (A), mixed effect modeling (B,C), or Student t test (D).
Production and efficacy of CLL-XNK cells. (A) NK cells were purified and expanded as described above. Portions of each culture were frozen at various points during expansion, and the graph shows projected growth based on the cells left in expansion culture. Doubling times were calculated based on an exponential fit of growth curves. Both graphs show means ± standard deviation of 9 ND-XNK, 5 CLL-XNK, and 4 Ibru-CLL-XNK samples. (B) NNKs (n = 6 experiments), ND-XNKs (n = 13), CLL-XNKs (n = 15), and Ibru-CLL-XNKs (n = 8) were tested for cytotoxicity against primary allogeneic CLL cells using 4-hour calcein release assay, as described above. Graph depicts mean ± standard deviation for each NK cell type. (C) Patient-derived XNK cells (n = 4 CLL-XNK, 2 Ibru-CLL-XNK) were cocultured with autologous (n = 6) or allogeneic (n = 18) CLL cells. Cytotoxicity was measured by calcein release and depicted as mean ± standard deviation. (D) ND-XNKs (n = 5) and CLL-XNKs (n = 8) were characterized by flow cytometry. Median fluorescent intensity (MFI) was calculated for total live CD3−CD19−CD56+ cells. ∗P < .05 by ANOVA (A), mixed effect modeling (B,C), or Student t test (D).
After demonstrating effective NK expansion from patient samples, we tested their cytotoxicity against CLL cells. To our surprise, we demonstrate that NK cells expanded from patient blood (CLL-XNK from untreated patients and ibru-CLL-XNK for NK cells from ibrutinib-treated patients) exhibit cytotoxicity comparable to ND-XNK and superior to NNKs against allogeneic CLL (Figure 3B). Interestingly, CLL-XNKs show slightly increased direct cytotoxicity of allogeneic patient cells vs ND-XNK cells (Figure 3B). We further demonstrate that CLL-XNK cells show effective cytotoxicity (both direct and ADCC) against their own autologous CLL cells, with a potency equivalent to the allogeneic condition (Figure 3C). To further characterize these cells, we performed flow cytometry comparing CLL-XNK vs ND-XNK cells. We found that CLL-XNK cells had higher expression of CD57, HLA-DR, and LAG3 (Figure 3D); however, of the 26 markers measured, these were the only ones with differences in expression (supplemental Figure 3), suggesting that the overall phenotypes of these 2 types of expanded NK cells are quite similar. Overall, our data suggest feasibility of autologous NK cell expansion for patients with CLL.
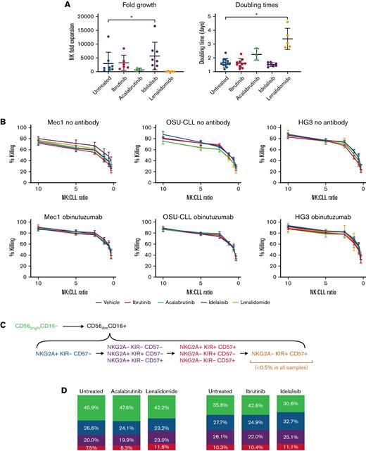
Effects of CLL targeted therapies on NK cell expansion
NK cell expansion ex vivo has been difficult until mbIL-21 expansion. Further optimization may help the development of NK-based therapies. Because ibrutinib can protect NK cells from activation-induced cell death (AICD),36 we hypothesized that it may also enhance NK cell expansion. In addition, idelalisib treatment during production of T-cell therapies has been shown to improve subsequent antitumor activity.48-50 Lenalidomide also has stimulatory effects on NK cells.51 Therefore, we tested if these drugs may improve NK expansion with the mbIL-21 method. We found that BTK inhibitors did not alter NK cell expansion, whereas idelalisib enhanced expansion and lenalidomide inhibited it (Figure 4A). We then tested these cells’ effector functions after expansion and found no differences in cytotoxic activity either with or without obinutuzumab against Mec1, OSU-CLL, or HG3 cells (Figure 4B). Here, we used cell lines to avoid any variability between patient samples and to effectively evaluate direct cytotoxicity. Because idelalisib treatment during expansion alters T-cell maturation and immunophenotypes,48-50 we evaluated NK phenotypes after drug-treated expansion. We used previously described NK maturation changes measured through the loss of NKG2A and gain of KIRs or CD57, which additionally reflect functional changes between these subsets of NK cells.52,53 Although there are caveats to using this hierarchy in expanded NK cells (eg, owing to development of a CD56superbrightCD16+ population25), this is a useful framework for evaluating population shifts.53 Because these changes may occur in various sequences, we used a simplified hierarchy to describe how many steps each NK cell had taken along the maturation sequence (Figure 4C). As shown in Figure 4D, none of the targeted therapies significantly alters the maturity profile of resultant NK cells. We used flow cytometry to further characterize NK cells expanded with vs without ibrutinib treatment, finding that ibrutinib treatment increased expression of CD94, CD160, CD69, and TIGIT while decreasing expression of NKG2C (supplemental Figure 4). Therefore, although the overall maturation pattern of NK cells does not seem to be significantly altered by pharmacologic treatments during expansion, there are some subtler differences from this treatment.
Effects of CLL targeted therapies on NK expansion. (A) ND-XNK cells were expanded as described above with the addition of 1 μM ibrutinib, 1 μM acalabrutinib, 5 μM idelalisib, or 1 μM lenalidomide in the growth media, which were refreshed with each media change (days 0, 2 or 3, 5, 7, 9, 12, 14, 17). Portions of each culture were frozen at various points during expansion, and the graph shows projected fold expansion based on the cells left in expansion culture (mean ± standard deviation of 3 to 12 samples). Doubling times were calculated based on an exponential fit of growth curves. (B) XNK cells produced in panel A were cocultured with Mec1, OSU-CLL, or HG3 CLL cell lines ± 5 μg/mL obinutuzumab and cytotoxicity measured by 4-hour calcein release assay. Graph shows mean ± standard deviation of n = 2 to 3 experiments. (C) Diagram of NK maturation sequence and markers used. KIR+ refers to any combination of KIR2DL1, KIR2DL2/3, and/or KIR3DL1. (D) NK phenotypes were analyzed according to the sequence described in panel C for NKs expanded in panel A (n = 3 acalabrutinib/lenalidomide, 6 ibrutinib/idelalisib). ∗P < .05 by ANOVA (A) or mixed effect modeling (B,D).
Effects of CLL targeted therapies on NK expansion. (A) ND-XNK cells were expanded as described above with the addition of 1 μM ibrutinib, 1 μM acalabrutinib, 5 μM idelalisib, or 1 μM lenalidomide in the growth media, which were refreshed with each media change (days 0, 2 or 3, 5, 7, 9, 12, 14, 17). Portions of each culture were frozen at various points during expansion, and the graph shows projected fold expansion based on the cells left in expansion culture (mean ± standard deviation of 3 to 12 samples). Doubling times were calculated based on an exponential fit of growth curves. (B) XNK cells produced in panel A were cocultured with Mec1, OSU-CLL, or HG3 CLL cell lines ± 5 μg/mL obinutuzumab and cytotoxicity measured by 4-hour calcein release assay. Graph shows mean ± standard deviation of n = 2 to 3 experiments. (C) Diagram of NK maturation sequence and markers used. KIR+ refers to any combination of KIR2DL1, KIR2DL2/3, and/or KIR3DL1. (D) NK phenotypes were analyzed according to the sequence described in panel C for NKs expanded in panel A (n = 3 acalabrutinib/lenalidomide, 6 ibrutinib/idelalisib). ∗P < .05 by ANOVA (A) or mixed effect modeling (B,D).
Effects of CLL targeted therapies on NK effector function and survival
Current therapeutic options for CLL include targeted inhibitors of B-cell receptor signaling pathway and inhibitors of the antiapoptotic protein Bcl-2. Bcl-2 is expressed in NK cells, and venetoclax is cytotoxic toward these cells.33 The targets of the B-cell receptor signaling inhibitors are present in NK cells, where they often serve similar functions in immunoreceptor signaling, including roles for BTK, PI3K, and ITK (a known ibrutinib target) in NK activation.54-56 Furthermore, inhibitors of these enzymes have previously been demonstrated to decrease ADCC by unstimulated NK cells.34,35,37,57 Of these, ibrutinib has been shown to suppress NK function more than acalabrutinib, likely because of ibrutinib’s alternative-target inhibition of ITK. To date, the effect of BCR inhibitors and venetoclax on expanded NK cells is unknown. ND-XNK cell ADCC was slightly inhibited by ibrutinib or idelalisib treatment, whereas acalabrutinib and venetoclax have negligible effects (Figure 5A).
Interaction of ND-XNK cells with CLL targeted therapies. (A) ND-XNK cells were cocultured with primary CLL cells and 5 μg/mL obinutuzumab ± 1 μM ibrutinib, 1 μM acalabrutinib, 5 μM idelalisib, or 8 nM venetoclax. Cytotoxicity measured by 4-hour calcein release assay. Graph shows mean ± standard deviation of 10 to 12 experiments. (B) Left: ND-XNK cells were stimulated for 3 days with 10 μg/mL IL-2 and/or IL-15, plus IL-12 to induce AICD, ±1 μM ibrutinib or acalabrutinib. Survival was measured as the % of annexin V–/PI– cells. Graph shows mean ± standard deviation of 5 experiments, normalized to each stimulus without IL-12. Right: ND-XNK cells were stimulated for 3 days with plate-adsorbed rituximab or obinutuzumab, ±1 μM ibrutinib or acalabrutinib. Survival was measured by annexin V/PI staining and shown as mean ± standard deviation of 5 experiments, normalized to the unstimulated condition to account for normal cell death in culture. (C) Expression of BTK, RLK, TEC, and ITK was measured in NNKs and ND-XNKs by western blotting. (D) ND-XNK or NNK cells were cultured with varying concentrations of venetoclax for 24 hours, and viability was measured by annexin V/PI flow cytometry. Graph shows mean ± standard deviation of 4 NNK, 5 ND-XNK experiments. (E) Expression of Bcl-2, Mcl-1, Bcl-XL, and Bim was measured in NNKs and ND-XNKs by western blotting. ∗P < .05 by mixed effect modeling. mAb, monoclonal antibody.
Interaction of ND-XNK cells with CLL targeted therapies. (A) ND-XNK cells were cocultured with primary CLL cells and 5 μg/mL obinutuzumab ± 1 μM ibrutinib, 1 μM acalabrutinib, 5 μM idelalisib, or 8 nM venetoclax. Cytotoxicity measured by 4-hour calcein release assay. Graph shows mean ± standard deviation of 10 to 12 experiments. (B) Left: ND-XNK cells were stimulated for 3 days with 10 μg/mL IL-2 and/or IL-15, plus IL-12 to induce AICD, ±1 μM ibrutinib or acalabrutinib. Survival was measured as the % of annexin V–/PI– cells. Graph shows mean ± standard deviation of 5 experiments, normalized to each stimulus without IL-12. Right: ND-XNK cells were stimulated for 3 days with plate-adsorbed rituximab or obinutuzumab, ±1 μM ibrutinib or acalabrutinib. Survival was measured by annexin V/PI staining and shown as mean ± standard deviation of 5 experiments, normalized to the unstimulated condition to account for normal cell death in culture. (C) Expression of BTK, RLK, TEC, and ITK was measured in NNKs and ND-XNKs by western blotting. (D) ND-XNK or NNK cells were cultured with varying concentrations of venetoclax for 24 hours, and viability was measured by annexin V/PI flow cytometry. Graph shows mean ± standard deviation of 4 NNK, 5 ND-XNK experiments. (E) Expression of Bcl-2, Mcl-1, Bcl-XL, and Bim was measured in NNKs and ND-XNKs by western blotting. ∗P < .05 by mixed effect modeling. mAb, monoclonal antibody.
We have previously shown that ibrutinib decreases AICD of NNKs with cytokine stimulation.36 In contrast, ibrutinib does not protect ND-XNKs from cytokine-induced AICD but does protect them from FcR-induced AICD, with acalabrutinib having a weak protective effect (Figure 5B). Our data contrast with published results using unstimulated NK cells in which ibrutinib has a potent NK-inhibitory effect.34,35,37,57 To understand these differences, we measured expression of Tec family kinases in unstimulated vs expanded NK cells, finding that BTK expression was lost during NK expansion, with corresponding increases in RLK and TEC (Figure 5C). This shift from BTK toward RLK and TEC, which are less effectively inhibited by ibrutinib and even more resistant to acalabrutinib, may therefore explain the difference in inhibition/protection between unstimulated and expanded NK cells and between ibrutinib and acalabrutinib.58
Although venetoclax has been found to deplete NNK cells, ND-XNKs are highly resistant to this drug (Figure 5D).33 By western blotting, we demonstrate that expanded NK cells clearly downregulate Bim and upregulate Mcl-1 in comparison with NNKs, whereas Bcl2 and Bcl-XL do not change significantly (Figure 5E). This is similar to the Mcl-1 upregulation associated with venetoclax resistance in proliferating murine NKs.33 Collectively, our data demonstrate no consequence on either tumor killing function or survival, suggesting that venetoclax may be a viable treatment to give concurrently with ND-XNKs.
In vivo efficacy of expanded NK cells in CLL xenograft models
Finally, we decided to test the efficacy of ND-XNKs in vivo using OSU-CLL and Mec1 cell line xenograft mouse models. As shown in Figure 6A, NSG mice were injected with OSU-CLL or Mec1 leukemia cells and then treated with 4 doses of ND-XNK cells and/or obinutuzumab on days 3, 7, 11, and 15. Some groups also received IL-2 and/or venetoclax from day 2 to day 30. In both OSU-CLL and Mec1 xenograft models, treatment with ND-XNK cells plus obinutuzumab and IL-2 significantly prolonged mouse survival (Figure 6B-C). The primary difference between these results was that in the OSU-CLL experiment, ongoing IL-2 stimulation in vivo was required to achieve optimal antileukemia activity, whereas this did not seem to be necessary in the Mec1 experiment. In the OSU-CLL experiment, all remaining mice were euthanized at 6 months postengraftment. These surviving mice appeared healthy and did not have any visible lymphadenopathy, hepatosplenomegaly, or visible tumors; however, CLL was detectable by flow cytometry in their spleens and livers.
In vivo efficacy of XNK cells in CLL xenograft models. (A) Mice were injected IV with 5 × 106 live OSU-CLL or Mec1 cells. 1 × 107 live ND-XNK cells (IV) ± 250 μg obinutuzumab (intraperitoneal) were injected on days 3, 7, 11, and 15. IL-2 (20 000 U) was given by intraperitoneal injection 3 times per week (M/W/F) from day 2 to day 30 and 100 mg/kg venetoclax (Ven) by oral gavage from day 2 to day 30. (B) Mice (n = 5 per group) were injected with OSU-CLL and treated as described in panel A and then followed for survival. (C) Mice (n = 7 per group) were injected with Mec1 and treated as described in panel A, then followed for survival. (D) Mice (n = 7 per group) were injected with Mec1 and treated as described in panel A, then followed for survival. (C-D) Different analyses from the same cohort, presented separately for clarity. (E) Mice from panel D were bled weekly, and NK counts were measured using flow cytometry. HLA-DR expression was quantified on day 9. (F) Mice from panel D (n = 4 to 5 per group) were bled on days 9 and 16, and plasma levels of human IFN-γ, perforin, and granulysin were measured using cytokine bead array. IFN-γ was not consistently detected on day 9. ∗P < .05 using log-rank test (B-D), mixed effect modeling (E), or ANOVA (F); survival curves are labeled if significantly different from untreated.
In vivo efficacy of XNK cells in CLL xenograft models. (A) Mice were injected IV with 5 × 106 live OSU-CLL or Mec1 cells. 1 × 107 live ND-XNK cells (IV) ± 250 μg obinutuzumab (intraperitoneal) were injected on days 3, 7, 11, and 15. IL-2 (20 000 U) was given by intraperitoneal injection 3 times per week (M/W/F) from day 2 to day 30 and 100 mg/kg venetoclax (Ven) by oral gavage from day 2 to day 30. (B) Mice (n = 5 per group) were injected with OSU-CLL and treated as described in panel A and then followed for survival. (C) Mice (n = 7 per group) were injected with Mec1 and treated as described in panel A, then followed for survival. (D) Mice (n = 7 per group) were injected with Mec1 and treated as described in panel A, then followed for survival. (C-D) Different analyses from the same cohort, presented separately for clarity. (E) Mice from panel D were bled weekly, and NK counts were measured using flow cytometry. HLA-DR expression was quantified on day 9. (F) Mice from panel D (n = 4 to 5 per group) were bled on days 9 and 16, and plasma levels of human IFN-γ, perforin, and granulysin were measured using cytokine bead array. IFN-γ was not consistently detected on day 9. ∗P < .05 using log-rank test (B-D), mixed effect modeling (E), or ANOVA (F); survival curves are labeled if significantly different from untreated.
Introduction of a new therapeutic into clinical trials generally occurs in a patient population where the risk-benefit is justified. We and others have shown that patients with CLL whose disease has relapsed after ibrutinib or acalabrutinib have poor overall survival and lower rates of morphologic and minimal residual disease-negative complete response to salvage venetoclax treatment.59-62 Given the unfavorable clinical outcome of this patient group, this represents the most likely initial place to introduce this treatment approach in clinical trials. Demonstrating both safety and preliminary efficacy would provide justification for further development of this treatment. Because of this interest in potential combinations of expanded NK cells with venetoclax (either concurrently or using venetoclax as part of a conditioning regimen before NKs), we decided to test the combination of NKs plus venetoclax in the same Mec1 experiment as in Figure 6C. We found that venetoclax monotherapy did not improve survival in this mouse model, nor did it affect survival when combined with NK therapy (Figure 6D). Notably, venetoclax did not alter NK counts in vivo or NK activation as measured by HLA-DR expression or serum levels of human IFN-γ, perforin, or granulysin (Figure 6E-F). This suggests that future combinations of expanded NK cells with venetoclax are likely to retain NK levels and antitumor activity.
Discussion
Herein, we have demonstrated for the first time that NK cells expanded with mbIL-21 in combination with a CD20 antibody are a viable approach for CLL therapy. This includes both allogeneic and autologous NK cells in vitro, with allogeneic efficacy also demonstrated in vivo. Our data show that NK cells from both untreated and ibrutinib-treated patients can be effectively expanded and have potent activity against autologous CLL cells. These cells expand rapidly to provide higher doses than achievable with prior NK cell therapies reported previously. Their anti-CLL activity includes efficacy against high-risk patients such as those with del(17)(p13.1) or TP53 mutations. We have additionally demonstrated rational treatment combinations with obinutuzumab and venetoclax and a beneficial effect of idelalisib on NK cell expansion. Reinforcing the importance of FcR activity in clearing tumor cells, we demonstrate that Fc-engineered antibodies such as obinutuzumab have improved efficacy over rituximab in vitro. Using 2 distinct in vivo models of CLL, we also demonstrate their efficacy together with CD20 antibodies. Finally, we demonstrate that venetoclax administered concurrently with these mbIL-21–expanded NK cells are effective both in vitro and in vivo in a resistant CLL model. Collectively, our comprehensive data provide strong support for translating this therapy to the clinic for patients with CLL.
In CLL, CAR-T cells have not been as effective to date and in general do not promote durable remissions in the majority of patients.1 Pursuing other cell therapies for patients with CLL is therefore warranted. NK cells offer several advantages over other cellular therapies, such as CAR-T cells. NK cells are able to kill malignant target cells through both antigen-specific (ADCC) and antigen-independent mechanisms, lessening the risks of resistance by antigen downregulation, mutation, or internalization as seen in CD19–CAR-T therapy. NK cells’ major histocompatibility complex–independent targeting enables potential development of “off-the-shelf” therapies without the GVHD risk of allogeneic T-cell therapy. The lack of additional processing to insert a CAR gene may help decrease both cost and time to treatment. Finally, NK cells produce less IL-6 than T cells, leading to a lower risk of cytokine release syndrome and neurotoxicity.63,64 Early trials of mbIL-21–expanded NKs have not found any dose-limiting toxicities.28,29
Previous attempts to develop NK therapy from CLL patient samples have had mixed success. Previous publications generally indicate that cytokine stimulation of patient-derived NK cells14,65 or peripheral blood mononuclear cells66-68 can increase cytotoxic activity but is limited by their baseline dysfunction, although 2 studies have demonstrated similar function between donor and CLL samples.69,70 Despite their dysfunction, total numbers of NK cells are increased in patients with CLL and represent a viable source of NK cells for cell therapy with techniques that overcome their baseline dysfunction.16,71,72 mbIL-21 stimulation overcomes CLL-induced NK cell dysfunction, leading to a novel CLL therapy that provides large numbers of highly active NK cells with demonstrated activity against CLL.
We have further demonstrated a rational combination with obinutuzumab based on its major benefit to cytotoxic activity via improved NK cell target recognition. Venetoclax is another possibility owing to its potent activity against CLL while completely sparing expanded NK cells. BTK/ITK and PI3K are both involved in NK activation and FcR signaling, and it is unsurprising that their inhibition decreases ADCC and FcR-induced AICD, although altered Tec family kinase expression makes expanded NKs relatively resistant to ibrutinib. Ibrutinib’s effects modulating NK function may net positive or negative overall; this will likely be settled by testing in human patients. The inhibitory effect seen with in vitro ADCC is modest, so this should not inherently preclude combination therapy.
In vitro, we found that only idelalisib increased NK cell expansion. Our results oppose prior findings in T cells treated with idelalisib during expansion, which promotes a less-differentiated phenotype, unaltered or decreased proliferation, and increased in vitro cytotoxicity.48-50 Our findings also contrast with previous findings that emphasize the importance of PI3K-AKT-mTOR signaling for NK cell development, proliferation, and cytotoxicity.53,73 PI3K has also been implicated in IL-21–mediated reversal of NK exhaustion.74 Further studies on the effects of PI3K signaling in NK cell expansion may be productive.
Interestingly, our mouse models differed in their response to obinutuzumab monotherapy, which demonstrated efficacy against Mec1 but not OSU-CLL, and the requirement of IL-2 support for NK efficacy. Similar to our in vitro data, combination with anti-CD20 was necessary for NK cell antileukemia activity in vivo, although the differences between rituximab and obinutuzumab were small. IL-2 is commonly administered in mouse models of NK therapies owing to the lack of endogenous cytokine support in these animals; it is not clear whether this will be necessary in humans because of the presence of endogenous cytokines. In our experiment, NK counts in blood did not change significantly with the addition of IL-2 or obinutuzumab; there may be differences in NK counts in the spleen or bone marrow that this experiment did not measure.
Importantly, this autologous therapy is equally valid in patients with high-risk disease characteristics and in patients currently taking ibrutinib, as shown in Figures 1C, 3, and 5F. Given successes with BTK-targeted therapies, the most likely demographic for cell therapy is for patients currently taking ibrutinib who are minimal residual disease-positive, have impending relapse, or who have ibrutinib-resistant disease. NK cell therapy may represent an effective option for these patients who do not attain a complete response to BTK inhibitor or who relapse after it.
In summary, our study demonstrates the cytotoxic potency, mechanism of action, and in vitro and in vivo activity of autologous and allogeneic mbIL-21–expanded NK cells against CLL. This efficacy, combined with the large number of cells produced by this expansion, makes this a very promising potential therapy for CLL. Collectively, our findings make this potential novel combination treatment an exciting therapeutic approach for CLL that we are now pursuing.
Acknowledgments
The authors are grateful to the patients who contributed to these studies and OSU Comprehensive Cancer Center Leukemia Tissue Bank Shared Resource (P30CA016058).
This work was supported by National Institutes of Health, National Cancer Institute grant R35 CA197734. M.Y. was supported by the Pelotonia Graduate Student Fellowship.
Authorship
Contribution: M.Y. contributed to the design and conduct of experiments, data analysis, and manuscript writing; C.S., J.R.L., and K.Z. contributed to conduct of experiments and data analysis; J.R. produced TP53-mutated cell lines; X.M. performed statistical analysis and data interpretation; J.A.W., D.S., A.S.K., S.B., and K.A.R. contributed to providing patient samples and other materials and preparation of the manuscript; S.V. contributed to study design and preparation of the manuscript; D.A.L. provided mbIL-21 feeder cells and contributed to study design and preparation of the manuscript; and N.M. and J.C.B. designed the study, secured funding, directed the research, and provided overall guidance of the project and manuscript.
Conflict-of-interest disclosure: D.A.L. reports consulting fees, research support, stock ownership, and licensing of intellectual property to Kiadis Pharma, outside of the submitted work. J.C.B. reports consulting, stock ownership with Vincerx, consulting with AstraZeneca, Syndax, Janssen, Pharmacyclics, Acerta, and Trillium, outside of the submitted work. The remaining authors declare no competing financial interests.
Correspondence: John C. Byrd, The Ohio State University, 455B OSUCCC, 410 West 12th Ave, Columbus, OH 43210; e-mail: john.byrd@osumc.edu.
References
Author notes
For data sharing, please contact the corresponding author at john.byrd@osumc.edu.
The full-text version of this article contains a data supplement.
final version published online 18 October 2022
N.M. and J.C.B. contributed equally as co-senior authors to this study.






