TO THE EDITOR:
Introduction
Glycogen synthase kinase 3 (GSK3), a constitutively active serine/threonine kinase, is important in a wide range of biological functions, including the regulation of cell fate, glycogen metabolism, proliferation, and survival.1 GSK3 maintains a central role in the Wnt and β-catenin pathway. The Wnt/β-catenin pathways have been shown to affect hematopoietic stem cells (HSCs) and stemness. The exact mechanisms through which Wnt signaling affects HSC stemness are not well defined.2
Although the 2 structurally related isoforms of the kinase, GSK3α and GSK3β, exhibit some functional redundancy, studies show that they also have isoform-specific effects.3 Because of its important biological functions, GSK3 has been studied as a target for the treatment of a variety of diseases, including diabetes, inflammation, neurological diseases, and, more recently, cancer.4 A wide variety of small-molecule GSK3 inhibitors have been developed that exhibit various specificities for the GSK3α and GSK3β isoforms as well as other kinases.5
Recently, acute myeloid leukemia (AML) has emerged as a promising candidate disease for GSK3 inhibition.6 However, a major concern with the clinical translation of pan-GSK3 inhibitors in the treatment of AML is the stabilization of β-catenin due to its reported oncogenic role in this disease. It has been reported that specifically targeting GSK3β through genetic abrogation exhibits significant antileukemia activity in the absence of targeting GSK3α.7-9 In addition, it has been reported that specifically targeting GSK3α can exert antileukemic effects without concomitant GSK3β abrogation.10 These studies suggest that isoform-specific targeting of GSK3, either the α or β isoforms, may be an efficacious strategy for cancer treatment without the oncogenic risks posed by β-catenin induction.
A major concern in the field for this approach is conflicting reports regarding safety issues with the inhibition of GSK3β in AML. In particular, it was reported that the loss of GSK3β in hematopoietic progenitor cells (HPCs) can lead to aggressive myelodysplasia that is lethal within 8 to 10 weeks. This model involved the transplantation of floxed GSK3β mouse bone marrow cells that express a tamoxifen-inducible Cre recombinase.11 Of note, the impact of both tamoxifen as well as the transplantation of the cells themselves in this model on the development of myelodysplastic syndrome (MDS) is not clear. Tamoxifen has significant effects on mouse hematopoiesis at doses typically used to induce CREER recombinases, including 50% to 60% reductions in bone marrow cellularity within 1 week.12 Though the control mice in this study did not develop MDS, GSK3 (particularly GSK3β) is known to be a major regulator of the activity of a variety of steroid receptors, including the estrogen receptor. Therefore, tamoxifen may have differential effects on wild-type (WT) and GSK3β-abrogated cells.1 An earlier study that examined the effects of GSK3β on mouse hematopoiesis did not use tamoxifen but instead hematopoietic cells derived from GSK3β-null embryos transplanted into adult mice. This study reported no abnormalities after transplantation of the GSK3β-null cells into primary recipients and did not observe the development of aggressive myelodysplasia.13 It has been speculated that the discrepancies may lie in the differences between adult somatic cells and embryonic cells. However, the confounding factors of tamoxifen and transplantation complicate the assessment of the safety of targeting GSK3β as a leukemia therapeutic. Because isoform-selective targeting of GSK3 holds high therapeutic promise because of the avoidance of β-catenin induction, we evaluated the effects of GSK3β knockout (KO) in hematopoietic cells in a tamoxifen-free system.
Methods
GSK3β targeting
VavCre mice (The Jackson Laboratory) were crossed with GSK3-floxed mice, a gift from Jim Woodgett, to create VavCre+ GSK3–flox/flox mice (KO). Mice were age- and sex-matched. GSK3–flox/flox mice were used for the WT control. For mouse genotyping, polymerase chain reaction was performed using CRE- and GSK3β-specific primers. Western analysis was performed on lysates from bone marrow cells using the following antibodies: -actin, GSK3, and GSK3 (Santa Cruz).
Morphological analysis
Slides were prepared from bone marrow aspirate or blood and stained with Wright-Giemsa stain. For tissue sections, femurs were decalcified and spleens/femurs were fixed in 10% formalin. Paraffin embedded sections were stained with hematoxylin and eosin, and images were captured. Peripheral blood was analyzed on a Hemavet (Drew Scientific).
Flow cytometry analysis
Mouse cells were analyzed using a BD fluorescence-activated cell sorting Aria cytometer after staining for CD4, CD8, B220, Ter119, CD11b, Gr-1, Sca-1, and C-kit.
Retroviral constructs and BM cell transduction
The pMSCV–green fluorescent protein and pMIG-FLAG-MLL-AF9 plasmids (Addgene) were used to generate retrovirus and transduce bone marrow cells isolated from WT and KO, as previously described.14
Colony assay
A total of 1 × 106 green fluorescent protein or MLL-AF9–expressing cells were seeded in methylcellulose (R&D), supplemented with stem cell factor 100 ng/mL (Shenandoah), interleukin-6 10 ng/mL (GoldBio), and interleukin-3 10 ng/mL (GoldBio). After 10 days, colonies were counted, collected, and reseeded in methylcellulose for the serial replating assay.
Bone marrow transplantation
Mouse irradiation and bone marrow transplantation were carried out as described previously.15
Bioinformatics and statistical analysis
An unpaired student t test was used to calculate significance between the WT and KO groups.
Results
Targeted disruption of GSK3β in hematopoietic cells in mice
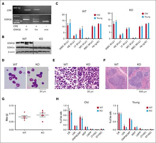
To understand the role of GSK3β in hematopoietic cells, we generated mice with a targeted disruption of GSK3β. As complete loss of GSK3β is embryonic lethal, we bred floxed GSK3β mice with Vav-CRE–expressing mice to generate tissue-specific disruption of GSK3β in HSCs and their descendants. Of note, Vav-CRE–mediated gene targeting has been widely reported to target all hematopoietic cells, including HSCs, from E10.5 embryonic life onward.16 Mouse genotypes were confirmed by polymerase chain reaction, and loss of GSK3β in hematopoietic cells was verified by western blot (Figure 1A-B). GSK3 protein levels were similar in mice with GSK3β abrogation and control mice, suggesting there is no compensatory mechanism regulating GSK3 levels.
GSK3abrogation in hematopoietic cells does not significantly alter hematopoietic cell maturation. (A) Example of polymerase chain reactionperformed on mouse DNA to confirm the genotype. (B) Protein levels of GSK3, GSK3, and -actin as assessed by western blot from mouse total bone marrow cell lysate (n = 4 per genotype, in which WT is Cre− GSK3 and KO is Cre+ GSK3). (C) GSK3β abrogation does not lead to any significant changes in white or red blood cell counts by CBC analysis ± standard error mean (SEM) (n = 8 per condition). (D) Morphologic analysis of mouse bone marrow aspirate does not reveal any differences between GSK3 WT and KO mice. Bone marrow aspirate was stained with Wright-Giemsa stain, and images were captured at original magnification ×50 (n = 4 per condition). (E) No differences in bone marrow morphology were observed between GSK3 WT and KO mice. Representative bone marrow sections were stained with hematoxylin and eosin (H&E), and images were captured at original magnification ×4 (n = 4 per condition). (F) No differences in spleen morphology were observed between GSK3 WT and KO mice. Representative spleen sections were stained with H&E, and images were captured at original magnification ×4 (n = 4 per condition). (G) No differences in spleen mass were observed between GSK3 WT and KO mice (n = 5 per condition). (H) No differences in the frequency of HPCs between GSK3 WT and KO mice were observed in peripheral blood samples. Average frequency of hematopoietic cell populations from mouse bone marrow as measured by flow cytometry (n = 4 per condition). CMP, common myeloid progenitor; f/f, floxed/floxed; f/w, floxed/wild-type; GMP, granulocyte-monocyte progenitors; Hb, hemoglobin; LK, c-kit low cells; LMPP, lymphoid-primed multipotent progenitors; LSK, Lineage− Sca-1+ c-Kit+cells; LT-HSC, long-term-HSC; Ly, Lymphocyte; MO, Monocyte; NE, Neutrophil; RBC, red blood cell; ST-HSC, short-term-HSC; WBC, white blood cell; w/w, wild-type/wild-type.
GSK3abrogation in hematopoietic cells does not significantly alter hematopoietic cell maturation. (A) Example of polymerase chain reactionperformed on mouse DNA to confirm the genotype. (B) Protein levels of GSK3, GSK3, and -actin as assessed by western blot from mouse total bone marrow cell lysate (n = 4 per genotype, in which WT is Cre− GSK3 and KO is Cre+ GSK3). (C) GSK3β abrogation does not lead to any significant changes in white or red blood cell counts by CBC analysis ± standard error mean (SEM) (n = 8 per condition). (D) Morphologic analysis of mouse bone marrow aspirate does not reveal any differences between GSK3 WT and KO mice. Bone marrow aspirate was stained with Wright-Giemsa stain, and images were captured at original magnification ×50 (n = 4 per condition). (E) No differences in bone marrow morphology were observed between GSK3 WT and KO mice. Representative bone marrow sections were stained with hematoxylin and eosin (H&E), and images were captured at original magnification ×4 (n = 4 per condition). (F) No differences in spleen morphology were observed between GSK3 WT and KO mice. Representative spleen sections were stained with H&E, and images were captured at original magnification ×4 (n = 4 per condition). (G) No differences in spleen mass were observed between GSK3 WT and KO mice (n = 5 per condition). (H) No differences in the frequency of HPCs between GSK3 WT and KO mice were observed in peripheral blood samples. Average frequency of hematopoietic cell populations from mouse bone marrow as measured by flow cytometry (n = 4 per condition). CMP, common myeloid progenitor; f/f, floxed/floxed; f/w, floxed/wild-type; GMP, granulocyte-monocyte progenitors; Hb, hemoglobin; LK, c-kit low cells; LMPP, lymphoid-primed multipotent progenitors; LSK, Lineage− Sca-1+ c-Kit+cells; LT-HSC, long-term-HSC; Ly, Lymphocyte; MO, Monocyte; NE, Neutrophil; RBC, red blood cell; ST-HSC, short-term-HSC; WBC, white blood cell; w/w, wild-type/wild-type.
Targeted disruption of GSK3β in hematopoietic cells does not affect hematopoiesis or lifespan
Functionally, the loss of GSK3 in HSCs did not alter hematopoiesis as measured by complete blood count (CBC) analysis of peripheral blood samples from mice 6 to 18 months of age. Control mice and mice with loss of GSK3β in hematopoietic cells exhibited similar frequencies of circulating mature leukocytes and red blood cells, with similar values observed between old and young mice (Figure 1C). Morphologic assessment of bone marrow aspirates from mice 6 to 18 months of age revealed normal hematopoiesis without any evidence of differences in differential cell counts or dysplasia among the groups (Figure 1D). In addition, analysis of femoral and splenic secondary lymphoid tissue further confirmed the absence of morphologic differences between the groups of mice, including no evidence of dysplastic hematopoietic stem progenitor cells in the mice with GSK3β abrogation (Figure 1E-F). Total spleen weights were also comparable between groups, with no indication of splenomegaly (Figure 1G). To assess rare hematopoietic cell populations in the bone marrow, flow cytometry was performed. There were no statistically significant differences observed in any of the bone marrow hematopoietic cell populations assessed when comparing mice with or without GSK3b KO, regardless of whether they were derived from young (6 months old) or old mice (18 months old; Figure 1H).
GSK3β KO HPCs are not leukemia-initiating cells
Next, we assessed whether HPCs from mice lacking GSK3β have an increased propensity for malignant hematopoietic transformation using colony-forming unit assays as well as an in vivo bone marrow transplantation study. Bone marrow cells derived from GSK3 WT and KO mice formed similar numbers of colonies both at initial plating and upon replating (Figure 2A). Colony numbers of control vector–transduced cells decreased after replating consistent with the absence of transformation. In contrast, bone marrow cells retrovirally transduced with the AML oncogene, MLL-AF9, showed significantly increased colony numbers after replating, consistent with transformation. In the case of MLL-AF9–transduced cells, the presence or absence of GSK3β did not affect the number of colonies. To further assess the potential impact of GSK3β on transformation and the differences in self-renewal of HSCs, an in vivo serial transplantation study was performed. Bone marrow cells derived from both GSK3β KO and WT mice were injected IV into irradiated WT recipient mice, and the engraftment of donor cells was confirmed. After 13 weeks, the bone marrow was harvested and retransplanted into irradiated WT recipient mice, and the engraftment of donor cells was again confirmed. The mice were euthanized for analysis 13 weeks after the secondary transplant. There was no evidence of transformation in any of the primary or secondary recipient mice, as evidenced by analysis of the blood, spleen, and bone marrow (Figure 2B-G). CBC analysis of peripheral blood samples performed 13 weeks after primary or secondary engraftment showed no significant differences in leukocyte or red blood cell frequencies between the GSK3β WT and KO mice (Figure 2B and E). Analysis of the spleen did not detect differences in cellularity, morphology, or mass (Figure 2C,F). Both GSK3β WT and KO mice had similar total body mass, and the mice did not exhibit any gross abnormalities in appearance or behavior. Bone marrow cells evaluated using flow cytometry demonstrated no major differences in hematopoietic progenitor composition among the groups (Figure 2D,G).
GSK3deletion in hematopoietic cells does not promote oncogenic transformation. (A) No differences in serial colony formation are observed using GSK3β WT and KO bone marrow cells with or without the expression of MLL-AF9 (n = 3 per condition). (B) No differences in the frequency of white or red blood cells in primary recipient mouse were observed in the peripheral blood after bone marrow transplant. CBC ± SEM for recipient mice 13 weeks after transplantation (n = 6 for GSK3β KO and n = 7 for each control). (C) No differences in the spleen morphology or mass were observed among mice that underwent primary engraftment. Representative bone spleen sections from recipient mice after receiving 2 × 106 GSK3β WT or KO bone marrow transplant cells 13 weeks after transplant (n = 5 per group). Sections were stained with H&E, and images were captured at original magnification ×4 (n = 4 per condition). (D) No differences in the frequency of HPCs among mice that underwent primary engraftment were observed in the peripheral blood after bone marrow transplant. Average frequency of hematopoietic cell populations from murine bone marrow as measured by flow cytometry (n = 5). (E) No differences in the frequency of white or red blood cells in secondary engraftment recipient mouse were observed in the peripheral blood after bone marrow transplant. CBC ± SEM for secondary recipient mice 13 weeks after transplantation (n = 6 for GSK3β KO, n = 6 for control). (F) No differences in spleen morphology or mass were observed among mice that underwent secondary engraftment. Representative spleen sections from recipient mice after receiving 2 × 106 GSK3β WT or KO bone marrow transplant cells 13 weeks after transplant (n = 5). Sections were stained with H&E, and images were captured at original magnification ×4 (n = 4 per condition). (G) No differences in the frequency of HPCs among mice that underwent secondary engraftment were observed in the peripheral blood after bone marrow transplant. Average frequency of hematopoietic cell populations from murine bone marrow as measured by flow cytometry (n = 5 per group).
GSK3deletion in hematopoietic cells does not promote oncogenic transformation. (A) No differences in serial colony formation are observed using GSK3β WT and KO bone marrow cells with or without the expression of MLL-AF9 (n = 3 per condition). (B) No differences in the frequency of white or red blood cells in primary recipient mouse were observed in the peripheral blood after bone marrow transplant. CBC ± SEM for recipient mice 13 weeks after transplantation (n = 6 for GSK3β KO and n = 7 for each control). (C) No differences in the spleen morphology or mass were observed among mice that underwent primary engraftment. Representative bone spleen sections from recipient mice after receiving 2 × 106 GSK3β WT or KO bone marrow transplant cells 13 weeks after transplant (n = 5 per group). Sections were stained with H&E, and images were captured at original magnification ×4 (n = 4 per condition). (D) No differences in the frequency of HPCs among mice that underwent primary engraftment were observed in the peripheral blood after bone marrow transplant. Average frequency of hematopoietic cell populations from murine bone marrow as measured by flow cytometry (n = 5). (E) No differences in the frequency of white or red blood cells in secondary engraftment recipient mouse were observed in the peripheral blood after bone marrow transplant. CBC ± SEM for secondary recipient mice 13 weeks after transplantation (n = 6 for GSK3β KO, n = 6 for control). (F) No differences in spleen morphology or mass were observed among mice that underwent secondary engraftment. Representative spleen sections from recipient mice after receiving 2 × 106 GSK3β WT or KO bone marrow transplant cells 13 weeks after transplant (n = 5). Sections were stained with H&E, and images were captured at original magnification ×4 (n = 4 per condition). (G) No differences in the frequency of HPCs among mice that underwent secondary engraftment were observed in the peripheral blood after bone marrow transplant. Average frequency of hematopoietic cell populations from murine bone marrow as measured by flow cytometry (n = 5 per group).
Discussion
We found that in a standard Vav-CRE mouse model, disruption of GSK3β in hematopoietic cells does not lead to the initiation of MDS or AML. In addition, the loss of GSK3β, in this context, does not have any significant impact on the lifespan of the mice, the HPC populations present, or the propensity of the HPCs to undergo transformation. Further, serial transplantation of HPCs lacking GSK3β did not lead to any evidence of abnormalities in hematopoiesis.
This study has important therapeutic implications as GSK3 inhibitors are being developed for a wide range of diseases, including hematologic malignancies. Of note, abrogation of GSK3b has been found not only to impair AML growth but also to enhance natural killer cell cytotoxicity against AML cells.17 A major concern in the translation of dual GSK3α/β inhibitors is the stabilization and nuclear translocation of β-catenin, an established oncogene in the context of AML.18 Therefore, there is strong interest in developing isoform-specific GSK3 inhibitors to avoid β-catenin induction, and studies suggest targeting GSK3β or GSK3α may be preferable in certain conditions. Of note, this study used permanent and nearly complete abrogation of GSK3β expression, and cancer treatment would likely involve short-term administration of pharmacologic inhibitors. This study, therefore, provides a strong rationale that targeting GSK3β is a viable strategy that is not likely to lead to the development of secondary malignancies or significant issues with hematopoiesis.
Acknowledgments: This research was partially supported by the Case Comprehensive Cancer Center Hematopoietic Cell Biorepository and Cellular Therapy Facility (NCI P30CA0437093).
Contribution: G.L., J.F., and D.N.W. wrote the manuscript. D.N.W. designed the study. G.L., J.F., K.G., Z.J., O.A., I.D., L.M., and R.L. performed experiments. D.N.W., G.L., J.F, L.S., and L.Z. analyzed the data. C.R. and H.M. analyzed the slides.
Conflict-of-interest disclosure: D.N.W. has an ownership interest in CuronBiotech that is developing a pan-GSK3 inhibitor. The remaining authors declare no competing financial interests.
Correspondence: David N. Wald, Pathology, Case Western Reserve University, 2103 Cornell Rd, WRB3-530, Cleveland, OH 44106; e-mail: dnw@case.edu.
References
Author notes
∗G.L. and J.F. contributed equally to this study.
Data are available on request from the corresponding author, David N. Wald (dnw@case.edu).

