TO THE EDITOR:
Chronic lymphocytic leukemia (CLL) is the most common type of leukemia among adults in Western countries.1 The clinical outcome in CLL is heterogeneous, as some patients have indolent disease, whereas others experience an aggressive clinical course.2 Despite advances in chemotherapy, immunotherapy, and targeted therapies, none of these treatments are curative, and resistance emerges over time.3 Therefore, there is a need for new therapeutic approaches for CLL. CLL is associated with T-cell dysfunction, which provokes immune suppression and poor antitumor immune responses. T cells from CLL patients exhibit features of T-cell exhaustion, including impaired cytokine production and defective F-actin polymerization and immune synapse formation.4-6 These features may impair T-cell activation and cytotoxic T lymphocytes effector function. Hematopoietic progenitor kinase-1 (HPK-1) is a kinase that negatively regulates T-cell and B-cell receptor signaling. Upon activation, HPK-1 phosphorylates the adapter protein SLP76 in T cells or BLNK in B cells to trigger proteasomal degradation of the adapters and disrupt downstream activating signalosome complexes.7 Inhibition of HPK-1 has been shown to enhance T-cell function.7 Bispecific antibodies are designed to engage T cells and B cells simultaneously, facilitating the immune system's ability to target and eliminate malignant cells. Although cellular therapies have shown impressive efficacy in aggressive and indolent lymphomas, preliminary studies in CLL have reported rather disappointing results due to the immunosuppression that accompanies the disease.8 In this study we investigated the potential of HPK-1 inhibition in combination with bispecific antibodies as a therapeutic approach for CLL.
First, we analyzed the effect of the potent and selective HPK-1 inhibitors, HY-138568 and BGB15025 on T-cell activation in CLL (supplemental Methods). Peripheral blood mononuclear cells (PBMCs) of patients with CLL were treated with different concentrations of the inhibitors, followed by incubation with anti-CD3/CD28 beads. Surface levels of the activation markers, CD69 and CD25, were determined by flow cytometry. Pretreatment with HY-138568, resulted in a dose-dependent increase in CD69 and CD25 expression in CD8+ T cells, but with no significant increase in CD4+ T cells (Figure1A-C; supplemental Figure 1). An increase in the expression of these markers was also seen in cells treated with BGB15025 (supplemental Figure 1). The effect of HPK-1 inhibition on interferon- γ (IFN-γ) secretion in PBMCs of patients with CLL was further determined using enzyme-linked immunosorbent assay (ELISA) after 48 hours of incubation in anti-CD3/CD28-coated plates. Pretreatment with HPK-1 inhibitors (BGB15025 or HY-138568) resulted in enhanced IFN-γ secretion in response to CD3/CD28 activation. Similar results were obtained when the experiments were performed with isolated T cells (supplemental Figure 2). Highest IFN-γ levels were achieved at concentrations of 600 nM or 1000 nM of BGB15025, and at 300 nM and 600 nM of HY-138568, and were numerically higher in the samples of immunoglobulin heavy chain gene–mutated CLL than with immunoglobulin heavy chain gene–unmutated CLL (UM-CLL) (Figure 1D-I).
HPK1 inhibition augments the activation of T cells in the presence of CD3/CD28 or bispecific antibodies. Peripheral blood CLL cells were treated with the indicated concentration of HY-138568 or BGB15025 for 2 hours. Dimethyl sulfoxide treated cells served as controls (NT). (A-C). Following treatment, the cells were stimulated with Dynabeads Human T cell Activator CD3/CD28 for 24 hours at 37°C. After incubation, the cells were stained with Pacific Blue Anti-Human CD8 and PE Anti-Human CD69 or CD25. Samples were acquired by FACSCanto II (BD) and analyzed using BD FACSDiva software. (A) Flow cytometric dot-plots of CD8-Pacific Blue vs CD69-PE expression on samples of 1 representative CLL case. (B) Quantification of CD69 mean-fluorescence intensity (MFI) in CD8+ population (n = 7). (C) Quantification of CD25 MFI in CD8+ population (n = 5). (D-I) Following treatment, the cells were cultured in anti-CD3/CD28–coated plates for 48 hours at 37°C in a humidified 5% CO2 atmosphere. (D,G) IFN-γ secretion was measured from supernatants using enzyme-linked immunosorbent assay (ELISA)–based assay platform (n = 12). (E,H) IFN-γ levels in M-CLL samples (n = 6). (F,I) IFN-γ levels in UM-CLL samples (n = 6). (J-K) Following treatment, 10 μg/mL of CD20XCD3 bispecific antibody [epcoritamab (E)/glofitamab (G)/mosunetuzumab (M)] was added for 48 hours. (J) IFN-γ secretion was measured from supernatants using ELISA-based assay platform (n = 4). (K) IFN-γ secretion following treatment with HPK inhibitors and glofitamab (n = 7). ∗P < .05, ∗∗P < .01, ∗∗∗P < .001, ∗∗∗∗P < .0001. M-CLL, mutated CLL; NT, no treatment; UM-CLL, unmutated CLL.
HPK1 inhibition augments the activation of T cells in the presence of CD3/CD28 or bispecific antibodies. Peripheral blood CLL cells were treated with the indicated concentration of HY-138568 or BGB15025 for 2 hours. Dimethyl sulfoxide treated cells served as controls (NT). (A-C). Following treatment, the cells were stimulated with Dynabeads Human T cell Activator CD3/CD28 for 24 hours at 37°C. After incubation, the cells were stained with Pacific Blue Anti-Human CD8 and PE Anti-Human CD69 or CD25. Samples were acquired by FACSCanto II (BD) and analyzed using BD FACSDiva software. (A) Flow cytometric dot-plots of CD8-Pacific Blue vs CD69-PE expression on samples of 1 representative CLL case. (B) Quantification of CD69 mean-fluorescence intensity (MFI) in CD8+ population (n = 7). (C) Quantification of CD25 MFI in CD8+ population (n = 5). (D-I) Following treatment, the cells were cultured in anti-CD3/CD28–coated plates for 48 hours at 37°C in a humidified 5% CO2 atmosphere. (D,G) IFN-γ secretion was measured from supernatants using enzyme-linked immunosorbent assay (ELISA)–based assay platform (n = 12). (E,H) IFN-γ levels in M-CLL samples (n = 6). (F,I) IFN-γ levels in UM-CLL samples (n = 6). (J-K) Following treatment, 10 μg/mL of CD20XCD3 bispecific antibody [epcoritamab (E)/glofitamab (G)/mosunetuzumab (M)] was added for 48 hours. (J) IFN-γ secretion was measured from supernatants using ELISA-based assay platform (n = 4). (K) IFN-γ secretion following treatment with HPK inhibitors and glofitamab (n = 7). ∗P < .05, ∗∗P < .01, ∗∗∗P < .001, ∗∗∗∗P < .0001. M-CLL, mutated CLL; NT, no treatment; UM-CLL, unmutated CLL.
Mosunetuzumab, epcoritamab, and glofitamab are bispecific T-cell engagers that redirect T cells to eliminate malignant B cells by binding to CD3 on T cells and CD20 on B cells. Here, we studied the effect of these bispecific antibodies on activation of T cells in patient-derived CLL cells, especially in combination with HPK-1 inhibitors. Incubation of PBMCs of patients with CLL with bispecific antibodies resulted in increased secretion of IFN-γ, which was higher with glofitamab, and further increased in the presence of HPK inhibitors (Figure 1J-K; supplemental Figure 3). The optimal concentration of glofitamab was further confirmed by the IFN-γ secretion response (supplemental Figure 4). Our results show that activation by anti-CD3/CD28 antibodies leads to higher IFN-γ levels compared to using bispecific antibodies, this is probably due to coactivation of the costimulatory molecule, CD28.
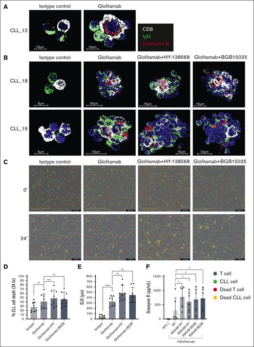
The effect of the more potent bispecific antibody, glofitamab, on T-cell morphology, immune synapse formation and granzyme B induction was studied using confocal microscopy. PBMCs of patients with CLL were treated with glofitamab or isotype control for 48 hours, with or without preincubation with HY-138568 or BGB15025. Then, the cells were fluorescently stained for CD8, immunoglobulin M (IgM) and granzyme B. Samples treated with glofitamab showed morphological changes reflected in an increased CD8+ T-cell size, induction and release of granzyme B, formation of large CLL-CD8+ T cells clusters and strong CD8+ T-cell: CLL immune synapses (Figure 2). In the control group, the CD8+ T cells were small, with almost no expression of granzyme B and few small cell clusters with weak CD8+ T cell:CLL immune synapses were seen. Furthermore, combining glofitamab with HPK1 inhibition resulted in increased CD8+ T cell:CLL aggregation. (Figure 2A-B). The effect of glofitamab and HPK-1 inhibitors on CLL cell killing was evaluated using the Incucyte assay. In these experiments, PBMCs of patients with CLL were negatively selected for B (CLL cells) and T cells, followed by labeling the B cells with BioTracker carboxyfluorescein succinimidyl ester (CFSE) dye. Subsequently, the CLL and T cells were combined at a 4:1 effector to target ratio and incubated with either glofitamab or an isotype control. Cytotox red dye was employed to assess cell death. Initially, we demonstrated that increasing the concentration of glofitamab did not affect the percentage of CLL cell death (supplemental Figure 5). In subsequent experiments, the isolated T cells were pretreated with HY-138568 or BGB15025 for 2 hours. Following this, the CLL and T cells were incubated for 24 hours with either glofitamab or the isotype control. Glofitamab induced CLL cell death which was enhanced by coincubation with HY-138568 or BGB15025 (Figure 2C-D; supplemental Videos). Using this assay, we also monitored the formation CLL–T-cell clusters. Similar to the findings observed with the confocal microscopy, glofitamab induced CLL–T-cell clustering, which the sum of longest diameter was greatest in cell treated with glofitamab combined with HPK-1 inhibition, especially with HY-138568 (Figure 2E). To accurately quantify granzyme B levels, we used enzyme-linked immunosorbent assay-based platform. We analyzed the effect of HPK1 inhibitors (HY138568 and BGB-15025) combined with glofitamab or CD3/CD28 activation on granzyme B levels. Pretreatment with the HPK-1 inhibitors resulted in enhanced granzyme B release in response to treatment with glofitamab (Figure 2F; supplemental Figure 6), whereas an increase in granzyme B release following activation with CD3/CD28 was only observed with BGB-15025 (supplemental Figure 6).
The effect of glofitamab and HPK1 inhibitors on immune synapse formation, granzyme B induction, and CLL cell death. (A-B) CLL cells were seeded on poly-L-lysine coated glass, then treated with 300 nM HY-138568 or with 600 nM BGB15025 for 2 hours. Then the cells were incubated with 1 μg/mL of the CD20XCD3 bispecific antibody glofitamab or human immunoglobulin G (IgG) kappa isotype control for 48 hours. The cells were fixed and permeabilized, followed by staining for CD8 (white), granzyme B (red), immunoglobulin M (IgM) (green), and DAPI (4′,6-diamidino-2-phenylindole) (blue). The images presented are 3D reconstruction of representative confocal imaging of synapse formation between B (green) and CD8+ T (white) CLL cells. Patients are coded by numbers and displayed as CLL_number. (A) Representative images of cells treated with isotype control or glofitamab. (B) Representative images of cells treated with isotype control, glofitamab, glofitamab and HY-138568, or glofitamab and BGB15025 (n = 5). (C-E) B and T cells were isolated from CLL patients–derived PBMCs using B-CLL and pan T isolation kits. Isolated B cells (CLL cells) were labeled with BioTracker 488 Green carboxyfluorescein succinimidyl ester (CFSE) dye. Isolated T cells were treated with 300 nM HY-138568 or with 600 nM BGB15025 for 2 hours. Then, CLL cells and autologous T cells were seeded at 4:1 effector to target ratio and incubated with 1μg/mL of the anti-CD20 × anti-CD3 bispecific antibody glofitamab or isotype control for 24 hours. Cytotox red dye was used to detect cell killing. CLL cell killing (% green + red cells/green cells) was analyzed using Incucyte system for indicated times. At least 4 images from distinct regions within each well were taken at intervals of 6 hours. The experiment was performed in triplicates. (C) Representative images from 2 time points using cells from 1 patient. (D) Quantification of % CLL cell killing using glofitamab (± HPK1 inhibitors) or isotype control after 24 hours of incubation (n = 8). (E) SLD (in micrometers) of clusters after 24 hours of incubation. (F) CLL cells were treated with the indicated concentration of HY-138568 or BGB15025 for 2 hours. Following treatment, the cells were incubated with 1 μg/mL of the anti-CD20 × anti-CD3 bispecific antibody glofitamab or isotype control for 48 hours. Granzyme B levels were measured from supernatants using ELISA-based assay platform (n = 6). ∗P < .05, ∗∗P < .01, ∗∗∗P < .001, ∗∗∗∗P < .0001. HY, HY-138568; NT, no treatment; SLD, sum of longest diameter.
The effect of glofitamab and HPK1 inhibitors on immune synapse formation, granzyme B induction, and CLL cell death. (A-B) CLL cells were seeded on poly-L-lysine coated glass, then treated with 300 nM HY-138568 or with 600 nM BGB15025 for 2 hours. Then the cells were incubated with 1 μg/mL of the CD20XCD3 bispecific antibody glofitamab or human immunoglobulin G (IgG) kappa isotype control for 48 hours. The cells were fixed and permeabilized, followed by staining for CD8 (white), granzyme B (red), immunoglobulin M (IgM) (green), and DAPI (4′,6-diamidino-2-phenylindole) (blue). The images presented are 3D reconstruction of representative confocal imaging of synapse formation between B (green) and CD8+ T (white) CLL cells. Patients are coded by numbers and displayed as CLL_number. (A) Representative images of cells treated with isotype control or glofitamab. (B) Representative images of cells treated with isotype control, glofitamab, glofitamab and HY-138568, or glofitamab and BGB15025 (n = 5). (C-E) B and T cells were isolated from CLL patients–derived PBMCs using B-CLL and pan T isolation kits. Isolated B cells (CLL cells) were labeled with BioTracker 488 Green carboxyfluorescein succinimidyl ester (CFSE) dye. Isolated T cells were treated with 300 nM HY-138568 or with 600 nM BGB15025 for 2 hours. Then, CLL cells and autologous T cells were seeded at 4:1 effector to target ratio and incubated with 1μg/mL of the anti-CD20 × anti-CD3 bispecific antibody glofitamab or isotype control for 24 hours. Cytotox red dye was used to detect cell killing. CLL cell killing (% green + red cells/green cells) was analyzed using Incucyte system for indicated times. At least 4 images from distinct regions within each well were taken at intervals of 6 hours. The experiment was performed in triplicates. (C) Representative images from 2 time points using cells from 1 patient. (D) Quantification of % CLL cell killing using glofitamab (± HPK1 inhibitors) or isotype control after 24 hours of incubation (n = 8). (E) SLD (in micrometers) of clusters after 24 hours of incubation. (F) CLL cells were treated with the indicated concentration of HY-138568 or BGB15025 for 2 hours. Following treatment, the cells were incubated with 1 μg/mL of the anti-CD20 × anti-CD3 bispecific antibody glofitamab or isotype control for 48 hours. Granzyme B levels were measured from supernatants using ELISA-based assay platform (n = 6). ∗P < .05, ∗∗P < .01, ∗∗∗P < .001, ∗∗∗∗P < .0001. HY, HY-138568; NT, no treatment; SLD, sum of longest diameter.
In this study we demonstrate the potential of combining HPK-1 inhibitors with bispecific antibodies to enhance antitumor T-cell cytotoxicity in patient-derived CLL samples. Here, we showed increased expression levels of surface activation markers in CD8+ T cells and IFN-γ secretion in samples treated with HPK-1 inhibitors and activated with anti CD3/CD28. The increase in IFN-γ secretion was also observed when the cells were treated with the bispecific antibodies instead of activation with CD3/CD28, an effect that was more significant while the cells were treated with glofitamab combined with HPK-1 inhibitors. HPK-1 inhibition has already been shown to enhance the antitumor activity of chimeric antigen receptor T (CAR-T) cells and reverse T-cell exhaustion in other malignancies, leading to improved antitumor immunity in mice.9 In addition, HPK-1 inhibition has been shown to enhance the efficacy of Programmed cell death protein 1 (PD-1) blockade in cancer immunotherapy10,11 and the HPK-1 inhibitor BGB15025 is already utilized in ongoing clinical trial.12 Using glofitamab, we show morphological changes that were compatible with T-cell activation and cytotoxicity that reflected in increased CD8+ T-cell size, granzyme B induction and release, formation of CLL-CD8+ T cells clusters and improved CD8+ T-cell:CLL immune synapses. In the presence of HPK-1 inhibitors, the CLL-CD8+ T-cell clusters were further increased. Accordingly, the combined treatment of glofitamab and HPK-1 inhibition resulted in improved anti-CLL–T-cell cytotoxicity, where most of the dead CLL cells were observed within the cell clusters. The findings of our research may contribute to the development of innovative combination therapies that leverage HPK-1 inhibition to enhance cellular therapies in CLL, potentially leading to better clinical outcomes.
Contribution: Y.S.A. performed the experiments, analyzed data, and wrote the paper; L.Y. performed the experiments and analyzed data; and Y.H. and B.-Z.K. initiated the study, supervised the research, analyzed data, and wrote the paper.
Conflict-of-interest disclosure: The authors declare no competing financial interests.
Correspondence: Yair Herishanu, Department of Hematology, Tel Aviv Sourasky Medical Center, 6 Weizmann St, Tel-Aviv 64239, Israel; email: yairh@tlvmc.gov.il.
References
Author notes
Y.S.A. and L.Y. contributed equally to this study.
Y.H. and B.-Z.K. are joint senior authors.
Original data are available on request from the corresponding author, Yair Herishanu (yairh@tlvmc.gov.il).
The full-text version of this article contains a data supplement.
![HPK1 inhibition augments the activation of T cells in the presence of CD3/CD28 or bispecific antibodies. Peripheral blood CLL cells were treated with the indicated concentration of HY-138568 or BGB15025 for 2 hours. Dimethyl sulfoxide treated cells served as controls (NT). (A-C). Following treatment, the cells were stimulated with Dynabeads Human T cell Activator CD3/CD28 for 24 hours at 37°C. After incubation, the cells were stained with Pacific Blue Anti-Human CD8 and PE Anti-Human CD69 or CD25. Samples were acquired by FACSCanto II (BD) and analyzed using BD FACSDiva software. (A) Flow cytometric dot-plots of CD8-Pacific Blue vs CD69-PE expression on samples of 1 representative CLL case. (B) Quantification of CD69 mean-fluorescence intensity (MFI) in CD8+ population (n = 7). (C) Quantification of CD25 MFI in CD8+ population (n = 5). (D-I) Following treatment, the cells were cultured in anti-CD3/CD28–coated plates for 48 hours at 37°C in a humidified 5% CO2 atmosphere. (D,G) IFN-γ secretion was measured from supernatants using enzyme-linked immunosorbent assay (ELISA)–based assay platform (n = 12). (E,H) IFN-γ levels in M-CLL samples (n = 6). (F,I) IFN-γ levels in UM-CLL samples (n = 6). (J-K) Following treatment, 10 μg/mL of CD20XCD3 bispecific antibody [epcoritamab (E)/glofitamab (G)/mosunetuzumab (M)] was added for 48 hours. (J) IFN-γ secretion was measured from supernatants using ELISA-based assay platform (n = 4). (K) IFN-γ secretion following treatment with HPK inhibitors and glofitamab (n = 7). ∗P < .05, ∗∗P < .01, ∗∗∗P < .001, ∗∗∗∗P < .0001. M-CLL, mutated CLL; NT, no treatment; UM-CLL, unmutated CLL.](https://ash.silverchair-cdn.com/ash/content_public/journal/bloodadvances/9/12/10.1182_bloodadvances.2024015242/3/m_blooda_adv-2024-015242-gr1.jpeg?Expires=1765030085&Signature=b6V964lWjW5JvjTyXuuBe6n66gG4uKocnKjSh2nwB3~9f5qID4no3~ed2tVzui-3LWGuyGH4-HOaSvOEsrGmXq4Y8pp~D8F2luR5RpTMVcJt9o~M85S~Uzj9ytyAmsDyYpCv6GKCz~361jrWTjLT96kPhynaYkscHx7rlN~v8AzCsfdGC7gZ0aw8uSyUWnWNhYrq9vfOnbFr6BMqsemw710AJNIXLEFAueBo4ob5dtdiw3Evj~ZQ1dCAq5RYIVF49pWLZPnHtr4jRtbl6clK1o4KCctAwrTAKuqyMOu1fwim9l2yYyG6fn-Wu~FA61LZZwhEzankK0CEWx0rZcSINw__&Key-Pair-Id=APKAIE5G5CRDK6RD3PGA)
