Key Points
Antibiotic treatment in GVHD promotes microglial activation by interfering with AhR signaling.
AhR ligand treatment ameliorates CNS GVHD by reducing NF-κB signaling in microglia thereby providing a novel therapeutic target.
Visual Abstract
Acute graft-versus-host disease (GVHD) that occurs after allogeneic hematopoietic cell transplantation (allo-HCT) can affect the central nervous system (CNS). Most patients who have undergone allo-HCT receive antibiotic treatment, which alters the microbiome and essential microbiome-derived metabolites. We investigated the impact of microbiome modifications on CNS GVHD and therapeutic strategies to overcome the microbiome-derived metabolite depletion. Antibiotic treatment of mice undergoing allo-HCT increased microglia numbers in the brain, indicating increased inflammation. In addition, microglial morphology shifted toward a highly branched phenotype. Consistent with a proinflammatory phenotype, the microglia exhibited increased NF-κB and Src activity. Antibiotic treatment caused the depletion of the bacteria-derived aryl hydrocarbon receptor (AhR) ligand indole-3-acetate in the brain. Conversely, treatment of the primary microglia with the AhR ligand 6-formylindolo(3,2-b)carbazole (FICZ) reduced NF-κB activity and phagocytic potential. Microglia expansion and morphological changes were reversed by AhR ligand FICZ treatment. Moreover, the AhR ligand indole-3-acetate was also reduced in the CNS of patients who developed acute GVHD concomitant with increased microglial NF-κB expression. In summary, we demonstrated that antibiotic treatment and a subsequent decrease of AhR ligands resulted in increased microglial activation in CNS GVHD. FICZ treatment hampered CNS inflammation by inhibiting NF-κB activity, thereby providing a metabolic modifier to interfere with pathogenic microglia signaling and CNS GVHD in vivo.
Introduction
Acute graft-versus-host disease (GVHD; aGVHD) is a life-threating adverse event after allogeneic hematopoietic cell transplantation (allo-HCT) and occurs in 30% to 50% of patients who have received allo-HCT.1 Notably, 50% of the patients develop steroid-refractory aGVHD with a 1-year survival rate of <20%.2 There is evidence that GVHD affects not only classical target organs such as skin, intestinal tract, and liver, but also the central nervous system (CNS), termed CNS GVHD.3 Studies reported allogeneic T-cell infiltration in the CNS when GVHD occurs in murine models4 and patients5 and white matter changes in magnetic resonance imaging scans and neurological complications.6 We have previously shown a role of the microglia in the pathogenesis of CNS GVHD and identified microglial activation as a central mediator of cerebral inflammation.7 Microglia are the resident phagocytic cells of the CNS and are defined as endogenous parenchymal CNS myeloid immune cells.8,9
Most patients developing GVHD receive antibiotic treatment to manage infectious complications, which affects the microbiome and microbiome-derived metabolites. A loss of microbial diversity is connected to severe aGVHD in mice and humans10 and predicts mortality after allo-HCT.11 Microbiome-derived aryl hydrocarbon receptor (AhR) ligands were shown to be reduced in patients developing aGVHD,12 and AhR signaling is known to reduce neuroinflammation in experimental autoimmune encephalitis.13 In addition, low AhR ligand levels are linked to progression of multiple sclerosis.13,14 Moreover, Erny et al reported an essential role of the microbiome in microglial homeostasis as it contributes to their maturation and normal function.15 Therefore, we aimed to investigate the impact of antibiotic treatment-induced microbial depletion and AhR ligands on the microglia in CNS GVHD.
We found that antibiotic treatment with consequential depletion of AhR ligands aggravates CNS GVHD. We identified the AhR/NF-κB axis to be a central regulator for brain inflammation during GVHD, and in a translational approach, we showed that exogenous AhR ligand substitution reduces CNS GVHD and microglial activation.
Methods
Mice
C57BL/6 (H-2Kb, Thy-1.2) and BALB/c (H-2Kd, Thy-1.2) mice were purchased either from Janvier Labs (France) or from the local stock at the University of Freiburg and were maintained at the animal facility at the University of Freiburg. Mice between 6 and 14 weeks of age and only sex-matched pairs were used. Animal protocols (G-23/075, G-19/02, G-13/045, G-13/116, G-15/018, G-17/063, G-20/078, X-20/07A, X-20/06K, and X-15/10A) were approved by Regierungspräsidium Freiburg, Germany (Federal Ministry for Nature, Environment and Consumers Protection).
Patients
The study included formalin-fixed paraffin-embedded tissue specimens of different brain regions from patients who died independent of allo-HCT, after allo-HCT without GVHD or with GVHD (grade 3-4). The study was approved by the local ethics committee (protocol 547/14, University of Freiburg). Patients who underwent autopsy between 2001 and 2017 at the Institute of Neuropathology, Freiburg University Hospital, Germany, were analyzed. Patient characteristics are presented in supplemental Tables 1-3.
Written consent for clinical research was collected. This study was conducted in accordance with the Declaration of Helsinki and CNIL (Commission National Informatique et Liberté, number KoT1175225K) and was approved by the local ethics committee and institutional review board (CPP Ile de France IV, institutional review board number 00003835). Patient characteristics were previously reported.12
Antibiotic treatment of GVHD mice
Mice were treated for 14 days before transplantation (days −14 to 0) to 14 days after transplantation (day 0 to +14) daily with an antibiotic mixture by oral gavage (Balb/c) or in drinking water (C57BL/6). The antibiotic mixture consists of a daily dose of 1 mg metronidazole (Sigma-Aldrich, catalog no. M3761-6G), 1 mg vancomycin (hikma PZN-01676768), 1 mg gentamicin (Sigma-Aldrich, catalog no. G3632-5G), and 1 mg cefoxitin (ChemCruz, catalog no. sc-217858). On day 0, mice received transplants as described in the supplemental Materials and methods.
Statistics and reproducibility
The experiments were performed nonblinded. Normality testing was done using Kolmogorov-Smirnov test. For normally distributed data, an unpaired 2-tailed Student t test was performed. If the data did not meet the normality, the 2-tailed Mann-Whitney U test was applied. Kruskal-Wallis test (for nonparametric data) or 1-way analysis of variance (for normally distributed data) was performed for >2 groups. For grouped analysis, repeated-measures 1-way analysis of variance was performed. Statistical analysis was done using GraphPad Prism (GraphPad Software, San Diego, CA). Data are presented as mean ± standard error of mean. P value < .05 was reported as statistically significant. Mice were randomly assigned to the experimental groups. The data collection was not randomized.
All other methods are reported in the supplemental Methods.
Results
Microglia expand and exhibit highly branched morphology after antibiotic treatment in mice that received allo-HCT
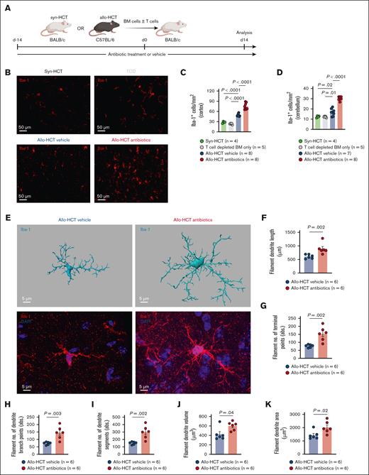
To determine whether antibiotic treatment worsens CNS GVHD, we analyzed the brains of mice that underwent daily treatment with oral antibiotics or vehicle before and after allo-HCT (Figure 1A). The choice of antibiotics was based on previous studies showing an efficient reduction of the intestinal microbiome load and diversity16,17 and included metronidazole, vancomycin, gentamicin, and cefoxitin. In line with previous studies,18 antibiotic treatment in mice that received allo-HCT worsened GVHD histopathological scores of the small intestines and the colon compared with allo-HCT (vehicle), T-cell–depleted bone marrow (BM), and naïve mice that did not receive transplant (supplemental Figure 1A-C). Immunofluorescence (IF) imaging for Iba-1, a myeloid marker, revealed increased numbers of Iba-1+ cells after antibiotic treatment in the cortex and cerebellum of mice that received allo-HCT compared with those that received vehicle treatment and syngeneic HCT (syn-HCT) or T-cell–depleted transplantation (Figure 1B-D). However, there were no changes in the numbers of Iba-1+ cells and of CD3+ T cells in naïve mice that received antibiotics or vehicle (supplemental Figure 2A-F). To delineate the effects of allo-HCT on microglial morphology, we quantified microglia morphology from naïve, syn-HCT, and allo-HCT mice. We observed an amoeboid-like phenotype in allo-HCT mice (supplemental Figure 2G-K). However, previous analysis of germ-free and antibiotic-treated mice revealed morphological changes in the microglia15; therefore, we analyzed microglial morphology upon antibiotic treatment in mice undergoing allo-HCT. We observed that antibiotic treatment caused increased branching of the microglia (Figure 1E) with increased dendrite length, volume, and area and increased number of branch points, terminal points, and segments (Figure 1F-K). We hypothesized that increased microglial branching could be connected to loss-of-microbiome–mediated CNS inflammation given that we show that the microglia from allo-HCT mice without antibiotic treatment displayed a more amoeboid phenotype, which is in line with previous studies.7 The number of neurons in the cortex of antibiotic- or vehicle-treated allo-HCT mice remained unaltered (supplemental Figure 2L-M).
The microglia expand and exhibit highly branched morphology after antibiotic treatment in allo-HCT mice. (A) Schematic overview of the murine GVHD model. BALB/c mice were treated with antibiotics (daily dose of 1 mg metronidazole, 1 mg vancomycin, 1 mg gentamicin, and 1 mg cefoxitin in 200 μL water by oral gavage) or vehicle for 14 days before and 14 days after transplantation. BALB/c mice were lethally irradiated (split-dose 10 Gy) and transplanted with allogeneic or syngeneic BM (5 × 106 cells) and T cells (3 × 105 cells) from C57BL/6 (allo-HCT) or BALB/c (syn-HCT) donor mice. Organs were analyzed on day 14 after transplantation. (B) Representative images showing IF staining for Iba-1 in the cortex of BALB/c mice transplanted with either syngeneic BM and T cells (upper left), T-cell–depleted (TCD) allogeneic BM only (upper right), or allogeneic BM and T cells. Allo-HCT mice were treated with either vehicle (lower left) or antibiotics (lower right). The primary antibody was incubated for 24 hours at 4°C. Goat anti-rabbit immunoglobulin G (IgG; H + L) Alexa Fluor Plus 647 secondary antibody was incubated for 90 minutes at 4°C. Sections were imaged with Zeiss Axio Imager M2m fluorescence microscope with Plan-Apochromat 20×/0.8 M27 objective. Scale bar, 50 μm. (C-D) Scatter dot plots showing numbers of Iba-1+ cells per mm2 cortex (C) and cerebellum (D). BALB/c mice were transplanted with syngeneic BM and T cells, TCD allogeneic BM only, or allogeneic BM and T cells. Allo-HCT mice were treated with either vehicle or antibiotics as indicated. Experiment was performed twice and results were pooled. Dots represent individual mice. Error bars showing mean ± standard error of mean (SEM). P values were calculated using ordinary 1-way analysis of variance (ANOVA). (E) Representative images showing IMARIS-based 3-dimensional (3D) reconstruction of the microglia (upper panel) and IF staining for Iba-1 (red) and DAPI (4′,6-diamidino-2-phenylindole; blue; lower panel) in the cortex of GVHD mice treated with either vehicle (right column) or antibiotics (left column). The primary antibody was incubated for 48 hours at 4°C. Goat anti-rabbit IgG (H + L) Alexa Fluor 568 secondary antibody was incubated for 48 hours at 4°C. Nuclei were stained using DAPI. Sections were imaged with Zeiss LSM710 (Plan-Apochromat 63×/1.4 Oil DIC M27) or Zeiss LSM880 (Plan-Apochromat 63×/1.4 Oil DIC M27) confocal laser scanning microscopes. Scale bar: 5 μm. (F-K) Scatter dot plots showing IMARIS-based semiautomated quantification of the morphological parameter filament dendrite length (F), filament number of terminal points (G), filament number of dendrite branch points (H), filament number of dendrite segments (I), filament dendrite volume (J), and filament dendrite area (K). BALB/c mice were transplanted with allogeneic BM and T cells and treated with vehicle or antibiotics as indicated. Experiment was performed twice and results were pooled. Dots represent individual mice. Error bars showing mean ± SEM. P values were calculated using unpaired t test.
The microglia expand and exhibit highly branched morphology after antibiotic treatment in allo-HCT mice. (A) Schematic overview of the murine GVHD model. BALB/c mice were treated with antibiotics (daily dose of 1 mg metronidazole, 1 mg vancomycin, 1 mg gentamicin, and 1 mg cefoxitin in 200 μL water by oral gavage) or vehicle for 14 days before and 14 days after transplantation. BALB/c mice were lethally irradiated (split-dose 10 Gy) and transplanted with allogeneic or syngeneic BM (5 × 106 cells) and T cells (3 × 105 cells) from C57BL/6 (allo-HCT) or BALB/c (syn-HCT) donor mice. Organs were analyzed on day 14 after transplantation. (B) Representative images showing IF staining for Iba-1 in the cortex of BALB/c mice transplanted with either syngeneic BM and T cells (upper left), T-cell–depleted (TCD) allogeneic BM only (upper right), or allogeneic BM and T cells. Allo-HCT mice were treated with either vehicle (lower left) or antibiotics (lower right). The primary antibody was incubated for 24 hours at 4°C. Goat anti-rabbit immunoglobulin G (IgG; H + L) Alexa Fluor Plus 647 secondary antibody was incubated for 90 minutes at 4°C. Sections were imaged with Zeiss Axio Imager M2m fluorescence microscope with Plan-Apochromat 20×/0.8 M27 objective. Scale bar, 50 μm. (C-D) Scatter dot plots showing numbers of Iba-1+ cells per mm2 cortex (C) and cerebellum (D). BALB/c mice were transplanted with syngeneic BM and T cells, TCD allogeneic BM only, or allogeneic BM and T cells. Allo-HCT mice were treated with either vehicle or antibiotics as indicated. Experiment was performed twice and results were pooled. Dots represent individual mice. Error bars showing mean ± standard error of mean (SEM). P values were calculated using ordinary 1-way analysis of variance (ANOVA). (E) Representative images showing IMARIS-based 3-dimensional (3D) reconstruction of the microglia (upper panel) and IF staining for Iba-1 (red) and DAPI (4′,6-diamidino-2-phenylindole; blue; lower panel) in the cortex of GVHD mice treated with either vehicle (right column) or antibiotics (left column). The primary antibody was incubated for 48 hours at 4°C. Goat anti-rabbit IgG (H + L) Alexa Fluor 568 secondary antibody was incubated for 48 hours at 4°C. Nuclei were stained using DAPI. Sections were imaged with Zeiss LSM710 (Plan-Apochromat 63×/1.4 Oil DIC M27) or Zeiss LSM880 (Plan-Apochromat 63×/1.4 Oil DIC M27) confocal laser scanning microscopes. Scale bar: 5 μm. (F-K) Scatter dot plots showing IMARIS-based semiautomated quantification of the morphological parameter filament dendrite length (F), filament number of terminal points (G), filament number of dendrite branch points (H), filament number of dendrite segments (I), filament dendrite volume (J), and filament dendrite area (K). BALB/c mice were transplanted with allogeneic BM and T cells and treated with vehicle or antibiotics as indicated. Experiment was performed twice and results were pooled. Dots represent individual mice. Error bars showing mean ± SEM. P values were calculated using unpaired t test.
Microglia display a reactive phenotype upon antibiotic treatment in GVHD mice
We have previously shown that the tumor necrosis factor/TAK1/major histocompatibility complex class II axis is a major regulator of inflammatory processes and a known contributor to CNS GVHD pathophysiology.7 To gain further insights into microglial tumor necrosis factor/TAK1 signaling, we analyzed transcriptomic data from the microglia that were isolated from mice that underwent syn-HCT or allo-HCT. Gene set enrichment RNA sequencing revealed an upregulation of NF-κB pathway and its downstream signaling in allo-HCT mice (Figure 2A). To clarify whether antibiotic treatment had an impact on NF-κB signaling and thereby microglial activation, we quantified phosphorylated NF-κB p65 (phospho–NF-κB p65) in cortical microglia. We observed higher abundance and nuclear localization of phospho–NF-κB p65 in the microglia of mice that received antibiotic treatment than in vehicle-treated mice that underwent allo-HCT (Figure 2B-D). In contrast to the abundance of phospho–NF-κB p65, we did not observe differences in the relative numbers of phospho–NF-κB+ cells (supplemental Figure 3A). These findings were further validated by IF staining for IκBα, an inhibitor of NF-κB. We found a decreased IκBα expression in the microglia of antibiotic-treated allo-HCT mice, indicating increased activation of the NF-κB signaling pathway (Figure 2E-G). Socodato et al19 described a central role of Src in microglial activation. In addition, transcriptomic analysis on mice that underwent syn-HCT vs allo-HCT revealed a significant increase in Src expression in the microglia (supplemental Figure 3B-C). To understand the contribution of Src in our model, we analyzed phospho-Src expression on the microglia from antibiotic- or vehicle-treated allo-HCT mice. Higher phospho-Src expression was observed in the microglia upon antibiotic treatment (Figure 2H-I), indicating increased Src activity. To determine the functional role of Src in microglial activation, we used the Src inhibitor AZD0530 and treated primary microglia cultured in vitro. We observed a time-dependent increase of P2RY12 expression, a homeostasis marker, and decline of CD11c expression upon Src inhibition (supplemental Figure 3D-E). Increasing P2RY12 expression indicates resting microglia.20 These findings indicate that Src and NF-κB signaling are functionally involved in activating microglia of allo-HCT mice upon antibiotic treatment.
Microglia display reactive phenotype upon antibiotic treatment in GVHD mice. (A) Heat map based on RNA sequencing depicts differentially expressed genes involved in TNF-α signaling via NF-κB pathway isolated from the microglia of syn-HCT (n = 4) or allo-HCT mice (n = 4) on day 14. BALB/c mice were transplanted with either syngeneic BM and T cells (syn-HCT) or allogeneic BM and T cells (allo-HCT). z score intensity (upper part) and log2 fold change (FC; lower part). Asterisks (∗) indicate significant changes (adjusted P < .05). (B) Representative images showing IF staining for Iba-1 (green), phospho–NF-κB p65 (red), and DAPI (blue) in the cortex of GVHD mice transplanted with allogeneic BM and T cells and treated with vehicle (upper panel) or antibiotics (lower panel). The primary antibody was incubated for 24 hours at 4°C. Goat anti-rabbit IgG (H + L) Alexa Fluor Plus 647 and goat anti-rat IgG (H + L) Alexa Fluor 488 secondary antibodies were incubated for 90 minutes at 4°C. Nuclei were stained using DAPI. Sections were imaged with Zeiss LSM710 (Plan-Apochromat 63×/1.4 Oil DIC M27) or Zeiss LSM880 (Plan-Apochromat 63×/1.4 Oil DIC M27) confocal laser scanning microscopes. Scale bar, 7 μm. (C) Scatter dot plot showing IMARIS-based quantification (FC mean fluorescence intensity [MFI]) of phospho–NF-κB p65 in the microglia. The quantification was based on a semiautomated 2-dimensional (2D) reconstruction of Iba-1+ cells. GVHD mice were transplanted with allogeneic BM and T cells and treated with vehicle or antibiotics as indicated. Experiment was performed twice and results were pooled. Dots represent individual mice. Error bars showing mean ± SEM. P values were calculated using unpaired t test. (D) Scatter dot plot showing IMARIS-based quantification (FC MFI) of the nuclear phospho–NF-κB p65 expression in the microglia. The quantification was based on a semiautomated 2D reconstruction of Iba-1+ cells and DAPI for nuclei. GVHD mice were transplanted with allogeneic BM and T cells and treated with vehicle or antibiotics as indicated. Experiment was performed twice and results were pooled. Dots represent individual mice. Error bars showing mean ± SEM. P values were calculated using unpaired t test. (E) Representative images showing IF staining for Iba-1 (green), IκBα (red), and DAPI (blue) in the cortex of GVHD mice transplanted with allogeneic BM and T cells and treated with vehicle (upper) or antibiotics (lower). The primary antibody was incubated for 24 hours at 4°C. Goat anti-rabbit IgG (H + L) Alexa Fluor Plus 647 and Goat anti-rat IgG (H + L) Alexa Fluor 488 secondary antibodies were incubated for 90 minutes at 4°C. Nuclei were stained using DAPI. Sections were imaged with Zeiss LSM710 (Plan-Apochromat 63×/1.4 Oil DIC M27) or Zeiss LSM880 (Plan-Apochromat 63×/1.4 Oil DIC M27) confocal laser scanning microscopes. Scale bar, 7 μm. (F) Scatter dot plot showing IMARIS-based quantification (FC MFI) of the expression of IκBα. The quantification was based on a semiautomated 2D reconstruction of Iba-1+ cells. GVHD mice were transplanted with allogeneic BM and T cells and treated with vehicle or antibiotics as indicated. Experiment was performed twice and results were pooled. Dots represent individual mice. Error bars showing mean ± SEM. P values were calculated using unpaired t test. (G) Scatter dot plot showing percentage of IκBα expressing microglia. GVHD mice were transplanted with allogeneic BM and T cells and treated with vehicle or antibiotics as indicated. Dots represent individual mice. Error bars showing mean ± SEM. P values were calculated using unpaired t test. (H) Representative images showing IF staining for Iba-1 (green), phospho-Src (red), and DAPI (blue) in the cortex of GVHD mice transplanted with allogeneic BM and T cells and treated with vehicle (upper) or antibiotics (lower). The primary antibody was incubated for 24 hours at 4°C. Goat anti-rabbit IgG (H + L) Alexa Fluor Plus 647 and goat anti-rat IgG (H + L) Alexa Fluor 488 secondary antibodies were incubated for 90 minutes at 4°C. Nuclei were stained using DAPI. Sections were imaged with Zeiss LSM710 (Plan-Apochromat 63×/1.4 Oil DIC M27) or Zeiss LSM880 (Plan-Apochromat 63×/1.4 Oil DIC M27) confocal laser scanning microscopes. Scale bar, 7 μm. (I) Scatter dot plot showing IMARIS-based quantification (FC MFI) of the phospho-Src expression in the microglia. The quantification was based on a semiautomated 2D reconstruction of Iba-1+ cells. GVHD mice were transplanted with allogeneic BM and T cells and treated with vehicle or antibiotics as indicated. Experiment was performed twice and results were pooled. Dots represent individual mice. Error bars showing mean ± SEM. P values were calculated using unpaired t test. TNF-α, tumor necrosis factor α.
Microglia display reactive phenotype upon antibiotic treatment in GVHD mice. (A) Heat map based on RNA sequencing depicts differentially expressed genes involved in TNF-α signaling via NF-κB pathway isolated from the microglia of syn-HCT (n = 4) or allo-HCT mice (n = 4) on day 14. BALB/c mice were transplanted with either syngeneic BM and T cells (syn-HCT) or allogeneic BM and T cells (allo-HCT). z score intensity (upper part) and log2 fold change (FC; lower part). Asterisks (∗) indicate significant changes (adjusted P < .05). (B) Representative images showing IF staining for Iba-1 (green), phospho–NF-κB p65 (red), and DAPI (blue) in the cortex of GVHD mice transplanted with allogeneic BM and T cells and treated with vehicle (upper panel) or antibiotics (lower panel). The primary antibody was incubated for 24 hours at 4°C. Goat anti-rabbit IgG (H + L) Alexa Fluor Plus 647 and goat anti-rat IgG (H + L) Alexa Fluor 488 secondary antibodies were incubated for 90 minutes at 4°C. Nuclei were stained using DAPI. Sections were imaged with Zeiss LSM710 (Plan-Apochromat 63×/1.4 Oil DIC M27) or Zeiss LSM880 (Plan-Apochromat 63×/1.4 Oil DIC M27) confocal laser scanning microscopes. Scale bar, 7 μm. (C) Scatter dot plot showing IMARIS-based quantification (FC mean fluorescence intensity [MFI]) of phospho–NF-κB p65 in the microglia. The quantification was based on a semiautomated 2-dimensional (2D) reconstruction of Iba-1+ cells. GVHD mice were transplanted with allogeneic BM and T cells and treated with vehicle or antibiotics as indicated. Experiment was performed twice and results were pooled. Dots represent individual mice. Error bars showing mean ± SEM. P values were calculated using unpaired t test. (D) Scatter dot plot showing IMARIS-based quantification (FC MFI) of the nuclear phospho–NF-κB p65 expression in the microglia. The quantification was based on a semiautomated 2D reconstruction of Iba-1+ cells and DAPI for nuclei. GVHD mice were transplanted with allogeneic BM and T cells and treated with vehicle or antibiotics as indicated. Experiment was performed twice and results were pooled. Dots represent individual mice. Error bars showing mean ± SEM. P values were calculated using unpaired t test. (E) Representative images showing IF staining for Iba-1 (green), IκBα (red), and DAPI (blue) in the cortex of GVHD mice transplanted with allogeneic BM and T cells and treated with vehicle (upper) or antibiotics (lower). The primary antibody was incubated for 24 hours at 4°C. Goat anti-rabbit IgG (H + L) Alexa Fluor Plus 647 and Goat anti-rat IgG (H + L) Alexa Fluor 488 secondary antibodies were incubated for 90 minutes at 4°C. Nuclei were stained using DAPI. Sections were imaged with Zeiss LSM710 (Plan-Apochromat 63×/1.4 Oil DIC M27) or Zeiss LSM880 (Plan-Apochromat 63×/1.4 Oil DIC M27) confocal laser scanning microscopes. Scale bar, 7 μm. (F) Scatter dot plot showing IMARIS-based quantification (FC MFI) of the expression of IκBα. The quantification was based on a semiautomated 2D reconstruction of Iba-1+ cells. GVHD mice were transplanted with allogeneic BM and T cells and treated with vehicle or antibiotics as indicated. Experiment was performed twice and results were pooled. Dots represent individual mice. Error bars showing mean ± SEM. P values were calculated using unpaired t test. (G) Scatter dot plot showing percentage of IκBα expressing microglia. GVHD mice were transplanted with allogeneic BM and T cells and treated with vehicle or antibiotics as indicated. Dots represent individual mice. Error bars showing mean ± SEM. P values were calculated using unpaired t test. (H) Representative images showing IF staining for Iba-1 (green), phospho-Src (red), and DAPI (blue) in the cortex of GVHD mice transplanted with allogeneic BM and T cells and treated with vehicle (upper) or antibiotics (lower). The primary antibody was incubated for 24 hours at 4°C. Goat anti-rabbit IgG (H + L) Alexa Fluor Plus 647 and goat anti-rat IgG (H + L) Alexa Fluor 488 secondary antibodies were incubated for 90 minutes at 4°C. Nuclei were stained using DAPI. Sections were imaged with Zeiss LSM710 (Plan-Apochromat 63×/1.4 Oil DIC M27) or Zeiss LSM880 (Plan-Apochromat 63×/1.4 Oil DIC M27) confocal laser scanning microscopes. Scale bar, 7 μm. (I) Scatter dot plot showing IMARIS-based quantification (FC MFI) of the phospho-Src expression in the microglia. The quantification was based on a semiautomated 2D reconstruction of Iba-1+ cells. GVHD mice were transplanted with allogeneic BM and T cells and treated with vehicle or antibiotics as indicated. Experiment was performed twice and results were pooled. Dots represent individual mice. Error bars showing mean ± SEM. P values were calculated using unpaired t test. TNF-α, tumor necrosis factor α.
Previous reports showed a role for the NLRP3/interleukin-1β (IL-1β) axis in GVHD.21 Therefore, we stained for cleaved IL-1β as an indicator of NF-κB and inflammasome activation. We found an increase of cleaved IL-1β expressing cells in the cortex upon antibiotic treatment, supporting the concept that microbiome modification causes inflammation in the brain (supplemental Figure 3F-G). However, colabeling of Iba-1 and IL-1β revealed no changes in the microglial expression of IL-1β (supplemental Figure 3H). In addition, we stained for TMEM119, a specific marker to resident microglia.22 We found an increase in TMEM119+ cells in the cortex of antibiotic-treated allo-HCT mice compared with vehicle-treated, syn-HCT, and naïve controls (supplemental Figure 3I-J). To clarify whether the increase in Iba-1+ cells was caused by myeloid cell infiltration or increased microglial numbers, we costained TMEM119 and Iba-1. We observed that all Iba-1+ cells were also expressing TMEM119, further suggesting increased microglial proliferation in antibiotic-treated allo-HCT mice compared with vehicle-treated, syn-HCT, and naïve mice (supplemental Figure 3K-M).
To exclude the direct effects of antibiotic treatment on microglial activation, we treated primary microglia with the antibiotic cocktail. We observed that antibiotics had no effect on the expression of activation markers including major histocompatibility complex class II and CD80. Interferon gamma was used as a positive control (supplemental Figure 4A-B).
In summary, antibiotic treatment of allo-HCT mice resulted in increased inflammatory signaling in the brain.
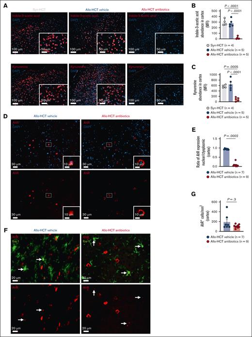
Nuclear translocation of AhR is reduced upon antibiotic treatment owing to the depletion of bacterial AhR ligands in the brain
To investigate the mechanism causing increased inflammation in response to antibiotic treatment, we analyzed microbiome-derived metabolites. Previous reports showed a reduction of AhR ligands in the blood of patients with GVHD.12 In accordance, we observed a depletion of kynurenine and bacteria-derived indole-3-acetic acid in the brains (Figure 3A-C) and colons (supplemental Figure 5A-C) of allo-HCT mice treated with antibiotics compared with vehicle-treated or syn-HCT mice. To understand whether the depletion of AhR ligands was allo-HCT or antibiotic treatment driven, we quantified the abundance of kynurenine and indole-3-acetic acid in naïve mice that received vehicle or antibiotic treatment. We observed that AhR ligands were also depleted in naïve mice that received antibiotics (supplemental Figure 5D-F), suggesting an antibiotics-mediated effect rather than a transplantation-related phenomenon. The levels of endogenous kynurenic acid remained unchanged upon antibiotic treatment in allo-HCT mice (supplemental Figure 6A). To gain further insights into AhR signaling, we next analyzed the intracellular localization of AhR in allo-HCT mice. As a soluble receptor, AhR nuclear localization indicates ligand-induced activation. Consistent with our results on reduced AhR ligands, we observed that antibiotic treatment primarily confined the localization of AhR to the cytoplasm of cortical cells (Figure 3D-E). Conversely, it was mainly found in the nucleus of cortical cells from vehicle-treated mice (Figure 3D-E). To validate these findings in the microglia, we costained AhR and Iba-1. AhR was observed predominantly in the cytoplasm of the microglia from antibiotic-treated mice (Figure 3F; supplemental Figure 6B). Similar expression patterns were noted in neurons (supplemental Figure 6C). The total number of AhR+ cells in the brain remained unchanged upon antibiotic treatment (Figure 3G).
Nuclear translocation of AhR is reduced upon antibiotic treatment owing to the depletion of bacterial AhR ligands in the brain. (A) Representative images showing IF staining for indole-3-acetic acid (red, upper), kynurenine (red, lower), and DAPI (blue) in the cortex of mice transplanted with either syngeneic BM and T cells (syn-HCT) or allogeneic BM and T cells (allo-HCT) and treated with vehicle or antibiotics as indicated. The primary antibody was incubated for 24 hours at 4°C. Goat anti-rabbit IgG (H + L) Alexa Fluor Plus 647 or donkey anti-mouse IgG (H + L) Alexa Fluor Plus 647 secondary antibodies were incubated for 90 minutes at 4°C. Nuclei were stained using DAPI. Sections were imaged with Zeiss Axio Imager M2m fluorescence microscope with Plan-Apochromat 20×/0.8 M27 objective. Scale bar, 100 μm. (B) Scatter dot plot showing QuPath-based quantification (MFI) of the abundance of indole-3-acetic acid in the cortex. The MFI was calculated by DAPI-based cell segmentation with 2 μm cytoplasm thickness. Mice were transplanted with either syngeneic BM and T cells (syn-HCT) or allogeneic BM and T cells (allo-HCT) and treated with vehicle or antibiotics as indicated. Experiment was performed twice and results were pooled. Dots represent individual mice. Error bars showing mean ± SEM. P values were calculated using ordinary 1-way ANOVA. (C) Scatter dot plot showing QuPath-based quantification (MFI) of the abundance of kynurenine in the cortex. The MFI was calculated by DAPI-based cell segmentation with 2 μm cytoplasm thickness. Mice were transplanted with either syngeneic BM and T cells (syn-HCT) or allogeneic BM and T cells (allo-HCT) and treated with vehicle or antibiotics as indicated. Experiment was performed twice and results were pooled. Dots represent individual mice. Error bars showing mean ± SEM. P values were calculated using ordinary 1-way ANOVA. (D) Representative images showing IF staining for AhR (red) and DAPI (blue) in the cortex of GVHD mice transplanted with allogeneic BM and T cells and treated with vehicle (left) or antibiotics (right). Antibody was incubated for 24 hours at 4°C. Nuclei were stained using DAPI. Sections were imaged with Zeiss Axio Imager M2m fluorescence microscope with Plan-Apochromat 20×/0.8 M27 objective. Scale bar, 30/10 μm. (E) Scatter dot plot showing quantification of AhR translocation as nuclear-to-cytoplasmic expression ratio in the cortex of GVHD mice that were transplanted with allogeneic BM and T cells and treated with vehicle or antibiotics as indicated. Experiment was performed twice and results were pooled. Dots represent individual mice. Error bars showing mean ± SEM. P values were calculated using unpaired t test. (F) Representative images showing IF staining for Iba-1 (green) and AhR (red) in the cortex of GVHD mice that were transplanted with allogeneic BM and T cells and treated with vehicle (left) or antibiotics (right). White arrows indicating AhR-expressing Iba-1+ cells. The primary antibody was incubated for 24 hours at 4°C. Goat anti-rabbit IgG (H + L) AlexaFluor488 secondary antibody was incubated for 90 minutes at 4°C. Nuclei were stained using DAPI. (G) Scatter dot plot showing the number of AhR-expressing cells in the cortex of GVHD mice that were transplanted with allogeneic BM and T cells and treated with vehicle or antibiotics as indicated. Experiment was performed twice and results were pooled. Dots represent individual mice. Error bars showing mean ± SEM. P values were calculated using unpaired t test.
Nuclear translocation of AhR is reduced upon antibiotic treatment owing to the depletion of bacterial AhR ligands in the brain. (A) Representative images showing IF staining for indole-3-acetic acid (red, upper), kynurenine (red, lower), and DAPI (blue) in the cortex of mice transplanted with either syngeneic BM and T cells (syn-HCT) or allogeneic BM and T cells (allo-HCT) and treated with vehicle or antibiotics as indicated. The primary antibody was incubated for 24 hours at 4°C. Goat anti-rabbit IgG (H + L) Alexa Fluor Plus 647 or donkey anti-mouse IgG (H + L) Alexa Fluor Plus 647 secondary antibodies were incubated for 90 minutes at 4°C. Nuclei were stained using DAPI. Sections were imaged with Zeiss Axio Imager M2m fluorescence microscope with Plan-Apochromat 20×/0.8 M27 objective. Scale bar, 100 μm. (B) Scatter dot plot showing QuPath-based quantification (MFI) of the abundance of indole-3-acetic acid in the cortex. The MFI was calculated by DAPI-based cell segmentation with 2 μm cytoplasm thickness. Mice were transplanted with either syngeneic BM and T cells (syn-HCT) or allogeneic BM and T cells (allo-HCT) and treated with vehicle or antibiotics as indicated. Experiment was performed twice and results were pooled. Dots represent individual mice. Error bars showing mean ± SEM. P values were calculated using ordinary 1-way ANOVA. (C) Scatter dot plot showing QuPath-based quantification (MFI) of the abundance of kynurenine in the cortex. The MFI was calculated by DAPI-based cell segmentation with 2 μm cytoplasm thickness. Mice were transplanted with either syngeneic BM and T cells (syn-HCT) or allogeneic BM and T cells (allo-HCT) and treated with vehicle or antibiotics as indicated. Experiment was performed twice and results were pooled. Dots represent individual mice. Error bars showing mean ± SEM. P values were calculated using ordinary 1-way ANOVA. (D) Representative images showing IF staining for AhR (red) and DAPI (blue) in the cortex of GVHD mice transplanted with allogeneic BM and T cells and treated with vehicle (left) or antibiotics (right). Antibody was incubated for 24 hours at 4°C. Nuclei were stained using DAPI. Sections were imaged with Zeiss Axio Imager M2m fluorescence microscope with Plan-Apochromat 20×/0.8 M27 objective. Scale bar, 30/10 μm. (E) Scatter dot plot showing quantification of AhR translocation as nuclear-to-cytoplasmic expression ratio in the cortex of GVHD mice that were transplanted with allogeneic BM and T cells and treated with vehicle or antibiotics as indicated. Experiment was performed twice and results were pooled. Dots represent individual mice. Error bars showing mean ± SEM. P values were calculated using unpaired t test. (F) Representative images showing IF staining for Iba-1 (green) and AhR (red) in the cortex of GVHD mice that were transplanted with allogeneic BM and T cells and treated with vehicle (left) or antibiotics (right). White arrows indicating AhR-expressing Iba-1+ cells. The primary antibody was incubated for 24 hours at 4°C. Goat anti-rabbit IgG (H + L) AlexaFluor488 secondary antibody was incubated for 90 minutes at 4°C. Nuclei were stained using DAPI. (G) Scatter dot plot showing the number of AhR-expressing cells in the cortex of GVHD mice that were transplanted with allogeneic BM and T cells and treated with vehicle or antibiotics as indicated. Experiment was performed twice and results were pooled. Dots represent individual mice. Error bars showing mean ± SEM. P values were calculated using unpaired t test.
These data indicate a reduction of AhR ligands and AhR signaling in the brain after antibiotic treatment.
FICZ reduces microglial activation in vitro by inhibiting NF-κB/MAPK signaling
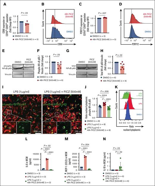
To functionally validate the role of AhR in the microglia during GVHD, we used the tryptophan metabolite 6-formylindolo(3,2-b)carbazole (FICZ) to induce AhR activity in the primary microglia. FICZ is a highly potent AhR ligand and induces AhR target genes.23
Time course analyses using low-dose FICZ treatment (100 nM) revealed a time-dependent reduction of CD68 (an activation marker24) expression, whereas expression of P2RY12 increased indicating reduced microglial activation (supplemental Figure 7A-B). To further study the effect of FICZ on the microglia, we treated the cells ex vivo with FICZ for 48 hours to stimulate AhR activity. Flow cytometry–based analyses revealed a significant reduction of CD68 expression with 100 or 500 nM FICZ (Figure 4A-B; supplemental Figure 7C). Furthermore, there was an increase in P2RY12 expression using 500 nM FICZ (Figure 4C-D). The viability of the microglia remained unaltered (supplemental Figure 7D-E); henceforth, we used 500 nM for further experiments. To evaluate the effects of FICZ on inflammatory signaling including p38-MAPK and NF-κB p65, we exposed the primary microglia to FICZ and analyzed the respective proteins. We found reduced phospho–NF-κB p65 and total NF-κB p65 protein in the microglia upon FICZ treatment (Figure 4E-H), suggesting a potential anti-inflammatory activity. We next investigated the nuclear translocation of NF-κB upon lipopolysaccharide (LPS) stimulation in the presence or absence of FICZ pretreatment. We observed a decreased nuclear translocation of phospho–NF-κB p65 in FICZ-pretreated primary microglia together with a perinuclear clustering of phospho–NF-κB p65 upon FICZ treatment (Figure 4I-K; supplemental Figure 8A). In addition, perinuclear clustering with reduced nuclear translocation was noted in FICZ-pretreated BM-derived macrophages, suggesting that this phenomenon is extended to other myeloid cells besides microglia (supplemental Figure 8B). To validate the inhibition of phospho–NF-κB p65 mediated signaling, we measured the concentrations of the downstream cytokines including IL-6 and monocyte chemoattractant protein-1 (MCP-1) in microglia-conditioned medium in vitro. We observed that LPS-stimulated microglia pretreated with FICZ exhibited lower IL-6 and MCP-1 secretion despite LPS stimulation compared with dimethyl sulfoxide (DMSO) or LPS-treated controls (Figure 4L-M). Furthermore, FICZ-treated microglia showed an increased secretion of IL-10 in a dose-dependent manner, even in the presence of LPS (Figure 4N; supplemental Figure 8C-D). In agreement with reduced inflammatory signaling, we also found that the AhR ligand blocked the nuclear translocation of phospho-p38 MAPK whereas the perinuclear clustering was less evident compared with NF-κB p65 (supplemental Figure 8E-F). These findings were also further reproducible in BM-derived macrophages (supplemental Figure 8G).
FICZ reduces microglial activation in vitro by inhibiting NF-κB/MAPK signaling. (A) Scatter dot plot showing fluorescence-activated cell sorting (FACS)–based quantification of CD68 expression in the primary microglia treated with DMSO or 500 nM FICZ for 48 hours as indicated. Experiment was performed twice and results were pooled. Dots represent independent biological replicates. Error bars showing mean ± SEM. P value was calculated using unpaired t test. (B) Representative histogram for the data shown in panel A. (C) Scatter dot plot showing FACS-based quantification of P2RY12 expression in the primary microglia treated with DMSO or 500 nM FICZ for 48 hours as indicated. Experiment was performed twice and results were pooled. Dots represent independent biological replicates. Error bars showing mean ± SEM. P value was calculated using unpaired t test. (D) Representative histogram for the data shown in panel C. (E-H) Representative western blots showing the expression of phospho–NF-κB p65 (E) and total NF-κB p65 (G) isolated from the primary microglia that were treated with DMSO or 500 nM FICZ for 48 hours as indicated. Scatter dot plots showing quantification (FC, normalized to vinculin) of phospho–NF-κB p65 (F) and total NF-κB p65 (H) protein isolated from the primary microglia treated with DMSO or 500 nM FICZ for 48 hours as indicated. Experiment was performed twice and results were pooled. Dots represent independent biological replicates. Error bars showing mean ± SEM. P values were calculated using unpaired t test. (I) Representative IF images depicting phospho–NF-κB p65 (green), CD11b (red), and DAPI (blue) derived from the primary microglia treated with either 1 μg/mL LPS or 500 nM FICZ for 48 hours + 1 μg/mL LPS as indicated. Primary antibodies and goat anti-rabbit IgG (H + L) Alexa Fluor 488 and anti-CD11b Alexa Fluor 647 antibodies were incubated for 1 hour at room temperature. Nuclei were stained using DAPI and high-content screening/image cytometry was performed using Olympus ScanR microscope (UPLSAPO 20×/0.75). Dotted circle, nucleus; scale bar, 100 μm. (J) Scatter dot plot showing quantification of the translocation of phospho–NF-κB p65 in the primary microglia treated with DMSO, 1 μg/mL LPS, or 500 nM FICZ for 48 hours + 1 μg/mL LPS as indicated. Quantification was done using Olympus ScanR analysis software 3.4.1. Cells were segmented using DAPI and CD11b, nuclei were defined by DAPI, and cytoplasm was defined by CD11b. Experiment was performed twice and results were pooled. Dots represent independent biological replicates. Error bars showing mean ± SEM. P values were calculated using ordinary 1-way ANOVA. (K) Representative histograms showing the quantification of nuclear translocation for phospho–NF-κB p65 in the primary microglia treated with DMSO, 1 μg/mL LPS, or 500 nM FICZ for 48 hours + 1 μg/mL LPS as indicated. (L-N) Scatter dot plots showing concentration (picograms per milliliter) of IL-6 (L), MCP-1 (M), and IL-10 (N) from the supernatant (MCM) of the primary microglia that were treated with DMSO, 1 μg/mL LPS, or 500 nM FICZ for 48 hours + 1 μg/mL LPS as indicated. Concentrations were determined by cytometric bead array. Dots represent independent biological replicates. Error bars showing mean ± SEM. P values were calculated using ordinary 1-way ANOVA. (O) Representative images indicating pHrodo intake (red) of the primary microglia treated with DMSO (left) or 500 nM FICZ for 48 hours (right) after 0 minute (upper) and 195 minutes (lower) as indicated. Nuclei stained with Hoechst 33342 (blue). High-content screening/image cytometry with live cell imaging was performed using Olympus ScanR microscope (UPLSAPO 20×/0.75). Scale bar, 100 μm. (P) Line diagram showing quantification (FC total intensity) of pHrodo intake of the primary microglia treated with DMSO or 500 nM FICZ for 48 hours as indicated. Analysis was done using the Olympus ScanR system and software 3.4.1. Cells were detected by an artificial intelligence–based approach.25 Experiment was performed twice and results were pooled. Dots represent independent biological replicates. Error bars showing mean ± SEM. P value was calculated using nonlinear fit. (Q-R) Scatter dot plots showing quantification of migration distance (Q) and mean migration speed (R) of the primary microglia during pHrodo intake. The cells were treated with DMSO or 500 nM FICZ for 48 hours as indicated. Analysis was done using the Olympus ScanR system and software 3.4.1. Cells were detected by an artificial intelligence–based approach.25 Experiment was performed twice and results were pooled. Dots represent independent biological replicates. Error bars showing mean ± SEM. P value was calculated using unpaired t test. MCM, microglia-conditioned medium.
FICZ reduces microglial activation in vitro by inhibiting NF-κB/MAPK signaling. (A) Scatter dot plot showing fluorescence-activated cell sorting (FACS)–based quantification of CD68 expression in the primary microglia treated with DMSO or 500 nM FICZ for 48 hours as indicated. Experiment was performed twice and results were pooled. Dots represent independent biological replicates. Error bars showing mean ± SEM. P value was calculated using unpaired t test. (B) Representative histogram for the data shown in panel A. (C) Scatter dot plot showing FACS-based quantification of P2RY12 expression in the primary microglia treated with DMSO or 500 nM FICZ for 48 hours as indicated. Experiment was performed twice and results were pooled. Dots represent independent biological replicates. Error bars showing mean ± SEM. P value was calculated using unpaired t test. (D) Representative histogram for the data shown in panel C. (E-H) Representative western blots showing the expression of phospho–NF-κB p65 (E) and total NF-κB p65 (G) isolated from the primary microglia that were treated with DMSO or 500 nM FICZ for 48 hours as indicated. Scatter dot plots showing quantification (FC, normalized to vinculin) of phospho–NF-κB p65 (F) and total NF-κB p65 (H) protein isolated from the primary microglia treated with DMSO or 500 nM FICZ for 48 hours as indicated. Experiment was performed twice and results were pooled. Dots represent independent biological replicates. Error bars showing mean ± SEM. P values were calculated using unpaired t test. (I) Representative IF images depicting phospho–NF-κB p65 (green), CD11b (red), and DAPI (blue) derived from the primary microglia treated with either 1 μg/mL LPS or 500 nM FICZ for 48 hours + 1 μg/mL LPS as indicated. Primary antibodies and goat anti-rabbit IgG (H + L) Alexa Fluor 488 and anti-CD11b Alexa Fluor 647 antibodies were incubated for 1 hour at room temperature. Nuclei were stained using DAPI and high-content screening/image cytometry was performed using Olympus ScanR microscope (UPLSAPO 20×/0.75). Dotted circle, nucleus; scale bar, 100 μm. (J) Scatter dot plot showing quantification of the translocation of phospho–NF-κB p65 in the primary microglia treated with DMSO, 1 μg/mL LPS, or 500 nM FICZ for 48 hours + 1 μg/mL LPS as indicated. Quantification was done using Olympus ScanR analysis software 3.4.1. Cells were segmented using DAPI and CD11b, nuclei were defined by DAPI, and cytoplasm was defined by CD11b. Experiment was performed twice and results were pooled. Dots represent independent biological replicates. Error bars showing mean ± SEM. P values were calculated using ordinary 1-way ANOVA. (K) Representative histograms showing the quantification of nuclear translocation for phospho–NF-κB p65 in the primary microglia treated with DMSO, 1 μg/mL LPS, or 500 nM FICZ for 48 hours + 1 μg/mL LPS as indicated. (L-N) Scatter dot plots showing concentration (picograms per milliliter) of IL-6 (L), MCP-1 (M), and IL-10 (N) from the supernatant (MCM) of the primary microglia that were treated with DMSO, 1 μg/mL LPS, or 500 nM FICZ for 48 hours + 1 μg/mL LPS as indicated. Concentrations were determined by cytometric bead array. Dots represent independent biological replicates. Error bars showing mean ± SEM. P values were calculated using ordinary 1-way ANOVA. (O) Representative images indicating pHrodo intake (red) of the primary microglia treated with DMSO (left) or 500 nM FICZ for 48 hours (right) after 0 minute (upper) and 195 minutes (lower) as indicated. Nuclei stained with Hoechst 33342 (blue). High-content screening/image cytometry with live cell imaging was performed using Olympus ScanR microscope (UPLSAPO 20×/0.75). Scale bar, 100 μm. (P) Line diagram showing quantification (FC total intensity) of pHrodo intake of the primary microglia treated with DMSO or 500 nM FICZ for 48 hours as indicated. Analysis was done using the Olympus ScanR system and software 3.4.1. Cells were detected by an artificial intelligence–based approach.25 Experiment was performed twice and results were pooled. Dots represent independent biological replicates. Error bars showing mean ± SEM. P value was calculated using nonlinear fit. (Q-R) Scatter dot plots showing quantification of migration distance (Q) and mean migration speed (R) of the primary microglia during pHrodo intake. The cells were treated with DMSO or 500 nM FICZ for 48 hours as indicated. Analysis was done using the Olympus ScanR system and software 3.4.1. Cells were detected by an artificial intelligence–based approach.25 Experiment was performed twice and results were pooled. Dots represent independent biological replicates. Error bars showing mean ± SEM. P value was calculated using unpaired t test. MCM, microglia-conditioned medium.
In addition, we observed reduced p38-MAPK expression in the primary microglia (supplemental Figure 8H). These results indicate that the FICZ treatment inhibits NF-κB and p38-MAPK signaling thereby reducing microglial activation.
Phagocytosis and migration of the microglia are reduced upon FICZ treatment in vitro
The proinflammatory activity of myeloid cells is often associated with phagocytosis and migration.26-28 To investigate this function, we established a live cell imaging setup using an artificial intelligence–based approach that detects microglia without any stain besides the nuclear counterstain.25 This enabled better tracking of the microglia while minimizing cell toxicity. We observed a reduction of phagocytic activity in FICZ-treated microglia where a plateau in bead-uptake capacity was reached after 3.5 hours (Figure 4O-P). Furthermore, we demonstrated that FICZ treatment significantly reduced the distance traveled by microglia compared with the DMSO-treated microglia (Figure 4Q). Consistently, the mean speed of migration was reduced in FICZ-treated microglia (Figure 4R), whereas the maximum speed remained unaffected in all groups (supplemental Figure 8I). Furthermore, microglial morphology was less ramified in the FICZ-treated group as indicated by decreased surface area (supplemental Figure 8J-K).
In summary, these findings indicate diminished phagocytosis and migration of the microglia upon FICZ treatment.
AhR ligand treatment does not impair engraftment in allo-HCT mice
To evaluate whether in vitro AhR ligand FICZs’ anti-inflammatory effects on the microglia could be translated to a strategy against neuroinflammation in vivo, we used our established murine GVHD model29,30 and treated the mice with FICZ as indicated (Figure 5A). FICZ treatment did not impair engraftment given that the percentage of H2-kb+ within all CD45+ cells in the BM were not affected (supplemental Figure 9A). Previous reports suggested that germ-free and antibiotic-treated mice exhibit enlarged ceca,15,31 whereas the cecal length was reduced in FICZ-treated GVHD mice (supplemental Figure 9B-C). Furthermore, there were no significant differences in the body weight across the groups (supplemental Figure 9D).
AhR ligand FICZ treatment reverses microglia expansion, T-cell infiltration, and morphological changes of the microglia in GVHD mice. (A) Schematic overview of the murine model. BALB/c mice were treated with antibiotics and either vehicle or FICZ (200 μg/kg body weight FICZ [MedChemExpress, catalog no. HY-12451] in 5% DMSO + 40% polyethylene glycol (PEG) 300 + 5% Tween 80 + 50% phosphate-buffered saline) for 14 days before and 14 days after transplantation. BALB/c mice were lethally irradiated and transplanted with allo-BM (5 × 106 cells) and T cells (3 × 105 cells) from C57BL/6 donor mice. Organs were analyzed on day 14 after transplantation. (B) Representative images showing immunohistochemistry staining for CD3 in meninges of GVHD mice transplanted with allogeneic BM and T cells and treated with antibiotics + vehicle (left) or antibiotics + FICZ (right). Sections were imaged with Zeiss Axio Imager M2m fluorescence microscope with Plan-Apochromat 20×/0.8 M27 objective. Scale bar, 50 μm. (C-D) Scatter dot plots showing numbers of CD3+ cells per mm2 meninges (C) and cortex (D) of GVHD mice transplanted with allogeneic BM and T cells and treated with antibiotics + vehicle or antibiotics + FICZ as indicated. Experiment was performed twice and results were pooled. Dots represent individual mice. Error bars showing mean ± SEM. P values were calculated using unpaired t test. (E) Representative images showing IF staining for Iba-1 in the cortex of GVHD mice transplanted with allogeneic BM and T cells and treated with either antibiotics + vehicle (left) or antibiotics + FICZ (right). The primary antibody was incubated for 24 hours at 4°C. Goat anti-rabbit IgG (H + L) Alexa Fluor Plus 647 secondary antibody was incubated for 90 minutes at 4°C. Nuclei were stained using DAPI. Sections were imaged with Zeiss Axio Imager M2m fluorescence microscope with Plan-Apochromat 20×/0.8 M27 objective. Scale bar, 50 μm. (F-G) Scatter dot plots showing numbers of Iba-1+ cells per mm2 in the cortex (F) and cerebellum (G) of GVHD mice transplanted with allogeneic BM and T cells and treated with antibiotics + vehicle or antibiotics + FICZ as indicated. Experiment was performed twice and results were pooled. Dots represent individual mice. Error bars showing mean ± SEM. P values were calculated using unpaired t test. (H) Representative images showing IF staining for VCAM1 (red) and DAPI (blue) in the cortex of GVHD mice transplanted with allogeneic BM and T cells and treated with antibiotics + vehicle (left) or antibiotics + FICZ (right). The primary antibody was incubated for 24 hours at 4°C. Goat anti-rabbit IgG (H + L) Alexa Fluor Plus 647 secondary antibody was incubated for 90 minutes at 4°C. Nuclei were stained using DAPI. Sections were imaged with Zeiss LSM710 (Plan-Apochromat 63×/1.4 Oil DIC M27) or Zeiss LSM880 (Plan-Apochromat 63×/1.4 Oil DIC M27) confocal laser scanning microscopes. Scale bar, 10 μm. (I) Scatter dot plot showing quantification (area per 20× HPF) of VCAM1 expression in the cortex of GVHD mice transplanted with allogeneic BM and T cells and treated with antibiotics + vehicle or antibiotics + FICZ as indicated. Experiment was performed twice and results were pooled. Dots represent individual mice. Error bars showing mean ± SEM. P values were calculated using unpaired t test. (J) Representative images showing IMARIS-based 3D reconstruction of the microglia (upper) and IF staining for Iba-1 (red) and DAPI (blue; lower) in the cortex of GVHD mice transplanted with allogeneic BM and T cells and treated with antibiotics + vehicle (left) or antibiotics + FICZ (right). The primary antibody was incubated for 48 hours at 4°C. Goat anti-rabbit IgG (H + L) Alexa Fluor 568 secondary antibody was incubated for 48 hours at 4°C. Nuclei were stained using DAPI. Sections were imaged with Zeiss LSM710 (Plan-Apochromat 63×/1.4 Oil DIC M27) or Zeiss LSM880 (Plan-Apochromat 63×/1.4 Oil DIC M27) confocal laser scanning microscopes. Scale bar, 5 μm. (K-P) Scatter dot plots showing IMARIS-based semiautomated quantification of the morphological parameters including filament dendrite length (K), filament number of terminal points (L), filament number of dendrite branch points (M), filament number of dendrite segments (N), filament dendrite volume (O), and filament dendrite area (P). GVHD mice were transplanted with allogeneic BM and T cells and treated with antibiotics + vehicle or antibiotics + FICZ as indicated. Experiment was performed twice and results were pooled. Dots represent individual mice. Error bars showing mean ± SEM. P values were calculated using unpaired t test. HPF, high power field.
AhR ligand FICZ treatment reverses microglia expansion, T-cell infiltration, and morphological changes of the microglia in GVHD mice. (A) Schematic overview of the murine model. BALB/c mice were treated with antibiotics and either vehicle or FICZ (200 μg/kg body weight FICZ [MedChemExpress, catalog no. HY-12451] in 5% DMSO + 40% polyethylene glycol (PEG) 300 + 5% Tween 80 + 50% phosphate-buffered saline) for 14 days before and 14 days after transplantation. BALB/c mice were lethally irradiated and transplanted with allo-BM (5 × 106 cells) and T cells (3 × 105 cells) from C57BL/6 donor mice. Organs were analyzed on day 14 after transplantation. (B) Representative images showing immunohistochemistry staining for CD3 in meninges of GVHD mice transplanted with allogeneic BM and T cells and treated with antibiotics + vehicle (left) or antibiotics + FICZ (right). Sections were imaged with Zeiss Axio Imager M2m fluorescence microscope with Plan-Apochromat 20×/0.8 M27 objective. Scale bar, 50 μm. (C-D) Scatter dot plots showing numbers of CD3+ cells per mm2 meninges (C) and cortex (D) of GVHD mice transplanted with allogeneic BM and T cells and treated with antibiotics + vehicle or antibiotics + FICZ as indicated. Experiment was performed twice and results were pooled. Dots represent individual mice. Error bars showing mean ± SEM. P values were calculated using unpaired t test. (E) Representative images showing IF staining for Iba-1 in the cortex of GVHD mice transplanted with allogeneic BM and T cells and treated with either antibiotics + vehicle (left) or antibiotics + FICZ (right). The primary antibody was incubated for 24 hours at 4°C. Goat anti-rabbit IgG (H + L) Alexa Fluor Plus 647 secondary antibody was incubated for 90 minutes at 4°C. Nuclei were stained using DAPI. Sections were imaged with Zeiss Axio Imager M2m fluorescence microscope with Plan-Apochromat 20×/0.8 M27 objective. Scale bar, 50 μm. (F-G) Scatter dot plots showing numbers of Iba-1+ cells per mm2 in the cortex (F) and cerebellum (G) of GVHD mice transplanted with allogeneic BM and T cells and treated with antibiotics + vehicle or antibiotics + FICZ as indicated. Experiment was performed twice and results were pooled. Dots represent individual mice. Error bars showing mean ± SEM. P values were calculated using unpaired t test. (H) Representative images showing IF staining for VCAM1 (red) and DAPI (blue) in the cortex of GVHD mice transplanted with allogeneic BM and T cells and treated with antibiotics + vehicle (left) or antibiotics + FICZ (right). The primary antibody was incubated for 24 hours at 4°C. Goat anti-rabbit IgG (H + L) Alexa Fluor Plus 647 secondary antibody was incubated for 90 minutes at 4°C. Nuclei were stained using DAPI. Sections were imaged with Zeiss LSM710 (Plan-Apochromat 63×/1.4 Oil DIC M27) or Zeiss LSM880 (Plan-Apochromat 63×/1.4 Oil DIC M27) confocal laser scanning microscopes. Scale bar, 10 μm. (I) Scatter dot plot showing quantification (area per 20× HPF) of VCAM1 expression in the cortex of GVHD mice transplanted with allogeneic BM and T cells and treated with antibiotics + vehicle or antibiotics + FICZ as indicated. Experiment was performed twice and results were pooled. Dots represent individual mice. Error bars showing mean ± SEM. P values were calculated using unpaired t test. (J) Representative images showing IMARIS-based 3D reconstruction of the microglia (upper) and IF staining for Iba-1 (red) and DAPI (blue; lower) in the cortex of GVHD mice transplanted with allogeneic BM and T cells and treated with antibiotics + vehicle (left) or antibiotics + FICZ (right). The primary antibody was incubated for 48 hours at 4°C. Goat anti-rabbit IgG (H + L) Alexa Fluor 568 secondary antibody was incubated for 48 hours at 4°C. Nuclei were stained using DAPI. Sections were imaged with Zeiss LSM710 (Plan-Apochromat 63×/1.4 Oil DIC M27) or Zeiss LSM880 (Plan-Apochromat 63×/1.4 Oil DIC M27) confocal laser scanning microscopes. Scale bar, 5 μm. (K-P) Scatter dot plots showing IMARIS-based semiautomated quantification of the morphological parameters including filament dendrite length (K), filament number of terminal points (L), filament number of dendrite branch points (M), filament number of dendrite segments (N), filament dendrite volume (O), and filament dendrite area (P). GVHD mice were transplanted with allogeneic BM and T cells and treated with antibiotics + vehicle or antibiotics + FICZ as indicated. Experiment was performed twice and results were pooled. Dots represent individual mice. Error bars showing mean ± SEM. P values were calculated using unpaired t test. HPF, high power field.
AhR ligand treatment reduces microglia expansion and T-cell infiltration in GVHD mice
To test whether FICZ treatment could reduce CNS GVHD severity, we analyzed the brains of GVHD mice treated with FICZ and antibiotics. CD3+ cells in the meninges and cortex of allo-HCT mice treated with FICZ were lower than the vehicle group, indicating decreased T-cell infiltration (Figure 5B-D). We also observed reduced T-cell infiltration in the hippocampus and cerebellum after FICZ treatment (supplemental Figure 9E-F). Consistently, the number of Iba-1+ cells in the CNS of allo-HCT mice receiving FICZ was lower than the vehicle-treated mice, indicating decreased microglia expansion (Figure 5E-G). In line, we observed a significant reduction in VCAM1 expression, a marker for endothelial activation, in the CNS of mice that received antibiotics and FICZ (Figure 5H-I), indicating reduced cerebral inflammation.
FICZ treatment rescues morphological changes and activation of the microglia in vivo
To investigate the effect of FICZ treatment on microglial morphology in vivo, we performed IMARIS-based 3-dimensional reconstructions. Consistent with the reversal of the antibiotic-mediated effects on microglial numbers, we observed a reduction in microglial branching in FICZ-treated GVHD mice compared with vehicle-treated mice (Figure 5J). The microglia of FICZ-treated mice had reduced dendrite length, area, and volume with a significant reduction in the number of terminal points, branch points, and segments (Figure 5K-P), indicating a less ramified shape despite the antibiotic treatment. This is in line with our observations in vitro and reports indicating highly branched microglia in AhR-deficient microglia in experimental autoimmune encephalitis.32 Furthermore, overall abundance and nuclear localization of phospho–NF-κB p65 were reduced in the microglia upon AhR ligand FICZ treatment, suggesting suppression of NF-κB signaling (Figure 6A-C). In addition, Src expression was reduced upon AhR ligand FICZ treatment, indicating reduced microglial activation (Figure 6D-E). To evaluate the effect of FICZ on peripheral immune cells, we analyzed T and myeloid cells in the spleens of antibiotic-treated allo-HCT mice that received vehicle or FICZ. The frequencies of CD45, CD3, CD4, CD8, CD11b, CD11c, and Gr-1 cells remained unchanged, whereas there was an increase in CD69 expression on CD4+ T cells (supplemental Figure 10A-I).
FICZ rescues activation of the microglia upon antibiotic treatment in vivo and improves cognitive function and GVHD without impairing the antitumor efficacies. (A) Representative images showing IF staining for Iba-1 (green), phospho–NF-κB p65 (red), and DAPI (blue) in the cortex of GVHD mice transplanted with allogeneic BM and T cells and treated with antibiotics + vehicle (upper) or antibiotics + FICZ (lower). The primary antibody was incubated for 24 hours at 4°C. Goat anti-rabbit IgG (H + L) Alexa Fluor Plus 647 and goat anti-rat IgG (H + L) Alexa Fluor 488 secondary antibodies were incubated for 90 minutes at 4°C. Nuclei were stained using DAPI. Sections were imaged with Zeiss LSM710 (Plan-Apochromat 63×/1.4 Oil DIC M27) or Zeiss LSM880 (Plan-Apochromat 63×/1.4 Oil DIC M27) confocal laser scanning microscopes. Scale bar, 7 μm. (B) Scatter dot plot showing IMARIS-based quantification (FC MFI) of phospho–NF-κB p65 expression in the microglia. The quantification was based on a semiautomated 2D reconstruction of Iba-1+ cells. GVHD mice were transplanted with allogeneic BM and T cells and treated with either antibiotics + vehicle or antibiotics + FICZ as indicated. Experiment was performed twice and results were pooled. Dots represent individual mice. Error bars showing mean ± SEM. P values were calculated using unpaired t test. (C) Scatter dot plot showing IMARIS-based quantification (FC MFI) of phospho–NF-κB p65 nuclear expression in the microglia. The quantification was based on a semiautomated 2D reconstruction of Iba-1+ cells and DAPI for nuclei. GVHD mice were transplanted with allogeneic BM and T cells and treated with vehicle or antibiotics as indicated. Experiment was performed twice and results were pooled. Dots represent individual mice. Error bars showing mean ± SEM. P values were calculated using unpaired t test. (D) Representative images showing IF staining for Iba-1 (green), phospho-Src (red), and DAPI (blue) in the cortex of GVHD mice transplanted with allogeneic BM and T cells and treated with antibiotics + vehicle (upper) or antibiotics + FICZ (lower). The primary antibody was incubated for 24 hours at 4°C. Goat anti-rabbit IgG (H + L) Alexa Fluor Plus 647 and goat anti-rat IgG (H + L) Alexa Fluor 488 secondary antibodies were incubated for 90 minutes at 4°C. Nuclei were stained using DAPI. Sections were imaged with Zeiss LSM710 (Plan-Apochromat 63×/1.4 Oil DIC M27) or Zeiss LSM880 (Plan-Apochromat 63×/1.4 Oil DIC M27) confocal laser scanning microscopes. Scale bar, 7 μm. (E) Scatter dot plot showing IMARIS-based quantification (FC MFI) of phospho-Src expression in the microglia. The quantification was based on a semiautomated 2D reconstruction of Iba-1+ cells. GVHD mice were transplanted with allogeneic BM and T cells and treated with antibiotics + vehicle or antibiotics + FICZ as indicated. Experiment was performed twice and results were pooled. Dots represent individual mice. Error bars showing mean ± SEM. P values were calculated using unpaired t test. (F) Schematic overview of the murine model. C57BL/6 mice were treated with either vehicle or antibiotics and additionally with either vehicle (for FICZ) or FICZ for 14 days before and 14 days after transplantation. C57BL/6 mice were lethally irradiated and transplanted with allo-BM (5 × 106 cells) and T cells (5 × 105 cells) from BALB/c donor mice or did not receive a transplant (naïve). Behavior studies were performed on day 14 after transplantation. (G) Scatter dot plot showing the number of entries into open arm (%) made by naïve (nontransplanted) mice treated with antibiotics or vehicle and GVHD mice transplanted with allo-BM and T cells and treated with antibiotics as indicated in the elevated plus maze test. Experiment was performed twice and results were pooled. Dots represent individual mice. Error bars showing mean ± SEM. P value was calculated using ordinary 1-way ANOVA. (H) Scatter dot plot showing the number of entries into open arm (%) made by GVHD mice transplanted with allo-BM and T cells and treated with antibiotics + vehicle or antibiotics + FICZ as indicated in the elevated plus maze test. Experiment was performed twice and results were pooled. Dots represent individual mice. Error bars showing mean ± SEM. P value was calculated using unpaired t test. (I) Schematic overview of the murine model. BALB/c mice were treated with antibiotics and either vehicle or FICZ for 14 days before and 14 days after transplantation. BALB/c mice were lethally irradiated and transplanted with allogeneic BM (5 × 106 cells) and T cells (3 × 105 cells) from C57BL/6 donor mice. Organs were analyzed on day 14 after transplantation. (J-L) Scatter dot plots showing GVHD pathology scores in the colon (J), small intestine (K), and liver (L) of GVHD mice transplanted with allogeneic BM and T cells and treated with antibiotics + vehicle or antibiotics + FICZ as indicated. Experiment was performed twice and results were pooled. Dots represent individual mice. Error bars showing mean ± SEM. P values were calculated using unpaired t test. (M) Schematic overview of the murine model. C57BL/6 mice were treated with either antibiotics or vehicle and additionally with either vehicle or FICZ for 14 days before and 14 days after transplantation. C57BL/6 mice were lethally irradiated and transplanted with allogeneic BM (5 × 106 cells, BALB/c) and FLT3-ITD-MLL-PTD (acute myeloid leukemia [AML]) cells (5000 cells) from C57BL/6 background. On day 2, 5 × 105 T cells were injected into allogeneic BALB/c donor mice. (N) Survival rates of C57BL/6 mice transplanted with AML (FLT3-ITD/MLL-PTD) cells and BALB/c (wild-type) BM and allogeneic T cells or no T cells. Mice were treated with antibiotics + vehicle, antibiotics + FICZ, or vehicle (no antibiotics) + vehicle as indicated. Experiment was performed twice and results were pooled. Tc, T cells.
FICZ rescues activation of the microglia upon antibiotic treatment in vivo and improves cognitive function and GVHD without impairing the antitumor efficacies. (A) Representative images showing IF staining for Iba-1 (green), phospho–NF-κB p65 (red), and DAPI (blue) in the cortex of GVHD mice transplanted with allogeneic BM and T cells and treated with antibiotics + vehicle (upper) or antibiotics + FICZ (lower). The primary antibody was incubated for 24 hours at 4°C. Goat anti-rabbit IgG (H + L) Alexa Fluor Plus 647 and goat anti-rat IgG (H + L) Alexa Fluor 488 secondary antibodies were incubated for 90 minutes at 4°C. Nuclei were stained using DAPI. Sections were imaged with Zeiss LSM710 (Plan-Apochromat 63×/1.4 Oil DIC M27) or Zeiss LSM880 (Plan-Apochromat 63×/1.4 Oil DIC M27) confocal laser scanning microscopes. Scale bar, 7 μm. (B) Scatter dot plot showing IMARIS-based quantification (FC MFI) of phospho–NF-κB p65 expression in the microglia. The quantification was based on a semiautomated 2D reconstruction of Iba-1+ cells. GVHD mice were transplanted with allogeneic BM and T cells and treated with either antibiotics + vehicle or antibiotics + FICZ as indicated. Experiment was performed twice and results were pooled. Dots represent individual mice. Error bars showing mean ± SEM. P values were calculated using unpaired t test. (C) Scatter dot plot showing IMARIS-based quantification (FC MFI) of phospho–NF-κB p65 nuclear expression in the microglia. The quantification was based on a semiautomated 2D reconstruction of Iba-1+ cells and DAPI for nuclei. GVHD mice were transplanted with allogeneic BM and T cells and treated with vehicle or antibiotics as indicated. Experiment was performed twice and results were pooled. Dots represent individual mice. Error bars showing mean ± SEM. P values were calculated using unpaired t test. (D) Representative images showing IF staining for Iba-1 (green), phospho-Src (red), and DAPI (blue) in the cortex of GVHD mice transplanted with allogeneic BM and T cells and treated with antibiotics + vehicle (upper) or antibiotics + FICZ (lower). The primary antibody was incubated for 24 hours at 4°C. Goat anti-rabbit IgG (H + L) Alexa Fluor Plus 647 and goat anti-rat IgG (H + L) Alexa Fluor 488 secondary antibodies were incubated for 90 minutes at 4°C. Nuclei were stained using DAPI. Sections were imaged with Zeiss LSM710 (Plan-Apochromat 63×/1.4 Oil DIC M27) or Zeiss LSM880 (Plan-Apochromat 63×/1.4 Oil DIC M27) confocal laser scanning microscopes. Scale bar, 7 μm. (E) Scatter dot plot showing IMARIS-based quantification (FC MFI) of phospho-Src expression in the microglia. The quantification was based on a semiautomated 2D reconstruction of Iba-1+ cells. GVHD mice were transplanted with allogeneic BM and T cells and treated with antibiotics + vehicle or antibiotics + FICZ as indicated. Experiment was performed twice and results were pooled. Dots represent individual mice. Error bars showing mean ± SEM. P values were calculated using unpaired t test. (F) Schematic overview of the murine model. C57BL/6 mice were treated with either vehicle or antibiotics and additionally with either vehicle (for FICZ) or FICZ for 14 days before and 14 days after transplantation. C57BL/6 mice were lethally irradiated and transplanted with allo-BM (5 × 106 cells) and T cells (5 × 105 cells) from BALB/c donor mice or did not receive a transplant (naïve). Behavior studies were performed on day 14 after transplantation. (G) Scatter dot plot showing the number of entries into open arm (%) made by naïve (nontransplanted) mice treated with antibiotics or vehicle and GVHD mice transplanted with allo-BM and T cells and treated with antibiotics as indicated in the elevated plus maze test. Experiment was performed twice and results were pooled. Dots represent individual mice. Error bars showing mean ± SEM. P value was calculated using ordinary 1-way ANOVA. (H) Scatter dot plot showing the number of entries into open arm (%) made by GVHD mice transplanted with allo-BM and T cells and treated with antibiotics + vehicle or antibiotics + FICZ as indicated in the elevated plus maze test. Experiment was performed twice and results were pooled. Dots represent individual mice. Error bars showing mean ± SEM. P value was calculated using unpaired t test. (I) Schematic overview of the murine model. BALB/c mice were treated with antibiotics and either vehicle or FICZ for 14 days before and 14 days after transplantation. BALB/c mice were lethally irradiated and transplanted with allogeneic BM (5 × 106 cells) and T cells (3 × 105 cells) from C57BL/6 donor mice. Organs were analyzed on day 14 after transplantation. (J-L) Scatter dot plots showing GVHD pathology scores in the colon (J), small intestine (K), and liver (L) of GVHD mice transplanted with allogeneic BM and T cells and treated with antibiotics + vehicle or antibiotics + FICZ as indicated. Experiment was performed twice and results were pooled. Dots represent individual mice. Error bars showing mean ± SEM. P values were calculated using unpaired t test. (M) Schematic overview of the murine model. C57BL/6 mice were treated with either antibiotics or vehicle and additionally with either vehicle or FICZ for 14 days before and 14 days after transplantation. C57BL/6 mice were lethally irradiated and transplanted with allogeneic BM (5 × 106 cells, BALB/c) and FLT3-ITD-MLL-PTD (acute myeloid leukemia [AML]) cells (5000 cells) from C57BL/6 background. On day 2, 5 × 105 T cells were injected into allogeneic BALB/c donor mice. (N) Survival rates of C57BL/6 mice transplanted with AML (FLT3-ITD/MLL-PTD) cells and BALB/c (wild-type) BM and allogeneic T cells or no T cells. Mice were treated with antibiotics + vehicle, antibiotics + FICZ, or vehicle (no antibiotics) + vehicle as indicated. Experiment was performed twice and results were pooled. Tc, T cells.
These results indicate that FICZ treatment protects against the adverse effects of antibiotic treatment in CNS GVHD by reducing proinflammatory signaling in the microglia.
FICZ treatment improves cognitive function without impairing the antitumor efficacies in antibiotic-treated allo-HCT mice
Previous studies reported a cognitive decline in allo-HCT mice.4,7 To delineate the effect of FICZ treatment on cognitive function, we performed behavior studies on antibiotic- or vehicle-treated allo-HCT and naïve mice that received FICZ or vehicle (Figure 6F). We observed no changes in the exploratory activity of naïve mice that received vehicle or antibiotics but reduced exploratory activity in allo-HCT mice (no antibiotics; Figure 6G). Moreover, we observed increased exploratory activity in antibiotic-treated allo-HCT mice that received FICZ compared with the vehicle-treated mice (Figure 6H). The differences observed were not caused by a general weakness given that they exhibited similar grip strength (supplemental Figure 11A-B).
Furthermore, we showed a decrease in GVHD histopathological severity in FICZ-treated mice compared with vehicle-treated mice suggesting a protective role of FICZ and AhR signaling in GVHD (Figure 6I-L; supplemental Figure 11C).
To test whether FICZ treatment interferes with the graft-versus-leukemia (GVL) activity, an acute myeloid leukemia model (FLT3-ITD/MLL-PTD)33,34 (Figure 6M) was used. We observed that the antibiotic-treated acute myeloid leukemia–bearing mice receiving allogeneic T cells and FICZ treatment survived longer than mice receiving vehicle or no T cells. We observed that antibiotic treatment impairs the GVL effect given that the allo-HCT mice without antibiotics (gray) survived longer than allo-HCT mice receiving antibiotics (blue). Our findings indicate that FICZ treatment improves the GVL effect, which was otherwise impaired by the antibiotics (Figure 6N).
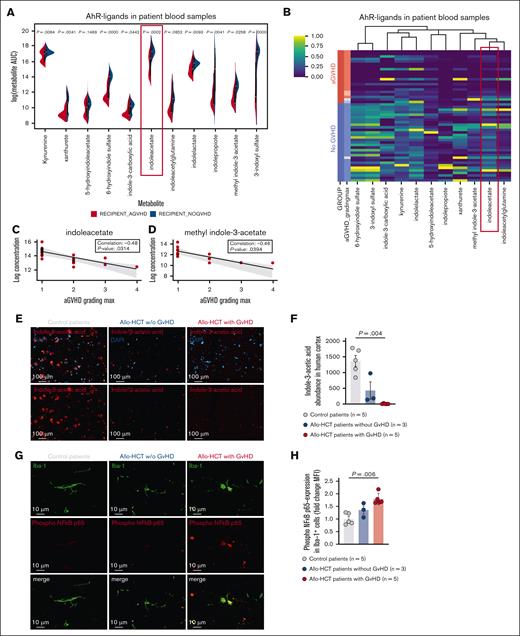
Indole-3-acetic acid is reduced in the brain of patients developing aGVHD
To assess whether the loss of AhR ligands could be validated in patients with aGVHD, we analyzed a data set of metabolites derived from a patient cohort stratified according to the presence of aGVHD grade 2 to 4 or absence of aGVHD.12 We found a decrease of multiple AhR ligands in serum of patients developing aGVHD compared with control patients (Figure 7A-B; supplemental Figure 12A-B). Furthermore, the abundance of indole-3-acetate, methyl indole-3-acetate, and other indole derivatives correlated with GVHD severity (Figure 7C-D; supplemental Figure 12C-D). To further solidify the relevance of our observations for patients with aGVHD, we analyzed the brains of patients who underwent allo-HCT. We observed that the AhR ligand indole-3-acetic acid in the cortex was decreased in patients who had undergone allo-HCT and developed aGVHD compared with control patients (Figure 7E-F). Conversely, phospho–NF-κB p65 abundance in Iba-1+ cells in the cortex was increased in patients who had received allo-HCT and developed aGVHD compared with controls (Figure 7G-H). These data support the hypothesis that patients who develop aGVHD demonstrate a depletion of AhR ligands and consecutively increase NF-κB pathway activity in Iba-1+ cells in the brain.
Indole-3-acetic acid is reduced in the blood and brain of patients with aGVHD. (A) Violin plots showing the abundance of different AhR ligands in blood samples of patients developing GVHD and patients without GHVD. (B) Heat map showing the column-scaled log abundance of different AhR ligands in blood samples of patients developing GVHD (red) and patients without GHVD (blue). (C) Scatterplot showing the correlation between indole-3-acetate concentration in blood samples and GVHD score of patients developing GVHD. Black line depicts the mean of a linear regression model with shaded areas indicating the 95% confidence interval. (D) Scatterplot showing the correlation between methyl indole-3-acetate concentration in blood samples and GVHD score of patients developing GVHD. Black line depicts the mean of a linear regression model with shaded areas indicating the 95% confidence interval. (E) Representative images showing IF staining for indole-3-acetic acid (red) and DAPI (blue) in the cortex of control patients (left), patients who had undergone allo-HCT without GVHD (middle), and patients who had received allo-HCT with GVHD (right). The primary antibody was incubated for 24 hours at 4°C. Goat anti-rabbit IgG (H + L) Alexa Fluor Plus647 secondary antibody was incubated for 90 minutes at 4°C. Nuclei were stained using DAPI. Sections were imaged with Zeiss Axio Imager M2m fluorescence microscope with Plan-Apochromat 20×/0.8 M27 objective. Scale bar, 100 μm. (F) Scatter dot plot showing quantification of the abundance of indole-3-acetic acid in human cortex of control patients, patients who had received allo-HCT without GVHD, and patients who had received allo-HCT with GVHD, as expressed MFI. Error bars showing mean ± SEM. P values were calculated using ordinary 1-way ANOVA. (G) Representative images showing IF staining for Iba-1 (green), phospho–NF-κB p65 (red), and DAPI (blue) in the cortex of control patients (left), patients who had received allo-HCT without GVHD (middle), and patients who had undergone allo-HCT with GVHD (right). The primary antibody was incubated for 24 hours at 4°C. Goat anti-rabbit IgG (H + L) Alexa Fluor Plus 647 and goat anti-rat IgG (H + L) Alexa Fluor 488 secondary antibodies were incubated for 90 minutes at 4°C. Nuclei were stained using DAPI. Sections were imaged with Zeiss LSM710 (Plan-Apochromat 63×/1.4 Oil DIC M27) or Zeiss LSM880 (Plan-Apochromat 63×/1.4 Oil DIC M27) confocal laser scanning microscopes. Scale bar, 10 μm. (H) Scatter dot plot showing quantification of the expression of phospho–NF-κB p65 in the cortical microglia of control patients, patients who had received allo-HCT without GVHD, and patients who had undergone allo-HCT with GVHD, as expressed FC MFI. Error bars showing mean ± SEM. P values were calculated using ordinary 1-way ANOVA. AUC, area under the curve; Max, maximum.
Indole-3-acetic acid is reduced in the blood and brain of patients with aGVHD. (A) Violin plots showing the abundance of different AhR ligands in blood samples of patients developing GVHD and patients without GHVD. (B) Heat map showing the column-scaled log abundance of different AhR ligands in blood samples of patients developing GVHD (red) and patients without GHVD (blue). (C) Scatterplot showing the correlation between indole-3-acetate concentration in blood samples and GVHD score of patients developing GVHD. Black line depicts the mean of a linear regression model with shaded areas indicating the 95% confidence interval. (D) Scatterplot showing the correlation between methyl indole-3-acetate concentration in blood samples and GVHD score of patients developing GVHD. Black line depicts the mean of a linear regression model with shaded areas indicating the 95% confidence interval. (E) Representative images showing IF staining for indole-3-acetic acid (red) and DAPI (blue) in the cortex of control patients (left), patients who had undergone allo-HCT without GVHD (middle), and patients who had received allo-HCT with GVHD (right). The primary antibody was incubated for 24 hours at 4°C. Goat anti-rabbit IgG (H + L) Alexa Fluor Plus647 secondary antibody was incubated for 90 minutes at 4°C. Nuclei were stained using DAPI. Sections were imaged with Zeiss Axio Imager M2m fluorescence microscope with Plan-Apochromat 20×/0.8 M27 objective. Scale bar, 100 μm. (F) Scatter dot plot showing quantification of the abundance of indole-3-acetic acid in human cortex of control patients, patients who had received allo-HCT without GVHD, and patients who had received allo-HCT with GVHD, as expressed MFI. Error bars showing mean ± SEM. P values were calculated using ordinary 1-way ANOVA. (G) Representative images showing IF staining for Iba-1 (green), phospho–NF-κB p65 (red), and DAPI (blue) in the cortex of control patients (left), patients who had received allo-HCT without GVHD (middle), and patients who had undergone allo-HCT with GVHD (right). The primary antibody was incubated for 24 hours at 4°C. Goat anti-rabbit IgG (H + L) Alexa Fluor Plus 647 and goat anti-rat IgG (H + L) Alexa Fluor 488 secondary antibodies were incubated for 90 minutes at 4°C. Nuclei were stained using DAPI. Sections were imaged with Zeiss LSM710 (Plan-Apochromat 63×/1.4 Oil DIC M27) or Zeiss LSM880 (Plan-Apochromat 63×/1.4 Oil DIC M27) confocal laser scanning microscopes. Scale bar, 10 μm. (H) Scatter dot plot showing quantification of the expression of phospho–NF-κB p65 in the cortical microglia of control patients, patients who had received allo-HCT without GVHD, and patients who had undergone allo-HCT with GVHD, as expressed FC MFI. Error bars showing mean ± SEM. P values were calculated using ordinary 1-way ANOVA. AUC, area under the curve; Max, maximum.
Discussion
The clinical presentation of aGVHD often includes neurological deficits and intraparenchymal lymphocytic infiltration of the brain in autopsy material.4,6 Our group has shown that the microglia contribute significantly to the pathogenesis of CNS GVHD.7 Most patients who have undergone allo-HCT and patients with GVHD undergo antibiotic treatment owing to infectious complications, which alter the microbiome, promoting GVHD.35 Previous work showed a positive correlation between survival and diversity of the microbiome in patients.35 In addition, a diverse microbiome contributes to the maturation and normal function of microglia.15 Therefore, we aimed to delineate the impact of the microbiota and microbiota-derived metabolites on the microglia and CNS GVHD.
Our first observation on microglial expansion indicated exacerbated CNS GVHD upon antibiotic treatment given that we have previously shown increased microglial numbers as a sign of CNS GVHD.4,7 Microglial proliferation is in accordance with previous studies showing higher microglia numbers in the brain during inflammatory processes.36-38 We showed that this increase in myeloid numbers is not caused by myeloid cell infiltration. Moreover, the increased GVHD severity is not specific to the brain but reflective of the overall inflammatory state in the mice. Contrary to previous reports7 and our results, morphological analyses of the microglia isolated from allo-HCT mice that received antibiotic treatment revealed hyper-ramification instead of an amoeboid phenotype. However, our results are in congruence with a study published by Erny et al15 in which increased microglia branching was reported in antibiotic-treated mice.15 Moreover, others have reported that hyper-ramification could be a sign of stressed microglia.8
Using IF analyses, we confirmed that antibiotic treatment in allo-HCT mice resulted in increased microglial activation and NF-κB signaling. This is in agreement with our previous study showing NF-κB activation in the microglia in CNS GVHD,7 underlining an aggravated CNS GVHD phenotype by antibiotic treatment. We confirmed microglial activation by showing increased expression of phospho-Src, which was reported to be necessary for microglial inflammation and contributes to NF-κB activation.19 Furthermore, we could show an increased expression of IL-1β in the brains of antibiotic-treated allo-HCT mice.
Given that the depletion of microbiome-derived metabolites might have mediated the observed neuroinflammatory phenotype after antibiotic treatment, we investigated the role of AhR and its microbiome-derived ligands. We demonstrated that the loss of nuclear translocation of AhR was primarily caused by antibiotic treatment that led to a depletion of the microbiome-derived AhR ligands indole-3-acetic acid and kynurenine in the brain and colon. However, the observed effects were independent of allo-HCT, given that these mice depicted a similar expression of AhR ligands when compared with syn-HCT mice. Moreover, mice that were not transplanted but received antibiotic treatment exhibited a depletion of AhR ligands indole-3-acetate and kynurenine, further confirming our hypothesis. This is coherent with metabolomic studies on patients with GVHD showing decreased levels of AhR ligands.12 Furthermore, our findings were in corroboration with the patient data, given that we observed reduced levels of indole-3-actetic acid in brain samples of patients with GVHD concomitant with increased microglial NF-κB expression, indicating the translatability of our findings.
Mechanistically, we demonstrated a blockade of NF-κB signaling upon FICZ treatment in the primary microglia. This blockade of NF-κB signaling in the microglia led to perinuclear clustering, which could have inhibited its nuclear translocation by AhR ligand FICZ treatment. Nonetheless, the mechanism behind the observed clustering needs to be investigated in further studies. In agreement with the inhibition of NF-κB signaling, we observed increased IL-10 expression and reduced IL-6 and MCP-1 secretion in FICZ-treated primary microglia. This is in line with reports suggesting anti-inflammatory activity of AhR.39 Furthermore, we could show reduced phagocytic activity of FICZ-treated primary microglia using an artificial intelligence–based approach.
Translating our findings to a murine GVHD model, we showed a reduction of GVHD severity in the classic target organs without any impairment of engraftment upon FICZ treatment. These findings are consistent with reports showing that AhR signaling can induce Treg differentiation,40 which reportedly had a protective role in GVHD.41,42
We showed reduced T-cell infiltration and microglia numbers and decreased phospho–NF-κB p65 expression in the microglia along with improved cognition in FICZ-treated allo-HCT mice, underlining reduced CNS GVHD. The observed hyper-ramification upon antibiotic treatment could be reversed by FICZ treatment of GVHD mice, indicating reduced microglial activation. This observation is in line with a study describing highly branched microglia in AhR knockout models.32 We proved that reduced branching in FICZ-treated microglia is indicative of reduced phagocytic activity, as shown in the primary microglia. Vice versa, hyper-ramification upon antibiotic treatment indicates increased phagocytosis in vivo, given that this would be in line with reports showing the role of Src in promoting phagocytosis.19
A potential limitation of this study is that we observed reduced GVHD severity in the typical target organs in FICZ-treated mice, which could additionally reduce cerebral inflammation.
In summary, we report a potential mechanism by which microbiota affect microglia in CNS GVHD. FICZ, an endogenous AhR ligand, inhibits NF-κB p65 and p38-MAPK signaling in the microglia, thereby ameliorating CNS GVHD and providing a new metabolite-based approach to ameliorate CNS GVHD.
Acknowledgments
The authors thank the Lighthouse Core Facility for their support with fluorescence-activated cell sorting, cell sorting, and confocal imaging. Lighthouse Core Facility is funded in part by the Medical Faculty, University of Freiburg (project numbers 2021/A2-Fol and 2021/B3-Fol) and the Deutsche Forschungsgemeinschaft (German Research Foundation [DFG]; project number 450392965).
This study was supported by the DFG: SFB-1479, Project ID 441891347 (P01, S02 [R.Z.] and S01 [M.B.]); CRC1160, Project ID 256073931 (B08, B11N [R.Z.] and Z02 [M.B.]); TRR 167, Project ID 259373024 (R.Z.; A01 [M.P. and D.E.] and Z01 [M.B.]); TRR 353/1, Project ID 471011418 (SP02 [M.B.]); TRR 359, Project ID 491676693 (Z01 [M.B.]); and RU5659 TARGET-MPN, ZE 872/6-1 (TP 7), TRR 359 (Project ID 491676693-Z01 [M.B.]), and FOR 5476 UCare (Project ID 493802833-P7 [M.B.]; project number 517204983). This study was also supported by the European Union (EU): EU Proposal n°ERC-2022-ADG Project 101094168, AlloCure (ERC Advanced grant [R.Z.]); ERA-NET Transcan, PIXEL (R.Z.); and ERA-NET Transcan, SmartCART (R.Z.). This study was also supported by the Germany’s Excellence Strategy (CIBSS–EXC-2189, Project ID 390939984 [R.Z. and M.P.]), the MOTI-VATE program of the Medical Faculty, Albert-Ludwigs University of Freiburg (A.Z.), the Deutsche Krebshilfe (grant number 70114655), the Jose-Carreras Leukemia Foundation (grant number DJCLS 09R/2022 [R.Z.]), and EU project (Project 101119855, exTra), Leukemia & Lymphoma Society (grant number 7030-23 [R.Z.]). F.B. is supported by the DFG (PF 691/6-1). K.G. is supported by the KiTZ-Maxima Twinning Program. V.H. was supported in part by the Excellence Initiative of the DFG (GSC-4, Spemann Graduate School); and in part by the Ministry for Science, Research and Arts of the State of Baden-Wuerttemberg. D.E. was supported by the Else Kröner-Fresenius-Stiftung (2022_EKFS.39). M.B. and G.A. are supported by the German Federal Ministry of Education and Research within the medical informatics funding scheme PM4Onco–FKZ 01ZZ2322A (M.B.) and EkoEstMed–FKZ 01ZZ2015 (G.A.). J.M.V was supported by the Hans A. Krebs Medical Scientist Program, Medical Faculty, University of Freiburg.
Authorship
Contribution: A.Z. performed most of the experiments, helped to develop the overall concept, analyzed data, and helped in writing the manuscript; I.M., J.G., V.W., D.S., L. Schwöbel, R.C.A., M.L., S.C., K.G., A.-C.B., V.H., and J.M.V. helped with in vitro and in vivo experiments; A.H. and N.O. helped with histology; L. Sevenich contributed to the critical analysis of the data and helped with immunofluorescence imaging; J.W. and G. Schlunck helped with in vitro experiments and provided reagents; M.F. contributed to imaging and image analysis of the data and provided reagents; F.I. analyzed the metabolomics data and contributed to the critical analysis of the data; D.M. and G. Socié provided patient data; D.E., P.S.B., D.A.R., I.F., B.G., J.K., M.P., K.G., and F.B. contributed to the critical analysis of the data and provided reagents; G.A. and M.B. helped with RNA sequencing analysis and interpretation; and R.Z. and J.M.V. developed the overall concept, supervised the experiments, analyzed data, and wrote the manuscript.
Conflict-of-interest disclosure: R.Z. has received honoraria from Novartis, Incyte, Sanofi, and Mallinckrodt. D.M. received research grants from Novartis and Sanofi, and consulting fees from Novartis, Incyte, Sanofi, CSL Behring, Jazz Pharmaceuticals, and Mallinckrodt. The remaining authors declare no competing financial interests.
Correspondence: Robert Zeiser, Department of Hematology, Oncology, and Stem Cell Transplantation, University Medical Center Freiburg, Hugstetter Str 55, D-79106 Freiburg, Germany; email: robert.zeiser@uniklinik-freiburg.de; and Janaki Manoja Vinnakota, Department of Hematology, Oncology, and Stem Cell Transplantation, University Medical Center Freiburg, Hugstetter Str 55, D-79106 Freiburg, Germany; email: janaki.vinnakota@uniklinik-freiburg.de.
References
Author notes
RNA sequencing data are available at the Gene Expression Omnibus (accession number GSE141663); artificial intelligence model and training data set are available on Mendeley Data (https://doi.org/10.17632/czh96my8cf.1).
Original data are available on request from the corresponding authors, Robert Zeiser (robert.zeiser@uniklinik-freiburg.de) and Janaki Manoja Vinnakota (janaki.vinnakota@uniklinik-freiburg.de).
The full-text version of this article contains a data supplement.


![Microglia display reactive phenotype upon antibiotic treatment in GVHD mice. (A) Heat map based on RNA sequencing depicts differentially expressed genes involved in TNF-α signaling via NF-κB pathway isolated from the microglia of syn-HCT (n = 4) or allo-HCT mice (n = 4) on day 14. BALB/c mice were transplanted with either syngeneic BM and T cells (syn-HCT) or allogeneic BM and T cells (allo-HCT). z score intensity (upper part) and log2 fold change (FC; lower part). Asterisks (∗) indicate significant changes (adjusted P < .05). (B) Representative images showing IF staining for Iba-1 (green), phospho–NF-κB p65 (red), and DAPI (blue) in the cortex of GVHD mice transplanted with allogeneic BM and T cells and treated with vehicle (upper panel) or antibiotics (lower panel). The primary antibody was incubated for 24 hours at 4°C. Goat anti-rabbit IgG (H + L) Alexa Fluor Plus 647 and goat anti-rat IgG (H + L) Alexa Fluor 488 secondary antibodies were incubated for 90 minutes at 4°C. Nuclei were stained using DAPI. Sections were imaged with Zeiss LSM710 (Plan-Apochromat 63×/1.4 Oil DIC M27) or Zeiss LSM880 (Plan-Apochromat 63×/1.4 Oil DIC M27) confocal laser scanning microscopes. Scale bar, 7 μm. (C) Scatter dot plot showing IMARIS-based quantification (FC mean fluorescence intensity [MFI]) of phospho–NF-κB p65 in the microglia. The quantification was based on a semiautomated 2-dimensional (2D) reconstruction of Iba-1+ cells. GVHD mice were transplanted with allogeneic BM and T cells and treated with vehicle or antibiotics as indicated. Experiment was performed twice and results were pooled. Dots represent individual mice. Error bars showing mean ± SEM. P values were calculated using unpaired t test. (D) Scatter dot plot showing IMARIS-based quantification (FC MFI) of the nuclear phospho–NF-κB p65 expression in the microglia. The quantification was based on a semiautomated 2D reconstruction of Iba-1+ cells and DAPI for nuclei. GVHD mice were transplanted with allogeneic BM and T cells and treated with vehicle or antibiotics as indicated. Experiment was performed twice and results were pooled. Dots represent individual mice. Error bars showing mean ± SEM. P values were calculated using unpaired t test. (E) Representative images showing IF staining for Iba-1 (green), IκBα (red), and DAPI (blue) in the cortex of GVHD mice transplanted with allogeneic BM and T cells and treated with vehicle (upper) or antibiotics (lower). The primary antibody was incubated for 24 hours at 4°C. Goat anti-rabbit IgG (H + L) Alexa Fluor Plus 647 and Goat anti-rat IgG (H + L) Alexa Fluor 488 secondary antibodies were incubated for 90 minutes at 4°C. Nuclei were stained using DAPI. Sections were imaged with Zeiss LSM710 (Plan-Apochromat 63×/1.4 Oil DIC M27) or Zeiss LSM880 (Plan-Apochromat 63×/1.4 Oil DIC M27) confocal laser scanning microscopes. Scale bar, 7 μm. (F) Scatter dot plot showing IMARIS-based quantification (FC MFI) of the expression of IκBα. The quantification was based on a semiautomated 2D reconstruction of Iba-1+ cells. GVHD mice were transplanted with allogeneic BM and T cells and treated with vehicle or antibiotics as indicated. Experiment was performed twice and results were pooled. Dots represent individual mice. Error bars showing mean ± SEM. P values were calculated using unpaired t test. (G) Scatter dot plot showing percentage of IκBα expressing microglia. GVHD mice were transplanted with allogeneic BM and T cells and treated with vehicle or antibiotics as indicated. Dots represent individual mice. Error bars showing mean ± SEM. P values were calculated using unpaired t test. (H) Representative images showing IF staining for Iba-1 (green), phospho-Src (red), and DAPI (blue) in the cortex of GVHD mice transplanted with allogeneic BM and T cells and treated with vehicle (upper) or antibiotics (lower). The primary antibody was incubated for 24 hours at 4°C. Goat anti-rabbit IgG (H + L) Alexa Fluor Plus 647 and goat anti-rat IgG (H + L) Alexa Fluor 488 secondary antibodies were incubated for 90 minutes at 4°C. Nuclei were stained using DAPI. Sections were imaged with Zeiss LSM710 (Plan-Apochromat 63×/1.4 Oil DIC M27) or Zeiss LSM880 (Plan-Apochromat 63×/1.4 Oil DIC M27) confocal laser scanning microscopes. Scale bar, 7 μm. (I) Scatter dot plot showing IMARIS-based quantification (FC MFI) of the phospho-Src expression in the microglia. The quantification was based on a semiautomated 2D reconstruction of Iba-1+ cells. GVHD mice were transplanted with allogeneic BM and T cells and treated with vehicle or antibiotics as indicated. Experiment was performed twice and results were pooled. Dots represent individual mice. Error bars showing mean ± SEM. P values were calculated using unpaired t test. TNF-α, tumor necrosis factor α.](https://ash.silverchair-cdn.com/ash/content_public/journal/bloodadvances/9/12/10.1182_bloodadvances.2024015000/3/m_blooda_adv-2024-015000-gr2.jpeg?Expires=1764960989&Signature=34m09DQQIimi16HrDnftbriaC~tLk7O8DYzMNpVJQ7U37vcBqwIdcEcR5iccsnJxbr25igD2XS0BY8UhSDKFS8U6avzAyPopFDEazHINOhhqKcrNF6ze~bXQAPM3I2WunRDXqKvwD89nZV3YDcoMwP771bkUfVZW4XcxNnNbPAivO9UReS4hYhDChf2L7Hcrc3HkD4PxtL5284ClxGSRspErSYITTh29Dts~9mqP8TtGHGUA4DS5qvpoRLsvH5TEFQncNi7YnqvXpRIZLc~Ps0iqFNpsRQLII9FTcksEJq52XUNVGp~-F416CyQXG4JOFo2srxfvgWnh-wdhdDQJWg__&Key-Pair-Id=APKAIE5G5CRDK6RD3PGA)



![AhR ligand FICZ treatment reverses microglia expansion, T-cell infiltration, and morphological changes of the microglia in GVHD mice. (A) Schematic overview of the murine model. BALB/c mice were treated with antibiotics and either vehicle or FICZ (200 μg/kg body weight FICZ [MedChemExpress, catalog no. HY-12451] in 5% DMSO + 40% polyethylene glycol (PEG) 300 + 5% Tween 80 + 50% phosphate-buffered saline) for 14 days before and 14 days after transplantation. BALB/c mice were lethally irradiated and transplanted with allo-BM (5 × 106 cells) and T cells (3 × 105 cells) from C57BL/6 donor mice. Organs were analyzed on day 14 after transplantation. (B) Representative images showing immunohistochemistry staining for CD3 in meninges of GVHD mice transplanted with allogeneic BM and T cells and treated with antibiotics + vehicle (left) or antibiotics + FICZ (right). Sections were imaged with Zeiss Axio Imager M2m fluorescence microscope with Plan-Apochromat 20×/0.8 M27 objective. Scale bar, 50 μm. (C-D) Scatter dot plots showing numbers of CD3+ cells per mm2 meninges (C) and cortex (D) of GVHD mice transplanted with allogeneic BM and T cells and treated with antibiotics + vehicle or antibiotics + FICZ as indicated. Experiment was performed twice and results were pooled. Dots represent individual mice. Error bars showing mean ± SEM. P values were calculated using unpaired t test. (E) Representative images showing IF staining for Iba-1 in the cortex of GVHD mice transplanted with allogeneic BM and T cells and treated with either antibiotics + vehicle (left) or antibiotics + FICZ (right). The primary antibody was incubated for 24 hours at 4°C. Goat anti-rabbit IgG (H + L) Alexa Fluor Plus 647 secondary antibody was incubated for 90 minutes at 4°C. Nuclei were stained using DAPI. Sections were imaged with Zeiss Axio Imager M2m fluorescence microscope with Plan-Apochromat 20×/0.8 M27 objective. Scale bar, 50 μm. (F-G) Scatter dot plots showing numbers of Iba-1+ cells per mm2 in the cortex (F) and cerebellum (G) of GVHD mice transplanted with allogeneic BM and T cells and treated with antibiotics + vehicle or antibiotics + FICZ as indicated. Experiment was performed twice and results were pooled. Dots represent individual mice. Error bars showing mean ± SEM. P values were calculated using unpaired t test. (H) Representative images showing IF staining for VCAM1 (red) and DAPI (blue) in the cortex of GVHD mice transplanted with allogeneic BM and T cells and treated with antibiotics + vehicle (left) or antibiotics + FICZ (right). The primary antibody was incubated for 24 hours at 4°C. Goat anti-rabbit IgG (H + L) Alexa Fluor Plus 647 secondary antibody was incubated for 90 minutes at 4°C. Nuclei were stained using DAPI. Sections were imaged with Zeiss LSM710 (Plan-Apochromat 63×/1.4 Oil DIC M27) or Zeiss LSM880 (Plan-Apochromat 63×/1.4 Oil DIC M27) confocal laser scanning microscopes. Scale bar, 10 μm. (I) Scatter dot plot showing quantification (area per 20× HPF) of VCAM1 expression in the cortex of GVHD mice transplanted with allogeneic BM and T cells and treated with antibiotics + vehicle or antibiotics + FICZ as indicated. Experiment was performed twice and results were pooled. Dots represent individual mice. Error bars showing mean ± SEM. P values were calculated using unpaired t test. (J) Representative images showing IMARIS-based 3D reconstruction of the microglia (upper) and IF staining for Iba-1 (red) and DAPI (blue; lower) in the cortex of GVHD mice transplanted with allogeneic BM and T cells and treated with antibiotics + vehicle (left) or antibiotics + FICZ (right). The primary antibody was incubated for 48 hours at 4°C. Goat anti-rabbit IgG (H + L) Alexa Fluor 568 secondary antibody was incubated for 48 hours at 4°C. Nuclei were stained using DAPI. Sections were imaged with Zeiss LSM710 (Plan-Apochromat 63×/1.4 Oil DIC M27) or Zeiss LSM880 (Plan-Apochromat 63×/1.4 Oil DIC M27) confocal laser scanning microscopes. Scale bar, 5 μm. (K-P) Scatter dot plots showing IMARIS-based semiautomated quantification of the morphological parameters including filament dendrite length (K), filament number of terminal points (L), filament number of dendrite branch points (M), filament number of dendrite segments (N), filament dendrite volume (O), and filament dendrite area (P). GVHD mice were transplanted with allogeneic BM and T cells and treated with antibiotics + vehicle or antibiotics + FICZ as indicated. Experiment was performed twice and results were pooled. Dots represent individual mice. Error bars showing mean ± SEM. P values were calculated using unpaired t test. HPF, high power field.](https://ash.silverchair-cdn.com/ash/content_public/journal/bloodadvances/9/12/10.1182_bloodadvances.2024015000/3/m_blooda_adv-2024-015000-gr5.jpeg?Expires=1764960989&Signature=LeVS1uhwTe9F6SbY4Fkt8EB1AgZMF~Y2qv1HLdyAZi7vy0ToQ9OxOEh3WyesG8jbdLjAsSIDeqVaWxE9brkskYt00Q7aMnNE~ghC5ABtY3jQl2owR8qnLx6kDmPy2VKzt8H9OjWHPb~bJ~iQ8uopyjjaYrbgKeklPvqqPguwI8R8bxwmwWHJgHO1ZrBI~o1WWgbbKVcTYnqFtbFEkvD72jKehdo7t4wENoY8jqRhehZK19Gtx2a-rDn5jgraQIRrEY6lT6j2-z~fapECNDMv9Vm7EYNy36kzRnG5HTQBtol-ESzJ6C-8ELZM2FtnuMToQd17ZW7IAL2uynQxxWF4mg__&Key-Pair-Id=APKAIE5G5CRDK6RD3PGA)
![FICZ rescues activation of the microglia upon antibiotic treatment in vivo and improves cognitive function and GVHD without impairing the antitumor efficacies. (A) Representative images showing IF staining for Iba-1 (green), phospho–NF-κB p65 (red), and DAPI (blue) in the cortex of GVHD mice transplanted with allogeneic BM and T cells and treated with antibiotics + vehicle (upper) or antibiotics + FICZ (lower). The primary antibody was incubated for 24 hours at 4°C. Goat anti-rabbit IgG (H + L) Alexa Fluor Plus 647 and goat anti-rat IgG (H + L) Alexa Fluor 488 secondary antibodies were incubated for 90 minutes at 4°C. Nuclei were stained using DAPI. Sections were imaged with Zeiss LSM710 (Plan-Apochromat 63×/1.4 Oil DIC M27) or Zeiss LSM880 (Plan-Apochromat 63×/1.4 Oil DIC M27) confocal laser scanning microscopes. Scale bar, 7 μm. (B) Scatter dot plot showing IMARIS-based quantification (FC MFI) of phospho–NF-κB p65 expression in the microglia. The quantification was based on a semiautomated 2D reconstruction of Iba-1+ cells. GVHD mice were transplanted with allogeneic BM and T cells and treated with either antibiotics + vehicle or antibiotics + FICZ as indicated. Experiment was performed twice and results were pooled. Dots represent individual mice. Error bars showing mean ± SEM. P values were calculated using unpaired t test. (C) Scatter dot plot showing IMARIS-based quantification (FC MFI) of phospho–NF-κB p65 nuclear expression in the microglia. The quantification was based on a semiautomated 2D reconstruction of Iba-1+ cells and DAPI for nuclei. GVHD mice were transplanted with allogeneic BM and T cells and treated with vehicle or antibiotics as indicated. Experiment was performed twice and results were pooled. Dots represent individual mice. Error bars showing mean ± SEM. P values were calculated using unpaired t test. (D) Representative images showing IF staining for Iba-1 (green), phospho-Src (red), and DAPI (blue) in the cortex of GVHD mice transplanted with allogeneic BM and T cells and treated with antibiotics + vehicle (upper) or antibiotics + FICZ (lower). The primary antibody was incubated for 24 hours at 4°C. Goat anti-rabbit IgG (H + L) Alexa Fluor Plus 647 and goat anti-rat IgG (H + L) Alexa Fluor 488 secondary antibodies were incubated for 90 minutes at 4°C. Nuclei were stained using DAPI. Sections were imaged with Zeiss LSM710 (Plan-Apochromat 63×/1.4 Oil DIC M27) or Zeiss LSM880 (Plan-Apochromat 63×/1.4 Oil DIC M27) confocal laser scanning microscopes. Scale bar, 7 μm. (E) Scatter dot plot showing IMARIS-based quantification (FC MFI) of phospho-Src expression in the microglia. The quantification was based on a semiautomated 2D reconstruction of Iba-1+ cells. GVHD mice were transplanted with allogeneic BM and T cells and treated with antibiotics + vehicle or antibiotics + FICZ as indicated. Experiment was performed twice and results were pooled. Dots represent individual mice. Error bars showing mean ± SEM. P values were calculated using unpaired t test. (F) Schematic overview of the murine model. C57BL/6 mice were treated with either vehicle or antibiotics and additionally with either vehicle (for FICZ) or FICZ for 14 days before and 14 days after transplantation. C57BL/6 mice were lethally irradiated and transplanted with allo-BM (5 × 106 cells) and T cells (5 × 105 cells) from BALB/c donor mice or did not receive a transplant (naïve). Behavior studies were performed on day 14 after transplantation. (G) Scatter dot plot showing the number of entries into open arm (%) made by naïve (nontransplanted) mice treated with antibiotics or vehicle and GVHD mice transplanted with allo-BM and T cells and treated with antibiotics as indicated in the elevated plus maze test. Experiment was performed twice and results were pooled. Dots represent individual mice. Error bars showing mean ± SEM. P value was calculated using ordinary 1-way ANOVA. (H) Scatter dot plot showing the number of entries into open arm (%) made by GVHD mice transplanted with allo-BM and T cells and treated with antibiotics + vehicle or antibiotics + FICZ as indicated in the elevated plus maze test. Experiment was performed twice and results were pooled. Dots represent individual mice. Error bars showing mean ± SEM. P value was calculated using unpaired t test. (I) Schematic overview of the murine model. BALB/c mice were treated with antibiotics and either vehicle or FICZ for 14 days before and 14 days after transplantation. BALB/c mice were lethally irradiated and transplanted with allogeneic BM (5 × 106 cells) and T cells (3 × 105 cells) from C57BL/6 donor mice. Organs were analyzed on day 14 after transplantation. (J-L) Scatter dot plots showing GVHD pathology scores in the colon (J), small intestine (K), and liver (L) of GVHD mice transplanted with allogeneic BM and T cells and treated with antibiotics + vehicle or antibiotics + FICZ as indicated. Experiment was performed twice and results were pooled. Dots represent individual mice. Error bars showing mean ± SEM. P values were calculated using unpaired t test. (M) Schematic overview of the murine model. C57BL/6 mice were treated with either antibiotics or vehicle and additionally with either vehicle or FICZ for 14 days before and 14 days after transplantation. C57BL/6 mice were lethally irradiated and transplanted with allogeneic BM (5 × 106 cells, BALB/c) and FLT3-ITD-MLL-PTD (acute myeloid leukemia [AML]) cells (5000 cells) from C57BL/6 background. On day 2, 5 × 105 T cells were injected into allogeneic BALB/c donor mice. (N) Survival rates of C57BL/6 mice transplanted with AML (FLT3-ITD/MLL-PTD) cells and BALB/c (wild-type) BM and allogeneic T cells or no T cells. Mice were treated with antibiotics + vehicle, antibiotics + FICZ, or vehicle (no antibiotics) + vehicle as indicated. Experiment was performed twice and results were pooled. Tc, T cells.](https://ash.silverchair-cdn.com/ash/content_public/journal/bloodadvances/9/12/10.1182_bloodadvances.2024015000/3/m_blooda_adv-2024-015000-gr6.jpeg?Expires=1764960989&Signature=4X4Xbgp1gthcxCwttJR1SLgyMMZr~WKMg~wrbv4STqzDyzCmg91Ym8XbQCJtudLmRctenecDO4qsptK9s7O4LxP7yoQaZDowtKS60Nj0Ti01OhpIeegUikEVv0t060QCPJl1MXtE8OrJXliPwxLlMhNqpBZ9tSkSwcewF1rVXvnasWF8mIt6xkk3gxbwHm7rUtPEWi5TYR5vGlI~J7P2wddNUGGC622bXrsg2Sz9TnWDq6Z1XquIfiGmyN8atZR9udtWsMDl92dUkbjYjH4b6JvF18KefDgD2l~~b4DX9o1SsI~T~SPg3GkqGS4iU6ay8w1e1gtfc0VKiqrCvBfVDw__&Key-Pair-Id=APKAIE5G5CRDK6RD3PGA)
