Key Points
Microenvironment protects ALCL from treatments promoting T-cell activation and survival.
The combination of crizotinib and BH3 mimetic drugs is synergistic in ALK+ ALCL and overcomes the protection mediated by stromal cells.
Visual Abstract
Resistance to first-line chemotherapies and crizotinib in anaplastic large cell lymphoma (ALCL) represents a significant challenge, often leading to a dismal outcome. Despite recent advancements, the dissection of the intrinsic and extrinsic molecular alterations underlying crizotinib resistance in ALCL is still poorly understood. Here, we transcriptionally unraveled the bidirectional interplay between anaplastic lymphoma kinase (ALK)-driven ALCL (ALK+ ALCL) and stromal cells in the presence of crizotinib at bulk and single-cell levels and identified that the microenvironment provides prosurvival signals leading to crizotinib persistence in ALK+ ALCL. We detected increased B-cell lymphoma 2 (BCL2) expression and downregulation of pathways related to apoptosis in crizotinib-persister ALK+ ALCL cells. Furthermore, we predicted in silico the ligand-receptor interactions between tumoral and stromal cells, supporting their contribution to ALCL pathogenesis mainly participating in the adhesion/membrane transport, triggering receptors, and promoting activation and microenvironment stimulation in lymphoma cells. Finally, we explored the effect of crizotinib in combination with BH3 mimetics. Pharmacologic and genetic ablation of anti-apoptotic targets displayed a significant synergistic effect with crizotinib, overcoming the stroma-mediated protection of lymphoma cells on drug treatment. Thus, BCL2/B-cell lymphoma-extra large (BCL-XL) targeting is synthetic lethal with crizotinib exposure in ALK+ ALCL and represents an intrinsic- and extrinsic-mediated targetable vulnerability in lymphoma cells challenged with crizotinib. Our data support the evaluation of BCL2 targeting in crizotinib-based regimens in the management of patients with ALK+ ALCL.
Introduction
Anaplastic large cell lymphoma (ALCL) is one of the most common subtypes of peripheral T-cell lymphomas (PTCLs)1-6 and is subclassified by the presence or absence of pathogenic translocations of anaplastic lymphoma kinase (ALK; ALK+ ALCL and ALK– ALCL, respectively).7-9
Chemotherapy10 with or without brentuximab vedotin11,12 is the current standard of care for patients with ALCL. However, the dependency on ALK signaling promoted the approval of the ALK-Met tyrosine kinase inhibitor (TKI) crizotinib for the treatment of patients with ALK+ ALCL.13-16
Despite the development of innovative therapeutics for cancer treatment, drug resistance still represents an unmet need.17 In this scenario, resistance to treatment with crizotinib often emerges, resulting in the onset of aggressive relapses.18,19
ALK point mutations explain only a small subset of crizotinib-resistant cases that may potentially overcome using alternative ALK TKIs.18,20-28 However, patients with ALCL relapsed/refractory to crizotinib often undergo lymphoma progression without any additional ALK alteration, suggesting alternative mechanisms involved in the ALK inhibitor escape.29-35
Drug-tolerant cancer persister cells are a heterogeneous population of malignant cells characterized by the stochastic activation of adaptive mechanisms responsible for the initial escape from drug pressure. In turn, drug-tolerant cells will eventually develop genomic aberrations and/or epigenetic/transcriptomic perturbations, selecting clonal populations responsible of resistance.36
Therefore, the definition and targeting of the molecular mechanisms driving the crizotinib persistence in patients with ALK+ ALCL represents an unmet medical need.
The contribution of the tumor microenvironment (TME) to the genesis and maintenance of lymphomas is being increasingly recognized.37-41 We and others identified different TME signatures in B- and T-cell lymphomas associated with different outcomes.41-44 Several reports recognized the role of TME in protecting tumor cells from treatment. In this scenario, the niche composed of lymphoma and stromal cells could be a privileged microenvironment for the homing and persistence of ALCL cells under pharmacologic pressure.41,45-50 However, the contribution of stromal cells in mediating crizotinib resistance/persistence in ALK+ ALCL has so far not been systematically elucidated. Importantly, the discovery of such mechanisms could lead to specific therapies to overcome ALK TKI resistance in patients with ALK+ ALCL.
Here, we assessed the protective role of stromal cells on ALK+ and ALK– ALCL cells challenged with different compounds. We transcriptomically dissected the bidirectional crosstalk between stromal and ALK+ ALCL cells in the presence or absence of crizotinib and defined stroma-mediated mechanisms responsible for crizotinib persistence in ALK+ ALCL. We identified that crizotinib persister ALK+ ALCL cells intrinsically and extrinsically upregulated B-cell lymphoma 2 (BCL2), promoting a prosurvival response. Remarkably, genetic and pharmacologic targeting of BCL2 in combination with crizotinib was synergistic and overcame the microenvironment-mediated rescue of crizotinib treatment. These findings provide the rationale for translating this drug combination into the clinic, aiming at eradicating crizotinib-tolerant cells in patients with ALK+ ALCL.
Methods
Cell cultures and compounds
PTCL patient-derived xenograft (PDX) and PDX-derived cell lines (PDX-Dlines) were derived and cultured as described by Fiore et al.41 Primary fibroblasts (F44-72-75-89-103) were derived and cultured as previously reported.51,52
ALCL continuous cell lines, PDX-Dlines, and the MS-5 stromal cell line were cultured in RPMI (Merck) supplemented with 20% heat-inactivated fetal bovine serum (Cytiva) and antibiotic-antimycotics (Merck; supplemental Data). The HS-5 stromal cells were cultured in Dulbecco’s modified Eagle medium (Merck) supplemented with 10% fetal bovine serum and antibiotic-antimycotics.
Drugs were purchased at MedChem-Express and dissolved according to the manufacturer’s instructions. Doxycycline hyclate was purchased from Merck, dissolved in H2O, and used at final concentration of 100 ng/μL.
Fibroblast growth factor (FGF) and platelet-derived growth factor (PDGF) were purchased at Cell Signaling Technology and used at the final concentration of 30 ng/mL.
Drug sensitivity assessment
ALCL cells were seeded at 18 000 per well in 96-well plates and treated with 12 concentrations (dilution factor = 1:2) of the indicated drugs. After 72 hours, viability was assessed using CellTiter-Glo (Promega) according to the manufacturer’s instructions. The 50% inhibitory concentration has been computed using GraphPad Prism 9 software.
Drug combination synergism assessment
To assess drug synergism, 18 000 ALCL cells were seeded in 96-well plates and challenged with 6 different concentrations of 2 drugs in monotherapies, with all the possible combinations.
After 72 hours, viability was assessed using CellTiter-Glo (Promega) and data were analyzed using the Synergy Finder.53
Coculture conventional and high-throughput drug testing
The stromal/ALCL cocultures were performed in 6 to 24 96-well plates, and seeded cell numbers were adjusted accordingly (supplemental Data). ALCL cells were previously stained using CMFDA (Invitrogen), according to the manufacturer’s protocol. After 72 hours of treatment, the cells were stained with propidium iodide (Merck), and cell viabilities were collected using flow cytometer.
RNA extraction and real-time polymerase chain reaction
RNA extraction from cells was performed using TRIzol (Invitrogen). Reverse transcription was performed using SuperScript III reverse transcriptase (Invitrogen). Quantitative real-time polymerase chain reaction was performed with specific primers for BCL2 and β-actin (Integrated DNA Technologies, supplemental Methods) and with iQTM SYBR Green Supermix (BioRad).
Bulk RNA and single-cell RNA sequencing
Refer to the supplemental Methods.
Western blot analysis
Cells were lysed, and western blot was executed as previously reported.52 The following primary antibodies have been used: anti–p-Stat3, anti-Stat3, anti-p44/42 (Erk1/2), anti–p-p42/44 (pERK1/2), anti–β-actin, anti-AKT, anti-pAKT, anti-ALK, anti-pALK (y1604), anti-BIM, anti-MCL1, anti–BCL-XL (Cell Signaling Technology), anti-Erk1, and anti-PUMA (Santa Cruz Biotechnology).
Virus preparation and cell transduction
pLKO Tet-On vectors expressing short hairpin RNAs (shRNAs) against BCL2 were generated as reported by Tameni et al.54 The list of shRNA sequences is in supplemental Table 6.
In vivo experiment
NSG mice were purchased from Charles River and handled according to the authorization no. 746/2024-PR (Italian Minister of Health). SUPM2 cells were subcutaneously injected, and compounds were administered at the engraftment. Tumor burden was evaluated by a digital caliper.
Statistics and software
Statistical significance was calculated by Student’s t test (for comparison between 2 groups) and 2-way analysis of variance coupled with Tukey’s post hoc testing (for multiple comparisons) with GraphPad Prism 9, SynergyFinder, or R software.
Results
ALCL cells displayed different sensitivities to target therapies
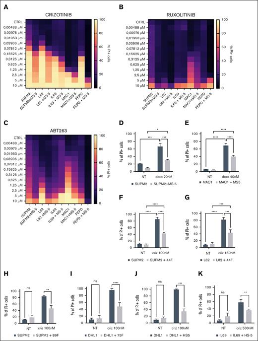
We assessed the sensitivity of ALCL cell lines (ALK+: SUPM2, L82; ALK–: MAC1, TLBR1) to clinically approved drugs and drugs in preclinical evaluation for PTCL treatment.55-59 We tested the following compounds targeting driving oncogenes and processes in ALCL: crizotinib, ALK inhibitor60,61; ruxolitinib, JAK1/2 inhibitor31,62; belinostat and romidepsin, HDAC inhibitors63-65; navitoclax (ABT263), pan-BCL2 (BCL2/BCL-XL/BCL-W) inhibitor66; bortezomib, proteasome inhibitor67; duvelisib, PI3Kδ inhibitor68; venetoclax (ABT199), BCL2 inhibitor69; A-1331852, BCL-XL inhibitor70; and S63845, MCL1 inhibitor.71 Responses were in part dictated by different genetic backgrounds (Figure 1A-D): ALK+ ALCL lines were more sensitive to crizotinib (supplemental Figure 1A), whereas ALK– ALCL cells displayed a decreased viability on ruxolitinib exposure (supplemental Figure 1B). The HDAC inhibitors romidepsin and belinostat and the proteasome inhibitor bortezomib were effective in all models (supplemental Figure 1C-E). Conversely, the BH3 mimetics (ABT263 and ABT199) resulted more lethal in ALK– compared with ALK+ ALCL cells (supplemental Figure 1F-G). BCL-XL–specific targeting was effective in L82 and MAC1 cells (supplemental Figure 1H), whereas the MCL1 inhibitor S63845 overperformed in SUPM2 and MAC1 (supplemental Figure 1I). Duvelisib was inadequately effective in all models (supplemental Figure 1J).
ALCL cell line sensitivity to drugs. (A) Heat map reporting cell viability of the ALK+ ALCL SUPM2 cell line treated for 72 hours with the indicated drugs (x-axis) and concentrations (y-axis). (B) Heat map reporting cell viability of the ALK+ ALCL L82 cell line treated for 72 hours with the indicated drugs (x-axis) and concentrations (y-axis). (C) Heat map reporting cell viability of the ALK– ALCL MAC1 cell line treated for 72 hours with the indicated drugs (x-axis) and concentrations (y-axis). (D) Heat map reporting cell viability of the ALK− ALCL TLBR1 cell line treated for 72 hours with the indicated drugs (x-axis) and concentrations (y-axis).
ALCL cell line sensitivity to drugs. (A) Heat map reporting cell viability of the ALK+ ALCL SUPM2 cell line treated for 72 hours with the indicated drugs (x-axis) and concentrations (y-axis). (B) Heat map reporting cell viability of the ALK+ ALCL L82 cell line treated for 72 hours with the indicated drugs (x-axis) and concentrations (y-axis). (C) Heat map reporting cell viability of the ALK– ALCL MAC1 cell line treated for 72 hours with the indicated drugs (x-axis) and concentrations (y-axis). (D) Heat map reporting cell viability of the ALK− ALCL TLBR1 cell line treated for 72 hours with the indicated drugs (x-axis) and concentrations (y-axis).
Last, we checked the efficacy of selected combinations and identified the increased efficacy of crizotinib plus belinostat in ALK+ (SUPM2) and ALK– (MAC1) ALCL lines (supplemental Figure 1K-N).
Microenvironment cells mitigated treatment efficacy in ALCL
The capacity of tumor microenvironment (TME) elements to counteract drug treatments in solid and liquid malignancies has been reported.38,72 We and others deconvoluted the PTCL microenvironment and identified that ALCL is often enriched in cancer-associated fibroblast (CAF) functional signatures.41,44,45 Hence, we hypothesized that ALCL CAFs could contribute to lymphoma persistence after treatment. To test this assumption, we implemented a high-throughput platform to test compounds on tumor cells in the presence or absence of microenvironment elements. As a surrogate of fibroblast, we used the murine MS-5 mesenchymal stromal cells.73 We detected heterogeneous rescues between different drugs in different cells (ALK+ ALCL cell lines: SUPM2, L82, and PDX-Dline: IL-69; ALK– ALCL cell lines: MAC1 and FEPD) and found that the efficacy of crizotinib, ruxolitinib, and navitoclax was most often mitigated by the stromal cells (Figure 2A-C). Contrarywise, the effects of the HDAC and proteasome inhibitors were not or only partially mitigated by MS-5 (supplemental Figure 2A-C), suggesting selective rescue mechanisms through MS-5 (eg, belinostat in FEPD). Last, duvelisib demonstrated limited efficacy, and its effects were only mildly rescued in the presence of MS-5 (supplemental Figure 2D).
Stromal cell rescue drug treatment in ALCL cells. (A) Heat map reporting the percentage of propidium iodide–positive (PI+) cells in ALCL cells cocultured with MS-5 cells or cultured alone and treated for 72 hours with crizotinib at the indicated concentrations (y-axis). (B) Heat map reporting the percentage of PI+ cells in ALCL cells cocultured with MS-5 cells or cultured alone and treated for 72 hours with ruxolitinib at the indicated concentrations (y-axis). (C) Heat map reporting the percentage of PI+ cells in ALCL cells cocultured with MS-5 cells or cultured alone and treated for 72 hours with navitoclax at the indicated concentrations (y-axis). (D) Bar plot indicating the percentage of PI+ cells in SUPM2 untreated (NT) or exposed to 20 nM of doxorubicin for 72 hours, in the presence or absence of MS-5. P values were estimated with 2-way analysis of variance (ANOVA) test using GraphPad software (∗P < .05; ∗∗P < .01; ∗∗∗P < .001; ∗∗∗∗P < .0001). (E) Bar plot indicating the percentage of PI+ cells in MAC1 NT or exposed to 40 nM of doxorubicin for 72 hours, in the presence or absence of MS-5. P values were estimated with 2-way ANOVA test using GraphPad software (∗P < .05; ∗∗P < .01; ∗∗∗P < .001; ∗∗∗∗P < .0001). (F) Bar plot indicating the percentage of PI+ cells in SUPM2 NT or exposed to 100 nM of crizotinib for 72 hours, in the presence or absence of F44. P values were estimated with 2-way ANOVA test using GraphPad software (∗P < .05; ∗∗P < .01; ∗∗∗P < .001; ∗∗∗∗P < .0001). (G) Bar plot indicating the percentage of PI+ cells in L82 NT or exposed to 150 nM of crizotinib for 72 hours, in the presence or absence of F44. P values were estimated with 2-way ANOVA test using GraphPad software (∗P < .05; ∗∗P < .01; ∗∗∗P < .001; ∗∗∗∗P < .0001). (H) Bar plot indicating the percentage of PI+ cells in SUPM2 NT or exposed to 100 nM of crizotinib for 72 hours, in the presence or absence of F89. P values were estimated with 2-way ANOVA test using GraphPad software (∗P < .05; ∗∗P < .01; ∗∗∗P < .001; ∗∗∗∗P < .0001). (I) Bar plot indicating the percentage of PI+ cells in DHL1 NT or exposed to 100 nM of crizotinib for 72 hours, in the presence or absence of F75. P values were estimated with 2-way ANOVA test using GraphPad software (∗P < .05; ∗∗P < .01; ∗∗∗P < .001; ∗∗∗∗P < .0001). (J) Bar plot indicating the percentage of PI+ cells in DHL1 NT or exposed to 100 nM of crizotinib for 72 hours, in the presence or absence of HS-5. P values were estimated with 2-way ANOVA test using GraphPad software (∗P < .05; ∗∗P < .01; ∗∗∗P < .001; ∗∗∗∗P < .0001). (K) Bar plot indicating the percentage of PI+ cells in IL-69 NT or exposed to 500 nM of crizotinib for 72 hours, in the presence or absence of HS-5. P values were estimated with 2-way ANOVA test using GraphPad software (∗P < .05; ∗∗P < .01; ∗∗∗P < .001; ∗∗∗∗P < .0001).
Stromal cell rescue drug treatment in ALCL cells. (A) Heat map reporting the percentage of propidium iodide–positive (PI+) cells in ALCL cells cocultured with MS-5 cells or cultured alone and treated for 72 hours with crizotinib at the indicated concentrations (y-axis). (B) Heat map reporting the percentage of PI+ cells in ALCL cells cocultured with MS-5 cells or cultured alone and treated for 72 hours with ruxolitinib at the indicated concentrations (y-axis). (C) Heat map reporting the percentage of PI+ cells in ALCL cells cocultured with MS-5 cells or cultured alone and treated for 72 hours with navitoclax at the indicated concentrations (y-axis). (D) Bar plot indicating the percentage of PI+ cells in SUPM2 untreated (NT) or exposed to 20 nM of doxorubicin for 72 hours, in the presence or absence of MS-5. P values were estimated with 2-way analysis of variance (ANOVA) test using GraphPad software (∗P < .05; ∗∗P < .01; ∗∗∗P < .001; ∗∗∗∗P < .0001). (E) Bar plot indicating the percentage of PI+ cells in MAC1 NT or exposed to 40 nM of doxorubicin for 72 hours, in the presence or absence of MS-5. P values were estimated with 2-way ANOVA test using GraphPad software (∗P < .05; ∗∗P < .01; ∗∗∗P < .001; ∗∗∗∗P < .0001). (F) Bar plot indicating the percentage of PI+ cells in SUPM2 NT or exposed to 100 nM of crizotinib for 72 hours, in the presence or absence of F44. P values were estimated with 2-way ANOVA test using GraphPad software (∗P < .05; ∗∗P < .01; ∗∗∗P < .001; ∗∗∗∗P < .0001). (G) Bar plot indicating the percentage of PI+ cells in L82 NT or exposed to 150 nM of crizotinib for 72 hours, in the presence or absence of F44. P values were estimated with 2-way ANOVA test using GraphPad software (∗P < .05; ∗∗P < .01; ∗∗∗P < .001; ∗∗∗∗P < .0001). (H) Bar plot indicating the percentage of PI+ cells in SUPM2 NT or exposed to 100 nM of crizotinib for 72 hours, in the presence or absence of F89. P values were estimated with 2-way ANOVA test using GraphPad software (∗P < .05; ∗∗P < .01; ∗∗∗P < .001; ∗∗∗∗P < .0001). (I) Bar plot indicating the percentage of PI+ cells in DHL1 NT or exposed to 100 nM of crizotinib for 72 hours, in the presence or absence of F75. P values were estimated with 2-way ANOVA test using GraphPad software (∗P < .05; ∗∗P < .01; ∗∗∗P < .001; ∗∗∗∗P < .0001). (J) Bar plot indicating the percentage of PI+ cells in DHL1 NT or exposed to 100 nM of crizotinib for 72 hours, in the presence or absence of HS-5. P values were estimated with 2-way ANOVA test using GraphPad software (∗P < .05; ∗∗P < .01; ∗∗∗P < .001; ∗∗∗∗P < .0001). (K) Bar plot indicating the percentage of PI+ cells in IL-69 NT or exposed to 500 nM of crizotinib for 72 hours, in the presence or absence of HS-5. P values were estimated with 2-way ANOVA test using GraphPad software (∗P < .05; ∗∗P < .01; ∗∗∗P < .001; ∗∗∗∗P < .0001).
We then validated that MS-5 rescued the effect of crizotinib in ALK+ ALCL and the effect of navitoclax and ruxolitinib in ALK– ALCL cells (supplemental Figure 2E-M). Furthermore, we tested doxorubicin and found that the coculture of ALCL cells with MS-5 impaired doxorubicin-induced cell death (Figure 2D-E). In addition, we reported that freshly isolated human fibroblasts (F44, F89, F75) recapitulated the MS-5 rescue of ALK+ ALCL cells exposed to crizotinib (Figure 2F-I). Next, we proved the same effect using human stromal cells (HS-574) in DHL1 and IL-69 PDX-Dline (Figure 2J-K). Last, we demonstrated that the rescue effect of MS-5 on crizotinib treatment in SUPM2 and L82 was partially lost if cells were cocultured but physically separated using transwells (supplemental Figure 2N-O). In line, we performed a time lapse of SUPM2 cocultured with MS-5 in the presence of crizotinib (75 nM, 14 hours) and observed that lymphoma cells rapidly interact with MS-5 (supplemental Video 1).
These data demonstrated that CAFs protect ALCL cells from drugs and that the physical interaction between lymphoma and CAFs is necessary for the crizotinib escape.
MS-5 modulates ALK+ ALCL transcriptome under crizotinib treatment favoring persistence
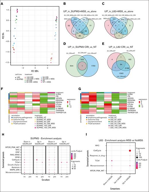
Stroma-tumor crosstalk is instructed by plastic and dynamic transcriptomic and epigenomic interactions.75,76 To mechanistically elucidate the changes responsible for the stroma-mediated rescue of crizotinib treatment in ALK+ ALCL cells, we investigated the transcriptomic profiles of cocultured MS-5 and SUPM2/L82 challenged with crizotinib (control, 20 nm, 50 nM, 100 nM, for 72 hours). After quality controls (supplemental Figure 3A-B) and human (ALCL cells)-mouse (MS-5 cells) disambiguation (see “Methods” and supplemental Figure 3C-D), we compared the transcriptomic profiles of lymphoma cells cultured alone and cocultured with MS-5 by principal component analysis. Despite a divergent transcriptional profile (supplemental Figure 3E), both SUPM2 and L82 cocultured with MS-5 and treated with crizotinib (50 nM) were more similar to their untreated counterparts compared with matched cells cultured alone (Figure 3A). We then focused on differentially expressed genes (DEGs) in treated vs untreated ALK+ ALCL cells alone or in the presence of MS-5 (Figure 3B-E; supplemental Figure 3F-I; supplemental Table 1) and found that ALCL lines in coculture increased the expression of genes involved in lymphoma pathogenesis (interleukin-2ILRA [IL-2RA], interleukin-2-inducible T-cell kinase [ITK], vascular endothelial growth factor A [VEGFA]; Figure 3F-G). In addition, SUPM2 and/or L82 treated with crizotinib (50 nM and/or 100 nM) and in the presence of stromal cells hyperexpressed genes related to microenvironment relation/signals (CTLA4, CCR5, IL-18RAP), T-cell activation (TNFRSF8 and TNFRSF10), and PDGFRA and its relative ligand PDGFL (Figure 3F-G).
Transcriptional intrinsic and extrinsic persistence mechanisms to crizotinib in ALK+ ALCL cells. (A) PCA of SUPM2 and L82 cells cocultured with MS-5 or cultured alone and treated with crizotinib (nt-20-50-100 nM) for 72 hours. (B) Venn diagram of the upregulated genes in SUPM2 cells cocultured with MS-5 vs alone and treated with crizotinib (nt-20-50-100 nM) for 72 hours. (C) Venn diagram of the upregulated genes in L82 cells cocultured with MS-5 vs alone and treated with crizotinib (nt-20-50-100 nM) for 72 hours. (D) Venn diagram of the upregulated genes in SUPM2 cells treated with crizotinib (20-50-100 nM) for 72 hours vs NT. (E) Venn diagram of the upregulated genes in L82 cells treated with crizotinib (20-50-100 nM) for 72 hours vs NT. (F) Heat map revealing the expression of selected genes in SUPM2 cells cocultured with MS-5 or cultured alone and treated with crizotinib (nt-20-50-100 nM) for 72 hours. (G) Heat map revealing the expression of selected genes in L82 cells cocultured with MS-5 or cultured alone and treated with crizotinib (nt-20-50-100 nM) for 72 hours. (H) Dot plot reporting the upregulation and downregulation of selected pathways in SUPM2 cells treated with crizotinib (50-100 nM) for 72 hours vs NT, in the presence or absence of MS-5. The color of the dots indicates the P value adjusted, whereas their size relates to the number of enriched gene sets among the analyzed collections. (I) Dot plot reporting the upregulation and downregulation of selected pathways in L82 cells cocultured with MS-5 vs alone and treated with crizotinib (50-100 nM) for 72 hours. The color of the dots indicates the P value adjusted, whereas their size relates to the number of enriched gene sets among the analyzed collections.
Transcriptional intrinsic and extrinsic persistence mechanisms to crizotinib in ALK+ ALCL cells. (A) PCA of SUPM2 and L82 cells cocultured with MS-5 or cultured alone and treated with crizotinib (nt-20-50-100 nM) for 72 hours. (B) Venn diagram of the upregulated genes in SUPM2 cells cocultured with MS-5 vs alone and treated with crizotinib (nt-20-50-100 nM) for 72 hours. (C) Venn diagram of the upregulated genes in L82 cells cocultured with MS-5 vs alone and treated with crizotinib (nt-20-50-100 nM) for 72 hours. (D) Venn diagram of the upregulated genes in SUPM2 cells treated with crizotinib (20-50-100 nM) for 72 hours vs NT. (E) Venn diagram of the upregulated genes in L82 cells treated with crizotinib (20-50-100 nM) for 72 hours vs NT. (F) Heat map revealing the expression of selected genes in SUPM2 cells cocultured with MS-5 or cultured alone and treated with crizotinib (nt-20-50-100 nM) for 72 hours. (G) Heat map revealing the expression of selected genes in L82 cells cocultured with MS-5 or cultured alone and treated with crizotinib (nt-20-50-100 nM) for 72 hours. (H) Dot plot reporting the upregulation and downregulation of selected pathways in SUPM2 cells treated with crizotinib (50-100 nM) for 72 hours vs NT, in the presence or absence of MS-5. The color of the dots indicates the P value adjusted, whereas their size relates to the number of enriched gene sets among the analyzed collections. (I) Dot plot reporting the upregulation and downregulation of selected pathways in L82 cells cocultured with MS-5 vs alone and treated with crizotinib (50-100 nM) for 72 hours. The color of the dots indicates the P value adjusted, whereas their size relates to the number of enriched gene sets among the analyzed collections.
Next, we compared the differential activation of selected pathways in ALK+ ALCL lines in different conditions (supplemental Table 2). SUPM2 cells alone exposed to 50 nM of crizotinib displayed a significant decrease of pathways related to leukocyte activation/migration and lymphoma pathogenesis (tumor necrosis factor-α [TNF-α]/NF-κB, IL-2/STAT5, RAS/MAPK, T-cell activation, growth factor stimulation, and microenvironment relationship) compared with matched controls. This phenotype was lost when SUPM2 cells were cocultured with MS-5 (Figure 3H). In addition, we found that SUPM2 cells cultured alone were preferentially enriched in pathways related to cell cycle progression, E2F, and MYC signaling, whereas in the presence of MS-5, the hyperactivation of mechanisms related to T-cell proliferation and activation was detected (Figure 3H). When crizotinib was increased to 100 nM, a more homogeneous behavior of SUPM2 in the presence and absence of MS-5 was detected.
In the case of L82 cells, up- and down-regulated pathways were largely shared in crizotinib-treated cells (50 and 100 nM) compared with controls, both in monocultures and in cocultures (supplemental Figure 3J). Therefore, we envisioned performing gene set enrichment on DEGs between treated cells (50 and 100 nM) with or without MS-5. Treated cells cultured alone increased T-cell activation compared with cocultured cells on 50 nM of crizotinib (Figure 3I), whereas in the presence of MS-5, the activation of phosphoinositide 3-kinase (PI3K)/protein kinase B (AKT) signaling was detected. Conversely, at 100 nM of the drug, we found a significant enrichment of pathways related to cell cycle progression, MYC, and drug response in cocultured cells compared with monocultures (Figure 3I; supplemental Table 2).
These data highlighted a plethora of intrinsic and extrinsic mechanisms mounted by ALK+ ALCL cells to counteract crizotinib pressure.
CAFs and ALCL cells established a bidirectional crosstalk promoting stroma activation
To dissect the molecular mechanisms underlying fibroblast activation in ALCL, we focused on the transcriptomic changes of MS-5 cultured alone or cocultured with ALK+ ALCL cells. We detected 806 shared DEGs between MS-5 cultured alone and cocultured with SUPM2 and L82 (Figure 4A; supplemental Table 3). We found the activation of pathways related to hypoxia and TNF-α/NF-κB signaling in cocultured stromal cells, accompanied by a less evident enrichment of P53, UV response, IL-2/STAT5, mechanistic target of rapamycin (mTORC), and inflammatory responses (Figure 4B; supplemental Table 4). Conversely, pathways related to cell cycle progression (E2F, G2M checkpoints, and mitotic spindle) were reduced. In the presence of crizotinib (50 nM and 100 nM), MS-5 cocultured with SUPM2 and L82 displayed similar pathway enrichments compared with their untreated counterparts (supplemental Figure 4A-B; supplemental Table 4).
Stromal and ALK+ ALCL cell bidirectional crosstalk in the presence of crizotinib. (A) Venn diagram of the DEGs in MS-5 cells cultured alone vs MS-5 cocultured with SUPM2 or L82 cells for 72 hours. (B) Dot plot reporting the up- and downregulation of HALLMARKS in MS-5 cells cultured alone vs MS-5 cocultured with SUPM2 or L82 cells for 72 hours. The color of the dots indicates the P value adjusted, whereas their size relates to the fold enrichment. (C) Circos plot of the L-R interactions between MS-5 and L82 cells treated with 50 to 100 nM of crizotinib for 72 hours. Ligands are depicted in green, whereas receptors are in red. Interactions are colored differently based on their function. (D) Circos plot of the L-R interactions between MS-5 and SUPM2 cells treated with 50 to 100 nM of crizotinib for 72 hours. Ligands are depicted in green, whereas receptors are in red. Interactions are colored differently based on their function. GPCR, G protein-coupled receptor; RTK, receptor tyrosine kinase.
Stromal and ALK+ ALCL cell bidirectional crosstalk in the presence of crizotinib. (A) Venn diagram of the DEGs in MS-5 cells cultured alone vs MS-5 cocultured with SUPM2 or L82 cells for 72 hours. (B) Dot plot reporting the up- and downregulation of HALLMARKS in MS-5 cells cultured alone vs MS-5 cocultured with SUPM2 or L82 cells for 72 hours. The color of the dots indicates the P value adjusted, whereas their size relates to the fold enrichment. (C) Circos plot of the L-R interactions between MS-5 and L82 cells treated with 50 to 100 nM of crizotinib for 72 hours. Ligands are depicted in green, whereas receptors are in red. Interactions are colored differently based on their function. (D) Circos plot of the L-R interactions between MS-5 and SUPM2 cells treated with 50 to 100 nM of crizotinib for 72 hours. Ligands are depicted in green, whereas receptors are in red. Interactions are colored differently based on their function. GPCR, G protein-coupled receptor; RTK, receptor tyrosine kinase.
Next, to address the bidirectional crosstalk between ALK+ ALCL and MS-5 cells, we performed ligand-receptor (L-R) analysis77 in SUPM2 and L82 cells cocultured with MS-5 and treated with crizotinib. In L82 cells, we detected multiple interactions with protumorigenic effects (Figure 4C) which could be categorized in 4 main groups, as follows: (1) adhesion, (2) membrane transport, (3) receptor (receptor tyrosine kinase [RTK] and G protein-coupled receptor [GPCR]) activation, and (4) environment stimulations (interleukin/cytokine/chemokine and immune checkpoint stimulations). In line with our previous findings,78 we found that L82 cells treated with 100 nM of crizotinib established multiple interactions with MS-5 involving the low-density lipoprotein receptor (LDLR) stimulation, supporting a role of CAFs in favoring cholesterol homeostasis on ALK inhibition. In SUPM2, we annotated L-R relations grossly belonging to the same categories described for L82 cells. We also detected interactions predicted to trigger T-cell–specific receptors (TNFRSF8, TNFRSF9; Figure 4D). Last, based on their role in cancer, lymphoma, ALK-driven cancers, and PTCL/ALCL, we selected the interactions of FGF/fibroblast growth factor receptor (FGFR) and the PDGF/platelet-derived growth factor receptor (PDGFR) to be further analyzed.29,33 We found that the exogenous supplementation of FGF and PDGF mitigated the effect of crizotinib on SUPM2 and L82 cells cultured alone (supplemental Figure 4C-J).
This evidence depicted a complex network of interactions between ALCL and fibroblasts, with changes responsible for CAF activation.
ALK+ ALCL crizotinib persister cells activated prosurvival mechanisms at single-cell level
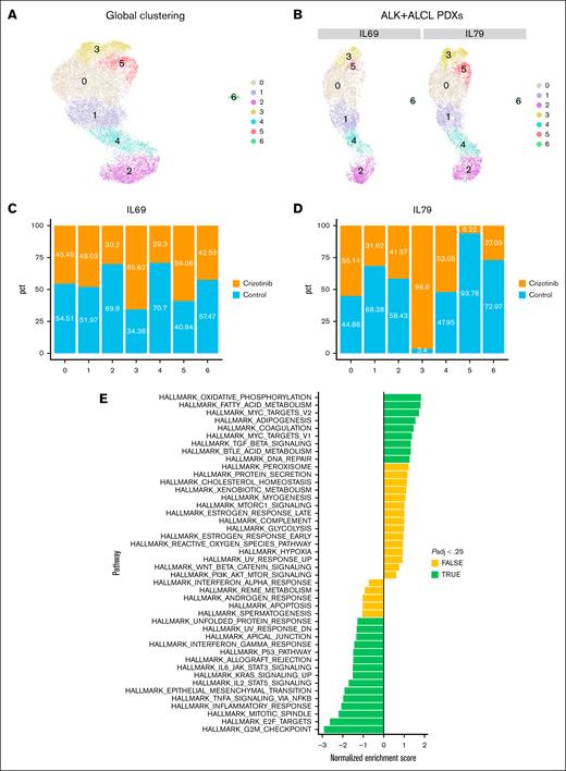
PDXs are informative models to study host-tumor interactions and drug resistance mechanisms.79-82 Recently, we generated 2 ALK+ ALCL PDXs, named IL-69 and IL-79, carrying no additional ALK mutations.41 To precisely dissect the mechanism allowing for crizotinib escape, we randomized IL-69 and IL-79 PDXs in receiving the vehicle or crizotinib for 2 weeks, obtained the single cells,81 and performed single-cell RNA sequencing. After quality control (supplemental Figure 5A), we integrated the samples and identified 7 clusters of T cells (from CL0 to CL6; Figure 5A-B; see “Methods”), with CL6 characterized by actively proliferating cells (supplemental Figure 5B-C). Cluster composition varied between controls and crizotinib-treated PDXs, and CL3 was enriched in cells isolated from crizotinib-treated mice in both IL-69 and IL-79 (Figure 5C-D; supplemental Figure 5D-E). Then, we focused on cluster markers (supplemental Figure 5F) and found that CL3 displayed an enrichment of MYC, transforming growth factor beta, and oxidative phosphorylation pathways and the decrease of cell cycle, IL-2/STAT5, and IL-6/JAK/STAT3 (Figure 5E). We also detected a decrease in T-cell–specific and leukocyte-specific apoptotic processes (Figure 5F). When we compared DEGs between crizotinib-treated cells in CL3 vs other clusters, we found a decrease of signatures related to JAK/STAT3, TNF-α/NF-κB, KRAS, mTORC, and the enrichment of pathways related to metabolism, oxidative phosphorylation, and MYC activation (supplemental Figure 5G). Apoptosis inactivation was confirmed in crizotinib-treated cells in CL3 vs the other clusters (Figure 5G). Last, we detected the overexpression of selected receptors (FGFR, PDGFR, LDLR, integrin subunit alpha 3 [ITGA3], and IL-1R1) from the L-R analysis (Figure 4C-D) in crizotinib-treated cells in CL3 (supplemental Figure 5H). In line, the exogenous supplementation of FGF and PDGF mitigated the effect of crizotinib in IL-69 and IL-79 PDX-Dlines (supplemental Figure 5I-L).
Single-cell dissection of crizotinib persister cells in ALK+ ALCL PDX in vivo. (A) Uniform manifold approximation and projection (UMAP) global cluster annotation based on single-cell RNA sequencing (Seq) expression (IL-69 and IL-79 PDX models treated with crizotinib or vehicle). (B) PDX-specific (IL-69 left panel and IL-79 right panel) UMAP cluster annotation based on single-cell RNA-seq expression of PDXs treated with crizotinib or vehicle. (C) Bar graph depicting the percent contribution of IL-69 cells receiving crizotinib (orange bars) or control (blue bars) to each cluster (CL0-CL6). (D) Bar graph depicting the percent contribution of IL-79 cells receiving crizotinib (orange bars) or control (blue bars) to each cluster (CL0-CL6). (E) Bar graph revealing the normalized enrichment score from the pathway hallmark analysis based on CL3 markers in IL-69 and IL-79 PDXs treated with crizotinib or with control. (F) Gene set enrichment analyses (GSEAs) of the “GOBP: T-cell Apoptotic Process – upper panel” and the “GOBP: Leukocyte Apoptotic Process – lower panel” based on CL3 markers in IL-69 and IL-79 PDXs treated with crizotinib or with control. (G) GSEAs of the “Hallmark_APOPTOSIS” between the crizotinib treated cells in CL3 vs the crizotinib treated cells in CL0 (i), CL1 (ii), CL2 (iii), CL4 (iv), and CL5 (v). CL3 was enriched of cells coming from crizotinib-treated PDXs (IL-69 and IL-79).
Single-cell dissection of crizotinib persister cells in ALK+ ALCL PDX in vivo. (A) Uniform manifold approximation and projection (UMAP) global cluster annotation based on single-cell RNA sequencing (Seq) expression (IL-69 and IL-79 PDX models treated with crizotinib or vehicle). (B) PDX-specific (IL-69 left panel and IL-79 right panel) UMAP cluster annotation based on single-cell RNA-seq expression of PDXs treated with crizotinib or vehicle. (C) Bar graph depicting the percent contribution of IL-69 cells receiving crizotinib (orange bars) or control (blue bars) to each cluster (CL0-CL6). (D) Bar graph depicting the percent contribution of IL-79 cells receiving crizotinib (orange bars) or control (blue bars) to each cluster (CL0-CL6). (E) Bar graph revealing the normalized enrichment score from the pathway hallmark analysis based on CL3 markers in IL-69 and IL-79 PDXs treated with crizotinib or with control. (F) Gene set enrichment analyses (GSEAs) of the “GOBP: T-cell Apoptotic Process – upper panel” and the “GOBP: Leukocyte Apoptotic Process – lower panel” based on CL3 markers in IL-69 and IL-79 PDXs treated with crizotinib or with control. (G) GSEAs of the “Hallmark_APOPTOSIS” between the crizotinib treated cells in CL3 vs the crizotinib treated cells in CL0 (i), CL1 (ii), CL2 (iii), CL4 (iv), and CL5 (v). CL3 was enriched of cells coming from crizotinib-treated PDXs (IL-69 and IL-79).
These data demonstrated that anti-apoptotic and oncogenic (MYC) pathways counteracted ALK inhibition in crizotinib-treated PDXs.
BH3 mimetics synergize with crizotinib in ALK+ ALCL
Because bulk and single-cell transcriptomic data suggested the hyperactivation of mechanisms sustaining activation, proliferation, and survival in ALK+ ALCL persistent cells on crizotinib treatment, we wondered whether the targeting of anti-apoptotic proteins could revert the crizotinib tolerance.
First, we assessed the expression of apoptotic proteins in ALCL cells and found that BCL2 was more expressed in ALK– compared with ALK+ ALCL83 (supplemental Figure 6A).
Next, we implemented a synergy assay to test the combination of crizotinib and navitoclax in ALK+ ALCL (see Methods and supplemental Table 5). We detected a strong synergistic effect in SUPM2, L82, DHL1, and IL-69 PDX-Dline (Figure 6A-C; supplemental Figure 6B; supplemental Table 5). In addition, we tested the combination of crizotinib with venetoclax, an approved BCL2 specific inhibitor,66,84-87 and confirmed the synergism (Figure 6D-E; supplemental Figure 6C-D; supplemental Table 5).
BH3 mimetics synergize with crizotinib in ALK+ ALCL. (A) Three-dimensional (3D) matrix plot revealing the effect of the drug combination (crizotinib plus navitoclax; synergism, additive effects or antagonism) in SUPM2 cells calculated and visualized using SynergyFinder plus software (highest single agent [HSA] reference model). Red regions, synergism; white, additive effect; green, antagonism. (B) 3D matrix plot revealing the effect of the drug combination (crizotinib plus navitoclax; synergism, additive effects or antagonism) in L82 cells calculated and visualized using SynergyFinder plus software (HSA reference model). Red regions, synergism; white, additive effect; green, antagonism. (C) 3D matrix plot revealing the effect of the drug combination (crizotinib plus navitoclax; synergism, additive effects or antagonism) in IL-69 PDX-Dline calculated and visualized using SynergyFinder plus software (has reference model). Red regions, synergism; white, additive effect; green, antagonism. (D) 3D matrix plot revealing the effect of the drug combination (crizotinib plus venetoclax; synergism, additive effects or antagonism) in SUPM2 cells calculated and visualized using SynergyFinder plus software (HSA reference model). Red regions, synergism; white, additive effect; green, antagonism. (E) 3D matrix plot revealing the effect of the drug combination (crizotinib plus venetoclax; synergism, additive effects, or antagonism) in IL-79 PDX-Dline calculated and visualized using SynergyFinder plus software (HSA reference model). Red regions, synergism; white, additive effect; green, antagonism. (F) Bar plot reporting the percent viability assessed by CellTiter-Glo assay of L82 cells transduced with BCL2 sh1 and treated for 72 hours with crizotinib (50 nM), in the presence or absence of doxycycline. P values were estimated with 2-way ANOVA test using GraphPad software (∗P < .05; ∗∗P < .01; ∗∗∗P < .001; ∗∗∗∗P < .0001). (G) Bar plot reporting the viability assessed by CellTiter-Glo assay of L82 cells transduced with BCL2 sh2 and treated for 72 hours with crizotinib (50 nM), in the presence or absence of doxycycline. P values were estimated with 2-way ANOVA test using GraphPad software (∗P < .05; ∗∗P < .01; ∗∗∗P < .001; ∗∗∗∗P < .0001). (H) Heat map reporting the percentage of PI+ cells of 9 PTCL PDX-Dlines treated for 72 hours with crizotinib and/or venetoclax at the indicated concentrations (y-axis). (I) Heat map reporting the percentage of PI+ cells of 9 PTCL PDX-Dlines treated for 72 hours with crizotinib and/or DT2216 at the indicated concentrations (y-axis). (J) 3D matrix plot revealing the effect of the drug combination (ruxolitinib plus navitoclax; synergism, additive effects, or antagonism) in MAC1 cells calculated and visualized using SynergyFinder plus software (has reference model). Red regions, synergism; white, additive effect; green, antagonism. (K) Synergy-sensitivity dot plot for all the drug combinations tested in ALCL cell lines and PDX-Dlines. HSA reference model. RUXO, ruxolitinib; VEN, venetoclax.
BH3 mimetics synergize with crizotinib in ALK+ ALCL. (A) Three-dimensional (3D) matrix plot revealing the effect of the drug combination (crizotinib plus navitoclax; synergism, additive effects or antagonism) in SUPM2 cells calculated and visualized using SynergyFinder plus software (highest single agent [HSA] reference model). Red regions, synergism; white, additive effect; green, antagonism. (B) 3D matrix plot revealing the effect of the drug combination (crizotinib plus navitoclax; synergism, additive effects or antagonism) in L82 cells calculated and visualized using SynergyFinder plus software (HSA reference model). Red regions, synergism; white, additive effect; green, antagonism. (C) 3D matrix plot revealing the effect of the drug combination (crizotinib plus navitoclax; synergism, additive effects or antagonism) in IL-69 PDX-Dline calculated and visualized using SynergyFinder plus software (has reference model). Red regions, synergism; white, additive effect; green, antagonism. (D) 3D matrix plot revealing the effect of the drug combination (crizotinib plus venetoclax; synergism, additive effects or antagonism) in SUPM2 cells calculated and visualized using SynergyFinder plus software (HSA reference model). Red regions, synergism; white, additive effect; green, antagonism. (E) 3D matrix plot revealing the effect of the drug combination (crizotinib plus venetoclax; synergism, additive effects, or antagonism) in IL-79 PDX-Dline calculated and visualized using SynergyFinder plus software (HSA reference model). Red regions, synergism; white, additive effect; green, antagonism. (F) Bar plot reporting the percent viability assessed by CellTiter-Glo assay of L82 cells transduced with BCL2 sh1 and treated for 72 hours with crizotinib (50 nM), in the presence or absence of doxycycline. P values were estimated with 2-way ANOVA test using GraphPad software (∗P < .05; ∗∗P < .01; ∗∗∗P < .001; ∗∗∗∗P < .0001). (G) Bar plot reporting the viability assessed by CellTiter-Glo assay of L82 cells transduced with BCL2 sh2 and treated for 72 hours with crizotinib (50 nM), in the presence or absence of doxycycline. P values were estimated with 2-way ANOVA test using GraphPad software (∗P < .05; ∗∗P < .01; ∗∗∗P < .001; ∗∗∗∗P < .0001). (H) Heat map reporting the percentage of PI+ cells of 9 PTCL PDX-Dlines treated for 72 hours with crizotinib and/or venetoclax at the indicated concentrations (y-axis). (I) Heat map reporting the percentage of PI+ cells of 9 PTCL PDX-Dlines treated for 72 hours with crizotinib and/or DT2216 at the indicated concentrations (y-axis). (J) 3D matrix plot revealing the effect of the drug combination (ruxolitinib plus navitoclax; synergism, additive effects, or antagonism) in MAC1 cells calculated and visualized using SynergyFinder plus software (has reference model). Red regions, synergism; white, additive effect; green, antagonism. (K) Synergy-sensitivity dot plot for all the drug combinations tested in ALCL cell lines and PDX-Dlines. HSA reference model. RUXO, ruxolitinib; VEN, venetoclax.
To strengthen our data, we stably transduced L82 cells with 2 constructs carrying inducible shRNAs for BCL2 (shBCL2_1 and shBCL2_2). The functional knockdown of BCL2 at the messenger RNA (supplemental Figure 6E-F) and protein level (supplemental Figure 6G) determined a small reduction of viability (supplemental Figure 6H-I) and increased sensitivity to crizotinib (supplemental Figure 6F-G,J-K).
Next, we tested the combination of crizotinib plus BCL-XL (A1331852) or MCL1 (S63845) targeting compounds. We found that the combinations were synergistic (supplemental Figure 6L-O; supplemental Table 5). We also used 9 PDX-Dlines to study the combinations of crizotinib plus venetoclax, DT2216 (BCL-XL degrader), or AZD5991 (MCL1 inhibitor) and detected increased effects on ALK+ ALCL compared with ALK– ALCL and PTCL-NOS (not otherwise specified) models (Figure 6H-I; supplemental Figure 6P).
The activation of the JAK/STAT3 pathway is fundamental for the pathogenesis of ALK+ and ALK– ALCL.20,31,62 Therefore, we wondered whether the combination of navitoclax with the JAK1/2 inhibitor ruxolitinib could be synergic. As found in Figure 6J, JAK inhibition was synergic with navitoclax in MAC1 and, to a lesser extent, in TLBR1 cells (supplemental Figure 6Q; supplemental Table 5). In line, we detected synergism when we tested ruxolitinib plus navitoclax/venetoclax in ALK+ ALCL cells, except for the combo ruxolitinib plus venetoclax in SUPM2 (supplemental Figure 6R-U; supplemental Table 5). Last, we computed the CSS (combination sensitivity scores) and plotted together with the synergy score. As reported in Figure 6K and supplemental Table 5, the most effective combination was the crizotinib plus navitoclax in L82. All the other combinations tested were synergistic, with a slightly increased effect when we used navitoclax vs venetoclax. The only poorly effective combination was the ruxolitinib plus venetoclax in SUPM2.
Our data revealed that ALK inhibition synergized with anti-apoptotic protein inactivation in ALK+ ALCL cells.
BH3 mimetics overcome the stroma-mediated rescue of crizotinib treatment in ALK+ ALCL
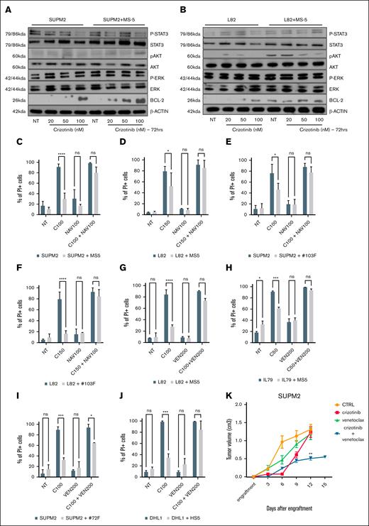
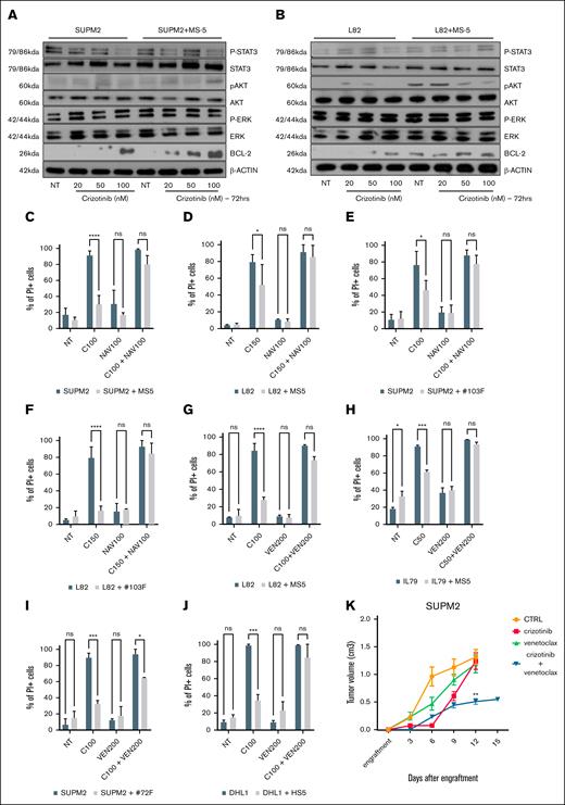
First, we demonstrated that crizotinib treatment for 72 hours of ALK+ ALCL cells determined the hyperexpression of BCL2 at the protein and messenger RNA levels (Figure 7A-B; supplemental Figure 7A-B). Furthermore, BCL2 levels further increased when cells were cocultured with MS-5, together with the hyperphosphorylation of AKT, whereas BCL-XL and extracellular signal-regulated kinase (ERK) activation levels were mostly unchanged. Cocultured ALK+ ALCL cells slightly decreased STAT3 dephosphorylation compared with matched cells cultured alone and exposed to 100 nM of crizotinib (Figure 7A-B; supplemental Figure 7C-D), whereas Bcl-2 interacting mediator of cell death (BIM) and p53 upregulated modulator of apoptosis (PUMA) expression increased on treatment, a phenotype partially mitigated in coculture (supplemental Figure 7C-F). ALK phosphorylation was abolished on 12 hours of crizotinib (supplemental Figure 7G-H) but was restored 72 hours after treatment (supplemental Figure 7E-F).
BH3 mimetics overcomes stromal protection to crizotinib in ALK+ ALCL cells. (A) Western blot analysis revealing the relative expression of the indicated (phospho)proteins in SUPM2 cells cultured alone or in the presence of MS-5 and treated with crizotinib (NT, 20-50-100 nM) for 72 hours. (B) Western blot analysis revealing the relative expression of the indicated (phospho)proteins in L82 cells cultured alone or in the presence of MS-5 and treated with crizotinib (NT, 20-50-100 nM) for 72 hours. (C) Bar plot reporting the percent viability assessed by propidium iodide (PI) incorporation in SUPM2 cells cultured alone or in the presence of MS-5 and treated with crizotinib (100 nM) and/or navitoclax (100 nM) for 72 hours. P values were estimated with 2-way ANOVA test using GraphPad software (∗P < .05; ∗∗P < .01; ∗∗∗P < .001; ∗∗∗∗P < .0001). (D) Bar plot reporting the percent viability assessed by PI incorporation in L82 cells cultured alone or in the presence of MS-5 and treated with crizotinib (150 nM) and/or navitoclax (100 nM) for 72 hours. P values were estimated with 2-way ANOVA test using GraphPad software (∗P < .05; ∗∗P < .01; ∗∗∗P < .001; ∗∗∗∗P < .0001). (E) Bar plot reporting the percent viability assessed by PI incorporation in SUPM2 cells cultured alone or in the presence of F103 cells and treated with crizotinib (100 nM) and/or navitoclax (100 nM) for 72 hours. P values were estimated with 2-way ANOVA test using GraphPad software (∗P < .05; ∗∗P < .01; ∗∗∗P < .001; ∗∗∗∗P < .0001). (F) Bar plot reporting the percent viability assessed by PI incorporation in L82 cells cultured alone or in the presence of F103 cells and treated with crizotinib (150 nM) and/or navitoclax (100 nM) for 72 hours. P values were estimated with 2-way ANOVA test using GraphPad software (∗P < .05; ∗∗P < .01; ∗∗∗P < .001; ∗∗∗∗P < .0001). (G) Bar plot reporting the percent viability assessed by PI incorporation in L82 cells cultured alone or in the presence of MS-5 and treated with crizotinib (150 nM) and/or venetoclax (200 nM) for 72 hours. P values were estimated with 2-way ANOVA test using GraphPad software (∗P < .05; ∗∗P < .01; ∗∗∗P < .001; ∗∗∗∗P < .0001). (H) Bar plot reporting the percent viability assessed by PI incorporation in IL-79 PDX-Dline cultured alone or in the presence of MS-5 and treated with crizotinib (50 nM) and/or venetoclax (200 nM) for 72 hours. P values were estimated with 2-way ANOVA test using GraphPad software (∗P < .05; ∗∗P < .01; ∗∗∗P < .001; ∗∗∗∗P < .0001). (I) Bar plot reporting the percent viability assessed by PI incorporation in SUPM2 cells cultured alone or in the presence of F72 and treated with crizotinib (100 nM) and/or venetoclax (200 nM) for 72 hours. P values were estimated with 2-way ANOVA test using GraphPad software (∗P < .05; ∗∗P < .01; ∗∗∗P < .001; ∗∗∗∗P < .0001). (J) Bar plot reporting the percent viability assessed by PI incorporation in DHL1 cells cultured alone or in the presence of HS-5 and treated with crizotinib (100 nM) and/or venetoclax (200 nM) for 72 hours. P values were estimated with 2-way ANOVA test using GraphPad software (∗P < .05; ∗∗P < .01; ∗∗∗P < .001; ∗∗∗∗P < .0001). (K) Antitumoral effect of crizotinib, venetoclax, or combinations in SUPM2 xenografts (6-12 xenografts per group). Error bars represent standard error of the mean (∗P < .05; ∗∗P < .001; ∗∗∗P < .001; ∗∗∗∗P < .0001). CTRL, control; ns, not significant.
BH3 mimetics overcomes stromal protection to crizotinib in ALK+ ALCL cells. (A) Western blot analysis revealing the relative expression of the indicated (phospho)proteins in SUPM2 cells cultured alone or in the presence of MS-5 and treated with crizotinib (NT, 20-50-100 nM) for 72 hours. (B) Western blot analysis revealing the relative expression of the indicated (phospho)proteins in L82 cells cultured alone or in the presence of MS-5 and treated with crizotinib (NT, 20-50-100 nM) for 72 hours. (C) Bar plot reporting the percent viability assessed by propidium iodide (PI) incorporation in SUPM2 cells cultured alone or in the presence of MS-5 and treated with crizotinib (100 nM) and/or navitoclax (100 nM) for 72 hours. P values were estimated with 2-way ANOVA test using GraphPad software (∗P < .05; ∗∗P < .01; ∗∗∗P < .001; ∗∗∗∗P < .0001). (D) Bar plot reporting the percent viability assessed by PI incorporation in L82 cells cultured alone or in the presence of MS-5 and treated with crizotinib (150 nM) and/or navitoclax (100 nM) for 72 hours. P values were estimated with 2-way ANOVA test using GraphPad software (∗P < .05; ∗∗P < .01; ∗∗∗P < .001; ∗∗∗∗P < .0001). (E) Bar plot reporting the percent viability assessed by PI incorporation in SUPM2 cells cultured alone or in the presence of F103 cells and treated with crizotinib (100 nM) and/or navitoclax (100 nM) for 72 hours. P values were estimated with 2-way ANOVA test using GraphPad software (∗P < .05; ∗∗P < .01; ∗∗∗P < .001; ∗∗∗∗P < .0001). (F) Bar plot reporting the percent viability assessed by PI incorporation in L82 cells cultured alone or in the presence of F103 cells and treated with crizotinib (150 nM) and/or navitoclax (100 nM) for 72 hours. P values were estimated with 2-way ANOVA test using GraphPad software (∗P < .05; ∗∗P < .01; ∗∗∗P < .001; ∗∗∗∗P < .0001). (G) Bar plot reporting the percent viability assessed by PI incorporation in L82 cells cultured alone or in the presence of MS-5 and treated with crizotinib (150 nM) and/or venetoclax (200 nM) for 72 hours. P values were estimated with 2-way ANOVA test using GraphPad software (∗P < .05; ∗∗P < .01; ∗∗∗P < .001; ∗∗∗∗P < .0001). (H) Bar plot reporting the percent viability assessed by PI incorporation in IL-79 PDX-Dline cultured alone or in the presence of MS-5 and treated with crizotinib (50 nM) and/or venetoclax (200 nM) for 72 hours. P values were estimated with 2-way ANOVA test using GraphPad software (∗P < .05; ∗∗P < .01; ∗∗∗P < .001; ∗∗∗∗P < .0001). (I) Bar plot reporting the percent viability assessed by PI incorporation in SUPM2 cells cultured alone or in the presence of F72 and treated with crizotinib (100 nM) and/or venetoclax (200 nM) for 72 hours. P values were estimated with 2-way ANOVA test using GraphPad software (∗P < .05; ∗∗P < .01; ∗∗∗P < .001; ∗∗∗∗P < .0001). (J) Bar plot reporting the percent viability assessed by PI incorporation in DHL1 cells cultured alone or in the presence of HS-5 and treated with crizotinib (100 nM) and/or venetoclax (200 nM) for 72 hours. P values were estimated with 2-way ANOVA test using GraphPad software (∗P < .05; ∗∗P < .01; ∗∗∗P < .001; ∗∗∗∗P < .0001). (K) Antitumoral effect of crizotinib, venetoclax, or combinations in SUPM2 xenografts (6-12 xenografts per group). Error bars represent standard error of the mean (∗P < .05; ∗∗P < .001; ∗∗∗P < .001; ∗∗∗∗P < .0001). CTRL, control; ns, not significant.
Then, we tested the combination of crizotinib and navitoclax in ALK+ ALCL cells in the presence or absence of stromal elements. MS-5 cells significantly reduced crizotinib-induced cell death in SUPM2 and L82 cells. However, the simultaneous treatment with a sublethal dose of navitoclax almost totally reverted the MS-5–mediated protection (Figure 7C-D). Similar results were obtained using fibroblasts (F103; Figure 7E-F). Next, we demonstrated that the combinations of crizotinib with compounds specifically targeting BCL2 (venetoclax; Figure 7G-J; supplemental Figure 7I-Q), BCL-XL (A1331852; supplemental Figure 7R-S), and MCL1 (S63845; supplemental Figure 7T-U) abolished the protection mediated by different kinds of stromal cells (MS-5, F72, F89, HS-5) on ALK+ ALCL cell lines and PDX-Dlines exposed to crizotinib. Last, we reported the synergism of the crizotinib plus venetoclax combination in vivo in SUPM2 xenografts (Figure 7K).
These findings demonstrated that the cotargeting of ALK and anti-apoptotic proteins abolished the microenvironment-mediated persistence of lymphoma cells after crizotinib.
Discussion
The development of eradicating therapies for patients with ALCL represents a medical need.18,25,28,88-90
Here, we investigated the intrinsic and extrinsic mechanisms driving persistence to crizotinib in ALK+ ALCL cells. We demonstrated the protective role of CAFs on different treatments in ALCL and the synergism of the pharmacologic combination of ALK inhibition with BH3 mimetics to abolish crizotinib tolerance in ALK+ ALCL.
Although earlier studies and clinical data demonstrated the efficacy of crizotinib for the treatment of patients with ALK-driven malignancies,13,16,19 relapsed/resistant phenotypes represent unmanageable issues.91 Resistance mechanisms responsible of refractoriness to crizotinib in cancer have been reported.24,25,28,92-94 However, these require time and are less likely implemented within the timeframe necessary to produce cancer cell killing by crizotinib.
In this regard, cancer cells undergo rapid, plastic, and stochastic molecular changes fostering tolerance to drugs, arising the generation of clones responsible of the relapsed/resistant phenotypes.36
TME has been reported to participate in drug resistance/persistence, favoring the establishment of protective niches limiting drug efficacy and accessibility.95,96 We recently reported the mechanisms involved in the protection mediated by endothelial cells to multiple drugs in T-cell acute lymphoblastic leukemia.72 Mastini et al94 described the importance of the CCR7-PI3Kδ axis driven by the interaction of ALK+ ALCL and endothelial cells to persist crizotinib treatment.
Here, we demonstrated that stromal cells protected ALCL cells from the exposure to different drugs. We found that murine (MS-5) and human (fibroblast and HS-5) stromal cells rescued ALK+ and ALK– ALCL cells from the treatment with crizotinib and ruxolitinib, respectively. Several drugs have been proposed for the clinical management of patients with PTCL, belonging to epigenomic modulators (HDAC inhibitors), proteasome, and PI3Kδ inhibitors.55,57,88,97,98 For these compounds, we did not detect strong protection by stromal cells, except for selected cases (eg, belinostat in FEPD cells). It is possible that other microenvironment elements could participate in rescuing lymphoma cells from these drugs, including that different lymphoma (epi)genomic and/or transcriptomic makeups dictate diverse education of stromal cells, propelling patient-tailored approaches.
When we tested navitoclax and venetoclax, we found that ALK+ ALCL, bearing low BCL2 basal levels,83,99 was poorly sensitive. In contrary, ALK– ALCL cells, expressing BCL2, responded to BH3 mimetics, and drug efficacy was rescued when lymphoma cells were cocultured with MS-5. Importantly, ALK+ ALCL cells exposed to crizotinib upregulated BCL2,100 a phenotype mediated by intrinsic and extrinsic signals.
In line with these last data, we demonstrated that a complex bidirectional transcriptomic rewiring characterizes crizotinib persistence in ALK+ ALCL. Furthermore, we predicted in silico the ligand (stroma)-receptor (lymphoma) interactions established in the presence of crizotinib and validated the role of the FGF/FGFR and PDGF/PDGFR activation. At the single-cell level, we identified a cluster of lymphoma cells enriched on crizotinib treatment in ALK+ ALCL PDX. Importantly, this cluster displayed FGFR/PDGFR upregulation and a downregulation of apoptosis, corroborating the hypothesis that ALK+ ALCL cells expose a vulnerability to anti-apoptotic process inhibition in the presence of crizotinib. On this line, we tested the combination of BH3 mimetics (or BCL2 knockdown) with crizotinib and detected a strong synergistic effect in ALK+ ALCL cell lines and PDX-Dlines. BCL2/BCL-XL/BCL-W inhibition was more effective, suggesting that multiple anti-apoptotic proteins could contribute to the phenotype. Finally, we reported that the BCL2 upregulation in crizotinib-treated ALK+ ALCL cells was intrinsic and extrinsic mediated and that the cotargeting of ALK and anti-apoptotic proteins abolished the rescue mediated by stromal cells on lymphoma cells on ALK inhibition. We also found that the combination of crizotinib and venetoclax was effective in vivo.
In conclusion, we dissected the intrinsic and extrinsic mechanisms responsible for crizotinib persistence in ALK+ ALCL. We focused on the hyperactivation of the anti-apoptotic machinery in ALK+ ALCL and demonstrated that this represents a targetable liability of crizotinib-treated lymphoma cells. We predict that these findings, after appropriate confirmation in the preclinical setting and corroborated by additional literature reporting the synergy of TKIs and BH3 mimetics,101-107 will prompt the implementation of regimens combining crizotinib and BH3 mimetics to eradicate ALK+ lymphoma. We anticipate that the possible translation of the combination of crizotinib and venetoclax to the clinic will be facilitated because these drugs are already approved for different indications.66,84-87,108,109
Acknowledgments
The authors are grateful to the next-generation sequencing (NGS) and flow cytometry facilities, funded by Progetto Dipartimento di Eccellenza 2018-2022, Legge 11 dicembre 2016, n. 232 to the Department of Molecular Medicine and Medical Biotechnology, University of Naples Federico II, Naples, Italy, for supporting high-throughput sequencing and high-throughput flow cytometry experiments for this study. The authors also thank Marialuisa Alessandra Vecchione (Department of Molecular Medicine and Medical Biotechnology, University of Naples Federico II, Naples, Italy) for her support in flow cytometry experiments. Furthermore, the authors are grateful to the Weill Cornell Medical College Epigenomics Core Facility for single-cell NGS library preparation and sequencing for this study. The visual abstract was created with BioRender.com. Verde S. (2025). https://BioRender.com/2an7c2e.
This work was supported by the Rita-Levi Montalcini grant from the Italian Ministry of University and Research (MIUR; D.F.); PNRR-MUR NextGenerationEU cod. CN00000041-CUP E63C22000940007, and NextGenerationEU MIUR PRIN 2022F3ZKJF (G.C.); PNRR-MUR NextGenerationEU project MNESYS (PE0000006; G.M.); NextGenerationEU MIUR PRIN 2022-M5LBKP and NextGenerationEU cod. P2022N28FJ PRIN-PNRR (C.Q.); the Italian Association for Cancer Research (AIRC, Milan, Italy) MFAG 2023 ID 28974 (V.F.); the AIRC, Metastases 5x1000 Special Program, grant 21198 (R.F.); CA229086, CA229100, LLS 7011-16, departmental funds and the Sandra and Edward Meyer Cancer Fund (G.I.); Post-Doctoral Research Fellowship (L.V.C.) by American-Italian Cancer Foundation; and National Grant Progetti di Rilevante Interesse Nazionale 2022 (project number 2022H4ZSCL; P.Z.).
Authorship
Contribution: C.P. contributed to conceptualization, methodology, formal analysis, and writing of the original draft and its reviewing and editing; P.Z. contributed to conceptualization, methodology, formal analysis, and reviewing and editing of the manuscript; L.V.C. contributed to conceptualization, methodology, formal analysis, and writing of the original draft; L.Y. contributed to software and formal analysis; M. Moretti, G.P., G.D.L., M. Mascolo, S.V., A.F., M.I., S.M., and C.K. contributed to methodology; A.T. contributed to methodology and formal analysis; A.A. and C.Q. contributed to methodology and reviewing and editing of the manuscript; A.C. contributed to reviewing and editing of the manuscript; P.S. contributed to methodology; A.F.C., G.M., and E.D.S. contributed to conceptualization and reviewing and editing of the manuscript; V.F. contributed to conceptualization, methodology, reviewing and editing of the manuscript, and funding acquisition; R.F. contributed to conceptualization, reviewing and editing of the manuscript, and funding acquisition; G.I. and G.C. contributed to conceptualization, reviewing and editing of the manuscript, and funding acquisition; and D.F. contributed to conceptualization, methodology, formal analysis, writing of the original draft and its reviewing and editing, funding acquisition, and project administration.
Conflict-of-interest disclosure: The authors declare no competing financial interests.
Correspondence: Danilo Fiore, Department of Molecular Medicine and Medical Biotechnology, University of Naples Federico II, Via Pansini 5, 80131 Naples, Italy; email: danilo.fiore@unina.it.
References
Author notes
RNA sequencing raw data have been deposited in the European Molecular Biology Laboratory - European Bioinformatics Institute database (https://www.ebi.ac.uk/biostudies/ArrayExpress/studies/E-MTAB-14526?query=e-mtab-14526; accession number E-MTAB-14526).
Data are available on request from the corresponding author, Danilo Fiore (danilo.fiore@unina.it).
The full-text version of this article contains a data supplement.







![BH3 mimetics synergize with crizotinib in ALK+ ALCL. (A) Three-dimensional (3D) matrix plot revealing the effect of the drug combination (crizotinib plus navitoclax; synergism, additive effects or antagonism) in SUPM2 cells calculated and visualized using SynergyFinder plus software (highest single agent [HSA] reference model). Red regions, synergism; white, additive effect; green, antagonism. (B) 3D matrix plot revealing the effect of the drug combination (crizotinib plus navitoclax; synergism, additive effects or antagonism) in L82 cells calculated and visualized using SynergyFinder plus software (HSA reference model). Red regions, synergism; white, additive effect; green, antagonism. (C) 3D matrix plot revealing the effect of the drug combination (crizotinib plus navitoclax; synergism, additive effects or antagonism) in IL-69 PDX-Dline calculated and visualized using SynergyFinder plus software (has reference model). Red regions, synergism; white, additive effect; green, antagonism. (D) 3D matrix plot revealing the effect of the drug combination (crizotinib plus venetoclax; synergism, additive effects or antagonism) in SUPM2 cells calculated and visualized using SynergyFinder plus software (HSA reference model). Red regions, synergism; white, additive effect; green, antagonism. (E) 3D matrix plot revealing the effect of the drug combination (crizotinib plus venetoclax; synergism, additive effects, or antagonism) in IL-79 PDX-Dline calculated and visualized using SynergyFinder plus software (HSA reference model). Red regions, synergism; white, additive effect; green, antagonism. (F) Bar plot reporting the percent viability assessed by CellTiter-Glo assay of L82 cells transduced with BCL2 sh1 and treated for 72 hours with crizotinib (50 nM), in the presence or absence of doxycycline. P values were estimated with 2-way ANOVA test using GraphPad software (∗P < .05; ∗∗P < .01; ∗∗∗P < .001; ∗∗∗∗P < .0001). (G) Bar plot reporting the viability assessed by CellTiter-Glo assay of L82 cells transduced with BCL2 sh2 and treated for 72 hours with crizotinib (50 nM), in the presence or absence of doxycycline. P values were estimated with 2-way ANOVA test using GraphPad software (∗P < .05; ∗∗P < .01; ∗∗∗P < .001; ∗∗∗∗P < .0001). (H) Heat map reporting the percentage of PI+ cells of 9 PTCL PDX-Dlines treated for 72 hours with crizotinib and/or venetoclax at the indicated concentrations (y-axis). (I) Heat map reporting the percentage of PI+ cells of 9 PTCL PDX-Dlines treated for 72 hours with crizotinib and/or DT2216 at the indicated concentrations (y-axis). (J) 3D matrix plot revealing the effect of the drug combination (ruxolitinib plus navitoclax; synergism, additive effects, or antagonism) in MAC1 cells calculated and visualized using SynergyFinder plus software (has reference model). Red regions, synergism; white, additive effect; green, antagonism. (K) Synergy-sensitivity dot plot for all the drug combinations tested in ALCL cell lines and PDX-Dlines. HSA reference model. RUXO, ruxolitinib; VEN, venetoclax.](https://ash.silverchair-cdn.com/ash/content_public/journal/bloodadvances/9/19/10.1182_bloodadvances.2024015322/2/m_blooda_adv-2024-015322-gr6.jpeg?Expires=1764965568&Signature=D9ZW2eKxb0Qm1cQEM4J7I86xUUmOJScqyWgHhskoYFJAGBp-RVRbl~wPKifSTMYSYykkRGAZPq9hSkKD2BhDzfmIBPjM0ro3xw8D1q~FROVTa6MjU0nVcI~qLv6tJEQ8jxk1HB807brvCgHy8dcAU36pbjNRMuuB7eknbocvx9i38CH~Z2XeZdiyYqzt~xMJjlUQ~h82622kd3f1J0vnCpT2bayMZtZPQoFA1CV-l0WxgPqm0EuJDUVCKNSLEPQlqt0R-xSEqgDN3Q-VEFx7lYtm5W8-LcUAXqdI1MZjYCUUjDjsiastCh1k--CZPFtBnyAsLBfoMLOhXPqErmZRuQ__&Key-Pair-Id=APKAIE5G5CRDK6RD3PGA)
