Key Points
DNMT3Amt CH is associated with an age- and comorbidity-independent negative impact on COVID-19–related inflammatory outcomes and survival.
The negative impact of DNMT3Amt CH in COVID-19 is secondary to epigenetic transcriptional priming, resulting in overexpression of IL32.
Visual Abstract
DNMT3A and TET2 are epigenetic regulator genes commonly mutated in age-related clonal hematopoiesis (CH). Despite having opposed epigenetic functions, these mutations are associated with increased all-cause mortality and a low risk for progression to hematologic neoplasms. Although individual impacts on the epigenome have been described using different model systems, the phenotypic complexity in humans remains to be elucidated. Here, we make use of a natural inflammatory response occurring during coronavirus disease 2019 (COVID-19), to understand the association of these mutations with inflammatory morbidity (acute respiratory distress syndrome [ARDS]) and mortality. We demonstrate the age-independent, negative impact of DNMT3A mutant (DNMT3Amt) CH on COVID-19–related ARDS and mortality. Using single-cell proteogenomics we show that DNMT3A mutations involve myeloid and lymphoid lineage cells. Using single-cell multiomics sequencing, we identify cell-specific gene expression changes associated with DNMT3A mutations, along with significant epigenomic deregulation affecting enhancer accessibility, resulting in overexpression of interleukin-32 (IL-32), a proinflammatory cytokine that can result in inflammasome activation in monocytes and macrophages. Finally, we show with single-cell resolution that the loss of function of DNMT3A is directly associated with increased chromatin accessibility in mutant cells. Hence, we demonstrate the negative prognostic impact of DNMT3Amt CH on COVID-19–related ARDS and mortality. DNMT3Amt CH in the context of COVID-19, was associated with inflammatory transcriptional priming, resulting in overexpression of IL32. This overexpression was secondary to increased chromatic accessibility, specific to DNMT3Amt CH cells. DNMT3Amt CH can thus serve as a potential biomarker for adverse outcomes in COVID-19.
Introduction
DNMT3A and TET2 are key epigenetic regulator genes with opposing effects on DNA methylation. DNMT3A is responsible for the de novo conversion of cytosine (C) to methylcytosine (mC), resulting in gene silencing, whereas TET2 catalyzes the conversion of mC to 5-hydroxy-mC and subsequent oxidative metabolites, resulting in gene activation.1DNMT3A and TET2 are the 2 most frequently mutated genes in age-related clonal hematopoiesis (CH; >70%) and, in spite of opposing epigenetic effects, have a convergent impact on hematopoietic stem and progenitor cell (HSPC) fitness, inflammaging, low rates of progression to hematologic neoplasms, and increased all-cause mortality.2-4 In CH, TET2 mutations have been associated with a myeloid lineage bias, whereas DNMT3A mutations have a broader distribution, affecting myeloid and lymphoid lineage cells.5
Severe acute respiratory syndrome coronavirus 2 (SARS-CoV-2), the pathogen responsible for coronavirus disease 2019 (COVID-19), has resulted in an ongoing pandemic associated with significant morbidity, mortality, and long-term sequelae.6-8 Although infections can vary from asymptomatic carrier states to severe cytokine release syndrome (CRS), acute respiratory distress syndrome (ARDS), and associated multi-organ dysfunction syndrome, reasons for clinical heterogeneity have partially been investigated, with several viral and host factors congruently being involved.9
In a cohort of 515 patients with COVID-19, CH was associated with severe COVID-19 outcomes, including increased mortality.10 However, many of these patients had underlying malignancies, with several getting chemotherapy/immunotherapy, and, except for a nonsignificant trend with PPM1D mutations, there were no clear mutational associations detected.10 In a subsequent study of patients without cancer, CH was identified in 33% of 568 patients affected by COVID-19, with DNMT3A and TET2 mutant (DNMT3Amt and TET2mt, respectively) CH being most frequent. In this study, neither the presence of DNMT3Amt/TET2mt CH, nor their variant allele fractions (VAFs) affected COVID-19–related outcomes.11 In the referenced study, cancer prevalence information was missing in 42% of individuals, whereas baseline immunodeficiency information was missing on 49% of individuals. Samples from nonhospitalized patients were obtained from Italy and the United States, whereas samples from hospitalized patients were obtained from the United Kingdom.11 This potentially could introduce heterogeneity in viral- and host-specific factors that could affect outcomes. In addition, studies with smaller sample sizes and varying COVID-19 severity have demonstrated similar prevalence rates of CH, with variable impact on outcomes, underscoring the need for further clarity.12,13
In our study, we demonstrate an age- and comorbidity-independent adverse impact of DNMT3Amt CH on COVID-19–related ARDS and overall survival (OS). DNMT3Amt CH was the most frequent CH subtype, with DNA methylation studies showing a decrease in CpG site DNA methylation. Single-cell proteogenomics indicated that DNMT3A mutations were distributed across lymphoid and myeloid lineage cells. Single-cell transcriptomics demonstrated an increased expression of interleukin-32 (IL-32), originating largely from natural killer (NK) and T lymphocytes. Finally, using a combination of single-cell multiome and genotyping of targeted loci with chromatin accessibility (GoTChA) analyses, we identify putative epigenetic mechanisms regulating this response.
Methods
This study was conducted at the Mayo Clinic Minnesota, and patients were selected from the COVID-19 research biobank. We only included patients that were residents of Olmsted County, in which Mayo Clinic Minnesota is located. All patients included in the study were diagnosed with COVID-19 infected by the alpha strain of Sars-CoV-2 and were seen at Mayo Clinic for further management. Appropriate institutional review board–approved consent measures were applied (institutional review board numbers 20-005400 and 16-004173), usually within 24 hours after COVID-19 diagnosis, and blood samples were collected within 24 hours of consent for experimental studies. Target capture CH assay for bulk sequencing was performed on DNA extracted from peripheral blood mononuclear cells (PBMCs) with error correction. Given that the use of PBMC excludes most neutrophils present in a sample, we acknowledge that some of our data are limited by incomplete profiling of neutrophil responses. Libraries were constructed as previously described.14 For this paper, CH was operationally defined by the presence of somatic variants in myeloid driver genes, detected in hematopoietic cells, at a VAF of ≥2%.15 The median sequencing coverage was 1500×.
Single-cell DNA sequencing and proteogenomics was performed on PBMCs using the Mission Bio Tapestri platform according to the manufacturer’s specifications. Libraries were pooled for sequencing on an Illumina NovaSeq 6000 SP. Reads were processed using the Tapestri Pipeline followed by Tapestri Insights and Mosaic Python package. After rigorous quality control, the antibody-derived tag count profiles of the Tapestri single-cell proteogenomic data were normalized using the “dsb” protocol.16 To identify cell types, we compared antibody-derived tag count profiles of the Tapestri data with that of a reference cellular indexing of transcriptomes and epitopes sequencing data using Azimuth reference.17
Single-cell RNA sequencing (scRNA-seq) and 10x Genomics Multiome assays were performed on PBMCs. The protocols are described in detail in supplemental Methods. Sequenced reads from the droplet libraries were processed using 10x Genomics Cell Ranger18 and Cell Ranger ARC, respectively. Doublet prediction on scRNA-seq data was done using Scrublet.19 Downstream processing was done using Seurat and Signac. 20,21 Cell type identification for scRNA-seq data was done with SingleR using immune data from Celldex as reference.22,23 For the single-cell multiome data, cell type identification was done by using Azimuth algorithm to map the single-cell multiome gene expression (GEX) data to the scRNA-seq data, then transferring labels from the scRNA-seq data to the single-cell multiome data. Motif enrichments in peaks were estimated using chromVAR enrichment scores on the JASPAR2020 motif matrix set.24,25 Enrichment of binding sites of DNA binding proteins at specific sites of interest was calculated using the R package ReMapEnrich.26 Coaccessibility scores between pairs of peaks were calculated using Cicero.27
DNA methylation profiling was performed by bisulfite treatment using the TrueMethyl oxBS Module on PBMCs. The TrueMethyl-converted DNA samples were then processed through the Illumina Infinium MethylationEPIC BeadChip array protocol. Subset-quantile within array normalization was performed on the data using the R package minfi.28,29 CpG site relation within chromatin states was annotated using bedtools to the genome annotations provided for PBMCs by the Roadmap Epigenomics project.30 Gene Ontology analysis was performed using genomic regions enrichment of activations tool (GREAT).31
GoTChA assay was performed following the published protocol.32 Primers were designed to amplify genotyping fragment (DNMT3A R882). The libraries were sequenced using NovaSeq 6000. Sequenced data were analyzed using in-house scripts. Olink Explore 1536 panel assay was used to quantify serum protein targets, as previously described.33
OS estimates were calculated using the Kaplan-Meier method, and group comparisons were conducted using the log-rank test. We used proportional hazards regression models to adjust the time-to-event analyses for age at diagnosis, sex, and the presence of comorbidities. The forest plots were made based on Poisson regression models fit to compare the numbers of different cell types across groups. The incidence rate ratio was calculated to demonstrate whether DNMT3Amt samples had a differential incidence or count of a specific cell type vs those without the mutation.
Results
DNMT3Amt CH in patients with COVID-19 is associated with and age- and comorbidity-independent mortality
A cohort of 243 community-based patients with COVID-19 (alpha strain) was included in the study, with a median age of 60 years (range, 19-99), of whom 72 (29.6%) patients had evidence of CH (supplemental Table 1; Figure 1A). Apart from the fact that patients with both COVID-19 and CH were older (median age for CH with COVID-19, 68.5 years vs 57 years for CH without COVID-19; P < .0001), there were no significant differences in sex (P = .82), race/ethnicity (P = .07), hospitalization rates (P = .99), oxygen requirements (P = .79), or incidence of CRS (P = .53). There were differences in the distribution of comorbidities between the 2 groups (P = .008), with the non-CH group having a higher frequency of obesity (supplemental Table 1). There, however, were no differences in baseline blood indices (mean corpuscular volume [MCV] and red cell distribution width [RDW]) or blood counts between the 2 groups (supplemental Table 2). Apart from elevated monocyte chemoattractant protein 1 (MCP-1) levels obtained at COVID-19 diagnosis in the COVID-19 CH cohort compared with the COVID-19 cohort without CH (P = .045), there were no other significant differences in clinically measured serum cytokines/chemokines, or inflammatory surrogates like C-reactive protein (P = .087) and serum ferritin (P = .62; supplemental Tables 2 and 3).
Clinical features, prevalence of CH, and disease-related outcomes of 243 patients hospitalized with COVID-19 in the prevaccination era. (A) Heat map showing the spectrum of CH mutations, sex distribution, COVID-19–related complications, prevalence of CRS, and serum cytokines and inflammatory markers. (B) Bar plots comparing the prevalence of ARDS among patients with COVID-19 with TET2mt CH and DNMT3Amt CH. ARDS exclusively occurred in patients with COVID-19 with underlying DNMT3Amt CH but not TET2mt CH (Mann-Whitney U test, P = .007). (C) Box plots comparing the serum MCP-1 concentrations among patients with COVID-19 with TET2mt CH and DNMT3Amt CH at the time of hospitalization. There was an increase in serum MCP-1 concentration in patients with COVID-19 with underlying DNMT3Amt CH compared with those with TET2mt CH (Mann-Whitney U test, P = .014). (D) Kaplan-Meier plot showing the OS estimates for 243 patients with COVID-19, stratified by CH status. There was increased all-cause mortality among patients with COVID-19 with underlying CH (log-rank test, P < .001). (E) Kaplan-Meier plot showing the OS estimates for 218 patients with COVID-19, stratified by CH status (further stratified into TET2mt CH and DNMT3Amt CH). The increased all-cause mortality among patients with COVID-19 with underlying CH was mainly driven by DNMT3Amt CH (log-rank test, P < .001). This association remained consistent after adjusting for age at COVID-19 diagnosis: Hazard ratio (HR), 2.84 (95% CI, 1.16-6.94; P = .022). (F) Forest plot showing the HRs calculated using Cox models adjusted for age, sex, and various comorbidities. We observed significant increase in all-cause mortality in patients with COVID-19 with DNMT3Amt CH compared with those without CH mutations, even after adjusting for comorbidities. AKI, acute kidney injury; ALI, acute lung injury; CLOT, venous thromboembolism; CI, confidence interval; COPD, chronic obstructive pulmonary disease; CRP, C-reactive protein; IMV, invasive mechanical ventilation; MODS, multiple organ dysfunction syndrome; NIV, noninvasive ventilation.
Clinical features, prevalence of CH, and disease-related outcomes of 243 patients hospitalized with COVID-19 in the prevaccination era. (A) Heat map showing the spectrum of CH mutations, sex distribution, COVID-19–related complications, prevalence of CRS, and serum cytokines and inflammatory markers. (B) Bar plots comparing the prevalence of ARDS among patients with COVID-19 with TET2mt CH and DNMT3Amt CH. ARDS exclusively occurred in patients with COVID-19 with underlying DNMT3Amt CH but not TET2mt CH (Mann-Whitney U test, P = .007). (C) Box plots comparing the serum MCP-1 concentrations among patients with COVID-19 with TET2mt CH and DNMT3Amt CH at the time of hospitalization. There was an increase in serum MCP-1 concentration in patients with COVID-19 with underlying DNMT3Amt CH compared with those with TET2mt CH (Mann-Whitney U test, P = .014). (D) Kaplan-Meier plot showing the OS estimates for 243 patients with COVID-19, stratified by CH status. There was increased all-cause mortality among patients with COVID-19 with underlying CH (log-rank test, P < .001). (E) Kaplan-Meier plot showing the OS estimates for 218 patients with COVID-19, stratified by CH status (further stratified into TET2mt CH and DNMT3Amt CH). The increased all-cause mortality among patients with COVID-19 with underlying CH was mainly driven by DNMT3Amt CH (log-rank test, P < .001). This association remained consistent after adjusting for age at COVID-19 diagnosis: Hazard ratio (HR), 2.84 (95% CI, 1.16-6.94; P = .022). (F) Forest plot showing the HRs calculated using Cox models adjusted for age, sex, and various comorbidities. We observed significant increase in all-cause mortality in patients with COVID-19 with DNMT3Amt CH compared with those without CH mutations, even after adjusting for comorbidities. AKI, acute kidney injury; ALI, acute lung injury; CLOT, venous thromboembolism; CI, confidence interval; COPD, chronic obstructive pulmonary disease; CRP, C-reactive protein; IMV, invasive mechanical ventilation; MODS, multiple organ dysfunction syndrome; NIV, noninvasive ventilation.
Ninety-seven CH mutations were seen in 72 patients, with 21 (29%) having 2 CH mutations, 1 (1.3%) having 3 CH mutations, and 2 (2.7%) having 4 CH mutations (Figure 1A). None of these patients had an underlying hematologic neoplasm at the time of COVID-19 detection, or at last follow-up (median, 27 months). The most common CH mutations encountered included DNMT3A (n = 30, 30%), TET2 (n = 26, 28%), ASXL1 (n = 7, 9.7%), SF3B1 (n = 6, 8%), TP53 (n = 3, 4%), and PPM1D (n = 3, 4%; Figure 1A). Four patients had 2 DNMT3A mutations, 2 patients had 2 TET2 mutations, and 1 patient had both a TET2 and a DNMT3A mutation.
Patients with CH and COVID-19 had higher grades of CRS in comparison with those without CH as documented by Common Terminology Criteria for Adverse Events version 5.0 (P = .006) and by the World Health Organization COVID-19 severity criteria (P = .023). Because of a small sample size and small number of events, we were unable to adjust this for age, or comorbidities.34,35 There were no significant differences between the CH and no-CH groups with regards to incidence rates of acute lung injury (P = .8), ARDS (P = .49), acute kidney injury (P = .5), multi-organ dysfunction syndrome (P = .09), and venous thromboembolism (P = .76; supplemental Table 4). We then compared these outcomes in the 2 most common CH mutant groups, DNMT3A and TET2. Patients with DNMT3Amt CH had a higher frequency of ARDS than those with TET2mt CH (P = .007; Figure 1B). The DNMT3Amt CH group also had significantly higher levels of MCP-1 than the TET2mt CH group (P = .014; Figure 1C). Both groups received similar therapeutic interventions (P = .45; supplemental Table 4). At last follow-up (median 27 months), 16 deaths (6.5%) have been documented, 10 (4%) in patients with COVID-19 with CH and 6 (2.4%) in patient with COVID-19 without CH.
On a univariate and multivariate survival analysis that included several clinical and laboratory variables, including age and comorbidities, the presence of CH negatively affected OS in patients with COVID-19 (P = .001; Figure 1D). The 1-month estimated survival rate was 97.6% for patients with COVID-19 without CH and 81.8% in patients with COVID-19 with CH (median OS, not reached vs 13 months).
We then analyzed the impact of DNMT3A and TET2 mutations (supplemental Figure 1), the 2 most common somatic mosaic states in our cohort, on COVID-19–related morbidity and mortality. There were no significant differences between the 2 cohorts regarding age and other comorbidities. Whereas both TET2mt CH and DNMT3Amt CH negatively affected survival, after adjustment for age, sex, and comorbidities such as hypertension, type 2 diabetes mellitus, obesity, coronary artery disease, and chronic obstructive pulmonary disease, only DNMT3Amt CH retained an independent prognostic effect (P < .001; Figure 1E), along with comorbidities (Figure1F). Given that 90% of our cohort comprised individuals of Caucasian descent, we were not powered to assess the impact of ethnicity on outcomes. We, hence, demonstrate the age-, sex-, and comorbidity-independent impact of DNMT3Amt CH on overall mortality in patients with COVID-19.
DNMT3Amt CH in the context of COVID-19 is associated with decreased DNA methylation
Given that both DNMT3A and TET2 have opposing impacts on DNA methylation, we assessed DNA methylation using the Illumina Methylation EPIC array on PBMCs from our patient cohort. DNMT3A mutations have been associated with DNA hypomethylation at key enhancer (Enh) sites in granulocytes and mononuclear cells in patients with CH, with these elements known to regulate leukocyte function, inflammation, and adaptive immune responses.36 We included 7 patients with CH and COVID-19 (TET2mt, n = 4; and DNMT3Amt, n = 3; Figure 2A). Although there were no significant global changes in DNA methylation between the 2 groups (P = .057; Figure 2B), DNMT3Amt patients with COVID-19 demonstrated decreased methylation at highly methylated CpG sites (b > 0.75; Kolmogorov-Smirnov P < 2.2 × 10−16; Figure 2C).37 Site-specific differential methylation analysis also revealed an increased number of hypomethylated sites in DNMT3Amt patients with COVID-19 in comparison with TET2mt patients with COVID-19, with 10,944 hypomethylated sites and 1160 hypermethylated sites (Db > 0.1 and P < .01; Figure 2D). We then annotated the differentially methylated regions using the ENCODE Epigenomics Roadmap reference data.37 We found that actively transcribed states (strong transcription [Tx], weak transcription [TxWk]) were more commonly hypomethylated in DNMT3Amt CH compared with TET2mt CH. Although there were fewer hypermethylated sites, these were more common at Enhs and promoters (Active transcription start site [TssA], Flanking bivalent transcription start sites [TssAFlnk]; Figure 2E). Pathway analysis revealed that the hypomethylated sites are in, or near, genes involved in many diseases and functions related to inflammation and immune responses (supplemental Figure 2A-B). Hence, we demonstrate site-specific differential methylation between DNMT3Amt CH and TET2mt CH in patients with COVID-19, with more prominent hypomethylation occurring in actively transcribed regions in DNMT3Amt CH.
DNA methylation changes across the genome in patients with TET2mt CH and DNMT3Amt CH. (A) Overview of patient cohorts from whom PBMCs were collected and analyzed in this study using DNA methylation (Illumina Methylation EPIC array), single-cell proteogenomics (Tapestri assay), scRNA-seq (10x Genomics), multiome (10x Genomics), and GoTChA modalities. Mutations and VAFs are shown above the figurines. Patient ages and modalities used are shown below the figurines. Sample identifier is shown inside the figurines. (B) Box plot showing the comparison of global DNA methylation between DNMT3Amt and TET2mt CH. There was no significant difference by Wilcoxon signed-rank test (P = .057). (C) Density plot demonstrating DNA methylation differences between TET2mt CH and DNMT3Amt CH, primarily affecting highly methylated CpGs (β > 0.75; Kolmogorov-Smirnov test, P < 2.2 × 10−16). (D) Circos plot showing the number, genomic location, and density of differentially methylated regions between TET2mt CH and DNMT3Amt CH. There was an increased number of hypomethylated sites in DNMT3Amt CH compared with TET2mt CH. (E) Functional annotation of the differentially methylated regions (with Δβ > 10% and P < .010) using the ENCODE Epigenomics Roadmap PBMC reference data. Hypermethylation of Enh and promoters (TssA, TssAFlnk) was more commonly observed in DNMT3Amt CH (compared with TET2mt CH), whereas the hypomethylation observed in DNMT3A CH was predominately found at actively transcribed states (Tx, TxWk). scATAC, single-cell ATAC; TssA, active transcription start site; TssAFlnk, Flanking bivalent transcription start sites.
DNA methylation changes across the genome in patients with TET2mt CH and DNMT3Amt CH. (A) Overview of patient cohorts from whom PBMCs were collected and analyzed in this study using DNA methylation (Illumina Methylation EPIC array), single-cell proteogenomics (Tapestri assay), scRNA-seq (10x Genomics), multiome (10x Genomics), and GoTChA modalities. Mutations and VAFs are shown above the figurines. Patient ages and modalities used are shown below the figurines. Sample identifier is shown inside the figurines. (B) Box plot showing the comparison of global DNA methylation between DNMT3Amt and TET2mt CH. There was no significant difference by Wilcoxon signed-rank test (P = .057). (C) Density plot demonstrating DNA methylation differences between TET2mt CH and DNMT3Amt CH, primarily affecting highly methylated CpGs (β > 0.75; Kolmogorov-Smirnov test, P < 2.2 × 10−16). (D) Circos plot showing the number, genomic location, and density of differentially methylated regions between TET2mt CH and DNMT3Amt CH. There was an increased number of hypomethylated sites in DNMT3Amt CH compared with TET2mt CH. (E) Functional annotation of the differentially methylated regions (with Δβ > 10% and P < .010) using the ENCODE Epigenomics Roadmap PBMC reference data. Hypermethylation of Enh and promoters (TssA, TssAFlnk) was more commonly observed in DNMT3Amt CH (compared with TET2mt CH), whereas the hypomethylation observed in DNMT3A CH was predominately found at actively transcribed states (Tx, TxWk). scATAC, single-cell ATAC; TssA, active transcription start site; TssAFlnk, Flanking bivalent transcription start sites.
DNMT3Amt CH involves myeloid and lymphoid cell lineages
We conducted proteogenomic assessments at single-cell resolution on PBMCs, on 5 patients with COVID-19 and CH (DNMT3Amt, n = 3; TET2mt, n = 1; and DNMT3 and TET2 comutant, n = 1) and 8 patients with COVID-19 and no CH (Figure 3A). Because the single-cell DNA assay is amplicon-based and TET2 mutations lack common hot spot regions, some patient mutations in our cohort were not covered, limiting the number of COVID-19 + TET2mt CH cases.38 In total, we included 28 941 single cells in the final analysis, after rigorous quality control and exclusion of cells with allele drop out (Figure 3B; supplemental Figure 3A and methods section).39 Of these 28 941 sequenced cells, 2004 (6.9%) had detectable CH mutations, of which 1811 (90%) were DNMT3Amt, 361 (18%) were TET2mt (Figure 3C), and 168 (8%) were comutated with both TET2t and DNMT3A mutations. In comparison with TET2mt CH, in which CH mutations were largely present in classical and intermediate monocytes, in DNMT3Amt CH, the mutations were commonly seen in lymphoid lineage cells including CD4+ and CD8+ T lymphocytes (Figure 3D-E), a lineage bias that has previously been described.5
Identification of cell types carrying CH mutations by combined single-cell surface protein and genotype analysis. (A) Overview of COVID-19 cohorts with TET2mt CH, DNMT3Amt CH, TET2mt DNMT3Amt (comutant) CH, and without CH (CH−), analyzed using single-cell proteogenomics (Tapestri assay). Mutations and VAFs are shown above, and patient ages are shown below, the figurines. Sample identifier is shown inside the figurines. (B) Uniform manifold approximation and projection (UMAP) projections showing the distribution of 28 941 cells from single-cell proteogenomics analysis from 13 patient samples, colored by cell types. The bar below shows the proportion of cells in each cell type. (C) UMAP projections of the single-cell proteogenomics data showing only mutated cells, which are then stratified by TET2 and DNMT3A mutated cells, demonstrating the myeloid and lymphoid lineage restriction in TET2mt and DNMT3Amt cells, respectively. The bars below show the proportion of cells in each cell type. (D-E) Bar plots showing the proportion of cells in each cell type stratifying cells by sample/patient genotype (D) and by cell genotype (E). Although TET2 mutations had a clear myeloid lineage restriction bias, DNMT3A mutations were seen in myeloid and lymphoid lineages, respectively. cDC, classical dendritic cells; gdT, γδ T cells; Int, intermediate; MAIT, mucosal-associated invariant T cells; mono, monocytes; pDC, plasmacytoid dendritic cells; Treg, regulatory T cells; WT, wild type.
Identification of cell types carrying CH mutations by combined single-cell surface protein and genotype analysis. (A) Overview of COVID-19 cohorts with TET2mt CH, DNMT3Amt CH, TET2mt DNMT3Amt (comutant) CH, and without CH (CH−), analyzed using single-cell proteogenomics (Tapestri assay). Mutations and VAFs are shown above, and patient ages are shown below, the figurines. Sample identifier is shown inside the figurines. (B) Uniform manifold approximation and projection (UMAP) projections showing the distribution of 28 941 cells from single-cell proteogenomics analysis from 13 patient samples, colored by cell types. The bar below shows the proportion of cells in each cell type. (C) UMAP projections of the single-cell proteogenomics data showing only mutated cells, which are then stratified by TET2 and DNMT3A mutated cells, demonstrating the myeloid and lymphoid lineage restriction in TET2mt and DNMT3Amt cells, respectively. The bars below show the proportion of cells in each cell type. (D-E) Bar plots showing the proportion of cells in each cell type stratifying cells by sample/patient genotype (D) and by cell genotype (E). Although TET2 mutations had a clear myeloid lineage restriction bias, DNMT3A mutations were seen in myeloid and lymphoid lineages, respectively. cDC, classical dendritic cells; gdT, γδ T cells; Int, intermediate; MAIT, mucosal-associated invariant T cells; mono, monocytes; pDC, plasmacytoid dendritic cells; Treg, regulatory T cells; WT, wild type.
Given the smaller sample size in the COVID-19 cohort, we conducted single-cell proteogenomics on an additional 4 patients with CH (supplemental Figure 3B) who did not have COVID-19 and cumulatively reanalyzed the data. Of 36 557 single cells successfully sequenced, 3314 (9%) had detectable CH mutations (supplemental Figure 3C-D). Among the mutated cells, 1503 (45%) were TET2mt, 1643 (50%) were DNMT3Amt, and 168 (5%) were comutant cells (supplemental Figure 3D). In this larger data set we again demonstrate an enrichment of TET2 mutations in classical and intermediate monocytes, whereas DNMT3A mutations were commonly seen in lymphoid and myeloid lineage cells (supplemental Figure 3D-F).
Single-cell transcriptomic analysis of DNMT3Amt and TET2mt CH in COVID-19
To explore differences in expression between DNMT3Amt and TET2mt samples, we used scRNA-seq from PBMCs from a cohort of 24 patients, which included 15 patients with COVID-19 and no CH, 6 patients with COVID-19 with TET2mt CH, and 3 patients with COVID-19 and DNMT3Amt CH (Figure 4A). By pooling 78 083 cells from all 24 patients, we identified the typical repertoire of lymphoid and myeloid cells (Figure 4B-C; supplemental Figure 4A). For the comparison of the different cell types, we also included published data from healthy individuals separated into 2 age groups (age of ≤50 years, and those aged <50 years).40 The most noticeable difference was the enrichment of classical and intermediate monocytes in patients with TET2 mutations, whereas patients with DNMT3A mutations had an enrichment of CD8+ and γδ T lymphocytes, NK cells, and nonclassical monocytes, in the context of COVID-19 (Figure 4C; supplemental Figure 4B).
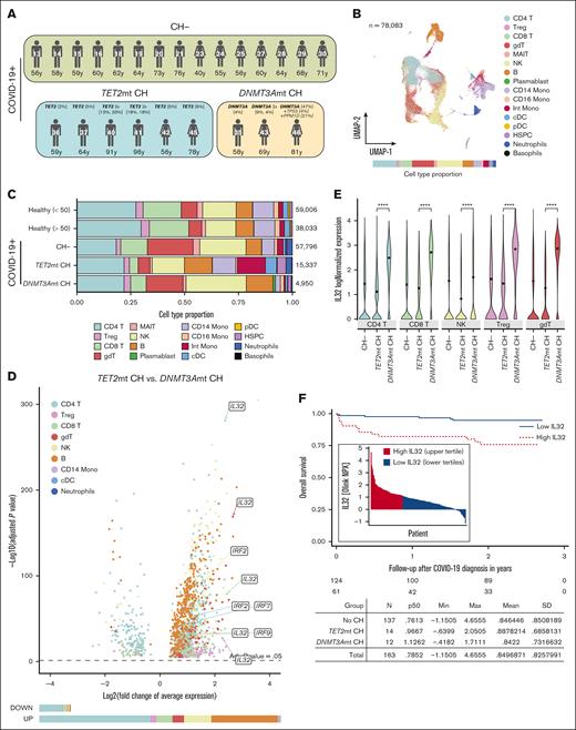
Identification of biomarkers of COVID-19 severity associated with CH mutations. (A) Overview of COVID-19 cohorts without CH (CH−), TET2mt CH, and DNMT3Amt CH, analyzed using scRNA-seq. Mutations and VAFs are shown above, and patient ages are shown below, the figurines. Sample identifier is shown inside the figurines. (B) UMAP projections showing the distribution of 78 083 cells from scRNA-seq analysis from 24 patient samples, colored by cell types identified using SingleR. The bar below shows the proportion of cells in each cell type. (C) Proportion of cells in each cell type stratified by 5 conditions as shown in y-axis, in the scRNA-seq analysis. The healthy cohort (from Stephenson et al40) is further stratified by age: <50 and >50 years, respectively. (D) Volcano plot showing significantly differentially expressed genes (adjusted P < .05, Wilcoxon rank sum test) in comparisons between TET2mt CH and DNMT3Amt CH in the context of COVID-19. Cells from each cell type were tested independently. Bars below the volcano plots show the proportion of genes per cell type that are downregulated and upregulated in the DNMT3Amt CH in each comparison. (E) Violin plots showing expression of IL-32 in cell types in which, patients with DNMT3Amt CH had significantly higher expression of IL-32 in comparison to those with TET2mt CH. Black dots show mean expression. ∗∗∗∗P ≤ .0001 (Wilcoxon rank sum test). (F) Survival analysis separating patients showing IL-32 high and low (upper tertile and lower quartiles respectively) in protein level profiles using the Olink assay. Inset plot shows the IL-32 Olink measurements reported as normalized protein expression (NPX) values, with a 1-unit increase equating to a doubling of the protein concentration. This analysis shows that patients with higher levels of IL-32 in their serum had worse OS. cDC, classical dendritic cells; gdT, γδ T cells; Int, intermediate; MAIT, mucosal-associated invariant T cells; Max, maximum; Min, minimum; Mono, monocytes; pDC, plasmacytoid dendritic cells; SD, standard deviation; Treg, regulatory T cells.
Identification of biomarkers of COVID-19 severity associated with CH mutations. (A) Overview of COVID-19 cohorts without CH (CH−), TET2mt CH, and DNMT3Amt CH, analyzed using scRNA-seq. Mutations and VAFs are shown above, and patient ages are shown below, the figurines. Sample identifier is shown inside the figurines. (B) UMAP projections showing the distribution of 78 083 cells from scRNA-seq analysis from 24 patient samples, colored by cell types identified using SingleR. The bar below shows the proportion of cells in each cell type. (C) Proportion of cells in each cell type stratified by 5 conditions as shown in y-axis, in the scRNA-seq analysis. The healthy cohort (from Stephenson et al40) is further stratified by age: <50 and >50 years, respectively. (D) Volcano plot showing significantly differentially expressed genes (adjusted P < .05, Wilcoxon rank sum test) in comparisons between TET2mt CH and DNMT3Amt CH in the context of COVID-19. Cells from each cell type were tested independently. Bars below the volcano plots show the proportion of genes per cell type that are downregulated and upregulated in the DNMT3Amt CH in each comparison. (E) Violin plots showing expression of IL-32 in cell types in which, patients with DNMT3Amt CH had significantly higher expression of IL-32 in comparison to those with TET2mt CH. Black dots show mean expression. ∗∗∗∗P ≤ .0001 (Wilcoxon rank sum test). (F) Survival analysis separating patients showing IL-32 high and low (upper tertile and lower quartiles respectively) in protein level profiles using the Olink assay. Inset plot shows the IL-32 Olink measurements reported as normalized protein expression (NPX) values, with a 1-unit increase equating to a doubling of the protein concentration. This analysis shows that patients with higher levels of IL-32 in their serum had worse OS. cDC, classical dendritic cells; gdT, γδ T cells; Int, intermediate; MAIT, mucosal-associated invariant T cells; Max, maximum; Min, minimum; Mono, monocytes; pDC, plasmacytoid dendritic cells; SD, standard deviation; Treg, regulatory T cells.
To further investigate a potential association of DNMT3A mutations with COVID-19 severity, we performed differential gene expression analysis within each cell type, first comparing COVID-19+DNMT3Amt CH cells with COVID-19+ non-CH cells and found an overall increase in IL-32 expression in CD4+ and CD8+ T lymphocytes, regulatory T cells, and NK cells (supplemental Figure 4C). We then compared COVID-19+DNMT3Amt CH cells with COVID-19+TET2mt CH cells and found the same cell-type–specific overexpression pattern for IL-32, as described above (Figure 4D-E). Pathway analysis of differentially expressed genes revealed an enrichment of genes involved in lymphocyte proliferation, migration of blood cells, and cytotoxicity of lymphocytes and NK cells (supplemental Figure 4D).
We then analyzed the abundance of serum cytokines in our cohort of 223 assessable patients using the Olink panel. Although there were no significant differences in IL-32 levels between patients with COVID-19 with DNMT3Amt CH and those with TET2mt CH, when we assessed this cohort for COVID-19–related morbidity and mortality by looking at relative levels of IL-32, we found that patients with COVID-19 with higher IL-32 expression levels had increased mortality (Figure 4F).
The COVID-19 cell atlas (https://www.covid19cellatlas.org/index.patient.html) contains single-cell experimental data from 14 studies. From these data we identified the most representative and well-characterized data.40 We compared IL-32 expression levels in this data set and the results are consistent with our findings that IL-32 expression is strongly associated with COVID-19 severity (z = 13.5, 48.3, 30, and −2 for CD4 T cells, CD8 T cells, NK cells, and γδ T cells, respectively; P < .0001 using the Cuzick Wilcoxon rank sum test for trend in ordered groups), compared with its association with age (z = 9.6, 24, −11, and −6.3 for CD4 T, CD8 T, NK, and γδ T cells, respectively; P < .0001; supplemental Figure 4E-F). Unlike in our study, this data set did not annotate for CH status.
Epigenetic upregulation of IL-32 occurs because of increased chromatin accessibility of a transcriptional program seen in DNMT3Amt CH
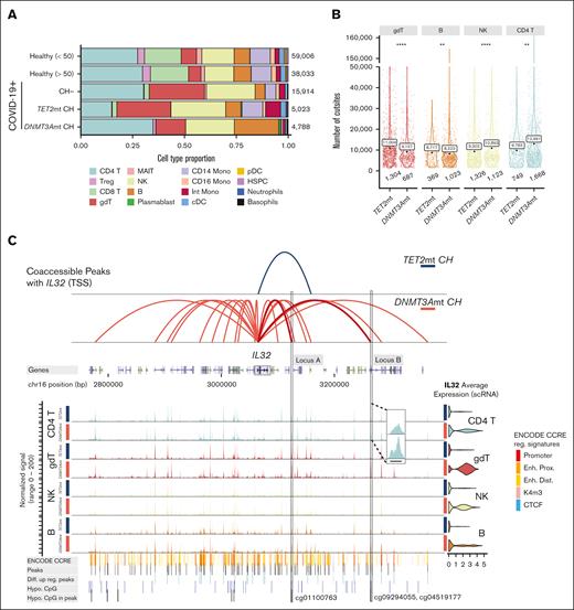
Because DNMT3A and TET2 are known to regulate chromatin accessibility with opposing effects, we conducted single-cell profiling of both gene expression and open chromatin from the same PBMC samples using the 10x Genomics Multiome platform.41 From a cohort of 11 patients with COVID-19, which included 6 patients without CH, 3 patients with TET2mt CH and 2 patients with DNMT3Amt CH were selected (supplemental Figure 5A). We pooled 25,725 single cells and performed cell type identification by mapping the expression data from multiome onto the scRNA-seq data and transferring labels using Azimuth (supplemental Figure 5C). From each cell type, we were able to gather expression signatures and open chromatin profiles, expressed in cut site counts. Using this technology, we validated the lymphoid lineage enrichment in DNMT3Amt CH, in comparison with TET2mt CH, in which monocytic enrichment was more prominent (Figure 5A; supplemental Figure 5B). Because chromatin accessibility is reflective of an active enhancer and promoter structure and DNA methylation status, we aimed to provide mechanistic insights on the deregulation of the epigenetic landscape in DNMT3Amt CH in comparison with TET2mt CH. Notably, analysis of global distribution of cut sites and differentially accessible peaks showed that there was increased chromatin accessibility in DNMT3Amt CH, especially in the 2 main cell types overexpressing IL-32, CD4+ T lymphocytes, and NK cells (Figure 5B; supplemental Figure 5D). Moreover, coaccessibility analysis revealed an enrichment of cis-regulatory interactions associated with expression of upregulated genes such as IL-32 in DNMT3Amt CH cells by identifying several candidate enhancers linked to the transcription start site of IL-32 (Figure 5C).27 The epigenomic landscape around IL-32 containing the ENCODE cis-regulatory elements mapped with cell-specific open chromatin regions identified by single-cell assay for transposase-accessible chromatin (ATAC) with sequencing analysis also allowed us to identify overlapping hypomethylated CpG regions in patients with DNMT3Amt CH (cg01100763, cg09294055, and cg04519177) obtained from bulk PBMC DNA methylation data, suggesting a direct link between loss of methylation and increased chromatin accessibility. (Figure 5C-D). To understand transcription factors (TFs) likely to be affected by DNMT3A and TET2 CH mutations, we first performed analysis of differentially accessible TF binding sites by differential enrichment analysis directly from chromatin immunoprecipitation sequencing data sets found in the literature.26 Expression of some of these TFs was also analyzed in the same cell types to ensure that the chromatin accessibility analysis could also reflect changes in expression levels (supplemental Figure 5E-F). Interestingly, the interferon-regulatory factor (IRF) family of TFs was enriched both in transcription and in TF activity in DNMT3Amt CH, suggesting that a specific transcriptional program driven by IRFs participates in the proinflammatory response, particularly in CD4+ T lymphocytes. Finally, to assess whether the epigenetic dysregulation in DNMT3Amt CH can be traced back to the mutant cells, we performed GoTChA sequencing in 2 patient samples with high VAF for a known DNMT3A loss-of-function mutation (DNMT3A R882, with VAF of 37% and 43%, respectively) (supplemental Figures 6-8).42 Comparing the number of cut sites in wild-type and mutant cells from the same sample revealed a similar pattern of increased open chromatin in DNMT3Amt CH cells both globally (Figure 5E) and in a genomic locus-specific manner, at CpG sites affected around the IL-32 locus (Figure 5F). With one exception (locus A in patient 2), DNMT3A mutations were directly associated with higher ATAC signal, indicating a direct link between loss of function of the DNA methyltransferase activity and increased chromatin accessibility.
Characterization of epigenetic deregulation in patients with CH with DNMT3A mutations. (A) Proportion of each cell type identified in the scRNA-seq data from the 10x multiome platform stratified by 5 conditions as shown in the y-axis. The healthy cohort is further stratified by age: <50 and >50 years, respectively. (B) Violin plots showing cell-type–specific changes in chromatin accessibility measured as the total number of cut sites (sum of TF-IDF–normalized cut site counts across all peaks; scATAC-seq data from multiome) in each cell type. Only cell types with >100 cells are shown. Black dots show the mean value. Not significant (ns), P > .05; ∗P ≤ .05; ∗∗P ≤ .01; ∗∗∗P ≤ .001; ∗∗∗∗P ≤ .0001 (Wilcoxon rank sum test). NK and CD4 T cells showed significant increase in chromatin accessibility in patients with DNMT3Amt CH compared with TET2mt CH in the context of COVID-19. (C) Coverage plot showing epigenomic dysregulation of IL-32 in DNMT3Amt CH compared to TET2mt CH, through multiomics analysis. The plot shows the coaccessible peaks with IL-32 transcription start site (TSS) in patients with TET2mt CH and those with DNMT3Amt CH, both with COVID-19 (coaccessibility score > 0.1; blue and red arcs), the chromatin accessibility signal per group of cells, IL-32 gene expression (violin plots; right), candidate cis-regulatory elements predicted by ENCODE (colored-coded bars), open chromatin peaks (gray bars), differentially accessible peaks that are more accessible in patients with DNMT3Amt CH than those with TET2mt CH in CD4 T cells (light blue bars), CpG sites hypomethylated in patients with DNMT3Amt CH compared with patients with TET2mt CH (dark blue bars), and CpG sites overlapping open chromatin regions (black bars) around the IL-32 gene locus. Labeled loci A and B are chr16:3123999-3124965 and chr16:3263558-3264913, respectively. These loci are regions in which patients with DNMT3Amt CH gained accessibility in CD4 T cells, overlapped with hypomethylated CpG sites and gained coaccessibility with IL-32 TSS. (D) Box plots showing methylation levels (β values) per patient in TET2mt CH and DNMT3Amt CH cohorts (both with COVID-19) at 3 hypomethylated CpG sites shown in panel C. The middle line represents the median; the lower and upper edges of the rectangle represent the first and third quartiles, respectively; and the lower and upper whiskers represent the interquartile range × 1.5. The groups were compared using Wilcoxon rank sum test. (E-F) Violin plots showing significant increase in chromatin accessibility in DNMT3Amt cells compared with DNMT3Awild-type cells as determined by GoTChA analysis. The data shown are the total number of cut sites (E) and the number of cut sites at loci A and B from panel C (F), in DNMT3A wild-type and DNMT3Amt cells from 2 samples (DNMT3Amt clonal cytopenias of undetermined significance) profiled using GoTChA. Red dots show the mean value. Mutation site in the DNMT3A gene is shown in the bottom of panel E. ns, P > .05; ∗P ≤ .05; ∗∗P ≤ .01; ∗∗∗P ≤ .001; ∗∗∗∗P ≤ .0001 (Wilcoxon rank sum test). cDC, classical dendritic cells; CTCF, CCCTC-binding factor; Dist., distal; gdT, γδ T cells; Int, intermediate; MAIT, mucosal-associated invariant T cells; Mono, monocytes; pDC, plasmacytoid dendritic cells; Prox., proximal; Treg, regulatory T cells.
Characterization of epigenetic deregulation in patients with CH with DNMT3A mutations. (A) Proportion of each cell type identified in the scRNA-seq data from the 10x multiome platform stratified by 5 conditions as shown in the y-axis. The healthy cohort is further stratified by age: <50 and >50 years, respectively. (B) Violin plots showing cell-type–specific changes in chromatin accessibility measured as the total number of cut sites (sum of TF-IDF–normalized cut site counts across all peaks; scATAC-seq data from multiome) in each cell type. Only cell types with >100 cells are shown. Black dots show the mean value. Not significant (ns), P > .05; ∗P ≤ .05; ∗∗P ≤ .01; ∗∗∗P ≤ .001; ∗∗∗∗P ≤ .0001 (Wilcoxon rank sum test). NK and CD4 T cells showed significant increase in chromatin accessibility in patients with DNMT3Amt CH compared with TET2mt CH in the context of COVID-19. (C) Coverage plot showing epigenomic dysregulation of IL-32 in DNMT3Amt CH compared to TET2mt CH, through multiomics analysis. The plot shows the coaccessible peaks with IL-32 transcription start site (TSS) in patients with TET2mt CH and those with DNMT3Amt CH, both with COVID-19 (coaccessibility score > 0.1; blue and red arcs), the chromatin accessibility signal per group of cells, IL-32 gene expression (violin plots; right), candidate cis-regulatory elements predicted by ENCODE (colored-coded bars), open chromatin peaks (gray bars), differentially accessible peaks that are more accessible in patients with DNMT3Amt CH than those with TET2mt CH in CD4 T cells (light blue bars), CpG sites hypomethylated in patients with DNMT3Amt CH compared with patients with TET2mt CH (dark blue bars), and CpG sites overlapping open chromatin regions (black bars) around the IL-32 gene locus. Labeled loci A and B are chr16:3123999-3124965 and chr16:3263558-3264913, respectively. These loci are regions in which patients with DNMT3Amt CH gained accessibility in CD4 T cells, overlapped with hypomethylated CpG sites and gained coaccessibility with IL-32 TSS. (D) Box plots showing methylation levels (β values) per patient in TET2mt CH and DNMT3Amt CH cohorts (both with COVID-19) at 3 hypomethylated CpG sites shown in panel C. The middle line represents the median; the lower and upper edges of the rectangle represent the first and third quartiles, respectively; and the lower and upper whiskers represent the interquartile range × 1.5. The groups were compared using Wilcoxon rank sum test. (E-F) Violin plots showing significant increase in chromatin accessibility in DNMT3Amt cells compared with DNMT3Awild-type cells as determined by GoTChA analysis. The data shown are the total number of cut sites (E) and the number of cut sites at loci A and B from panel C (F), in DNMT3A wild-type and DNMT3Amt cells from 2 samples (DNMT3Amt clonal cytopenias of undetermined significance) profiled using GoTChA. Red dots show the mean value. Mutation site in the DNMT3A gene is shown in the bottom of panel E. ns, P > .05; ∗P ≤ .05; ∗∗P ≤ .01; ∗∗∗P ≤ .001; ∗∗∗∗P ≤ .0001 (Wilcoxon rank sum test). cDC, classical dendritic cells; CTCF, CCCTC-binding factor; Dist., distal; gdT, γδ T cells; Int, intermediate; MAIT, mucosal-associated invariant T cells; Mono, monocytes; pDC, plasmacytoid dendritic cells; Prox., proximal; Treg, regulatory T cells.
Discussion
CH is defined by the acquisition of somatic mutations in HSPCs, with the capacity to expand over time.2-4 CH is ubiquitous in the aging population, with studies demonstrating hematopoiesis to be largely oligoclonal in older indiviudals.43DNMT3A and TET2 are the 2 most common age-related CH mutated genes, with both being critical regulators of DNA methylation.2-4,44 Although age-related CH is associated with a low risk of hematologic neoplasms, its presence is associated with increased all-cause mortality, largely due to cardiovascular disease.2-4,44,45 This is believed to be secondary to pervasive inflammatory transcriptional priming associated with these mutations.1,46,47 Although the clinical impact of these 2 mutations is convergent, their impact on the epigenome is not. DNMT3A mutations are mostly loss-of-function mutations that lead to protein instability and loss of methyltransferase activity, resulting in DNA hypomethylation, whereas TET2 mutations are either truncating or hypomorphic, abrogating the catalytic activity of TET2, resulting in DNA hypermethylation.36,46,48,49 In addition, lineage restriction analysis has shown that whereas DNMT3A mutations involve myeloid and lymphoid cell lineages, TET2 mutations are associated with a clear myelomonocytic bias.5,50 This bias has previously been described by us using single-cell proteogenomics in patients with TET2mt clonal cytopenias of undetermined significance and in chronic myelomonocytic leukemia.50,51
In this study, using COVID-19 as a model for severe inflammation, using bulk and single-cell multiomics, we demonstrate the negative impact of CH on mortality. Although this was accounted for by increasing age in patients with TET2mt CH; DNMT3Amt CH remained an age-, sex-, and comorbidity-independent adverse prognosticator. Although several host and viral factors affecting COVID-19 severity have been described, we demonstrate the relevance of DNMT3Amt CH in this context.6-8,10,52 Prior studies have shown a conflicting impact of CH on COVID-19–related morbidity and mortality.10-13 Although there could be several confounding factors explaining these discrepancies, our study population included unselected community dwelling individuals infected by the alpha strain of SARS-CoV-2, before immunization, and without any underlying neoplasms, or immunodeficiency states. In a large multi-institutional study of 568 patients with COVID-19, CH was detected in 33% of patients, with DNMT3A and TET2mt CH being the most common.11 In the referenced study, the presence of CH was not associated with increased COVID-19 severity, with the reason for this discrepancy with our study not being clear. Potential limitations in the referenced study include missing data on cancer prevalence in 42% of individuals, missing data on baseline immunodeficiency in 49% of individuals, and the fact that patient samples were sourced from diverse institutions, creating possibilities for heterogeneity in viral- as well as host-specific factors that could affect outcomes. In addition, the impact of CH on COVID-19 mortality was not assessed. The use of error-corrected sequencing and depth of sequencing also affect interpretation of CH data. Sample sets that were assessed with sequencing techniques that did not have sufficient sequencing depth, coverage of coding regions, and were without error correction to rule out sequencing artifacts, are likely to underestimate the true prevalence and impact of CH on COVID-19.2
VEXAS (vacuoles, E1 enzyme, X-linked, autoinflammatory, and somatic) syndrome is a highly inflammatory multisystemic syndrome caused by somatic mutations in UBA1 in HSPC.53 CH was identified in 60% of assessed patients (n = 80), with 49% having DNMT3A or TET2 mutations.54 The median VAF was significantly higher for DNMT3A vs TET2 (25% vs 1%), with DNMT3A mutations negatively affecting survival, along with red blood cell transfusion dependence and thrombocytopenia.54 This negative impact on survival was not due to an increased risk of leukemic transformation. Hence, VEXAS syndrome serves as an alternative model of inflammation, in which DNMT3Amt CH was seen to negatively affect outcomes.
The frequency of CH in the COVID-19 cohort was 29.6%, with DNMT3A (30%) and TET2 (28%) being the 2 most mutated CH genes, consistent with prior observations.2,3 Although the DNMT3Amt and TET2mt CH groups were well balanced with regards to baseline blood counts and comorbidities, patients with DNMT3Amt CH had higher serum levels of MCP-1 and had a higher likelihood of ARDS. MCP-1, also called Chemokine ligand 2 [CCL2], is a key chemokine that regulates the migration of monocytes and macrophages in response to inflammation and has been implicated as a biomarker of COVID-19 severity in the recent past.55,56
We then conducted methylation studies in select cases, and although there were no global differences in DNA methylation, site-specific analysis revealed an increased number of hypomethylated sites in DNMT3Amt vs TET2mt patients with COVID-19. Using the ENCODE Epigenomics Roadmap reference data,37 we demonstrate that actively transcribed states (Tx, TxWk) were more commonly hypomethylated in DNMT3Amt CH compared with TET2mt CH, with pathway analysis revealing that the hypomethylated sites were in, or near, genes involved in several diseases and functions related to inflammation, consistent with prior observations.36 Given the lack of a scalable single-cell methylation assay, we were not able to validate these findings at the single-cell level. In fact, this remains the single largest limitation of our study, the inability to accurately account for somatic mosaicism with assays such as bulk DNA methylation, scRNA-seq, single-cell ATAC sequencing, and the single-cell multiome assays.
We then assessed the distribution of DNMT3A and TET2mt CH in the COVID-19 cohort using single-cell proteogenomics and validated observations from prior lineage restriction analyses that whereas DNMT3Amt CH involved myeloid and lymphoid lineage cells, TET2mt CH had a clear myeloid restriction, with a myelomonocytic bias.5 These observations were also validated with scRNA and multiome sequencing data. TET2 mutational enrichment was seen in classical and intermediate monocytes, reflective of a granulocyte monocyte–biased hematopoiesis, which has been well documented in TET2-driven hematologic neoplasms such as chronic myelomonocytic leukemia.51,57,58 Differential gene expression analysis comparing patients with DNMT3Amt CH with those without CH, and those with TET2mt CH, demonstrated an overall increase in IL-32 expression in CD4+ and CD8+ T lymphocytes, regulatory T cells, and NK cells in patients with DNMT3Amt CH vs those without CH and those with TET2mt CH. Pathway analysis of differentially expressed genes revealed an enrichment of genes involved in lymphocyte proliferation, migration of blood cells, and cytotoxicity of lymphocytes and NK cells. On Olink-based serum cytokine analysis, although there were no significant differences in IL-32 levels between patients with COVID-19 with DNMT3Amt and those with TET2mt CH, or between patients with COVID-19 with and without CH, relative increments in IL-32 levels were associated with a higher mortality.
IL-32 is a proinflammatory cytokine, initially detected in activated NK cells and T lymphocytes, whose expression is strongly enhanced by microbes, mitogens, and inflammatory stimuli.59 It can amplify production of other inflammatory cytokines including IL-1α, IL-1b, IL-6, tumor necrosis factor α, and chemokines, and has been shown previously to correlate with COVID-19 severity and COVID-19–related adverse cardiovascular outcomes.60-62 In a prospective cytokine assessment study in patients with COVID-19, IL-32, IL-6, interferon gamma, and C-reactive protein levels best predicted adverse outcomes.60 IL-32 has been shown to participate in immune responses to single- and double-stranded RNA viruses using the RNA-dependent protein kinase-eukaryotic initiation factor-2α [PKR-elF-2α] and Interferon inducible protein encoded by MX1 gene [MxA] pathways.63 Prior studies demonstrated an increased production of IL-32 in response to double-stranded RNA viral exposures in PBMCs from healthy volunteers, with epigenetic modifications in the IL-32 promotor region regulating expression, especially at the Cyclic AMP response element binding [CREB]-binding CpG site.64 In that study, using RNA interference, the critical roles of DNMT1 and DNMT3B in regulating IL-32 expression, were highlighted.64 We speculate that IL-32 expression in DNMT3Amt CH is enhanced in the context of inflammatory stimuli such as COVID-19. To better understand the regulatory mechanism behind IL-32 overexpression in DNMT3Amt CH, we conducted single-cell multiome profiling. On a global distribution analysis of cut sites and differentially accessible peaks, we found increased chromatin accessibility in DNMT3Amt CH, especially in CD4+ T lymphocytes and NK cells, the 2 cell types with predominant IL-32 overexpression. Coaccessibility analysis revealed an enrichment of cis-regulatory interactions associated with expression of IL-32 in DNMT3Amt CH cells, identifying candidate enhancers linked to the transcription start site of IL-32. We found that the IRF family of TFs was enriched both in transcription and in TF activity in DNMT3Amt CH, particularly in CD4+ T lymphocytes. Finally, to address issues with somatic mosaicism, we performed GoTChA in 2 patients with DNMT3Amt clonal cytopenias and found a similar pattern of increased open chromatin in DNMT3Amt CH cells, both globally and in a genomic locus–specific manner, at CpG sites affected around the IL-32 locus. In summary, our results suggest that DNMT3Amt CH is an age-, sex-, and comorbidity-independent risk factor for severe COVID-19.
Acknowledgments
The authors thank the Genome Analysis Core and the Biospecimens Accessioning and Processing (Mayo Clinic) for technical support, and Alessandro Gardini for help with access to their published data sets.
This work was supported by the Mayo Clinic Center for Individualized Medicine, the Mayo Clinic Center for Biomedical Discovery (W.M.I. and A.G.-M.) and the Department of Defense Ovarian Cancer Research Program (W81XWH2110475 [A.G.-M.]). M.M.P. acknowledges the National Cancer Institute for R01 grant (R01CA272496).
Authorship
Contribution: M.M.P., A.G.-M., and N.C. conceived and designed the study with the help of M.B., T.L.L., W.M.I., J.A.F., and J.J.H.; J.A.F., T.L.L., A. Mazzone, C.M.F., K.H.K., V.A.S., F.R.R., A. Munankarmy, S.K.B., M.R.S., and J.-H.L. performed experiments; W.M.I., T.L.L., M.B., J.A.F. M.K., S.M.G., A.A.M., S.M.S., and L.W. analyzed the data; M.M.P., A.G.-M., and M.B. wrote the manuscript with the help of W.M.I., J.A.F., K.D.R., N.C., A.P., and E.D.W; and all authors critically revised and approved the final version of the manuscript.
Conflict-of-interest disclosure: M.M.P. has received research funding from Kura Oncology, Epigenetix, Solu Therapeutics, Polaris, and Stemline Pharmaceuticals. The remaining authors declare no competing financial interests.
Correspondence: Mrinal M. Patnaik, Mayo Clinic College of Medicine and Science, Division of Hematology, Department of Internal Medicine, Mayo Clinic, 200 First St SW, Rochester, MN, 55905; email: patnaik.mrinal@mayo.edu; and Alexandre Gaspar-Maia, Mayo Clinic College of Medicine and Science, Experimental Pathology and Laboratory Medicine, Department of Laboratory Medicine and Pathology, Mayo Clinic, 200 First St SW, Rochester, MN 55905; email: maia.alexandre@mayo.edu.
References
Author notes
W.M.I., J.A.F., and M.B. are joint first authors.
The bulk sequencing, single-cell DNA sequencing and proteogenomics, DNA methylation, single-cell RNA sequencing, Multiome (GEX and assay for transposase-accessible chromatin assay) and genotyping of targeted loci with single-cell chromatin accessibility data sets generated and analyzed in this study have been deposited into the National Center for Biotechnology Information Gene Expression Omnibus database (available at https://www.ncbi.nlm.nih.gov/geo/; accession number GSE210435).
Olink data have been provided as supplemental Data. Code and scripts used for analysis are made available in the GitHub repository https://github.com/LabFunEpi/CC_multiomics.
The full-text version of this article contains a data supplement.






