Key Points
Antiviral protective signature of Vδ2 T cells in children given HSCT is characterized by a cytotoxic profile and interferon-γ production.
Stimulated Vδ2 T cells after HSCT showed direct and immunomodulatory antiviral properties.
Visual Abstract
γδ T cells represent key players in immune surveillance after T-cell receptor α/β (αβ)/CD19-depleted HLA-haploidentical hematopoietic stem cell transplantation (haplo-HSCT). Although encouraging data are available on the impact of Vδ2-targeting therapy in improving HSCT clinical outcomes, their role in providing antimicrobial immunity is largely unexplored. This study aimed to investigate the antiviral protective profile of Vδ2 T cells in pediatric patients given haplo-HSCT. The characterization of γδ T cells was performed in pediatric recipients (n = 26) in the donor graft and at 30, 60, and 120 days after haplo-HSCT. The antiviral activity of Vδ2 T cells and the cytomegalovirus (CMV)-specific αβ T-cell immunity was analyzed. Early after HSCT, Vδ2 T cells was significantly higher in patients who did not experience viral reactivation (No-VR) than in patients with CMV reactivation. Interestingly, this difference was already present in the grafts. Clustering analysis identified a protective subset of Vδ2 T cells in patients with No-VR, expressing CD16, NKG2D, and CD107a, and producing Th1 cytokines. This subset directly correlated with interleukin-15 and inversely with the CMV DNA level. Stimulated Vδ2 T cells inhibit CMV replication, acquired CD86/HLA-DR molecules, induced HLA-DR on monocytes, and improved the αβ CMV–specific T-cell response. Altogether, these results identify an antiviral protective profile displayed by Vδ2 T cells early after HSCT, and define their ability to inhibit CMV replication, to induce antigen-presenting cell maturation and to improve αβ virus–specific T-cell response, opening a new application of Vδ2-targeting immunotherapy after HSCT, adding the antiviral to the antitumor potential.
Introduction
Allogeneic hematopoietic stem cell transplantation from an HLA-haploidentical relative (haplo-HSCT) offers a prompt transplant treatment, virtually to any patient in need of an allograft but lacking a suitable matched donor.1 Despite decisive advances in the clinical and therapeutic management of haplo-HSCT, a high rate of transplantation-related complications persists. Among the main post-HSCT complications, disease relapse and viral infections/reactivations play a prominent role.2
Cytomegalovirus (CMV) reactivation (CMV-R) represents the most common viral infection after haplo-HSCT,3 developing in up to two-thirds of haplo-HSCT recipients, and has also been associated with increased risk of secondary bacterial and fungal infections.4 CMV-R typically occurs during the first 3 months after HSCT, depends on several risk factors,5 and can progress into potentially fatal CMV disease.6 Several antivirals have been approved for either prophylactic or preemptive use of CMV infection,7 but the establishment of a fully competent antiviral immune response is the essential step to ensure long-lasting drug-free protection.8 The prophylactic use of antivirals (eg, letermovir) is strongly effective in reducing the incidence of CMV infection after haplo-HSCT,9 but, in contrast, it could delay the immune reconstitution of CMV-specific T-cell response, resulting in a failure of immune surveillance after letermovir discontinuation.10
The absence of a protective adaptive, viral-specific T-cell immunity in the early window after HSCT represents the main driver of immunodeficiency, and the reconstitution of functional virus-specific T cells after HSCT is essential to confer long-term protection against viral infections/reactivations.8,11
To reduce the impact of posttransplant immunodeficiency after haplo-HSCT, a new procedure of graft manipulation has been optimized, being based on the selective depletion of αβ T and B cells.12,13 This approach allows the transfer of high numbers of CD34+ hematopoietic cells together with donor-derived natural killer (NK) and γδ T cells, which can exert their protective effects against both leukemia cells escaping the preparative regimen and life-threatening infections.14,15 Accordingly, several pieces of evidence support a protective role of γδ T cells in αβ T-cell–depleted HSCT, as event-free and overall survival correlate strongly with the expansion of donor-derived γδ T cells.14
γδ T cells can be divided in 2 main subsets based on the Vδ chain usage; the Vδ2 subset and the non-Vδ2 subset of which Vδ1 γδ T cells are the predominant fraction.16 Evidence demonstrates that CMV-R induces Vδ1 T-cell expansion both in solid organ transplantation17 and in haplo-HSCT18 recipients. Expanded Vδ1 T cells upon CMV-R showed an effector phenotype, with a reduced clonal diversity and can exert an anti-CMV antiviral activity.19 Moreover, a defect of Vδ1 T-cell expansion capability has been associated with refractory recurrent CMV-R.20 Vδ2 cells recognize low–molecular-weight phosphoantigens, without major histocompatibility complex (MHC) restriction through a mechanism involving the CD277/butyrophilin 3 (BTN3A1).21 Activated Vδ2 T cells can kill a wide variety of tumor cells22,23 and exert wide antiviral activities against several viruses through both cytolytic and noncytolytic mechanisms.24,25 They can be easily activated in vivo by aminobisphosphonates (eg, zoledronic acid)26 or by a recently optimized monoclonal antibody targeting BTN3A1 (ClinicalTrials.gov identifier: NCT04243499).27 The beneficial effect of in vivo activation of Vδ2 T cells after haplo-HSCT has been demonstrated, showing a boost of their antileukemia effect.28,29 The ability of Vδ2 T cells to mediate a direct and bystander protective immunity against CMV infection/reactivation after HSCT is still not defined.
This study aimed to investigate the potential direct and bystander antiviral activities of Vδ2 T cells in recipients of haplo-HSCT. To address this working hypothesis, we compared, over time, the phenotypic and functional signature of γδ T cells in patients who either did or did not experience CMV-R and we explored their ability to inhibit CMV replication and to boost the αβ virus specific T-cell immunity.
Methods
Patients and donors
Two large clinical trials conducted at Bambino Gesù Children’s Hospital recently reported haplo-HSCT outcome.30,31 We performed a retrospective subgroup study on 26 children taken from the published cohort whose peripheral blood mononuclear cells (PBMCs) and plasma samples were available in the Bambino Gesù Children's Hospital biobank. Patients who fully engrafted and were alive and disease-free at day 180 after T-cell receptor (TCR) αβ/CD19-depleted haplo-HSCT were selected on the basis of the availability of 4 longitudinal biological samples: graft, and 30, 60, and 120 days after transplantation. CMV serostatus was positive for all donors and recipients (+/+). Clinical characteristics of each enrolled patient (n = 26) are reported in supplemental Table 1. Moreover, the median of the clinical features and of the graft composition are compared in patients who were persistently negative for CMV DNA (no viral reactivation [No-VR], n = 16) and patients who experienced CMV-R (n = 10), as shown in Tables 1 and 2, respectively. All patients received antiviral prophylaxis with acyclovir 30 mg/kg daily; none of the patients received letermovir as CMV prophylaxis. Blood samples from 10 age-matched healthy donors (HDs) with a positive serology for CMV (median age, 7 years; interquartile range [IQR], 4.5-11.5) were collected after obtaining informed consent from their legal representatives. The project was approved by the ethics committee of the Bambino Gesù Children’s Hospital, Rome, Italy (approval number: 3135/2023).
Clinical features of the haplo-HSCT recipients with or without CMV-R
| . | CMV-R . | P . | |
|---|---|---|---|
| No (n = 16) . | Yes (n = 10) . | ||
| M/F | 7/9 | 3/7 | .4832 | 
| Age, median (IQR), y | 7.0 (6.0-10.7) | 5.5 (3.7-13.5) | .4731 | 
| Original diseases | |||
| Malignant | 87.5% | 90.0% | .8461 | 
| Nonmalignant | 12.5% | 10% | |
| Disease status at time of HSCT | |||
| Nonmalignant | 12.5% | 10.0% | .8461 | 
| CR1 | 43.7% | 10.0% | .0697 | 
| CR2 | 37.5% | 70.0% | .1069 | 
| CR3 | 6.3% | 10.0% | .7270 | 
| Conditioning regimen | MAC (87.5%) | MAC (90.0%) | .8461 | 
| NMA (12.5%) | NMA (10%) | .8461 | |
| TBI | 93.7% | 90% | .7270 | 
| Other viral reactivation | 25.0% (ADV) | 20.0% (ADV) | .7685 | 
| CMV-R (CMV DNA of >1000 cp/mL) days after HSCT | n.a. | 35.0 (17.5-41.2) | n.a. | 
| CMV AUC | n.a. | 81725 cp/mL (IQR: 46 791-114 449) | n.a. | 
| aGVHD | 31.2% | 30.0% | .9464 | 
| aGVHD grade | |||
| Grade 1 | 2 | 1 | .8461 | 
| Grade 2 | 3 | 2 | .9373 | 
| Relapse | 6.2% | 10.0% | .5474 | 
| . | CMV-R . | P . | |
|---|---|---|---|
| No (n = 16) . | Yes (n = 10) . | ||
| M/F | 7/9 | 3/7 | .4832 | 
| Age, median (IQR), y | 7.0 (6.0-10.7) | 5.5 (3.7-13.5) | .4731 | 
| Original diseases | |||
| Malignant | 87.5% | 90.0% | .8461 | 
| Nonmalignant | 12.5% | 10% | |
| Disease status at time of HSCT | |||
| Nonmalignant | 12.5% | 10.0% | .8461 | 
| CR1 | 43.7% | 10.0% | .0697 | 
| CR2 | 37.5% | 70.0% | .1069 | 
| CR3 | 6.3% | 10.0% | .7270 | 
| Conditioning regimen | MAC (87.5%) | MAC (90.0%) | .8461 | 
| NMA (12.5%) | NMA (10%) | .8461 | |
| TBI | 93.7% | 90% | .7270 | 
| Other viral reactivation | 25.0% (ADV) | 20.0% (ADV) | .7685 | 
| CMV-R (CMV DNA of >1000 cp/mL) days after HSCT | n.a. | 35.0 (17.5-41.2) | n.a. | 
| CMV AUC | n.a. | 81725 cp/mL (IQR: 46 791-114 449) | n.a. | 
| aGVHD | 31.2% | 30.0% | .9464 | 
| aGVHD grade | |||
| Grade 1 | 2 | 1 | .8461 | 
| Grade 2 | 3 | 2 | .9373 | 
| Relapse | 6.2% | 10.0% | .5474 | 
Malignant: T-cell acute lymphoblastic leukemia; B-cell acute lymphoblastic leukemia; and acute myeloid leukemia. Nonmalignant: severe aplastic anemia and Fanconi anemia.
ADV, adenovirus; aGVHD, acute graft-versus-host disease; CR1, first complete remission; CR2, second complete remission; CR3, third complete remission; F, female; GVHD, graft-versus-host disease; M, male; MAC, myeloablative conditioning regimen; n.a., not applicable; NMA, nonmyeloablative conditioning; TBI, total body irradiation.
Graft characteristics infused in patients with or without CMV-R
| . | CMV-R . | P . | |
|---|---|---|---|
| No (n = 16) . | Yes (n = 10) . | ||
| CD34+/kg × 106 | 14.5 (11.9-18.9) | 16.1 (11.9-23.6) | .6 | 
| CD3+/kg × 106 | 11.7 (6.7-17.8) | 13.8 (8.1-22.3) | .99 | 
| TCR-αβ/kg × 106 | 0.01 (0.008-0.05) | 0.02 (0.01-0.04) | .95 | 
| TCR-ϒδ/kg × 106 | 12.9 (9-16.3) | 12.7 (8.3-15.7) | .96 | 
| NK+/kg × 106 | 30.6 (19.8-49.7) | 28.0 (17.1-41.8) | .64 | 
| CD20+/kg × 106 | 0.01 (0.01-0.02) | 0.02 (0.01-0.04) | .25 | 
| . | CMV-R . | P . | |
|---|---|---|---|
| No (n = 16) . | Yes (n = 10) . | ||
| CD34+/kg × 106 | 14.5 (11.9-18.9) | 16.1 (11.9-23.6) | .6 | 
| CD3+/kg × 106 | 11.7 (6.7-17.8) | 13.8 (8.1-22.3) | .99 | 
| TCR-αβ/kg × 106 | 0.01 (0.008-0.05) | 0.02 (0.01-0.04) | .95 | 
| TCR-ϒδ/kg × 106 | 12.9 (9-16.3) | 12.7 (8.3-15.7) | .96 | 
| NK+/kg × 106 | 30.6 (19.8-49.7) | 28.0 (17.1-41.8) | .64 | 
| CD20+/kg × 106 | 0.01 (0.01-0.02) | 0.02 (0.01-0.04) | .25 | 
Phenotypic analysis
PBMCs isolation, freezing, and thawing was performed as detailed in the supplemental Methods. PBMC phenotyping32 was performed using monoclonal antibodies detailed in supplemental Table 2. The differentiation phenotype of Vδ1 and Vδ2 T cells are defined as follow: naïve T cells (N), CD45RA+CD27+; central memory (CM), CD45RA–CD27+; effector memory (EM), CD45RA–CD27–; and terminally differentiated T-cells (TEMRA), CD45RA+CD27–. The high-dimensional data analysis of flow cytometry data31 are detailed in the supplemental Methods.
Cytokine production after phosphoantigen stimulation
To assess the functional capabilities of Vδ2 T cells, we analyzed the cytokine production (interferon-γ [IFN-γ]/tumor necrosis factor α [TNF-α]) after stimulation with 1-hydroxy-2-methyl-2-buten-4-yl 4-diphosphate (HDMAPP), an intermediate of the nonmevalonate pathway, able to specifically activate Vδ2 T cells,33 as detailed in the supplemental Methods.
Viral inhibition assay
PBMCs from haplo-HSCT recipients (T60) were stimulated or not with HDMAPP (10 μg/mL) for 48 hours. The supernatants were then collected (conditioned medium [CM]) after PhAg stimulation (CM-PhAg) or after 24 hours of culture without any stimulation (CM-ctrl) and stored at −80°C. The viral inhibition assay of CM-PhAg and CM-ctrl on CMV-infected Medical Research Council cell strain 5 (MRC5) fibroblasts was performed as detailed in the supplemental Methods.
Plasma and culture supernatant cytokine levels
The automated enzyme-linked immunosorbent assay (ELLA microfluidic analyzer, Protein Simple, Bio-Techne) was used to quantify interleukin-7 (IL-7), IL-15, and IL1-β in plasma samples, and IFN-γ, CXCL10, and TNF-α in unstimulated (CM-ctrl) and PhAg-stimulated (CM-PhAg) samples.
Generation of Vδ2 T-cell lines and collection of Vδ2-T–conditioned medium (CM-Vδ2)
Vδ2 T-cell lines were obtained after 2 to 3 weeks of HDMAPP (10 μg/mL; Echelon Biosciences Inc) and IL-2 (100 IU/mL; Bio-Techne) stimulation of healthy PBMCs, as detailed in the supplemental Methods.
APC maturation and CMV-specific T-cell immunity
The effect of HDMAPP stimulation on antigen presenting cells (APC) maturation was analyzed by flow cytometry. Briefly, PBMCs (1 × 106 to 2 × 106 PBMCs) were stimulated or not (ctrl) with HDMAPP for 48 hours. At the end of stimulation, cells were stained for surface antigens (Vδ2, CD3, CD86, and HLA-DR) and acquired on a fluorescence-activated cell sorter Lyric (BD). The effect of HDMAPP stimulation on CMV-specific T-cell response was analyzed by flow cytometry34 and detailed in the supplemental Methods.
Statistical analysis
GraphPad software (GraphPad Prism 9 XML Project) was used to analyze the results. The continuous variables were reported as median and IQR. The following nonparametric statistical inference tests were used: the Kruskal-Wallis test for comparisons among groups, and the Mann-Whitney U test and Wilcoxon test for pairwise comparisons. Correlations between variables were evaluated by nonparametric Spearman rank test. A P value < .05 was considered to be statistically significant.
Results
Dynamic of αβ and γδ T-cell reconstitution after haplo-HSCT
The dynamic of αβ and γδ T cells after infusion is shown in Figure 1A. As expected, a significant increase in the percentage of αβ T cells in the peripheral blood was observed between day 30 (T30) and day 60 (T60; P = .03) and between T60 and day 120 (T120; P = .03). No significant change in Vδ1 T-cell frequency was observed over time, whereas a significant reduction of Vδ2 T-cell frequency was observed between T30 and T60 (P = .002) and between T60 and T120 (P = .0007).
Longitudinal analysis of circulating αβ and γδ (Vδ1 and Vδ2) T cells before (graft) and after 30, 60, and 120 days in haplo-HSCT recipients with No-VR and CMV-R. (A) The frequency of αβ (white boxes), Vδ1 (light gray boxes), and Vδ2 (blue boxes) among CD3+ T cells in 20 haplo-HSCT recipients is reported at all time points. Differences among the frequency of each subset at different time points were evaluated by Wilcoxon paired test. §<0.05; §§P < .01; §§§P < .001. (B-D) Frequency (B), absolute number (C), and differentiation profile (D) of Vδ1 T cells from patients with No-VR (white boxes, n = 11) and from patients with CMV-R (orange boxes, n = 9) are reported. Differences between No-VR and CMV-R at each time point were evaluated by Mann-Whitney U test. ∗P < .05; ∗∗P < .01. (E-G) Frequency (E), absolute number (F), and differentiation profile (G) of Vδ2 T-cells from patients with No-VR (white boxes, n = 11) and from CMV-R (orange boxes, n = 9) are reported. Differences between No-VR and CMV-R at each time point were evaluated by Mann-Whitney U test. ∗P < .05; ∗∗P < .01. Naïve T-cells (N) were defined as CD45RA+CD27+; CM were defined as CD45RA–CD27+; EM were defined as CD45RA-CD27-; and TEMRA were defined as CD45RA+CD27–.
Longitudinal analysis of circulating αβ and γδ (Vδ1 and Vδ2) T cells before (graft) and after 30, 60, and 120 days in haplo-HSCT recipients with No-VR and CMV-R. (A) The frequency of αβ (white boxes), Vδ1 (light gray boxes), and Vδ2 (blue boxes) among CD3+ T cells in 20 haplo-HSCT recipients is reported at all time points. Differences among the frequency of each subset at different time points were evaluated by Wilcoxon paired test. §<0.05; §§P < .01; §§§P < .001. (B-D) Frequency (B), absolute number (C), and differentiation profile (D) of Vδ1 T cells from patients with No-VR (white boxes, n = 11) and from patients with CMV-R (orange boxes, n = 9) are reported. Differences between No-VR and CMV-R at each time point were evaluated by Mann-Whitney U test. ∗P < .05; ∗∗P < .01. (E-G) Frequency (E), absolute number (F), and differentiation profile (G) of Vδ2 T-cells from patients with No-VR (white boxes, n = 11) and from CMV-R (orange boxes, n = 9) are reported. Differences between No-VR and CMV-R at each time point were evaluated by Mann-Whitney U test. ∗P < .05; ∗∗P < .01. Naïve T-cells (N) were defined as CD45RA+CD27+; CM were defined as CD45RA–CD27+; EM were defined as CD45RA-CD27-; and TEMRA were defined as CD45RA+CD27–.
To define the phenotypic signature of Vδ1 and Vδ2 T cells associated with the lack of CMV-R after haplo-HSCT, the enrolled patients were retrospectively divided in 2 groups on the basis of CMV-R in the first 120 days after HSCT: (1) patients who were persistently negative for CMV DNA (No-VR, n = 11), and (2) patients who experienced CMV-R (n = 9). The clinical features of the 2 groups are compared in Table 1. For each patient with CMV-R, the area under the curve (AUC) of the CMV DNA was calculated to have a parameter mirroring both the level and the duration of viremia (AUC-DNA: 81725 copies per mL [IQR, 46 791-114 449]). The AUC of CMV DNA of each patient with CMV-R is reported in supplemental Table 1.
The dynamic over time of Vδ1 and Vδ2 T cells was analyzed in PBMCs from HSCT recipients at different time points (T30, T60, and T120). Moreover, in order to define a possible impact of graft composition on the subsequent antiviral protection, we compared the frequency of Vδ1 and Vδ2 T cells in the graft (leftover of the graft product) infused in patients who subsequently did (CMV-R) or did not (No-VR) reactivate CMV.
The kinetics of Vδ1 and Vδ2 T cells were different in the 2 groups (Figure 1B-G). Early after infusion (T30 and T60), the frequency of Vδ1 T cells was similar in the 2 groups, whereas at T120, patients with CMV-R showed a higher Vδ1 T-cell percentage than those with No-VR (P = .03; Figure 1B). No significant difference in Vδ1 T cells was observed in the graft infused in patients with CMV-R and those with No-VR (Figure 1B). The expansion of Vδ1 T cells was confirmed with the Vδ1 absolute number (Figure 1C), with a significant higher number of Vδ1/microliter (mmc) in the CMV-R than in the No-VR group at T120 (P = .04). These results confirm previously published data, showing an expansion of Vδ1 T cells with a cytotoxic profile after CMV-R in HSCT recipients.18-20,35 Expanded Vδ1 T cells in patients with CMV-R were highly differentiated cells (Figure 1D), resulting in a significant lower frequency of CM Vδ1 T cells at all time points (P = .01); a lower frequency of EM Vδ1 T cells at T60 (P = .002); and a parallel higher frequency of TEMRA Vδ1 T cells at T30, T60, and T120 (P = .01; P = .001; and P = .01 respectively) in patients with CMV-R than in those with No-VR.
The analysis of Vδ2 T cells (Figure 1E-G) showed that early after HSCT (T30), patients with No-VR showed a higher Vδ2 T-cell frequency (P = .01; Figure 1E) and absolute number of Vδ2/mmc (P = .02; Figure 1F) than patients with CMV-R, persisting also at T60 (P = .006) and at T120 (P = .03). Of note, the higher frequency of Vδ2 T cells in patients with No-VR was already detected in the graft (Figure 1E), suggesting a possible role of graft composition in the subsequent protection against viral reactivation. Accordingly, we found a direct significant correlation between the frequency of Vδ2 T cells in the graft and at T30 after infusion (r = 0.6789; P = .0035).
Of note, the large majority of Vδ2 T cells both in the graft and in HSCT recipients (in patients with No-VR and in patients with CMV-R) coexpress the Vγ9 chain. Specifically, the frequency of Vγ9-expressing Vδ2 T-cells was 98.9% (IQR, 97.4-99.2) in the graft, 97.8% (IQR, 95.0-98.8) in patients with No-VR, and 97.3% (IQR, 95.0-98.4) in patients with CMV-R.
The analysis of the differentiation profile showed that Vδ2 T cells from patients with No-VR express a more advanced differentiation profile than patients with CMV-R (Figure 1G), resulting in a reduced fraction of CM (P = .04), and EM Vδ2 T cells (P = .001) and a higher fraction of TEMRA Vδ2 T cells (P = .01).
A cytotoxic signature characterizes Vδ2 T cells in patients with No-VR
To better characterize Vδ1 and Vδ2 T cells over time in No-VR and in CMV-R, we applied global high-dimensional mapping of the 13-parameter flow cytometry data. The uniform manifold approximation and projection representation of the data highlighted key regions of CD3 T cells found preferentially in patients with No-VR than in patients with CMV-R (Figure 2).
Longitudinal unsupervised analysis of γδ T cells after 30, 60, and 120 days in haplo-HSCT recipients with no-VR and CMV-R. (A) Uniform Manifold Approximation and Projection (UMAP) (left) representation and heat map (right) of γδ T-cell landscape, representing clusters identified by FlowSOM. Each color is assigned according to the cluster identification palette. The percentage and name of each cluster are shown next to the heat map. Heat map colors represent the median expression of specified markers for each cluster, with blue representing low expression and red representing high expression. (B) The dynamic of Vδ2, Vδ1−Vδ2−, and Vδ1 T-cell populations in patients with no-VR (n = 11) and in patients with CMV-R (n = 9) are reported at all time points. (C) The frequency of Vδ2, Vδ1−Vδ2−, and Vδ1 clusters were compared in patients with No-VR (white boxes, n = 11) and in patients with CMV-R (orange boxes, n = 9) at all time points. Differences between No-VR and CMV-R at each time point were evaluated by Mann-Whitney U test. ∗P < .05. (D) The median expression of NKG2D, CD16, and CD107 on Vδ2 T cells are shown, and differences between no-VR (white boxes, n = 11) and CMV-R (orange boxes, n = 9) at each time point were evaluated by Mann-Whitney U test. ∗:P < .05. UMAP representation of NKG2D, CD16, and CD107 expression on Vδ2 T-cell cluster is shown at T30. MFI, median fluorescence intensity.
Longitudinal unsupervised analysis of γδ T cells after 30, 60, and 120 days in haplo-HSCT recipients with no-VR and CMV-R. (A) Uniform Manifold Approximation and Projection (UMAP) (left) representation and heat map (right) of γδ T-cell landscape, representing clusters identified by FlowSOM. Each color is assigned according to the cluster identification palette. The percentage and name of each cluster are shown next to the heat map. Heat map colors represent the median expression of specified markers for each cluster, with blue representing low expression and red representing high expression. (B) The dynamic of Vδ2, Vδ1−Vδ2−, and Vδ1 T-cell populations in patients with no-VR (n = 11) and in patients with CMV-R (n = 9) are reported at all time points. (C) The frequency of Vδ2, Vδ1−Vδ2−, and Vδ1 clusters were compared in patients with No-VR (white boxes, n = 11) and in patients with CMV-R (orange boxes, n = 9) at all time points. Differences between No-VR and CMV-R at each time point were evaluated by Mann-Whitney U test. ∗P < .05. (D) The median expression of NKG2D, CD16, and CD107 on Vδ2 T cells are shown, and differences between no-VR (white boxes, n = 11) and CMV-R (orange boxes, n = 9) at each time point were evaluated by Mann-Whitney U test. ∗:P < .05. UMAP representation of NKG2D, CD16, and CD107 expression on Vδ2 T-cell cluster is shown at T30. MFI, median fluorescence intensity.
The uniform manifold approximation and projection representation identified 5 main regions: Vδ2 T cells (green), 2 regions including Vδ1 T cells (red and light blue), non-Vδ1/non-Vδ2 (purple) T cells, and NK T cells (yellow; Figure 2A). To further define and quantify these differences between patients with No-VR and patients with CMV-R, we performed FlowSOM clustering and compared the expression of 12 T-cell markers, identifying 5 main clusters (Figure 2B). Moreover, we compared their frequency in the 2 groups at each time point (Figure 2C). Patients with No-VR were characterized by a significantly higher frequency of Vδ2 cluster (CD107a+CD16+CD45RA+CD137+NKG2D+) at T30 and at T60 (P < .05; Figure 2C). A parallel lower frequency of Vδ1-cytototoxic cluster (CD45RA+CD56+perforin+) at all time points (P < .01) was observed in patients with No-VR than in those with CMV-R (Figure 2C).
We therefore focalized the analysis on the expression of single markers (highlighted by the clustering analysis; Figure 2D). Specifically, a significant higher expression of NKG2D (T30), CD16 (T30), and CD107a (T30 and T60) on Vδ2 T cells was observed in patients with No-VR than in those with CMV-R (Figure 2D). Interestingly, Vδ2 cluster inversely correlated with the CMV DNA AUC both at T30 (r = −0.6210; P = .01) and at T60 (r = −0.6130; P = .01), suggesting a partially protective activity also in patients with CMV-R.
To define a possible involvement of homeostatic cytokines in modulating the dynamic over time of Vδ2 T cells, we quantified plasmatic level of IL-7 and IL-15 and IL-1β in patients with No-VR and in patients with CMV-R at T30 (Figure 3). We found the IL-15 was higher in patients with No-VR than in patients with CMV-R (P = .03) and directly correlated with Vδ2 cluster (r = 0.5143; P = .04). In contrast, no significant difference in IL-7 and IL-1β levels between the 2 groups was observed.
Plasmatic level of IL-7, IL-15, and IL1-β in haplo-HSCT recipients with no-VR and CMV-R. The plasmatic concentration of IL-7, IL-15, and IL1-b were quantified by automated enzyme-linked immunosorbent assay (ELISA) and results are shown in pg/mL: differences between patients with No-VR (n = 11) and patients with CMV-R (n = 9) were evaluated by Mann-Whitney U test. ∗P < .05.
Plasmatic level of IL-7, IL-15, and IL1-β in haplo-HSCT recipients with no-VR and CMV-R. The plasmatic concentration of IL-7, IL-15, and IL1-b were quantified by automated enzyme-linked immunosorbent assay (ELISA) and results are shown in pg/mL: differences between patients with No-VR (n = 11) and patients with CMV-R (n = 9) were evaluated by Mann-Whitney U test. ∗P < .05.
Vδ2 T cells from No-VR haplo-HSCT recipients produce higher IFN-γ after PhAg stimulation
To define the functional profile of Vδ2 T cells after HSCT and their possible contribution to the protection against CMV-R, PBMCs from patients with no-VR and from patients with CMV-R were stimulated with HDMAPP (hereafter referred to as PhAg), able to specifically activate Vδ2 T cells.32 The frequency of IFN-γ– and TNF-α–producing Vδ2 T cells was quantified by flow cytometry (Figure 4A-B). Flow panels from a representative patient with No-VR and one patient with CMV-R are shown (Figure 4A). The frequency of IFN-γ–producing Vδ2 T cells were higher in patients with No-VR than in patients with CMV-VR (P = .01; Figure 4B). By contrast, no significant differences were observed when analyzing the frequency of TNF-α–producing Vδ2 T cells (Figure 4B).
Cytokine production by PhAg-stimulated Vδ2 T-cells in haplo-HSCT recipients with no-VR and CMV-R. (A) Representative dot plot of IFN-γ– and TNF-α–producing Vδ2 T cells after PhAg stimulation from patients with no-VR and patients with CMV-R. (B) The frequency of IFN-γ– and TNF-α–producing Vδ2 T cells after PhAg stimulation was analyzed in patients with No-VR (white boxes, n = 11) and in patients with CMV-R (orange, n = 9). Differences between patients with No-VR and patients with CMV-R were evaluated by Mann-Whitney U test. ∗P < .05.
Cytokine production by PhAg-stimulated Vδ2 T-cells in haplo-HSCT recipients with no-VR and CMV-R. (A) Representative dot plot of IFN-γ– and TNF-α–producing Vδ2 T cells after PhAg stimulation from patients with no-VR and patients with CMV-R. (B) The frequency of IFN-γ– and TNF-α–producing Vδ2 T cells after PhAg stimulation was analyzed in patients with No-VR (white boxes, n = 11) and in patients with CMV-R (orange, n = 9). Differences between patients with No-VR and patients with CMV-R were evaluated by Mann-Whitney U test. ∗P < .05.
PhAg-stimulated Vδ2 T cells from haplo-HSCT inhibit CMV replication
To assess the antiviral activity of Vδ2 T cells from HSCT, we set up an in vitro model of CMV replication as described in Methods. The soluble factors released by PhAg-activated Vδ2 T cells were collected after 48 hours (conditioned medium [CM]: CM-ctrl and CM-PhAg) and their antiviral activity was tested in CMV-infected MRC5 fibroblasts. After 72 hours, the number of genome equivalent (gEq) of CMV was quantified in the MRC5 cell lysate and in the supernatants of infected cells. CMV was characterized by a cell-associated replication cycle. Accordingly, in the control cultures, we found a higher amount of CMV in the cell lysate (2 × 107 gEq/mL, hatched bar in Figure 5A) than in cell supernatants (106 gEq/mL, hatched bar in Figure 5B). Of note, CM-PhAg was able to inhibit CMV replication, resulting in a significant decrease of cell-associated CMV with respect to CM-ctrl (P = .03; Figure 5A). In contrast, no significant differences in the level of CMV in the supernatants between cultures pretreated with CM-ctrl and CM-PhAg was observed (Figure 5B). To identify the soluble factors in CM possibly involved in the antiviral activity, IFN-γ, TNF-α, and CXCL10 were quantified by enzyme-linked immunosorbent assay in CM-ctrl and in CM-PhAg. As shown in Figure 5A,C a significant higher level of all these cytokines was found in CM-PhAg– than in CM-ctrl–treated samples (P = .007; P = .009 and P = .03 respectively). Finally, the correlation analysis showed a significant inverse correlation between IFN-γ level in CM and the number of gEq/mL of CMV, suggesting its involvement in the anti-CMV activity (Figure 5D). No impact of TNF-α, and a lower effect of CXCL10 (P = .07) on CMV replication was observed.
Antiviral activity of soluble factors (CM) released by Vδ2 T cells. Conditioned medium obtained from resting (CM-ctrl) or PhAg-stimulated (CM-Phag) Vδ2 T cells from haplo-HSCT (n = 9) were tested for their ability to inhibit in vitro CMV replication. (A-B) The effect of CM-ctrl and CM-PhAg was evaluated 72 hours after infection of MRC5 fibroblasts. The CMV was expressed in gEq/mL in MRC5 cell lysates (A) and in supernatants (B). Differences between CM-ctrl and CM-PhAg were evaluated by Mann-Whitney U test. ∗P < .05. Dotted line represents the CMV gEq/mL measured in MRC5 fibroblasts infected in the absence of CM. (C) The concentration of IFN-γ, CXCL10, and TNF-α was quantified by automated ELISA assay and results are shown in pg/mL. Differences between CM-ctrl and CM-PhAg were evaluated by Mann-Whitney U test. ∗P < .05; ∗∗P < .01. (D) The Spearman correlation between the levels of IFN-γ, CXCL10, and TNF-α with the gEq/mL of CMV is shown. Each black dot represents 1 sample.
Antiviral activity of soluble factors (CM) released by Vδ2 T cells. Conditioned medium obtained from resting (CM-ctrl) or PhAg-stimulated (CM-Phag) Vδ2 T cells from haplo-HSCT (n = 9) were tested for their ability to inhibit in vitro CMV replication. (A-B) The effect of CM-ctrl and CM-PhAg was evaluated 72 hours after infection of MRC5 fibroblasts. The CMV was expressed in gEq/mL in MRC5 cell lysates (A) and in supernatants (B). Differences between CM-ctrl and CM-PhAg were evaluated by Mann-Whitney U test. ∗P < .05. Dotted line represents the CMV gEq/mL measured in MRC5 fibroblasts infected in the absence of CM. (C) The concentration of IFN-γ, CXCL10, and TNF-α was quantified by automated ELISA assay and results are shown in pg/mL. Differences between CM-ctrl and CM-PhAg were evaluated by Mann-Whitney U test. ∗P < .05; ∗∗P < .01. (D) The Spearman correlation between the levels of IFN-γ, CXCL10, and TNF-α with the gEq/mL of CMV is shown. Each black dot represents 1 sample.
PhAg-stimulated Vδ2 T cells activate APC and boost virus-specific immune response
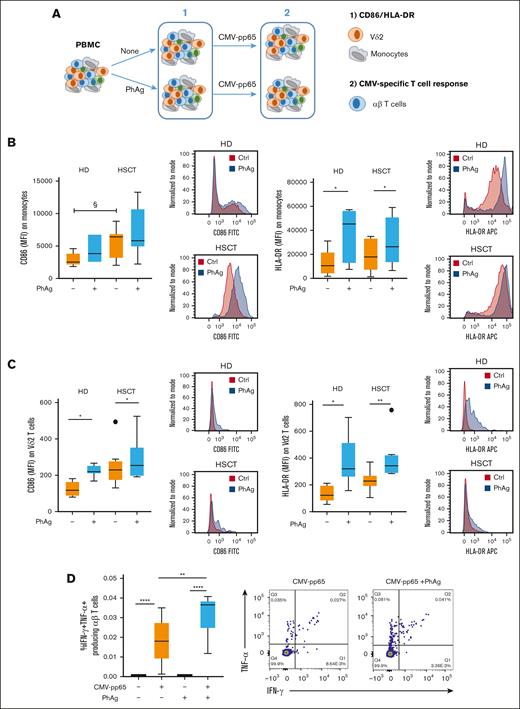
Evidence suggests the ability of activated Vδ2 T cells to modulate other immune cells including dendritic cells and αβ T-cell response using systems of coculture of purified immune subsets.36 Therefore, we set up an easy model to assess the adjuvant activity of Vδ2 T cells using the whole PBMC preparation obtained from HDs and from haplo-HSCT recipients, to mirror a more physiologic condition (Figure 6A). PBMCs were primed with PhAg for 24 hours and then stimulated with CMV-pp65 for a further 16 hours. The effect of PhAg stimulation on the expression of costimulatory molecule (CD86) and on class-2 MHC (HLA-DR) on monocytes and on Vδ2 T cells was evaluated 24 hours after PhAg priming, whereas the frequency of CMV-specific αβ T cells was quantified after CMV-pp65 stimulation of PhAg-primed and rested PBMCs (Figure 6A).
Bystander adjuvant activity of PhAg-stimulated Vδ2 T cells. (A) Schematic representation of the in vitro model to study the Vδ2 T-cell bystander adjuvant activity on antigen presenting cell maturation (1) and on viral specific αβ T-cell response (2). (B-C) The expressions of CD86 and HLA-DR on monocytes (A) and on Vδ2 T cells (B) were compared between unstimulated and PhAg-stimulated PBMCs from HDs (n = 10) and HSCT recipients (n = 9). Differences between unstimulated and PhAg-stimulated cells were evaluated by Wilcoxon paired test ∗P < .05; ∗P < .01; Differences between HDs and HSCT recipients were evaluated by Mann-Whitney U test; §P < .05. Representative histograms showing the significantly different expression of CD86 and HLA-DR on monocytes and Vδ2 T cells are shown. (D) The frequency of CMV-specific T cells was compared between unstimulated and PhAg-stimulated PBMCs from HDs (n = 10). Differences between unstimulated and PhAg-stimulated PBMCs were evaluated by Wilcoxon paired test ∗∗∗∗P < .001; ∗∗P < .01. Representative dot plots showing IFN-γ/TNF-α production are shown. MFI, median fluorescence intensity.
Bystander adjuvant activity of PhAg-stimulated Vδ2 T cells. (A) Schematic representation of the in vitro model to study the Vδ2 T-cell bystander adjuvant activity on antigen presenting cell maturation (1) and on viral specific αβ T-cell response (2). (B-C) The expressions of CD86 and HLA-DR on monocytes (A) and on Vδ2 T cells (B) were compared between unstimulated and PhAg-stimulated PBMCs from HDs (n = 10) and HSCT recipients (n = 9). Differences between unstimulated and PhAg-stimulated cells were evaluated by Wilcoxon paired test ∗P < .05; ∗P < .01; Differences between HDs and HSCT recipients were evaluated by Mann-Whitney U test; §P < .05. Representative histograms showing the significantly different expression of CD86 and HLA-DR on monocytes and Vδ2 T cells are shown. (D) The frequency of CMV-specific T cells was compared between unstimulated and PhAg-stimulated PBMCs from HDs (n = 10). Differences between unstimulated and PhAg-stimulated PBMCs were evaluated by Wilcoxon paired test ∗∗∗∗P < .001; ∗∗P < .01. Representative dot plots showing IFN-γ/TNF-α production are shown. MFI, median fluorescence intensity.
Results showed a significant induction of HLA-DR on monocytes both in HDs and in haplo-HSCT recipients (P = .01 and P = .05, respectively; Figure 6B). Of note, the expression of CD86 on resting monocytes from haplo-HSCT recipients was higher than in HDs (P = .02). Moreover, an increase in the expression of CD86 and HLA-DR on Vδ2 T cells was observed both in HDs (P = .01for both comparisons) and in haplo-HSCT recipients (P = .05 and P = .007, respectively; Figure 6C), suggesting a possible acquisition of antigen-presenting properties by PhAg-activated Vδ2 T cells.
To verify whether the APC maturation may affect the virus-specific αβ T-cell response, we used viral peptides (CMV-pp65) to stimulate PBMCs from HDs previously primed or not (ctrl) with PhAg. The frequency of CMV-specific T cells was evaluated by quantifying the IFN-γ and TNF-α production by αβ+ T cells. As shown in Figure 6D, we found that PhAg priming was able to increase the frequency of virus-specific αβ T cells (producing both IFN-γ and TNF-α; P = .007).
Finally, we assessed whether the immunomodulatory activity observed in PhAg-stimulated PBMCs was mediated by soluble factors specifically released by Vδ2 T cells. With this aim, we collected the conditioned medium obtained from PhAg-stimulated Vδ2 T-cell lines (CM-Vδ2), and we tested their ability to modulate monocyte activation and virus-specific αβ T-cell response (Figure 7). Results showed that factors released by PhAg-stimulated Vδ2 T-cell lines were able to significantly increase the expression of HLA-DR and CD86 on monocytes (Figure7A) and to increase the frequency of CMV-specific T-cell response (Figure7B).
Bystander adjuvant activity of soluble factors released by PhAg-stimulated Vδ2 T-cell lines. (A) The expression of CD86 and HLA-DR on monocytes were compared between unstimulated and CM-Vδ2–treated PBMCs from pediatric, age-matched HDs (n = 10). Differences between unstimulated and CM-Vδ2–stimulated cells were evaluated by Wilcoxon paired test ∗P < .05. (B) The frequency of CMV-specific T cells was compared between unstimulated and CM-Vδ2–treated PBMCs from pediatric, age-matched HDs (n = 10). Differences between unstimulated and CM-Vδ2–treated PBMCs were evaluated by Wilcoxon paired test ∗∗∗∗P < .001; ∗∗P < .01.
Bystander adjuvant activity of soluble factors released by PhAg-stimulated Vδ2 T-cell lines. (A) The expression of CD86 and HLA-DR on monocytes were compared between unstimulated and CM-Vδ2–treated PBMCs from pediatric, age-matched HDs (n = 10). Differences between unstimulated and CM-Vδ2–stimulated cells were evaluated by Wilcoxon paired test ∗P < .05. (B) The frequency of CMV-specific T cells was compared between unstimulated and CM-Vδ2–treated PBMCs from pediatric, age-matched HDs (n = 10). Differences between unstimulated and CM-Vδ2–treated PBMCs were evaluated by Wilcoxon paired test ∗∗∗∗P < .001; ∗∗P < .01.
Discussion
In recent years, many studies have indicated human γδ T cells as key mediators of both antiviral and antitumor immunity.23,37 Specifically, Vδ2 T cells recognize phosphoantigens in a MHC-independent manner, express NK receptors that potentiate their protective activities, are shown to mediate a rapid and potent antitumor and antiviral activities,23,24 and are able to orchestrate the whole immune response.36,37 Most importantly, Vδ2 T cells can be easily activated in vivo and represent a potentially promising target for immunotherapy.38
This study was aimed at evaluating potential direct and bystander anti-viral activities of Vδ2 T cells in children receiving a αβ T/B-cell–depleted haplo-HSCT. We found that a higher frequency and absolute number of Vδ2 T cells early after haplo-HSCT was associated with the lack of viral infections/reactivation. An impact of the Vδ2 T-cell frequency in the antiviral response has been also described in immunocompetent individuals experiencing viral infections, with a reduction in Vδ2 T-cell frequency and/or function being associated with a defective response.39,40 Interestingly, Vδ2 T-cell frequency early after haplo-HSCT directly correlated with the plasmatic level of IL-15. The impact of the production of homeostatic cytokines (IL-7 and IL-15) on the immune reconstitution after haplo-HSCT has been studied extensively, demonstrating a beneficial effect of both these cytokines on the overall T-cell recovery.41 Notably, a positive effect of IL-15 on Vδ2 T-cell homeostasis (survival and function) has been described, and the presence of IL-15 during the expansion of Vδ2 T cells has been associated with the achievement a better cytotoxic profile42 without increasing the risk of graft-versus-host disease. We cannot rule out the possibility that an early CMV-R may impact on the homeostasis of Vδ2 T cells. Nevertheless, the evidence that patients with No-VR were infused with a Vδ2-enriched graft compared with patients with CMV-R suggests a possible role of the graft composition in the protection against viral reactivation. Moreover, in the CMV-R group, the frequency of Vδ2 T cells was inversely correlated with the burden of CMV DNA, highlighting a possible protective role of these cells against CMV replication.
The FlowSOM clustering analysis allow us to identify a specific signature of Vδ2 T cells from No-VR, characterized by a higher expression of CD16, NKG2D, and CD107a. This Vδ2 T-cell signature characterizes Vδ2 T cells from patients with No-VR as cytotoxic NK-like Vδ2 T cells.43 Early after haplo-HSCT, Vδ2 T cells (frequency and absolute number of cells per mmc), as well as the Vδ2 T-cell subsets expressing NKG2D, inversely correlated with CMV viral burden, suggesting a protective impact of these subsets in reducing CMV burden in patients with CMV-R. The expression of CD16 (Fc γ RIII) on immune cells allows them to exert the antibody-dependent cellular cytotoxicity against infected44 or cancer cells.45 A role of antibody-dependent cellular cytotoxicity in the overall protection against CMV infection/reactivation has been recently elucidated in different models, and the induction of nonneutralizing antibodies and their functional interaction with CD16 is intensively studied in the vaccine development.46 Interestingly, anti-CMV immunoglobulin G was shown to cooperate with CD16+ γδ T cells to contribute to the surveillance of CMV-R via the secretion of IFN-γ.47 NKG2D is a potent activating receptor recognizing cell surface molecules (structurally related to MHC class 1 proteins) induced by infection, cancer, or other cellular stress.48
We found that almost all Vδ2 T cells co express Vγ9 chain both in the graft and in HSCT recipients; this result strongly supports the semi-invariant clonality of Vδ2 T cells, with a public TCR usage, able to respond to PhAg.49 Accordingly, Vδ2 T cells responded to PhAg stimulation both in patients with No-VR and in patients with CMV-R producing IFN-γ and TNF-α. Nevertheless, the production of IFN-γ by Vδ2 T cells was higher in patients with no-VR than in those with CMV-R and may contribute to the antiviral state. Indeed, IFN-γ, as well as TNF-α, are critical molecules for recruiting immune cells to the site of infection and for inducing an anti-viral state in uninfected bystander cells.50 IFN-γ is known to promote the activation of macrophages and T cells, and finally contribute to the antiviral immunity. Specifically, a direct role of IFN-γ in inhibiting CMV replication has been documented,51 and a recent study demonstrated a role of the IFN-γ produced by Vδ1 T cells in killing CMV-infected cells through an NKG2D-independent pathway.19 Moreover, in the HSCT settings, a higher level of plasmatic IFN-γ and CXCL10 (IFN-γ–induced protein 10) has been observed in occasional (single episode) vs recurrent CMV-R, confirming the in vivo anti-CMV potential of these molecules.18 Interestingly, our data show that Vδ2 T cells from haplo-HSCT release an array of different molecules (including IFN-γ and CXCL10) that significantly inhibit CMV replication in vitro. The extent of CMV inhibition correlates with the levels of IFN-γ produced by Vδ2 T cells, confirming a main role of this cytokines in the anti-CMV activity.
Moreover, PhAg-activated Vδ2 T cells from haplo-HSCT recipients induce the expression of HLA-DR on monocytes and of CD86 and HLA-DR in Vδ2 T cells itself, making them able to act as potent APC, as previously described.52 The improvement of APC capability may contribute to the increased CMV-specific αβ T-cell response observed after PhAg-pretreated PBMCs. Adaptive immune responses strictly depend on the specific interactions between T cells and APCs, and the functional T-cell avidity (ie, the strength of T-cell interaction with APC) is governed by different molecular mechanisms, including HLA expression and the costimulatory threshold.53 Accordingly, we showed an increase of CMV-specific αβ T-cell response after PhAg stimulation, probably due to, at least in part, the induction of APC maturation. An adjuvant activity of bisphosphonates-activated Vδ2 T cells has been demonstrated in HDs and in patients with cancer,36 but these results were obtained using in vitro cocultures with purified cells (monocyte-derived dendritic cells, purified Vδ2 T cells, and purified αβ T cells). Here, we demonstrated a booster effect of PhAg stimulation of Vδ2 T cells on APC maturation and on anti-viral αβ T-cell response using whole-PBMC preparation, which better mirrors the in vivo environment.
Vδ2 T cells are not virus-specific T cells. This represents a crucial point to be highlighted because their activation induces the production of antiviral molecules effective against a wide panel of different viruses and can modulate the APC function and boost the αβ antiviral immunity against likely all viruses. Our data strongly support the hypothesis of a clinical benefit of immune-therapeutical approach targeting Vδ2 T cells in vivo to reduce the risk of viral complications after haplo-HSCT. Several clinical trials using γδ T cell–based immunotherapy are ongoing for a range of hematological and solid cancers,37 based on the ability of activated Vδ2 T cells to exert an effective anticancer activity.22,23 Moreover, the in vivo Vδ2 T-cell targeting has been already tested also in patients after TcR αβ/CD19-depleted haplo-HSCT, using multiple infusion of zoledronic acid.28,29 These studies demonstrated the safety of the treatment and an effect on γδ T-cell differentiation, cytotoxicity,28,35 and on a reduction of acute graft-versus-host disease and transplant-related mortality.29 Therefore, the definition of the antiviral effect of this approach in HSCT recipients would open new possibilities in optimizing the management of these patients in the early posttransplant phase. Altogether, our results identified a subset of functional, competent Vδ2 T cells (expressing CD16, NKG2D, and CD107a), more represented in patients who did not experience CMV-R after haplo-HSCT. Interestingly, the in vitro activation of Vδ2 T cells was able to inhibit CMV replication through IFN-γ release, to induce the maturation of APC and to increase virus-specific T-cell frequency, highlighting new bystander antiviral properties of activated Vδ2 T cells. The new pharmacologic possibility to safely target in vivo Vδ2 T cells can enhance both their antitumor (already defined) and antiviral protection after HSCT.
Acknowledgments
The authors thank Gabriele Volpe for his support in the flow data acquisition and Maria Luisa Catanoso for her help in patient management.
This work was supported by the Italian Ministry of Health with current research funds. This work was supported by the grants 5x1000_2023/Italian Ministry of Health (C.A.); Italian PNRR CN3 “National Center for Gene Therapy and Drugs based on RNA Technology,” Italian Ministry of University and Research (F.L.); LSH-TA Ecosistema innovativo della Salute, Italian Ministry of Health (F.L.); and PRIN 2022, Italian Ministry of University and Research (F.L.).
Authorship
Contribution: C.A. and F.L. conceived of the study and supervised the research; V. Bordoni, F. Guarracino, V. Bertaina, G.L.P., A.P., M.R., and G.M. performed the experiments; V. Bordoni, F. Guarracino, and F.M. performed the data analysis; F. Galaverna and P.M. managed the patients; V. Bordoni and F. Guarracino were responsible for manuscript drafting; C.A., F. Galaverna, E.V., and F.L. were responsible for editing the manuscript; and F.L. and C.A. were responsible for funding acquisition.
Conflict-of-interest disclosure: P.M. reports personal fees from Sobi, Pfizer, Jazz Pharmaceuticals, Miltenyi, Amgen, and Medac Pharma, outside the submitted work. F.L. reports personal fees from Amgen, Novartis, Bellicum Pharmaceuticals, Neovii Pharmaceuticals, Miltenyi, Medac Pharma, Jazz Pharmaceuticals, and Takeda, outside the submitted work. The remaining authors declare no competing financial interests.
Correspondence: Chiara Agrati, Research Area of Hematology and Oncology, Head of Unit of Pathogen-Specific Immunity, Bambino Gesù Children's Hospital-IRCCS, Istituto di Ricovero e Cura a Carattere Scientifico, Via Baldelli 38, 00146 Rome, Italy; email: chiara.agrati@opbg.net.
References
Author notes
F.L. and C.A. are joint last authors.
The full-text version of this article contains a data supplement.







