Key Points
Leukemia-associated myeloid cells support T-ALL in the CNS via integrin signaling and differ transcriptionally from healthy counterparts.
In vivo myeloid depletion reduces leukemia burden in the CNS and enhances chemotherapy to improve mouse survival.
Visual Abstract
T-cell acute lymphoblastic leukemia (T-ALL) is a common pediatric malignancy, and central nervous system (CNS) involvement is associated with inferior prognoses. Here, we show that in the LIM-domain-only-2 transgenic and LN3 mouse models of T-ALL, leukemia blasts infiltrate the CNS, where they colocalize with an altered myeloid compartment. Notably, myeloid cells from the leukemic, but not healthy, CNS were sufficient to support T-ALL survival in vitro, and depletion of myeloid cells in vivo significantly reduced CNS leukemia burden. Among myeloid subsets, macrophages and monocytes from the leukemic CNS most robustly supported T-ALL in vitro. Both T-ALL blasts and leukemia-associated myeloid cells in the CNS expressed elevated levels of adhesion molecules, and inhibition of integrin-mediated adhesion or downstream signaling prevented myeloid cells from supporting survival of T-ALL cells in vitro. Single-cell transcriptomic analyses revealed that leukemia-associated myeloid cells in the CNS undergo transcriptional changes, increasing the expression of genes associated with oxidative phosphorylation while reducing inflammatory signatures. Given the clinical importance of T-ALL relapse in the CNS, we tested whether myeloid cells provide a supportive niche for chemotherapy resistance. T-ALL cells in the CNS that rebounded after chemotherapy retained myeloid dependence in vitro, and myeloid depletion improved responsiveness to chemotherapy, prolonging mouse survival. Altogether, these findings demonstrate that myeloid cells support T-ALL in the CNS and suggest that targeting myeloid cells or mechanisms by which they support T-ALL, in conjunction with conventional chemotherapeutic approaches, could improve current treatment outcomes.
Introduction
Acute lymphoblastic leukemia (ALL) is the most common pediatric malignancy, and up to 25% of ALL cases are of the T-cell lineage (T-cell ALL [T-ALL]).1,2 The onset of T-ALL is driven by a series of genetic and epigenetic alterations in thymocytes that disrupt conventional T-cell development, resulting in aberrant proliferation of malignant T-lymphoblasts.3-7 After initiating in the thymus, T-ALL cells egress into circulation and traffic to multiple organs, including the spleen and central nervous system (CNS).8 The CNS is a site of particular clinical importance because patients with significant CNS involvement at diagnosis experience inferior 5-year event-free survival rates compared with patients with no or minimal CNS disease.9,10 Despite the clinical relevance of CNS-localized leukemia, mechanisms underlying survival and progression of T-ALL in the CNS microenvironment remain largely unknown.11-13
Previous studies provided evidence that T-ALL cells must interact with local signals to traffic into the CNS. For example, CCR7 expression by T-ALL blasts and production of the CCR7 ligands CCL19 and CCL21 by CNS-resident stromal cells were necessary for leukemia entry into the CNS in a NOTCH-induced T-ALL mouse model and in patient xenografts; moreover, survival was prolonged if mice were injected with CCR7-deficient T-ALL cells.14 Consistent with a critical role for CCR7 in leukemia entry, reduced expression of CARMA1, a kinase downstream of CCR7, diminished CNS entry of T-ALL cells and conferred a survival benefit in mice.15 CXCR4 expression by T-ALL is also critical for entry into and survival within both the bone marrow and the CNS leptomeninges, a key microenvironment for CNS disease. Furthermore, the production of the CXCR4 ligand CXCL12 by CNS-resident endothelial cells supports leukemia progression.16-18 Although chemokine receptor signaling has been implicated in T-ALL entry, less is known about signals supporting T-ALL survival within the CNS.
Increasing evidence demonstrates more diverse immune cells are present within the CNS than previously appreciated, including myeloid and lymphoid populations that could interact with T-ALL.19-23 Within the murine and human CNS, T-ALL predominantly localizes to the innermost regions of the meninges, where a diverse array of tissue-resident and circulating immune cells are critical to CNS surveillance.21 For example, the cranial bone marrow supplies CNS-resident monocytes and neutrophils to the meninges, where these cells are postulated to respond to neuroinflammation and CNS-specific immune challenges.21,24 Similarly, a lymphopoietic niche in the cranial bone marrow produces B cells that traffic to the meninges, highlighting the presence of adaptive immune subsets that could respond to neuroinflammatory cues. Altogether, these findings indicate that a complex array of immune cells are present in the same regions of the CNS where T-ALL localizes, such that they could contribute to a leukemia-supportive microenvironment.25
Our laboratory and others have shown that myeloid cells in the leukemic microenvironment of multiple organs, including the spleen, bone marrow, and liver, provide critical support for T-ALL survival in vitro and progression in vivo.26-31 Myeloid-mediated T-ALL support requires direct cell-cell contact and is dependent on interactions of integrins with cellular adhesion molecules.28 Consistent with a requirement for integrin signaling, inhibition of the downstream kinases focal adhesion kinase (FAK) and proline-rich kinase 2 (PYK2) suppressed T-ALL progression in vitro and in vivo.28 Furthermore, integrin signaling potentiated the activation of insulin-like growth factor 1 receptor (IGF1R) to support T-ALL survival in the presence of leukemia-associated myeloid cells, which supply local insulin-like growth factor 1 (IGF1).28 Given the important role of myeloid cells in supporting T-ALL in other organs and the clinical importance of CNS-infiltrative T-ALL, we tested whether myeloid cells play a supportive role in promoting T-ALL survival in the CNS in the LIM-domain-only-2 (LMO2)–driven mouse model of T-ALL and, if so, whether myeloid depletion could reduce CNS disease as a monotherapy or in combination with chemotherapy.32
Methods
Mice
CD2-LMO2 transgenic (from Utpal Davé),32 LN3 (from T. Serwold),33 C57BL/6J, and B6.SJL-PtprcaPepcbBoyJ (CD45.1) mouse strains were bred in-house. Mouse strains were sourced from The Jackson Laboratory, unless otherwise noted. Mice were housed in specific pathogen-free conditions at The University of Texas at Austin. All experimental procedures were approved by the institutional animal care and use committee at The University of Texas at Austin.
T-ALL transplant model
Viable frozen T-ALL stocks were prepared from the spleens of leukemic LMO2 mice on a CD45.2+C57BL/6J background and stored at –150°C. For mouse engraftment, 5 × 106 splenic T-ALL cells from a thawed LMO2 stock were intraperitoneally (IP) injected into nonirradiated CD45.1+CD45.2+ (F1) recipient mice, aged 6 to 8 weeks. T-ALL (CD45.1–CD45.2+CD5+) engraftment was confirmed in the spleen and/or tail blood by flow cytometry.
In vitro coculture assays
Cells from the leukemic CNS and spleen were split into 2 groups: one group was enriched for T-ALL by incubating with biotinylated antibodies against CD11c, CD11b, F4/80, and I-A/I-E, followed by depletion with streptavidin beads (Mojosort; BioLegend); and the other group was enriched for myeloid cells by incubating with biotinylated antibodies against CD11c followed by selection with streptavidin beads (MACS; Miltenyi). For T-ALL cocultures with myeloid subsets from the CNS, microglia, macrophages, monocytes, dendritic cells (DCs), neutrophils, and T-ALL cells were fluorescence-activated cell sorting (FACS) purified (supplemental Figure 4A); 5 × 103 myeloid and 5 × 104 T-ALL cells were then plated in 96-well U-bottomed plates for 6 to 7 days before flow cytometry analysis.
scRNA-seq sorting, library preparation, and analysis
Myeloid (95%) and T-lineage (5%) cells from leukemic and healthy CNS were immunostained, FACS isolated, resuspended at 700 to 1200 cells per μl, and submitted to UT Austin’s Genomic Sequencing and Analysis Facility core. Cell suspensions were processed for complementary DNA (cDNA) library generation using the Single Cell 3′ Reagent Kit version 3.1 (10x Genomics) following manufacturer’s protocols. cDNA libraries were sequenced on an Illumina NovaSeq sequencer (SR100 S1 Run Type), targeting 10 000 cells per sample at a read depth of 50 000 reads per cell. Single-cell RNA sequencing (scRNA-seq) data were processed using Cell Ranger (version 7.0.1) before analysis with Seurat (version 4.3) for sample integration, clustering, and uniform manifold approximation and projection (UMAP) generation.34,35 Cluster identities were annotated by comparing signature genes for each cluster with existing databases, such as Immgen36 and Gene Expression Commons,37 as well as with previously published literature.38,39
In vivo depletion of myeloid cells by clodronate liposomes
Leukemic mice (>0.5% blood chimerism) were treated with clodronate (dichloromethylene diphosphonate) liposomes (Clodlip; FormuMax; Scientific Inc, Sunnyvale, CA; neutral, 7 mg/mL) to deplete phagocytic cells. Two-hundred microliters of Clodlip or phosphate-buffered saline (PBS) vehicle control were injected IP every 3 days for 4 total injections. T-ALL burden and myeloid composition were analyzed by flow cytometry 48 hours after the final injection.
In vivo delivery of MTX, myeloid depletion, and survival analyses
Cohorts of littermates with established T-ALL (>0.1% blood chimerism) were IP injected with methotrexate (MTX; 10 mg/kg; catalog no. 454126, Sigma-Aldrich) diluted in PBS (total volume, 200 μL per mouse) on days 0 and 7. Forty-eight hours after the final dose, single-cell suspensions were prepared from blood, spleen, and CNS for flow cytometry. One mouse from each cohort was monitored until relapse, when myeloid composition and leukemia burden were assessed by flow cytometry, and cells were FACS purified for cocultures. For survival studies, LMO2-engrafted mice with established T-ALL (>0.1% blood chimerism) were treated IP with PBS (200 μL), MTX (10 mg/kg; 200 μL), Clodlip (200 μL), or combined MTX + Clodlip. Clodlip was delivered on days 0, 3, 6, and 9, whereas MTX was delivered on days 1 and 5.
Statistical analyses
Statistical analyses were performed using Prism (version 10.1.0; GraphPad Software). Normality was determined using D’Agostino and Pearson or Shapiro-Wilk tests, as appropriate for sample size. Statistical significance was determined using unpaired Student t tests or the nonparametric Mann-Whitney U test, paired Student t tests, repeated measures 1-way analysis of variance (ANOVA) with Bonferroni correction for normally distributed data or log-rank tests, as indicated in figure legends. See supplemental Methods for additional details.
Results
T-ALL cells infiltrate multiple sites in the murine CNS and are in close contact with host myeloid cells
We first investigated the extent to which leukemia cells infiltrate the CNS in a LMO2 overexpression transgenic mouse model of T-ALL.32 LMO2 T-ALL cells from primary leukemic mice were transferred into congenic recipients. After leukemia establishment, CNS cryosections were immunostained to detect T-ALL and other immune cells. LMO2 T-ALL blasts were present in multiple regions of the CNS, including the dorsal hemisphere boundary at the superior sagittal sinus, the ventral midbrain hemisphere boundary, and the leptomeninges (Figure 1A-C). Significant border regions, including perivascular spaces and the choroid plexus, the boundary between blood and cerebrospinal fluid, were also infiltrated with T-ALL (Figure 1D-E). T-ALL was prominent in the meninges surrounding the spinal cord (Figure 1F). Notably, F4/80+ and/or IBA1+ myeloid cells colocalized with T-ALL blasts throughout the CNS, but myeloid cells were rare in comparable regions of the healthy CNS. Notably, T-ALL was located in the meninges, distant from microglia in the parenchyma. Imaging of CNS tissue from the LN333 mouse model of T-ALL showed a similar presence of CNS-infiltrative T-ALL blasts interspersed with myeloid cells in the dorsal hemisphere boundary, leptomeninges, and choroid plexus boundary regions (supplemental Figure 1A-C), indicating that the colocalization of T-ALL blasts with myeloid cells in the meninges is a general feature of CNS disease. Because we previously found that myeloid cells provide critical support to T-ALL cells in other organs, the presence of myeloid cells in close proximity to T-ALL suggested that they might play similar proleukemic roles in the CNS.26-28
LMO2 T-ALL cells are present at multiple sites throughout the murine CNS and are colocalized with tumor-associated myeloid cells. (A-F) Representative immunofluorescent (IF) images of transplanted LMO2 T-ALL cells (CD5+; green) interspersed with myeloid subsets (IBA1+, red; F4/80+, blue) in multiple locations within the CNS of leukemic mice, with comparable regions of healthy control mice shown adjacent. Cryosections of brain and spinal tissue indicate the presence of T-ALL and myeloid cells in the dorsal hemisphere boundary (original magnification ×20) (A), the ventral hemisphere boundary (original magnification ×20) (B), the leptomeningeal spaces (original magnification ×20) (C), the perivascular spaces with CD31 (blue) demarcating vasculature (original magnification ×40) (D), the choroid plexus within the third ventricle (original magnification ×40) (E), and the meningeal layer (m.) surrounding the spinal cord (s.c.; original magnification ×40) (F). In panels A-F, scale bars represent 100 μm, unless otherwise indicated.
LMO2 T-ALL cells are present at multiple sites throughout the murine CNS and are colocalized with tumor-associated myeloid cells. (A-F) Representative immunofluorescent (IF) images of transplanted LMO2 T-ALL cells (CD5+; green) interspersed with myeloid subsets (IBA1+, red; F4/80+, blue) in multiple locations within the CNS of leukemic mice, with comparable regions of healthy control mice shown adjacent. Cryosections of brain and spinal tissue indicate the presence of T-ALL and myeloid cells in the dorsal hemisphere boundary (original magnification ×20) (A), the ventral hemisphere boundary (original magnification ×20) (B), the leptomeningeal spaces (original magnification ×20) (C), the perivascular spaces with CD31 (blue) demarcating vasculature (original magnification ×40) (D), the choroid plexus within the third ventricle (original magnification ×40) (E), and the meningeal layer (m.) surrounding the spinal cord (s.c.; original magnification ×40) (F). In panels A-F, scale bars represent 100 μm, unless otherwise indicated.
T-ALL cells in the CNS are dependent on myeloid cells for survival in vitro
We previously found that tumor-associated myeloid cells directly support the survival of T-ALL cells from multiple organs in vitro.26-28 To investigate whether a comparable phenomenon occurs in the CNS, CNS-resident T-ALL cells were cultured alone or with myeloid cells from the leukemic CNS for 6 days before assessing T-ALL viability (Figure 2A; supplemental Figure 2A). Positive control cocultures of T-ALL and myeloid cells from the spleen were simultaneously assessed. Similar to the spleen, T-ALL cells from the CNS required myeloid cells to survive in vitro (Figure 2B-C; supplemental Figure 2B). A distinct characteristic of the LMO2 transgenic mouse model is that 2 molecular subtypes of leukemia arise, corresponding to early T-cell precursor (ETP) ALL and non-ETP T-ALL subtypes in patients.32,40-42 In the LMO2 model, the Hhexhigh, ETP-ALL–like subtype expresses high levels of Hhex, Lyl1, and Mycn, whereas the Hhexlow, non–ETP-ALL-like subtype expresses high levels of Notch1 and NOTCH-target genes32; messenger RNA (mRNA) expression levels were used to stratify samples into Hhexhigh (HhexhighLyl1high) and Hhexlow (HhexlowLyl1low) subtypes (supplemental Figure 2C). Both Hhexhigh and Hhexlow T-ALL from the CNS and spleen exhibited myeloid dependence in vitro (Figure 2B-C), indicating that ETP-like and non–ETP-like T-ALL are similarly responsive to myeloid support in the leukemic CNS. To determine whether myeloid cells enhance proliferation and/or survival of T-ALL blasts in vitro, T-ALL cells cultured for 6 days with or without myeloid cells were immunostained for Ki-67 to quantify cell cycle entry, along with a viability dye. The proportion of T-ALL cells expressing Ki67 was comparable irrespective of the presence of myeloid cells (supplemental Figure 3A-B), but survival of T-ALL cells was enhanced by the presence of myeloid cells (supplemental Figure 3C-D), resulting in a greater number of proliferating T-ALL blasts (supplemental Figure 3B). These findings indicate that leukemia-associated myeloid cells from the CNS mainly promote T-ALL survival, not proliferation.
T-ALL cells in the CNS are dependent on support from tumor-associated myeloid cells for survival. (A) Schematic diagram of in vitro coculture assays to assess the ability of myeloid cells from the CNS to promote survival of CNS-resident T-ALL cells. (B-C) Quantification of viable T-ALL cells isolated from the spleen (B) or CNS (C), assessed by flow cytometry 6 to 7 days after the initiation of cell culture in the presence or absence of leukemia-associated myeloid cells from the same organs. Viable cell numbers were normalized to wells in which “T-ALL” was cultured alone; circles represent the average of triplicate wells per experiment, with distinct primary LMO2 T-ALL stocks denoted via distinct colors. Bars represent mean + standard error of the mean (SEM) of data from 12 compiled experiments. The 2 graphs on the right show the same data as in the left graph but separated into Hhexhigh (left) and Hhexlow (right) leukemia subtypes. ∗P < .05; ∗∗P < .01; ∗∗∗P < .001; ∗∗∗∗P < .0001 (using the unpaired Student t test [Mann-Whitney U] in panels B-C).
T-ALL cells in the CNS are dependent on support from tumor-associated myeloid cells for survival. (A) Schematic diagram of in vitro coculture assays to assess the ability of myeloid cells from the CNS to promote survival of CNS-resident T-ALL cells. (B-C) Quantification of viable T-ALL cells isolated from the spleen (B) or CNS (C), assessed by flow cytometry 6 to 7 days after the initiation of cell culture in the presence or absence of leukemia-associated myeloid cells from the same organs. Viable cell numbers were normalized to wells in which “T-ALL” was cultured alone; circles represent the average of triplicate wells per experiment, with distinct primary LMO2 T-ALL stocks denoted via distinct colors. Bars represent mean + standard error of the mean (SEM) of data from 12 compiled experiments. The 2 graphs on the right show the same data as in the left graph but separated into Hhexhigh (left) and Hhexlow (right) leukemia subtypes. ∗P < .05; ∗∗P < .01; ∗∗∗P < .001; ∗∗∗∗P < .0001 (using the unpaired Student t test [Mann-Whitney U] in panels B-C).
Macrophages and monocytes from the leukemic CNS support T-ALL survival in vitro
We next tested the hypothesis that myeloid subsets colocalized with T-ALL in the CNS are more leukemia supportive than microglia, which are not proximal to invasive T-ALL blasts (Figure 1). We also tested whether myeloid cells from the leukemic, as opposed to healthy, CNS more robustly support T-ALL survival, similar to other organs.26-28 Microglia and nonmicroglia myeloid cells were FACS isolated from the CNS of LMO2-engrafted mice and healthy littermates (supplemental Figure 4A-B), and CNS-localized T-ALL cells were cocultured with or without these myeloid subsets for 6 days. Microglia failed to support T-ALL survival in vitro (Figure 3A). In contrast, nonmicroglia myeloid cells, exclusively from the leukemic CNS, supported T-ALL (Figure 3A). Survival of both Hhexhigh and Hhexlow T-ALL subtypes was similarly enhanced by tumor-associated, nonmicroglia myeloid cells (Figure 3A). These results indicate that myeloid cells in the CNS become altered in the presence of leukemia, enabling them to support T-ALL. We next tested which myeloid subsets within the leukemic CNS best supported T-ALL survival, focusing first on macrophages, Ly6Chigh monocytes, and Ly6Clow monocytes, which supported T-ALL in other organs (supplemental Figure 4A).26-28 All 3 subsets supported the survival of CNS-resident T-ALL cells, with macrophages exhibiting the greatest activity (Figure 3B). These myeloid subsets supported the survival of both Hhexhigh and Hhexlow T-ALL subtypes (Figure 3B). Additional cocultures revealed that neither dendritic cells (DCs) nor neutrophils from the leukemic CNS were leukemia supportive (Figure 3C; supplemental Figure 4A).
Tumor-associated (Tu) macrophages and monocytes from the CNS leukemia microenvironment support T-ALL survival. (A) Quantification of viable CNS T-ALL cells cultured for 6 to 7 days in the presence or absence of healthy (WT) or tumor-associated (Tu) microglia or nonmicroglia myeloid cells from the CNS, respectively, as assessed by flow cytometry. Data are compiled from 13 independent experiments using distinct color-coded primary LMO2 tumor stocks engrafted into F1 littermate mice. Each circle represents the average of duplicate or triplicate wells. Data are normalized to wells of “T-ALL” alone; bars represent mean + SEM from 13 independent experiments. Data are shown with all combined T-ALL samples (left) or stratified by Hhexhigh (middle) and Hhexlow (right) subtypes. (B-C) Quantification of viable CNS-isolated T-ALL cells cultured for 6 to 7 days in the presence or absence of the indicated FACS-purified myeloid subsets from the CNS, as assessed by flow cytometry. Data are compiled from 12 (B) and 3 independent experiments (C) using distinct color-coded primary LMO2 T-ALL stocks injected into F1 littermates. Each circle represents the average of duplicate or triplicate wells. Data are normalized to T-ALL alone; bars represent mean + SEM. ∗P < .05; ∗∗P < .01; ∗∗∗P < .001; ∗∗∗∗P < .0001 (using the unpaired Student t test [Mann-Whitney U] in panel A or nonparametric Kruskal-Wallis test in panels B-C). WT, wild-type.
Tumor-associated (Tu) macrophages and monocytes from the CNS leukemia microenvironment support T-ALL survival. (A) Quantification of viable CNS T-ALL cells cultured for 6 to 7 days in the presence or absence of healthy (WT) or tumor-associated (Tu) microglia or nonmicroglia myeloid cells from the CNS, respectively, as assessed by flow cytometry. Data are compiled from 13 independent experiments using distinct color-coded primary LMO2 tumor stocks engrafted into F1 littermate mice. Each circle represents the average of duplicate or triplicate wells. Data are normalized to wells of “T-ALL” alone; bars represent mean + SEM from 13 independent experiments. Data are shown with all combined T-ALL samples (left) or stratified by Hhexhigh (middle) and Hhexlow (right) subtypes. (B-C) Quantification of viable CNS-isolated T-ALL cells cultured for 6 to 7 days in the presence or absence of the indicated FACS-purified myeloid subsets from the CNS, as assessed by flow cytometry. Data are compiled from 12 (B) and 3 independent experiments (C) using distinct color-coded primary LMO2 T-ALL stocks injected into F1 littermates. Each circle represents the average of duplicate or triplicate wells. Data are normalized to T-ALL alone; bars represent mean + SEM. ∗P < .05; ∗∗P < .01; ∗∗∗P < .001; ∗∗∗∗P < .0001 (using the unpaired Student t test [Mann-Whitney U] in panel A or nonparametric Kruskal-Wallis test in panels B-C). WT, wild-type.
The presence of T-ALL significantly alters the CNS myeloid compartment
Because myeloid cells from the leukemic, but not healthy, CNS supported the survival of T-ALL cells, we investigated how CNS-infiltrative T-ALL alters the local myeloid compartment. Flow cytometry revealed notable increases in the frequencies of macrophages, monocytes, DCs, and granulocytes in the myeloid compartment of the leukemic CNS, resulting in a decline in the frequency of microglia relative to the healthy CNS (Figure 4; supplemental Figure 4A-B). Given that leukemia-associated macrophages and monocytes support CNS-resident T-ALL cells in vitro (Figure 3), the influx of these myeloid subsets suggests that the CNS myeloid compartment might become sufficiently altered to support T-ALL progression in vivo.26,27
T-ALL significantly alters the composition of the CNS myeloid compartment. (A-F) Quantification of frequencies of the indicated myeloid subsets within the CNS myeloid compartment of F1 mice engrafted with LMO2 T-ALL vs healthy littermates. Myeloid cells were analyzed by flow cytometry (supplemental Figure 2) to determine the frequencies of macrophages (A), Ly6Chigh monocytes (B), Ly6Clow monocytes (C), DCs (D), granulocytes (E), and microglia (F). Bars represent mean + SEM of cumulative data from 5 independent primary T-ALL stocks and 4 healthy littermates. ∗P < .05; ∗∗P < .01; ∗∗∗P < .001; ∗∗∗∗P < .0001 (using the unpaired Student t test [Mann-Whitney U] in panels A-F).
T-ALL significantly alters the composition of the CNS myeloid compartment. (A-F) Quantification of frequencies of the indicated myeloid subsets within the CNS myeloid compartment of F1 mice engrafted with LMO2 T-ALL vs healthy littermates. Myeloid cells were analyzed by flow cytometry (supplemental Figure 2) to determine the frequencies of macrophages (A), Ly6Chigh monocytes (B), Ly6Clow monocytes (C), DCs (D), granulocytes (E), and microglia (F). Bars represent mean + SEM of cumulative data from 5 independent primary T-ALL stocks and 4 healthy littermates. ∗P < .05; ∗∗P < .01; ∗∗∗P < .001; ∗∗∗∗P < .0001 (using the unpaired Student t test [Mann-Whitney U] in panels A-F).
Myeloid-mediated survival of CNS-resident T-ALL cells is dependent on integrin adhesion and downstream FAK/PYK2 signaling
We previously found that myeloid-mediated support of T-ALL in other organs required cell-cell contact and integrin signaling.27,28 Given the colocalization of T-ALL and myeloid cells in the CNS (Figure 1), we tested whether a similar mechanism was involved. Addition of blocking antibodies to the adhesion molecules ICAM-1 and/or VCAM-1, ligands for the integrin pairs αLβ2 (LFA-1) and α4β1 (VLA-4), respectively, impaired the survival of CNS-resident T-ALL cells cocultured with myeloid cells (Figure 5A). We next determined which cells in the leukemic CNS express LFA-1, VLA-4, ICAM-1, and VCAM-1. T-ALL cells and all myeloid subsets expressed the 4 integrin subunits, with T-ALL cells showing significant increases in the expression of LFA-1 and ITGβ1, relative to healthy CNS-resident T cells (supplemental Figure 5A-E). Similarly, all myeloid subsets expressed detectable levels of ICAM-1 and VCAM-1, as did T-ALL, albeit at lower levels (supplemental Figure 5F-G). Interestingly, macrophages, monocytes, and DCs from the leukemic CNS expressed higher levels of at least 1 of these integrin adhesion molecules relative to their healthy CNS counterparts (Figure 5B-C; supplemental Figure 5F-G), suggesting the upregulation of integrin ligands as a mechanism by which leukemia-associated myeloid cells become enabled to promote T-ALL survival.
In vitro myeloid support for T-ALL in the CNS is dependent on integrin-mediated interactions and downstream FAK/PYK2 signaling. (A) Quantification of viable T-ALL cells cultured with myeloid cells from the CNS in the presence of the indicated blocking antibodies to ICAM-1 and/or VCAM-1 or isotype control antibody. Bars show the mean + SEM of cumulative data from 3 experiments; symbols represent distinct primary color-encoded T-ALL stocks. (B-C) Quantification of relative ICAM-1 (B) and VCAM-1 protein levels (C) on the indicated myeloid subsets from the CNS of healthy (black) and LMO2 T-ALL-engrafted (red) mice. (D-F) Quantification of viable T-ALL cells cultured in the absence or presence of myeloid cells with the indicated concentrations of PF562271 ("iFAK/PYK”) to inhibit FAK/PYK2 activity or a DMSO vehicle control. Bars depict the mean + SEM of cumulative data from 6 experiments, each with a color-coded unique T-ALL stock. Data from panel D are also stratified into Hhexhigh (E) and Hhexlow (F) T-ALL subtypes. (G) IF imaging of sections (original magnification ×40) of the spinal cord and surrounding meninges show T-ALL (DAPI+ [4′,6-diamidino-2-phenylindole positive], blue) cells and ICAM-1+ (green) cells in the meninges. (H) LY6C (green), F4/80 (blue), and ICAM-1 (red) immunostaining (right) reveals myeloid cells within the meninges; inset images show dual expression of ICAM-1+LY6C+ (top) and ICAM-1+F4/80+ (bottom) by monocytes (white arrowhead, black outline) and macrophages (black arrowhead, white outline), respectively. In panels G-H, scale bars represent 100 μm. ∗P < .05; ∗∗P < .01; ∗∗∗P < .001; ∗∗∗∗P < .0001 (using the repeated measures 1-way analysis of variance with Bonferroni correction in panels A-F). DMSO, dimethyl sulfoxide; iFAK/PYK, inhibitor of FAK/PYK; RFI, relative fluorescence intensity.
In vitro myeloid support for T-ALL in the CNS is dependent on integrin-mediated interactions and downstream FAK/PYK2 signaling. (A) Quantification of viable T-ALL cells cultured with myeloid cells from the CNS in the presence of the indicated blocking antibodies to ICAM-1 and/or VCAM-1 or isotype control antibody. Bars show the mean + SEM of cumulative data from 3 experiments; symbols represent distinct primary color-encoded T-ALL stocks. (B-C) Quantification of relative ICAM-1 (B) and VCAM-1 protein levels (C) on the indicated myeloid subsets from the CNS of healthy (black) and LMO2 T-ALL-engrafted (red) mice. (D-F) Quantification of viable T-ALL cells cultured in the absence or presence of myeloid cells with the indicated concentrations of PF562271 ("iFAK/PYK”) to inhibit FAK/PYK2 activity or a DMSO vehicle control. Bars depict the mean + SEM of cumulative data from 6 experiments, each with a color-coded unique T-ALL stock. Data from panel D are also stratified into Hhexhigh (E) and Hhexlow (F) T-ALL subtypes. (G) IF imaging of sections (original magnification ×40) of the spinal cord and surrounding meninges show T-ALL (DAPI+ [4′,6-diamidino-2-phenylindole positive], blue) cells and ICAM-1+ (green) cells in the meninges. (H) LY6C (green), F4/80 (blue), and ICAM-1 (red) immunostaining (right) reveals myeloid cells within the meninges; inset images show dual expression of ICAM-1+LY6C+ (top) and ICAM-1+F4/80+ (bottom) by monocytes (white arrowhead, black outline) and macrophages (black arrowhead, white outline), respectively. In panels G-H, scale bars represent 100 μm. ∗P < .05; ∗∗P < .01; ∗∗∗P < .001; ∗∗∗∗P < .0001 (using the repeated measures 1-way analysis of variance with Bonferroni correction in panels A-F). DMSO, dimethyl sulfoxide; iFAK/PYK, inhibitor of FAK/PYK; RFI, relative fluorescence intensity.
FAK and PYK2 are activated downstream of integrin signaling, and we previously found that their activity was required for the survival of mouse splenic T-ALL cells cocultured with leukemia-associated myeloid cells and for patient-derived human T-ALL cells cocultured with peripheral blood mononuclear cell (PBMC)–derived myeloid cells.28 In vivo treatment with a dual FAK/PYK2 inhibitor also reduced T-ALL burden in the spleen and liver and prolonged mouse survival.28 Here, we find that CNS-derived T-ALL blasts cocultured with leukemia-associated myeloid cells from the CNS expressed elevated levels of phosphorylated FAK and PYK2, relative to T-ALL cells cultured alone (supplemental Figure 6A-C), indicating that in the leukemic CNS, myeloid cells induce the activation of FAK and PYK2 in T-ALL. Consistent with an important role for integrin signaling in supporting T-ALL survival, FAK and PYK2 inhibition significantly diminished the viability of both subtypes of CNS-infiltrative T-ALL in cocultures with myeloid cells from the leukemic CNS (Figure 5D-F). Immunofluorescence imaging also revealed distinct ICAM-1+ cells that costained with markers of macrophages (F4/80+) or Ly6Chigh monocytes (Ly6C+), which were interspersed with T-ALL blasts in the meninges (Figure 5G-H), further implicating integrin signaling as a putative mechanism by which myeloid cells could support T-ALL in vivo. To assess whether the inhibition of FAK alone might be sufficient to suppress T-ALL survival, leukemic mice were treated with a FAK-selective inhibitor (supplemental Figure 6D), resulting in reduced CNS T-ALL burden relative to vehicle control (supplemental Figure 6E). Altogether, these findings demonstrate that adhesion via the integrin ligands, ICAM-1 and VCAM-1, as well as downstream FAK signaling are required for myeloid-mediated support of CNS T-ALL cells in vitro and in vivo.
scRNA-seq reveals altered metabolic and inflammatory signatures in myeloid cells in the leukemic CNS microenvironment
To more comprehensively assess how CNS myeloid cells are altered by T-ALL, we performed scRNA-seq on 7748 combined, FACS-isolated myeloid (95%) and T-lineage (5%) cells from the leukemic and healthy CNS (supplemental Figure 7A). UMAP-based dimensionality reduction and unsupervised clustering revealed transcriptionally distinct clusters of myeloid cells, lymphoid cells, and T-ALL blasts (Figure 6A). Macrophages and Ly6Chigh and Ly6Clow monocytes, which support T-ALL survival in vitro (Figure 3B), were identified, as were neutrophils, microglia, plasmacytoid dendritic cells (pDC), natural killer (NK) cells, and choroid plexus epithelial cells (Figure 6A). Cluster annotations were assigned based on gene expression characteristics of each cell type (supplemental Figure 7B). Macrophages and monocytes were identified in both healthy and leukemic samples (Figure 6B), allowing for us to query how leukemia-supportive myeloid subsets change transcriptionally in the presence of T-ALL.
To determine how T-ALL alters the myeloid transcriptome, we identified differentially expressed genes between leukemic and healthy CNS myeloid cells. Notably, macrophages, Ly6Clow monocytes, and Ly6Chigh monocytes underwent distinct but overlapping transcriptional changes in the presence of T-ALL (Figure 6C). To identify biological pathways associated with these differentially expressed genes, we performed gene set enrichment analysis (GSEA) using Hallmark gene sets from the Molecular Signatures Database (MSigDB).43,44 All 3 leukemia-associated myeloid subsets showed enriched expression of metabolism-related genes associated with Oxidative_Phosphorylation (OxPhos), mTORC1, and the MYC_Targets_V1 pathways (Figure 6C-D). In contrast, pathways associated with inflammatory responses, such as Interferon_Alpha_Response and Interferon_Gamma_Response, were downregulated (Figure 6C-D). The transcriptional shift in T-ALL relative to healthy T cells was more profound than in myeloid cells (supplemental Figure 8A-B). However, the expression of many genes changed in the same direction in leukemia-associated myeloid lineages and T-ALL cells, relative to healthy counterparts; accordingly, pathway enrichment analysis revealed T-ALL was associated with increased expression of genes in the OxPhos and MYC target pathways and reduced expression of genes associated with inflammatory signaling (supplemental Figure 8A-B). Additionally, tumor-associated myeloid cells upregulated chemokines and/or chemokine receptors known to mediate myeloid cell recruitment and linked to cancer progression, including Ccl3-Ccr545,46 and Ccl2,47,48 which recruits CCR2+ monocytes (supplemental Figure 8C). These findings suggest that within the leukemic microenvironment, myeloid cells establish a feed-forward loop to promote further myeloid accumulation within the leukemic CNS. Interestingly, T cells in the tumor microenvironment upregulated Ccl5, implicating CCL5-CCR549,50 signaling as a candidate mechanism underling myeloid cell recruitment to the leukemic CNS (supplemental Figure 8C). Altogether, these results suggest the leukemic CNS microenvironment drives similar transcriptional changes in cell types as disparate as myeloid and leukemia cells, suppressing inflammation, promoting myeloid cell recruitment, and supporting a metabolic shift that could promote leukemia progression.51,52
Consistent with our finding that integrin signaling is important for myeloid-mediated T-ALL support, pathway enrichment analysis with Pathway Interaction Database (PID) gene sets revealed changes in integrin-associated pathways in leukemia-associated vs healthy T-lineage and myeloid cells in the CNS (Figure 6E).53 For example, the A6B1_A6B4_Integrin and Integrin 4 pathways were upregulated by monocytes, macrophages, and T-ALL in the leukemic CNS (Figure 6E). Multiple integrin genes, including Itgal, Itgax, Itgb1, Itga4, Itgb2, and Itga9, were expressed more highly by at least 1 tumor-supportive myeloid subset in the leukemic CNS (Figure 6F). Moreover, Itga4, Itgal, Itgb1, and Itgb2 were more highly expressed in at least 1 tumor-supportive myeloid subset than in nonsupportive microglia (supplemental Figure 8D). Although pathway enrichment analysis indicated the FAK pathway was not enriched in T-ALL relative to healthy T cells (Figure 6E), we found that T-ALL blasts in the presence of myeloid cells had elevated levels of activated FAK and PYK2 proteins (supplemental Figure 6A-C), and FAK/PYK2 inhibition effectively reduced T-ALL burden in vitro and in vivo (Figure 5D-F; supplemental Figure 6D-E), suggesting a potential disconnect between transcription and translation/activation for this pathway. Altogether, the data suggest not only that T-ALL cells use integrins to bind adhesion molecules on myeloid cells, but also that myeloid cells may adhere to T-ALL in the leukemic CNS using integrin-mediated interactions; these findings are consistent with our observation that ICAM-1 and VCAM-1, as well as LFA-1 and VLA-4, are expressed by both CNS-invasive myeloid cells and T-ALL (supplemental Figure 5).
We next examined whether leukemia-associated macrophages expressed higher levels of genes associated with protumor M2-like vs proinflammatory M1-like macrophage signatures. M2 macrophages are more reliant on OxPhos than M1 macrophages54-56; thus, the elevated macrophage OxPhos signature in the leukemic CNS (Figure 6D) suggests they adopt an M2-like state.57,58 The decline in inflammatory signatures is also consistent with an M2-like profile for T-ALL–associated macrophages in the CNS (Figure 6D).57,58 However, although leukemia-associated macrophages upregulated genes associated with an M2-like state, including Fcer1g, Pparg, Tgm2, Klf4, and Il10, they also upregulated the expression of M1-associated genes, such as Ccl3, Slamf7, Il1b, Tnf, and Cxcl9 (supplemental Figure 8E).59,60 Thus, macrophages in the leukemic CNS do not fit neatly into the M1/M2 paradigm. Interestingly, altered expression of M1/M2-associated genes was often mirrored by leukemia-associated monocytes in the CNS (supplemental Figure 8E). Altogether, the similarity of gene expression changes between different myeloid subsets suggests a unified response to global changes in the leukemic CNS, promoting a proleukemic state.
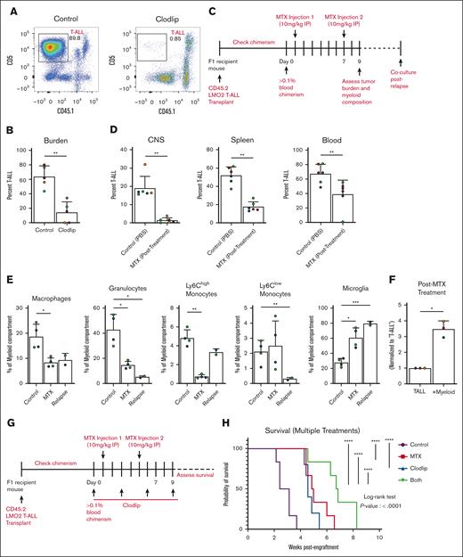
Myeloid cell depletion reduces T-ALL burden in the CNS and supplements MTX therapy to improve in vivo survival
We next tested whether myeloid cells support T-ALL progression in the CNS in vivo. Clodronate liposomes (Clodlip) were used to deplete phagocytic myeloid cells in leukemic mice (supplemental Figure 9A). Notably, myeloid depletion significantly reduced leukemia burden in the CNS 48 hours after the final dose of Clodlip (Figure 7A-B). Flow cytometry revealed that in vivo Clodlip administration depleted macrophages and Ly6Clow monocytes from the CNS (supplemental Figure 9B), suggesting these myeloid subsets support CNS-invasive T-ALL survival. Given that myeloid depletion significantly reduced T-ALL burden and that postchemotherapy relapse in the CNS is a clinically important problem, we next tested the possibility that myeloid cells support chemotherapy-resistant T-ALL in the CNS. We treated LMO2-engrafted mice with 2 doses of MTX (Figure 7C), which crosses the blood-brain barrier,61,62 and confirmed that T-ALL burden was reduced in multiple organs, including the CNS (Figure 7D). As leukemia burden fell, the CNS myeloid compartment became altered, with a reduced frequency and number of macrophages, Ly6Chigh monocytes, and granulocytes and a resultant increase in the frequency but not the number of microglia (Figure 7E; supplemental Figure 9D). When mice relapsed after the cessation of MTX treatment, cocultures revealed that the chemotherapy-resistant T-ALL cells from the CNS still required local myeloid support to survive (Figure 7F), comparable to their myeloid dependence without MTX treatment (supplemental Figure 9C). Notably, leukemia-supportive, Ly6Chigh monocytes were the only myeloid subset in the CNS that rebounded in frequency and number upon T-ALL relapse (Figure 7E; supplemental Figure 9D), suggesting this leukemia-supportive myeloid subset may support relapse. Thus, we next tested whether myeloid depletion could improve responses to chemotherapy (Figure 7G). Although mice receiving MTX or Clodlip monotherapies survived longer than control-treated mice, those receiving a combination of MTX and Clodlip survived the longest, indicating an additive effect of myeloid depletion and chemotherapy (Figure 7H). Altogether, these results indicate that depleting myeloid cells or inhibiting their leukemia-supportive signals could improve the outcomes of patients with T-ALL when combined with conventional chemotherapy.
Myeloid cell depletion reduces T-ALL burden in the CNS and supplements MTX therapy to improve in vivo survival. (A-B) Representative flow cytometry plots (A) and quantification (B) of T-ALL burden in the CNS of leukemic mice treated with PBS vehicle control (left) or Clodlip (right). Bars depict the mean + SEM of cumulative data from 5 experiments, with distinct color-coded primary LMO2 T-ALL stocks; symbols represent individual mice. (C) Experimental schematic depicting the dosing schedule for MTX treatment after LMO2 T-ALL engraftment. (D) Leukemia burden in the CNS, spleen, and blood was assessed 2 days after the second injection of MTX vs vehicle control (PBS; “control”). (E) Composition of the myeloid compartment in the CNS of mice 48 hours after receiving MTX or PBS vehicle control treatment or in mice with T-ALL that “relapsed” after MTX treatment, as indicated in panel C. Bars depict the mean + SEM of cumulative data from 6 mice, each with a color-coded unique primary T-ALL stock. (F) Quantification of viable T-ALL cells from the CNS of relapsed mice 6 to 7 days after culture in the presence or absence of myeloid cells from the CNS, normalized to “T-ALL” alone. Bars depict the mean + SEM of cumulative data from 3 experiments with distinct color-coded primary LMO2 T-ALL cells; symbols represent individual mice. (G) Experimental schematic depicting the dosing schedule for “control,” “Clodlip,” “MTX,” and combination Clodlip plus MTX therapy (“Both”). (H) Kaplan-Meier survival curves of mice from 3 independent experiments in which distinct primary LMO2 T-ALL stocks were engrafted into littermates, with a total of 6 mice per treatment group. Statistical significance was determined using unpaired Student t test (Mann-Whitney U) in panels B,D-F or log-rank test in panel H (∗P < .05; ∗∗P < .01; ∗∗∗P < .001; ∗∗∗∗P < .0001).
Myeloid cell depletion reduces T-ALL burden in the CNS and supplements MTX therapy to improve in vivo survival. (A-B) Representative flow cytometry plots (A) and quantification (B) of T-ALL burden in the CNS of leukemic mice treated with PBS vehicle control (left) or Clodlip (right). Bars depict the mean + SEM of cumulative data from 5 experiments, with distinct color-coded primary LMO2 T-ALL stocks; symbols represent individual mice. (C) Experimental schematic depicting the dosing schedule for MTX treatment after LMO2 T-ALL engraftment. (D) Leukemia burden in the CNS, spleen, and blood was assessed 2 days after the second injection of MTX vs vehicle control (PBS; “control”). (E) Composition of the myeloid compartment in the CNS of mice 48 hours after receiving MTX or PBS vehicle control treatment or in mice with T-ALL that “relapsed” after MTX treatment, as indicated in panel C. Bars depict the mean + SEM of cumulative data from 6 mice, each with a color-coded unique primary T-ALL stock. (F) Quantification of viable T-ALL cells from the CNS of relapsed mice 6 to 7 days after culture in the presence or absence of myeloid cells from the CNS, normalized to “T-ALL” alone. Bars depict the mean + SEM of cumulative data from 3 experiments with distinct color-coded primary LMO2 T-ALL cells; symbols represent individual mice. (G) Experimental schematic depicting the dosing schedule for “control,” “Clodlip,” “MTX,” and combination Clodlip plus MTX therapy (“Both”). (H) Kaplan-Meier survival curves of mice from 3 independent experiments in which distinct primary LMO2 T-ALL stocks were engrafted into littermates, with a total of 6 mice per treatment group. Statistical significance was determined using unpaired Student t test (Mann-Whitney U) in panels B,D-F or log-rank test in panel H (∗P < .05; ∗∗P < .01; ∗∗∗P < .001; ∗∗∗∗P < .0001).
Discussion
Although the CNS was historically considered immune privileged, it is now appreciated that at steady state, and especially during neuroinflammation, immune subsets are present within the CNS.22,63 Here, we find that the CNS myeloid compartment becomes altered in the presence of T-ALL, with increased frequencies of macrophages, Ly6Chigh and Ly6Clow monocytes, and DCs, which support T-ALL survival in other organs.26-28 Of note, macrophages and monocytes colocalized with LMO2 T-ALL throughout the CNS, indicating their potential to directly provide leukemia blasts with mitogenic and/or prosurvival signals. Indeed, macrophages and monocytes from the leukemic CNS supported the survival of CNS-infiltrative T-ALL in cocultures. Furthermore, expression levels of integrins and adhesion molecules increased in T-ALL blasts and leukemia-associated myeloid cells from the CNS, relative to healthy counterparts, implicating integrin signaling as a mechanism underlying myeloid-mediated T-ALL support. Indeed, integrin-mediated interactions and downstream signaling were required for CNS-derived myeloid cells to support T-ALL survival in vitro. Notably, myeloid depletion reduced CNS T-ALL burden in vivo. Altogether, these findings indicate an important role for leukemia-supportive myeloid cells within the CNS.
Only leukemia-associated myeloid cells, and not those from the healthy CNS, supported T-ALL survival, indicating that T-ALL alters the CNS myeloid compartment to induce a proleukemic state. Analysis of scRNA-seq data provided clues about how myeloid cells assume a protumor role in the leukemic CNS. It is well established that the metabolic state of macrophages differs according to M1 vs M2 polarization profiles. Proinflammatory M1 vs M2 macrophages rely preferentially on glycolysis vs OxPhos, respectively, for respiration.64,65 Additionally, M1-like macrophage responses promote interferon signaling, whereas M2-like macrophages typically suppress inflammation, instead promoting cell proliferation and tissue repair.60,66,67 Thus, the elevated OxPhos and reduced inflammatory signatures of CNS-resident leukemia-supportive myeloid cells suggest an M2-like protumor state.54,59 M2 macrophages supply growth factors, such as platelet-derived growth factors and IGF1, to promote tumor proliferation and survival.68 We previously reported that leukemia-associated myeloid cells produce IGF1 and sensitize T-ALL to its prosurvival effects in an integrin-dependent manner.26-28 Thus, the finding that adhesion to ICAM-1 and VCAM-1 and FAK/PYK2 signaling were required for myeloid support of CNS-resident T-ALL, along with the M2-like state of leukemia-associated macrophages, indicates that myeloid cells may provide growth factors to support T-ALL in the CNS. Future studies will resolve the mechanisms of myeloid support in the leukemic CNS and determine their relevance to patients. Although we found that CNS-resident myeloid cells support the survival of LMO2 T-ALL cells of 2 different molecular subtypes, Hhexhigh and Hhexlow, which mirror human ETP-ALL and non-ETP T-ALL, respectively, it will also be important to assess whether myeloid cells support these distinct subtypes through different mechanisms.
Clinically, the CNS is regarded as the most important site of extramedullary T-ALL disease, and CNS involvement is both a key prognostic indicator of disease severity and a principle risk factor for relapse.9,11,69 Despite recent progress with enhanced therapeutic regimens, leukemia relapse still affects 15% to 20% of children and ∼50% of adults, and it remains a major clinical obstacle.70-72 Therefore, we sought to determine whether myeloid support might contribute to T-ALL relapse. Notably, after MTX treatment, T-ALL cells that rebounded in the CNS retained dependence on leukemia-associated myeloid cells to survive in vitro. Interestingly, the relapse-associated myeloid compartment was distinct from the original leukemic microenvironment, with Ly6Chigh monocytes rebounding to a higher frequency after relapse, suggesting this subset may form a leukemia-supportive niche for chemotherapy-resistant T-ALL. Furthermore, combining myeloid depletion with chemotherapy significantly extended the survival of leukemic mice. Given the inferior prognosis of patients with elevated myeloid signatures in circulation27 and the fact that CNS disease portends poorly, targeting the myeloid compartment has the potential to improve patient outcomes.
Collectively, this study demonstrates that T-ALL infiltration alters the CNS microenvironment, such that macrophages and monocytes become conditioned for protumor support. Previous studies indicated that CCR7 and CXCR4 expression by T-ALL blasts is critical for leukemia entry, initiation, and survival in the CNS.14,16 Here, we present findings that protumor myeloid cells support T-ALL within the CNS leukemia microenvironment in an integrin and FAK/PYK2-dependent manner. Furthermore, our findings highlight the potential for tumor-supportive myeloid cells to serve as targets for novel therapies to improve outcomes for patients exhibiting significant CNS involvement at diagnosis or who fail to respond to existing chemotherapy treatments.
Acknowledgments
The authors thank Laura Fonken for her advice and assistance when learning to analyze the CNS, as well as all members of the Ehrlich Laboratory for their helpful discussions and advice. The authors thank the staff of the Animal Resources Center and of the Microscopy and Flow Cytometry Facility at the Center for Biomedical Research Support at The University of Texas at Austin for their technical assistance. The authors thank Utpal Davé for sharing the LMO2 mouse model. Visual abstract and experimental schematics were created with BioRender.com.
This work was supported by RP180073 and RP240054 from the Cancer Prevention and Research Institute of Texas (L.I.R.E.) and by a Spark award from the College of Natural Sciences at The University of Texas at Austin (L.I.R.E.).
Authorship
Contribution: R.S.H. and S.N. performed experiments and generated figures; R.S.H. analyzed and interpreted results, designed and generated figures, and wrote the manuscript; L.I.R.E. designed experiments, analyzed and interpreted results, and wrote and edited the manuscript; and D.C.W. provided bioinformatic analyses and statistical support and assisted with figure generation.
Conflict-of-interest disclosure: The authors declare no competing financial interests.
Correspondence: Lauren I. R. Ehrlich, Department of Molecular Biosciences, The University of Texas at Austin, 100 E. 24th St, STOP A5000, Austin, TX 78712; email: lehrlich@austin.utexas.edu.
References
Author notes
Single-cell RNA sequencing data can be accessed at the Gene Expression Omnibus (accession number GSE276075).
Original data are available on request from the corresponding author, Lauren I. R. Ehrlich (lehrlich@austin.utexas.edu).
The full-text version of this article contains a data supplement.


![T-ALL cells in the CNS are dependent on support from tumor-associated myeloid cells for survival. (A) Schematic diagram of in vitro coculture assays to assess the ability of myeloid cells from the CNS to promote survival of CNS-resident T-ALL cells. (B-C) Quantification of viable T-ALL cells isolated from the spleen (B) or CNS (C), assessed by flow cytometry 6 to 7 days after the initiation of cell culture in the presence or absence of leukemia-associated myeloid cells from the same organs. Viable cell numbers were normalized to wells in which “T-ALL” was cultured alone; circles represent the average of triplicate wells per experiment, with distinct primary LMO2 T-ALL stocks denoted via distinct colors. Bars represent mean + standard error of the mean (SEM) of data from 12 compiled experiments. The 2 graphs on the right show the same data as in the left graph but separated into Hhexhigh (left) and Hhexlow (right) leukemia subtypes. ∗P < .05; ∗∗P < .01; ∗∗∗P < .001; ∗∗∗∗P < .0001 (using the unpaired Student t test [Mann-Whitney U] in panels B-C).](https://ash.silverchair-cdn.com/ash/content_public/journal/bloodneoplasia/2/3/10.1016_j.bneo.2025.100095/2/m_bneo_neo-2024-000479-gr2.jpeg?Expires=1765513552&Signature=xfLQEaHrwgCvhuEJGUzzwCZLePlbbI47sTZFlwPBqo3GSeLvl6xBzQ3FCdVSR02XWEL7K3hYRWvhmMqtRhM89XeU4VRTbCHtYEteE79gdGBLIdchVfqnDlsWMC7RG5IClk~CpbkTd9JGLyFHjzWvamG5bLmRDJBj~cuquDzXmz9ekq3xO4pckohrDyUx8Un68XG5nwaENwGExgczu7cIMKFQ6E8mh~2-eGeD0aWLjCp3hEvFzz6t2B876ihC-6awd7qoRkUM5ij1SqOEfttOLrWdV~YB~Wj0ct2si~V~RNI6vcLgqK3zorQzuSnzRdm4Hvo5aJLiiPZs6XWUvxLxNQ__&Key-Pair-Id=APKAIE5G5CRDK6RD3PGA)
![Tumor-associated (Tu) macrophages and monocytes from the CNS leukemia microenvironment support T-ALL survival. (A) Quantification of viable CNS T-ALL cells cultured for 6 to 7 days in the presence or absence of healthy (WT) or tumor-associated (Tu) microglia or nonmicroglia myeloid cells from the CNS, respectively, as assessed by flow cytometry. Data are compiled from 13 independent experiments using distinct color-coded primary LMO2 tumor stocks engrafted into F1 littermate mice. Each circle represents the average of duplicate or triplicate wells. Data are normalized to wells of “T-ALL” alone; bars represent mean + SEM from 13 independent experiments. Data are shown with all combined T-ALL samples (left) or stratified by Hhexhigh (middle) and Hhexlow (right) subtypes. (B-C) Quantification of viable CNS-isolated T-ALL cells cultured for 6 to 7 days in the presence or absence of the indicated FACS-purified myeloid subsets from the CNS, as assessed by flow cytometry. Data are compiled from 12 (B) and 3 independent experiments (C) using distinct color-coded primary LMO2 T-ALL stocks injected into F1 littermates. Each circle represents the average of duplicate or triplicate wells. Data are normalized to T-ALL alone; bars represent mean + SEM. ∗P < .05; ∗∗P < .01; ∗∗∗P < .001; ∗∗∗∗P < .0001 (using the unpaired Student t test [Mann-Whitney U] in panel A or nonparametric Kruskal-Wallis test in panels B-C). WT, wild-type.](https://ash.silverchair-cdn.com/ash/content_public/journal/bloodneoplasia/2/3/10.1016_j.bneo.2025.100095/2/m_bneo_neo-2024-000479-gr3.jpeg?Expires=1765513552&Signature=4t6sM9kaIKXlYVG5-cEYbpdPasQ6x7-F8OUCFinMl7IWjODuOXYnpmO1~fP9WchyQtwO5xwgYwteolJQYJLqEn8ms8ZC33u2Ci932OQxTywF0BnjoIiqqylhrijK0sLNrCH9ORrINX9AW9xi~iPwBApEaaf5bM7spf0v0mEQoQOnjifOYHWHjByQaEEg-IQzUpn7YbyF52d0-Q-mFldpNoh~9iNmGIaGvWQK7WhYRmLULjPeJ6StJpe03fThWU2dcbA4jt71mU8JO46-dGrXqo7rsCa77DBnjMv~DnmqZhGUk~IaRB5ygiM1VkYryaseuJ~Jp1XaFbDjzGSdPViSig__&Key-Pair-Id=APKAIE5G5CRDK6RD3PGA)
![T-ALL significantly alters the composition of the CNS myeloid compartment. (A-F) Quantification of frequencies of the indicated myeloid subsets within the CNS myeloid compartment of F1 mice engrafted with LMO2 T-ALL vs healthy littermates. Myeloid cells were analyzed by flow cytometry (supplemental Figure 2) to determine the frequencies of macrophages (A), Ly6Chigh monocytes (B), Ly6Clow monocytes (C), DCs (D), granulocytes (E), and microglia (F). Bars represent mean + SEM of cumulative data from 5 independent primary T-ALL stocks and 4 healthy littermates. ∗P < .05; ∗∗P < .01; ∗∗∗P < .001; ∗∗∗∗P < .0001 (using the unpaired Student t test [Mann-Whitney U] in panels A-F).](https://ash.silverchair-cdn.com/ash/content_public/journal/bloodneoplasia/2/3/10.1016_j.bneo.2025.100095/2/m_bneo_neo-2024-000479-gr4.jpeg?Expires=1765513552&Signature=i9sXQx5TsfzjlFRjiFy9pFbjGBXtSR1RVYGMLsgrKyMIck3x9Z6Bx1vB81-RjXy-h3SJot0tMVQ9fhww0AX-9FFbuy53LLCup9lyCUgWKeLN-DhFX0v-yJjlZtFRwCwDjwIxPX~d-FUuTQnKp4ToF0Xc3F-ec6~Gr1qxJVBdB~3sAaFYo46DTEbwhaf1mG2nVMbuYYVADejiJ90Ccdv4pES72s-8YSz6k-d28zrPIJtE33aieZSqL~c8R3vgwyOvusS1TXdZszfPKHGzAyLhHpN6N~CPgBf6P-5cHCJqw5drUoGaexQ6TZKaSCFAzPI183fynVroJOljRgL-PJKFTA__&Key-Pair-Id=APKAIE5G5CRDK6RD3PGA)
![In vitro myeloid support for T-ALL in the CNS is dependent on integrin-mediated interactions and downstream FAK/PYK2 signaling. (A) Quantification of viable T-ALL cells cultured with myeloid cells from the CNS in the presence of the indicated blocking antibodies to ICAM-1 and/or VCAM-1 or isotype control antibody. Bars show the mean + SEM of cumulative data from 3 experiments; symbols represent distinct primary color-encoded T-ALL stocks. (B-C) Quantification of relative ICAM-1 (B) and VCAM-1 protein levels (C) on the indicated myeloid subsets from the CNS of healthy (black) and LMO2 T-ALL-engrafted (red) mice. (D-F) Quantification of viable T-ALL cells cultured in the absence or presence of myeloid cells with the indicated concentrations of PF562271 ("iFAK/PYK”) to inhibit FAK/PYK2 activity or a DMSO vehicle control. Bars depict the mean + SEM of cumulative data from 6 experiments, each with a color-coded unique T-ALL stock. Data from panel D are also stratified into Hhexhigh (E) and Hhexlow (F) T-ALL subtypes. (G) IF imaging of sections (original magnification ×40) of the spinal cord and surrounding meninges show T-ALL (DAPI+ [4′,6-diamidino-2-phenylindole positive], blue) cells and ICAM-1+ (green) cells in the meninges. (H) LY6C (green), F4/80 (blue), and ICAM-1 (red) immunostaining (right) reveals myeloid cells within the meninges; inset images show dual expression of ICAM-1+LY6C+ (top) and ICAM-1+F4/80+ (bottom) by monocytes (white arrowhead, black outline) and macrophages (black arrowhead, white outline), respectively. In panels G-H, scale bars represent 100 μm. ∗P < .05; ∗∗P < .01; ∗∗∗P < .001; ∗∗∗∗P < .0001 (using the repeated measures 1-way analysis of variance with Bonferroni correction in panels A-F). DMSO, dimethyl sulfoxide; iFAK/PYK, inhibitor of FAK/PYK; RFI, relative fluorescence intensity.](https://ash.silverchair-cdn.com/ash/content_public/journal/bloodneoplasia/2/3/10.1016_j.bneo.2025.100095/2/m_bneo_neo-2024-000479-gr5.jpeg?Expires=1765513552&Signature=RYYmtsQ1Wo7m~PDSnM6lhvT-UGHl2db~Qj~Xs~AsDj~kLlQOzvK~Lk3GjX41hnMHDKP8shGpfLFkePEdb8~iWFeBCd44m95c7jptswehQWDt4-IzuFn6VH7odj3wdNuOZC~~nAvICErBRlhSwo6RZynZPWwkO23tWmA2flpVzJUM9KEXsei2wPC92dnQN9GE5KVBpsow3fPyYEVwaNTWVRLo9JCkY4kgDyH63JWBqJKkxaiaKXuog-GGoA29yVAop8YM8au1jdbt1TH8jNEOg44HW0rHODJRgahERt2Wx3NqQG9Xxlo2w6jOi63MIdnWB7k2iJTQTz7NWzeV9BxFAw__&Key-Pair-Id=APKAIE5G5CRDK6RD3PGA)


![scRNA-seq analysis reveals potential mechanisms by which Tumor-associated myeloid cells support T-ALL in the CNS. (A) UMAP projection of scRNA-seq data showing 7748 myeloid and lymphoid cells from the CNS of healthy and leukemic mice, including annotated transcriptionally distinct cell subsets. (B) UMAP projection, similar to panel A, with cells differentially colored by tumor status: healthy (blue) and leukemic (red). (C) Heat map showing significantly (P < .05) differentially expressed genes (DEGs), filtered for Area Under the Receiver Operating Characteristic (AUROC) curve values <0.35 or >0.65, indicating genes downregulated or upregulated, respectively, by the indicated myeloid subsets in the leukemic vs healthy CNS. MSigDB Hallmark pathways that were enriched for DEGs from all 3 tumor vs healthy myeloid subsets are denoted to the left of the heat map (Interferon_Alpha_Response [“Interferon Alpha”], Interferon_Gamma_Response [“Interferon Gamma”], “OxPhos, and MYC_Targets_V1), with bars indicating genes enriched in each pathway. (D) GSEA of the top 5 upregulated and downregulated MSigDB Hallmark pathways enriched for DEGs between tumor vs healthy myeloid cells of the indicated subsets, ordered by GSEA enrichment score. (E) GSEA of C2_PID pathways including integrins, growth factors, and adhesion molecules that were enriched for DEGs between the indicated tumor vs healthy myeloid subsets or between T-ALL vs healthy T cells in the CNS. Upregulated pathways that include integrins are highlighted in red. (F) Heat map showing relative expression of integrins in the indicated leukemic vs healthy myeloid subsets or in T-ALL vs healthy T cells based on scRNA-seq data. In panels C,F, the color scale indicates the AUROC value; values above or below AUROC of 0.5 indicate upregulation or downregulation in leukemic cells, respectively. ROS, reactive oxygen species; TGF_B, transforming growth factor beta.](https://ash.silverchair-cdn.com/ash/content_public/journal/bloodneoplasia/2/3/10.1016_j.bneo.2025.100095/2/m_bneo_neo-2024-000479-gr6ef.jpeg?Expires=1765513552&Signature=wUHCxs3M1uqwrqQT7ZUGWyH8Zc2Er1oQcHU2nKGDoLVlvKBGUBbW5xfE9Tc6MCvFmKuWtWF8dHNS8KIIRu7WskfmBPruP59d6EU6iWRihtsZj58z9ED6ALpMjL~5iRQJI~VlYrtXeIj4R~iQhPXv9l8f7tLXSemBLSorWI6vvHddBBpr3BkAgc-1w3LGd-Q1EwgEnbgf19smFiOr~hM1N7LqMaDVZtXK7iB0232LnRLioV0a7mS9L9oJx5euIrKO4QCpLvGDbkajex~M4ywXDVbXqfylC6s0y9-MOeuNnDnzXVhwCUX1PMv7tx4uSAoVFpdktQBPNFU746OnS6BwAQ__&Key-Pair-Id=APKAIE5G5CRDK6RD3PGA)