TO THE EDITOR:
Recent large population studies in Europe and China report an association between high B12 serum levels and increased all-cause mortality, including heart disease, solid cancers, and myeloid malignancies.1-5 Importantly, participants in many of these studies were cancer free at the time of initial B12 screening.1,3,5 Normal B12 serum levels range from 200 to 900 pg/mL, with elevated levels defined as >1000 pg/mL.5,6 Elevated serum B12 can result from supplementation7 or indicate underlying conditions such as liver disease, chronic renal failure, autoimmune disorders, and cancer.2,8-10 In patients with cancer, higher serum B12 levels correlate with increased tumor mass and worse prognoses, and myeloid malignancies show the strongest association between B12 levels and survival outcome.10-12 Persistent elevated B12 over 5 years, rather than a transient elevation that can occur normally in response to infection, has also been linked to an increased cancer incidence in a healthy older cohort.5 Whether elevated B12 serum levels are associated with clonal hematopoiesis (CH), a precursor state that predisposes to hematological malignancy, has not been studied.
We analyzed the All of Us (AoU) genomic database to investigate the relationship between B12 levels and CH prevalence in the United States. We cross-referenced B12 serum data with 97 000 individuals with CH genomic sequencing (version 6)13 and identified 1256 patients with CH with 1418 variant alleles across 48 unique genes that had B12 measurements. CH prevalence increased with higher B12 serum levels (Figure 1A) and specific comparisons between 200 to 800 pg/mL vs >1000 pg/mL showed odds ratio (OR) of 1.37 to 1.45 with significant P values, indicating a strong association between higher B12 levels and CH likelihood (Figure 1B). Patients with CH had a median B12 serum level of 544 pg/mL compared to 528 pg/mL in nonmutant individuals, with even higher levels in patients with myelodysplastic syndrome (657 pg/mL) and acute myeloid leukemia (558 pg/mL; Figure 1C).
Examination of the AoU database reveals an association between elevated serum B12 levels and the prevalence of CH. In the AoU genomic database, 1256 individuals were positive for CH and had serum B12 information available. They were compared to 18 174 individuals without CH for whom B12 serum concentrations were also available. B12 levels were categorized into the following bins (pg/mL): 0 to 200, 201 to 400, 401 to 600. 601-800, 801-1000, and >1000 and used to determine CH prevalence (A) and OR (B), calculated by Fisher exact test, with significant adjusted P value obtained by pairwise Fisher exact test for comparisons made between normal B12 levels (200-800 pg/mL) vs above the normal levels (>1000 pg/mL), including 201 to 400 vs >1000 (OR, 1.37; P = .00525), 401 to 600 vs >1000 (OR, 1.45; P = .000545), and 601 to 800 vs >1000 (OR, 1.37; P = .009150) pg/mL (shown in red). (C) Median serum B12 concentrations in individuals with CH, MDS, and AML compared to nonmutant individuals (no mutation; median with upper and lower quartiles are shown, significance calculated by Wilcoxon test). (D) Frequency and mutational spectrum of CH individuals in the AoU database. (E-F) Stratification by median serum B12 concentration (pg/ml) per CH mutation (E) and comparison to other CH mutant or nonmutant individuals (median with upper and lower quartiles are shown, significance calculated by Wilcoxon test) (F). (G) Fold change in CH mutation frequency above vs below the median serum B12 concentration of individuals with CH (P < .05 [by 2 proportional test]). AML, acute myeloid leukemia; MDS, myelodysplastic syndrome.
Examination of the AoU database reveals an association between elevated serum B12 levels and the prevalence of CH. In the AoU genomic database, 1256 individuals were positive for CH and had serum B12 information available. They were compared to 18 174 individuals without CH for whom B12 serum concentrations were also available. B12 levels were categorized into the following bins (pg/mL): 0 to 200, 201 to 400, 401 to 600. 601-800, 801-1000, and >1000 and used to determine CH prevalence (A) and OR (B), calculated by Fisher exact test, with significant adjusted P value obtained by pairwise Fisher exact test for comparisons made between normal B12 levels (200-800 pg/mL) vs above the normal levels (>1000 pg/mL), including 201 to 400 vs >1000 (OR, 1.37; P = .00525), 401 to 600 vs >1000 (OR, 1.45; P = .000545), and 601 to 800 vs >1000 (OR, 1.37; P = .009150) pg/mL (shown in red). (C) Median serum B12 concentrations in individuals with CH, MDS, and AML compared to nonmutant individuals (no mutation; median with upper and lower quartiles are shown, significance calculated by Wilcoxon test). (D) Frequency and mutational spectrum of CH individuals in the AoU database. (E-F) Stratification by median serum B12 concentration (pg/ml) per CH mutation (E) and comparison to other CH mutant or nonmutant individuals (median with upper and lower quartiles are shown, significance calculated by Wilcoxon test) (F). (G) Fold change in CH mutation frequency above vs below the median serum B12 concentration of individuals with CH (P < .05 [by 2 proportional test]). AML, acute myeloid leukemia; MDS, myelodysplastic syndrome.
CH is strongly correlated with age,14 and our AoU data confirm its increased prevalence with advancing age (supplemental Figure 1A; supplemental Table 1). However, linear regression analysis showed only a weak correlation between B12 levels and age, sex, or genetic ancestry (supplemental Figure 1B-D; supplemental Tables 2 and 3), suggesting that elevated B12 is not explained by these factors. Logistic regression between CH status and B12 level was performed with and without including age as a confounding factor, given its strong independent association with CH,15 and revealed a significant association of CH with B12 levels (P = .00024) in the unadjusted analysis (supplemental Table 4), consistent with what has been reported for age-unadjusted analyses between CH and risk of cardiovascular disease or ischemic stroke.15 However, a natural spline transformation for B12 in the logistic regression16-18 adjusted for age and other covariates revealed a significant nonlinear association (OR, 4.056; degrees of freedom = 2; P = .0116) with CH, which was not evident in the standard linear model adjusted for age (OR, 1.00; P = .21; supplemental Table 4). Analysis of variance comparison between standard and spline models confirmed that the spline model provided a better fit (P = .0398; supplemental Table 4). We also created a quantile-based (deciles; 10 bins) CH prediction plot across the spectrum of B12 concentrations (sampling with replacement) using the spline logistic regression model, highlighting the nonlinear relationship between B12 and CH risk (supplemental Figure 1E). Interestingly, an association between B12 serum level and both sex and principal component 3 genetic ancestry, which represents East Asian ancestry in the AoU data set,19 was also found, as well as a significant negative correlation with PRPF8 mutant variant allele fraction (VAF; supplemental Tables 3 and 4), although overall, VAF was not associated with B12 serum level (supplemental Figure 1F). When stratifying patients with CH by mutation type, higher median B12 serum levels were found in individuals with SF3B1 (673 pg/mL), IDH2 (670 pg/mL), and NRAS mutations (1388 pg/mL) than patients with other CH or no mutations (Figure 1D-F). Positive enrichment was also observed for SF3B1 (P = .048), GNB1 (P = .032), and IDH2 mutations (P = .038) in patients with CH with serum B12 levels above the median, whereas TP53 mutations were negatively enriched below the CH median (median, 452 pg/mL; P = .042; Figure 1G; supplemental Table 5). Notably, all NRAS-mutant individuals had B12 serum levels above the CH median. These findings suggest that elevated B12 may interact with specific CH mutations.
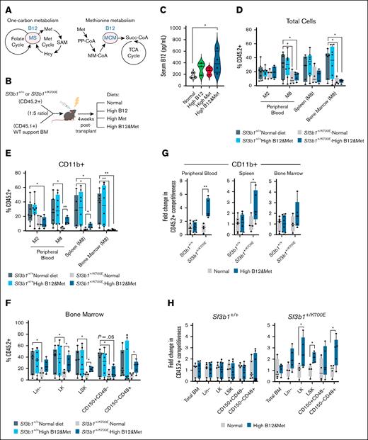
B12 is essential in one-carbon and methionine metabolism, serving as a cofactor for methionine synthase (MS) and methylmalonyl coenzyme A mutase (Figure 2A). Methionine influences myeloid leukemia progression20 and solid cancers in preclinical studies,21 but a causal role for B12 in cancer progression has not been studied. B12 is coenriched with methionine in animal-derived foods, the consumption of which has been associated with CH prevalence,22 suggesting that dietary factors may contribute. To assess whether elevated serum B12 affects CH progression, we performed competitive bone marrow reconstitution assays in mice with dietary B12 and methionine supplementation (Figure 2B). Diets were amino acid-balanced and included normal B12 (0.049 mg/kg) and methionine (0.45% weight-to-weight ratio), high B12 (98 mg/kg), high methionine (0.9% weight-to-weight ratio), or combined high B12 and methionine. The high B12 and methionine diet doubled serum B12 levels in wild-type mice (Figure 2C). We then performed dietary intervention studies with an SF3B1-K700E knockin mouse model,23 because SF3B1-K700E is a common hot spot mutation accounting for 40% of patients with SF3B1-mutant CH in our analyzed AoU cohort. Mice transplanted with CD45.2+Sf3b1+/+ wild-type or Sf3b1+/K700E mutant bone marrow cells in 1:5 ratio with wild-type congenic CD45.1+ support bone marrow cells were used to model a starting CH VAF of 10%. After confirming equal engraftment 4 weeks after transplant, mice were maintained on normal or high B12/methionine diets for 7 months. No differences in the rate of food consumption or mouse weights were observed (data not shown). Despite similar engraftment at 2 months after transplant, by 8 months after transplant, CD45.2+Sf3b1+/K700E hematopoietic cells decreased in frequency in peripheral blood, spleen, and bone marrow, consistent with previous reports23 (Figure 2D). However, the high B12/methionine diet significantly increased CD11b+ myeloid cell frequencies in blood and spleen, as well as hematopoietic stem and progenitor cells in the bone marrow (Figure 2E-F), resulting in enhanced by competitiveness two-fold to three-fold (Figure 2G-H). No diet-related effects were observed in the lymphoid compartment (supplemental Figure 2A-C). These results show that a high B12 and methionine diet can elevate serum B12 levels and enhance Sf3b1+/K700E stem, progenitor, and myeloid cell fitness. MUT, encoding MCM, is mis-spliced in SF3B1-K700E mutant breast cancer cells, reducing MCM protein levels.24 We also identify a significant increase in mis-spliced MUT isoforms with retained introns in SF3B1-K700E knockin K562 myeloid leukemia cells compared to wild-type control cells (GSE94528; supplemental Figure 2D),25 suggesting a potential survival benefit for SF3B1-mutant cells under high serum B12 conditions that could drive CH progression.
Higher B12 serum levels increase clonal fitness in a CH mutant murine model. (A) B12 acts as a cofactor for 2 mammalian enzymes, MS and MCM. MS is the central regulator of one-carbon metabolism that coordinates folate with Met recycling after its processive conversion to SAM and Hcy. Met, upon its breakdown to PP-CoA and, subsequently, MM-CoA, is then converted to Succ-CoA by MCM for entry into the TCA cycle. (B) BM reconstitution assays were performed using CD45.2+Sf3b1+/+ or Sf3b1+/K700E donor cells mixed 1:5 with congenic WT CD45.1+ support BM (equivalent to 10% variant allele frequency). Upon confirmation of engraftment (4 weeks after transplant), altered B12 and Met dietary supplementation was initiated compared to a normal diet until 8 months after transplant (7 months of dietary intervention). (C) Serum B12 (pg/ml) measured by enzyme-linked immunosorbent assay in WT mice after 4 months of supplementation with high B12 and/or Met diets compared to normal chow. (D-F) Frequency of CD45.2+Sf3b1+/+ or Sf3b1+/K700E cells from mice fed high B12 and Met compared to a normal diet measured by flow cytometry in total cells (D) and CD11b+ cells (E) of peripheral blood, spleen, and BM at month 2 or month 8 after transplant; frequency of CD45.2+Sf3b1+/+ or Sf3b1+/K700E cells in BM Lin–, LK, LSK, hematopoietic stem cells (CD150+CD48–), and myeloid-primed multipotent progenitor cells (CD150–CD48+) at month 8 after transplant (F). (G-H) Fold change in competitiveness of CD45.2+Sf3b1+/+ or Sf3b1+/K700E cells at month 8 after transplant in CD11b+ cells (G) and BM hematopoietic stem and progenitor cells (H). Data shown are the mean and range of cell frequencies and fold changes. Student t test; ∗P < .05; ∗∗P < .01. BM, bone marrow; Hcy, homocysteine; Lin–, lineage negative; LK, ckit+Sca1–; LSK, Lin–cKit+Sca1+; Met, methionine; MM-CoA, methylmalonyl coenzyme A; MS, methionine synthase; PP-CoA, propionyl coenzyme A; SAM, s-adenosylmethionine; Succ-CoA, succinyl coenzyme A; TCA, Tricarboxylic acid cycle; WT, wild-type.
Higher B12 serum levels increase clonal fitness in a CH mutant murine model. (A) B12 acts as a cofactor for 2 mammalian enzymes, MS and MCM. MS is the central regulator of one-carbon metabolism that coordinates folate with Met recycling after its processive conversion to SAM and Hcy. Met, upon its breakdown to PP-CoA and, subsequently, MM-CoA, is then converted to Succ-CoA by MCM for entry into the TCA cycle. (B) BM reconstitution assays were performed using CD45.2+Sf3b1+/+ or Sf3b1+/K700E donor cells mixed 1:5 with congenic WT CD45.1+ support BM (equivalent to 10% variant allele frequency). Upon confirmation of engraftment (4 weeks after transplant), altered B12 and Met dietary supplementation was initiated compared to a normal diet until 8 months after transplant (7 months of dietary intervention). (C) Serum B12 (pg/ml) measured by enzyme-linked immunosorbent assay in WT mice after 4 months of supplementation with high B12 and/or Met diets compared to normal chow. (D-F) Frequency of CD45.2+Sf3b1+/+ or Sf3b1+/K700E cells from mice fed high B12 and Met compared to a normal diet measured by flow cytometry in total cells (D) and CD11b+ cells (E) of peripheral blood, spleen, and BM at month 2 or month 8 after transplant; frequency of CD45.2+Sf3b1+/+ or Sf3b1+/K700E cells in BM Lin–, LK, LSK, hematopoietic stem cells (CD150+CD48–), and myeloid-primed multipotent progenitor cells (CD150–CD48+) at month 8 after transplant (F). (G-H) Fold change in competitiveness of CD45.2+Sf3b1+/+ or Sf3b1+/K700E cells at month 8 after transplant in CD11b+ cells (G) and BM hematopoietic stem and progenitor cells (H). Data shown are the mean and range of cell frequencies and fold changes. Student t test; ∗P < .05; ∗∗P < .01. BM, bone marrow; Hcy, homocysteine; Lin–, lineage negative; LK, ckit+Sca1–; LSK, Lin–cKit+Sca1+; Met, methionine; MM-CoA, methylmalonyl coenzyme A; MS, methionine synthase; PP-CoA, propionyl coenzyme A; SAM, s-adenosylmethionine; Succ-CoA, succinyl coenzyme A; TCA, Tricarboxylic acid cycle; WT, wild-type.
Our study using the AoU database shows that higher serum B12 levels are significantly associated with CH. Individuals with CH have higher median B12 levels, with levels >1000 pg/mL showing the strongest correlation with CH prevalence. Specific mutations, such as SF3B1, are linked to higher B12 serum levels, and dietary intervention experiments in a CH mouse model demonstrate that elevated B12/methionine increases CH mutant myeloid, stem, and progenitor cell fitness. These findings suggest B12 may serve as a biomarker for CH screening and indicate a need for further research into its role in CH and myeloid malignancies.
This study was approved by the Institutional Animal Care and Use Committee (protocol number 22-009).
Contribution: V.G. performed All of Us database analyses, supervised by M.K.; A.G.T. performed RNA splicing analysis; P.D.L. performed and analyzed murine studies; and L.C. supervised murine studies and directed the design, analysis, and interpretation of experiments, project management, and manuscript writing.
Conflict-of-interest disclosure: The authors declare no competing financial interests.
Correspondence: Luisa Cimmino, University of Miami Health System, 1501 NW 10th Ave, Miami, FL 33136; email: luisa.cimmino@med.miami.edu.
References
Author notes
V.G. and P.D.L. contributed equally to this study.
All primary data used for analysis are available on request from the corresponding author, Luisa Cimmino (luisa.cimmino@med.miami.edu).
The full-text version of this article contains a data supplement.
![Examination of the AoU database reveals an association between elevated serum B12 levels and the prevalence of CH. In the AoU genomic database, 1256 individuals were positive for CH and had serum B12 information available. They were compared to 18 174 individuals without CH for whom B12 serum concentrations were also available. B12 levels were categorized into the following bins (pg/mL): 0 to 200, 201 to 400, 401 to 600. 601-800, 801-1000, and >1000 and used to determine CH prevalence (A) and OR (B), calculated by Fisher exact test, with significant adjusted P value obtained by pairwise Fisher exact test for comparisons made between normal B12 levels (200-800 pg/mL) vs above the normal levels (>1000 pg/mL), including 201 to 400 vs >1000 (OR, 1.37; P = .00525), 401 to 600 vs >1000 (OR, 1.45; P = .000545), and 601 to 800 vs >1000 (OR, 1.37; P = .009150) pg/mL (shown in red). (C) Median serum B12 concentrations in individuals with CH, MDS, and AML compared to nonmutant individuals (no mutation; median with upper and lower quartiles are shown, significance calculated by Wilcoxon test). (D) Frequency and mutational spectrum of CH individuals in the AoU database. (E-F) Stratification by median serum B12 concentration (pg/ml) per CH mutation (E) and comparison to other CH mutant or nonmutant individuals (median with upper and lower quartiles are shown, significance calculated by Wilcoxon test) (F). (G) Fold change in CH mutation frequency above vs below the median serum B12 concentration of individuals with CH (P < .05 [by 2 proportional test]). AML, acute myeloid leukemia; MDS, myelodysplastic syndrome.](https://ash.silverchair-cdn.com/ash/content_public/journal/bloodneoplasia/2/3/10.1016_j.bneo.2025.100136/2/m_bneo_neo-2025-000593-gr1.jpeg?Expires=1765197543&Signature=bvMPG8lN0wZFS30XTyatBKkugIuqkI05I19EGVEcmwb8q2eBFoqQTICxOtp-WgxZ9YC36jpgdm1Omho26UVN4WRLaz2CPkJWe6nN5zL-n00PFrl6bEV4OrflmeMvS5XKDjANg5BWF6HRan4aw05IRfPWkj37UM2U-ZcKcS3UPWCqe6wtE6EKgOMAEJ~goVbB3dT-LfTLKykQK6jAAID9w2NkKWcDcgynWezo30hQczO3e3MK0RDfmXG3SHqwmy5JdWZm0~9PA6omSyYZfCsQbeYuWHztwR-HmZ5DZdc-UroVoSRVR5CI6luUg2G4j24daioEjP5fUTFHSHesHwb70g__&Key-Pair-Id=APKAIE5G5CRDK6RD3PGA)

![Examination of the AoU database reveals an association between elevated serum B12 levels and the prevalence of CH. In the AoU genomic database, 1256 individuals were positive for CH and had serum B12 information available. They were compared to 18 174 individuals without CH for whom B12 serum concentrations were also available. B12 levels were categorized into the following bins (pg/mL): 0 to 200, 201 to 400, 401 to 600. 601-800, 801-1000, and >1000 and used to determine CH prevalence (A) and OR (B), calculated by Fisher exact test, with significant adjusted P value obtained by pairwise Fisher exact test for comparisons made between normal B12 levels (200-800 pg/mL) vs above the normal levels (>1000 pg/mL), including 201 to 400 vs >1000 (OR, 1.37; P = .00525), 401 to 600 vs >1000 (OR, 1.45; P = .000545), and 601 to 800 vs >1000 (OR, 1.37; P = .009150) pg/mL (shown in red). (C) Median serum B12 concentrations in individuals with CH, MDS, and AML compared to nonmutant individuals (no mutation; median with upper and lower quartiles are shown, significance calculated by Wilcoxon test). (D) Frequency and mutational spectrum of CH individuals in the AoU database. (E-F) Stratification by median serum B12 concentration (pg/ml) per CH mutation (E) and comparison to other CH mutant or nonmutant individuals (median with upper and lower quartiles are shown, significance calculated by Wilcoxon test) (F). (G) Fold change in CH mutation frequency above vs below the median serum B12 concentration of individuals with CH (P < .05 [by 2 proportional test]). AML, acute myeloid leukemia; MDS, myelodysplastic syndrome.](https://ash.silverchair-cdn.com/ash/content_public/journal/bloodneoplasia/2/3/10.1016_j.bneo.2025.100136/2/m_bneo_neo-2025-000593-gr1.jpeg?Expires=1765197544&Signature=iVTyAQ7Gdt4jqUc2Npjq0jN1REtSw0J-bLNvPjUrO0Njv48K4sFVkkz~DeX4~qC0Fjv8vv0R-Rd8LVVQyRcJok7xvIe3PQRaFNuCBqWHhGvGO~j9sbuN-50AXVXEDz0xvG7jFHChBJBSNTEHmJtA-ndQ9fu1PB20wr8i0s8hJEpb3Y66jMK1yOv4qLPQbYN7uZeUjL37XVd64tLR6hdNY~31Z0XIXJU7sOnG-Zyyu4U7fX22qDkcnhYCRZUgOW8wIlAi6og7YK2Ja10Ml1ienVLyiNiZXb3fENq6wlH9RzR0YUviTY26gmK-Z~pMCskk4lkXoyTUJdS-XCDz47vo4A__&Key-Pair-Id=APKAIE5G5CRDK6RD3PGA)
