Key Points
GCK inhibition induces IKZF1 degradation through a CRBN-independent mechanism in MM.
GCK inhibition effectively overcomes IMiD resistance in MM and synergistically enhances the anti-MM effects of iberdomide.
Visual Abstract
Our recent study identifies germinal center kinase (GCK) as a novel therapeutic target in RAS-mutated multiple myeloma (MM). Inhibiting GCK downregulates critical transcriptional factors, notably IKZF1/3, BCL-6, and c-MYC proteins, leading to MM cell growth inhibition and cell death. Distinct from immunomodulatory drug (IMiD)–induced IKZF1/3 degradation, GCK inhibition triggers IKZF1/3 proteolysis through a cereblon (CRBN) E3 ligase–independent mechanism. Here, we demonstrated that GCK inhibition overcomes IMiD resistance in MM. An isogenic subline of MM.1S cells with acquired lenalidomide resistance remains sensitive to GCK inhibition–induced IKZF1/3 downregulation and cell growth inhibition. Consistently, the CRBN-resistant IKZF1 Q146H mutant maintains sensitivity to GCK inhibitor–induced degradation, similar to the IKZF1 wild-type protein, suggesting a CRBN-independent protein degradation. In accordance with the distinct IKZF1/3 degradation mechanisms, GCK silencing enhances iberdomide-induced IKZF1/3 and c-MYC downregulation and MM growth inhibition. More importantly, the combination of a GCK inhibitor with iberdomide exhibited synergistic anti-MM effects in a panel of MM cell lines and primary plasma cells. The synergistic effects were confirmed in an MM xenograft mouse model, in which combining GCK silencing and iberdomide resulted in significantly enhanced tumor inhibition and prolonged mice survival compared to single treatments. These findings underscore GCK as a promising therapeutic target for bypassing IMiD resistance in MM. Combining GCK inhibition with iberdomide could provide a novel strategy to manage relapsed or refractory patients with multidrug resistance, especially after the exhaustion of immunotherapy.
Introduction
Multiple myeloma (MM) is an incurable and fatal plasma cell disorder characterized by the accumulation of monoclonal plasma cells, often resulting in renal failure and bone destruction.1 Despite the introduction of novel immunotherapies, such as bispecific T-cell engagers and chimeric antigen receptor T-cell treatment, which have resulted in unprecedented response rates in heavily pretreated patients, T-cell exhaustion will inevitably lead to resistance to those promising therapies.2-4 In addition, tumor-intrinsic mechanisms also contribute to the eventual relapse to immunotherapy, largely due to antigen loss, clonal evolution, or other factors.5-7 Therefore, identifying novel critical pathways and developing targeted treatments independent of functional T cells to induce myeloma cell death and/or sensitize myeloma cells to existing treatments are of the highest scientific and clinical merit.
Next-generation sequencing has revealed frequent mutations within the RAS/MAPK pathway, with NRAS, KRAS, or BRAF mutations occurring in up to 50% of newly diagnosed patients with MM and even higher (72%) in those with relapsed and refractory MM.8,9 Specific knockdowns of K- or N-RAS resulted in a significant decrease in cell viability in MM cells harboring the respective oncogenic isoform. Still, minimal effects were observed if only the wild-type (WT) isoform was present,10 highlighting RAS signaling as the key oncogenic driver in mutation-bearing patients. Unfortunately, no clinical inhibitor exists for RAS mutations (RASMut) in MM. Most NRAS, KRAS, and BRAF mutations occur in hot spots, causing constitutive activation of the corresponding pathways.8 This makes the MAPK pathway an attractive therapeutic target in MM. Within the MAPK cascade, germinal center kinase (GCK), also known as MAP4K2, plays an essential role in B-cell differentiation into plasma cells.11 Inhibition of GCK significantly reduced tumor growth of diffuse large B-cell lymphomas.12 In acute myeloid leukemia, GCK inhibition also effectively suppressed NRASMut leukemia progress.13
Our recent work has revealed the critical role of GCK in MM cell survival and proliferation.14 Silencing the GCK pathway using short hairpin RNA (shRNA) or the GCK inhibitor TL4-12 effectively inhibited MM cell proliferation and induced cell death by IKZF1/3 proteasomal degradation. K-RAS– and N-RAS–mutated myeloma cell lines exhibited higher sensitivity to GCK inhibition than RAS WT MM cell lines. Thus, blocking GCK based on RAS mutation status holds significant therapeutic potential for precise treatment, particularly in relapsed/refractory and multidrug-resistant MM cases.
Here, we demonstrate that GCK inhibition offers a novel approach to bypass immunomodulatory drug (IMiD) resistance in both RASMut and RASWT myeloma in vitro and in vivo. Combining GCK inhibition with iberdomide represents a promising strategy to manage relapsed or refractory patients with multidrug resistance, especially after immunotherapy.
Methods
Cell lines and primary cell selection
MM cell lines MM.1S, H929, and U266 were purchased from American Type Culture Collection (ATCC). LP-1 and KMS12-PE cells were purchased from German Collection of Microorganisms and Cell Cultures GmbH (DSMZ). MM.1S, H929, and U266 were cultured in RPMI1640 + 10% fetal bovine serum (FBS) + 1% penicillin and streptomycin (P&S); LP1 cells in Iscove modified Dulbecco medium + 20% FBS + 1% P&S; and KMS12-PE in RPMI1640 + 20% FBS + 1% P&S following the manufacturer's protocol.
For primary plasma cell selection, patient bone marrow mononuclear cells were isolated by Ficoll (Invitrogen, Carlsbad, CA), followed by magnetic separation using CD138+ antibody–specific microbeads according to the manufacturer’s protocol (Miltenyi Biotech, Auburn, CA). All primary samples were procured after informed consent was obtained. All studies were approved by the institutional review board of Columbia University Medical Center (New York, NY).
To separate human bone marrow stromal cells, isolated mononuclear cells from bone marrow biopsies were cultured with Dulbecco modified Eagle medium plus 10% (volume to volume) heat-inactivated FBS, 100 U/mL penicillin, 100 μg/mL streptomycin, 1 mmol/L sodium pyruvate, and 2 mmol/L glutamine at 37°C and 5% CO2 overnight. Nonadherent cells were removed, and adherent cells were cultured to expand for 7 to 10 days. Bone marrow stromal cells (BMSC) purity was assessed by hCD29+/hCD90+/hCD45– staining.
LEN-resistant MM cells
MM.1S and H929 cells were cultured in RPMI 1640 medium + 10% FBS + 1% P&S with gradually increasing doses of lenalidomide (LEN) from 1 to 50 μM. Cells were then maintained in culture medium containing 50 μM LEN.
Lentivirus infection and GCK knockdown constructs
To silence GCK expression, human MM cells were transduced with either pLKO-Tet-On empty vector lentiviral control (Addgene) or a pLKO-Tet-On GCK-targeting shRNA lentiviral construct (5′-CAGTTTCACCAGGTGAAATTT-3′), as described before.14
Sodium dodecyl sulfate–polyacrylamide gel electrophoresis and western blot analysis
Briefly, protein was extracted from cells using radioimmunoprecipitation assay (RIPA) buffer containing Halt Protease and Phosphatase Inhibitor Cocktail (Thermo Fisher Scientific, Rockford, IL). Cell lysates were subjected to 10% sodium dodecyl sulfate–polyacrylamide gel electrophoresis and transferred to polyvinyl difluoride membranes (Bio-Rad Laboratories, Hercules, CA). The blots were incubated with the appropriate antibodies to detect the protein level of interest, and the immune complexes were visualized using SuperSignal West Pico Chemiluminescent Substrate (Thermo Fisher Scientific). The following antibodies were used for immunoblotting: anti-IKZF1, anti-IKZF3, anti-GCK (Abcam), anti-Flag (Sigma-Aldrich), anti-cereblon (anti-CRBN; Sigma-Aldrich), and anti-c-MYC (Cell Signaling Technology). Anti–β-actin (Sigma-Aldrich) was used to normalize the protein quantity.
Cell cycle assays
MM cells (1 × 106 cells per mL) were cultured for 72 hours at 37°C, harvested, and washed with ice-cold phosphate-buffered saline, fixed with 70% ethanol for 1 hour at 4°C, and pretreated with ribonuclease (RNase) (Worthington, Lakewood, NJ) for 30 minutes at 37°C. Cells were stained with propidium iodide (PI) (20 μg/mL; Sigma-Aldrich). Analyses were performed on an fluorescence-activated cell sorting (FACS) Fortessa cytometer (BD Biosciences) and analyzed using FCS Express 6 software (BD Biosciences).
Cell apoptosis assays
Apoptosis in MM cell lines was evaluated by using an Annexin V Apoptosis Detection Kit I (BD Biosciences, San Jose, CA), in accordance with the manufacturer's instructions. MM cells were treated with appropriate concentration of each agent for 72 hours and reacted with Allophycocyanin (APC)-conjugated annexin V and 7-AAD for 15 minutes at room temperature in the dark. The cells were analyzed on an FACS Fortessa cytometer (BD Biosciences) and analyzed using FCS Express 6 software (BD Biosciences).
Cell proliferation and viability assays
Briefly, MM cell lines were incubated in 96-well plate for 72 hours. Then, 20 μL of CellTiter 96 AQueous One Solution Cell Proliferation Assay (Promega) was added into a 96-well plate containing 100 μL of the treated samples and incubated for 3 hours. Measurement of absorbance of the samples at 490 nm against the background control was performed using the Synergy HT Multi-Detection Microplate Reader (Biotek Instruments, Inc, Winooski, VT).
For the primary plasma cell viability assay, bone marrow–derived stromal cells (2 × 103 per well) were seeded on a 96-well plate overnight. After incubation, primary CD138+ plasma cells (2 × 105 per well) were added and treated with TL4-12 and iberdomide at different doses for 5 days. Cell viability was examined using CellTiter 96 AQueous One Solution Cell Proliferation Assay and calculated after subtracting the reading from stromal cell–only wells under the same drug treatment condition.
Human MM xenograft mouse model
Female severe combined immunodeficient Beige (CB17.Cg-PrkdcscidLystbg-J/Crl) mice were purchased from Charles River Laboratories (Wilmington, MA) at age 6 to 8 weeks, weighing 20 to 25 g. For human tumor xenograft studies, Tet-on shGCK MM.1S myeloma cells (2 × 107) in 100-μL phosphate-buffered saline together with an equal volume of Matrigel basement membrane matrix (BD Biosciences) were injected subcutaneously. Eleven days after implantation, animals were randomized to receive either a control rodent diet (catalog no. S4207; Bio-Serv) or a doxycycline (Dox) diet (catalog no. S3888; Bio-Serv), which contains 200 mg/kg doxycycline to induce GCK silencing for the duration of the study. Iberdomide was given by oral gavage twice a week. Mice were weighed twice weekly and observed daily for diarrhea or any changes in behavior and condition. Tumor sizes were measured using a caliper and calculated by the following formula: 0.5 × (width)2 × length, representing the 3-dimensional volume of an ellipse. Tumor sizes were measured twice weekly.14 All animal procedures were approved by the institutional animal care and use committee of Columbia University.
Statistics
Quantitative data are presented as the means ± standard error of the mean or standard deviation, as indicated in individual experiments. Statistical significance was assessed by 2-tailed Student t test for comparisons between 2 groups. In experiments with >2 experimental groups, the Bonferroni multiple comparison test for multiple comparisons was applied to pairwise comparisons after 1- or 2-way analysis of variance, as indicated in individual experiments. P value ≤.05 was considered significant, and P value ≤.01 was considered highly significant. Graphs were generated using GraphPad Prism 9.
Results
GCK inhibition overcomes LEN resistance in MM cells
IMiDs, including lenalidomide (LEN) and pomalidomide, have been the backbone of MM treatment. The ubiquitin E3 ligase CRBN is the direct target of IMiDs, initiating IMiD-induced ubiquitination of the transcription factors IKZF1 and IKZF3, which are essential for MM growth and survival. This leads to their proteasomal degradation and ultimately results in MM cell death.15,16 However, most patients develop IMiD resistance over time and inevitably relapse.17 Clonal selection during therapy can lead to CRBN downregulation or mutations, which have been identified as primary mechanisms of IMiD resistance.18,19 Our previous work indicated that GCK inhibition also triggers IKZF1/3 protein degradation in MM,14 suggesting a potential novel approach to overcome IMiD resistance. To address this, we generated a LEN-resistant myeloma cell line, MM.1S-LENRES, by culturing MM.1S in the presence of LEN for an extended period. As expected, MM.1S-LENRES cells showed significantly decreased expression of CRBN protein compared to the parent cells (Figure 1A). Consequently, LEN failed to downregulate IKZF1/3 and other transcriptional factors, including c-MYC and IRF4, in MM.1S-LENRES cells (Figure 1A). Cell proliferation assays further confirmed the resistance of MM.1S-LENRES cells to LEN-induced growth inhibition (Figure 1B). In contrast, the GCK inhibitor TL4-12 effectively induced the downregulation of IKZF1/3, c-MYC, and IRF4 proteins in MM.1S-LENRES cells (Figure 1C). Consistently, MM.1S-LENRES cells exhibited similar sensitivity to TL4-12–induced cell growth inhibition as the parental MM cells in cell proliferation assays (Figure 1D). These data demonstrated that GCK inhibition effectively overcomes LEN resistance in MM cells.
GCK inhibition overcomes LEN resistance in MM cells. (A) MM.1S and MM.1S-LENRES were treated with LEN at the indicated concentrations for 24 hours. CRBN, IKZF1, c-MYC, IKZF3, and IRF4 protein levels in cell lysates were examined by western blotting. (B) MM.1S and MM.1S-LENRES were treated with LEN at the indicated concentrations for 3 days for cell proliferation detected by AQueous One Solution Cell Proliferation Assay (MTS). (C) MM.1S and MM.1S-LENRES were cultured in the presence of TL4-12 at the indicated concentrations for 24 hours to analyze CRBN, IKZF1, c-MYC, IKZF3, and IRF4 expression by western blotting. (D) MM.1S and MM.1S-LENRES were treated with TL4-12 at the indicated concentrations for 3 days for cell proliferation detected as in panel B. IC50, 50% inhibitory concentration.
GCK inhibition overcomes LEN resistance in MM cells. (A) MM.1S and MM.1S-LENRES were treated with LEN at the indicated concentrations for 24 hours. CRBN, IKZF1, c-MYC, IKZF3, and IRF4 protein levels in cell lysates were examined by western blotting. (B) MM.1S and MM.1S-LENRES were treated with LEN at the indicated concentrations for 3 days for cell proliferation detected by AQueous One Solution Cell Proliferation Assay (MTS). (C) MM.1S and MM.1S-LENRES were cultured in the presence of TL4-12 at the indicated concentrations for 24 hours to analyze CRBN, IKZF1, c-MYC, IKZF3, and IRF4 expression by western blotting. (D) MM.1S and MM.1S-LENRES were treated with TL4-12 at the indicated concentrations for 3 days for cell proliferation detected as in panel B. IC50, 50% inhibitory concentration.
GCK inhibition induces anti-MM effects by targeting IKZF1 via a CRBN-independent mechanism
Our previous data indicated that CRBN knockdown in myeloma cells did not affect cell sensitivity to the GCK inhibitor,14 suggesting that GCK inhibition degrades IKZF1 independently of CRBN. To further confirm this mechanism of IKZF1 degradation, we generated a mutant IKZF1 by substituting glutamine Q146 with histidine, which abrogates IKZF1 ubiquitination induced by CRBN.15,16 MM.1S cells were transduced with lentiviral constructs to overexpress Flag-IKZF1WT or Flag-IKZF1Q146H mutant (Figure 2A). As anticipated, LEN exclusively triggered degradation of IKZF1WT, whereas IKZF1Q146H protein remained unaffected (Figure 2B). In contrast, IKZF1Q146H protein underwent TL4-12–induced decrease to the same extent as IKZF1WT protein (Figure 2C). Proliferation assays further confirmed that overexpression of IKZF1Q146H in MM.1S cells conferred resistance solely to LEN-induced cell growth inhibition and apoptosis but not to TL4-12–induced anti-MM effects (Figure 2D-E). Similar effects were confirmed in IMiD-resistant RPMI-8226 cells, in which both overexpressed IKZF1WT or IKZF1Q146H showed comparable sensitivity to TL4-12–induced degradation (supplemental Figure 1A). The Q146H mutation of IKZF1 did not affect cell sensitivity to TL4-12, as determined by the cell proliferation assay (supplemental Figure 1B). To rule out the off-target effects of TL4-12, we further downregulated GCK protein in MM.1S cells using a doxycycline-inducible shRNA targeting GCK (tet-on-shGCK),14 then transduced the cells with Flag-IKZF1WT or Flag-IKZF1Q146H lentivirus. Upon doxycycline-induced GCK knockdown, both Flag-IKZF1WT and Flag-IKZF1Q146H expressing MM.1S exhibited significantly decreased cell proliferation (∗∗P < .01; Figure 2F) and increased apoptosis rate (∗∗P < .01; Figure 2G). These data strongly indicate that GCK inhibition elicits IKZF1 degradation by targeting a domain different from the CRBN action site and subsequently inhibiting MM cell growth via a distinct mechanism from IMiDs.
GCKi induces anti-MM effects by targeting IKZF1 via a CRBN-independent mechanism. MM.1S-tet-on-shGCK cells were infected by PCDH-Flag-IKZF1-WT (IKZF1WT) or PCDH-Flag-IKZF1-Q146H (IKZF1Q146H) lentivirus and sorted by green fluorescent protein after 3 days. (A) Cell lysates were analyzed by western blotting to confirm IKZF1WT and IKZF1Q146H expression. (B-C) Sorted cells were treated with LEN at 2, 4, or 8 μM (B) or TL4-12 at 5, 10, 15 μM (C) or dimethyl sulfoxide (DMSO; 0.01%) for 24 hours. Cell lysates were analyzed by western blotting. (D) Sorted cells were treated with LEN or TL4-12 at indicated concentrations for 5 days. Cell proliferation was detected by MTS. (E) Sorted cells were treated with 5-μM LEN, 5-μM TL4-12, or DMSO (0.01%) for 5 days. Treated cells were stained with Annexin V and 7-AAD for apoptosis analysis. (F-G) Sorted cells were treated with 400 ng/mL doxycycline (DOX) for 5 days to induce GCK knockdown (shGCK) or DMSO (0.01%) as control (CT). Cell proliferation was detected by MTS (F). ∗∗P < .01 (by 2-way analysis of variance [ANOVA]). Apoptosis assay was detected by Annexin V and 7-AAD staining (G).
GCKi induces anti-MM effects by targeting IKZF1 via a CRBN-independent mechanism. MM.1S-tet-on-shGCK cells were infected by PCDH-Flag-IKZF1-WT (IKZF1WT) or PCDH-Flag-IKZF1-Q146H (IKZF1Q146H) lentivirus and sorted by green fluorescent protein after 3 days. (A) Cell lysates were analyzed by western blotting to confirm IKZF1WT and IKZF1Q146H expression. (B-C) Sorted cells were treated with LEN at 2, 4, or 8 μM (B) or TL4-12 at 5, 10, 15 μM (C) or dimethyl sulfoxide (DMSO; 0.01%) for 24 hours. Cell lysates were analyzed by western blotting. (D) Sorted cells were treated with LEN or TL4-12 at indicated concentrations for 5 days. Cell proliferation was detected by MTS. (E) Sorted cells were treated with 5-μM LEN, 5-μM TL4-12, or DMSO (0.01%) for 5 days. Treated cells were stained with Annexin V and 7-AAD for apoptosis analysis. (F-G) Sorted cells were treated with 400 ng/mL doxycycline (DOX) for 5 days to induce GCK knockdown (shGCK) or DMSO (0.01%) as control (CT). Cell proliferation was detected by MTS (F). ∗∗P < .01 (by 2-way analysis of variance [ANOVA]). Apoptosis assay was detected by Annexin V and 7-AAD staining (G).
GCK knockdown enhances anti-MM effects of iberdomide
Iberdomide, a next-generation CRBN E3 ligase modifying compound, is currently in clinical trials for relapsed/refractory MM.20 Previous biochemical and structural studies have shown that iberdomide binds to CRBN with a higher affinity than LEN or pomalidomide.21 We then evaluated the combined effects of iberdomide with GCK silencing in MM. Tet-on-shGCK lentivirus was introduced into MM.1S cells to establish inducible GCK knockdown cells upon doxycycline treatment.14 Combining GCK silencing with iberdomide drastically inhibited cell proliferation (∗∗P < .01; Figure 3A) and decreased IKZF1 and c-MYC expression (Figure 3B) compared to treatment with iberdomide alone. In addition, cell apoptosis assays indicated a significant increase in apoptosis (iberdomide alone vs with shGCK, 41.2% vs 95.3%; ∗∗P < .01; Figure 3C), and cell cycle analysis demonstrated augmentation of G1 arrest (iberdomide alone vs with shGCK, 82.3% vs 92.9%; ∗∗P < .01; Figure 3D) when iberdomide is combined with GCK silencing. Collectively, our data suggest that the combination of iberdomide and GCK silencing shows stronger enhanced anti-MM effects than the single approach.
The combination of GCK silencing and iberdomide shows enhanced anti-MM effects. (A) DOX-inducible shGCK MM.1S cells were treated with 400 ng/mL DOX for 48 hours, then treated with different doses of Iberdomide for 72 hours. Cell proliferation was detected using MTS. (B) DOX-inducible shGCK MM.1S cells were treated with 400 ng/mL DOX for 48 hours to induce GCK knockdown (shGCK), then treated with 1 nM iberdomide for 24 hours. The protein expression level of GCK, c-MYC, and IKZF1 were detected by western blot using β-actin as a loading CT. (C-D) DOX-inducible shGCK MM.1S cells were treated with 400 ng/mL DOX for 2 days to induce GCK knockdown (shGCK), then treated with 1 nM iberdomide for 5 days. Cell apoptosis was detected by flow cytometry after Annexin V and 7-AAD staining (C); cell cycle was analyzed by flow cytometry after PI staining (D). ∗∗P < .01 (by 1-way ANOVA).
The combination of GCK silencing and iberdomide shows enhanced anti-MM effects. (A) DOX-inducible shGCK MM.1S cells were treated with 400 ng/mL DOX for 48 hours, then treated with different doses of Iberdomide for 72 hours. Cell proliferation was detected using MTS. (B) DOX-inducible shGCK MM.1S cells were treated with 400 ng/mL DOX for 48 hours to induce GCK knockdown (shGCK), then treated with 1 nM iberdomide for 24 hours. The protein expression level of GCK, c-MYC, and IKZF1 were detected by western blot using β-actin as a loading CT. (C-D) DOX-inducible shGCK MM.1S cells were treated with 400 ng/mL DOX for 2 days to induce GCK knockdown (shGCK), then treated with 1 nM iberdomide for 5 days. Cell apoptosis was detected by flow cytometry after Annexin V and 7-AAD staining (C); cell cycle was analyzed by flow cytometry after PI staining (D). ∗∗P < .01 (by 1-way ANOVA).
Iberdomide and GCK inhibitor synergistically inhibit MM cell growth
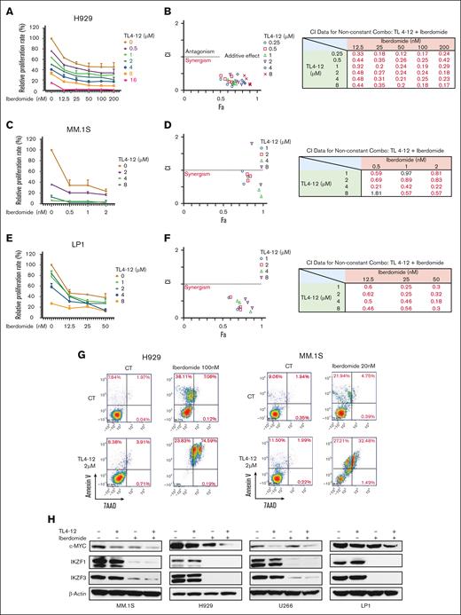
We further evaluated the combined effects of GCK inhibitor TL4-12 and iberdomide on myeloma and explored the feasibility of their combination as a personalized therapeutic strategy. Similar to GCK silencing, the GCK inhibitor TL4-12, when combined with iberdomide, resulted in a significantly stronger, dose-dependent inhibition of proliferation in NRASMut H929, KRASMut MM.1S, and RASWT LP1 cells (Figure 4A,C,E). CompuSyn software was used to calculate the combination index (CI; http://www.combosyn.com) with the following quantitative definition: CI of 1 for an additive effect; CI <1 for synergism; and CI >1 for antagonism.22 The CI values were depicted in the combined action point diagram (Figure 4B,D,F), quantitatively describing the synergism and antagonism of combined drugs at a given dose-effect level. Figure 4B,D,F shows that the combination of TL4-12 and iberdomide consistently demonstrated a synergistic effect (CI < 1) in all 3 cell lines. Similar synergistic anti-MM effects were confirmed in H929 cells with gained LEN resistance. Isogenic H929-LENRES cells were generated through long-term culture of H929 cells under LEN selection, which exhibited reduced CRBN expression and a loss of response to LEN-induced IKZF1 degradation (supplemental Figure 2A). The combination of TL4-12 and iberdomide demonstrated similar synergistic effects on the growth inhibition of H929-LENRES cells (supplemental Figure 2B-C). Furthermore, the GCK inhibitor TL4-12, when combined with iberdomide, significantly enhanced apoptosis in H929 and MM.1S cells (Figure 4G; ∗∗P < .01). Western blot assays demonstrated that TL4-12, in combination with iberdomide, amplified the downregulation of IKZF1 and c-MYC compared to treatment with iberdomide alone (Figure 4H). These findings suggest that the combination of TL4-12 with iberdomide exerts synergistic anti-MM effects.
The combination of GCKi and iberdomide synergistically exerts anti-MM effects. (A) H929 cells proliferation was assessed after treatment with the combination of TL4-12 and iberdomide at indicated doses for 4 days. (B) The CI value was analyzed by CompuSyn software. (C-D) MM.1S cells proliferation was assessed and the combination of TL4-12 and iberdomide at indicated doses for 4 days (C), and CI value was analyzed by CompuSyn (D). (E-F) LP1 cells proliferation was assessed after treatment with the combination of TL4-12 and iberdomide at indicated doses for 4 days (E), and CI value was analyzed by CompuSyn (F). (G) H929 and MM.1S cells were treated with TL4-12 and iberdomide at the indicated concentrations for 4 days. Cell apoptosis was detected by flow cytometry after Annexin V and 7-AAD staining. (H) MM cells were treated with TL4-12 (MM.1S and U266, 5 μM; H929 and LP-1, 2 μM) and/or iberdomide (MM.1S and U266, 1 nM; H929 and LP-1, 30 nM) for 24 hours. The protein expression level of c-MYC, IKZF3, and IKZF1 were detected by western blot using β-actin as a loading CT. GCKi is GCK inhibition.
The combination of GCKi and iberdomide synergistically exerts anti-MM effects. (A) H929 cells proliferation was assessed after treatment with the combination of TL4-12 and iberdomide at indicated doses for 4 days. (B) The CI value was analyzed by CompuSyn software. (C-D) MM.1S cells proliferation was assessed and the combination of TL4-12 and iberdomide at indicated doses for 4 days (C), and CI value was analyzed by CompuSyn (D). (E-F) LP1 cells proliferation was assessed after treatment with the combination of TL4-12 and iberdomide at indicated doses for 4 days (E), and CI value was analyzed by CompuSyn (F). (G) H929 and MM.1S cells were treated with TL4-12 and iberdomide at the indicated concentrations for 4 days. Cell apoptosis was detected by flow cytometry after Annexin V and 7-AAD staining. (H) MM cells were treated with TL4-12 (MM.1S and U266, 5 μM; H929 and LP-1, 2 μM) and/or iberdomide (MM.1S and U266, 1 nM; H929 and LP-1, 30 nM) for 24 hours. The protein expression level of c-MYC, IKZF3, and IKZF1 were detected by western blot using β-actin as a loading CT. GCKi is GCK inhibition.
GCK inhibition and iberdomide show synergistic anti-MM effects on primary MM
We then evaluated the combination effects on primary CD138+ plasma cells. First, the sensitivity of primary plasma cells to the GCK inhibitor TL4-12 as a single agent was tested. CD138+ cells were isolated from the bone marrow aspirates of patients with myeloma using CD138+ magnetic beads,23 and RAS mutation status was assessed through targeted exon sequencing of genomic DNA (RASWT, n = 12; RASMut, n = 3). Sensitivity to the GCK inhibitor TL4-12 was compared using a cell viability assay by coculturing CD138+ cells with bone marrow stromal cells23 and exposing them to TL4-12 at the indicated doses for 5 days. As expected, RASMut MM cells exhibited higher sensitivity to GCK inhibitor TL4-12–induced viability inhibition (Figure 5A-B). Combination of TL4-12 with iberdomide induced significantly enhanced growth inhibition compared to single agents on RASMut plasma cells (NRASG61K) by cell viability assay (Figure 5C; ∗∗P < .01). As expected, similar enhanced anti-MM effects were observed on RASWT plasma cells by cell apoptosis assay (Figure 5D; ∗∗P < .01).
GCKi and iberdomide show synergistic anti-MM effects on primary MM. (A) Primary MM samples (RASWT, n = 12; RASMut, n = 3) were cocultured with bone marrow stromal cells and treated with TL4-12 at the indicated concentrations for 5 days. Cell viability rate was analyzed by MTS. (B) Primary MM cell viability inhibition rate by TL4-12 at 8 μM were compared between RASWT and RASMut. (C) NRASG61K primary CD138+ MM cells cocultured with bone marrow stromal cells were treated with TL4-12 and iberdomide at the indicated concentrations for 4 days. Cell viability was analyzed by MTS. (D) RASWT plasma CD138+ cells were treated with TL4-12 and iberdomide at the indicated concentrations for 4 days. Cell apoptosis was detected by flow cytometry after Annexin V and 7-AAD staining.
GCKi and iberdomide show synergistic anti-MM effects on primary MM. (A) Primary MM samples (RASWT, n = 12; RASMut, n = 3) were cocultured with bone marrow stromal cells and treated with TL4-12 at the indicated concentrations for 5 days. Cell viability rate was analyzed by MTS. (B) Primary MM cell viability inhibition rate by TL4-12 at 8 μM were compared between RASWT and RASMut. (C) NRASG61K primary CD138+ MM cells cocultured with bone marrow stromal cells were treated with TL4-12 and iberdomide at the indicated concentrations for 4 days. Cell viability was analyzed by MTS. (D) RASWT plasma CD138+ cells were treated with TL4-12 and iberdomide at the indicated concentrations for 4 days. Cell apoptosis was detected by flow cytometry after Annexin V and 7-AAD staining.
GCK silencing and iberdomide combination enhances the anti-MM effects in vivo
We demonstrated the in vitro synergistic effects of iberdomide and GCK inhibition/downregulation in myeloma cells. To investigate the combined effects of GCK silencing and iberdomide on MM tumor growth in vivo, we established subcutaneous MM xenografts in nonobese diabetic severe combined immunodeficient Beige mice using inducible GCK shRNA MM.1S cells.14 On day 11 after the MM.1S tumor was established, mice were randomized into groups receiving either the control rodent diet or doxycycline diet to induce shGCK expression and subsequently GCK knockdown.14 Iberdomide (0.5 mg/kg) was given by oral gavage twice a week. Treatment with iberdomide and/or doxycycline showed no significant impact on body weight, indicating no apparent organ toxicity (Figure 6A). Quantification of tumor burden revealed that both GCK silencing (doxycycline group) and iberdomide significantly reduced tumor volume (∗∗P < .01) compared to the control groups. Moreover, combining iberdomide with GCK silencing showed significantly enhanced tumor suppression effects compared to single-agent treatment groups (∗∗P < .01; Figure 6B). In the dual-treatment group, after prolonged treatment for >80 days, tumors in 4 of 5 mice remained at a minimum size. Furthermore, the combination of iberdomide with GCK silencing (doxycycline group) significantly prolonged mice survival (∗∗P < .01) compared to groups that received iberdomide alone or control treatment (doxycycline only; Figure 6C).
GCK silencing and iberdomide combination enhances anti-MM effects on MM xenograft model. Tet-on-sh-GCK-MM1.S cells were subcutaneously injected into severe combined immunodeficient beige mice. (A) Body weights were monitored every 3 days. No significant differences were observed between the different groups. (B) Subcutaneous tumor growth was measured using calipers and calculated with the volume formula: 0.5 × long diameter × (short diameter)2 for up to 75 days. Each bar represents the mean ± standard error of the mean (n = 5). ∗∗P < .01. (C) Kaplan-Meier survival analysis for the MM tumor model during 6 weeks of follow-up (n = 5 per group). Using a Log-Rank test, a survival benefit was observed for DOX vs vehicle (∗P < .05) and iberdomide + DOX vs vehicle (∗P < .05).
GCK silencing and iberdomide combination enhances anti-MM effects on MM xenograft model. Tet-on-sh-GCK-MM1.S cells were subcutaneously injected into severe combined immunodeficient beige mice. (A) Body weights were monitored every 3 days. No significant differences were observed between the different groups. (B) Subcutaneous tumor growth was measured using calipers and calculated with the volume formula: 0.5 × long diameter × (short diameter)2 for up to 75 days. Each bar represents the mean ± standard error of the mean (n = 5). ∗∗P < .01. (C) Kaplan-Meier survival analysis for the MM tumor model during 6 weeks of follow-up (n = 5 per group). Using a Log-Rank test, a survival benefit was observed for DOX vs vehicle (∗P < .05) and iberdomide + DOX vs vehicle (∗P < .05).
Discussion
Mutations in the RAS/MAPK pathway, especially NRAS, KRAS, and BRAF, are found in ∼50% of newly diagnosed patients, with an even higher occurrence rate in the relapsed and refractory patients with MM.8,10,18 Historically, RAS mutations have remained challenging to target until the recent discovery of inhibitors directed against KRAS G12C mutation.24 Although KRAS G12C is prevalent in non–small cell lung cancer, its incidence in myeloma is rare. There is an urgent need for effective therapies against MM-related RAS mutations. Notably, GCK inhibition has been shown to suppress in vivo tumor progression in RASMut diffuse large B-cell lymphoma, acute myeloid leukemia, and colon cancer,12,13,25 indicating GCK as a potential therapeutic target for cancers carrying RAS mutations. Our recent work demonstrated elevated expression and a crucial role of GCK in myeloma cell lines with RAS mutations.14 Both GCK silencing and inhibition by TL4-12 suppressed myeloma cell proliferation and induced cell apoptosis, with higher sensitivities observed in RAS-mutant cells than WT cell lines.14 This suggests GCK as a potential therapeutic target for RAS-mutated myeloma.
IMiDs have been the backbone of myeloma therapy; however, most patients eventually develop resistance and relapse.17 The key anti-MM mechanisms of IMiDs involve direct binding to CRBN, a ubiquitin E3 ligase of key transcriptional factors IKZF1 and IKZF3. Binding of IMiDs to CRBN triggers the ubiquitination of IKZF1/3, subsequently leading to their degradation via the proteasome. Consequently, this cascade results in decreased levels of IRF4 and c-MYC, triggering cell death and ultimately causing myeloma cell death.15,16 IMiD resistance often correlates with genetic alterations in CRBN and a decrease or loss of CRBN expression.26 As depicted in Figure 1, the LEN-resistant MM.1S subline MM.1S-LENRES was generated through extended exposure to LEN. CRBN protein level was significantly downregulated compared to the parental LEN-sensitive MM.1S cells. Mechanistic studies revealed that GCK inhibition downregulated IKZF1/3 via proteasomal degradation.14 Notably, GCK inhibition–induced degradation of IKZF1/3 operates independently of CRBN. This is evidenced by both CRBN knockdown14 and acquired LEN resistance in MM (Figure 1C-D), which did not affect the effects of the GCK inhibitor TL4-12 on IKZF1/3 degradation or the suppression of myeloma cell growth. Further evidence arises from the IKZF1 Q146H mutant. Although the mutation at this site abolishes CRBN-induced ubiquitination and degradation of IKZF1, GCK inhibition by either TL4-12 or shRNA-induced silencing remains effective in inducing IKZF1 degradation (Figure 2). This suggests that GCK regulates IKZF1/3 protein degradation through a CRBN-independent mechanism, positioning GCK as an alternative target to counter IMiD-resistant MM.
In addition to the aberrant CRBN-IKZF1/3–related IMiD resistance mechanism, recent studies have suggested that IKZF1/3-independent transcription of c-MYC and IRF4 also contributes to IMiD resistance.27,28 This resistance is driven by transcriptional plasticity, involving the induction and binding of transcription factors, such as ETV4 or BATF, along with cotranscriptional regulators BRD4 and p300, to superenhancers that promote c-MYC and IRF4 overexpression.27,28 For instance, in IMiD-resistant RPMI-8226 cells, pomalidomide remains effective at reducing IKZF1/3 protein levels; however, it fails to downregulate c-MYC and IRF4 and induce MM cell killing.28 In light of this, the combination of IMiDs with EP300 inhibitor resulted in greater downregulation of c-MYC and IRF4, leading to synergistic MM killing both in vitro and in vivo.28 Interestingly, our data also suggested an IKZF1/3-independent c-MYC downregulation mechanism induced by GCK inhibition. GCK inhibitor concurrently downregulated c-MYC protein and IKZF1 at the 6-hour time point (supplemental Figure 3A), without altering c-MYC messenger RNA level (supplemental Figure 3B). In addition, our previous findings showed that GCK silencing similarly reduced c-MYC protein levels without affecting its mRNA expression,11 suggesting that GCK inhibition/silencing promotes c-MYC protein degradation via an IKZF1/3-independent mechanism. Collectively, these findings suggest that, during the initial phase, GCK inhibition induced immediate c-MYC protein degradation independent of IKZF1/3-mediated transcriptional regulation. The focus of our future work is to elucidate the mechanisms by which GCK inhibition triggers IKZF1/3 and c-MYC degradation.
Iberdomide is a next-generation CRBN E3 ligase modulators (CELMoDs). Compared with IMiDs, CELMoDs are larger molecules with higher CRBN binding affinity and enhanced antimyeloma effects.26 Preclinical studies have demonstrated iberdomide’s efficacy against both LEN and pomalidomide-resistant myeloma cell lines.29 Additionally, phase 1b/2a trials reported positive responses to iberdomide in patients refractory to LEN and pomalidomide.20 CELMoDs, with a higher binding affinity to CRBN, might use the remaining low level of CRBN to degrade IKZF1/3 and overcome resistance in IMiD-refractory myeloma cells.26 Considering that GCK inhibition triggers IKZF1/3 downregulation via a CRBN-independent mechanism, we posit that combining iberdomide with a GCK inhibitor would mutually compensate and enhance IKZF1 degradation through 2 different pathways, leading to efficient removal of IKZF1 and eventual myeloma cell death. Here, we demonstrate that iberdomide together with the GCK inhibitor TL4-12 shows significant synergistic effects in decreasing viability and inducing apoptosis in myeloma cell lines as well as primary plasma cells (Figures 4 and 5). Mechanistic insights into the combined benefits were further supported by the enhanced downregulation of IKZF1 and c-MYC proteins (Figure 4H). Moreover, an MM.1S xenograft mouse model validated that the combination of GCK silencing with iberdomide significantly prolonged mice survival rates and suppressed myeloma tumor growth in vivo (Figure 6), underscoring the potential of combining iberdomide with GCK inhibition as a promising strategy for treating relapsed myeloma.
Taken together, our findings demonstrate show the role of GCK as a therapeutic target in MM cells. Inhibition of GCK results in a powerful anti-myeloma effect, especially in RASMut myeloma cells, by inducing IKZF1 degradation through a CRBN-independent mechanism. This is of high clinical significance because CRBN-mediated IMiD resistance is a significant clinical problem in almost all patients with myeloma during the course of their disease. Furthermore, the combination of iberdomide with GCK inhibition synergistically induces myeloma cell growth inhibition and apoptosis, ultimately impeding myeloma tumor progression in mice xenografts. Consequently, further development of GCK inhibitors in combination with IKZF1/3 degraders, such as IMiDs and CELMoDs, holds promise in addressing the unmet needs of refractory and relapsed patients with myeloma.
Acknowledgments
The authors thank the patients and donors for providing samples.
This work was supported by the Leukemia and Lymphoma Society Translational Research Program Grant (6686-24; J.F.); the International Myeloma Society and Paula and Rodger Riney Foundation Translational Award (S. Li); and the Sanofi research grant (S. Lentzsch). Additionally, J.F., H.M., M.Y.M., and S. Lentzsch were supported by National Institutes of Health grant R01CA252756 (awarded to S. Lentzsch, J.F., and M.Y.M.); Cancer Research Institute (CRI)/Wade F.B. Thompson Clinic & Laboratory Integration Program (CLIP) Grant (CRI4395; S. Lentzsch); and Leukemia and Lymphoma Society Translational Research Program (LLS TRP) TRP grant (6659-23; S. Lentzsch). J.K. was supported by the International Myeloma Society Career Development Award. The research reported in this publication was partly performed in the Columbia Center for Translational Immunology (CCTI) Flow Cytometry Core, Columbia University, funded by the Office of the Director of the National Institutes of Health under awards S10RR027050 and S10OD020056.
Authorship
Contribution: S. Li, J.K., and J.F. conducted experiments; H.M. contributed to apoptosis assays; G.L. contributed to western blotting assays; M.S.H., R.C., and D.B. provided patient plasma cell samples; M.Y.M. contributed by critically revising the manuscript; and S. Li, J.K., C.M., S. Lentzsch, and J.F. designed the research, analyzed data, and wrote the manuscript.
Conflict-of-interest disclosure: S. Li is currently a full-time employee of Bristol Myers Squibb. C.M. is a full-time employee of Sanofi. S. Lentzsch reports Caelum Biosciences patents and royalties on CAEL-101; advisory board fees from Pfizer, GlaxoSmithKline, Karyopharm, Regeneron, Janssen, and Sanofi; honoraria from Regeneron, PeerView, Clinical Care Options, Medscape, and Springer Healthcare; membership on an entity's board of directors or advisory committees for Regeneron, Janssen, and Bristol Myers Squibb; and research funding from Sanofi and Zentalis. The remaining authors declare no competing financial interests.
Correspondence: Jing Fu, Columbia University Irving Medical Center, 630 W 168th St, P&S Building 8-430, New York, NY 10032; email: jf2768@cumc.columbia.edu; and Suzanne Lentzsch, Columbia University Irving Medical Center, 161 Ft Washington Ave, HIP R 957, New York, NY 10032; email: sl3440@cumc.columbia.edu.
References
Author notes
S.L. and J.K. contributed equally to this study.
Original data are available on request from the corresponding author, Jing Fu (jf2768@cumc.columbia.edu).
The full-text version of this article contains a data supplement.


![GCKi induces anti-MM effects by targeting IKZF1 via a CRBN-independent mechanism. MM.1S-tet-on-shGCK cells were infected by PCDH-Flag-IKZF1-WT (IKZF1WT) or PCDH-Flag-IKZF1-Q146H (IKZF1Q146H) lentivirus and sorted by green fluorescent protein after 3 days. (A) Cell lysates were analyzed by western blotting to confirm IKZF1WT and IKZF1Q146H expression. (B-C) Sorted cells were treated with LEN at 2, 4, or 8 μM (B) or TL4-12 at 5, 10, 15 μM (C) or dimethyl sulfoxide (DMSO; 0.01%) for 24 hours. Cell lysates were analyzed by western blotting. (D) Sorted cells were treated with LEN or TL4-12 at indicated concentrations for 5 days. Cell proliferation was detected by MTS. (E) Sorted cells were treated with 5-μM LEN, 5-μM TL4-12, or DMSO (0.01%) for 5 days. Treated cells were stained with Annexin V and 7-AAD for apoptosis analysis. (F-G) Sorted cells were treated with 400 ng/mL doxycycline (DOX) for 5 days to induce GCK knockdown (shGCK) or DMSO (0.01%) as control (CT). Cell proliferation was detected by MTS (F). ∗∗P < .01 (by 2-way analysis of variance [ANOVA]). Apoptosis assay was detected by Annexin V and 7-AAD staining (G).](https://ash.silverchair-cdn.com/ash/content_public/journal/bloodneoplasia/2/3/10.1016_j.bneo.2025.100130/3/m_bneo_neo-2025-000604-gr2.jpeg?Expires=1765018844&Signature=VNUzinhjxDIvLUChWwRinPfUiWBHwzimmomF42L9JLdF64aiUrewUCNtrVWPGD32NyigGddpVBItOcQKS2~sr3ldkdHUXvSFjuOo4WfUx5943G3Hv18vXXvY~0xxrYDABSa0eUZCU5DSBxIoDDLYm8OUfyXhGAexKUYkGL0Ksg84cpZ~uMPPfifCXjjPRWUtvAuL0Pv2QjzBrM2U5lfQKQW2G-yDp6lS4QHlXIjo23c3gEn-9mLm3mt1RAe9scRr6AH3VccLkzLM1~JP6QAIDsGmppeTdIznO-KRU1HT~UEXMs1Uah0vHviBdVzQHzHA~PThdILxGQRBM94Zw-MxDg__&Key-Pair-Id=APKAIE5G5CRDK6RD3PGA)



