Abstract
The neutrophil-attracting chemokine interleukin 8 (IL-8) is stored in the Weibel-Palade body (WPB) of endothelial cells (ECs) from which it can be rapidly released after exposure to the secretagogues histamine or thrombin. In this manner, IL-8 may enable rapid recruitment of leukocytes to inflammatory sites. To explore the possible storage of EC-derived chemokines that may attract other subsets of leukocytes, we examined the intracellular localization and secretagogue responsiveness of growth-related oncogene α (GROα), monocyte chemoattractant protein-1 (MCP-1), eotaxin-3, interferon-γ-inducible protein 10 (IP-10), and regulated on activation, normal T-cell expressed and secreted (RANTES). While eotaxin-3, GROα, and MCP-1 were rapidly released from ECs, the release of the T-cell attractors RANTES and IP-10 was not sensitive to the secretagogues. Moreover, of the 3 former chemokines, only eotaxin-3 was stored in WPBs. GROα and MCP-1 resided mainly in smaller vesicles compatible with sorting to a different, histamine-responsive compartment, which has been described in ECs although not reported to contain chemokines. In conclusion, we propose that rapid release of chemokines is restricted to those primarily recruiting leukocytes of the innate immune system, and that their storage in ECs is not restricted to the WPB compartment. (Blood. 2004;104:314-320)
Introduction
Extravasation of leukocytes is a carefully regulated process which is mediated by adhesion molecules and chemoattractants at the luminal surface of endothelial cells (ECs).1-3 This multistep process is initiated by selectins which enable tethering of leukocytes to the EC surface until chemokines or other chemoattractants trigger firm arrest and enable transendothelial migration. At sites of acute injury or inflammation, leukocyte recruitment can occur rapidly. For instance, granulocytes accumulate at such sites within minutes in a process that is most likely initiated by rapid translocation of P-selectin to the EC surface.4 Such immediate EC activation (referred to as type I activation) occurs independent of new protein synthesis. Instead, relevant mediators are synthesized and stored in intracellular storage compartments (ie, secretory granules), from which they can be rapidly released to the cell surface upon stimulation in the process of regulated secretion.5,6 The best characterized compartment for such regulated secretion in vascular ECs is the Weibel-Palade body (WPB), identified by its rod-like shape (usually 0.2 μm by 2 to 3 μm) and its content of von Willebrand factor (VWF).7-9 In addition, WPBs contain P-selectin,10,11 CD63/lamp3,12 endothelin-1,13 endothelin converting enzyme,14 tissue-type plasminogen activator (t-PA),15-17 factor XIIIa,18 and α1,3-fucosyltransferase VI.19 Several stimuli, including histamine, thrombin, epinephrine, hypoxia, phorbol ester, and calcium-ionophores, induce fusion of WPBs to the plasma membrane and release of the stored contents.9 Regulated secretion by ECs can also originate from separate and smaller secretory granules. Thus, the anticoagulants protein S,20 tissue factor pathway inhibitor (TFPI),21 and t-PA22 occur in vesicles with a diameter of less than 0.25 μm that are released more rapidly from ECs than WPBs upon exposure to calcium-elevating agonists.23
We and others have shown that the WPBs contain the CXC chemokine interleukin 8 (IL-8)/CXCL8,24,25 which mainly attracts neutrophils. IL-8 normally resides in the WPBs of skin and intestinal microvessels, perhaps reflecting a higher activation level of ECs in organs that face the external environment and thus have a high antigen load.24 Moreover, ECs that have experienced a previous inflammatory insult may keep IL-8 in their WPBs for several days after removal of the stimulus.25 The presence of IL-8 in WPBs led us to propose that ECs may specifically and rapidly recruit leukocytes expressing sufficiently high levels of the chemokine receptors CXCR1 and CXCR2,26 independent of more general chemoattractants.24
Based on these considerations, we have investigated the secretion modes of 5 other chemokines that are synthesized by ECs and recruit distinct leukocyte subsets: growth-related oncogene α (GROα)/CXCL1 (attracting neutrophils), monocyte chemoattractant protein-1 (MCP-1)/CCL2 (monocytes), eotaxin-3/CCL26 (eosinophils), interferon-γ-inducible protein 10 (IP-10)/CXCL10 (T cells), and regulated on activation, normal T-cell expressed and secreted (RANTES)/CCL5 (eosinophils, monocytes, and T cells).27-31 By means of enzyme-linked immunosorbent assay (ELISA) and confocal immunofluorescent analysis we showed that regulated release of EC-expressed chemokines also included GROα, MCP-1, and eotaxin-3. However, whereas eotaxin-3 was observed in WPBs as reported for IL-8, we found that GROα and MCP-1 were mainly localized in small granules throughout the EC cytoplasm, suggesting release from another compartment. By contrast, IP-10 and RANTES were not observed in VWF-positive WPBs, nor were they secreted following stimulation with histamine or phorbol 12-myristate 13-acetate (PMA).
Materials and methods
Reagents
Recombinant human (rh) IL-1β, rhIL-4, rh tumor necrosis factor (TNF), rh interferon-γ (IFN-γ), rh epidermal growth factor (EGF), rh basic fibroblast growth factor (bFGF), and ELISA DuoSet kits or matched antibody pairs for human IL-8, GROα, MCP-1, eotaxin-3, IP-10, and RANTES were obtained from R&D Systems (Abingdon, United Kingdom) or Peprotech (Rocky Hill, NJ). Fetal calf serum (FCS), gentamicin, fungizone, and l-glutamine were purchased from Life Technologies (Paisley, United Kingdom), trypsin-EDTA (ethylenediaminetetraacetic acid) from Bio-Whittaker (Walkersville, MD), and alkaline phosphatase-conjugated streptavidin from SouthernBiotech (Birmingham, AL). Unless otherwise noted, all other reagents were from Sigma Chemical (St Louis, MO). The primary antibodies (Abs) used for immunostaining are listed in Table 1. Tetramethylrhodamine isothiocyanate (TRITC)-labeled swine antirabbit immunoglobulin G (IgG) was purchased from Dako (Glostrup, Denmark), biotinylated horse antimouse IgG was from Vector Laboratories (Burlingame, CA), and streptavidin-Cy2 conjugate was from Amersham Pharmacia Biotech (Piscataway, NJ).
Cell culture
Umbilical cords were obtained from the Department of Gynecology and Obstetrics, Rikshospitalet, and human umbilical vein endothelial cells (HUVECs) were isolated as described by Jaffe et al32 and cultured in MCDB 131 containing 7.5% FCS, 10 ng/mL EGF, 1 ng/mL bFGF, 1 μg/mL hydrocortisone, 50 μg/mL gentamicin, and 250 ng/mL fungizone. The cells were maintained at 37°C in a humid 95% air/5% CO2 atmosphere and split at a ratio of 1:3. All cultures were used at passage level of 1 to 6.
Secretion experiments
HUVECs were seeded out in confluence (1.6 × 104 cells per well in 96-well trays; Becton Dickinson, San Jose, CA) and cultivated for at least 2 days before being stimulated by 0.5 ng/mL IL-1β (for analysis of IL-8, GROα, or MCP-1), 20 ng/mL IL-4 (for eotaxin-3), 2 ng/mL TNF plus 1 ng/mL IFN-γ (for IP-10), or 10 ng/mL TNF plus 1 ng/mL IFN-γ (for RANTES). To maintain good culture conditions, we added fresh medium daily. Approximately 35 hours after adding the cytokines, the monolayers were washed twice in prewarmed phosphate-buffered saline (PBS) and incubated in fresh media without cytokines, containing 1 mg/mL or 100 μg/mL cycloheximide for the next 4 hours. Subsequently, the cells were washed twice in prewarmed PBS and incubated in growth medium with or without histamine (0.1 mM) or PMA (100 ng/mL) at 37°C for 15 minutes or 1 hour, respectively. The trays were then left on ice and the supernatants harvested before washing, followed by lysis of the cells in 50 μL 1% Nonidet P-40 (NP-40; in 50 mM Tris-HCl and 150 mM NaCl containing a mixture of protease inhibitors). Cell culture supernatants and lysates from individual wells were analyzed for IL-8, GROα, MCP-1, eotaxin-3, IP-10, and RANTES by ELISA (next section). All secretion experiments were performed in microtiter plates in which supernatants and cell lysates were harvested for measurement of IL-8 in parallel to that of the other chemokines. A secretory ratio was obtained by dividing the secretion level in the presence of stimulant by the level in nonstimulated cultures. Experiments yielding a secretory ratio of less than 1.4 for IL-8 were rejected.
ELISA
The chemokines were analyzed by ELISA DuoSet kits or matched Ab pairs (R&D Systems or Peprotech) according to the recommendations of the manufacturers with the following modifications: microtiter plates were incubated overnight with the coat Abs diluted in PBS (all steps were performed at room temperature), washed in H2O, and blocked by 1% (wt/vol) bovine serum albumin (BSA) in PBS for 2 hours. Before each of the following incubation steps, the plates were washed 4 times in PBS with 0.05% Tween 20. Samples (50 μL/well) were incubated overnight followed by detection Abs (1.5 hours) and alkaline phosphatase-conjugated streptavidin (1:3000, 1.5 hours). P-nitrophenyl phosphate in diethanolamine buffer was developed for 10 to 60 minutes and the absorbance was measured at 405 nm with a Tecan Sunrise Microplate Reader (Tecan Austria Gesellschaft, Salzburg, Austria). Standard curves were generated from 3-fold dilutions of recombinant chemokines (R&D Systems).
Immunostaining protocols
Monolayers of HUVECs grown on Lab-Tek chamber slides (Nunc, Roskilde, Denmark) coated with 1% (wt/vol) gelatin type A from porcine skin were briefly submerged in prewarmed PBS (37°C) and fixed in prewarmed 4% paraformaldehyde (PFA; 37°C, pH 7.4) for 10 minutes before washing 2 × 5 minutes in PBS. For immunostaining, the fixed monolayers were incubated with the primary mouse Ab overnight at 4°C; then with rabbit IgG antihuman VWF (1:1400) combined with biotinylated horse antimouse IgG (1:250) for 1.5 hours at room temperature; and finally with TRITC-labeled swine antirabbit IgG (1:80) combined with streptavidin-Cy2 conjugate (1:1000) for 1 hour at room temperature. In an alternative protocol, TRITC-conjugated goat antihuman VWF was combined with biotinylated goat antichemokine reagent and the latter was visualized by subsequent incubation with streptavidin-Cy2 conjugate (1:1000). Saponin (0.1%) was used for permeabilization in all steps during immunostaining, except in the last washing. Irrelevant, concentration-matched primary Abs were used as negative controls. The immunostained cells were examined by a confocal laser scanning microscope (Leica TCS, Heidelberg, Germany) equipped with an Ar (488 nm) and a He/Ne (543 nm and 633 nm) laser. A Plan apochromat ×100/1.4 or ×40/1.00 Fluotar oil objective was used (Leica) and the images were acquired sequentially by means of proprietary Confocal software (Leica).
Statistics
Statistical analysis was performed by paired comparison of median secretion levels in the presence or absence of secretagogue using the 2-tailed Wilcoxon signed rank test.
Results
Regulated chemokine secretion is not restricted to IL-8
We first quantified the histamine-responsive chemokine secretion in supernatants harvested from cytokine-stimulated HUVECs. To prevent masking of regulated secretion by constitutive secretion, we inhibited the chemokine synthesis during the last 4 hours prior to secretagogue exposure by removing the cytokine and incubating the cell cultures with cycloheximide. With this procedure we found the secretory ratio of GROα to be in the range of 1.2 to 1.7 (n = 6) with an average secretion level of 392 pg/mL at baseline, and MCP-1 in the range of 1.3 to 2.0 (n = 6) with an average baseline line secretion level of 38 pg/mL (Figure 1). By contrast, no enhanced release could be measured in the supernatants from HUVECs after histamine exposure for the chemokines eotaxin-3 (secretory ratio: 0.6-1.3, n = 6, baseline secretion level: 1026 pg/mL), IP-10 (secretory ratio: 0.9-1.3, n = 6, baseline secretion level: 687 pg/mL), or RANTES (secretory ratio: 0.6-1.1, n = 6, baseline secretion level: 681 pg/mL; Figure 1).
Histamine-induced chemokine secretion in HUVECs. Secretion of chemokines in the absence or presence of histamine (0.1 mM, 15 minutes) was measured by ELISA, and the secretory ratio was obtained by dividing the secretion level in the presence of stimulant by the level in nonstimulated cultures. Each pair of triangles, circles, or squares represents the medians of triplicate wells from an individual HUVEC culture, comparing all responses to those of IL-8 in parallel wells of the same microtiter plate. Statistical analysis was performed by paired comparison of median secretion levels in the presence or absence of secretagogue using the Wilcoxon signed rank test. The level of significance thus obtained is given for each chemokine. The dashed line indicates a secretory ratio of 1 and absence of regulated secretion.
Histamine-induced chemokine secretion in HUVECs. Secretion of chemokines in the absence or presence of histamine (0.1 mM, 15 minutes) was measured by ELISA, and the secretory ratio was obtained by dividing the secretion level in the presence of stimulant by the level in nonstimulated cultures. Each pair of triangles, circles, or squares represents the medians of triplicate wells from an individual HUVEC culture, comparing all responses to those of IL-8 in parallel wells of the same microtiter plate. Statistical analysis was performed by paired comparison of median secretion levels in the presence or absence of secretagogue using the Wilcoxon signed rank test. The level of significance thus obtained is given for each chemokine. The dashed line indicates a secretory ratio of 1 and absence of regulated secretion.
Eotaxin-3 is sorted to Weibel-Palade bodies
To relate the secretory modes of these chemokines to their intracellular distribution, we examined HUVECs by paired immunofluorescence confocal microscopy, detecting each chemokine with several different Abs (Table 1) and 2 independent detection protocols. We first reproduced our previous finding that IL-8 clearly colocalizes with VWF in rod-shaped WPBs of IL-1β-activated HUVECs (Figure 2A, upper panels). We next turned to eotaxin-3, which has been found to promote transendothelial migration of eosinophils.33 Paired immunostaining of IL-4-activated HUVECs for eotaxin-3 and VWF revealed a strong perinuclear signal as well as striking colocalization with VWF (Figure 2A, bottom panel), indicating that eotaxin-3 is stored in the WPBs. Immunostaining of the Golgi marker protein 58K indicated that the perinuclear signal originated from the Golgi complex (data not shown).
Eotaxin-3 is sorted to WPBs and subjected to regulated secretion. (A) HUVECs activated by relevant cytokines and immunostained for IL-8 (clone 4G9) and VWF (top row) or eotaxin-3 (clone 115002) and VWF (bottom row). Corner insets show high magnification of framed areas or negative isotype control (Neg ctr). Original magnification, × 100. (B) Cell-associated levels of IL-8 and eotaxin-3 in IL-1β- or IL-4-activated HUVECs, respectively, were measured by ELISA after incubation without or with PMA (100 ng/mL, 1 hour). Secretory ratios were calculated as explained in the Figure 1 legend, with the dashed line indicating a ratio of 1 and absence of regulated secretion. (C) IL-4-activated HUVECs incubated without (-) or with (+) PMA (100 ng/mL, 1 hour) before fixation and paired immunostaining for eotaxin-3 (clone 115002) and VWF (original magnification, × 40). The middle panels show high magnification of framed areas in the top panels.
Eotaxin-3 is sorted to WPBs and subjected to regulated secretion. (A) HUVECs activated by relevant cytokines and immunostained for IL-8 (clone 4G9) and VWF (top row) or eotaxin-3 (clone 115002) and VWF (bottom row). Corner insets show high magnification of framed areas or negative isotype control (Neg ctr). Original magnification, × 100. (B) Cell-associated levels of IL-8 and eotaxin-3 in IL-1β- or IL-4-activated HUVECs, respectively, were measured by ELISA after incubation without or with PMA (100 ng/mL, 1 hour). Secretory ratios were calculated as explained in the Figure 1 legend, with the dashed line indicating a ratio of 1 and absence of regulated secretion. (C) IL-4-activated HUVECs incubated without (-) or with (+) PMA (100 ng/mL, 1 hour) before fixation and paired immunostaining for eotaxin-3 (clone 115002) and VWF (original magnification, × 40). The middle panels show high magnification of framed areas in the top panels.
The apparent discrepancy between the secretion data and the immunocytochemical analysis of eotaxin-3 prompted us to analyze its secretion after stimulation with PMA, a secretagogue that in our hands induced exocytosis of a larger number of WPBs than histamine. However, PMA treatment (100 ng/mL, 1 hour) did not enhance eotaxin-3 release to the culture medium (data not shown). Therefore, we proceeded to analyze the cell-associated levels of IL-8 and eotaxin-3, observing a fold reduction in the range of 1.4 to 2.3 for IL-8 (n = 5) and 1.0 to 1.5 for eotaxin-3 (n = 6), respectively (Figure 2B). To verify that eotaxin-3 was indeed released from the WPBs, we immunostained IL-4-activated HUVECs incubated in the absence or presence of PMA for 1 hour. Under these conditions we observed that eotaxin-3- and VWF-positive WPBs were almost absent after incubation with the secretagogue (Figure 2C).
Regulated chemokine secretion is not restricted to Weibel-Palade bodies
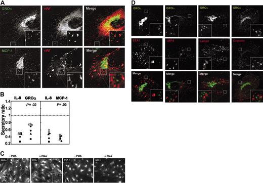
We next analyzed the intracellular distribution of GROα and MCP-1 in IL-1β-activated HUVECs, anticipating that their histamine-responsive release (Figure 1) would indicate storage in WPBs. Although a weak signal from VWF-positive WPBs was seen in few cells of some cultures, paired immunostaining for GROα and VWF mainly produced a strong signal in the Golgi complex, and moderate signals from small vesicles distributed throughout the cell (Figure 3A, top row). Furthermore, immunostaining for MCP-1 induced by either IL-1β alone (Figure 3A, bottom row), or TNF in combination with IFN-γ (data not shown), revealed a staining pattern similar to that of GROα. In accordance with the histamine-responsive release of both chemokines to the culture supernatants, we found that the cell-associated levels of GROα and MCP-1 were 1.7-fold (range 1.3-2.9, n = 7) and 2.8-fold (range 2.2-3.4, n = 6) reduced, respectively, after PMA treatment for 1 hour (Figure 3B). Consistent with these findings, the number of GROα- and MCP-1-positive vesicles was reduced in PMA-stimulated HUVECs compared with nonstimulated cells (Figure 3C).
Distribution and release of GROα and MCP-1. (A) IL-1β-activated HUVECs were immunostained for GROα (monoclonal Ab, part 840255 of DuoSet) and VWF (top panels), or for MCP-1 (clone 23007.111) and VWF (bottom panels). Original magnification, × 100. Corner insets show high magnification of framed areas. (B) Cell-associated levels of GROα and MCP-1 in IL-1β-activated HUVECs measured by ELISA after incubation without or with PMA (100 ng/mL, 1 hour). The response of IL-8 toward PMA was examined in parallel wells. Secretory ratios were calculated as explained in the Figure 1 legend, with the dashed line indicating a ratio of 1 and absence of regulated secretion. (C) IL-1β-activated HUVECs incubated without (-) or with (+) PMA (100 ng/mL, 1 hour) before fixation and paired immunostaining as indicated in panel A for GROα (left panels) and VWF (corner insets) or for MCP-1 (right panels) and VWF (not shown). Original magnification, × 40. (D) HUVECs activated by IL-1β were immunostained for GROα (polyclonal, BAF275, or monoclonal Ab, part 840255 of DuoSet) and markers of the endocytic pathway as indicated on the image panels (original magnification, × 100).
Distribution and release of GROα and MCP-1. (A) IL-1β-activated HUVECs were immunostained for GROα (monoclonal Ab, part 840255 of DuoSet) and VWF (top panels), or for MCP-1 (clone 23007.111) and VWF (bottom panels). Original magnification, × 100. Corner insets show high magnification of framed areas. (B) Cell-associated levels of GROα and MCP-1 in IL-1β-activated HUVECs measured by ELISA after incubation without or with PMA (100 ng/mL, 1 hour). The response of IL-8 toward PMA was examined in parallel wells. Secretory ratios were calculated as explained in the Figure 1 legend, with the dashed line indicating a ratio of 1 and absence of regulated secretion. (C) IL-1β-activated HUVECs incubated without (-) or with (+) PMA (100 ng/mL, 1 hour) before fixation and paired immunostaining as indicated in panel A for GROα (left panels) and VWF (corner insets) or for MCP-1 (right panels) and VWF (not shown). Original magnification, × 40. (D) HUVECs activated by IL-1β were immunostained for GROα (polyclonal, BAF275, or monoclonal Ab, part 840255 of DuoSet) and markers of the endocytic pathway as indicated on the image panels (original magnification, × 100).
Given the unexpected histamine-responsive secretion of these chemokines, we wanted to verify that the granular signals were intracellular and not associated with the surface membrane. Immunostaining of nonpermeabilized HUVECs revealed no vesicular staining (data not shown), thereby indicating that the fluorescent signals indeed originated from intracellular targets. Furthermore, to exclude possible receptor-mediated endocytosis of secreted chemokines, we costained for GROα or MCP-1 with Ab to the early endosomal antigen 1 (EEA1), the late endosomal-specific lipid, lysobisphosphatidic acid (LBPA), Lamp2, or caveolin (Figure 3D). Although scattered merged spots appeared, overt colocalization was not seen for any of the endocytic markers and GROα (Figure 3D) or MCP-1 (data not shown). On the basis of these data and those obtained by ELISA, we concluded that GROα and MCP-1 are sorted mainly to a histamine-responsive intracellular compartment distinct from the WPB.
Secretion of IP-10 and RANTES is not responsive to histamine or phorbol ester
We next examined the intracellular distribution of RANTES and IP-10 in HUVECs activated with TNF in combination with IFN-γ. While the signal for RANTES was weak in the Golgi complex (Figure 4A, upper panels), that of IP-10 was reminiscent of GROα and MCP-1, showing a strong signal from the Golgi region in addition to weaker staining of small vesicles distributed throughout the cytoplasm (Figure 4A, bottom panels). In agreement with previous reports,34 we observed a reduction in the number of VWF-positive WPBs in HUVECs exposed to TNF and IFN-γ. However, neither RANTES nor IP-10 colocalized with VWF in WPBs (Figure 4A). Moreover, in view of the evidence that GROα and MCP-1 are sorted to a releasable compartment other than WPBs, we analyzed the cell-associated levels of RANTES and IP-10 and found that they were both insensitive to secretagogue stimulation (Figure 4B). Accordingly, we did not observe reduced numbers of RANTES- or IP-10-positive vesicles in immunostained PMA-stimulated HUVECs compared with nonstimulated cells (Figure 4C). We therefore concluded that these 2 chemokines are not sorted to the regulated secretion pathway nor are they subject to rapid release from ECs.
Distribution of IP-10 and RANTES. (A) HUVECs were activated by TNF and IFN-γ before fixation and paired immunostaining for RANTES (clone ID2/A12) and VWF (top panels) or IP-10 (clone 33036.211) and VWF (bottom panels). Original magnification, × 100. Corner insets show high magnification of framed areas. (B) Cell-associated levels of RANTES and IP-10 in TNF- and IFN-γ-activated HUVECs were measured by ELISA after incubation without or with PMA (100 ng/mL, 1 hour). The response of IL-8 toward PMA was examined in parallel wells. Secretory ratios were calculated as explained in the Figure 1 legend, with the dashed line indicating a ratio of 1 and absence of regulated secretion. (C) TNF- and IFN-γ-activated HUVECs incubated without (-) or with (+) PMA (100 ng/mL, 1 hour) before fixation and paired immunostaining for RANTES (BAF278; left panels) and VWF (corner insets) or for IP-10 (clone 33036.211; right panels) and VWF (not shown). Original magnification, × 40.
Distribution of IP-10 and RANTES. (A) HUVECs were activated by TNF and IFN-γ before fixation and paired immunostaining for RANTES (clone ID2/A12) and VWF (top panels) or IP-10 (clone 33036.211) and VWF (bottom panels). Original magnification, × 100. Corner insets show high magnification of framed areas. (B) Cell-associated levels of RANTES and IP-10 in TNF- and IFN-γ-activated HUVECs were measured by ELISA after incubation without or with PMA (100 ng/mL, 1 hour). The response of IL-8 toward PMA was examined in parallel wells. Secretory ratios were calculated as explained in the Figure 1 legend, with the dashed line indicating a ratio of 1 and absence of regulated secretion. (C) TNF- and IFN-γ-activated HUVECs incubated without (-) or with (+) PMA (100 ng/mL, 1 hour) before fixation and paired immunostaining for RANTES (BAF278; left panels) and VWF (corner insets) or for IP-10 (clone 33036.211; right panels) and VWF (not shown). Original magnification, × 40.
Discussion
This study demonstrated that regulated secretion of chemokines in ECs is not restricted to IL-824,25 but also includes another neutrophil-recruiting chemokine (GROα) as well as chemokines acting on other components of the immune system such as eosinophils (eotaxin-3) and monocytes (MCP-1). By contrast, chemokines involved in lymphocyte recruitment (IP-10 and RANTES) were neither targeted to WPBs nor subjected to regulated secretion.
An exciting finding was the observation that the CCR3 agonist eotaxin-3 was sorted to WPBs. Although its presence in WPBs was verified by 2 different immunostaining protocols, and its release was shown to be PMA responsive, we are currently unable to explain the lack of detectable release to the cell culture supernatants. However, we consider the possibility that eotaxin-3 is released in complexes, which would impair ELISA measurements. The finding is nevertheless interesting in view of the fact that rapid and apparently selective recruitment of eosinophils and basophils is a hallmark of atopic disease. Importantly, while other members of the eotaxin family (eotaxin, eotaxin-2, and MCP-4) are produced in such lesions, and therefore possibly subjected to EC transcytosis as described for several other chemokines,35-38 we are unaware of decisive reports suggesting that the latter 3 CCR3 agonists are substantial products of ECs activated by IL-4,39,40 a cytokine of critical importance for the tissue eosinophilia observed in airway allergy.41,42 In fact, eotaxin-3 was recently shown to support the shear-dependent, transendothelial migration of eosinophils.33 It will be interesting to analyze the in vivo expression of eotaxin-3, taking into consideration that while transcripts for this chemokine accumulate substantially slower in allergen-challenged asthmatics than transcripts for eotaxin and eotaxin-2,43 this delay may be of little importance if preformed eotaxin-3 is stored in ECs of the lesion and rapidly released after allergen exposure.
The observation that GROα and MCP-1 appear to reside mainly in smaller vesicles, which are nevertheless histamine responsive, was another interesting finding. In fact, regulated secretion from small, calcium-responsive vesicles in ECs includes anticoagulant proteins (TFPI, protein S, and t-PA)20-23 whereas WPBs contain the procoagulant proteins VWF,7,8 factor XIIIa,18 and factor VIII.44 Furthermore, the release from the non-WPB compartment appeared to be considerably faster because most of these vesicles fused with the membrane within 5 minutes,23 contrasting the membrane fusion of WPB that peaked after 30 minutes.45 Ongoing characterization of the GROα- and MCP-1-containing vesicles exploring their ultrastructure and kinetics of release will serve to clarify their nature.
The α granules of blood platelets are similar to WPBs since both compartments contain releasable VWF and P-selectin as well as several chemokines.11,46 However, while chemokine sorting to the α granule also includes RANTES,47,48 our use of several different Abs (Table 1) most likely rules out the possibility of false-negative immunostaining. Instead, we cannot formally exclude that the reduction of VWF-positive WPBs observed in cells exposed to TNF and IFN-γ might have impaired sorting to WPBs. However, the turnover of WPBs in HUVECs is completed by 24 hours49 and it therefore appears unlikely that RANTES synthesized in the course of 35 hours would not target VWF-positive WPBs to a detectable degree. Furthermore, it should be kept in mind that RANTES and IP-10 were only inducible by a cytokine profile skewed toward that of a chronically inflamed lesion (eg, containing the T-cell cytokine IFN-γ), a setting in which rapid de novo recruitment of innate cells may no longer be important.
Our study also suggested that chemokines that attract lymphocytes are not sorted for storage and subsequent release in ECs. Although we restricted the analysis of secretagogue responsiveness to RANTES and IP-10, it deserves mention that we found no convincing evidence of the chemokines TARC/CCL17, SDF-1/CXCL12, MIG/CXCL9, or I-TAC/CXCL11 in VWF-positive WPBs (I.Ø. et al, unpublished observations, February-November, 2002). However, given that secretion of GROα and MCP-1 was indeed histamine responsive despite little evidence of sorting to WPBs, we cannot exclude the existence of similar secretion modes for the latter chemokines.
In the present study we restricted our analyses to HUVEC cultures and evaluated regulated secretion on the relatively high background of constitutive secretion. However, Wolff et al25 nicely demonstrated that IL-8 resides in WPBs after proinflammatory activation, arguing that chronic EC stimulation would lead to accumulation of IL-8 in WPBs and so enable rapid recall by a second stimulus at a later time point.25 Moreover, the observed level of IL-8 released to the culture supernatant probably underestimates the true concentration obtainable in the microenvironment between the surface membranes of ECs and adhering leukocytes since ECs in vivo possess binding sites for IL-8 that are grossly lost upon cultivation in vitro.37,38 Furthermore, in vitro studies suggest that as few as 300 molecules of IL-8 per μm2 are sufficient for activation of adhesion to occur (J.J. Campbell, personal written communication, August 1998). The physiologic importance of prestored EC chemokines is also strongly evidenced in our previous paper on the subject, as IL-8 was found predominantly in WPBs of intestinal, skin, and upper-airway microvessels (and also in resting, intestinal EC cultures).24 In fact, rapid IL-8 release from an unknown source has been reported after pediatric cardiopulmonary bypass surgery and suggested to contribute to leukocyte activation and postoperative pulmonary complications.50 Future immunohistochemical assessment of the chemokines described here, as well as in vivo homing studies, are required to more fully understand the physiologic importance of chemokine sorting to EC storage compartments.
In conclusion, this study shows that rapid release from ECs is a feature of chemokines that predominantly recruits granulocytes and monocytes, but not of the 2 T-cell-attracting chemokines analyzed here. It is therefore tempting to speculate that regulated EC secretion of chemokines is a property of those that predominantly recruit leukocytes of the innate immune system.
Prepublished online as Blood First Edition Paper, March 25, 2004; DOI 10.1182/blood-2003-08-2891.
Supported by the Norwegian Cancer Society (B02085), the Research Council of Norway (133924/300), and the Anders Jahre's Fund. I.Ø. is a Research Fellow of the Norwegian Cancer Society. F.-E.J. and G.H. are Career Investigators of the Research Council of Norway.
The publication costs of this article were defrayed in part by page charge payment. Therefore, and solely to indicate this fact, this article is hereby marked “advertisement” in accordance with 18 U.S.C. section 1734.
Kathrine Hagelsteen, Gunn Jamne, and Liv Mangschau are gratefully acknowledged for their excellent technical assistance. We also thank Dr Antal Rot for helpful discussions, the Department of Gynecology for assistance in obtaining umbilical cords, and Drs James J. Campbell, Craig H. Morton, and Marjan Veuger for critical review of the manuscript.







