Abstract
The migratory properties of dendritic cells (DCs) are important for their functions. Although several chemokines and their receptors have been implicated in DC migration, the downstream signaling molecules are largely unknown. Here we show that DOCK2, a hematopoietic cell-specific CDM family protein, is indispensable for migration of plasmacytoid DCs (pDCs), but not myeloid DCs (mDCs). Although DOCK2-deficiency did not affect development of pDCs, DOCK2-deficient (DOCK2−/−) mice exhibited a severe reduction of pDCs in the spleen and lymph nodes. Adoptive transfer experiments revealed that DOCK2−/− pDCs failed to migrate into the periarteriolar lymphoid sheaths of the spleen. In DOCK2−/− pDCs, chemokine-induced Rac activation was severely impaired, resulting in the reduction of motility and the loss of polarity during chemotaxis. In contrast, DOCK2−/− mDCs did not show any defects in Rac activation and migration. These results indicate that pDCs and mDCs use distinct molecules to activate Rac during chemotaxis.
Introduction
Dendritic cells (DCs) are specialized antigen-presenting cells found as sentinels in peripheral tissues and lymphoid organs. DCs are classified into 2 populations, myeloid DCs (mDCs) and plasmacytoid DCs (pDCs) with distinct expression patterns of costimulatory molecules and Toll-like receptors.1,2 Although both mDCs and pDCs are produced in the bone marrow (BM) and migrate into lymphoid tissues to control immune response, the migratory pathways of these DC subsets are different.3 As the migratory properties of DCs are of fundamental importance for their function, chemokines and their receptors have been extensively analyzed. However, the downstream signaling molecules critical for DC migration are largely unknown.
Chemokine receptors are coupled with heterodimeric Gi proteins that activate a variety of signaling pathways including Rac. DOCK2 is a novel member of the CDM family proteins, Caenorhabditis elegansCED-5, mammalian DOCK180, and Drosophila melanogasterMyoblast City, that are known to regulate the actin cytoskeleton by functioning upstream of Rac.4,5 Although DOCK2 plays an important role in migration of lymphocytes and neutrophils,6-10 the role of DOCK2 in DC migration remains unknown. In this study, we examined whether and how DOCK2-deficiency affects migration of mDCs and pDCs.
Methods
Mice
DOCK2-deficient (DOCK2−/−) mice were backcrossed with C57BL/6 (B6) mice for more than 8 generations before use. All experiments were done in accordance with the guidelines of the committee of Ethics of Animal Experiments, Kyushu University.
Cell preparation
To generate BM-derived pDCs and mDCs, BM cells were cultured for 7 days with Flt3 ligand (50 ng/mL; R&D Systems, Minneapolis, MN) or granulocyte-macrophage colony-stimulating factor (20 ng/mL; PeproTech, Rocky Hill, NJ), respectively. Cells were then purified with either anti-B220 or anti-CD11c microbeads (Miltenyi Biotec, Bergish Gladbach, Germany). In some experiments, pDCs and mDCs were purified with a FACS Aria (BD Biosciences, Mountain View, CA) after staining the cells with anti-B220 and anti-CD11c antibodies (BD Biosciences).
Flow cytometry and tissue staining
Cells were stained with anti-B220, anti-CD11c, anti-mPDCA1 (Miltenyi Biotec), anti-CXCR3 (R&D Systems), anti-CXCR411 and/or anti-CCR711 antibodies, and analyzed on a FACS Calibur (BD Biosciences). For tissue staining, frozen sections were fixed in acetone or 4% paraformaldehyde, and incubated with anti-mPDCA1, anti-B220 and/or anti-MOMA1 (BMA Biomedicals, Augst, Switzerland) antibodies.
Chemotaxis assay
In vivo homing assay
BM-derived pDCs were labeled with PKH fluorescent kit (Sigma-Aldrich, St Louis, MO) and injected intravenously into mice.
Reverse transcriptase–polymerase chain reaction
Total RNA samples treated with RNase-free DNase I were reverse transcribed using oligo(dT) and subjected to polymerase chain reaction (PCR) with specific primers (Table S1, available on the Blood website; see the Supplemental Materials link at the top of the online article).
Results and discussion
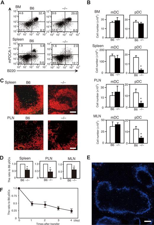
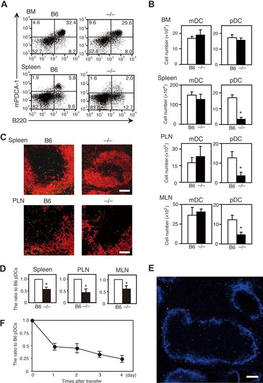
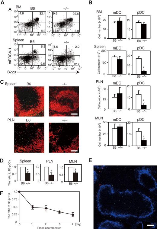
Although both mDCs and pDCs were normally generated in the DOCK2−/− BM, DOCK2−/− mice exhibited a severe reduction of pDCs, but not mDCs, in the spleen (Figure 1A,B). Similar results were obtained when peripheral and mesenteric lymph node (LN) cells were analyzed (Figure 1B). Immunohistochemical analysis of the spleen and peripheral LN tissue sections revealed that, while wild-type pDCs were present mostly in the T cell area, such pDCs were scarcely found in DOCK2−/− mice (Figure 1C).
DOCK2−/− plasmacytoid dendritic cells (pDCs) are impaired in their homing to and localization within secondary lymphoid organs. (A,B) Bone marrow (BM), spleen, and lymph node (LN) cells from B6 or DOCK2−/− mice were stained with fluorescein isothiocyanate (FITC)-labeled anti-B220, phycoerythrin (PE)-labeled anti-CD11c and biotinylated anti-mPDCA-1 antibodies followed by allophycocyanin (APC)-conjugated streptavidin. Before staining, BM and splenic dendritic cells (DCs) were enriched with anti-CD11c microbeads. (A) Expression of B220 and mPDCA-1 on CD11c+ BM or splenic DCs are shown. Numbers in quadrants indicate the percentage of cells in each after gating on CD11c+ cells. Data are representative of 4 independent experiments. (B) The number of myeloid dendritic cells (mDCs; CD11c+B220−mPDCA-1−) and pDCs (CD11c+B220+mPDCA-1+) in the BM, spleen, peripheral LN (PLN) and mesenteric LN (MLN) were compared between B6 (□, n = 4) and DOCK2−/− (■, n = 4) mice. Data are mean plus or minus SD; *P < .01. (C) Spleen and PLN tissue sections from B6 and DOCK2−/− mice were stained for B220 (Alexa Fluor 546; red) and mPDCA-1 (FITC; green). Scale bars, 100 μm. Data are representative of 3 independent experiments with different mice. (D-F) BM-derived pDCs from B6 and DOCK2−/− mice were labeled with PKH-26 (green) and PKH-67 (red) dyes, respectively, and were mixed in equal numbers and intravenously injected into B6 mice. (D) The ratios of DOCK2−/− pDCs (■) to B6 pDCs (□; set as an arbitrary value of 1) in the spleen, PLN and MLN of the recipient mice were analyzed at 24 hours after transfer (n = 3, *P < .05). (E) Spleen sections were prepared at 24 hours after transfer and stained for metalophilic macrophages with anti-MOMA1 antibody (Alexa Fluor 647; blue). Scale bar, 100 μm. Data are representative of 2 independent experiments with different mice. (F) The ratios of DOCK2−/− pDCs to B6 pDCs in the spleen were analyzed at indicated time points after transfer. Data are means plus or minus SD (n = 3). Images in panels C and E were acquired using an LSM 510 META confocal microscope (Carl Zeiss, Gottingen, Germany) equipped with a 20×/0.75 (C) or 10×/0.45 (E) NA Plan-Apochromat objective lens (Carl Zeiss).
DOCK2−/− plasmacytoid dendritic cells (pDCs) are impaired in their homing to and localization within secondary lymphoid organs. (A,B) Bone marrow (BM), spleen, and lymph node (LN) cells from B6 or DOCK2−/− mice were stained with fluorescein isothiocyanate (FITC)-labeled anti-B220, phycoerythrin (PE)-labeled anti-CD11c and biotinylated anti-mPDCA-1 antibodies followed by allophycocyanin (APC)-conjugated streptavidin. Before staining, BM and splenic dendritic cells (DCs) were enriched with anti-CD11c microbeads. (A) Expression of B220 and mPDCA-1 on CD11c+ BM or splenic DCs are shown. Numbers in quadrants indicate the percentage of cells in each after gating on CD11c+ cells. Data are representative of 4 independent experiments. (B) The number of myeloid dendritic cells (mDCs; CD11c+B220−mPDCA-1−) and pDCs (CD11c+B220+mPDCA-1+) in the BM, spleen, peripheral LN (PLN) and mesenteric LN (MLN) were compared between B6 (□, n = 4) and DOCK2−/− (■, n = 4) mice. Data are mean plus or minus SD; *P < .01. (C) Spleen and PLN tissue sections from B6 and DOCK2−/− mice were stained for B220 (Alexa Fluor 546; red) and mPDCA-1 (FITC; green). Scale bars, 100 μm. Data are representative of 3 independent experiments with different mice. (D-F) BM-derived pDCs from B6 and DOCK2−/− mice were labeled with PKH-26 (green) and PKH-67 (red) dyes, respectively, and were mixed in equal numbers and intravenously injected into B6 mice. (D) The ratios of DOCK2−/− pDCs (■) to B6 pDCs (□; set as an arbitrary value of 1) in the spleen, PLN and MLN of the recipient mice were analyzed at 24 hours after transfer (n = 3, *P < .05). (E) Spleen sections were prepared at 24 hours after transfer and stained for metalophilic macrophages with anti-MOMA1 antibody (Alexa Fluor 647; blue). Scale bar, 100 μm. Data are representative of 2 independent experiments with different mice. (F) The ratios of DOCK2−/− pDCs to B6 pDCs in the spleen were analyzed at indicated time points after transfer. Data are means plus or minus SD (n = 3). Images in panels C and E were acquired using an LSM 510 META confocal microscope (Carl Zeiss, Gottingen, Germany) equipped with a 20×/0.75 (C) or 10×/0.45 (E) NA Plan-Apochromat objective lens (Carl Zeiss).
This finding led us to examine whether homing of pDCs to secondary lymphoid organs is impaired in DOCK2−/− mice. For this, we labeled BM-derived pDCs from B6 and DOCK2−/− mice with different fluorescent dyes and injected intravenously equal numbers of each into wild-type mice. At 24 hours after transfer, the frequencies of DOCK2−/− pDCs migrated to the spleen and LNs were reduced to approximately 50% of the wild-type levels (Figure 1D). Moreover, unlike B6 pDCs, DOCK2−/− pDCs failed to populate the periarteriolar lymphoid sheaths of the spleen (Figure 1E). These results indicate that DOCK2−/− pDCs are impaired in their homing to and localization within secondary lymphoid organs because of an intrinsic defect in pDCs. This mislocalization may affect survival or turnover of pDCs in vivo, as the ratio of DOCK2−/− pDCs to B6 pDCs in the spleen gradually decreased with time (Figure 1F).
The chemokine receptors CXCR4 and CCR7 are known to mediate migration of pDCs and mDCs.2,3,12-16 To examine whether DOCK2 functions downstream of chemokine receptors, we first analyzed chemotactic response of primary BM DCs to CXCR4 ligand CXCL12. In the transwell chemotaxis assay, mDCs from both B6 and DOCK2−/− mice efficiently migrated (Figure 2A), indicating that DOCK2 is dispensable for mDC migration. However, unlike B6 pDCs, DOCK2−/− pDCs did not show detectable responses to CXCL12 (Figure 2A). Moreover, no additive effect was found when DOCK2−/− pDCs were stimulated with CXCL12 plus CXCL9, a CXCR3 ligand that is known to synergize with CXCL1214,16 (Figure 2B). This defect does not result from the chemokine receptor expression, as BM pDCs from B6 and DOCK2−/− mice comparably expressed CXCR4 and CXCR3 (Figure 2C).
DOCK2 is a Rac activator indispensable for migration of pDCs, but not mDCs. (A,B) Primary BM cells were used in a transwell chemotaxis assay. Before assay, BM cells were treated with either biotinylated anti-CD3, anti-CD11b, anti-CD19 and anti-CD49b antibodies plus anti-biotin microbeads or anti-B220 microbeads, anti-CD90 microbeads and biotinylated anti-Gr1 antibody plus anti-biotin microbeads to enrich pDCs or mDCs, respectively. The input cells and the cells migrating to the lower chamber were stained for B220 and CD11c. The results are expressed as the percentage of the input cells (mean ± SD of triplicate wells). (A) Chemotactic responses of BM mDCs and pDCs to CXCL12 were compared between B6 (□) and DOCK2−/− (■) mice. (B) Chemotactic responses of BM pDCs to CXCL12 plus CXCL9 were compared between B6 (□) and DOCK2−/− (■) mice. (C,D) Primary or Flt3 ligand-stimulated BM cells were stained with anti-CXCR4, anti-CCR7 or PE-labeled anti-CXCR3 antibody in combination with FITC-labeled anti-B220 and APC-labeled anti-CD11c antibodies, and B220+CD11c+ pDCs were analyzed for receptor expression. Anti-CXCR4 or anti-CCR7 antibody was detected with biotinylated anti-rabbit antibody and PE-conjugated streptavidin. Dotted lines indicate the profiles stained without the primary antibody (for CXCR4 and CCR7) or those stained with control antibody (for CXCR3). (C) The expression of CXCR4 or CXCR3 on BM pDCs is shown. (D) The expression of CCR7 on BM-derived pDCs is shown. (E,F) BM-derived pDCs chemotaxing under the CCL21 gradient were analyzed with an EZ-Taxiscan. Data were collected at 30-second intervals for 30 minutes, starting at 10 minutes after addition of 1 μl of CCL21 (250 μg/mL) to the upper side of the chamber. Scale bar, 20 μm. (F) BM-derived pDCs from B6 (□) and DOCK2−/− mice (■) were compared in terms of the speed, directional change, and straightness. The directional change is a measure of the frequency of turns that a cell makes to move 100 μm in a given direction. The straightness was estimated by dividing the distance from the initial position to the final location by the total path length. The results are expressed as the means plus or minus SEM of 3 independent experiments. *P less than .05; **P less than .01. (G) BM-derived pDCs or mDCs were stimulated in suspension with CCL21 (2 μg/mL) for the indicated times and analyzed for Rac activation. Data are representative of 3 independent experiments. (H,I) BM-derived pDCs were stimulated in suspension with CCL21 (2 μg/mL) for the indicated times and analyzed for the content (H) and localization (I) of F-actin by staining the cells with Alexa Fluor 488–conjugated phalloidin. (H) The results are expressed as the mean channel fluorescence (mean ± SD of triplicate wells). B6, [—○—]; DOCK2−/−, [—●—]. (I) Data are representative of 3 independent experiments. Scale bar, 20 μm. Images were acquired using an LSM 510 META confocal microscope equipped with a 63×/1.4 oil Plan-Apochromat objective lens (Carl Zeiss). (J) BM pDCs and mDCs were sorted and analyzed for the expression of DOCK180, DOCK2, DOCK10 or DOCK11 by reverse transcriptase–polymerase chain reaction. DOCK11 is a Cdc42-specific activator, but the specificity of DOCK10 remains unclear.21,22 The gene encoding hypoxanthine guanine phosphoribosyl transferase (Hprt1) was used as a control.
DOCK2 is a Rac activator indispensable for migration of pDCs, but not mDCs. (A,B) Primary BM cells were used in a transwell chemotaxis assay. Before assay, BM cells were treated with either biotinylated anti-CD3, anti-CD11b, anti-CD19 and anti-CD49b antibodies plus anti-biotin microbeads or anti-B220 microbeads, anti-CD90 microbeads and biotinylated anti-Gr1 antibody plus anti-biotin microbeads to enrich pDCs or mDCs, respectively. The input cells and the cells migrating to the lower chamber were stained for B220 and CD11c. The results are expressed as the percentage of the input cells (mean ± SD of triplicate wells). (A) Chemotactic responses of BM mDCs and pDCs to CXCL12 were compared between B6 (□) and DOCK2−/− (■) mice. (B) Chemotactic responses of BM pDCs to CXCL12 plus CXCL9 were compared between B6 (□) and DOCK2−/− (■) mice. (C,D) Primary or Flt3 ligand-stimulated BM cells were stained with anti-CXCR4, anti-CCR7 or PE-labeled anti-CXCR3 antibody in combination with FITC-labeled anti-B220 and APC-labeled anti-CD11c antibodies, and B220+CD11c+ pDCs were analyzed for receptor expression. Anti-CXCR4 or anti-CCR7 antibody was detected with biotinylated anti-rabbit antibody and PE-conjugated streptavidin. Dotted lines indicate the profiles stained without the primary antibody (for CXCR4 and CCR7) or those stained with control antibody (for CXCR3). (C) The expression of CXCR4 or CXCR3 on BM pDCs is shown. (D) The expression of CCR7 on BM-derived pDCs is shown. (E,F) BM-derived pDCs chemotaxing under the CCL21 gradient were analyzed with an EZ-Taxiscan. Data were collected at 30-second intervals for 30 minutes, starting at 10 minutes after addition of 1 μl of CCL21 (250 μg/mL) to the upper side of the chamber. Scale bar, 20 μm. (F) BM-derived pDCs from B6 (□) and DOCK2−/− mice (■) were compared in terms of the speed, directional change, and straightness. The directional change is a measure of the frequency of turns that a cell makes to move 100 μm in a given direction. The straightness was estimated by dividing the distance from the initial position to the final location by the total path length. The results are expressed as the means plus or minus SEM of 3 independent experiments. *P less than .05; **P less than .01. (G) BM-derived pDCs or mDCs were stimulated in suspension with CCL21 (2 μg/mL) for the indicated times and analyzed for Rac activation. Data are representative of 3 independent experiments. (H,I) BM-derived pDCs were stimulated in suspension with CCL21 (2 μg/mL) for the indicated times and analyzed for the content (H) and localization (I) of F-actin by staining the cells with Alexa Fluor 488–conjugated phalloidin. (H) The results are expressed as the mean channel fluorescence (mean ± SD of triplicate wells). B6, [—○—]; DOCK2−/−, [—●—]. (I) Data are representative of 3 independent experiments. Scale bar, 20 μm. Images were acquired using an LSM 510 META confocal microscope equipped with a 63×/1.4 oil Plan-Apochromat objective lens (Carl Zeiss). (J) BM pDCs and mDCs were sorted and analyzed for the expression of DOCK180, DOCK2, DOCK10 or DOCK11 by reverse transcriptase–polymerase chain reaction. DOCK11 is a Cdc42-specific activator, but the specificity of DOCK10 remains unclear.21,22 The gene encoding hypoxanthine guanine phosphoribosyl transferase (Hprt1) was used as a control.
To determine more precisely the role of DOCK2 in pDC migration, we analyzed BM-derived pDCs chemotaxing toward CCR7 ligand CCL21 in real-time with an EZ-Taxiscan (GE Healthcare). The expression of CCR7 was unchanged between B6 pDCs and DOCK2−/− pDCs (Figure 2D). At first glance, however, DOCK2−/− pDCs were less motile than B6 pDCs (Figure 2E). Detailed analysis revealed that DOCK2-deficiency not only reduced the migration speed, but also affected the directionality during pDC chemotaxis (Figure 2F).
Having found that DOCK2 is essential for migration of pDCs, but not mDCs, we then examined chemokine-induced Rac activation in these DC subsets. Although BM-derived B6 pDCs exhibited Rac activation in response to CCL21, such Rac activation was almost totally abolished in DOCK2−/− pDCs (Figure 2G). Consistent with this finding, CCL21-induced actin polymerization and polarized F-actin accumulation were both impaired in DOCK2−/− pDCs (Figure 2H,I). These results indicate that DOCK2 is a Rac activator indispensable for migration of pDCs. However, DOCK2-deficiency did not affect CCL21-mediated Rac activation in mDCs (Figure 2G). We found that unlike pDCs, mDCs express both DOCK2 and DOCK180 (Figure 2J). Therefore, if CDM family proteins are also important for Rac activation during mDC migration, this process may be coordinately regulated by DOCK2 and DOCK180.
In conclusion, we have shown that DOCK2 controls pDC migration by functioning downstream of chemokine receptors and activating Rac. While pDCs regulate activation of mDCs and NK cells through the direct interaction in secondary lymphoid organs,17-19 LN homing of pDCs has been suggested to be critical for regulatory T-cell development and tolerance induction in a cardiac allograft transplant model.20 How defective pDC migration affects immune response in DOCK2−/− mice is an important issue that should be investigated in future studies.
The online version of this article contains a data supplement.
The publication costs of this article were defrayed in part by page charge payment. Therefore, and solely to indicate this fact, this article is hereby marked “advertisement” in accordance with 18 USC section 1734.
Acknowledgments
This work was supported by the Genome Network Project, the Target Protein Project, and Grants-in-Aid for Scientific Research from the Ministry of Education, Culture, Sports, Science and Technology, Japan.
Authorship
Contribution: K.G. and Y.T. performed research, analyzed data, and drafted the paper; A.N. and A.I. performed research; M.E., R.T., and T.S. interpreted data; and Y.F. designed research, analyzed and interpreted data, and wrote the paper.
Conflict-of-interest disclosure: The authors declare no competing financial interests.
Correspondence: Yoshinori Fukui, Medical Institute of Bioregulation, Kyushu University, 3-1-1 Maidashi Higashi-ku, Fukuoka 812-8582, Japan; e-mail: fukui@bioreg.kyushu-u.ac.jp.

![Figure 2. DOCK2 is a Rac activator indispensable for migration of pDCs, but not mDCs. (A,B) Primary BM cells were used in a transwell chemotaxis assay. Before assay, BM cells were treated with either biotinylated anti-CD3, anti-CD11b, anti-CD19 and anti-CD49b antibodies plus anti-biotin microbeads or anti-B220 microbeads, anti-CD90 microbeads and biotinylated anti-Gr1 antibody plus anti-biotin microbeads to enrich pDCs or mDCs, respectively. The input cells and the cells migrating to the lower chamber were stained for B220 and CD11c. The results are expressed as the percentage of the input cells (mean ± SD of triplicate wells). (A) Chemotactic responses of BM mDCs and pDCs to CXCL12 were compared between B6 (□) and DOCK2−/− (■) mice. (B) Chemotactic responses of BM pDCs to CXCL12 plus CXCL9 were compared between B6 (□) and DOCK2−/− (■) mice. (C,D) Primary or Flt3 ligand-stimulated BM cells were stained with anti-CXCR4, anti-CCR7 or PE-labeled anti-CXCR3 antibody in combination with FITC-labeled anti-B220 and APC-labeled anti-CD11c antibodies, and B220+CD11c+ pDCs were analyzed for receptor expression. Anti-CXCR4 or anti-CCR7 antibody was detected with biotinylated anti-rabbit antibody and PE-conjugated streptavidin. Dotted lines indicate the profiles stained without the primary antibody (for CXCR4 and CCR7) or those stained with control antibody (for CXCR3). (C) The expression of CXCR4 or CXCR3 on BM pDCs is shown. (D) The expression of CCR7 on BM-derived pDCs is shown. (E,F) BM-derived pDCs chemotaxing under the CCL21 gradient were analyzed with an EZ-Taxiscan. Data were collected at 30-second intervals for 30 minutes, starting at 10 minutes after addition of 1 μl of CCL21 (250 μg/mL) to the upper side of the chamber. Scale bar, 20 μm. (F) BM-derived pDCs from B6 (□) and DOCK2−/− mice (■) were compared in terms of the speed, directional change, and straightness. The directional change is a measure of the frequency of turns that a cell makes to move 100 μm in a given direction. The straightness was estimated by dividing the distance from the initial position to the final location by the total path length. The results are expressed as the means plus or minus SEM of 3 independent experiments. *P less than .05; **P less than .01. (G) BM-derived pDCs or mDCs were stimulated in suspension with CCL21 (2 μg/mL) for the indicated times and analyzed for Rac activation. Data are representative of 3 independent experiments. (H,I) BM-derived pDCs were stimulated in suspension with CCL21 (2 μg/mL) for the indicated times and analyzed for the content (H) and localization (I) of F-actin by staining the cells with Alexa Fluor 488–conjugated phalloidin. (H) The results are expressed as the mean channel fluorescence (mean ± SD of triplicate wells). B6, [—○—]; DOCK2−/−, [—●—]. (I) Data are representative of 3 independent experiments. Scale bar, 20 μm. Images were acquired using an LSM 510 META confocal microscope equipped with a 63×/1.4 oil Plan-Apochromat objective lens (Carl Zeiss). (J) BM pDCs and mDCs were sorted and analyzed for the expression of DOCK180, DOCK2, DOCK10 or DOCK11 by reverse transcriptase–polymerase chain reaction. DOCK11 is a Cdc42-specific activator, but the specificity of DOCK10 remains unclear.21,22 The gene encoding hypoxanthine guanine phosphoribosyl transferase (Hprt1) was used as a control.](https://ash.silverchair-cdn.com/ash/content_public/journal/blood/111/6/10.1182_blood-2007-09-112169/6/m_zh80060817000002.jpeg?Expires=1767961428&Signature=Z4cCBH2G5b2FRQiInYn0QcwCLIH8OadN093ZlUiXd4PAtPAOdy789DtibsMGw~8ULfZmQ8fP0dclcfr9c3-zm4fDEiXUu2-zE-~IvF7nASJyb7faQeMkaXVLguUeb2gf86AAJJr9BXvNkcSr9F9wiPEC7ERWnsRsU0nG7lLmR~hCDcPaxju9cEUThNQpXndFMm4zFK-DVjWk1co~Zv1uTjQN6AJNA1UrpQkGQ~P26ib63gU-Tx7taskBCPzvwGTNvjWO75UlEL~VRHIFF6s4NmLzsgSZfW~3oyT~GGSIdXcXthmg389tGF5ZdjemHiQ-SJ-m1R3A1EZKDi3TmoLhqA__&Key-Pair-Id=APKAIE5G5CRDK6RD3PGA)

![Figure 2. DOCK2 is a Rac activator indispensable for migration of pDCs, but not mDCs. (A,B) Primary BM cells were used in a transwell chemotaxis assay. Before assay, BM cells were treated with either biotinylated anti-CD3, anti-CD11b, anti-CD19 and anti-CD49b antibodies plus anti-biotin microbeads or anti-B220 microbeads, anti-CD90 microbeads and biotinylated anti-Gr1 antibody plus anti-biotin microbeads to enrich pDCs or mDCs, respectively. The input cells and the cells migrating to the lower chamber were stained for B220 and CD11c. The results are expressed as the percentage of the input cells (mean ± SD of triplicate wells). (A) Chemotactic responses of BM mDCs and pDCs to CXCL12 were compared between B6 (□) and DOCK2−/− (■) mice. (B) Chemotactic responses of BM pDCs to CXCL12 plus CXCL9 were compared between B6 (□) and DOCK2−/− (■) mice. (C,D) Primary or Flt3 ligand-stimulated BM cells were stained with anti-CXCR4, anti-CCR7 or PE-labeled anti-CXCR3 antibody in combination with FITC-labeled anti-B220 and APC-labeled anti-CD11c antibodies, and B220+CD11c+ pDCs were analyzed for receptor expression. Anti-CXCR4 or anti-CCR7 antibody was detected with biotinylated anti-rabbit antibody and PE-conjugated streptavidin. Dotted lines indicate the profiles stained without the primary antibody (for CXCR4 and CCR7) or those stained with control antibody (for CXCR3). (C) The expression of CXCR4 or CXCR3 on BM pDCs is shown. (D) The expression of CCR7 on BM-derived pDCs is shown. (E,F) BM-derived pDCs chemotaxing under the CCL21 gradient were analyzed with an EZ-Taxiscan. Data were collected at 30-second intervals for 30 minutes, starting at 10 minutes after addition of 1 μl of CCL21 (250 μg/mL) to the upper side of the chamber. Scale bar, 20 μm. (F) BM-derived pDCs from B6 (□) and DOCK2−/− mice (■) were compared in terms of the speed, directional change, and straightness. The directional change is a measure of the frequency of turns that a cell makes to move 100 μm in a given direction. The straightness was estimated by dividing the distance from the initial position to the final location by the total path length. The results are expressed as the means plus or minus SEM of 3 independent experiments. *P less than .05; **P less than .01. (G) BM-derived pDCs or mDCs were stimulated in suspension with CCL21 (2 μg/mL) for the indicated times and analyzed for Rac activation. Data are representative of 3 independent experiments. (H,I) BM-derived pDCs were stimulated in suspension with CCL21 (2 μg/mL) for the indicated times and analyzed for the content (H) and localization (I) of F-actin by staining the cells with Alexa Fluor 488–conjugated phalloidin. (H) The results are expressed as the mean channel fluorescence (mean ± SD of triplicate wells). B6, [—○—]; DOCK2−/−, [—●—]. (I) Data are representative of 3 independent experiments. Scale bar, 20 μm. Images were acquired using an LSM 510 META confocal microscope equipped with a 63×/1.4 oil Plan-Apochromat objective lens (Carl Zeiss). (J) BM pDCs and mDCs were sorted and analyzed for the expression of DOCK180, DOCK2, DOCK10 or DOCK11 by reverse transcriptase–polymerase chain reaction. DOCK11 is a Cdc42-specific activator, but the specificity of DOCK10 remains unclear.21,22 The gene encoding hypoxanthine guanine phosphoribosyl transferase (Hprt1) was used as a control.](https://ash.silverchair-cdn.com/ash/content_public/journal/blood/111/6/10.1182_blood-2007-09-112169/6/m_zh80060817000002.jpeg?Expires=1768018789&Signature=YRJ8bqcJvncS7WvPQIcaED8nHFIJO~EvAeW492~HZeSCTLxbKzJ2qiXr0DglMpAJC-UgdCrLbuZCmaTG4XVHAVF-Rcg2AJABt9iIwNQtufOUzFaHwMsN2Rwt9syRx~UaQd3AeuHLgqgiH5S6KhNn9AaUvG~rMLLNRQk7wv5Phjou1QVdJIxorUFDYhw52HKXveXPUCVa9iq5LXRBSBBXgJzUIckjpPF0u1nPeo2PwHGquyjvJAI-gNl4~YDXFFhEFiVdU9kBzpoqs4DDaQZyYnCNQjM2dv3PZZjWsYLwoTf1yiEHwlsi5w3EtHouD1By0mJbCu7pj4SK35vWwGvK3g__&Key-Pair-Id=APKAIE5G5CRDK6RD3PGA)