Abstract
Monocytes give rise to macrophages, osteoclasts (OCs), and dendritic cells (DCs). Macrophage colony-stimulating factor (M-CSF) and receptor activator of nuclear factor-kappaB (RANK) ligand induce OC differentiation from monocytes, whereas granulocyte-macrophage colony-stimulating factor (GM-CSF) and interleukin-4 (IL-4) trigger monocytic differentiation into DCs. However, regulatory mechanisms for the polarization of monocytic differentiation are still unclear. The present study was undertaken to clarify the mechanism of triggering the deflection of OC and DC differentiation from monocytes. GM-CSF and IL-4 abolished monocytic differentiation into OCs while inducing DC differentiation even in the presence of M-CSF and RANK ligand. GM-CSF and IL-4 in combination potently up-regulate tumor necrosis factor-α (TNF-α) converting enzyme (TACE) and activity in monocytes, causing ectodomain shedding of M-CSF receptor, resulting in the disruption of its phosphorylation by M-CSF as well as the induction of osteoclastogenesis from monocytes by M-CSF and RANK ligand. Interestingly, TACE inhibition robustly causes the resumption of the surface expression of M-CSF receptor on monocytes, facilitating M-CSF–mediated phosphorylation of M-CSF receptor and macrophage/OC differentiation while impairing GM-CSF– and IL-4–mediated DC differentiation from monocytes. These results reveal a novel proteolytic regulation of M-CSF receptor expression in monocytes to control M-CSF signaling and monocytic differentiation into macrophage/OC-lineage cells or DCs.
Introduction
Monocytes can give rise to macrophages, osteoclasts (OCs), and dendritic cells (DCs).1-4 Macrophage colony-stimulating factor (M-CSF) triggers induction of the differentiation of monocytes into macrophage/OC-lineage cells. The absence of M-CSF signaling reduces tissue macrophages and OCs, resulting in severe osteopetrosis as demonstrated in mice lacking M-CSF (Csf1op/op)5 or its receptor (Csf1r−/−).6 Along with M-CSF, receptor activator of nuclear factor-kappaB ligand (RANKL) is required for formation, activation, and survival of OCs.7,8 M-CSF in combination with RANKL, therefore, potently enhances osteoclastogenesis from monocytes, whereas M-CSF alone induces macrophage differentiation. Thus, M-CSF is a key factor for induction of the differentiation of monocytes into macrophage/OC-lineage cells. Furthermore, macrophage/OC differentiation by M-CSF is enhanced by interleukin-6 (IL-6) through up-regulation of M-CSF receptor (M-CSFR) expression in monocytes.9,10 On the other hand, tumor necrosis factor-α (TNF-α) down-modulates M-CSFR expression to suppress macrophage/OC differentiation by M-CSF and redirect the differentiation of monocytes into DCs.11 These observations suggest that M-CSF signaling is controlled by the levels of M-CSFR expressed on monocytes and that surface M-CSFR levels play an important role in determination of monocytic differentiation into macrophages/OCs or DCs.
DCs are antigen-presenting cells, which contribute to the elicitation of immune defense against various infectious pathogens and tumors as well as the pathophysiology of autoimmune or allergic inflammatory diseases. Human monocytic differentiation into DCs can be induced by granulocyte-macrophage colony-stimulating factor (GM-CSF) in combination with other cytokines including IL-4 in the context of physiologic or pathologic conditions.12-14 Various cell populations such as T helper 2 lymphocytes,13 CD3−CD56bright natural killer cells,14 mast cells,15 and keratinocytes16 have been demonstrated to synthesize the cytokines required for monocytic differentiation into DCs, including GM-CSF and IL-4. Cytokine cocktails that can induce differentiation of human monocytes into DCs in vitro have been established.3,4,12 The most authentic and established cytokine combinations for induction of the differentiation of monocytes into DCs are GM-CSF and IL-4.
In contrast to the induction of macrophage/OC differentiation from monocytes by M-CSF, GM-CSF and IL-4 in combination trigger DC differentiation from monocytes while potently inhibiting their macrophage/OC differentiation.1,17-22 Thus, the differentiation pathways toward macrophage/OCs or DCs from monocytes appear to be mutually exclusive. There is considerable evidence that M-CSF signaling suppresses the differentiation of monocytes into DCs and skews the monocytic differentiation toward OC/macrophage-lineage cells.9,10,23,24 However, the regulatory mechanisms of the OC and DC differentiation from monocytes as well as the role of GM-CSF and IL-4 in M-CSF signaling in monocytes remain largely elusive. In the present study, we therefore investigated mechanisms for the determination of differentiation of monocytes into OCs and DCs with focus on M-CSF signaling. We demonstrate herein that GM-CSF and IL-4 in combination, a potent DC-inducing cytokine cocktail, up-regulate TNF-α converting enzyme (TACE)/a disintegrin and metalloproteinase 17 (ADAM17) expression and activity in monocytes, causing cleavage of cell surface M-CSFR that results in disruption of M-CSF signaling and inhibition of osteoclastogenesis from monocytes by M-CSF and soluble RANKL (sRANKL). Inhibition of TACE activity restores macrophage/OC differentiation while impairing DC differentiation from monocytes by GM-CSF and IL-4. These observations unveil the critical involvement of proteolytic regulation of surface M-CSFR for modulation of M-CSF signaling in monocytes.
Methods
Reagents
The following reagents were purchased from the indicated manufacturers: recombinant human (rh) M-CSF, rhGM-CSF, rhIL-4, rh macrophage inflammatory protein 1α, rhM-CSFR/Fc chimera, mouse monoclonal anti–human dendritic cell–specific intercellular adhesion molecule-3-grabbing nonintegrin (DC-SIGN) antibody, neutralizing mouse monoclonal anti–human TNF-α antibody, biotinylated goat anti–human M-CSFR antibody, and phycoerythrin (PE)–conjugated mouse monoclonal anti–human M-CSFR antibody from R&D Systems; mouse monoclonal anti–human RANK antibody from IMGENEX; a TACE inhibitor, TAPI-0, from Calbiochem; rh soluble RANK ligand from PeproTech; rabbit polyclonal anti–human TACE antibody and rabbit monoclonal anti–human phosphorylated M-CSFR antibody from Santa Cruz Biotechnology; PE-conjugated mouse monoclonal anti–human CD14 antibody, fluorescein isothiocyanate (FITC)–conjugated mouse anti–human CD1a, FITC-conjugated mouse anti–human CD80, FITC-conjugated mouse anti–human CD86, and FITC-conjugated mouse anti–human leukocyte antigen DR from BD Pharmingen; rabbit anti–β-actin from Sigma; horseradish peroxidase (HRP)–conjugated anti–mouse immunoglobulin G (IgG), HRP-conjugated anti–goat IgG, and HRP-conjugated anti–rabbit IgG from Cell Signaling Technology; rhodamine-labeled phalloidin from Molecular Probes; and 4′,6-diamidino-2-phenylindole (DAPI) from Dojindo.
Cells and cultures
Peripheral blood mononuclear cells (PBMCs) were isolated from healthy volunteers as previously described.25 Monocytes were further purified from PBMCs with negative selection using Monocyte Negative Isolation Kit II (Miltenyi Biotec; > 95% of cells being positive for CD14). The cells were cultured in minimum essential medium eagle-alpha modification (alpha-MEM; Sigma) with 10% heat-inactivated fetal bovine serum (Whittaker Bioproducts), 100 U/mL of penicillin (Sigma), and 100 μg/mL of streptomycin (Sigma; complete alpha-MEM). CD14+ monocytes were cultured in complete alpha-MEM containing 50 ng/mL GM-CSF and 50 ng/mL IL-4 in combination to obtain a population of immature DCs. Human MM cell lines, U266 and RPMI8226, were obtained from ATCC. All procedures involving human specimens were performed with written informed consent according to the Declaration of Helsinki and using a protocol approved by the Institutional Review Board of the University of Tokushima for human protection.
In vitro osteoclastogenesis
Human OCs were generated according to previously described procedures.25 Monocytes isolated from PBMCs were cultured at 5 × 105 cells/mL in 24-well culture plates or on bone slices from a calf femur in 96-well culture plates in complete alpha-MEM supplemented with 50 ng/mL rh soluble RANK ligand and 500 U/mL rhM-CSF with replacement of half of the medium and addition of cytokines every 3 days. Media were replenished twice a week. In vitro osteoclastogenesis was also investigated with rabbit bone cell assays, as previously described.25 In brief, long bones of 5-day-old white rabbits were minced, and bone particles were removed. The rabbit bone cells were seeded on bone slices in 96-well plates at 5 × 104 cells/well and cultured for 4 days in alpha-MEM containing 3% fetal bovine serum. To evaluate OC-like cell formation, cells were washed twice with phosphate-buffered saline (PBS) and stained for tartrate-resistant acid phosphatase (TRAP) using a Leukocyte Acid Phosphatase kit (Sigma). Pits formed on bone slices were then stained with acid hematoxylin (Sigma) for 5 minutes to visualize resorption pits. The cells and pits were viewed under an Olympus BX50 microscope (Olympus) equipped with a UPlanFl 10×/0.30 objective lens (Olympus) to achieve an original magnification of ×100. The number of TRAP-positive multinucleated cells were counted; the excavation areas were determined with a mesh glass installed in the ocular lens by counting the number of mesh squares covering the pits to evaluate osteoclastic bone resorption, as previously described.25
Wright-Giemsa staining
To evaluate cellular morphology, cells were fixed and stained with Wright solution for 5 minutes, followed by Giemsa solution diluted 1:10 in PBS for 20 minutes.
Flow cytometry
Cell preparation and staining for flow cytometry were performed as described previously.25 Approximately 106 cells were incubated in 100 μL of PBS with 2% human gamma-globulin with saturating concentrations of different FITC-conjugated monoclonal antibodies along with PE-conjugated anti-CD14 antibody on ice for 40 minutes and then washed. Samples were analyzed by flow cytometry using EPICS-Profile (Coulter Electronics).
Immunofluorescence staining
For immunofluorescence staining, cells were cultured on glass coverslips placed in 24-well plates. The cells were first fixed for 10 minutes with 4% formaldehyde in PBS and permeabilized with 0.1% Triton X-100 in PBS. After incubation for 20 minutes with 10% heat-inactivated normal human serum obtained from the same donors of monocytes, the cells were stained with rhodamine-labeled phalloidin at 10 μg/mL PBS, followed by staining of DNA in nuclei by adding DAPI at 10 μg/mL PBS. Between each step, coverslips were washed 3 times for 5 minutes in PBS. Observations were performed by epifluorescence using a confocal fluorescence microscope (Axiovert 200M; Carl Zeiss).
Measurement of soluble M-CSFR levels and TACE activity
After monocytes (106 cells/mL) have been cultured for 2 days alone or with various combinations of cytokines, the cells and their conditioned media were harvested, and soluble M-CSFR levels in the conditioned media and TACE activity by the cell lysates were measured using Human M-CSFR Duoset (R&D Systems) and the InnoZyme TACE Activity Kit (Calbiochem), respectively.
Western blot analysis
Cells were collected and lysed in lysis buffer (Cell Signaling) supplemented with 1mM phenylmethylsulfonyl fluoride and protease inhibitor cocktail solution (Sigma). Cell lysates and conditioned media were electrophoresed in 10% sodium dodecyl sulfate–polyacrylamide gel electrophoresis gel and blotted onto polyvinylidene difluoride membranes (Millipore). After blocking with 5% nonfat dry milk, the membranes were incubated with primary antibodies overnight at 4°C, followed by washing and addition of a horseradish-conjugated secondary antibody for 1 hour. The protein bands were visualized with an Enhanced Chemiluminescence Plus Western Blotting Detection System (Amersham Biosciences).
RT-PCR and quantitative real-time PCR
Total RNA was extracted from cells using TRIzol reagent (Gibco BRL). For reverse transcription–polymerase chain reaction (RT-PCR), 2 μg of total RNA was reverse-transcribed with Superscript II (Gibco BRL) in a 20-μL reaction solution. One-tenth of the RT-PCR products was used for subsequent PCR analysis with 24 to 30 cycles of 95°C for 30 seconds, 58°C for 30 seconds, and 72°C for 30 seconds. The primers used are shown in Table 1. Real-time PCR was performed using Platinum SYBR Green qPCR SuperMix UDG with Rox (Invitrogen Life Technologies) with the following amplification program: 1 cycle of 50°C for 2 minutes and 95°C for 2 minutes and 40 cycles of 95°C for 15 seconds and 60°C for 30 seconds. The reaction was followed by a melting curve protocol according to the specifications of the ABI 7300 instrument (Applied Biosystems). The primers used were as follows: human M-CSFR sense 5′-CTACACGGTTCAGAGCGACG-3′ and antisense 5′-AGGATGCCAGGGTAGGGATT-3′; human RANK sense 5′-TTGCAGCTCAACAAGGACAC-3′ and antisense 5′-AGCTGGCAGAGAAGAACTGC-3′; human osteoprotegerin sense 5′-GTGAGGAGGCATTCTTCAGG-3′ and antisense 5′-TTCTTGTGAGCTGTGTTGCC-3′. Human GAPDH was used as a housekeeping gene for quantity normalization (sense 5′-AATCCCATCACCATCTTCCA-3′, antisense 5′-TGGACTCCACGACGTACTCA-3′).
Transfection
TACE siRNA (5′-augaguuguaaccaggucagcuucc-3′ and 5′-ggaagcugaccugguuacaacucau-3′) and scrambled siRNA were purchased from Invitrogen. siRNA (3 μg each) was transfected into human monocytes seeded in 24-well plates by electroporation using a Human Monocyte Nucleofector Kit (Amaxa Biosystems).
Phagocytic activity
Phagocytic activity was evaluated as described elsewhere.26 Briefly, polystyrene microspheres of 1.75 μm in diameter (Fluoresbrite Carboxy YG Microspheres; Polysciences) were diluted 1:500 and incubated with cells for 60 minutes at 37°C. Then the cells were washed 4 times with ice-cold PBS, and ingestion of microspheres was analyzed under a confocal microscope (Axiovert 200M).
Statistical analysis
Statistical significance was determined by 1-way analysis of variance with Scheffe posthoc tests. The minimal level of significance was P equals .05.
Results
GM-CSF and IL-4 in combination abolish osteoclastogenesis induced by M-CSF and sRANKL
When monocytes isolated from peripheral blood mononuclear cells were cultured in the presence of M-CSF and sRANKL, multinucleated cells were formed as described before.25 These cells met the criteria for mature OCs, including positive staining for TRAP, calcitonin receptor expression, ability to form resorption pits on dentine slices, and dose-dependent suppression of pit formation by calcitonin (supplemental Figure 1A-D, available on the Blood website; see the Supplemental Materials link at the top of the online article). M-CSF and sRANKL in combination skewed monocytic differentiation almost completely toward TRAP-positive multinucleated OCs, whereas differentiation into CD1a+, CD14− DCs was not induced (Figure 1 top panel). Interestingly, when GM-CSF and IL-4 were added together to monocytic cultures along with M-CSF and sRANKL, monocytes were differentiated into immature DCs but not into OCs (Figure 1 bottom panel). These cells had no expression of CD14 and had high expression levels of DC markers, such as CD1a and DC-SIGN, and up-regulation of costimulatory molecules, CD80 and CD86, and human leukocyte antigen DR (supplemental Figure 2). To determine whether these effects of GM-CSF and IL-4 are due to a transdifferentiation, we examined the effects of the cytokine replacement on monocytic differentiation. Immature DCs were generated from monocytes after culturing for 5 days in media containing 4-cytokine cocktail. Thus induced immature DCs were washed and cultured in the absence or presence of M-CSF and sRANKL. TRAP-positive multinucleated osteoclasts were formed at day 21 in the presence of M-CSF and sRANKL (supplemental Figure 3). However, after monocytes had been cultured for 5 days in media containing M-CSF and sRANKL, washed, and subsequently cultured in the presence of GM-CSF and IL-4, the cells still adhered to plastic dishes, formed multinucleated cells, and no longer differentiated into CD1a+ DCs (data not shown). Therefore, monocytes appear to lose the ability to differentiate DCs after committing OC differentiation by M-CSF and sRANKL, and the effects of GM-CSF and IL-4 are not due to a transdifferentiation, whereas immature DCs retain a potential of plasticity to differentiate into OCs. These results demonstrate that monocytic differentiation into OCs or DCs by these combinations of cytokines occurs in a mutually exclusive manner and that GM-CSF and IL-4 in combination somehow block OC differentiation signals by M-CSF and sRANKL and direct monocytic differentiation into DCs.
GM-CSF and IL-4 in combination abolish osteoclastogenesis while inducing formation of immature DCs. Monocytes were cultured in the presence of M-CSF and sRANKL (top panels). GM-CSF and IL-4 in combination were added to the monocytic cultures together with M-CSF and sRANKL (bottom panels) with replacement of half of the medium and addition of the cytokines every 3 days. The cells were stained for TRAP at day 14 (left panels), and cell surface CD1a and CD14 expression was analyzed at day 5 by flow cytometry.
GM-CSF and IL-4 in combination abolish osteoclastogenesis while inducing formation of immature DCs. Monocytes were cultured in the presence of M-CSF and sRANKL (top panels). GM-CSF and IL-4 in combination were added to the monocytic cultures together with M-CSF and sRANKL (bottom panels) with replacement of half of the medium and addition of the cytokines every 3 days. The cells were stained for TRAP at day 14 (left panels), and cell surface CD1a and CD14 expression was analyzed at day 5 by flow cytometry.
GM-CSF and IL-4 in combination cleave membrane-bound M-CSFR to shed its extracellular domain in monocytes
Because M-CSF is essential for OC/macrophage lineage commitment and differentiation from monocytes and because RANKL has been demonstrated to stimulate differentiation into DCs as well as OCs, we investigated the mechanism of disruption of M-CSF and sRANKL-mediated osteoclastogenesis from monocytes by GM-CSF and IL-4 focusing on M-CSF signaling. Because GM-CSF and IL-4 abolished osteoclastogenesis in the presence of excessive M-CSF, we examined the possibility that M-CSF signaling is attenuated by the combination of these cytokines. We first examined M-CSFR expression in monocytes. Immunoblotting with an antibody against the extracellular domain of M-CSFR revealed that GM-CSF and IL-4 in combination potently down-regulated M-CSFR protein levels in cell lysates, whereas a smaller sized (∼ 100 kDa) fragment of M-CSFR accumulated in culture supernatants (Figure 2A), suggesting that GM-CSF and IL-4 enhanced cleavage of M-CSFR to release its extracellular domain into the medium. To further confirm ectodomain shedding of M-CSFR, M-CSFR immunoreactivity was examined by enzyme-linked immunosorbent assay (ELISA) in culture supernatants of monocytes. Treatment with GM-CSF and IL-4 up-regulated soluble M-CSFR levels approximately 3-fold in culture supernatants of monocytes isolated from healthy donors (n = 12; Figure 2B). Treatment with GM-CSF and IL-4 did not result in an appreciable change in M-CSFR mRNA expression in monocytes as determined by real-time polymerase chain reaction (PCR; Figure 2C). These results demonstrate that down-modulation of M-CSFR protein expression in monocytes by GM-CSF and IL-4 in combination is largely due to posttranslational ectodomain shedding of M-CSFR.
GM-CSF and IL-4 in combination cleave membrane-bound M-CSFR in monocytes. (A) Cell lysates and culture supernatants were harvested after culturing monocytes for 48 hours in the presence or absence of GM-CSF and IL-4 in combination. M-CSFR immunoreactivity was analyzed by immunoblotting with an antibody against an M-CSFR extracellular domain. (B) Monocytes isolated from healthy donors (n = 12) were cultured for 48 hours in the presence or absence of GM-CSF and IL-4 in combination. Soluble M-CSFR levels in the culture supernatants were measured by ELISA. Data are expressed as means ± SD; *P < .05. (C) M-CSFR mRNA expression in monocytes cultured for 6 hours in the absence or presence of GM-CSF and IL-4 in combination was quantified by real-time PCR.
GM-CSF and IL-4 in combination cleave membrane-bound M-CSFR in monocytes. (A) Cell lysates and culture supernatants were harvested after culturing monocytes for 48 hours in the presence or absence of GM-CSF and IL-4 in combination. M-CSFR immunoreactivity was analyzed by immunoblotting with an antibody against an M-CSFR extracellular domain. (B) Monocytes isolated from healthy donors (n = 12) were cultured for 48 hours in the presence or absence of GM-CSF and IL-4 in combination. Soluble M-CSFR levels in the culture supernatants were measured by ELISA. Data are expressed as means ± SD; *P < .05. (C) M-CSFR mRNA expression in monocytes cultured for 6 hours in the absence or presence of GM-CSF and IL-4 in combination was quantified by real-time PCR.
GM-CSF and IL-4 in combination enhance TACE expression and activity in monocytes
To identify sheddases responsible for M-CSFR ectodomain shedding, we screened a battery of known sheddases and their endogenous inhibitors in monocytes by reverse transcription (RT)–PCR. Monocytes were treated for 6 hours with GM-CSF and IL-4 in combination or with TPA (12-O-Tetradecanoylphorbol 13-acetate), which is known to induce various sheddases,27,28 as a positive control. TACE (ADAM17) has been reported to be required for TPA-induced shedding of M-CSFR ectodomain.27 The expression of ADAM9, ADAM15, and ADAM19 and TACE mRNA was apparently up-regulated after treatment with GM-CSF and IL-4 (Figure 3A). Among these sheddases, TACE mRNA expression was most prominently up-regulated, whereas expression of its endogenous inhibitor, tissue inhibitor of metalloproteinases-3 (TIMP-3),29 showed no appreciable change. TACE expression was also up-regulated at protein levels by GM-CSF and IL-4 (Figure 3B). Consistently, TACE sheddase activity in monocytes was enhanced nearly 2-fold to a level similar to that observed by TPA treatment (Figure 3C). Thus, GM-CSF and IL-4 in combination enhance TACE expression and activity in monocytes.
GM-CSF and IL-4 in combination enhance TACE expression and activity in monocytes. (A) Monocytes were cultured for 6 hours in the presence or absence of GM-CSF and IL-4 in combination. mRNA expression of a battery of known sheddases and expression of their endogenous inhibitors in monocytes were analyzed by RT-PCR. (B) Cell lysates were harvested after culturing monocytes for 48 hours in the presence or absence of GM-CSF and IL-4 in combination. TACE immunoreactivity was analyzed by immunoblotting with an antibody against human TACE. (C) Monocytes from 4 different donors were cultured for 48 hours in the presence or absence of GM-CSF and IL-4 in combination or TPA. Total cell lysates were prepared, and TACE activity in the cell lysates was measured using an internally quenched fluorescent substrate for TACE in the InnoZyme TACE Activity Kit. Fluorescence intensity was measured at an excitation wavelength of 320 nm and emission wavelength of 405 nm by a fluorometer (Fluoroscan Ascent FL; Labsystems). Results were displayed in relative fluorescence units (RFU) per milligram of protein (means ± SD) according to the manufacturer's instruction.
GM-CSF and IL-4 in combination enhance TACE expression and activity in monocytes. (A) Monocytes were cultured for 6 hours in the presence or absence of GM-CSF and IL-4 in combination. mRNA expression of a battery of known sheddases and expression of their endogenous inhibitors in monocytes were analyzed by RT-PCR. (B) Cell lysates were harvested after culturing monocytes for 48 hours in the presence or absence of GM-CSF and IL-4 in combination. TACE immunoreactivity was analyzed by immunoblotting with an antibody against human TACE. (C) Monocytes from 4 different donors were cultured for 48 hours in the presence or absence of GM-CSF and IL-4 in combination or TPA. Total cell lysates were prepared, and TACE activity in the cell lysates was measured using an internally quenched fluorescent substrate for TACE in the InnoZyme TACE Activity Kit. Fluorescence intensity was measured at an excitation wavelength of 320 nm and emission wavelength of 405 nm by a fluorometer (Fluoroscan Ascent FL; Labsystems). Results were displayed in relative fluorescence units (RFU) per milligram of protein (means ± SD) according to the manufacturer's instruction.
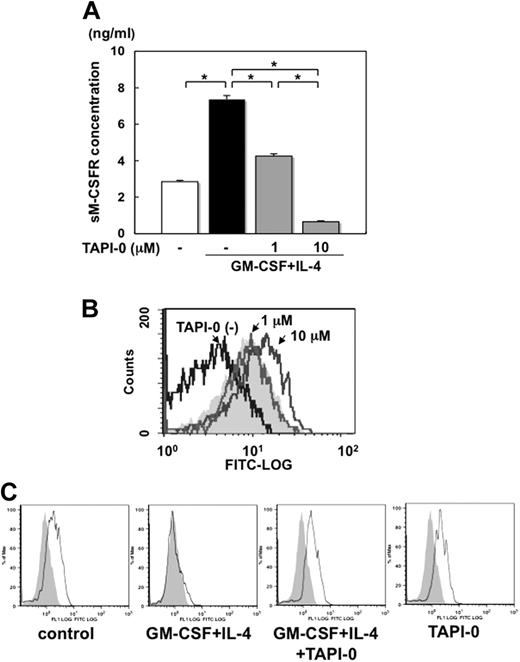
TACE is responsible for ectodomain shedding of M-CSFR and disruption of M-CSF signaling in monocytes
To clarify the role of TACE in ectodomain shedding of M-CSFR in monocytes, we next examined the effects of a TACE inhibitor, TAPI-0. Treatment with TAPI-0 dose-dependently reduced the elevated levels of soluble M-CSFR in culture supernatants of monocytes in the presence of GM-CSF and IL-4 in combination (Figure 4A). At the same time, the TACE inhibition by TAPI-0 treatment restored the surface levels of M-CSFR suppressed by GM-CSF and IL-4 in a dose-dependent manner (Figure 4B). To further investigate the role of TACE in M-CSF signaling, we next examined the effects of TACE inhibition on M-CSF–induced phosphorylation of M-CSFR in monocytes in the presence or absence of GM-CSF and IL-4. Addition of M-CSF induced phosphorylation of M-CSFR in monocytes; GM-CSF and IL-4 in combination abolished the M-CSFR phosphorylation in monocytes by M-CSF (Figure 4C). However, addition of TAPI-0 resulted in resumption of M-CSF–induced M-CSFR phosphorylation in the presence of GM-CSF and IL-4 in combination. TNF-α is known to down-modulate M-CSFR expression in monocytes11 and be shed and activated by TACE. Therefore, we next examined the effects of neutralizing anti–TNF-α antibody on M-CSFR expression on monocytes. The surface expression of M-CSFR on monocytes almost completely disappeared upon treatment with GM-CSF and IL-4 in combination, whereas the levels of sM-CSFR in their culture supernatants were elevated (supplemental Figure 4). The levels of surface M-CSFR expression on monocytes as well as sM-CSFR in their culture supernatants remained unchanged by addition of anti–TNF-α antibody in the presence of GM-CSF and IL-4, suggesting marginal contribution of TACE-mediated TNF-α release from monocytes in our experimental conditions. These results suggest that up-regulation of TACE expression and activity is the mechanism by which GM-CSF and IL-4 enhance ectodomain shedding of M-CSFR and disrupt M-CSF signaling in monocytes.
TACE is responsible for ectodomain shedding of M-CSFR. (A) Monocytes were cultured for 48 hours in the absence or presence of GM-CSF and IL-4 in combination. TACE inhibitor, TAPI-0, was added at the indicated concentrations. Soluble M-CSFR levels in culture supernatants were measured by ELISA. Data are expressed as means ± SD; *P < .05. (B) Surface expression of M-CSFR was analyzed by flow cytometry. The levels of M-CSFR in the absence of GM-CSF and IL-4 in combination are shown in gray. (C) Effects of TACE inhibition on phosphorylation of M-CSFR in monocytes in the absence or presence of GM-CSF and IL-4 in combination. Monocytes were cultured for 1 day in the absence or presence of GM-CSF and IL-4 in combination. TAPI-0 was added at 10μM as indicated. After stimulation with M-CSF for 5 minutes, the cells were fixed and stained with antiphosphorylated M-CSFR antibody. Phosphorylated M-CSFR levels were analyzed by flow cytometry, and provided as a red line. Background staining with normal IgG is shown in gray.
TACE is responsible for ectodomain shedding of M-CSFR. (A) Monocytes were cultured for 48 hours in the absence or presence of GM-CSF and IL-4 in combination. TACE inhibitor, TAPI-0, was added at the indicated concentrations. Soluble M-CSFR levels in culture supernatants were measured by ELISA. Data are expressed as means ± SD; *P < .05. (B) Surface expression of M-CSFR was analyzed by flow cytometry. The levels of M-CSFR in the absence of GM-CSF and IL-4 in combination are shown in gray. (C) Effects of TACE inhibition on phosphorylation of M-CSFR in monocytes in the absence or presence of GM-CSF and IL-4 in combination. Monocytes were cultured for 1 day in the absence or presence of GM-CSF and IL-4 in combination. TAPI-0 was added at 10μM as indicated. After stimulation with M-CSF for 5 minutes, the cells were fixed and stained with antiphosphorylated M-CSFR antibody. Phosphorylated M-CSFR levels were analyzed by flow cytometry, and provided as a red line. Background staining with normal IgG is shown in gray.
A TACE inhibitor restores M-CSF and RANKL-induced OC formation and activation suppressed by GM-CSF and IL-4
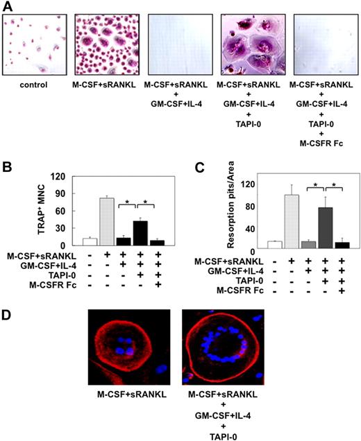
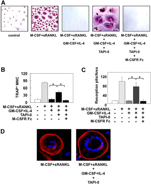
If the enhanced ectodomain shedding of M-CSFR via up-regulation of TACE is the mechanism by which osteoclastogenesis is suppressed by GM-CSF and IL-4, TACE inhibition should result in resumption of osteoclastogenesis in the presence of GM-CSF and IL-4. Addition of GM-CSF and IL-4 together with M-CSF and sRANKL almost completely inhibited the formation of TRAP-positive multinucleated OCs and resorption pits on dentine slices (Figure 5A-C). However, addition of a TACE inhibitor, TAPI-0, restored both OC and pit formation in the presence of GM-CSF and IL-4 in combination. Notably, OCs formed under the condition of TACE inhibition were larger in size with an increased number of nuclei (Figure 5D) and showed a higher level of bone-resorbing activity per cell (Figure 5B-C). Importantly, such effects of TAPI-0 were fully antagonized by M-CSF inhibition with a soluble M-CSF receptor-Fc fusion protein (Figure 5A-C), indicating that the recovery of OC formation and activity by TACE inhibition is dependent on M-CSF signaling. These results demonstrate that up-regulation of TACE activity is responsible for inhibition of osteoclastogenesis by GM-CSF and IL-4 in combination through disruption of M-CSF signaling by M-CSFR ectodomain shedding.
A TACE inhibitor restores OC formation and activation in the presence of GM-CSF and IL-4. (A-D) Monocytes were cultured in 24-well culture plates (A,D) as well as on dentine slices in 96-well culture plates (B-C) in quadruplicate for 21 days in the presence of M-CSF and sRANKL. GM-CSF and IL-4 in combination were added to the monocytic cultures together with M-CSF and sRANKL in the indicated wells. TAPI-0 and a soluble M-CSF receptor-Fc fusion protein were further added to the indicated wells at 10μM and 10 μg/mL, respectively. After culturing for 21 days, the cells were stained for TRAP. Representative results in 24-well culture plates are shown panel A. The numbers of TRAP-positive adherent cells with more than 5 nuclei (B) and pits (C) formed on dentine slices in 96-well culture plates were counted. Data are expressed as means ± SD; *P < .05. (D) Actin and nuclei in the cells in 24-well culture plates were stained with rhodamine-labeled phalloidin and DAPI, respectively. Samples were visualized with a confocal microscope (Axiovert 200M) using Plan Apochromat 10× objective.
A TACE inhibitor restores OC formation and activation in the presence of GM-CSF and IL-4. (A-D) Monocytes were cultured in 24-well culture plates (A,D) as well as on dentine slices in 96-well culture plates (B-C) in quadruplicate for 21 days in the presence of M-CSF and sRANKL. GM-CSF and IL-4 in combination were added to the monocytic cultures together with M-CSF and sRANKL in the indicated wells. TAPI-0 and a soluble M-CSF receptor-Fc fusion protein were further added to the indicated wells at 10μM and 10 μg/mL, respectively. After culturing for 21 days, the cells were stained for TRAP. Representative results in 24-well culture plates are shown panel A. The numbers of TRAP-positive adherent cells with more than 5 nuclei (B) and pits (C) formed on dentine slices in 96-well culture plates were counted. Data are expressed as means ± SD; *P < .05. (D) Actin and nuclei in the cells in 24-well culture plates were stained with rhodamine-labeled phalloidin and DAPI, respectively. Samples were visualized with a confocal microscope (Axiovert 200M) using Plan Apochromat 10× objective.
TACE silencing suppresses M-CSFR shedding in monocytes and restores OC formation and activation in the presence of GM-CSF and IL-4
To further delineate the role of TACE in the regulation of M-CSF signaling and osteoclastogenesis, we examined the effects of TACE RNA silencing. Transfection with TACE siRNA reduced TACE in monocytes by approximately 60% at protein levels. Immunoreactivity of M-CSFR by an antibody against an ectodomain of M-CSFR was markedly reduced by GM-CSF and IL-4 in cell lysates of monocytes transfected with control siRNA (Figure 6A). Transfection with TACE siRNA was able to partly restore the cellular M-CSFR levels down-regulated by GM-CSF and IL-4. Conversely, the TACE silencing significantly suppressed soluble M-CSFR levels up-regulated by GM-CSF and IL-4 (Figure 6B). Suppression of OC formation from monocytes by GM-CSF and IL-4 was also restored, and large multinucleated OCs were formed by treatment with TACE siRNA (Figure 6C), similar to those observed by TAPI-0 treatment (Figure 5A). Because GM-CSF and IL-4 up-regulated the expression of sheddases other than TACE, although to a lesser extent (Figure 3A), we also examined the effects of RNA silencing of ADAM9, ADAM15, and ADAM19. However, RNA silencing of these sheddases did not result in any appreciable changes in soluble M-CSFR levels in culture supernatants of monocytes in the presence of GM-CSF and IL-4 in combination (data not shown), suggesting minor contribution of these sheddases to ectodomain shedding of M-CSFR in monocytes. Taken together, the results indicate that TACE up-regulation in monocytes plays a critical role in the disruption of osteoclastogenesis by GM-CSF and IL-4.
TACE silencing restores M-CSFR expression in monocytes and OC formation and activation in the presence of GM-CSF and IL-4 in combination. (A) Monocytes seeded at 106/mL in 24-well plates were transfected with TACE or scrambled siRNA and cultured in the presence or absence of GM-CSF and IL-4 in combination. After culturing for 48 hours, cell lysates were harvested. M-CSFR immunoreactivity was analyzed by immunoblotting with antibodies against M-CSFR extracellular domain. β-Actin was used as a loading control. (B) The monocytes transfected with TACE or scrambled siRNA were cultured in quadruplicate in 96-well plates for 2 days. Soluble M-CSFR levels in the culture supernatants were measured by ELISA. Data are expressed as means ± SD; *P < .05. (C) The monocytes transfected with TACE or scrambled siRNA were cultured in the presence of M-CSF and sRANKL. GM-CSF and IL-4 in combination and a soluble M-CSF receptor-Fc fusion protein (10 μg/mL) were added to the indicated wells. After culturing for 21 days, the cells were stained for TRAP.
TACE silencing restores M-CSFR expression in monocytes and OC formation and activation in the presence of GM-CSF and IL-4 in combination. (A) Monocytes seeded at 106/mL in 24-well plates were transfected with TACE or scrambled siRNA and cultured in the presence or absence of GM-CSF and IL-4 in combination. After culturing for 48 hours, cell lysates were harvested. M-CSFR immunoreactivity was analyzed by immunoblotting with antibodies against M-CSFR extracellular domain. β-Actin was used as a loading control. (B) The monocytes transfected with TACE or scrambled siRNA were cultured in quadruplicate in 96-well plates for 2 days. Soluble M-CSFR levels in the culture supernatants were measured by ELISA. Data are expressed as means ± SD; *P < .05. (C) The monocytes transfected with TACE or scrambled siRNA were cultured in the presence of M-CSF and sRANKL. GM-CSF and IL-4 in combination and a soluble M-CSF receptor-Fc fusion protein (10 μg/mL) were added to the indicated wells. After culturing for 21 days, the cells were stained for TRAP.
TACE inhibition impairs GM-CSF– and IL-4–mediated DC differentiation and induces macrophage/OC differentiation
Because the combination of GM-CSF and IL-4 is a well-known inducer of DCs from monocytes while blocking osteoclastogenesis, endogenous TACE up-regulation may have certain roles in differentiation of monocytes into DCs. Therefore, we next examined the effects of a TACE inhibitor on induction of DC differentiation from monocytes. GM-CSF and IL-4 in combination induced immature DCs with high expression levels of CD1a, DC-SIGN, and CD80 on their surface and with no expression of CD14 (Figure 7A), which were observed as villous mononuclear cells (Figure 7B top middle). TAPI-0 treatment substantially reduced the number of CD1a+ DCs in the presence of GM-CSF and IL-4 in combination (Figure 7A). The levels of DC-SIGN and CD80 also decreased. These TAPI-0–treated cells were multinucleated with vacuoles in their cytoplasm (Figure 7B bottom middle) and showed an increase in phagocytic activity with latex bead uptake in their cytoplasms without actin ring formation, a hallmark of OCs30,31 (Figure 7C bottom middle), suggesting differentiation into morphologically and functionally macrophage-like cells. We further examined the effects of TACE inhibition on monocytic differentiation by GM-CSF and IL-4 in combination in the presence of M-CSF and sRANKL. Without TACE inhibition, GM-CSF and IL-4 in combination with M-CSF and RANKL induced the formation of villous mononuclear immature DCs (Figure 7B top right). Addition of TAPI-0 in this experimental condition induced the formation of huge giant multinucleated cells (Figure 7B bottom right) with actin ring formation (Figure 7C bottom right), namely OCs. These results are consistent with the notion that monocytes cannot be differentiated into DCs by GM-CSF and IL-4 without TACE activity and that TACE inhibition can convert DC differentiation from monocytes in the presence of GM-CSF and IL-4 into macrophage/OC differentiation. The results suggested that TACE plays a pivotal role in the fate of differentiating monocytes, controlling their differentiation into DCs (TACE dependent) or OCs (TACE inhibited). Thus, not only GM-CSF and IL-4 signaling but also M-CSF signaling suppression is required for monocytic differentiation into DCs.
TACE inhibition impairs GM-CSF– and IL-4–mediated DC differentiation and induces macrophage/OC differentiation. (A) Monocytes were cultured in 24-well culture plates in the absence (top panels) or presence (middle panels) of GM-CSF and IL-4 in combination. TAPI-0 was added at 10μM together with GM-CSF and IL-4 in combination (bottom panels). After culturing for 5 days, cells were analyzed by flow cytometry. (B-C) Monocytes were cultured for 14 days in 24-well culture plates alone or in the presence of GM-CSF and IL-4 in combination without or with M-CSF and sRANKL. TAPI-0 was added at 10μM (bottom panels). Cells were fixed and visualized with Wright-Giemsa staining (B) or further incubated with FITC microspheres, followed by actin and nuclear staining (C). Green and red staining represent a microsphere and an actin, respectively.
TACE inhibition impairs GM-CSF– and IL-4–mediated DC differentiation and induces macrophage/OC differentiation. (A) Monocytes were cultured in 24-well culture plates in the absence (top panels) or presence (middle panels) of GM-CSF and IL-4 in combination. TAPI-0 was added at 10μM together with GM-CSF and IL-4 in combination (bottom panels). After culturing for 5 days, cells were analyzed by flow cytometry. (B-C) Monocytes were cultured for 14 days in 24-well culture plates alone or in the presence of GM-CSF and IL-4 in combination without or with M-CSF and sRANKL. TAPI-0 was added at 10μM (bottom panels). Cells were fixed and visualized with Wright-Giemsa staining (B) or further incubated with FITC microspheres, followed by actin and nuclear staining (C). Green and red staining represent a microsphere and an actin, respectively.
Discussion
Cytokine and growth factor signaling is controlled by the amount of relevant ligands as well as the expression levels of their cognate receptors. TACE cleaves and releases various cell surface proteins from the plasma membrane, including cytokines and cytokine receptors,32-35 which dramatically regulates the activity of cytokines as well as signal transduction through cytokine receptors. M-CSF signaling is critical for induction of macrophage/OC differentiation and suppression of DC differentiation from monocytes, and the signaling is finely controlled by the levels of exogenous M-CSF and its receptor expressed in monocytes. Cell surface M-CSFR levels have been demonstrated to be transcriptionally modulated by external stimuli such as interferon-γ,36 IL-6,9 TNF-α,11 and IL-4.37 In addition, the effect of GM-CSF on M-CSF responsiveness has been reported.38 In the present study, we demonstrated a critical role of posttranslational enzymatic regulation in cell surface M-CSFR expression in monocytes, which controls the differentiational switch between DCs and macrophages/OCs. The combination of GM-CSF and IL-4, a well-established authentic DC inducer, was found to up-regulate TACE expression and activity in monocytes, causing cleavage of membrane-bound M-CSFR, which results in loss of its ligand-binding capacity and at the same time shedding of its soluble form as a decoy receptor to interrupt binding of M-CSF to its cell surface receptor, thereby drastically disrupting M-CSF signaling and osteoclastogenesis from monocytes.
The RANKL/RANK/osteoprotegerin axis has been shown to be involved in the regulation of the bifurcated differentiation of monocytes into either DCs or OCs.1 However, the effects of GM-CSF and IL-4 in combination on RANK and osteoprotegerin expression in monocytes has not been fully understood. We therefore examined RANK and osteoprotegerin expression with GM-CSF and IL-4 treatment. The surface RANK level on monocytes was partially reduced in the presence of GM-CSF and IL-4 in combination, although RANK mRNA expression in monocytes was up-regulated (supplemental Figure 5). On the other hand, osteoprotegerin mRNA expression showed no appreciable change by GM-CSF and IL-4 treatment. Interestingly, TACE inhibition restored the surface levels of RANK under GM-CSF and IL-4 treatment, suggesting that RANK also undergoes TACE-mediated cleavage. Such down-modulation of RANK may also be involved in induction of monocyte differentiation into DCs by GM-CSF and IL-4. However, even though inhibition of TACE restores surface RANK levels, disruption of M-CSF signaling by GM-CSF and IL-4 can no longer induce monocyte differentiation into OCs in the presence of surplus RANKL (Figure 5A-C). These results are consistent with the notion that M-CSF signaling is indispensable for commitment of monocyte differentiation into OCs, allowing subsequent induction of osteoclastogenesis by RANKL, and that the modulation of M-CSFR by TACE plays a critical role in the regulation of bifurcated differentiation of monocytes into DCs or OCs. However, because cell surface RANKL in osteoblasts is known to be cleaved by TACE, systemic TACE inhibition may also affect the regulation of osteoclast formation and activity by bone marrow stromal cells through inhibition of TACE-mediated RANKL shedding.
Because TACE inhibition significantly impaired DC differentiation from monocytes by GM-CSF and IL-4 in combination in both the presence and absence of M-CSF and sRANKL (Figure 7), up-regulation of TACE by GM-CSF and IL-4 appears to be essential for facilitation of DC differentiation from monocytes. However, it is unclear from the present study how the up-regulation of TACE by GM-CSF and IL-4 enhances DC differentiation from monocytes. Because TACE cleaves a variety of cytokines and their receptors, including TNF ligand/receptor family members,32,39-41 IL-1β receptor,42 IL-6 receptor,43 and Notch,44,45 there may be TACE-dependent factors in monocytes responsible for DC differentiation. Further studies are needed to clarify this issue.
We found that GM-CSF and IL-4 in combination consistently up-regulated TACE expression and soluble M-CSFR levels in parallel with abrogation of osteoclastogenesis in cultures with monocytes isolated from all donors (n = 12). Suppressive effects of GM-CSF or IL-4 alone on osteoclastogenesis have been reported,1,21,22 but the results are inconsistent. Nevertheless, the levels of soluble M-CSFR in monocytes and the induction of DC differentiation from monocytes tended to be up-regulated in response to GM-CSF or IL-4 alone in monocytes isolated from approximately half of donors. Representative results are shown in supplemental Figure 6. When soluble M-CSFR levels were up-regulated in monocytic cultures after treatment with GM-CSF or IL-4, osteoclastogenesis from monocytes was disrupted in the presence of M-CSF and sRANKL. In such cases, a TACE inhibitor was able to resume osteoclastogenesis by M-CSF and sRANKL in the presence of GM-CSF or IL-4. Thus, the inconsistent up-regulation of TACE activity by GM-CSF or IL-4 alone among monocytes from different donors may at least in part explain the inconsistent effects of GM-CSF or IL-4 alone on osteoclastogenesis.
Elucidation of regulatory mechanisms for TACE expression in monocytes by external stimuli is important for a better understanding of OC and DC induction in the context of physiologic and pathologic settings. Malignant tumors residing in the bone including multiple myeloma and bone metastatic cancers develop and expand in the bone marrow and generate devastating bone destruction by enhanced OC formation and activity.46-50 In contrast to the enhanced osteoclastogenesis, the number and function of DCs are reciprocally reduced in these pathologic conditions, leading to suppression of tumor immunity and susceptibility to infection.51,52 These clinical features also significantly contribute to poor prognosis of patients with myeloma or bone metastatic cancers. Therefore, amelioration of the deregulated differentiation of OCs and DCs is a major clinical issue in such pathologic conditions. Up-regulation of TACE by GM-CSF and IL-4 in combination is able to disrupt osteoclastogenesis enhanced by MM cells as well as macrophage inflammatory protein 1α, a major osteoclastogenic factor in multiple myeloma47,48 (supplemental Figure 7A-C). Therefore, up-regulation of endogenous TACE activity in monocytes by GM-CSF and IL-4 or other stimulation factors may become a novel therapeutic approach to drive monocytic differentiation deflected to OC lineage into DC lineage in myeloma or metastatic bone diseases. Thus, the present observations demonstrate a pivotal role of TACE in controlling the fate of differentiating monocytes into DCs or OCs and provide a molecular basis for the development of novel therapies against myeloma and other cancers in bone.
The online version of this article contains a data supplement.
The publication costs of this article were defrayed in part by page charge payment. Therefore, and solely to indicate this fact, this article is hereby marked “advertisement” in accordance with 18 USC section 1734.
Acknowledgments
This work was supported in part by Grants-in-Aid for Scientific Research (A) to T.M. and (C) to M.A. and for the 21st Century Center of Excellence Program from the Ministry of Education, Culture, Science and Sports of Japan, and a Grant-in-Aid for Cancer Research (17-16) to M.A. from the Ministry of Health, Labor and Welfare of Japan.
Authorship
Contribution: M.H., M.A., and T.M. designed most of the experiments; M.H., A.N., K.T., K.K., K.Y., and T.H. contributed to collection of peripheral blood, isolation and culture of monocytes, and ELISA measurements; M.H., M.A., A.N., A.O., and H.A. contributed to immunoblotting and cell staining; M.H., M.A., A.O., and H.A. contributed to flow cytometry; M.H., A.N., A.O., and S.K. contributed to transfection; M.H., M.A., A.O., S.K., K.A., E.T., K.M., and T.M. contributed to assays for osteoclastogenesis; M.H., M.A., A.O., K.Y., T.H., S.O., K.A., and E.T. contributed to DC differentiation and assays for phagocytosis; all authors analyzed data, discussed the results, and helped to write the manuscript; and M.H., M.A., K.M., and T.M. have mainly written the manuscript.
Conflict-of-interest disclosure: The authors declare no competing financial interests.
Correspondence: Masahiro Abe, Department of Medicine and Bioregulatory Sciences, University of Tokushima Graduate School of Medicine, 3-18-15 Kuramoto-cho, Tokushima 770-8503, Japan; e-mail: masabe@clin.med.tokushima-u.ac.jp.













