Abstract
CREB-binding protein (CREBBP) is important for the cell-autonomous regulation of hematopoiesis, including the stem cell compartment. In the present study, we show that CREBBP plays an equally pivotal role in microenvironment-mediated regulation of hematopoiesis. We found that the BM microenvironment of Crebbp+/− mice was unable to properly maintain the immature stem cell and progenitor cell pools. Instead, it stimulates myeloid differentiation, which progresses into a myeloproliferation phenotype. Alterations in the BM microenvironment resulting from haploinsufficiency of Crebbp included a marked decrease in trabecular bone that was predominantly caused by increased osteoclastogenesis. Although CFU-fibroblast (CFU-F) and total osteoblast numbers were decreased, the bone formation rate was similar to that found in wild-type mice. At the molecular level, we found that the known hematopoietic modulators matrix metallopeptidase-9 (MMP9) and kit ligand (KITL) were decreased with heterozygous levels of Crebbp. Lastly, potentially important regulatory proteins, endothelial cell adhesion molecule 1 (ESAM1) and cadherin 5 (CDH5), were increased on Crebbp+/− endothelial cells. Our findings reveal that a full dose of Crebbp is essential in the BM microenvironment to maintain proper hematopoiesis and to prevent excessive myeloproliferation.
Introduction
By balancing the processes of differentiation and self-renewal, HSCs are able to generate appropriate numbers of mature blood cells while maintaining the HSC pool throughout life. These activities are regulated through complex, cell-intrinsic programs and in response to cell-extrinsic signals from the surrounding BM microenvironment. In the adult mouse, osteoblasts,1-3 endothelial cells,4,5 and mesenchymal stem cells6 have been recognized as important components of the HSC niche. Although important advances are being made in our understanding of this niche, little is known about the molecular mediators that regulate the interactions between HSCs and their niche. It is of great importance to expand our knowledge in this area because abnormalities in the BM microenvironment do not only disrupt normal HSC regulation, but may also contribute to the pathogenesis of hematologic diseases. A direct relationship between defects in the BM microenvironment and the development of myeloproliferative disorders (MPDs) was demonstrated in mice deficient for Mib1,7 Rb1,8 or Rarg.9 In addition, myelodysplasia and subsequent leukemia development was observed in mice with osteoprogenitors deficient in Dicer1.10
CREB-binding protein (CREBBP) is ubiquitously expressed and functions mainly as a coactivator of transcription. CREBBP can facilitate gene expression by interacting with transcription factors and by acetylating histones and other proteins.11 Because of the central role it plays in transcription, it is not surprising that aberrations in Crebbp can affect many tissues. In humans, chromosomal translocations involving the CREBBP gene have been observed in leukemia12-14 and myelodysplastic syndrome.15,16 Heterozygosity for CREBBP also causes Rubinstein-Taybi syndrome, which is characterized by skeletal abnormalities, mental retardation, and a high propensity to develop cancer, including leukemia.17 Similarly, Crebbp+/− mice show abnormalities in bone,18 hematopoietic tissues,19 and neuronal tissues.20 In earlier studies, we described cell-intrinsic defects in Crebbp+/− HSCs, including diminished HSC self-renewal and excessive myeloid differentiation.21 We have also shown previously that Crebbp+/− mice have an increased tendency to develop hematologic malignancies with age.19
The combination of skeletal and hematopoietic defects in Crebbp+/− mice suggests the involvement of the BM microenvironment in the hematopoietic phenotype of these mice. Interestingly, one of the genes in which transcription has been shown to be directly regulated by CREBBP is matrix metallopeptidase 9 (Mmp9),22 which was reported to be a microenvironmental regulator of hematopoiesis.23
We now report that the loss of a single Crebbp allele is deleterious for the BM microenvironment, leading to defective hematopoiesis. The Crebbp+/− microenvironment poorly supports HSCs, promotes excessive myelopoiesis, and reduces lymphopoiesis. In addition, we found that Crebbp+/− mice have reduced bone volume due to increased osteoclastogenesis. A concomitant reduction in CFU-fibroblasts (CFU-Fs) and osteoblasts per tissue area was also identified and likely contributes to fewer HSC niches. Lastly, Crebbp heterozygosity in the BM microenvironment results in reduced levels of MMP9 and soluble kit ligand (KITL) and increased expression of endothelial cell adhesion molecule 1 (ESAM1) and cadherin 5 (CDH5) on a subset of endothelial cells. Our findings reveal the importance of CREBBP in the development and function of the BM microenvironment, and underscore the multiple levels at which this protein acts to regulate hematopoiesis.
Methods
Mice
Crebbp+/− and Ep300+/− mice were fully back-crossed on a C57BL/6 background. Wild-type littermates served as controls. CD45.1+ C57Bl/6 mice were originally obtained from the National Cancer Institute. CD45.2+ C57Bl/6 mice were obtained from Charles River Laboratories. Mice were bred and maintained under pathogen-free conditions at the animal facility of the Greehey Children's Cancer Research Institute (GCCRI). All animal procedures were in accordance with the Institute's policies regarding animal care and use.
CREBBP knock-down in S17 cells
S17 cells were kindly provided by Dr K. Dorshkind (University of California-Los Angeles). A lentivirus-encoded shRNA targeting the sequence 5′-CAAGCACTGGGAATTCTCT-3′ from mouse Crebbp was created by cloning oligonucleotides into the FSIPPW vector, as described previously.24 The Crebbp and control shRNA targeting enhanced green fluorescent protein (EGFP) were packaged as described previously,24 and used to infect S17 cells using Polybrene at 8 μg/mL. Transduced cells were selected for treatment with puromycin at 4 μg/mL.
Long-term culture-initiating cell assay
S17 stroma layers were established by culturing S17 cells in α-MEM (StemCell Technologies) supplemented with 5% FBS at 37°C. Primary BM stroma layers were established by culturing BM cells in MyeloCult 5300 medium supplemented with 10μM hydrocortisone (StemCell Technologies) at 33°C for ∼ 2 weeks. Once confluent, cultures were irradiated with 1500 cGy. After 3 days and a whole medium change, FACS-purified long-term HSCs (LT-HSCs) were overlayed and cultured for 6 weeks with weekly half-medium changes. The culture was then harvested and a portion was replated into MethoCult M3434 (StemCell Technologies). After 12 days of culture at 37°C, colonies with > 50 cells were scored.
BM transplantations
Wild-type or Crebbp+/− (CD45.1+) recipients were lethally irradiated (2 doses of 550 cGy, 5 hours apart, 90-100 cGy/min from a Co60 source), followed by a tail vein injection containing 5.0 × 106 wild-type (CD45.2+) BM cells. For secondary transplantations, BM from each group of wild-type or Crebbp+/− primary recipients was harvested and frozen for further use. After thawing, the samples of each group were pooled and stained for selection of CD45.2+ LT-HSCs, and 50 or 200 of these cells were injected into groups of irradiated wild-type (CD45.1+) recipients. Donor reconstitution, defined as > 1% CD45.2+ peripheral blood (PB) leukocytes containing both myeloid and lymphoid cells, was confirmed each month after transplantation by staining PB leukocytes with CD45.1-PE and CD45.2-FITC antibodies (BD Biosciences) followed by FACS analysis. At 3 months after transplantation, L-Calc software Version 1.1 (StemCell Technologies) was used to determine the frequency of competitive repopulating units. To test for transformation of the CD45.2+ donor cells in the primary recipients, 5 × 106 BM cells were transplanted into sublethally irradiated (700-800 cGy) wild-type or Crebbp+/− recipient mice.
Flow cytometric analysis and cell sorting
To analyze mature lineage cells, leukocytes from PB, BM, and spleen were first incubated with purified anti-CD16/32, followed by labeling with antibodies for myeloid cells (CD11b-PE and Gr-1-FITC), B cells (B220-FITC), or T cells (CD4-PE, CD8-PE; BD Biosciences). 7-Aminoactinomycin D (BD Biosciences) was added to exclude dead cells. All analyses were performed on a FACSCanto (BD Biosciences).
For phenotypic analysis or sorting of HSCs, progenitor populations, and BM endothelial cells, we used established staining and sorting protocols. For details, see supplemental Methods (available on the Blood Web site; see the Supplemental Materials link at the top of the online article).
In vitro colony assays
For the CFU-culture (CFU-C) assay, 60 μL of PB, 1.5 × 104 BM cells, or 1 × 105 spleen cells were added to 2 mL of M3434 medium (StemCell Technologies) and plated in duplicate. After 12 days of culture at 37°C, the number and type of myeloid progenitors was determined. To quantify B-cell progenitors in the BM, duplicate cultures of 1 × 105 cells/mL of M3630 medium (StemCell Technologies) were initiated and the number of colonies determined 7 days later.
For the CFU-F assay, 3.0 × 106 BM cells were plated in duplicate into 6-well plates containing Mesencult medium (StemCell Technologies). After 10 days of culture at 37°C, the cells were fixed and stained with Giemsa staining solution (EMD Chemicals). The number of colonies with > 50 cells was scored.
Histology and histomorphometric measurements
Hind limbs were excised, fixed in 10% formalin, and stored in 70% ethanol before radiographic and microcomputed tomography (microCT) analysis. Radiography was performed using a Faxitron MX-20 radiographic system. Bones were then decalcified in 14% EDTA solution, embedded in paraffin, and 5-μ thick sections were cut along the midsagittal plane. Adjacent sections were stained with H&E or tartrate-resistant acid phosphatase (TRAP) to identify osteoclasts. To visualize endothelial-lined vessels, immunohistochemistry was performed using the PECAM-1 antibody (1:100; Biocare Medical), followed by reagents in the HRP polymer kit (Biocare Medical). Histomorphometric measurements of microvessel density and the number of osteoclasts per millimeter of bone surface were determined in a defined region in the tibia (0.2 mm below the growth plate within a 1-mm2 boxed area) using the Bioquant imaging system (Bioquant Image Analysis). In a subset of 4-month-old mice, hind limbs were embedded undecalcified in methyl methacrylate and used for both static and dynamic histomorphometry. For dynamic histomorphometry, calcein (10 μg/kg body weight) was injected intraperitoneally 6 and 2 days before the mice were killed. Quantitative morphometry was performed in a defined region in the tibia (0.525 mm below the growth plate within a 1.05- × 0.7-mm area) using the OsteoMeasure software system Version 1.2.0.0 (OsteoMetrics) at Numira Biosciences. For additional information, see the supplemental Methods.
In vitro osteoclastogenesis assay
BM cells (2 × 105/well) were cultured in a 48-well plate in αMEM containing 5% FBS, rM-CSF (20 ng/mL), and receptor activator of NF-κB ligand (RANKL) (30 ng/mL; Peprotech). Three days later, a complete medium change was performed. On day 7, osteoclasts were identified by TRAP staining (Sigma). Osteoclasts were defined as TRAP+ cells with 3 or more nuclei per cell.
MicroCT analysis
Tibias were analyzed by microCT using a high-resolution scanner (μCT40; Scanco Medical) at Numira Biosciences. Image data were acquired at a 6-μm isometric voxel resolution with 2000 views, 5 frames per view, 70 kVp, 144 μA, 200-ms exposure time, with slice increments of 16 μm. After thresholding, 3D trabecular bone parameters were calculated in a defined region (0.2 mm below the growth plate within a 1- × 1-mm cylindrical area), excluding any cortical bone, using Scanco Medical software Version 5.4. The cancellous bone volume as a proportion of the total marrow volume (BV/TV), trabecular number, trabecular thickness, and trabecular separation were measured for each specimen in the 3D reconstructed image. The cortical bone thickness from the outer to the inner surface was determined using transverse views taken in the diaphyseal region. For additional information, see supplemental Methods.
qRT-PCR
Total RNA was extracted from BM stroma using RNeasy Midi Kit according to the manufacturer's instructions (QIAGEN). RNA was then reverse transcribed using the High Capacity cDNA Reverse Transcription Kit (Applied Biosciences). Real-time quantitative reverse-transcribed PCR (qRT-PCR) was performed with TaqMan Universal PCR Master Mix (Applied Biosciences) on the 7500 Real-Time PCR System (Applied Biosciences). TaqMan Gene Expression Assay probes were purchased for each gene tested, including Gapdh (Applied Biosciences). Data were analyzed using the ΔΔCT relative quantification,25 with each duplicate sample normalized to Gapdh.
Western blot analysis
Equal volumes of supernatant were harvested from primary BM stroma cultures of similar cell density (∼ 7 × 105 cells) after 20 hours of culture in serum-free medium supplemented with 1% BSA. MMP9 protein was then concentrated using gelatin-agarose26 (Sigma), separated by SDS-PAGE, and probed with an antibody against MMP9 (Abcam). CREBBP and TBP protein levels were measured in nuclear extracts using a kit (Pierce) with the anti-CREBBP antibody AC2627 and the anti-TBP antibody (Abcam), respectively. Primary antibodies were detected by incubating with HRP-coupled secondary antibody (Pierce). Staining was visualized by chemiluminescence (Pierce) and quantified with densitometry using ImageJ software Version 1.43.
ELISA
Blood samples were collected into serum separator tubes and incubated for 30 minutes at room temperature. The samples were centrifuged, serum isolated, and stored at −80°C until use. The KITL concentration was quantified by ELISA according to the manufacturer's instructions (R&D Systems).
Microarray analysis
RNA was isolated from primary BM stroma cells using the RNeasy Midi Kit (QIAGEN). Comparative gene-expression analysis was performed using the Affymetrix microarray platform (GeneChip Mouse Genome 430 version 2.0). Microarrays were normalized using the Bioconductor GCRMA package,28 generating log2 scale gene expression data. Probe sets with intensities below log2(100) in at least 25% of the samples were excluded, as well as those with variance so small that differential expression was undetectable (ie, genes for which the interquartile range was < 0.5). With the limma package in Bioconductor28 and empirical Bayes modeling,29 we identified probe sets showing differences in expression levels between Crebbp+/− (or Ep300+/− stroma) and wild-type stroma. An associated 5% or less false discovery rate indicated significance.30 The datasets from this analysis are available at the NCBI Gene Expression Omnibus under accession number GSE24773.
Statistical analysis
Significant differences between 2 groups were determined by 2-tailed t tests, except for microarray experiments. When assumptions for the test were in question, nonparametric tests were used. P < .05 was considered statistically significant.
Results
Crebbp haploinsufficiency in the BM microenvironment increases myelopoiesis and reduces lymphopoiesis by transplanted wild-type HSCs
To determine whether the BM microenvironment is in part responsible for hematopoietic defects in Crebbp+/− mice, we transplanted wild-type BM cells into lethally irradiated Crebbp+/− and wild-type mice. At 8 weeks and then at monthly intervals after transplantation, the degree of donor reconstitution was determined in the PB. Both groups had > 90% donor-derived cells, and no difference in the total white blood cell count was seen (data not shown). However, the relative proportion of myeloid cells was higher in the PB of Crebbp+/− recipients (Figure 1A-C), whereas the proportion of lymphocytes was decreased (Figure 1C-D).
Increased myeloid and decreased lymphoid output in PB (A-D) and BM (E-H) of Crebbp+/− recipients. (A) Average frequency ± SEM of donor-derived, wild-type (Wt) granulocytes based on scatter profiles of PB cells in Wt (●) and Crebbp+/− recipients (○) (n ≥ 12; *P < .001). (B-H) Data obtained at 5 months after transplantation. (B) Representative FACS profiles of donor-derived (Gr-1hiCD11b+) granulocytes. (C) Average percentage of granulocytes (G), lymphocytes (L), and other cells (O). (D) Representative FACS profiles of donor-derived (B220+) B cells and (CD4/8+) T cells. (E) Data represent the average number ± SEM of nucleated BM cells obtained from 2 femurs (first 2 bars) and weight (last 2 bars) of Wt and Crebbp+/− recipients (n ≥ 11; *P < 10−8). (F) Representative FACS profiles of donor-derived Gr-1loCD11b+ (left gate) and Gr-1hiCD11b+ myeloid cells (right gate). (G) Average frequency ± SEM of donor-derived Gr-1loCD11b+ and Gr-1hi CD11b+ myeloid cells and B220+ cells (n ≥ 7; *P < .002). (H) Average frequency ± SEM of donor-derived granulocyte-macrophage progenitors (GMPs), megakaryocyte-erythroid progenitors (MEPs), common myeloid progenitors (CMPs) and common lymphoid progenitors (CLPs; n ≥ 12; *P < .05).
Increased myeloid and decreased lymphoid output in PB (A-D) and BM (E-H) of Crebbp+/− recipients. (A) Average frequency ± SEM of donor-derived, wild-type (Wt) granulocytes based on scatter profiles of PB cells in Wt (●) and Crebbp+/− recipients (○) (n ≥ 12; *P < .001). (B-H) Data obtained at 5 months after transplantation. (B) Representative FACS profiles of donor-derived (Gr-1hiCD11b+) granulocytes. (C) Average percentage of granulocytes (G), lymphocytes (L), and other cells (O). (D) Representative FACS profiles of donor-derived (B220+) B cells and (CD4/8+) T cells. (E) Data represent the average number ± SEM of nucleated BM cells obtained from 2 femurs (first 2 bars) and weight (last 2 bars) of Wt and Crebbp+/− recipients (n ≥ 11; *P < 10−8). (F) Representative FACS profiles of donor-derived Gr-1loCD11b+ (left gate) and Gr-1hiCD11b+ myeloid cells (right gate). (G) Average frequency ± SEM of donor-derived Gr-1loCD11b+ and Gr-1hi CD11b+ myeloid cells and B220+ cells (n ≥ 7; *P < .002). (H) Average frequency ± SEM of donor-derived granulocyte-macrophage progenitors (GMPs), megakaryocyte-erythroid progenitors (MEPs), common myeloid progenitors (CMPs) and common lymphoid progenitors (CLPs; n ≥ 12; *P < .05).
Detailed analyses of the BM and spleen were performed 5 months after transplantation to elucidate the origin of the altered myeloid:lymphoid cell ratio detected in the PB. Similar numbers of BM cells were harvested from Crebbp+/− bones compared with wild-type bones (Figure 1E), and histology showed no obvious differences in cellularity (data not shown). Similar to the PB, we found the myeloid:lymphoid cell ratio in the BM of Crebbp+/− recipients to be increased; the proportions of both Gr-1hiCD11b+ and Gr-1loCD11b+ myeloid cells were also increased, whereas that of (B220+) B cells was decreased in Crebbp+/− recipients compared with wild-type mice (Figure 1G).
Consistent with these data were the findings that the BM content of granulocytic colony-forming cells (CFCs) was elevated in Crebbp+/− recipients and that pre-B-cell colonies were reduced (supplemental Figure 1). Whereas the frequencies of megakaryocyte-erythroid progenitors were unperturbed, those of granulocyte-macrophage progenitors were increased in Crebbp+/− recipients (Figure 1H). Interestingly, the frequencies of both early common myeloid and lymphoid progenitors were significantly lower in Crebbp+/− recipients (Figure 1H). There were no differences in spleen weight, but Crebbp+/− recipients did have a 1.7-fold increase in the frequency of Gr-1hiCD11b+ granulocytes in the spleen (P = .036, data not shown).
These results demonstrate that in a Crebbp+/− microenvironment, wild-type HSCs produce more myeloid cells and fewer lymphoid cells compared with those exposed to a wild-type environment. These alterations in cell fate at the expense of the early progenitor pools are similar to what has been observed in naive Crebbp+/− mice.
Wild-type HSCs are inadequately maintained in a Crebbp+/− microenvironment
For our initial investigation into the role of CREBBP in microenvironment-mediated regulation of HSCs, we used lentiviral shRNA to knock down Crebbp expression in a S17 stroma cell line known to support HSCs.31 As shown in Figure 2A, CREBBP protein levels where reduced in S17 cells transduced with the Crebbp shRNA but not the control. Wild-type LT-HSCs cocultured for 6 weeks on CREBBP knock-down S17 cells produced fewer CFCs than those cocultured on control S17 cells (Figure 2B). Because the number of CFCs produced is directly proportional to the number of HSCs in the culture,32 and because equal numbers of HSCs initiated each culture, fewer CFCs produced by HSCs cocultured on CREBBP knock-down S17 cells strongly suggests that CREBBP is essential for proper microenvironment-mediated HSCs regulation.
Reduction of CREBBP in S17 cells decreases their ability to support HSCs. (A) Representative Western blot of CREBBP protein in S17 cells after infection with a lentivirus encoding either a control shRNA (Egfp shRNA) or an shRNA targeted at Crebbp (Crebbp shRNA). TATA box-binding protein (TBP) was used as a loading control. The bar graph below shows the quantification of CREBBP levels from 3 independent experiments ± SEM. The value of the control cell line (Egfp shRNA) was set at 1. (B) Relative number of CFCs produced by wild-type LT-HSCs cocultured on S17 cells infected with a lentivirus containing Egfp-shRNA or Crebbp-shRNA. The number of CFCs produced after 6 weeks of coculture on the S17 control cell line was set at 1. Data represent means from 3 independent experiments ± SEM (*P = .045).
Reduction of CREBBP in S17 cells decreases their ability to support HSCs. (A) Representative Western blot of CREBBP protein in S17 cells after infection with a lentivirus encoding either a control shRNA (Egfp shRNA) or an shRNA targeted at Crebbp (Crebbp shRNA). TATA box-binding protein (TBP) was used as a loading control. The bar graph below shows the quantification of CREBBP levels from 3 independent experiments ± SEM. The value of the control cell line (Egfp shRNA) was set at 1. (B) Relative number of CFCs produced by wild-type LT-HSCs cocultured on S17 cells infected with a lentivirus containing Egfp-shRNA or Crebbp-shRNA. The number of CFCs produced after 6 weeks of coculture on the S17 control cell line was set at 1. Data represent means from 3 independent experiments ± SEM (*P = .045).
To directly measure the effect of the Crebbp+/− microenvironment on HSCs in vivo, we first performed a phenotypic analysis on the BM of each BM transplantation recipient and measured the content of donor-derived HSCs (supplemental Figure 2A). This analysis, which was performed 5 months after transplantation, showed that the frequency of Lin−Sca1+cKit+CD34− LT-HSCs was 1.9-fold lower in Crebbp+/− recipients than in wild-type, whereas the decrease in the frequency of Lin−Sca1+cKit+CD34+ short-term HSCs (ST-HSCs) was not significant (Figure 3A). The absolute numbers of LT-HSCs and ST-HSCs were also decreased in Crebbp+/− recipients (Figure 3B).
Crebbp+/− microenvironment fails to support HSCs in vivo. (A) Average frequency ± SEM of LT-HSCs and ST-HSCs in BM of wild-type (Wt) and Crebbp+/− recipients (n ≥ 12; *P = .000 01). (B) Average numbers ± SEM of LT-HSCs and ST-HSCs per 2 femurs (n ≥ 12; LT-HSCs, *P = .000002; ST-HSCs, *P = .024). (C) Experimental design of serial transplantation experiments. (D) Percentage of donor-derived PB leukocytes in secondary Wt recipients transplanted with 50 purified LT-HSCs isolated from the BM of primary Wt (gray circles) and Crebbp+/− recipients (○). Each circle represents an individual secondary recipient. The horizontal bars indicate the average values. Wt HSCs previously exposed to a Crebbp+/− microenvironment reconstituted significantly less (*P < .05) compared with HSCs that had been previously exposed to a Wt microenvironment.
Crebbp+/− microenvironment fails to support HSCs in vivo. (A) Average frequency ± SEM of LT-HSCs and ST-HSCs in BM of wild-type (Wt) and Crebbp+/− recipients (n ≥ 12; *P = .000 01). (B) Average numbers ± SEM of LT-HSCs and ST-HSCs per 2 femurs (n ≥ 12; LT-HSCs, *P = .000002; ST-HSCs, *P = .024). (C) Experimental design of serial transplantation experiments. (D) Percentage of donor-derived PB leukocytes in secondary Wt recipients transplanted with 50 purified LT-HSCs isolated from the BM of primary Wt (gray circles) and Crebbp+/− recipients (○). Each circle represents an individual secondary recipient. The horizontal bars indicate the average values. Wt HSCs previously exposed to a Crebbp+/− microenvironment reconstituted significantly less (*P < .05) compared with HSCs that had been previously exposed to a Wt microenvironment.
To determine whether there was a qualitative difference between HSCs exposed to a Crebbp+/− versus a wild-type microenvironment, we transplanted 200 or 50 LT-HSCs from each group of primary recipients into groups of secondary wild-type recipients (Figure 3C). Analysis 3 months later revealed no difference in the frequency of competitive repopulating units between the sorted populations; however, when corrected for the difference in the size of the sorted population (Figure 3B), the number of competitive repopulating units in Crebbp+/− mice was > 1.5-fold lower than in the wild-type (supplemental Figure 2B). In addition, we quantified the number of HSCs and progenitor cells in the PB and spleen and found no signs that the HSC reduction in the BM of Crebbp+/− recipients was caused by increased HSC mobilization or redistribution of HSCs to extramedullary sites (supplemental Figure 2C-F).
Interestingly, when we compared secondary reconstitution in mice transplanted with limited numbers of HSCs, we found that lower levels were achieved by HSCs previously exposed to a Crebbp+/− microenvironment relative to those passaged through a wild-type BM microenvironment (Figure 3D). These data suggest that not only the number but also the quality of HSCs declines when they are exposed to a Crebbp+/− microenvironment.
The Crebbp+/− microenvironment does not transform wild-type HSCs
Four Crebbp+/− transplantation recipients were killed before the 5-month end point of the experiment due to deteriorating health. They showed an average of 61.1% ± 11.9% (range: 38%-86%) donor-derived myeloid cells in the PB at the time of killing. Because there is a high incidence of leukemia in unmanipulated Crebbp+/− mice, this finding raised the possibility that the Crebbp+/− microenvironment could cause malignant transformation of wild-type BM cells.
PB smears from these primary Crebbp+/− recipients showed an increase in myeloid cells, but failed to demonstrate blast cells (Figure 4A). Similarly, BM touch preparations and FACS analysis showed increased myelopoiesis but no increase in blasts (Figure 4B-C), which was confirmed by their respective differential counts (Table 1). To further confirm the absence of leukemic transformation, we transplanted wild-type BM cells harvested from primary Crebbp+/− recipients into secondary wild-type recipients or Crebbp+/− recipients as a control. We found that the excessive myelopoiesis in the primary Crebbp+/− donors was not maintained in secondary wild-type recipients, indicating that this myeloproliferation phenotype required a Crebbp+/− microenvironment (Figure 4D). These results show that Crebbp haploinsufficiency in the BM microenvironment does not cause hematopoietic cells to undergo malignant transformation, but is sufficient to cause excessive myelopoiesis and reduced lymphopoiesis.
The microenvironment in Crebbp+/− mice does not induce leukemogenesis. Presented are 2 of 4 primary Crebbp+/− recipients (top 2 horizontal rows) and 1 of 4 wild-type controls (bottom row). (A) PB smears (BX41 microscope; Olympus DP71 Digital Imaging System) at a magnification of 40×. (B) BM touch preparations at a magnification of 100×. (C) FACS profiles of donor-derived Gr-1loCD11b+ and Gr-1hiCD11b+ myeloid cells in the BM. (D) Frequencies of donor-derived, wild-type Gr-1hiCD11b+ granulocytes in the PB of wild-type (●) and Crebbp+/− secondary recipients (○). The dashed red line represents the frequency of wild-type myeloid cells in the PB of the primary recipient from which BM was obtained for these secondary recipients.
The microenvironment in Crebbp+/− mice does not induce leukemogenesis. Presented are 2 of 4 primary Crebbp+/− recipients (top 2 horizontal rows) and 1 of 4 wild-type controls (bottom row). (A) PB smears (BX41 microscope; Olympus DP71 Digital Imaging System) at a magnification of 40×. (B) BM touch preparations at a magnification of 100×. (C) FACS profiles of donor-derived Gr-1loCD11b+ and Gr-1hiCD11b+ myeloid cells in the BM. (D) Frequencies of donor-derived, wild-type Gr-1hiCD11b+ granulocytes in the PB of wild-type (●) and Crebbp+/− secondary recipients (○). The dashed red line represents the frequency of wild-type myeloid cells in the PB of the primary recipient from which BM was obtained for these secondary recipients.
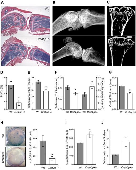
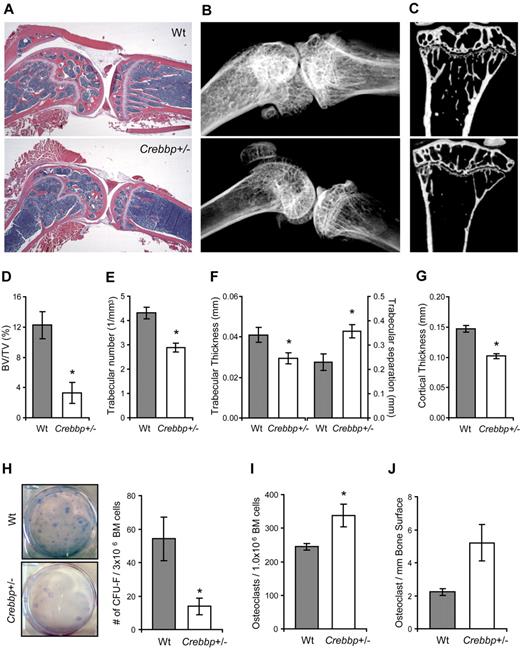
Crebbp heterozygosity results in decreased trabecular and cortical bone volume
We next sought to determine the mechanisms underlying the malfunction of the Crebbp+/− BM microenvironment. Because trabecular and endosteal bone have been implicated as a BM niche for HSCs,1,3 we first compared the morphology of skeletal tissues in Crebbp+/− mice with that of wild-type controls. Histological analysis of the femurs and tibiae of 3- to 4-month-old mice revealed a decrease in trabecular and cortical bone in Crebbp+/− mice (Figure 5A), which was confirmed by radiography and microCT (Figure 5B-C). The extent of bone loss in Crebbp+/− mice was assessed by quantitative morphometric analysis using 3D microCT images (Figure 5D-G) and was confirmed by histomorphometry (Table 2). The BV/TV in these mice was ∼ 4-fold lower than wild-type (Figure 5D) and was associated with a reduction in the number and thickness of trabeculae and increased trabecular separation (Figure 5E-F). The thickness of cortical bone, as assessed in the midshaft, was also 30% < wild-type (Figure 5G).
Crebbp+/− mice have decreased bone volume. (A) Representative histological sections of tibiae and femurs stained with H&E from 3- to 4-month-old wild-type (Wt) and Crebbp+/− mice (BX41 microscope; Olympus DP71 Digital Imaging System) at a magnification of 1.25×. (B) Representative radiographic images and (C) microCT 2D slices of tibiae from the same groups of mice. (D-G) MicroCT measurements in the proximal tibia for BV/TV (*P = .007) (D), trabecular number per cubic millimeter (*P = .003) (E), trabecular thickness in millimeters (*P = .044) and separation between trabeculae in millimeters (*P = .028) (F), and cortical bone thickness in millimeters (*P = .0007) (G). (D-G) Data represent means ± SEM (n = 3-5) from 3- to 4-month-old Wt and Crebbp+/− mice. (H) Representative images of CFU-Fs produced from Wt and Crebbp+/− BM and the average number ± SEM of CFU-Fs per 3 × 106 BM cells (n = 3). For each experiment, BM from 3 mice was combined (*P = .031). (I) Average number ± SEM of osteoclasts produced by 1 × 106 Wt and Crebbp+/− BM cells (n = 5; P = .031). (J) Number of osteoclasts per millimeter of bone surface in Wt and Crebbp+/− mice (n = 3-5 mice; P = .058).
Crebbp+/− mice have decreased bone volume. (A) Representative histological sections of tibiae and femurs stained with H&E from 3- to 4-month-old wild-type (Wt) and Crebbp+/− mice (BX41 microscope; Olympus DP71 Digital Imaging System) at a magnification of 1.25×. (B) Representative radiographic images and (C) microCT 2D slices of tibiae from the same groups of mice. (D-G) MicroCT measurements in the proximal tibia for BV/TV (*P = .007) (D), trabecular number per cubic millimeter (*P = .003) (E), trabecular thickness in millimeters (*P = .044) and separation between trabeculae in millimeters (*P = .028) (F), and cortical bone thickness in millimeters (*P = .0007) (G). (D-G) Data represent means ± SEM (n = 3-5) from 3- to 4-month-old Wt and Crebbp+/− mice. (H) Representative images of CFU-Fs produced from Wt and Crebbp+/− BM and the average number ± SEM of CFU-Fs per 3 × 106 BM cells (n = 3). For each experiment, BM from 3 mice was combined (*P = .031). (I) Average number ± SEM of osteoclasts produced by 1 × 106 Wt and Crebbp+/− BM cells (n = 5; P = .031). (J) Number of osteoclasts per millimeter of bone surface in Wt and Crebbp+/− mice (n = 3-5 mice; P = .058).
Accompanying this marked reduction in bone volume, mesenchymal progenitor cells, early precursor cells of osteoblasts (measured as CFU-Fs33 ), were significantly decreased in Crebbp+/− mice compared with wild-type (Figure 5H). Crebbp+/− mice also showed a decrease in the total number of osteoblasts per tissue area, reflecting decreased bone (Table 2). Because bone homeostasis is maintained through balanced bone formation (osteoblasts) and bone resorption (osteoclasts), the bone phenotype of Crebbp+/− mice was further analyzed. Histomorphometry revealed that the number of osteoblasts per millimeter of bone surface in Crebbp+/− mice was similar to that of wild-type (Table 2). Moreover, double calcein labeling showed no significant difference in mineral apposition or bone formation rates in Crebbp+/− mice compared with wild-type (Table 2). In contrast, in vitro osteoclast assays showed a significant increase in osteoclast formation from Crebbp+/− BM cells compared with wild-type (Figure 5I), which was correlated with histomorphometric analysis revealing a 2-fold increase in the number of TRAP-positive multinucleated osteoclasts per millimeter of bone surface in Crebbp+/− bones (P = .058; Figure 5J). These findings suggest that increased osteoclastogenesis was the predominant cause of the decline in bone volume in 4-month-old Crebbp+/− mice.
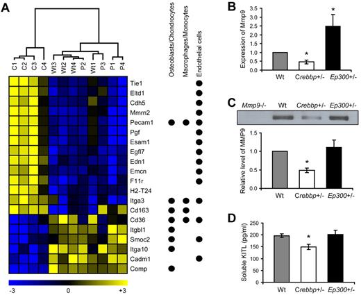
MMP9-mediated production of soluble KITL is reduced in the Crebbp+/− microenvironment
Because CREBBP is a transcriptional coactivator, we used gene-expression analysis to globally assess functional deficiencies in Crebbp+/− BM stroma cells at the molecular level. Ep300 encodes a protein that is highly similar in structure and function to CREBBP11 ; nevertheless, Ep300+/− mice suffer neither a loss of HSCs19 nor excessive microenvironment-induced myeloid differentiation (supplemental Figure 3A). Consistent with this, we found that when HSCs were cocultured on primary BM stroma cells from Crebbp+/−, Ep300+/−, or wild-type mice, the Crebbp+/− cocultures generated much lower CFC numbers than wild-type, whereas Ep300+/− cocultures were only slightly less supportive than wild-type (supplemental Figure 3B). Therefore, to identify expression changes specifically related to Crebbp heterozygosity, we focused on genes that showed significant differences in expression levels between Crebbp+/− and wild-type BM stroma, but also differences between Crebbp+/− and Ep300+/−. We identified 149 such genes, 20 of which encoded proteins either secreted by or expressed on the surface of stroma cells. Figure 6A shows the relative expression of these possible microenvironment mediators. Independent qRT-PCR analysis confirmed these microarray results (supplemental Figure 3C).
Reduced levels of MMP9 and soluble KITL in a Crebbp+/− microenvironment. (A) Heat map of genes that encode secreted and cell-surface molecules found to be significantly different between Crebbp+/− (C 1-4) and wild-type (Wt 1-4) BM stroma, but not between Ep300 (P 1-4) and wild-type stroma. Pearson correlation was used for the hierarchical clustering. Each column represents an independent BM stroma sample, and each row represents the gene indicated by its symbol on the right. Expression values were row normalized, and the color represents the relative expression levels as indicated by the scale below the heat map. The black circles on the far right indicate the stroma cell type in which the expression of the gene had been reported previously. (B) Relative Mmp9 expression levels in Wt, Crebbp+/−, and Ep300+/− BM stroma measured by qRT-PCR (n = 6). The values from Wt were set at 1 (*P < .05). (C) Representative Western blot showing MMP9 protein levels in equal volumes of supernatant of Wt, Crebbp+/−, and EP300+/− BM stroma cultures of similar cell density. The lower panel represents the quantification of 3 independent Western blot experiments. The value of MMP9 in the wild-type BM stroma supernatant was set at 1 (*P = .003). (D) Average concentration ± SEM of soluble KITL measured by ELISA in serum samples obtained from Wt, Crebbp+/−, and Ep300+/− mice (n = 14-17; *P = .002).
Reduced levels of MMP9 and soluble KITL in a Crebbp+/− microenvironment. (A) Heat map of genes that encode secreted and cell-surface molecules found to be significantly different between Crebbp+/− (C 1-4) and wild-type (Wt 1-4) BM stroma, but not between Ep300 (P 1-4) and wild-type stroma. Pearson correlation was used for the hierarchical clustering. Each column represents an independent BM stroma sample, and each row represents the gene indicated by its symbol on the right. Expression values were row normalized, and the color represents the relative expression levels as indicated by the scale below the heat map. The black circles on the far right indicate the stroma cell type in which the expression of the gene had been reported previously. (B) Relative Mmp9 expression levels in Wt, Crebbp+/−, and Ep300+/− BM stroma measured by qRT-PCR (n = 6). The values from Wt were set at 1 (*P < .05). (C) Representative Western blot showing MMP9 protein levels in equal volumes of supernatant of Wt, Crebbp+/−, and EP300+/− BM stroma cultures of similar cell density. The lower panel represents the quantification of 3 independent Western blot experiments. The value of MMP9 in the wild-type BM stroma supernatant was set at 1 (*P = .003). (D) Average concentration ± SEM of soluble KITL measured by ELISA in serum samples obtained from Wt, Crebbp+/−, and Ep300+/− mice (n = 14-17; *P = .002).
An important insight into the molecular mechanisms underlying the defects of the Crebbp+/− microenvironment comes from the finding that expression levels of Pgf, Edn1, and Comp are significantly different in Crebbp+/− BM stroma compared with control cells (Figure 6A and supplemental Figure 4C). All 3 genes are known to be regulated by CREBBP and/or EP300.34-36 The proteins encoded by these 3 genes interact with or affect the level of MMP9.37-39 This is of interest because MMP9 is an important HSC regulator,23 and its expression is dependent on CREBBP and EP300.22 Microarray analysis showed that Mmp9 expression was 2.6-fold lower in Crebbp+/− BM stroma compared with wild-type, but the difference was not statistically significant (false discovery rate = 0.268). However, using qRT-PCR, significant differences in Mmp9 mRNA levels were observed between wild-type, Crebbp+/−, and Ep300+/− stroma (Figure 6B). Moreover, Western blot analysis showed a reduction in MMP9 protein levels in the Crebbp+/− culture supernatants (Figure 6C). Interestingly, although Mmp9 mRNA was more abundant in Ep300+/− stroma, this was not reflected in the supernatant protein level, which was similar to wild-type (Figure 6B-C).
One mechanism through which MMP9 mediates its effects on HSCs is cleavage of membrane-bound KITL, which releases soluble KITL,23 a factor that has been shown to regulate HSCs both in vitro and in vivo.40 Concordant with reduced levels of MMP9, we observed lower levels of soluble KITL in the serum of Crebbp+/− mice compared with wild-type and Ep300+/− mice (Figure 6D). These results are consistent with a model in which the lower circulating KITL levels resulting from reduced MMP9 activity alter the balance of HSC fate decisions away from maintenance of primitive progenitor pools and toward myelopoiesis.
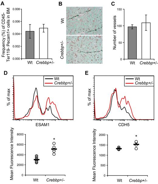
Altered expression of cell-surface molecules on Crebbp+/− endothelial cells
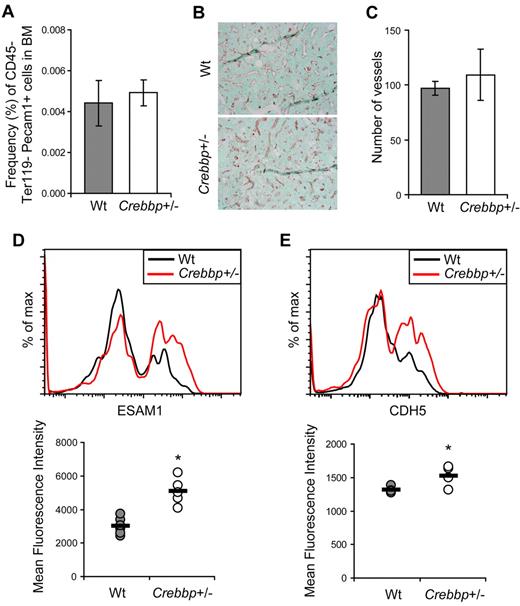
Interestingly, the majority of the genes shown in Figure 6A encode proteins that are expressed by endothelial cells, suggesting that the endothelial cell population in the microenvironment may also be affected by Crebbp heterozygosity. To investigate this possibility, we performed FACS analysis and immunohistochemistry on BM cells from Crebbp+/− and wild-type mice. FACS analysis showed that the relative size of the CD45−Ter119−Pecam-1+ endothelial cell population remained unchanged in Crebbp+/− mice compared with wild-type (Figure 7A). This result was confirmed by immunohistochemistry, which showed similar levels and patterns of vessels in both genotypes (Figure 7B-C). However, on closer examination of ESAM1 and CDH5, we found that a subset of Crebbp+/− CD45−Ter119−Pecam-1+ endothelial cells expressed higher levels of these proteins compared with wild-type (Figure 7D-E). These results indicate that the protein profile, but not the number of endothelial cells, had changed in Crebbp+/− mice.
Increased ESAM1 and CDH5 expression on a subset of Crebbp+/− endothelial cells. (A) Frequency of endothelial cells identified as CD45−Ter119−PECAM-1+ cells in the BM of wild-type (Wt) and Crebbp+/− mice (n ≥ 7). (B) Representative histological sections of PECAM-1–stained vessels (shown in brown) in the BM of Wt and Crebbp+/− mice (BX41 microscope; Olympus DP71 Digital Imaging System) at a magnification of 20×. (C) Data represent the average number of vessels ± SEM counted in the defined region 0.2 mm below the growth plate in the BM of Wt and Crebbp+/− mice (n = 3-5). (D) Representative FACS profile and mean fluorescence intensities of ESAM1 expression on CD45−Ter119−PECAM-1+ BM cells (n = 6; P = .0005). (E) Representative FACS profile and mean fluorescence intensities of CDH5 expression on CD45−Ter119−PECAM-1+ BM cells (n = 4; P = .042).
Increased ESAM1 and CDH5 expression on a subset of Crebbp+/− endothelial cells. (A) Frequency of endothelial cells identified as CD45−Ter119−PECAM-1+ cells in the BM of wild-type (Wt) and Crebbp+/− mice (n ≥ 7). (B) Representative histological sections of PECAM-1–stained vessels (shown in brown) in the BM of Wt and Crebbp+/− mice (BX41 microscope; Olympus DP71 Digital Imaging System) at a magnification of 20×. (C) Data represent the average number of vessels ± SEM counted in the defined region 0.2 mm below the growth plate in the BM of Wt and Crebbp+/− mice (n = 3-5). (D) Representative FACS profile and mean fluorescence intensities of ESAM1 expression on CD45−Ter119−PECAM-1+ BM cells (n = 6; P = .0005). (E) Representative FACS profile and mean fluorescence intensities of CDH5 expression on CD45−Ter119−PECAM-1+ BM cells (n = 4; P = .042).
Discussion
We have shown previously that the loss of a single copy of Crebbp causes cell-intrinsic defects leading to decreased HSC self-renewal, increased myelopoiesis, and a high incidence of leukemic transformation with age.19,21 In the present study, by transplanting wild-type BM cells into Crebbp+/− mice, we demonstrated that a full dose of Crebbp is also important for extrinsic HSC signaling critical for normal hematopoiesis. Although not sufficient to cause a full-blown MPD/leukemic transformation, reduced CREBBP levels in the BM microenvironment resulted in a MPD classified in mice as “myeloproliferation-nonreactive.”41 Although other studies have reported that null mutations in Mib1,7 Rarg,9 and Rb18 result in BM microenvironment–induced myeloproliferation, to our knowledge, this is the first report of haploinsufficiency in a gene in the microenvironment leading to an MPD-like phenotype. In the case of Rb1, it has been shown very elegantly that not only is the Rb1−/− microenvironment essential for MPD development, but that mutant myeloid cells are also required, because disease did not develop in the absence of either component.8 The fact that hematopoiesis in our Crebbp+/− transplantation model was almost entirely of wild-type origin precluded the direct assessment of the contribution of mutant myeloid cells to MPD development. It is possible, however, that even a small population of residual mutant myeloid cells could trigger significant changes in the microenvironment, and it will be important to address this issue in future experiments. More recently, the development of myelodysplasia was linked to a microenvironment that contained osteoprogenitors deficient for Dicer1.10 That study showed for the first time that dysfunction in a single microenvironment component can result in hematopoietic abnormalities.
The significant reduction in bone volume found in 4-month-old Crebbp+/− mice was predominantly caused by an increase in osteoclastogenesis. In the present study, we did not investigate the relationship between osteoclasts and HSCs. However, a recent study by Lymperi et al42 identified a potentially important role for osteoclasts in microenvironment-mediated HSC regulation. That study demonstrates that mice treated with bisphosphonate alendronate have a reduction in the number of osteoclasts that is correlated with a decrease in HSCs; however, a direct effect of the drug on the HSC compartment could not be excluded.
Bone formation was unperturbed in Crebbp+/− mice, but total osteoblast numbers were reduced, as were CFU-Fs, an indicator of mesenchymal progenitor cells. Because both cell types are important for microenvironment-mediated HSC regulation,1-3,6 a reduction in their numbers is likely to result in fewer HSC niches and therefore in a loss of HSCs. This premise is supported by our data showing that Crebbp heterozygosity in the microenvironment reduced its ability to maintain HSC numbers both in vitro and in vivo. The profound defects in lymphopoiesis that we observed may be related to this, because other studies have shown that B-cell abundance is also directly related to the number of osteoblasts.2,43
Although both the Rb1−/− and Rarg−/− mice show a reduction in trabecular bone and, concomitantly, a decrease in long-term repopulating HSCs, the loss of RB1 and RARG in the microenvironment alone does not affect the ability to maintain the HSC pool.8,44 In contrast, the Crebbp+/− microenvironment is defective in its ability to support HSCs. Indeed, in the present study, exposure of wild-type HSCs to Crebbp+/− stroma in primary transplanations not only led to a decline in HSC numbers, but also to a qualitative decline in HSC function, as evidenced by lower reconstitution levels in secondary wild-type transplantation recipients, suggesting that the quality of the HSC niches had been affected as well.
Previous studies have shown that CREBBP and its paralog, EP300, play distinct roles in hematopoiesis.19,21 Our results provide evidence that these 2 highly homologous proteins also act nonredundantly in microenvironment-mediated hematopoietic regulation. Using HeLa cells, Ma et al22 demonstrated the need for both CREBBP and EP300 at the Mmp9 promoter to regulate transcription: EP300 for the initiation of gene expression and CREBBP for its maintenance. We found herein that the expression level of Mmp9 in Crebbp+/− stroma cells was lower than normal, as was the abundance of MMP9 protein in stroma supernatants. In contrast, Ep300+/− stroma cells showed increased Mmp9 mRNA levels but normal MMP9 protein levels. One of the key mechanisms by which MMP9 regulates HSCs is by cleaving membrane-bound KITL to release it in a soluble form,23 which promotes HSC self-renewal in a dose-dependent manner.45 As expected from the decrease in MMP9 levels in Crebbp+/− stroma supernatants, plasma levels of KITL were also reduced in the present study, whereas the levels in Ep300+/− mice were similar to wild-type.
We also showed that Crebbp+/− BM endothelial cells expressed increased levels of CDH5 and ESAM1 on their cell surface. This suggests another mechanism by which CREBBP may contribute to microenvironmental regulation of hematopoiesis. CDH5 and ESAM1 form homophilic interactions and are also expressed on HSCs,46-49 suggesting that, like PECAM-1,50 another cell-surface marker expressed on both endothelial and hematopoietic cells, these molecules may be important for regulating HSC behavior.
In conclusion, half of the normal complement of CREBBP, but not EP300, in the BM microenvironment has a deleterious effect on hematopoiesis via multiple mechanisms, a reflection most likely of the myriad interactions in which this protein is involved. CREBBP deficiency leads to the development of excessive myelopoiesis, disrupts the proper architecture of the BM, and results in poor maintenance of HSC numbers and quality. In humans, the involvement of the BM microenvironment in hematopoietic diseases is currently a topic of intense debate. This study supports the notion that the microenvironment should be considered an important target for novel therapeutics in hematopoietic diseases.
The online version of this article contains a data supplement.
The publication costs of this article were defrayed in part by page charge payment. Therefore, and solely to indicate this fact, this article is hereby marked “advertisement” in accordance with 18 USC section 1734.
Acknowledgments
We thank Karla Moncada and Charles Thomas of the University of Texas Health Science Center Flow Cytometry Core (supported by National Cancer Institute Cancer Center Support Grant 2P30 CA054174-17) and Jennifer Rebeles of the GCCRI Shared Instrumentation Facility for assistance with FACS sorting and analysis, the GCCRI Laboratory Animal Resources for care of experimental mice, and Dr Thomas Prihoda for statistical analysis of the histomorphometric data.
This work was supported by funding from the GCCRI and from the National Institutes of Health (AR042306 to S.W).
National Institutes of Health
Authorship
Contribution: S.N.Z. designed and performed most of the experiments, interpreted the data, and wrote the manuscript; Q.Z., Z.C., T.Z., D.H., and R.W. performed and analyzed the experiments; S.L.A.-W. performed bone analysis and edited the manuscript; M.L. performed statistical analysis on the microarray data; A.V.K. and S.A.A advised on sorting purified cell populations and edited the manuscript; A.L.K. and D.M.L. provided critical reagents, contributed intellectually, and edited the manuscript; and V.I.R. supervised the study, helped with the data analysis, and helped to write the manuscript.
Conflict-of-interest disclosure: The authors declare no competing financial interests.
Correspondence: Vivienne I. Rebel, Greehey Children's Cancer Research Institute, 8403 Floyd Curl Dr, San Antonio, TX 78229; e-mail: rebel@uthscsa.edu.













