Abstract
Modulation of regulatory T cell (Treg) suppression has important implications for vaccine development, the effectiveness of tumor surveillance, and the emergence of autoimmunity. We have previously shown that the cytokine IL-21 can counteract Treg suppression. However, whether this reflects an effect of IL-21 on Treg, conventional T cells, or antigen-presenting cells is not known. Here we have used lymphocyte populations from IL-21R–deficient mice to pinpoint which cell type needs to be targeted by IL-21 for Treg suppression to be overcome. We show that IL-21 counteracts suppression by acting on conventional T cells and that this is associated with inhibition of IL-2 production. Despite the lack of IL-2, conventional T-cell responses proceed unimpaired because IL-21 can substitute for IL-2 as a T cell growth factor. However, IL-21 is unable to substitute for IL-2 in supporting the Treg compartment. Thus, IL-21 signaling in conventional T cells indirectly impacts Treg homeostasis by decreasing IL-2 availability. These data demonstrate that IL-21 and IL-2 can have overlapping roles in promoting conventional T-cell responses but play distinct roles in controlling Treg homeostasis and function. The data also suggest a new paradigm whereby cytokines can promote immunity by inhibiting IL-2.
Introduction
Although regulation is essential for homeostatic control of the immune system, it also presents a barrier to effective tumor surveillance. Professional immune regulation is orchestrated by T cells expressing the transcription factor Foxp3, which fixes a genetic program that imparts suppressive function. The majority of Foxp3-expressing regulatory T cells appear to arise in the thymus and represent, in the main, a remarkably stable population committed to providing life-long immune regulation.1 Regulatory T cells (Tregs) can call on a wide range of different mechanisms to exert suppressive activity, including pathways involving IL-10, TGF-β, and CTLA4.
In recent years, it has become apparent that the ability of Tregs to elicit effective suppression can be modified, not just by the ratio of suppressors to target cells, but also by the local cytokine environment. Multiple cytokines have reported to interfere with Treg suppression, including IL-6,2,3 TNF,3,4 IL-7,4,5 and IL-21.6,7 This raises the possibility that the way in which T cells differentiate may dictate the extent to which a given T-cell response may be regulated. Consistent with this notion, it has been shown that human Th17 clones are significantly less susceptible to Treg suppression than those exhibiting a Th1 or Th2 phenotype.8
Understanding the rules that govern professional immune regulation has important implications for our ability to alter the magnitude of immune responses therapeutically, for example, to augment antitumor immunity or diminish autoimmunity. In this study, we have focused on the cytokine IL-21, which we and others have previously shown can counteract Treg suppression in vitro and in vivo.6,7 We have explored the mechanism underlying the capacity of IL-21 to alter Treg suppression and have pinpointed which cell population needs to receive IL-21 signals to permit this effect. We find that IL-21 signaling to Tregs does not impair their suppressive capacity, but instead IL-21 signaling to conventional T cells is responsible for the abrogation of suppression. Our work reveals a novel feedback loop by which IL-21 impacts on Treg homeostasis by down-regulating IL-2 production from conventional T cells. Thus, in addition to inhibiting de novo Treg differentiation, an affect that has been well documented for IL-21,9-11 this cytokine also negatively regulates the homeostasis of natural Tregs.
Methods
Mice
DO11.10 TCR transgenic and BALB/c mice were purchased from The Jackson Laboratory. IL-21R−/− mice were provided by M.K. Rat insulin promoter (RIP)–mOVA mice on a BALB/c background expressing a membrane-bound form of OVA under the control of the RIP (from line 296-1B) were a gift from W. Heath (Walter and Eliza Hall Institute, Melbourne, Australia). DO11.10 mice and RIP-mOVA were crossed as previously described.12 Mice were housed at the University of Birmingham Biomedical Services Unit and used according to Home Office and institutional guidelines under Home Office Project License 40/3169.
Flow cytometric analysis
Cells were stained with mAb against Foxp3 (FJK-16s), CD25 (PC61; BD Biosciences), CD4 (LT34), CD3 (17A2), CD19 (1D3; BD Biosciences), Thy 1.1 (HIS51), Thy 1.2 (53-2.1), CD69 (H1.2F3; BD Biosciences), IL-21R (eBio4A9), IL-21 (mhalx21), IL-2 (JES6-5H4), IFN-γ (XMG1.2), IL-4 (11B11; BD Biosciences), IL-10 (JES5-16E3; BD Biosciences), and pSTAT5 (47; BD Biosciences). All antibodies were purchased from eBioscience unless otherwise indicated. For intracellular cytokine staining, cells were stimulated for 5 hours with phorbol myristate acetate and ionomycin in the presence of brefeldin A. For cytokine and Foxp3 staining, cells were fixed and permeabilized according to the manufacturer's instructions (eBioscience). For pSTAT5 staining, cells were fixed in 4% paraformaldehyde for 10 minutes and permeabilized with 100% ice-cold methanol for 30 minutes. IL-2 secretion was measured by capture assay (Miltenyi Biotec) according to the manufacturer's instructions. Statistics were performed using an unpaired 2-tailed t test with a 95% confidence interval.
In vitro suppression and proliferation assays
Magnetic separation (Miltenyi Biotec) was used to purify CD4+CD25− and CD4+CD25+ cells from lymph nodes of Thy 1.1+ or Thy 1.2+ mice. CFSE-labeled CD4+CD25− (2.5 × 104) cells were cultured with 0.8 μg/mL anti-CD3 and 5 × 104 CD19+ splenic B cells alone or in the presence of the indicated ratio of CD4+CD25+ cells. Where indicated, CD4+CD25+ cells were preincubated for 15 hours alone or in the presence of 20 ng/mL IL-2 (PeproTech). IL-21 (PeptroTech) was used at 100 ng/mL unless otherwise indicated. Values of 100 ng/mL IFN-γ (PeptroTech), 10 μg/mL anti–IFN-γ (XMG1.2; BD Biosciences), or 5 μg/mL anti–IL-2 (S4B6; BD Biosciences) were added where indicated. At day 3, wells were harvested and cell counts determined by flow cytometry. Bars show cell counts relative to the absolute number of Tconv in the absence of Treg or IL-21 (set as 100%).
Short-term cell cultures
A total of 2.5 × 104 CD4+CD25− cells from BALB/c lymph nodes were cultured with 5 × 104 CD19+ splenic B cells alone or with 0.8 μg/mL anti-CD3 in the presence of IL-21 where indicated. After 15 to 18 hours, wells were harvested and cells analyzed by flow cytometry.
Treg survival assays
Magnetic separation (Miltenyi Biotec) was used to purify CD4+CD25+ Tregs from BALB/c lymph node. Cells (2.5 × 104) were cultured alone or in the presence of either 20 ng/mL IL-2 (PeproTech) or 200 ng/mL IL-21. At day 3, wells were harvested and cell counts determined by flow cytometry.
Adoptive T-cell transfers
Magnetic separation (Miltenyi Biotec) was used to purify OVA-specific CD4+ T cells from Thy1.1+ DO11.10 TCR transgenic mice and OVA-specific CD4+CD25+ Tregs from Thy1.2+ DO11xRIP-mOVA mice. A total of 1 × 106 Thy1.1+CD4+DO11.10+ cells were injected intravenously into Thy1.2+ BALB/c recipients with or without 2.5 × 105 Thy1.2+CD4+CD25+ Tregs. Where indicated, Tregs were preincubated for 15 hours alone or in the presence of 20 ng/mL IL-2. The following day, recipients were immunized intraperitoneally with 200 μg OVA/Alum (both Sigma-Aldrich). Mice received daily intraperitoneal injections of 1 μg IL-21 (PeproTech) or PBS and were culled for analysis of splenocytes at day 5.
Results
IL-21 counteracts the ability of Treg to inhibit T-cell activation and proliferation
We and others have previously demonstrated that IL-21 is capable of counteracting Treg suppression in both mouse7 and human6 systems. Because our previous work used tritiated-thymidine incorporation (in which the readout can potentially reflect proliferation of any of the populations present), we established a flow cytometry-based assay in which expansion of congenically marked conventional T cells could be assessed independently of the Treg and antigen-presenting cell (APC) populations. CD4+CD25− T cells from Thy1.1+ donors were stimulated in the presence of APCs and Tregs from Thy1.2+ donors: as expected, increasing ratios of Tregs resulted in diminished numbers of Thy1.1+ conventional T cells at 72 hours (Figure 1A). Cell counts are expressed such that the absolute number of conventional T cells (Tconv) in the absence of Treg is shown as 100%. It is interesting to note that IL-21 did not appreciably augment the proliferation of CD4+CD25− T cells under these experimental conditions and that this contrasted starkly with its ability to promote CD8 T-cell proliferation (supplemental Figure 1, available on the Blood Web site; see the Supplemental Materials link at the top of the online article). Likewise, IL-21 did not appear to alter the frequency of CD4+CD25− T cells undergoing cell death (supplemental Figure 2). The addition of IL-21 was able to counteract the effects of Treg suppression in our coculture assay (Figure 1A). We confirmed that Tregs inhibited Tconv expression of activation markers (CD25 and CD69) and cell division (as assessed by CFSE dilution) and that IL-21 counteracted the effect of Tregs on these parameters (Figure 1B-C).
IL-21 counteracts the ability of Tregs to inhibit T-cell proliferation and activation marker expression. CFSE-labeled BALB/c.Thy1.1+ CD4+CD25− Tconv (2.5 × 104) were cultured with anti-CD3 and CD19+ B cells (5 × 104) with the indicated ratios of Thy1.2+CD4+CD25+ Tregs alone or in the presence of 100 ng/mL IL-21. At day 3, cells were analyzed by flow cytometry. The relative cell number of conventional T cells (A) and their expression profiles for CD25 and CD69 (B), and CFSE (C) are shown. The average Tconv cell number in the absence of cytokine or Tregs was 108 558 ± 19 694 and, with the addition of IL-21, was 109 311 ± 25 925. Data are representative of at least 5 independent experiments. *P < .05; **P < .01; ***P < .001.
IL-21 counteracts the ability of Tregs to inhibit T-cell proliferation and activation marker expression. CFSE-labeled BALB/c.Thy1.1+ CD4+CD25− Tconv (2.5 × 104) were cultured with anti-CD3 and CD19+ B cells (5 × 104) with the indicated ratios of Thy1.2+CD4+CD25+ Tregs alone or in the presence of 100 ng/mL IL-21. At day 3, cells were analyzed by flow cytometry. The relative cell number of conventional T cells (A) and their expression profiles for CD25 and CD69 (B), and CFSE (C) are shown. The average Tconv cell number in the absence of cytokine or Tregs was 108 558 ± 19 694 and, with the addition of IL-21, was 109 311 ± 25 925. Data are representative of at least 5 independent experiments. *P < .05; **P < .01; ***P < .001.
Conventional T cells are the major target for IL-21 during release from Treg-mediated suppression
To determine the cell type responsible for sensing IL-21, we first assessed the expression of IL-21 receptor (IL-21R) on each cell type present in our assay. Expression of IL-21R could be detected on Tconv and Tregs in addition to the APCs (B cells) used in our assays (Figure 2A). Thus, the ability of IL-21 to counteract Treg suppression could potentially reflect its actions on any of these 3 populations. To pinpoint the target of IL-21 in the release of Tconv from Treg suppression, we used lymphocyte populations purified from IL-21R–deficient mice. These animals have been reported to have normal proportions of lymphocytes, monocytes, and granulocytes but exhibit impaired immunity in response to infection with helminth parasites.13 When IL-21R was absent from Tregs or B cells alone, IL-21 retained the capacity to counteract Treg suppression, suggesting that these cell types were not essential targets of IL-21 (Figure 2B). However, if Tconv lacked the IL-21R, IL-21 was no longer capable of counteracting suppression, and the response was inhibited to the same level as when IL-21R was absent from all 3 populations (Figure 2B).
Conventional T cells are the major target for IL-21 during release from Treg-mediated suppression. (A) BALB/c lymph node Tconv (CD4+Foxp3−), Tregs (CD4+Foxp3+), and B cells (CD19+) were stained by flow cytometry for expression of IL-21R. (B) CD4+CD25− Tconv (2.5 × 104) were cultured with anti-CD3 and CD19+ B cells (5 × 104) with the indicated ratios of CD4+CD25+ Tregs in the presence of IL-21. Cell populations were deficient for the IL-21R as indicated. Tconv cell count at day 3 is shown. The average Tconv cell number in the absence of Tregs was 78 190 ± 2095. (C) IL-21R−/−CD4+CD25− Tconv (2.5 × 104) were cultured with anti-CD3 and IL-21R−/−CD19+ B cells (5 × 104) with the indicated ratios of IL-21R+/+CD4+CD25+ Tregs alone or in the presence of IL-21. Relative Tconv cell count at day 3 is shown. The average Tconv cell number in the absence of cytokine or Treg was 149 504 ± 9868. Data are representative of at least 3 independent experiments. *P < .05. **P < .01. ns indicates not significant.
Conventional T cells are the major target for IL-21 during release from Treg-mediated suppression. (A) BALB/c lymph node Tconv (CD4+Foxp3−), Tregs (CD4+Foxp3+), and B cells (CD19+) were stained by flow cytometry for expression of IL-21R. (B) CD4+CD25− Tconv (2.5 × 104) were cultured with anti-CD3 and CD19+ B cells (5 × 104) with the indicated ratios of CD4+CD25+ Tregs in the presence of IL-21. Cell populations were deficient for the IL-21R as indicated. Tconv cell count at day 3 is shown. The average Tconv cell number in the absence of Tregs was 78 190 ± 2095. (C) IL-21R−/−CD4+CD25− Tconv (2.5 × 104) were cultured with anti-CD3 and IL-21R−/−CD19+ B cells (5 × 104) with the indicated ratios of IL-21R+/+CD4+CD25+ Tregs alone or in the presence of IL-21. Relative Tconv cell count at day 3 is shown. The average Tconv cell number in the absence of cytokine or Treg was 149 504 ± 9868. Data are representative of at least 3 independent experiments. *P < .05. **P < .01. ns indicates not significant.
These data indicated that IL-21 signals to conventional T cells alone were sufficient to permit IL-21 to counteract Treg suppression. As further confirmation that IL-21 was not impairing suppression by acting on Treg, we directly tested the effects of IL-21 on Treg function. Suppression assays were established in which only Treg expressed the IL-21R, and the ability of IL-21 to alter suppression was assessed. We found no evidence that IL-21 signaling to Treg impaired suppressive potential; indeed, if anything, exposure to IL-21 marginally enhanced Treg-suppressive capacity (Figure 2C). Collectively, these data establish that the ability of IL-21 to counteract Treg suppression reflects a direct effect of IL-21 on conventional T cells and is not mediated by IL-21 acting on Tregs to impair regulatory function.
IL-21 does not counteract suppression by up-regulating CD28 or by antagonizing Foxp3 induction
We next sought to investigate how IL-21 influenced Tconv responses to alter susceptibility to Treg suppression. It has been reported that IL-21 can positively regulate CD28 expression on CD8+ T cells.14 Because CD28 signaling in conventional T cells is known to confer resistance to Treg suppression,15 we assessed whether up-regulation of CD28 on CD4 T cells might represent a mechanism for IL-21 to overcome Treg suppression. However, IL-21 did not alter expression levels of CD28 on CD4+ T cells (Figure 3A), rendering this scenario unlikely. We also performed a broader screen of Tconv surface markers; however, this revealed no changes, or only minor changes, in expression levels on exposure to IL-21 (Figure 3A).
Effect of IL-21 on Tconv surface marker expression and Foxp3 induction. (A) BALB/c CD4+CD25− Tconv (2.5 × 104) and CD19+ B cells (5 × 104) were cultured alone, with anti-CD3, with IL-21, or with both for 15 to 18 hours. Surface marker expression on gated Tconv is shown. (B) BALB/c Thy1.1+CD4+CD25− T conv (2.5 × 104) were cultured with anti-CD3, CD19+ B cells (5 × 104), and Thy1.2+CD4+CD25+ Tregs (2.5 × 104) alone or in the presence of IL-21. Three days later, Foxp3 expression by Thy1.1+CD4+ cells and Thy1.2+CD4+ cells was determined. There was negligible Foxp3 induction in Tconv (Foxp3 expression in gated Tregs is shown as a positive control). Data are representative of at least 3 independent experiments.
Effect of IL-21 on Tconv surface marker expression and Foxp3 induction. (A) BALB/c CD4+CD25− Tconv (2.5 × 104) and CD19+ B cells (5 × 104) were cultured alone, with anti-CD3, with IL-21, or with both for 15 to 18 hours. Surface marker expression on gated Tconv is shown. (B) BALB/c Thy1.1+CD4+CD25− T conv (2.5 × 104) were cultured with anti-CD3, CD19+ B cells (5 × 104), and Thy1.2+CD4+CD25+ Tregs (2.5 × 104) alone or in the presence of IL-21. Three days later, Foxp3 expression by Thy1.1+CD4+ cells and Thy1.2+CD4+ cells was determined. There was negligible Foxp3 induction in Tconv (Foxp3 expression in gated Tregs is shown as a positive control). Data are representative of at least 3 independent experiments.
It is well established that IL-21 can inhibit induction of the transcription factor Foxp3 in conventional T cells.9-11 We therefore considered the possibility that some Tconv up-regulated Foxp3 during the course of our assays and that provision of exogenous IL-21 prevented this; preventing Foxp3 induction would result in increased proliferation, giving the impression of decreased Treg suppression. However, when we stained the congenically marked (Thy1.1+) Tconv for Foxp3 expression at the end of our 72-hour assays, the data did not support this idea. Very few conventional T cells up-regulated Foxp3 during the course of the assay, and the addition of IL-21 had negligible impact (Figure 3B). Thus, the ability of IL-21 to counteract Treg suppression could not be explained by its ability to antagonize Foxp3 induction.
IL-21 alters conventional T-cell cytokine production
To further probe the effects of IL-21 on the conventional T-cell phenotype, we next addressed whether IL-21 altered Tconv cytokine production. IL-21 is known to enhance IL-17 production in certain settings,9,10,16,17 and Th17 cells (and Th17/Th1 cells) have been reported to exhibit resistance to Treg suppression.8 It was therefore possible that the resistance to Treg suppression seen in our assays reflected the ability of IL-21 to drive Th17 differentiation. However, very few Tconv produced IL-17 in our assays, regardless of IL-21 provision (data not shown), probably reflecting insufficient TGF-β availability. Analysis of a panel of cytokines revealed that IL-21 significantly inhibited production of IL-2 and IFN-γ in our cultures (Figure 4A). Little IL-4 was detected under any conditions. IL-10 and IL-21 itself were also measured because IL-21 can promote production of both of these cytokines in certain settings18,19 ; however, few cells producing either cytokine were detected in our assays (Figure 4A). Thus, the major effect of IL-21 on cytokine production under these conditions was to reduce IFN-γ and IL-2 (representative flow cytometric data shown in Figure 4B). The ability of IL-21 to inhibit IFN-γ production has been reported previously,13,20,21 and some studies indicate that IFN-γ facilitates Treg-mediated immunosuppression.22 We therefore wished to test whether the ability of IL-21 to inhibit IFN-γ was important to its ability to counteract Treg suppression. To this end, we added IFN-γ, or blocking anti–IFN-γ antibody, into our assay to assess whether altering the availability of IFN-γ could modulate Treg suppression. However, provision of exogenous IFN-γ did not increase Treg suppression, and IFN-γ blockade failed to significantly counteract suppression (Figure 4C). Furthermore, the ability of IL-21 to counteract suppression was maintained even in the presence of exogenously provided IFN-γ (Figure 4C). Thus, the modulation of IFN-γ production by IL-21 did not appear to mediate the effects of IL-21 on suppression.
IL-21 suppresses IL-2 and IFN-γ production by conventional T cells. BALB/c CD4+CD25− Tconv (2.5 × 104) were cultured with anti-CD3 and CD19+ B cells (5 × 104) alone or in the presence of IL-21. Intracellular cytokine staining was performed at day 3. The proportion of T cells expressing the indicated cytokine (A), and representative contour plots for IL-2 and IFN-γ expression (B) are shown. (C) BALB/c CD4+CD25− Tconv (2.5 × 104) were cultured with anti-CD3 and CD19+ B cells (5 × 104) with the indicated ratios of CD4+CD25+ Tregs alone or in the presence of either anti–IFN-γ antibody or IFN-γ. IL-21 was added where indicated. Relative Tconv cell counts at day 3 are shown. The average Tconv cell number in the absence of cytokine, blocking antibody, or Tregs was 91 011 ± 5998. Data are representative of at least 3 independent experiments. **P < .01; ***P < .001.
IL-21 suppresses IL-2 and IFN-γ production by conventional T cells. BALB/c CD4+CD25− Tconv (2.5 × 104) were cultured with anti-CD3 and CD19+ B cells (5 × 104) alone or in the presence of IL-21. Intracellular cytokine staining was performed at day 3. The proportion of T cells expressing the indicated cytokine (A), and representative contour plots for IL-2 and IFN-γ expression (B) are shown. (C) BALB/c CD4+CD25− Tconv (2.5 × 104) were cultured with anti-CD3 and CD19+ B cells (5 × 104) with the indicated ratios of CD4+CD25+ Tregs alone or in the presence of either anti–IFN-γ antibody or IFN-γ. IL-21 was added where indicated. Relative Tconv cell counts at day 3 are shown. The average Tconv cell number in the absence of cytokine, blocking antibody, or Tregs was 91 011 ± 5998. Data are representative of at least 3 independent experiments. **P < .01; ***P < .001.
IL-21 can substitute for IL-2 in conventional but not regulatory T cells
We next focused our attention on the ability of IL-21 to down-regulate IL-2. IL-2 is known to influence both the Tconv and Treg compartments, being a growth factor for the former and a critical survival factor for the latter. We first assessed to what extent the proliferation of conventional T cells in our assays was dependent on IL-2. Although IL-2 serves as a growth factor for T cells, other cytokines can compensate for its absence in certain settings. In our assays, we found that Tconv expansion was highly dependent on IL-2 because blockade of IL-2 virtually abrogated the response (Figure 5A). However, we also found that exogenously provided IL-21 could compensate for a lack of IL-2; accordingly, IL-21 restored proliferation in the presence of IL-2 blockade (Figure 5A). This demonstrated that IL-21 is able to substitute for IL-2 as a growth factor for conventional T cells.
IL-21 can substitute for IL-2 in conventional, but not regulatory, T cells. (A) BALB/c CD4+CD25− Tconv (2.5 × 104) were cultured with anti-CD3 and 5 × 104 CD19+ B cells alone, with anti–IL-2 antibody, or with both anti–IL-2 Ab and 200 ng/mL IL-21. Relative Tconv cell counts are shown at day 3. The average Tconv cell number in the absence of cytokine or Tregs was 94 497 ± 8704. (B) BALB/c CD4+CD25+ Tregs (2.5 × 104) were cultured alone or in the presence of either 20 ng/mL IL-2 or 200 ng/mL IL-21. Representative staining for Foxp3 and CD25 and relative cell counts are shown at day 3. Data are representative of at least 3 independent experiments. **P < .01; ***P < .001. ns indicates not significant.
IL-21 can substitute for IL-2 in conventional, but not regulatory, T cells. (A) BALB/c CD4+CD25− Tconv (2.5 × 104) were cultured with anti-CD3 and 5 × 104 CD19+ B cells alone, with anti–IL-2 antibody, or with both anti–IL-2 Ab and 200 ng/mL IL-21. Relative Tconv cell counts are shown at day 3. The average Tconv cell number in the absence of cytokine or Tregs was 94 497 ± 8704. (B) BALB/c CD4+CD25+ Tregs (2.5 × 104) were cultured alone or in the presence of either 20 ng/mL IL-2 or 200 ng/mL IL-21. Representative staining for Foxp3 and CD25 and relative cell counts are shown at day 3. Data are representative of at least 3 independent experiments. **P < .01; ***P < .001. ns indicates not significant.
We next tested whether IL-21 could substitute for IL-2 in maintaining the Treg population. Purified Tregs were incubated for 3 days in medium supplemented with IL-2, IL-21, or no cytokine. In the absence of cytokine supplementation, the majority of cells failed to maintain Foxp3 and CD25 expression (Figure 5B top panel) and cell recovery was poor (Figure 5B bottom panel). As predicted, provision of IL-2 permitted Foxp3 and CD25 levels to be maintained and enhanced cell recovery. However, IL-21 was clearly unable to substitute for IL-2 in the maintenance of the Treg population (Figure 5B). Collectively, these data indicated that IL-21 could substitute for IL-2 for supporting Tconv proliferation but failed to substitute for IL-2 in the maintenance of the Treg compartment.
IL-21 indirectly affects Treg homeostasis
On the basis of our findings thus far, we hypothesized that the ability of IL-21 to deprive Tregs of IL-2 could be a contributing factor in counteracting Treg suppression. To further investigate this possibility, we first confirmed that the amount of secreted IL-2 (rather than just the amount of intracellular IL-2) was reduced by IL-21. The addition of IL-21 clearly decreased the amount of IL-2 elicited from Tconv in an IL-2 secretion assay (Figure 6A). We next confirmed that IL-21 acted directly on Tconv to down-regulate IL-2, by showing that in settings where Tconv were IL-21R deficient (but the APCs still expressed IL-21R), IL-2 production was not reduced by IL-21 (Figure 6B). Thus, the effects of IL-21 on suppression (Figure 2B) and the effects of IL-21 on IL-2 production were both mediated by the conventional T-cell population. These data are consistent with the notion that IL-21 could induce IL-2 deprivation in the Treg population, by reducing conventional T-cell IL-2 production. The mechanism of IL-21–mediated IL-2 down-regulation remains to be elucidated, but preliminary data suggest the involvement of a STAT3-dependent pathway (supplemental Figure 3).
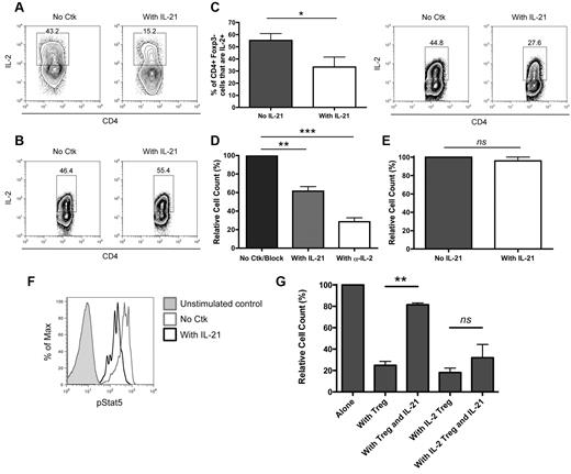
IL-21 indirectly affects Treg homeostasis. (A) BALB/c CD4+CD25− Tconv (2.5 × 104) were cultured with anti-CD3 and CD19+ B cells (5 × 104) alone or in the presence of IL-21. Plots show secreted IL-2 levels for gated CD4+Foxp3− cells at day 3. (B) IL-21R–deficient CD4+CD25− Tconv were cultured with anti-CD3 and CD19+ B cells. Plots show intracellular IL-2 staining at day 3 for gated CD4+Foxp3− cells. (C) BALB/c CD4+CD25− Tconv (2.5 × 104) were cultured with anti-CD3, CD19+ B cells (5 × 104), and CD4+CD25+ Tregs (1.25 × 104) alone or in the presence of IL-21. The percentage of CD4+Foxp3− cells staining for intracellular IL-2 at day 3, and representative contour plots, are shown. (D) BALB/c CD4+CD25− Tconv (2.5 × 104) were cultured with anti-CD3, CD19+ B cells (5 × 104), and CD4+CD25+ Tregs (1.25 × 104) alone or in the presence of either IL-21 or anti–IL-2 Ab. The relative number of CD4+Foxp3+ Tregs is shown at day 3. (E) BALB/c IL-21R−/−CD4+CD25− Tconv (2.5 × 104) were cultured with anti-CD3, CD19+ B cells (5 × 104), and IL-21R+/+CD4+CD25+ Tregs (1.25 × 104) in the presence or absence of IL-21. The relative number of CD4+Foxp3+ Tregs is shown at day 3. (F) CD4+CD25− Tconv (2.5 × 104) were cultured with anti-CD3, CD19+ B cells (5 × 104) and CD4+CD25+ Tregs (1.25 × 104) alone or in the presence of IL-21. Histograms represent pSTAT5 staining for gated CD4+Foxp3+ cells at day 3 in the presence or absence of IL-21 compared with levels in unstimulated control T cells. (G) CD4+CD25− Tconv (2.5 × 104) were cultured with anti-CD3 and CD19+ B cells (5 × 104) alone or with CD4+CD25+ Tregs (2.5 × 104) in the presence of IL-21 where indicated. Tregs were preincubated alone or with 20 ng/mL IL-2. At day 3, cells were analyzed by flow cytometry, and the relative Tconv cell count is shown. The average Tconv cell number in the absence of cytokine or Treg was 111 995 ± 22 306. Data are representative of at least 3 independent experiments. *P < .05; **P < .01. ***P < .001. ns indicates not significant.
IL-21 indirectly affects Treg homeostasis. (A) BALB/c CD4+CD25− Tconv (2.5 × 104) were cultured with anti-CD3 and CD19+ B cells (5 × 104) alone or in the presence of IL-21. Plots show secreted IL-2 levels for gated CD4+Foxp3− cells at day 3. (B) IL-21R–deficient CD4+CD25− Tconv were cultured with anti-CD3 and CD19+ B cells. Plots show intracellular IL-2 staining at day 3 for gated CD4+Foxp3− cells. (C) BALB/c CD4+CD25− Tconv (2.5 × 104) were cultured with anti-CD3, CD19+ B cells (5 × 104), and CD4+CD25+ Tregs (1.25 × 104) alone or in the presence of IL-21. The percentage of CD4+Foxp3− cells staining for intracellular IL-2 at day 3, and representative contour plots, are shown. (D) BALB/c CD4+CD25− Tconv (2.5 × 104) were cultured with anti-CD3, CD19+ B cells (5 × 104), and CD4+CD25+ Tregs (1.25 × 104) alone or in the presence of either IL-21 or anti–IL-2 Ab. The relative number of CD4+Foxp3+ Tregs is shown at day 3. (E) BALB/c IL-21R−/−CD4+CD25− Tconv (2.5 × 104) were cultured with anti-CD3, CD19+ B cells (5 × 104), and IL-21R+/+CD4+CD25+ Tregs (1.25 × 104) in the presence or absence of IL-21. The relative number of CD4+Foxp3+ Tregs is shown at day 3. (F) CD4+CD25− Tconv (2.5 × 104) were cultured with anti-CD3, CD19+ B cells (5 × 104) and CD4+CD25+ Tregs (1.25 × 104) alone or in the presence of IL-21. Histograms represent pSTAT5 staining for gated CD4+Foxp3+ cells at day 3 in the presence or absence of IL-21 compared with levels in unstimulated control T cells. (G) CD4+CD25− Tconv (2.5 × 104) were cultured with anti-CD3 and CD19+ B cells (5 × 104) alone or with CD4+CD25+ Tregs (2.5 × 104) in the presence of IL-21 where indicated. Tregs were preincubated alone or with 20 ng/mL IL-2. At day 3, cells were analyzed by flow cytometry, and the relative Tconv cell count is shown. The average Tconv cell number in the absence of cytokine or Treg was 111 995 ± 22 306. Data are representative of at least 3 independent experiments. *P < .05; **P < .01. ***P < .001. ns indicates not significant.
We next tested whether the down-regulation of IL-2 by IL-21 could still be observed in assays in which Tregs were included. At Treg/Tconv ratios of 1:1, the Tconv response was almost completely inhibited, with very little of any cytokine produced (not shown). However, we noted that lower doses of Tregs permitted Tconv IL-2 production (even though IFN-γ production [not shown] and conventional T-cell proliferation [Figure 1A] were suppressed). This provided an ideal setting to assess the effect of IL-21 on Tconv IL-2 production in the presence of Tregs. Results of this experiment showed that Tconv production of IL-2 was clearly reduced in wells where IL-21 was included (Figure 6C).
To explore the effect of IL-21–mediated IL-2 down-regulation on Treg homeostasis, we assessed the absolute number of Treg in our coculture assays in the presence or absence of IL-21. In the presence of IL-21, the absolute number of Tregs was significantly reduced (Figure 6D). As expected, total IL-2 blockade using antibodies led to an even greater reduction in Treg counts (Figure 6D). Importantly, the effect of IL-21 on Treg numbers was abrogated if the conventional T cells derived from IL-21R−/− mice (Figure 6E), emphasizing that IL-21 was controlling Treg numbers by acting on the Tconv population. Although Tconv were the direct targets of the IL-21 effects, we noted that IL-21 treatment of cocultures led to a decrease in phospho-STAT5 staining in the Treg population (Figure 6F). Consistent with the notion that IL-21 was impairing Treg homeostasis by IL-2 deprivation, preincubation of Treg with IL-2 abrogated the ability of IL-21 to counteract suppression (Figure 6G).
Finally, we performed experiments to test whether our in vitro findings could be recapitulated in vivo. OVA-specific DO11.10 Thy.1.1+ CD4 T cells were adoptively transferred into BALB/c recipients and activated by intraperitoneal immunization with alum-precipitated OVA. Recipient mice received daily intraperitoneal injections of IL-21 or vehicle control. Five days later, IL-2–secretion assays were performed on splenic CD4+Thy1.1+ T cells. Antigen-specific T cells isolated from mice that had received IL-21 showed significantly lower levels of secreted IL-2 (Figure 7A). We next exploited our previous finding that OVA-specific TCR transgenic Tregs can be isolated from DO11 x rip-mOVA mice.12 We used in vivo cotransfer experiments to show that OVA-specific Tregs suppressed the response of Thy1.1+ DO11.10 T cells to immunization. Importantly, intraperitoneal provision of IL-21 inhibited Treg suppression in the cotransfer model (Figure 7B). Furthermore, if the antigen-specific Tregs were preincubated with IL-2, IL-21 was no longer able to counteract suppression (Figure 7B). Collectively, these data indicate that the presence of IL-21 can impact on immune regulation by acting on Tconv to alter IL-2 availability, thereby modulating Treg homeostasis.
IL-21 down-regulates IL-2 and counteracts Treg suppression in vivo. (A) Thy1.1+ CD4+ DO11.10 T cells (1 × 106) were adoptively transferred into Thy1.2+ BALB/c recipients. Mice were immunized with OVA/alum intraperitoneally on day 1 and received daily intraperitoneal injections of IL-21 (1 μg) or vehicle control (PBS). Plots represent secreted IL-2, and graph represents collated IL-2 mean fluorescence intensity for Thy1.1+CD4+ T cells harvested from the spleen at day 5. (B) Thy1.1+ CD4+ DO11.10 T cells (1 × 106) were adoptively transferred into Thy1.2+ BALB/c recipients alone or with Thy1.2+CD4+CD25+ DO11.10 Tregs (2.5 × 105). Treg populations were preincubated alone or with 20 ng/mL IL-2 as indicated. Mice were immunized with OVA/alum intraperitoneally on day 1 and received daily intraperitoneal injections of IL-21 (1 μg) or vehicle control. At day 5, absolute numbers of Thy1.1+CD4+DO11.10+ cells in the spleen were determined by flow cytometry. Data are representative of at least 2 independent experiments. *P < .05. ns indicates not significant.
IL-21 down-regulates IL-2 and counteracts Treg suppression in vivo. (A) Thy1.1+ CD4+ DO11.10 T cells (1 × 106) were adoptively transferred into Thy1.2+ BALB/c recipients. Mice were immunized with OVA/alum intraperitoneally on day 1 and received daily intraperitoneal injections of IL-21 (1 μg) or vehicle control (PBS). Plots represent secreted IL-2, and graph represents collated IL-2 mean fluorescence intensity for Thy1.1+CD4+ T cells harvested from the spleen at day 5. (B) Thy1.1+ CD4+ DO11.10 T cells (1 × 106) were adoptively transferred into Thy1.2+ BALB/c recipients alone or with Thy1.2+CD4+CD25+ DO11.10 Tregs (2.5 × 105). Treg populations were preincubated alone or with 20 ng/mL IL-2 as indicated. Mice were immunized with OVA/alum intraperitoneally on day 1 and received daily intraperitoneal injections of IL-21 (1 μg) or vehicle control. At day 5, absolute numbers of Thy1.1+CD4+DO11.10+ cells in the spleen were determined by flow cytometry. Data are representative of at least 2 independent experiments. *P < .05. ns indicates not significant.
Discussion
Immune homeostasis is known to be maintained by an intricate balance of feedback loops. In this study, we show that IL-21 can down-regulate IL-2 and that this can have important consequences for Treg homeostasis and immunoregulation.
The overriding importance of IL-2 in peripheral Treg homeostasis has become apparent over the last few years.23,24 The predominant role of T-helper cell-derived IL-2 in a tumor model was shown to be in Treg maintenance,25 and recent data even suggest that the initial wave of IL-2 production during a T-cell response in vivo serves primarily to activate the Treg population.26 The importance of IL-2 in Treg biology is now so widely recognized that IL-2 is being used therapeutically to promote immune regulation in vivo.27 Thus, a decade on, we have moved from administering IL-2 to promote immunity to using the same cytokine to promote regulation.
At face value, the down-regulation of IL-2 by IL-21 might also be expected to impair conventional T-cell responses. However, our data reveal that IL-21 can substitute for IL-2 as a T-cell growth factor (Figure 5A). This finding underscores the idea that IL-2 is not the only cytokine that can support conventional T-cell homeostasis, a fact well illustrated by the lymphoproliferation and autoimmunity seen in mice where IL-2 signaling is interrupted by blockade28 or genetic deficiency.29,30 In stark contrast, there appears to be relatively little functional redundancy in the maintenance of the peripheral Treg compartment, with IL-2 being the critical cytokine in this regard.23,24 Our finding that IL-21 cannot substitute for IL-2 in supporting Treg homeostasis (Figure 5B) is consistent with previous observations that IL-21 is unable to substitute for IL-2 in driving Treg proliferation.31-33 The significance of this lack of redundancy is that cytokines that alter IL-2 availability probably have a marked impact on Treg homeostasis. In this respect, it has recently been shown that IL-27 can negatively regulate the Treg population by down-regulating Tconv IL-2 production.34
The size of the niche occupied by Tregs appears to be set by the Tconv population, with IL-2 playing a central role. This was elegantly demonstrated by experiments in which the conventional T-cell pool was diluted to differing degrees with IL-2–deficient cells; the size of the Treg compartment was directly related to the number of IL-2–producing T cells, allowing regulation to be directly “indexed” to the size of the conventional T-cell response.35 Interestingly, it has been shown that there are inherent restrictions on the proportion of activated T cells that produce IL-2.36 The latter report from the Weaver laboratory showed that after stimulation only a fraction of activated T cells produced IL-2, and remarkably the frequency of IL-2 producers was relatively unaffected by provision of nonlimiting antigen or APC numbers. These data suggest the existence of a T cell-intrinsic mechanism to restrict IL-2 production within a clonal population. It is tempting to speculate that such a mechanism could serve to prevent excessive regulation, by setting a defined threshold against which Treg suppression would be “indexed.”
Whether provision of IL-2 directly contributes to Treg suppressive function has proved challenging to address, partly because of the difficulty in dissociating effects of IL-2 on survival versus function. Work from the Rudensky group showed that Tregs from IL-2–deficient or CD25-deficient mice could elicit suppressive function in vitro, although a role for IL-2 in maintaining Foxp3 expression was identified.24 On the other hand, it has been shown that wild-type Tregs deprived of IL-2 signals failed to exhibit suppressive function in vitro, with IL-4 being able to compensate for lack of IL-2 in this regard.37 In a separate approach, de la Rosa et al used murine Treg to suppress human Tconv, permitting selective blockade of IL-2 signaling in the Treg population (with antibodies directed against murine IL-2Rα and IL-2Rβ).38 Tregs that were unable to receive IL-2 signals were unable to elicit suppressive function in this study. Consistent with a role for IL-2 in Treg function, administration of anti-CD25 antibodies that blocked, rather than depleting, resulted in the functional inactivation of the Treg population,39 and CD25-deficient Tregs were shown to exhibit reduced suppression in vivo, even when present at high frequencies.25 Perhaps the most direct attempt to separate the effects of IL-2 on Treg survival versus function is the work by Barron et al in which CD25−/− or IL-2−/− mice were bred with Bim−/− animals, thereby interrupting the apoptosis pathway arising from cytokine deprivation.40 This approach allows for the generation of Tregs that are unable to manifest the effects of IL-2 deprivation on cellular survival. Interestingly, Bim−/− CD25−/− Tregs (purified on the basis of Foxp3-gfp expression) were 2- to 4-fold less suppressive than their wild-type counterparts in vitro, and were unable to prevent autoimmunity in vivo. These data provide further support for the notion that IL-2 directly promotes Treg function, as well as regulating Treg homeostasis. Consistent with this finding, short-term exposure to IL-2 could be demonstrated to enhance Treg function in vivo, even in settings where Treg numbers were not increased,41 indicative of augmented function on a per cell basis.
The high constitutive expression of IL-2Rα (CD25) by Treg means that they are well placed to compete with Tconv for IL-2; indeed, the ability of Treg to establish an environment of local IL-2 deprivation can contribute to their immunoregulatory function.42 As such, the balance between immunity and regulation is influenced by what has been termed the IL-2 “tug-of-war” between Treg and Tconv, with parameters such as the ability of IL-2 to up-regulate IL-2Rα expression and the physical proximity of Treg and Tconv assuming critical importance in determining the outcome.41,43 IL-2 is required for Tconv IL-2Rα up-regulation, endowing them with the potential to compete efficiently for this cytokine. Thus, Tregs inflict a “double-hit” on Tconv by depleting IL-2 and simultaneously inhibiting Tconv IL-2Rα induction.41 Of note, we show that, in the presence of IL-21, Tconv are able to express IL-2Rα even when cocultured with Tregs (Figure 1B). Thus, in our IL-21 supplementation experiments, as Tregs become starved of IL-2 and their numbers decline, expression of IL-2Rα by Tconv is permitted. This effectively inflicts a “double-hit,” but this time on the Treg population, by decreasing IL-2 availability and increasing the capacity of Tconv to compete for it.
The ability to tune up or tune down the immune response remains the core objective of immunologic research. However, the intricate feedback loops that exist between conventional and regulatory T-cell populations complicate pharmaceutical intervention. We have previously noted that γc-cytokines appear to be particularly effective at counteracting Treg suppression,44 and it is curious that this same family are widely used to augment tumor rejection.45,46 An important factor in their selection to promote antitumor immunity has been their inability to support Treg homeostasis. Thus, although IL-7 clearly promotes CD4 T-cell homeostasis, it leaves the Treg population relatively unsupported, as demonstrated by the decrease in proportion of Foxp3+ T cells after the administration of IL-7 to patients with metastatic melanoma.47 In contrast, treatment of melanoma patients or renal cancer patients with IL-2 significantly increased the proportion of Foxp3+ T cells, and these cells had strong suppressive capacity in vitro.48 We propose that the balance between “homeostatic” γc-cytokines (eg, IL-21, IL-7) and IL-2 has profound implications for whether a given T-cell response simultaneously elicits an appropriate program of immune regulation. In this regard, it has been shown that a disruption in the IL-7/IL-2 ratio after islet transplant under the cover of rapamycin was associated with T-cell dysregulation,49 and elevations of serum IL-21 are predictive of future T cell–dependent pathogenicity after lymphocyte depletion with Campath-1H.50
Understanding how different cytokines dictate the size of conventional and regulatory T-cell populations has important therapeutic implications. For example, the demonstration that IL-15 could substitute for IL-2 in CD8 cells, but not Tregs, led to the finding that IL-2 blockade in concert with IL-15 administration could enhance tumor immunotherapy in a mouse model.25 Our work suggests the possible benefit of combining IL-21 and IL-2 blockade in a similar manner to promote CD4 responses. Because CD8 T cells also proliferate robustly to IL-21, it may potentially be possible to boost homeostasis of both CD4 and CD8 cell compartments using this approach.
The online version of this article contains a data supplement.
The publication costs of this article were defrayed in part by page charge payment. Therefore, and solely to indicate this fact, this article is hereby marked “advertisement” in accordance with 18 USC section 1734.
Acknowledgments
This work was supported by an Medical Research Council (MRC) Non-Clinical Senior Fellowship held by L.S.K.W. K.A. was supported by the MRC. J.L.C. and C.M. were supported by the Wellcome Trust (project grant to L.S.K.W.). L.W. was supported by Diabetes United Kingdom. R.K. was supported by the Juvenile Diabetes Research Foundation. M.K. was supported by Swiss National Science Foundation (310030_124922).
Authorship
Contribution: K.A., C.J.W., and L.W. performed research; R.K., J.L.C., and C.M. analyzed data; K.A. and L.S.K.W. designed experiments; M.K. contributed valuable reagents and expertise; and L.S.K.W. wrote the manuscript with the assistance of K.A.
Conflict-of-interest disclosure: The authors declare no competing financial interests.
Correspondence: Lucy S. K. Walker, MRC Centre for Immune Regulation, University of Birmingham Medical School, Birmingham, B15 2TT, United Kingdom; e-mail: l.s.walker@bham.ac.uk.













