Abstract
VEGFR-3 is a transmembrane receptor tyrosine kinase that is activated by its ligands VEGF-C and VEGF-D. Although VEGFR-3 has been linked primarily to the regulation of lymphangiogenesis, in the present study, we demonstrate a role for VEGFR-3 in megakaryopoiesis. Using a human erythroleukemia cell line and primary murine BM cells, we show that VEGFR-3 is expressed on megakaryocytic progenitor cells through to the promegakaryoblast stage. Functionally, specific activation of VEGFR-3 impaired the transition to polyploidy of CD41+ cells in primary BM cultures. Blockade of VEGFR-3 promoted endoreplication consistently. In vivo, long-term activation or blockade of VEGFR-3 did not affect steady-state murine megakaryopoiesis or platelet counts significantly. However, activation of VEGFR-3 in sublethally irradiated mice resulted in significantly elevated numbers of CD41+ cells in the BM and a significant increase in diploid CD41+ cells, whereas the number of polyploid CD41+ cells was reduced significantly. Moreover, activation of VEGFR-3 increased platelet counts in thrombopoietin-treated mice significantly and modulated 5-fluorouracil–induced thrombocytosis strongly, suggesting a regulatory role for VEGFR-3 in megakaryopoiesis.
Introduction
VEGFR-3 is a member of the VEGFR receptor tyrosine kinase family. It is expressed on lymphatic endothelial cells (LECs) and plays a central role in the regulation of lymphangiogenesis.1 On binding to its ligands, VEGF-C and VEGF-D, VEGFR-3 is activated and orchestrates the outgrowth of lymphatic vessels.1
Whereas the role of VEGFR-3 in regulating lymphangiogenesis is well established,1 several lines of evidence suggest that in addition to being involved in the regulation of lymphangiogenesis, VEGFR-3 may also play a role during hematopoiesis. Targeted deletion of VEGFR-3 in mice results in defective definitive hematopoiesis.2 Furthermore, VEGFR-3 is also expressed in CD14+ monocytes3,4 and circulating CD34+ endothelial precursors.5 VEGFR-3 is also expressed in human leukemia6 and certain leukemic cell lines.7-9 Indeed, VEGFR-3 was first identified in human erythroleukemia (HEL) cells.7 With these observations in mind, in the present study, we investigated whether VEGFR-3 plays a role during hematopoiesis and found that it is expressed on megakaryocyte precursor cells in the BM.
During murine hematopoiesis, Sca-1+ hematopoietic stem cells give rise to the precursors of all hematopoietic lineages.10 Megakaryocytes develop from CD34+ progenitors.11,12 The proliferation and differentiation of megakaryocyte progenitors is mainly driven by thrombopoietin (TPO), a key regulator of megakaryopoiesis and thrombopoiesis.13 On induction of differentiation, the progenitors pass through several precursor stages, during which time they change from being CD38− to CD38+ and finally develop into promegakaryoblasts.14,15 The promegakaryoblasts progressively become polyploid as a result of endoreplication and lose expression of CD34.12 This process results in the development of mature megakaryocytes that produce platelets.16 Whereas CD41 and CD61 are expressed during all stages of megakaryocytic differentiation from the progenitor through to the mature megakaryocyte,17,18 CD42 is expressed slightly later during megakaryopoiesis.12 All 3 molecules therefore serve as useful markers of this lineage.15,19
In the present study, we show that VEGFR-3 is expressed on megakaryocyte precursors and during the early endoreplication of promegakaryoblasts, but is not present on mature megakaryocytes. Accordingly, specific activation of VEGFR-3 in primary BM cultures impaired the transition to polyploidy of CD41+ cells, whereas treatment with VEGFR-3–blocking Abs promoted endoreplication. For the specific activation of VEGFR-3, we used a mutant form of VEGF-C20 that binds only to VEGFR-3 but not VEGFR-2, which is also present on megakaryocytic cells.21 Whereas treatment of experimental mice with VEGFR-3–specific ligand or blocking Abs did not alter steady-state megakaryopoiesis or thrombopoiesis significantly, VEGFR-3 activation after sublethal irradiation increased the numbers of CD41+ BM cells significantly and led to a significant decrease in polyploid cells and a significant increase in diploid CD41+ cells, which is consistent with our findings in vitro. Moreover, activation of VEGFR-3 in TPO-treated mice increased peak platelet counts significantly, but also modulated thrombocytosis in 5-fluoruracil (5-FU)–treated animals markedly, suggesting a regulatory role for VEGFR-3 in megakaryopoiesis and subsequent thrombopoiesis.
Methods
Cell culture
HEL cells were obtained from DSMZ and cultivated in RPMI (Gibco-BRL) containing 10% FCS and 1% penicillin-streptomycin. Differentiation was induced with 10nM tetradecanoyl phorbol acetate (TPA; Sigma-Aldrich). Primary human microvascular LECs (Cambrex) from the dermis (HMVEC-dLyNeo) were cultivated in EGM-2MV (Lonza) and 5% FCS supplemented with growth factors provided by the manufacturer. Bovine lymphatic endothelial cells were cultivated in DMEM (Gibco-BRL) containing 20% FCS and 1% penicillin-streptomycin on gelatin-coated plastic. HEK-293 cells were cultivated in DMEM supplemented with 10% FCS and 1% penicillin-streptomycin.
Western blot analysis
Cell lysates were analyzed using standard Western blotting techniques. The membranes were probed with Abs specific for VEGFR-3 (R&D Systems), CD31 (Santa Cruz Biotechnology), CD34 (Abcam), CD42a (Santa Cruz Biotechnology), CD61 (R&D Systems), CD144 (Santa Cruz Biotechnology), or GpA (International Blood Group Reference Laboratory). Probing with hypoxanthine phosphoribosyltransferase (HPRT) Abs (Santa Cruz Biotechnology) served as a loading control.
PCR analysis
RNA was prepared using peqGOLD RNAPure (PeqLab). Synthesis of cDNA using Superscript II (Invitrogen) was performed according to the manufacturer's recommendations. For PCR, cDNAs were amplified as follows: 94°C for 30 seconds, 60°C for 30 seconds, and 72°C for 90 seconds (VEGFR-2, Prox1, LYVE-1, Podoplanin, HPRT, Fli-1, Fog-2, Gata-2, and Elf-1) or 94°C for 30 seconds, 54°C for 30 seconds, and 72°C for 90 seconds (VEGFR-3). Details of the primers used are in supplemental Methods (available on the Blood Web site; see the Supplemental Materials link at the top of the online article).
Tubule formation on collagen gels
Collagen type 1 was prepared from rat tails. Tendons were isolated, dissolved in acetic acid, then filtered, lyophilized, and redissolved in 0.1% acetic acid at 4 mg/mL. Cells were seeded on collagen gels (2 mg/mL) and cultured in the presence of 30 ng/mL of VEGF165 (Promokine) for 8 days. Tubule formation was analyzed as described previously.22
Immunohistochemistry
For the immunohistochemical analysis of VEGFR-3 expression in the BM, cryosections of decalcified murine femurs embedded in tissue-freezing medium (Leica) were fixed in acetone and stained with VEGFR-3 Abs (eBiosciences). The stained sections were then analysed at room temperature using an Axioskop (Zeiss) equipped with a PlanNeoflur 20×/0.50 and an Axiocam (Zeiss) and Axiovision software (Ziess).
MACS
BM cells isolated from femurs and tibias of C57BL/6 mice were treated with Fc-block (BD Biosciences) and then incubated with Abs against VEGFR-3 (R&D Systems), Sca-1, CD41, or CD38 (BD Biosciences), followed by specific secondary MACS Abs (Miltenyi-Biotec) according to the manufacturer′s recommendations. Cell populations were then either enriched or depleted for the labeled epitope using LS or LD columns (Miltenyi-Biotec), respectively. The purity of the sorted populations was controlled by flow cytometry.
CD42 FACS
BM was isolated from femurs and tibias of C57BL/6 mice and stained with Abs specific for VEGFR-3 (R&D Systems) and/or CD42a (Emfret) and analyzed by FACS.
Lethal irradiation and BM transplantation
C57BL/6 mice were irradiated with lethal doses (9 Gy) from a γ source. After 24 hours, the mice were all transplanted in parallel by IV injection with either complete BM, BM depleted of VEGFR-3+ cells, or BM mock depleted with an appropriate isotype control using MACS. EDTA blood samples were taken from all animals on days 0, 5, 7, 9, 12, 15, 19, 22, 26, 29, 33, and 44 after transplantation and analysis was performed by a commercial veterinary laboratory (Laboklin).
Isolation and culture of primary murine BM cells
BM was isolated from femurs and tibias of C57BL6 mice. After lysis of RBCs with ammonium-chloride-potassium buffer, the cells were transferred to IMDM (Gibco-BRL) supplemented with 1% penicillin/streptomycin, 10% HEK-293 cell–conditioned DMEM, Nutridoma SP (Roche), l-glutamine, and 100 pg/mL of recombinant murine TPO (RDI Diagnostics). Depending on the experiment, the cells were cultured with either 100 μg/mL of mF4-31C1 VEGFR-3–blocking Abs (kindly provided by ImClone Systems), 100 μg/mL of rat IgG isotype control, or 400 ng/mL of VEGF-C-Cys, a mutant form of VEGF-C that activates VEGFR-3 but not VEGFR-2.20 After 72 hours, the medium was renewed and supplemented with 37 ng/mL of TPO. After a further 72 hours, the cells were harvested, treated with Fc-block (BD Biosciences), incubated with CD41 Abs, and fixed in 70% EtOH. Nuclei were stained with Draq5 (Biostatus) and then the cells were analyzed using a FACScan flow cytometer (BD Biosciences). The BM from each animal was either divided equally, with each half receiving either VEGF-C-Cys or control treatment, or undivided BM was used for the treatments (VEGFR-3 blocking). Significance was therefore tested accordingly using 2-tailed paired or unpaired t tests, respectively.
Long-term injections
C57BL/6 mice were injected daily with 25 μg of VEGF-C-Cys for 3 weeks. Blood was taken on days 0, 3, 7, 10, 14, 17, and 21. In the blocking Ab experiments, mice were injected with 600 μg/animal/injection of mF4-31C1 VEGFR-3–blocking Ab, isotype control Ig, or PBS on a Monday-Wednesday-Friday schedule for 6 weeks. Blood was taken on days 0, 8, 13, 16, 20, 23, 27, 30, 34, 37, 41, and 44 and analyzed. In each experiment, all animals were treated at the same time and on the same day and all animals were bled at each time point. At the end of the experiment, BM was isolated from femurs and tibias, treated with Fc-block (BD Biosciences), stained with FITC-conjugated anti-CD41 Abs (BD Biosciences), and fixed in 70% EtOH. Nuclei were stained with Draq5 (Biostatus), and the number and ploidy of CD41+ cells was subsequently analyzed using a FACScan flow cytometer (BD Biosciences). Significance was tested using 2-tailed unpaired t tests assuming equal variance.
Recovery kinetics after sublethal irradiation
Experimental C57BL/6 mice were sublethally irradiated (4.5 Gy) in a γ source. They were then either injected daily with VEGF-C-Cys (25 μg/animal/injection) or PBS or were intraperitoneally injected with 600 μg/animal/injection of mF4-31C1 VEGFR-3–blocking Abs, isotype control Ig, or PBS every other day. Blood was taken on days 0, 7, 11, 14, 18, and 21 after irradiation and analyzed. In each experiment, all animals were treated at the same time and on the same day and all animals were bled at each time point. BM was isolated from femurs and tibias 20 days after irradiation, and the number and ploidy of CD41+ cells in the BM was assessed. Significance was tested using 2-tailed unpaired t tests assuming equal variance.
TPO administration
C57BL/6 mice were administered with 5 μg of recombinant murine TPO (RDI), followed by daily injections of either 25 μg of VEGF-C-Cys or PBS. One group received only PBS throughout. Blood was taken and analyzed 0, 3, 5, 7, and 10 days after TPO administration. All animals were treated at the same time and on the same day and all animals were bled at each time point. After 10 days, the animals were killed and the number and ploidy of CD41+ cells in the BM was assessed. Significance was tested using 2-tailed unpaired t tests assuming equal variance.
5-FU treatment
C57BL/6 mice were intraperitoneally injected with a single dose of 5-FU (Sigma-Aldrich) at 150 mg/kg. Control mice remained untreated. The 5-FU–treated mice then received daily injections of either 25 μg of VEGF-C-Cys or PBS throughout the experiment. Blood was taken and analyzed 0, 5, 8, 12, 16, 19, 24, 29, 33, 38, 43, 47, and 52 days after 5-FU administration. All animals were treated at the same time and on the same day. Significance was tested using 2-tailed unpaired t tests assuming equal variance.
All animal experiments were approved by the local regulatory authorities and were performed according to German legal requirements.
Results
Expression of VEGFR-3 and other lymphatic endothelial markers is up-regulated on phorbol diester–induced megakaryocytic differentiation of HEL cells
VEGFR-3 is widely used as a marker for lymphatic endothelium. Originally, however, the receptor was cloned from the HEL cell line.7 This cell line can be induced to differentiate into the erythrocyte lineage by EPO treatment23 and into the megakaryocyte lineage in response to TPA.24 We therefore decided to examine expression of VEGFR-3 during differentiation of HEL cells. No change in VEGFR-3 expression was observed on EPO treatment (data not shown). However, VEGFR-3 expression was up-regulated dramatically after 72 hours of treatment with TPA (Figure 1A).
Lymphatic and hematopoietic markers are up-regulated in HEL cells on TPA treatment. (A) VEGFR-3 is up-regulated in HEL cells on TPA treatment. HEL cells were treated with TPA. The cells were harvested 0, 24, 48, or 72 hours after TPA stimulus and analyzed for VEGFR-3 expression using Western blot. Membranes were probed with HPRT Abs as a loading control. (B) Regulation of different hematopoietic markers in HEL cells on TPA treatment. HEL cells were cultured for 72 hours in the presence or absence of TPA. Lysates of the untreated, adherent (ad), and suspension (s) populations occurring after TPA treatment were analyzed using Western blot. Membranes were probed with HPRT Abs as a loading control. (C) Regulation of megakaryocytic transcription factors in HEL cells on TPA treatment. HEL cells were incubated with or without TPA for 72 hours. RNA was isolated from untreated, adherent, and suspension populations of treated HEL cells and transcribed into cDNA. Expression of several transcription factors involved in megakaryopoiesis was assessed using semiquantitative PCR. HPRT served as a loading control. (D) Regulation of lymphatic markers in HEL cells on TPA treatment. HEL cells were incubated with TPA for 72 hours or were left untreated. RNA was isolated from untreated, adherent, and suspension populations of treated HEL cells and then transcribed into cDNA, which served as a template for semiquantitative PCR. Human LECs were used as a positive control. Amplification of HPRT served to demonstrate equal loading.
Lymphatic and hematopoietic markers are up-regulated in HEL cells on TPA treatment. (A) VEGFR-3 is up-regulated in HEL cells on TPA treatment. HEL cells were treated with TPA. The cells were harvested 0, 24, 48, or 72 hours after TPA stimulus and analyzed for VEGFR-3 expression using Western blot. Membranes were probed with HPRT Abs as a loading control. (B) Regulation of different hematopoietic markers in HEL cells on TPA treatment. HEL cells were cultured for 72 hours in the presence or absence of TPA. Lysates of the untreated, adherent (ad), and suspension (s) populations occurring after TPA treatment were analyzed using Western blot. Membranes were probed with HPRT Abs as a loading control. (C) Regulation of megakaryocytic transcription factors in HEL cells on TPA treatment. HEL cells were incubated with or without TPA for 72 hours. RNA was isolated from untreated, adherent, and suspension populations of treated HEL cells and transcribed into cDNA. Expression of several transcription factors involved in megakaryopoiesis was assessed using semiquantitative PCR. HPRT served as a loading control. (D) Regulation of lymphatic markers in HEL cells on TPA treatment. HEL cells were incubated with TPA for 72 hours or were left untreated. RNA was isolated from untreated, adherent, and suspension populations of treated HEL cells and then transcribed into cDNA, which served as a template for semiquantitative PCR. Human LECs were used as a positive control. Amplification of HPRT served to demonstrate equal loading.
Consistent with the notion that HEL cells differentiate into the megakaryocyte lineage on TPA treatment, we detected strong up-regulation of several markers and transcription factors associated with megakaryocytic differentiation (Figure 1B-C). Consistent with previous findings,24 we also found that the expression of glycophorin A, which is associated with erythroid differentiation, was not reduced on TPA-induced megakaryocytic differentiation (Figure 1B). After TPA treatment, both adherent and suspension populations of HEL cells were observed that exhibited virtually identical marker profiles and viability. Apart from their adhesive properties and the expression levels of Fog-2 and CD144, we were unable to distinguish between them (Figure 1B-C and data not shown).
A survey of the literature revealed that virtually all markers described to date as being expressed on megakaryocytes can also be expressed on endothelial cells (supplemental Figure 1). This prompted us to examine whether other genes typical of LECs in addition to VEGFR-3 are up-regulated in HEL cells on TPA treatment. Indeed, we found that Prox-1 and LYVE-1, markers of lymphatic endothelium, are also up-regulated after TPA treatment of HEL cells (Figure 1D).
These observations raised the question of whether HEL cells really undergo megakaryocytic differentiation after TPA treatment or if they adopt an endothelial phenotype with LEC characteristics. To address this point, we investigated whether TPA-treated HEL cells are capable of forming capillaries, reasoning that if the cells differentiated into endothelial cells, this should be the case. However, in contrast to control bovine LECs, TPA-treated HEL cells could not be induced to form capillaries (Figure 2A). Furthermore, multinucleated structures typical of megakaryocyte differentiation were observed in TPA-treated HEL cells (Figure 2B) and TPA treatment induced limited polyploidy in HEL cells (Figure 2C), again pointing to megakaryocytic differentiation. These data show that expression of VEGFR-3 and other markers typical of LECs is induced when HEL cells differentiate into the megakaryocytic lineage.
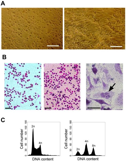
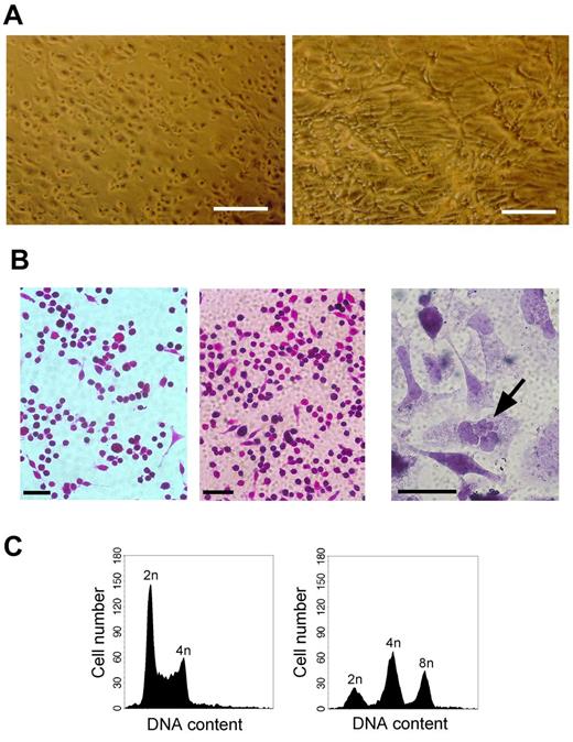
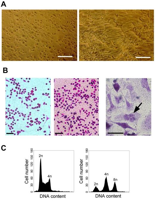
HEL cells show a megakaryocytic phenotype on TPA treatment. (A) HEL cells do not form tubule-like structures on collagen. HEL cells (left panel) and Bovine LECs, which served as a positive control (right panel), were grown on collagen gels in the presence of 30 ng/mL of VEGF165. Scale bars indicate 200 μm. Microscope: Zeiss Axiovert 25, LD Achrostigmat 20×/0,30; room temperature. Camera: Ricoh single-lens reflex camera; reversal film. (B) TPA treatment induces a polynucleated phenotype in HEL cells. HEL cells were cultivated on a collagen-coated surface in the presence of TPA, ethanol as a solvent control, or left untreated. After 8 days, the cells were fixed and H&E stained. Scale bars indicate 400 μm (controls); 200 μm (TPA treatment). Microscope: Zeiss Axiovert 25, LD Achrostigmat 20×/0,30; room temperature. Camera: Ricoh single-lens reflex camera; reversal film. (C) TPA induces polyploidy in HEL cells. HEL cells were treated or not with TPA for 72 hours, harvested, fixed, and their DNA stained with Draq 5. Ploidy of untreated (left panel) and TPA-treated (right panel) HEL cells was assessed flow cytometrically.
HEL cells show a megakaryocytic phenotype on TPA treatment. (A) HEL cells do not form tubule-like structures on collagen. HEL cells (left panel) and Bovine LECs, which served as a positive control (right panel), were grown on collagen gels in the presence of 30 ng/mL of VEGF165. Scale bars indicate 200 μm. Microscope: Zeiss Axiovert 25, LD Achrostigmat 20×/0,30; room temperature. Camera: Ricoh single-lens reflex camera; reversal film. (B) TPA treatment induces a polynucleated phenotype in HEL cells. HEL cells were cultivated on a collagen-coated surface in the presence of TPA, ethanol as a solvent control, or left untreated. After 8 days, the cells were fixed and H&E stained. Scale bars indicate 400 μm (controls); 200 μm (TPA treatment). Microscope: Zeiss Axiovert 25, LD Achrostigmat 20×/0,30; room temperature. Camera: Ricoh single-lens reflex camera; reversal film. (C) TPA induces polyploidy in HEL cells. HEL cells were treated or not with TPA for 72 hours, harvested, fixed, and their DNA stained with Draq 5. Ploidy of untreated (left panel) and TPA-treated (right panel) HEL cells was assessed flow cytometrically.
VEGFR-3 is expressed on megakaryocytic progenitors through to the promegakaryoblast stage in the BM
The up-regulation of VEGFR-3 during HEL cell megakaryocytic differentiation suggested to us that VEGFR-3 may play a role in megakaryopoiesis. Because of the limited megakaryocytic differentiation capacity of HEL cells and their cancerous nature, we explored this possibility further using murine BM.
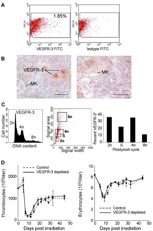
First we characterized VEGFR-3 expression in the BM. FACS staining revealed that approximately 2% of murine BM cells were VEGFR-3+ (Figure 3A). Furthermore, when sections of BM were immunologically stained with anti–VEGFR-3 Abs, isolated mononuclear VEGFR-3+ cells were observed, but mature megakaryocytes were VEGFR-3− (Figure 3B). DNA profiling of VEGFR-3+ BM cells revealed that most have a ploidy of 2n and 4n, with fewer numbers (approximately 10%) of 8n cells (Figure 3C and supplemental Figure 2). VEGFR-3+ cells with polyploidy greater than 8n were not observed.
VEGFR-3 is expressed in the murine BM on early megakaryocytic progenitor cells through to the megakaryoblast stage. (A) VEGFR-3 is expressed on primary murine BM cells. Murine BM cells were isolated, treated with Fc-block, and stained with Abs specific for VEGFR-3 (left panel) or an appropriate isotype control (right panel). FACS analysis showed that 1.85% ± 0.31% SEM (n = 9) of the murine BM cells expressed VEGFR-3. Dot plots of 1 representative experiment are depicted. Density plots were used to define a region in which 95% (the 2 outer contours) of the negative control events were excluded. The region was then applied to a plot displaying the stained sample. The number of positive events in both the negative control and the actual sample was then assessed. The percentage of true positive cells was calculated by subtraction of the number of events in the negative control within the defined region from the number of events found in the same region for the actual sample. Identical numbers of events were acquired. (B) VEGFR-3 is expressed on isolated mononuclear cells in the murine BM. Sections of murine femurs were stained with VEGFR-3–specific Abs (left panel, VEGFR-3; right panel, control). MK indicates megakaryocyte. Scale bars indicate 100 μm. (C) Ploidy of VEGFR-3+ cells in the murine BM. VEGFR-3+ BM cells were enriched by MACS and then analyzed in FACS. As a control, cells were treated with an appropriate isotype control. Clumping cells mimicking polyploidy were excluded from the analysis by appropriate gating strategies. The resulting histogram plot shows the DNA content of VEGFR-3+ cells. Dot plots of the DNA content of the cells were used for the quantification of VEGFR-3+ and isotype-treated cells within different ploidy classes or cell cycle stages, respectively (a detailed scheme of the gating strategy is provided in supplemental Figure 2). Subtraction of the background signal generated by unspecific binding of the isotype control allows the calculation of an actual ploidy distribution within the VEGFR-3+ population. (D) VEGFR-3 depletion has no influence on the recovery kinetics of thrombocytes and erythrocytes in lethally irradiated mice. Mice were irradiated with lethal doses of 9 Gy. Within 24 hours after irradiation, the animals were transplanted with VEGFR-3 MACS-depleted BM or complete BM as a control. Blood counts were performed regularly and the recovery of thrombocytes (left panel) and erythrocytes as a control (right panel) were monitored. (n = 5; error bars represent SEM).
VEGFR-3 is expressed in the murine BM on early megakaryocytic progenitor cells through to the megakaryoblast stage. (A) VEGFR-3 is expressed on primary murine BM cells. Murine BM cells were isolated, treated with Fc-block, and stained with Abs specific for VEGFR-3 (left panel) or an appropriate isotype control (right panel). FACS analysis showed that 1.85% ± 0.31% SEM (n = 9) of the murine BM cells expressed VEGFR-3. Dot plots of 1 representative experiment are depicted. Density plots were used to define a region in which 95% (the 2 outer contours) of the negative control events were excluded. The region was then applied to a plot displaying the stained sample. The number of positive events in both the negative control and the actual sample was then assessed. The percentage of true positive cells was calculated by subtraction of the number of events in the negative control within the defined region from the number of events found in the same region for the actual sample. Identical numbers of events were acquired. (B) VEGFR-3 is expressed on isolated mononuclear cells in the murine BM. Sections of murine femurs were stained with VEGFR-3–specific Abs (left panel, VEGFR-3; right panel, control). MK indicates megakaryocyte. Scale bars indicate 100 μm. (C) Ploidy of VEGFR-3+ cells in the murine BM. VEGFR-3+ BM cells were enriched by MACS and then analyzed in FACS. As a control, cells were treated with an appropriate isotype control. Clumping cells mimicking polyploidy were excluded from the analysis by appropriate gating strategies. The resulting histogram plot shows the DNA content of VEGFR-3+ cells. Dot plots of the DNA content of the cells were used for the quantification of VEGFR-3+ and isotype-treated cells within different ploidy classes or cell cycle stages, respectively (a detailed scheme of the gating strategy is provided in supplemental Figure 2). Subtraction of the background signal generated by unspecific binding of the isotype control allows the calculation of an actual ploidy distribution within the VEGFR-3+ population. (D) VEGFR-3 depletion has no influence on the recovery kinetics of thrombocytes and erythrocytes in lethally irradiated mice. Mice were irradiated with lethal doses of 9 Gy. Within 24 hours after irradiation, the animals were transplanted with VEGFR-3 MACS-depleted BM or complete BM as a control. Blood counts were performed regularly and the recovery of thrombocytes (left panel) and erythrocytes as a control (right panel) were monitored. (n = 5; error bars represent SEM).
To define further the stages of megakaryopoiesis during which VEGFR-3 is expressed, costainings with the stem cell marker Sca-1 and with CD38, CD41, and VEGFR-3 were performed. Expression of Sca-1 is lost during myeloid differentiation.25 CD38 expression, in turn, is increased early in megakaryopoiesis from the BFU-MK stage on.26 Finally, CD41 becomes substantially up-regulated at the beginning of endoreplication and subsequent polyploidy.15,18 The double stainings showed that 1.8% of the Sca-1+, 5.1% of the CD38+, and 3% of CD41+ cells were also VEGFR-3+ (supplemental Figure 3 and Table 1).
These observations suggested to us that VEGFR-3 might be expressed on hematopoietic stem cells through to the promegakaryoblast stage. However, Sca1 is not just expressed on hematopoietic stem cells, but also on the immediate progenitors arising from the stem cells.27 To determine whether VEGFR-3 is expressed on hematopoietic stem cells, we transplanted either complete or VEGFR-3–depleted BM into lethally irradiated mice and monitored the recovery of thrombocytes and erythrocytes. As expected, circulating platelet counts decreased dramatically the first few days after the irradiation and later recovered (Figure 3D). However, we did not observe any difference in the kinetics of recovery between the groups transplanted with VEGFR-3–depleted BM and the control groups.
These data are consistent with the notion that VEGFR-3 is not expressed on hematopoietic stem cells, but rather on megakaryocyte precursors through to the premegakaryoblast stage, and that VEGFR-3 expression is lost as megakaryocytes further mature. This notion is further substantiated by the observation that VEGFR-3+ BM cells coexpressed CD42, a marker for megakaryocytes that is not expressed on hematopoietic precursor cells (supplemental Figure 4).28
We also investigated whether megakaryocyte-lineage cells express LEC markers in a manner similar to the situation in HEL cells. This proved to be the case, because CD41+ cells expressed LYVE-1 (supplemental Figure 5A) and the majority of VEGFR-3+ BM cells expressed podoplanin (supplemental Figure 5B).
Manipulation of VEGFR-3 influences megakaryopoiesis in vitro
To examine the role that VEGFR-3 plays during megakaryopoiesis, we cultivated primary murine BM cells with physiologic concentrations of TPO to maintain the megakaryocyte precursors. The cells were grown for 3 days in the presence or absence of VEGF-C-Cys, a mutant form of VEGF-C that specifically activates VEGFR-3 but not VEGFR-2,20 because VEGFR-2 is also present on megakaryocytic cells.21 The cells were then incubated for a further 3 days in the presence of saturating concentrations of TPO to drive them into megakaryocytic differentiation. The cultured cells were subsequently stained with anti-CD41 Abs to mark the megakaryocytic population and with Draq5 for DNA profiling. FACS analysis revealed that VEGF-C-Cys treatment increased the number of 2n CD41+ cells in the cultures significantly (P = .019), whereas the number of CD41+ cells with a ploidy greater than 4n were reduced concomitantly (P = .047; Figure 4A). In a converse experiment, we inhibited VEGFR-3 activation with a specific blocking Ab (supplemental Figure 6) and observed that the number of 2n CD41+ cells decreased significantly (P = .012), whereas the number of polyploid (> 4n) CD41+ cells was elevated significantly (P = .014) on blocking of VEGFR-3 activation (Figure 4B). Treatment with VEGF-A, which activates VEGFR-2, and chimeric VEGFR-2 receptor globulins served as additional controls. However, neither treatment with VEGF-A nor incubation with chimeric VEGFR-2 receptor globulins affected the ploidy distribution of cultured primary CD41+ BM cells significantly (supplemental Figure 7).
Influence of VEGFR-3 manipulation on the ploidy of primary murine BM cultures in vitro. (A) VEGFR-3 activation. BM cells were cultivated with physiologic concentrations of TPO in presence or absence of VEGF-C-Cys for 72 hours. The TPO concentration was then increased to 37 ng/mL and the cells were incubated for a further 72 hours, after which time they were harvested, stained with CD41-specific Abs, and fixed. After DNA staining with Draq 5, the CD41+ cells were analyzed for their DNA content. The upper plot shows the ploidy distribution of CD41+ BM cells. (n = 6; error bars represent SEM; *P < .05). Histogram plots of representative FACS results are presented below. (B) VEGFR-3–blocking. BM cells were cultivated in the presence of physiologic concentrations of TPO and VEGFR-3–blocking Abs or an appropriate isotype control for 72 hours. The TPO concentration was then increased to 37 ng/mL and the cells were incubated for a further 72 hours, after which time they were harvested, stained with CD41–specific Abs, and fixed. After DNA staining with Draq 5, the CD41+ cells were analyzed for their DNA content. The upper plot shows the ploidy distribution of CD41+ BM cells. (n = 10; error bars represent SEM; *P < .05). Histogram plots of representative FACS results are presented below.
Influence of VEGFR-3 manipulation on the ploidy of primary murine BM cultures in vitro. (A) VEGFR-3 activation. BM cells were cultivated with physiologic concentrations of TPO in presence or absence of VEGF-C-Cys for 72 hours. The TPO concentration was then increased to 37 ng/mL and the cells were incubated for a further 72 hours, after which time they were harvested, stained with CD41-specific Abs, and fixed. After DNA staining with Draq 5, the CD41+ cells were analyzed for their DNA content. The upper plot shows the ploidy distribution of CD41+ BM cells. (n = 6; error bars represent SEM; *P < .05). Histogram plots of representative FACS results are presented below. (B) VEGFR-3–blocking. BM cells were cultivated in the presence of physiologic concentrations of TPO and VEGFR-3–blocking Abs or an appropriate isotype control for 72 hours. The TPO concentration was then increased to 37 ng/mL and the cells were incubated for a further 72 hours, after which time they were harvested, stained with CD41–specific Abs, and fixed. After DNA staining with Draq 5, the CD41+ cells were analyzed for their DNA content. The upper plot shows the ploidy distribution of CD41+ BM cells. (n = 10; error bars represent SEM; *P < .05). Histogram plots of representative FACS results are presented below.
Our data suggest that the specific activation of VEGFR-3 during megakaryopoiesis impairs the transition to polyploid stages, whereas blocking the receptor promotes differentiation and endoreplication.
Neither activation nor blocking of VEGFR-3 influences steady-state megakaryopoiesis or thrombopoiesis in vivo
To study the potential effects of VEGFR-3 manipulation on megakaryopoiesis and thrombopoiesis in vivo, we first injected VEGF-C-Cys to activate VEGFR-3, or PBS as a control, into mice on a daily basis for 3 weeks. Thrombocyte concentrations in the blood were monitored regularly. After 3 weeks of treatment, the mice were killed. BM cells were isolated and stained for CD41 and DNA content to evaluate the number and ploidy of the CD41+ population. We observed a significant decrease in apoptotic CD41+ BM cells in the VEGF-C-Cys–treated group (P < .01), a trend toward reduced polyploidy, and an increase in 2n CD41+ cells, which were consistent with our in vitro observations. VEGF-C-Cys had no effect on platelet counts or the number of CD41+ cells in the BM (supplemental Figure 8A-C).
To determine the effect of inhibiting VEGFR-3 activation on megakaryopoiesis and thrombopoiesis in vivo, mice were injected daily with VEGFR-3–blocking Abs or an appropriate isotype control for 6 weeks. Platelet counts were monitored regularly and the numbers and ploidy distribution of CD41+ BM cells were analyzed at the end of the experiment. Under these conditions, no effects on the measured parameters were observed (supplemental Figure 8D-F).
Activation of VEGFR-3 increases platelet counts in TPO-stimulated animals, modulates 5-FU–induced thrombocytopenia and thrombocytosis, and influences ploidy distribution and numbers of CD41+ BM cells after sublethal irradiation
Thrombocyte homeostasis is tightly controlled in mammals, and alternative mechanisms exist that can compensate for perturbation of particular regulatory pathways.13 Because we observed significant effects of VEGFR-3 manipulation on primary murine BM cells in vitro but not in vivo, we reasoned that this might be because of such compensatory mechanisms. To circumvent this, we manipulated VEGFR-3 activation under conditions in which megakaryopoiesis and thrombopoiesis are stimulated over and above the normal physiologic steady-state.
First, we examined whether VEGFR-3 activation affects TPO-induced megakaryopoiesis and thrombopoiesis. Administration of a single dose of TPO leads to a dramatic temporary increase in platelet counts that peaks at day 5 and then decreases to physiologic concentrations within 10 days after TPO administration.29 To determine whether VEGFR-3 activation affects TPO-mediated effects on platelet production, we injected mice with an initial dose of TPO, followed by daily administration of VEGF-C-Cys. We found that VEGF-C-Cys increased peak platelet counts at day 5 significantly compared with the control group (Figure 5A).
Effects of VEGFR-3 manipulation on platelet counts in TPO-stimulated and 5-FU–treated mice and on platelet recovery and CD41+ BM cells after sublethal irradiation in vivo. (A) Mice were either mock treated or stimulated with an initial dose of TPO. The mock-treated animals then received daily PBS injections (PBS/PBS). The TPO-treated mice received daily injections of either VEGF-C-Cys (TPO/VEGF-C-Cys) or carrier (TPO/PBS) as a control for 10 days, during which time platelet counts increased and then recovered. Blood was taken regularly and platelet counts were performed. (n = 8; error bars represent SEM; *P = .05). (B) Mice were administered with a single dose of 150 mg/kg of 5-FU and thereafter received daily injections of either VEGF-C-Cys (5-FU/VEGF-C-Cys) or carrier (5-FU/PBS) as a control for 52 days. Other control mice were administered with PBS instead of 5-FU (PBS) and were not further treated. Blood was taken regularly and platelet counts were performed. (n = 4-8; error bars represent SEM; *P < .05; **P ≤ .005 relative to 5-FU/PBS). (C-E) Mice were sublethally irradiated and injected with VEGFR-3 blocking Abs, isotype control Ig or carrier (PBS) every other day for 20 days. Blood was taken regularly and platelet counts were performed. (C) BM was isolated 20 days after irradiation, stained with CD41–specific Abs, and fixed. The DNA of the cells was then stained with Draq5 and the number (D) and ploidy (E) of CD41+ cells was subsequently analyzed in FACS (n = 8; error bars represent SEM; *P < .05). (F-H) Mice were sublethally irradiated and received daily injections of either VEGF-C-Cys or carrier (PBS) as a control for 20 days. Blood was taken regularly and platelet counts were performed. (F) BM was isolated 20 days after irradiation, stained with CD41–specific Abs, and then fixed. The DNA of the cells was then stained with Draq5 and the number (G) and ploidy (H) of CD41+ cells was subsequently analyzed in FACS. (n = 8; error bars represent SEM; *P < .05; **P < .01).
Effects of VEGFR-3 manipulation on platelet counts in TPO-stimulated and 5-FU–treated mice and on platelet recovery and CD41+ BM cells after sublethal irradiation in vivo. (A) Mice were either mock treated or stimulated with an initial dose of TPO. The mock-treated animals then received daily PBS injections (PBS/PBS). The TPO-treated mice received daily injections of either VEGF-C-Cys (TPO/VEGF-C-Cys) or carrier (TPO/PBS) as a control for 10 days, during which time platelet counts increased and then recovered. Blood was taken regularly and platelet counts were performed. (n = 8; error bars represent SEM; *P = .05). (B) Mice were administered with a single dose of 150 mg/kg of 5-FU and thereafter received daily injections of either VEGF-C-Cys (5-FU/VEGF-C-Cys) or carrier (5-FU/PBS) as a control for 52 days. Other control mice were administered with PBS instead of 5-FU (PBS) and were not further treated. Blood was taken regularly and platelet counts were performed. (n = 4-8; error bars represent SEM; *P < .05; **P ≤ .005 relative to 5-FU/PBS). (C-E) Mice were sublethally irradiated and injected with VEGFR-3 blocking Abs, isotype control Ig or carrier (PBS) every other day for 20 days. Blood was taken regularly and platelet counts were performed. (C) BM was isolated 20 days after irradiation, stained with CD41–specific Abs, and fixed. The DNA of the cells was then stained with Draq5 and the number (D) and ploidy (E) of CD41+ cells was subsequently analyzed in FACS (n = 8; error bars represent SEM; *P < .05). (F-H) Mice were sublethally irradiated and received daily injections of either VEGF-C-Cys or carrier (PBS) as a control for 20 days. Blood was taken regularly and platelet counts were performed. (F) BM was isolated 20 days after irradiation, stained with CD41–specific Abs, and then fixed. The DNA of the cells was then stained with Draq5 and the number (G) and ploidy (H) of CD41+ cells was subsequently analyzed in FACS. (n = 8; error bars represent SEM; *P < .05; **P < .01).
In rodents, 5-FU is known to induce thrombocytopenia, followed by pronounced thrombocytosis, which can occur in waves and has been shown to occur independently of TPO.30 We injected mice with a single dose of 5-FU and then treated the animals with VEGF-C-Cys. We found that VEGFR-3 activation transiently, but significantly (P < .002), limited 5-FU–induced thrombocytopenia and thrombocytosis (P = .005) compared with the control group (Figure 5B). Furthermore, VEGFR-3 activation led to a more sustained thrombocytosis compared with the control group (P < .04) during the second wave of thrombocytosis (Figure 5B).
Finally, we sublethally irradiated mice to partially destroy the BM and then investigated the recovery of CD41+ BM cells. VEGFR-3 activity was manipulated by injecting the mice with either VEGF-C-Cys or VEGFR-3–blocking Abs. Thrombocyte numbers were not affected significantly by these treatments (Figure 5C,F). However, activation of VEGFR-3 via VEGF-C-Cys injection led to a significant increase in CD41+ cells (Figure 5H). Furthermore, the number of 2n CD41+ BM cells was increased significantly, whereas the number of polyploid cells was significantly lower than in the control group (Figure 5G), consistent with the original findings made in vitro and the trend observed in nonirradiated mice in vivo.
Discussion
In the present study, we report that in addition to its well-studied expression on LECs, VEGFR-3 is also expressed on megakaryocyte progenitors and early promegakaryoblasts. Activation of VEGFR-3 in primary BM cultures and in sublethally irradiated mice reduced the number of polyploid CD41+ cells significantly, whereas the number of diploid CD41+ cells was elevated significantly. In addition, the total number of CD41+ BM cells was increased substantially on VEGFR-3 activation in the irradiated mice. Furthermore, a significant increase in platelet numbers over and above that observed with TPO alone was obtained as a consequence of VEGFR-3 activation in TPO-treated mice. In addition, 5-FU–induced thrombocytopenia and thrombocytosis were modulated substantially by VEGFR-3 activation. These data suggest that the VEGFR-3 expressed on the megakaryocytic lineage plays a regulatory role in megakaryopoiesis and thrombopoiesis.
We found that VEGFR-3 is coexpressed with Sca-1, a marker of hematopoietic stem and precursor cells, and with CD41, a megakaryocytic marker that has also been reported to be expressed by hematopoietic precursor cells with myeloid and lymphoid potential.28 Although these findings suggest that hematopoietic stem cells might express VEGFR-3, we did not observe any changes in the recovery kinetics of thrombocytes and erythrocytes in lethally irradiated mice transplanted with VEGFR-3–depleted BM compared with those transplanted with complete BM (Figure 3D). A difference would be expected if the VEGFR-3+ subpopulation contains early pluripotent precursors or stem cells. In addition to the observed expression of CD41, several of our other observations strongly support the notion that VEGFR-3 is expressed on megakaryocytic progenitors and promegakaryoblasts. For example, we found that CD42, a surface protein that is absent from hematopoietic precursor cells28 but is expressed during megakaryopoiesis,12 was coexpressed with VEGFR-3 on BM cells (supplemental Figure 4). Furthermore, some of the VEGFR-3+ cells in the BM were polyploid, a hallmark of megakaryocytes unique in the BM (Figure 3C).
Our data suggest that cells in the megakaryocytic lineage express several genes commonly used as markers of LECs. Specifically, we found that HEL cells differentiate into the megakaryocytic lineage on TPA stimulus and up-regulate VEGFR-3, LYVE-1, and Prox-1. In the murine BM, we found LYVE-1 to be expressed by both CD41− and CD41+ cells (supplemental Figure 5A). Whereas LYVE-1 is known to be expressed by macrophages in the CD41− population,31 the CD41+ LYVE-1+ cells likely represent a megakaryocytic population. Furthermore, FACS analysis also showed that the lymphatic marker podoplanin is expressed by the majority of VEGFR-3+ BM cells (supplemental Figure 5B). Similarities between endothelial and myeloid cells in terms of their expression profiles (supplemental Figure 1) have been described previously.32,33 One reason for this similarity may be a common precursor cell, the hemangioblast, that is believed to give rise to both lineages.34
Several of the experiments reported herein suggest that changes in megakaryopoiesis do not necessarily correspond directly to altered thrombocyte numbers. For example, we found that platelet counts returned to normal after TPO treatment (Figure 5A), but that the number of CD41+ cells from TPO-treated animals remained high compared with untreated controls and their ploidy distribution was also affected (supplemental Figure 9), supporting the notion that platelet counts do not necessarily reflect the number and ploidy distribution of CD41+ cells. Furthermore, VEGF-C–mediated VEGFR-3 activation in sublethally irradiated mice increased the number of CD41+ cells and suppressed the development of polyploidy, but had no significant impact on thrombopoiesis (Figure 5). Although we cannot completely exclude that the substantial increase in CD41+ cells observed on VEGFR-3 activation may have balanced out the reduction in polyploid cells and thus kept thrombocyte numbers at levels similar to the controls, these data nevertheless also suggest independent regulation of megakaryopoiesis and thrombopoiesis. This notion is supported by several studies showing that TPO levels do not always correspond to platelet counts.13
The inhibition of the development of polyploidy in CD41+ cells we observed on VEGFR-3 activation in vitro and after treatment of irradiated animals with VEGF-C-Cys has parallels with the regulation of megakaryopoiesis by TPO and TGF-β. TGF-β, a negative regulator of megakaryopoiesis, is stored in thrombocytes in high amounts. It is released when thrombocytes disintegrate and induces TPO expression in BM stromal cells. TPO in turn up-regulates TGF-β receptor expression on megakaryoblasts, thereby repressing unlimited TPO-mediated maturation of CFU-Meg.35 Elevated serum TGF-β levels therefore result in increased TPO-induced differentiation of hematopoietic stem cells into the megakaryocytic lineage, but TGF-β–mediated repression of maturation beyond the CFU-Meg stage results in an accumulation of CFU-Megs. As TGF-β levels decline, repression is released and a temporarily increased number of megakaryocytes replenish the thrombocyte pool.35 On the basis of the results presented herein, it is tempting to speculate that VEGF-C may act in concert with TPO/TGF-β to first repress endoreplication, leading to an increased number of 2n megakaryocytic precursors, followed by release of repression and promotion of thrombopoiesis. Pathophysiologic contexts exist where this scenario seems plausible. For example, VEGF-C is up-regulated during in vitro megakaryopoiesis,36 is found in thrombocytes, and is released on platelet activation,37 similar to TGF-β. TPO and VEGF-C are also both induced by IL-6.1,38 Both TPO and TGF-β levels increase after irradiation39,40 and could therefore also combine with VEGFR-3 activation to exert the effects on megakaryopoiesis we observed here on sublethal irradiation.
VEGFR-3 activation may also act to regulate megakaryocyte differentiation and platelet production independently of TPO. Whereas TPO is the principal regulator of megakaryocytic proliferation and differentiation, other factors such as interleukins can influence megakaryopoiesis and thrombopoiesis. Some of these factors (eg, IL-6) probably act indirectly by inducing TPO expression.13 Nevertheless, targeted deletion of the TPO receptor c-Mpl in mice does not completely destroy megakaryopoiesis and thrombopoiesis,41 indicating additional TPO-independent control mechanisms. It is therefore significant that c-mpl–deficient mice respond to 5-FU treatment with marked thrombocytosis, suggesting that 5-FU–induced thrombocytosis is independent of TPO.30 Our present data show that 5-FU–induced thrombocytosis is significantly impaired by VEGFR-3 activation, suggesting that VEGFR-3 also plays a role in the TPO-independent regulation of thrombocytosis. In this context, VEGFR-3 activation could potentially act by impairing megakaryocytic differentiation, leading to a reduction in thrombocytosis. Alternatively or in addition, the precursor pool might be expanded and could potentially contribute to the increased platelet counts we observed during the second wave of thrombocytosis.
VEGFR-3 signaling has been implicated in several disease processes, and manipulation of VEGFR-3 activity is a promising therapeutic avenue.1,42 Therapeutic activation of VEGFR-3 on LECs has been proposed as a treatment for lymphedema.1 Conversely, VEGF-C/D–regulated, tumor-induced lymphangiogenesis promotes metastasis, and there has been much interest in the potential of VEGFR-3 blockade as a means of suppressing metastasis in the context of tumors.42,43 Potential side effects of the manipulation of VEGFR-3 activity remain to be investigated. The data presented herein suggest that altered megakaryopoiesis and platelet production might occur on VEGFR-3 manipulation, depending on the context. Whereas we did not observe significant effects in healthy animals, an influence on thrombopoiesis cannot be excluded if TPO levels are elevated significantly, as is the case in patients with thrombocytopenia as a consequence of high-dose chemotherapy.44 Our data also demonstrate that regulation of VEGFR-3 activity in the context of 5-FU treatment can affect thrombopoiesis independently of TPO. Therefore, a combination of chemotherapy with anti–VEGFR-3 therapy may result in changes in platelet levels not observed with either therapy alone. Several multikinase inhibitors that inhibit VEGFR-3 activation are currently in clinical trials,45 suggesting that platelet levels should be monitored carefully if combination therapies are attempted. Nevertheless, our data also suggest that megakaryopoiesis is more sensitive to VEGFR-3 activation than VEGFR-3 blockade. In contrast to VEGFR-3 activation via VEGF-C-Cys, which showed significant effects on megakaryocytic differentiation in vitro and in vivo, the administration of VEGFR-3–blocking Abs affected megakaryopoiesis significantly only in vitro, with the exception that, divergent from our in vitro findings, the administration of VEGFR-3–blocking Abs to sublethally irradiated mice led to a significant increase of the 2n CD41+ population. However, this was only seen in comparison with the isotype control, not with the PBS-treated animals (Figure 5D). In addition, the polyploid CD41+ population was not affected (Figure 5D). We used doses of the mF4-31C1 VEGFR-3–blocking Ab in vivo that were equivalent to those used in other studies in which the Ab inhibited lymphangiogenesis in experimental animals.46,47 The present data therefore suggest that blockade of VEGF-3 activity at the minimal doses that suppress lymphangiogenesis is unlikely to elicit side effects on platelet levels.
The results of the present study indicate a novel role for VEGFR-3 in regulating the megakaryocytic lineage. Further efforts beyond the scope of this study will focus on elucidating the molecular pathways through which VEGFR-3 activation interfaces with the signaling pathways that control megakaryopoiesis and thrombopoiesis. This will also contribute to our understanding of the physiologic and pathophysiologic contexts in which VEGFR-3 exerts an effect on megakaryopoiesis.
The online version of this article contains a data supplement.
The publication costs of this article were defrayed in part by page charge payment. Therefore, and solely to indicate this fact, this article is hereby marked “advertisement” in accordance with 18 USC section 1734.
Acknowledgments
The authors thank ImClone Systems (Eli Lilly and Company) for kindly providing the mF4-13C1 anti–VEGFR-3 Ab; Dr Susanne Brema, Sabine Müller, Manuela Sauer, and Selma Huber for expert technical assistance; and Prof Dr Falk Weih for sharing his profound knowledge and experience in flow cytometry.
This work was supported in part by grants from the Deutsche Forschungsgemeinschaft (to J.P.S.) under the auspices of Schwerpunktprogramm 1069 and 1190.
Authorship
Contribution: W.T. coordinated the project, designed and performed the research, collected, analyzed, and interpreted the data, and wrote the manuscript; J.K. performed the research and collected, analyzed, and interpreted the data; M.R. performed the research and contributed vital reagents; D.W. and D.P. performed the research and collected and analyzed the data; V.K. performed the research and collected the data; L.Q. and H.A.W. contributed vital reagents; and J.P.S. designed and coordinated the project, designed the research, analyzed and interpreted the data, and wrote the manuscript.
Conflict-of-interest disclosure: The authors declare no competing financial interests.
Correspondence: Dr Wilko Thiele, Universitätsmedizin Mannheim, University of Heidelberg, Centre for Biomedicine and Medical Technology Mannheim (CBTM), TRIDOMUS-Gebäude Haus C, Ludolf-Krehl-Str 13-17, D-68167 Mannheim, Germany; e-mail: wilko.thiele@medma.uni-heidelberg.de.









