Key Points
Inhibition of FXa or thrombin might be considered to reduce thrombotic complications and vascular inflammation in sickle cell patients.
PAR-2 could be a potential target to inhibit vascular pathology associated with sickle cell disease.
Activation of coagulation and vascular inflammation are prominent features of sickle cell disease (SCD). Previously, we have shown that inhibition of tissue factor (TF) attenuates activation of coagulation and vascular inflammation in mouse models of SCD. In this study, we examined the mechanism by which coagulation proteases enhance vascular inflammation in sickle BERK mice. To specifically investigate the contribution of FXa and thrombin, mice were fed chow containing either rivaroxaban or dabigatran, respectively. In addition, we used bone marrow transplantation to generate sickle mice deficient in either protease activated receptor-1 (PAR-1) or protease activated receptor-2 (PAR-2) on nonhematopoietic cells. FXa inhibition and PAR-2 deficiency in nonhematopoietic cells attenuated systemic inflammation, measured by plasma levels of interleukin-6 (IL-6). In contrast, neither thrombin inhibition nor PAR-1 deficiency in nonhematopoietic cells affected plasma levels of IL-6 in sickle mice. However, thrombin did contribute to neutrophil infiltration in the lung, independently of PAR-1 expressed by nonhematopoietic cells. Furthermore, the TF-dependent increase in plasma levels of soluble vascular cell adhesion molecule-1 in sickle mice was not mediated by FXa or thrombin. Our data indicate that TF, FXa, and thrombin differentially contribute to vascular inflammation in a mouse model of SCD.
Introduction
Sickle cell disease (SCD) is a hematologic disorder caused by a single nucleotide mutation in the β-globin gene. Under hypoxic conditions, the mutation leads to abnormal polymerization of hemoglobin tetramers. Aggregation of abnormally large hemoglobin polymers results in the formation of sickle red blood cells that are susceptible to hemolysis, adhere to the endothelium, and form aggregates with leukocytes and platelets.1 These processes result in the 2 primary pathologies of SCD: hemolytic anemia and vaso-occlusive crises.2,3 Furthermore, SCD is also associated with a chronic activation of coagulation and vascular inflammation.
Despite the well-documented hypercoagulable state of SCD, little is known about the contribution of coagulation to the pathology of the disease. Clinical studies investigating the use of warfarin,4 acenocoumarol,5 and heparin6 in acute pain crises in sickle cell patients were inconclusive; however, these studies were performed on a small number of patients, lacked placebo controls, and used pain crises as the only clinical end point.7 Notably, the only adequately powered and placebo-controlled study to examine the effect of the low-molecular-weight heparin tinzaparin demonstrated a significant reduction in the duration of a painful crisis and hospital stay,8 suggesting that anticoagulants might be beneficial in SCD.
In SCD, increased expression of tissue factor (TF) has been demonstrated in both leukocytes and endothelial cells (ECs).9,10 We and others recently demonstrated that inhibition of TF inhibited activation of coagulation and attenuated the enhanced thrombosis in cerebral microvessels in sickle mice.11,12 Importantly, we demonstrated that inhibition of TF also reduced plasma levels of interleukin-6 (IL-6) and soluble vascular cell adhesion molecule-1 (sVCAM-1) as well as reduced local lung inflammation measured by tissue levels of myeloperoxidase (MPO). These data indicate that TF not only promotes activation of coagulation but also contributes to chronic vascular inflammation in a mouse model of SCD.11 Moreover, we have shown that EC-specific deletion of the TF gene significantly reduced plasma levels of IL-6 without affecting activation of coagulation,11 suggesting that EC TF contributes to the expression of IL-6 independent of thrombin generation.
Coagulation proteases, such as FXa and thrombin, can induce multiple cellular effects via activation of protease activated receptors (PARs). PARs are the family of G-protein–coupled receptors that are activated by proteolytic cleavage. PAR-1 is activated by various proteases, including FXa and thrombin, whereas PAR-2 is activated by the TF:FVIIa complex, FXa, and other proteases.13,,-16 It has been demonstrated that coagulation protease-dependent activation of PARs contributes to inflammation in many vascular disorders.17,-19
In this study, we investigated the mechanism by which 2 coagulation proteases, FXa and thrombin, contribute to the vascular inflammation in sickle cell mice. Mice were treated with either the direct FXa inhibitor rivaroxaban or the direct thrombin inhibitor dabigatran. We also determined the role of nonhematopoietic PAR-1 and PAR-2 by transplanting bone marrow (BM) from sickle mice into PAR-1– or PAR-2–deficient mice. Our results demonstrate that FXa and thrombin differentially contribute to the vascular inflammation in a mouse model of SCD.
Methods
Mice
We used the Berkeley (BERK) mouse model of SCD.20 BERK mice have a transgene (Tg) containing normal human α-, γ-, δ-globins and sickle β-globin and targeted deletion of murine α- and β-globins (α−/−, β−/−, Tg). We generated these mice by intercrossing α−/−, β−/−, Tg males with α−/−, β−/−, Tg females. As a control, we used wild-type (WT) mice that have no human transgenes (α+/+, β+/+) on the similar mixed genetic background. These mice were used as a BM donor for experiments investigating the role of PAR-1 and PAR-2. Generation of PAR-1– and PAR-2–deficient mice was previously described.21,22 They were backcrossed to a C57Bl/6J background for 10 generations, and experimental animals were generated by intercrossing PAR-1+/− or PAR-2+/− mice. For dabigatran and rivaroxaban experiments, we used BERKAA and BERKSS mice containing double copies of the transgenes (provided by Dr Robert Hebbel). All experiments were approved by the University of North Carolina Animal Care and Use Committees and complied with National Institutes of Health guidelines.
BM transplantation
PAR-1+/+, PAR-1−/−, PAR-2+/+, and PAR-2−/− mice (8 weeks old) were lethally irradiated with 14 Gy (2 doses of 7 Gy 4 hours apart) with a 137Cs irradiator (Mark I Irraditor, J. L. Shepherd & Associates). Recipient mice were injected via the retro-orbital sinus with BM cells (4-5 × 106 nucleated cells) from BERK or WT control mice that do not express any human transgenes on the same mixed genetic background.11 These mice are referred to as BERKBM or WTBM. Mice were used for experiment 4 months later and samples were collected as described below. Reconstitution of BM was confirmed by electrophoretic analysis of the different forms of hemoglobin.11
Optimizing the doses of dabigatran and rivaroxaban
NMRI mice were fed with chow containing dabigatran (Boehringer Ingelheim, Biberach, Germany) at various concentrations (0.75, 5, 10, and 15 mg/g chow) or matching placebo for 4 days. Blood was collected in the morning, and the concentration of dabigatran (the active compound) was assessed by liquid chromatography mass spectrometry.23 In similar studies, C57Bl/6J mice were fed with placebo or rivaroxaban (Janssen Pharmaceuticals, Bayer AG) at 0.0125, 0.2, or 0.4 mg/g chow (Dyets, Bethlehem, PA) for 10 days. Blood was collected in the morning, and prothrombin time (PT) was assessed in plasma as described below. To measure the plasma concentration of rivaroxaban in mice, the PT was compared with a standard curve generated by measuring the PT of normal mouse plasma containing known concentrations of rivaroxaban. We assumed that plasma concentrations of dabigatran and rivaroxaban would be at the peak in the morning because mice are nocturnal.
Saphenous vein bleeding model
Eight-week-old male C57Bl/6J mice were fed chow containing placebo, dabigatran (10 mg/g chow), or rivaroxaban (0.4 mg/g chow) for 5 days. On the morning of the last day of treatment, the level of anticoagulation was determined using the saphenous vein bleeding model as previously described.24
Dabigatran and rivaroxaban treatment and sample collection
Once the optimal doses of dabigatran and rivaroxaban were determined, 4-month-old BERKAA and BERKSS mice were fed chow containing placebo, dabigatran (10 mg/g chow), or rivaroxaban (0.4 mg/g chow) ad libitum for 10 days. Four months after BM transplantation or 10 days after feeding with chow containing anticoagulants, mice were anesthetized with isoflurane. Blood was drawn from the inferior vena cava into 3.4% sodium citrate (final ratio of 9:1) and plasma was stored at −80°C. The entire left lung was collected for histologic analysis and remaining tissue was snap frozen in liquid nitrogen and stored at −80°C.
Analysis of hematologic profile, PT, aPTT, TAT, sVCAM-1, and IL-6
Blood cell count and hematologic profile were determined using the automatic HEMAVET system (Drew Scientific, Inc.). PT was determined by a 1-stage clotting assay with a Start 4 Clotting Machine (Diagnostica Stago, Parsippany, NJ) using Thromboplastin D reagent (Thermo Scientific). Activated partial thromboplastin time (aPTT) of plasma samples was analyzed with TriniClot aPTT reagents (Diagnostica Stago). The plasma level of thrombin-antithrombin complex (TAT; Siemens Healthcare Diagnostics), IL-6, and sVCAM-1 (R&D Systems) was determined by enzyme-linked immunosorbent assay.
Analysis of MPO in lung tissue
Protein was isolated from lung as previously described,11 and total protein concentration was determined the by the bicinchoninic acid protein assay (Bio-Rad, Hercules, CA). MPO levels were detected by enzyme-linked immunosorbent assay (Hycult Biotech, Plymouth Meeting, PA).
Immunohistochemistry
Formalin-fixed, paraffin-embedded sections (4 μm) of the entire left lobe were stained for neutrophils as previously described.11 Images were acquired with DX51W1 microscope (Olympus America) equipped with a DP70 digital camera and DP Controller Software V 02.03 (Olympus America). Neutrophils were quantified by counting positive cells in 10 high-powered fields (original magnification ×400) per section. All pictures were identically adjusted for contrast, brightness, and color saturation.
Statistical analysis
Data are presented as a mean ± standard error of the mean. One- and 2-way ANOVA were performed where appropriate, and Bonferroni post-test analyses were applied for multiple comparisons. The criterion for significance was P < .05. Statistical analysis was performed with GraphPad Prism Version 5 software.
Results
BM transplantation model
Reconstitution of BM in WTBM or BERKBM mice was determined by cellulose acetate electrophoretic analysis of the different forms of hemoglobin. Using this method, we did not observe the presence of any normal mouse hemoglobin in BERKBM mice (supplemental Figure 1, available on the Blood Web site). However, we cannot exclude the possibility that very small amounts of normal hemoglobin, which are below the detection level of the assay, are still present in BERKBM mice. Even small amounts of WT hemoglobin have been demonstrated to partially attenuate the sickle phenotype in chimeric mice.25 This may explain why the phenotype observed in BERKBM mice is less pronounced than that observed in BERKSS mice, especially regarding plasma levels of TAT and sVCAM-1. We also observed that the lymphocytosis in BERKSS mice (Tables 1 and 2) was not as severe in BERKBM mice (Tables 3 and 4) and that WTBM controls had higher levels of circulating lymphocytes than BERKAA controls. Less severe leukocytosis may also contribute to the milder phenotype observed in BERKBM mice compared with BERKSS mice.
Anticoagulating mice with dabigatran and rivaroxaban
Treatment of WT mice with various concentrations of dabigatran for 4 days caused a dose-dependent prolongation of the aPTT compared with untreated control mice (Figure 1A). The plasma concentration of dabigatran was significantly increased in mice fed with chow containing 5, 10, and 15 mg of dabigatran per gram (Figure 1B), and the 10 mg/g chow dose was used for all subsequent studies. The PT assay is considered more sensitive than the aPTT to determine the level of anticoagulation by rivaroxaban treatment, so we measured the PT in WT mice treated with rivaroxaban for 10 days. The PT was significantly prolonged with 0.2 and 0.4 mg/g rivaroxaban compared with mice treated with placebo or 0.0125 mg/g chow (Figure 1C). Rivaroxaban was detectable in the plasma of mice treated with the 0.2-mg/g and 0.4-mg/g doses (Figure 1D). The 0.4-mg/g chow dose was used for subsequent studies. We observed no spontaneous bleeding in mice treated with 10 mg/g dabigatran or 0.4 mg/g rivaroxaban. To directly compare the levels of anticoagulation after dabigatran and rivaroxaban treatment, WT mice were treated with dabigatran or rivaroxaban ad libitum for 5 days and hemostasis time was determined using a saphenous vein bleeding model.24 Because mice are nocturnal, all measurements were performed in the morning to minimize the variability in the plasma drug levels due to differences in chow consumption. Both rivaroxaban and dabigatran significantly prolonged hemostasis time compared with untreated mice; dabigatran-treated mice had a significantly longer mean hemostasis time than rivaroxaban-treated mice (Figure 1E). In addition, the number of clots formed during 30 minutes was significantly reduced in mice fed with chow containing rivaroxaban and dabigatran compared with mice fed with control chow, and dabigatran treatment had a significantly stronger effect compared with rivaroxaban treatment (Figure 1F). These data indicate that the dose of dabigatran used for the study had a more potent anticoagulant effect compared with the dose of rivaroxaban.
Characterization of anticoagulation by dabigatran and rivaroxaban. (A-B) aPTT (A) and plasma concentration (B) of dabigatran (active compound) in mice fed for 4 days with chow containing placebo or different amounts of inactive dabigatran (n = 3-5 per group). The overall P value from a 1-way ANOVA is P < .0001). (C-D) PT (seconds) (C) and plasma concentration (D) of rivaroxaban in mice fed for 10 days with chow containing placebo or different amounts of rivaroxaban (n = 5 per group). The overall P value from a 1-way ANOVA is P = .0134. (E-F) Hemostasis time (E) and the number of disruptions (F) in WT mice fed with chow containing placebo (n = 6), rivaroxaban (0.4 mg/g chow; n = 6), or dabigatran (10 mg/g chow; n = 5) for 5 days. Bleeding was observed for 30 minutes, and any formed clots were disrupted. Average bleeding time was calculated from the individual bleeding times determined during the 30-minute period; the number of clots formed is also reported (disruption number). Asterisks directly above the bars indicate the statistical significance of dabigatran- or rivaroxaban-treated mice compared with placebo-treated mice (*P < .05, **P < .01, and ***P < .001). Dab, dabigatran; Con, control placebo; Riv, rivaroxaban.
Characterization of anticoagulation by dabigatran and rivaroxaban. (A-B) aPTT (A) and plasma concentration (B) of dabigatran (active compound) in mice fed for 4 days with chow containing placebo or different amounts of inactive dabigatran (n = 3-5 per group). The overall P value from a 1-way ANOVA is P < .0001). (C-D) PT (seconds) (C) and plasma concentration (D) of rivaroxaban in mice fed for 10 days with chow containing placebo or different amounts of rivaroxaban (n = 5 per group). The overall P value from a 1-way ANOVA is P = .0134. (E-F) Hemostasis time (E) and the number of disruptions (F) in WT mice fed with chow containing placebo (n = 6), rivaroxaban (0.4 mg/g chow; n = 6), or dabigatran (10 mg/g chow; n = 5) for 5 days. Bleeding was observed for 30 minutes, and any formed clots were disrupted. Average bleeding time was calculated from the individual bleeding times determined during the 30-minute period; the number of clots formed is also reported (disruption number). Asterisks directly above the bars indicate the statistical significance of dabigatran- or rivaroxaban-treated mice compared with placebo-treated mice (*P < .05, **P < .01, and ***P < .001). Dab, dabigatran; Con, control placebo; Riv, rivaroxaban.
Effect of thrombin inhibition on vascular inflammation in SCD
BERKSS mice had significantly lower red blood cell (RBC) counts, hemoglobin levels, and hematocrits compared with BERKAA controls; thrombin inhibition with dabigatran had no effect on these parameters, indicating that thrombin inhibition does not affect hemolysis of sickle RBCs (Table 1). There was also a significant increase in white blood cell counts in BERKSS mice that was not affected by thrombin inhibition (Table 1). Dabigatran prolonged aPTT in both BERKAA and BERKSS mice compared with mice on placebo chow (Figure 2A). There was a significant increase in plasma TAT levels in BERKSS mice compared with BERKAA controls that was attenuated with dabigatran treatment (Figure 2B). BERKSS mice had elevated plasma levels of IL-6 and sVCAM-1 compared with BERKAA controls; however, thrombin inhibition had no effect on these parameters (Figure 2C-D). Importantly, thrombin inhibition significantly attenuated the increase in MPO levels (Figure 2E) and the number of neutrophils observed in the lungs of BERKSS mice (Figure 2F-G). These data indicate that TF-dependent thrombin generation has no effect on systemic inflammation but does contribute to local inflammation in the lung via a mechanism involving neutrophil recruitment.
Role of thrombin in vascular inflammation in SCD. (A-E) aPTT (A) and plasma levels of TAT (B), sVCAM-1 (C), IL-6 (D), and MPO (E) in the lungs of BERKAA (n = 9-10) and BERKSS (n = 10-12) mice that received dabigatran (Dab) or control placebo (Con) for 10 days. Formalin-fixed lungs were stained for neutrophils, and neutrophils were counted in 10 high-power fields (HPF; original magnification ×400) for each mouse. (F) Average number of neutrophils in 10 HPFs (×400) of lungs. (G) Representative lung sections demonstrating neutrophil infiltration in four different groups of mice. Neutrophils stain as brown. Asterisks directly above the bars indicate statistically significant difference between BERKSS compared with BERKAA mice within the same treatment group (Dab or Con) (*P < .05, **P < .01, and ***P < .001).
Role of thrombin in vascular inflammation in SCD. (A-E) aPTT (A) and plasma levels of TAT (B), sVCAM-1 (C), IL-6 (D), and MPO (E) in the lungs of BERKAA (n = 9-10) and BERKSS (n = 10-12) mice that received dabigatran (Dab) or control placebo (Con) for 10 days. Formalin-fixed lungs were stained for neutrophils, and neutrophils were counted in 10 high-power fields (HPF; original magnification ×400) for each mouse. (F) Average number of neutrophils in 10 HPFs (×400) of lungs. (G) Representative lung sections demonstrating neutrophil infiltration in four different groups of mice. Neutrophils stain as brown. Asterisks directly above the bars indicate statistically significant difference between BERKSS compared with BERKAA mice within the same treatment group (Dab or Con) (*P < .05, **P < .01, and ***P < .001).
Role of nonhematopoietic cell PAR-1 on vascular inflammation in SCD
To determine if the thrombin-mediated effect in the lung was PAR-1 dependent, we generated sickle cell mice lacking PAR-1 expression on all nonhematopoietic cells. PAR-1+/+ and PAR-1−/− mice transplanted with BERKBM had significantly decreased RBC counts and hematocrits compared with mice transplanted with WTBM, indicating that deletion of PAR-1 from nonhematopoietic cells has no effect on anemia in sickle mice (Table 3). We also observed an increase in the total number of white blood cells in BERKBM mice; deletion of PAR-1 from nonhematopoietic cells had no effect on these parameters (Table 3). PAR-1+/+ mice transplanted with BM from BERK mice had significantly elevated plasma levels of TAT, sVCAM-1, and IL-6 (Figure 3A-C), indicating that transplantation with sickle cell BM caused coagulation activation, vascular inflammation, and EC activation. PAR-1 deletion from all nonhematopoietic cells did not attenuate any of these parameters (Figure 3A-C). Furthermore, PAR-1+/+ mice transplanted with sickle BM had significantly elevated MPO levels and the number of neutrophils in the lungs; however, these parameters were not affected by deletion of PAR-1 from nonhematopoietic cells (Figure 3D-E). These data suggest that thrombin contributes to local lung inflammation in sickle cell mice independently of PAR-1 activation on nonhematopoietic cells.
Role of PAR-1 in vascular inflammation in SCD. (A-D) Plasma levels of TAT (A), sVCAM-1 (B), IL-6 (C), and MPO (D) in the lung of PAR-1+/+ or PAR-1−/− mice transplanted with bone marrow from WT (n = 9-11) or BERK (n = 15-16) mice. Formalin-fixed lungs were stained for neutrophils, and neutrophils were counted in 10 HPF (×400) for each mouse. (E) Average number of neutrophils in lungs. Neutrophils stain brown. Asterisks directly above the bars indicate statistically significant difference between BERKBM mice compared with WTBM mice within the same PAR-1 genotype (*P < .05, **P < .01, and ***P < .001). There were no differences between PAR-1+/+ and PAR-1−/− mice.
Role of PAR-1 in vascular inflammation in SCD. (A-D) Plasma levels of TAT (A), sVCAM-1 (B), IL-6 (C), and MPO (D) in the lung of PAR-1+/+ or PAR-1−/− mice transplanted with bone marrow from WT (n = 9-11) or BERK (n = 15-16) mice. Formalin-fixed lungs were stained for neutrophils, and neutrophils were counted in 10 HPF (×400) for each mouse. (E) Average number of neutrophils in lungs. Neutrophils stain brown. Asterisks directly above the bars indicate statistically significant difference between BERKBM mice compared with WTBM mice within the same PAR-1 genotype (*P < .05, **P < .01, and ***P < .001). There were no differences between PAR-1+/+ and PAR-1−/− mice.
Effect of FXa inhibition on vascular inflammation in SCD
FXa inhibition had no effect on markers of anemia in BERKSS mice, nor did it affect leukocytosis (Table 2). Rivaroxaban significantly prolonged PT in both BERKAA and BERKSS mice compared with mice on placebo chow (Figure 4A). Furthermore, the increase in plasma TAT levels observed in BERKSS mice was attenuated by rivaroxaban (Figure 4B), whereas increased levels of sVCAM-1 were not affected (Figure 4C). Interestingly, FXa inhibition abolished the increase in plasma IL-6 in BERKSS mice (Figure 4D). We also observed a significant increase in MPO levels in the lungs of BERKSS mice compared with BERKAA mice fed with control chow (Figure 4E). In contrast, we did not observe a significant increase in MPO levels in the lung of BERKSS mice fed with chow containing rivaroxaban. Consistent with this, there were significantly more neutrophils in the lungs of BERKSS mice compared with BERKAA controls, and rivaroxaban treatment significantly reduced these numbers in BERKSS mice (Figure 4F).
Role of FXa in vascular inflammation in SCD. (A-F) PT (A) and plasma levels of TAT (B), sVCAM-1 (C), IL-6 (D), and MPO (E) in the lungs and average number of neutrophils (F) in lungs of BERKAA (n = 16) and BERKSS (n = 13-15) mice fed with chow containing rivaroxaban (Riv) or placebo control (Con) for 10 days. Asterisks directly above bars indicate statistical significance between BERKSS mice compared with BERKAA mice within the same treatment group (Con or Riv) (*P < .05, **P < .01, ***P < .001).
Role of FXa in vascular inflammation in SCD. (A-F) PT (A) and plasma levels of TAT (B), sVCAM-1 (C), IL-6 (D), and MPO (E) in the lungs and average number of neutrophils (F) in lungs of BERKAA (n = 16) and BERKSS (n = 13-15) mice fed with chow containing rivaroxaban (Riv) or placebo control (Con) for 10 days. Asterisks directly above bars indicate statistical significance between BERKSS mice compared with BERKAA mice within the same treatment group (Con or Riv) (*P < .05, **P < .01, ***P < .001).
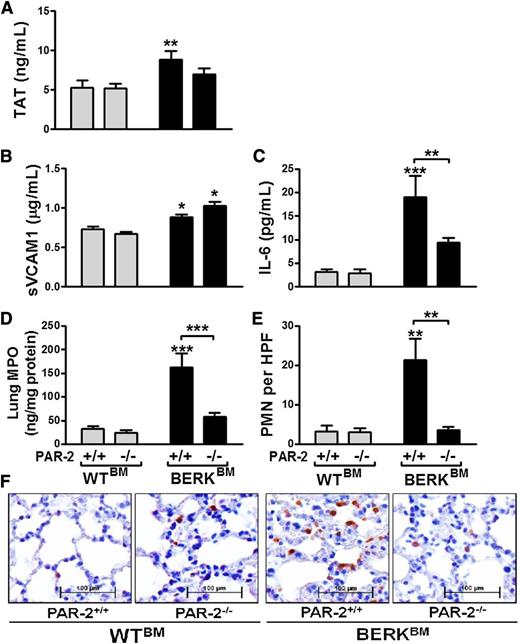
Role of nonhematopoietic cell PAR-2 on vascular inflammation in SCD
Next, we determined if the proinflammatory effect of FXa in sickle cell mice is due to activation of PAR-2 on nonhematopoietic cells. PAR-2+/+ and PAR-2−/− mice were lethally irradiated and transplanted with WTBM or BERKBM. As expected, reconstitution with BM from BERK mice significantly decreased RBC counts, hemoglobin, and hematocrit in PAR-2+/+ mice, and deletion of PAR-2 from nonhematopoietic cells had no effect on these parameters (Table 4). Interestingly, we observed a significant decrease in neutrophil numbers in PAR-2−/− sickle mice compared with sickle PAR-2+/+ controls (Table 4).
PAR-2+/+ mice transplanted with BERKBM had significantly increased plasma TAT, sVCAM-1, and IL-6 levels (Figure 5A-C). Deletion of PAR-2 from nonhematopoietic cells had no effect on TAT or sVCAM-1 but dramatically reduced the increase in plasma levels of IL-6 in sickle mice (Figure 5A-C). These data indicate that PAR-2 contributes to systemic inflammation. Furthermore, PAR-2 deletion from nonhematopoietic cells attenuated the increase in MPO levels (Figure 5D) and the number of neutrophils in the lungs of BERKBM mice (Figure 5E).
Role of PAR-2 in vascular inflammation in SCD. (A-E) Plasma levels of TAT (A), sVCAM-1 (B), IL-6 (C), and MPO (D) and average number of neutrophils (E) in the lung of PAR-2+/+ or PAR-2−/− mice transplanted with bone marrow from WT (n = 8-9) or BERK (n = 8-12) mice. (F) Representative lung sections demonstrating neutrophil infiltration in four different groups of mice. Neutrophils stain as brown. Asterisks directly above the bars indicate statistically significant difference between BERKBM mice compared with WTBM mice within the same PAR-2 genotype (*P < .05, **P < .01, and ***P < .001).
Role of PAR-2 in vascular inflammation in SCD. (A-E) Plasma levels of TAT (A), sVCAM-1 (B), IL-6 (C), and MPO (D) and average number of neutrophils (E) in the lung of PAR-2+/+ or PAR-2−/− mice transplanted with bone marrow from WT (n = 8-9) or BERK (n = 8-12) mice. (F) Representative lung sections demonstrating neutrophil infiltration in four different groups of mice. Neutrophils stain as brown. Asterisks directly above the bars indicate statistically significant difference between BERKBM mice compared with WTBM mice within the same PAR-2 genotype (*P < .05, **P < .01, and ***P < .001).
Discussion
The vascular pathology of SCD is characterized by chronic activation of coagulation and inflammation. In our previous study, we demonstrated that inhibition of TF reduced plasma levels of sVCAM-1 and IL-6, as well as MPO, in the lungs of sickle mice, indicating a crosstalk between coagulation and inflammation.11 TF-dependent coagulation activation results in the generation of the downstream coagulation proteases FXa and thrombin, which increase inflammation, in part, by activating PARs.18 In this study, we investigated the role of FXa, thrombin, PAR-1, and PAR-2 in vascular inflammation in a mouse model of SCD.
The hypercoagulable state of SCD is well characterized. Rivaroxaban and dabigatran are new direct inhibitors of FXa and thrombin, respectively, which were recently approved to prevent stroke and venous thromboembolism.26,,-29 We found that feeding mice dabigatran (10 mg/g chow) or rivaroxaban (0.4 mg/g chow) resulted in plasma levels of the active drugs similar to those seen in human patients receiving 150 mg of dabigatran twice daily30 or rivaroxaban 10 mg once daily.31 Dabigatran and rivaroxaban significantly prolonged the aPTT and PT, respectively, in both BERKAA and BERKSS mice and normalized plasma TAT levels in BERKSS mice without causing spontaneous bleeding. These data indicate that both FXa and thrombin inhibition can anticoagulate sickle cell mice and that treatment with the new oral anticoagulants might reduce thrombotic complications in SCD.
Importantly, inhibition of either FXa or thrombin resulted in a reduction in the elevated MPO levels in the lungs of sickle cell mice similar to that observed in sickle mice treated with anti-TF antibody.11 These results suggest that TF contributes to local lung inflammation in a thrombin-dependent manner. Importantly, dabigatran-treated BERKSS mice also demonstrated reduced number of neutrophils in the lung tissue, indicating that increased levels of MPO observed in the lung of BERKSS mice results from thrombin-mediated neutrophil infiltration rather than from thrombin-mediated neutrophil activation. Surprisingly, deletion of PAR-1 from nonhematopoietic cells did not attenuate neutrophil numbers or lung MPO levels in sickle mice, suggesting that PAR-1 activation on nonhematopoietic cells is not essential for thrombin-mediated neutrophil recruitment into the lung. One possibility is that thrombin contributes to neutrophil recruitment via a fibrin- or fibrin degradation product-dependent mechanism. For instance, the E1 fibrin degradation fragment has been shown to facilitate neutrophil-EC interactions and mediates infiltration of neutrophils into inflamed tissue.32 Inhibition of thrombin would reduce formation of the E1 fragment and may explain, in part, the anti-inflammatory effects of dabigatran in the lung. Inhibition of this pathway may also reduce neutrophil infiltration in BERKSS mice treated with rivaroxaban.
Our previous study showed that EC-specific deletion of the TF gene selectively reduced plasma levels of IL-6 without affecting any other parameters, including TAT.11 These results strongly suggested that in sickle mice, EC TF contributes to the increased expression of IL-6 independently of thrombin generation. Consistent with this notion, our current study demonstrated that neither thrombin inhibition nor deletion of PAR-1 from nonhematopoietic cells reduced plasma levels of IL-6. In contrast, FXa inhibition abolished the increase in plasma levels of IL-6 in BERKSS mice, similar to that observed in sickle mice treated with anti-TF antibody or lacking the TF gene in ECs.11 Because prolongation of the saphenous vein bleeding time was significantly longer in dabigatran-fed mice than in rivaroxaban-fed mice, the absence of an effect on IL-6 levels in BERKSS fed with dabigatran cannot be attributed to insufficient anticoagulation. Therefore, we proposed that EC TF contributes to IL-6 expression via a mechanism involving FXa-dependent activation of PAR-2 in nonhematopoietic cells. Whether PAR-2 activation is mediated by the ternary TF:FVIIa:FXa complex assembled on the EC surface33 or by locally generated FXa remains to be determined.
PAR-2 deletion from nonhematopoietic cells not only reduced plasma levels of IL-6 but also completely attenuated lung MPO levels and the number of neutrophils in the lungs, indicating that activation of PAR-2 in nonhematopoietic cells plays a crucial role in the recruitment/activation of neutrophils in SCD. At this point, we do not know if this PAR-2–mediated effect results from FXa-dependent activation of the receptor. It is possible that other PAR-2 agonists, such as mast cell tryptase,19 can also contribute to this response. Indeed, elevated levels of mast cell tryptase have been reported in BERKSS mice compared with BERKAA controls.34 Furthermore, PAR-2 contributed to the neutrophilia, which is commonly observed in both sickle cell patients and animal models of SCD.11,35 Sickle cell mice lacking PAR-2 in all nonhematopoietic cells had a significantly reduced number of circulating neutrophils compared with PAR-2–proficient sickle cell mice. Interestingly, neutrophilia was not affected by inhibition of TF11 or by rivaroxaban or dabigatran treatment, further supporting the concept that in sickle cell mice, PAR-2 can be activated by ligands other than coagulation proteases. In support of this, neutrophilia is attenuated in BERKSS mice lacking mast cells,34 suggesting that mast cell tryptase-dependent PAR-2 activation might play a role in neutrophilia in SCD.
Deletion of PAR-1 from nonhematopoietic cells had no effect on coagulation, systemic inflammation, or EC activation in BERKBM mice. Although thrombin is the main physiologic ligand for PAR-1, a recent study demonstrated that PAR-1 can be also activated by activated protein C (APC).36 In contrast to thrombin-mediated activation of PAR-1, APC-dependent cleavage of PAR-1 requires the presence of endothelial protein C receptor and results in antiapoptotic and anti-inflammatory effects.37,-39 The APC pathway is activated in sickle cell patients, most likely due to the prothrombotic state associated with SCD.12,40 Our results from BERKBM, PAR-1−/− mice suggest that endogenous APC:ECPR- PAR-1 signaling pathway does not play a major role in vascular inflammation in SCD. However, both administration of exogenous APC and genetic overexpression of the endothelial protein C receptor–protected sickle mice from cerebral microvascular thrombosis,12 which warrants further studies to investigate both anticoagulant and possibly anti-inflammatory effects of exogenous APC administration.
Pulmonary hypertension (PH) is a common clinical complication of SCD, but the etiology has yet to be defined.41,42 Proposed mechanisms include vasoconstriction and endothelial dysfunction due to nitric oxide depletion40,41 or the hypercoagulable state and chronic inflammation.3,43,-45 Indeed, SCD patients with PH have higher levels of coagulation and inflammation biomarkers compared with the sickle cell patients without PH.46 There is an emerging concept that inflammation is an important proximal mediator in the generation of PH in the general population.47 Recent studies demonstrated that rivaroxaban treatment, as well as PAR-2 or IL-6 deficiency, attenuates PH in animal models.48,-50 Also, there is at least 1 case report in which PH improved in a patient treated with an IL-6 receptor-blocking antibody.51 Therefore, our data from PAR-2–deficient mice and rivaroxaban experiments imply that targeting FXa-mediated PAR-2 activation may reduce IL-6 expression and potentially attenuate PH in SCD.
ECs are chronically activated in SCD, in part due to increased adherence of sickle RBCs and activated leukocytes, as well as high levels of cell-free hemoglobin and heme in the blood.40 We previously found that inhibition of TF with a rat monoclonal antibody called 1H1 attenuates EC activation in sickle cell mice, as measured by plasma levels of sVCAM-111 ; however, deletion of TF from ECs11 or low levels of TF in all nonhematopoietic cells (data not shown) had no effect on plasma levels of sVCAM-1. In the present study, neither FXa nor thrombin inhibition had any effect on this marker of EC activation in BERKSS mice. Moreover, nonhematopoietic PAR-1 and PAR-2 also did not affect plasma levels of sVCAM-1 in sickle cell mice. These data suggest that the TF-dependent increase in plasma levels of sVCAM-1 is mediated by TF:FVIIa signaling in hematopoietic cells, which then indirectly results in EC activation. An alternative hypothesis is that alternatively spliced TF (asTF), a truncated, soluble form of TF, might mediate EC activation.52 It was recently demonstrated that interaction between human asTF and β1 integrin increases the expression of adhesion molecules, including VCAM-1, on microvascular ECs and modulates monocyte-EC interactions.53 However, future studies will have to determine if 1H1 antibody can disrupt asTF-β1 integrin interactions and the possible contribution of asTF to vascular inflammation in SCD.
SCD is one of a few pathological conditions in which TF expression is upregulated not only on leukocytes but also on ECs. Our data indicate that TF expressed by different cell types has specific roles in the pathology of the disease (Figure 6). We propose that EC TF does not contribute to the activation of coagulation in SCD but instead contributes to systemic inflammation mediated by FXa-dependent activation of PAR-2 on ECs. The fact that deletion of TF from ECs11 or low levels of TF in all nonhematopoietic cells (data not shown) does not affect coagulation activation in sickle cell mice suggests that hematopoietic cells are the major source of TF that is responsible for the activation of coagulation. Indeed, increased TF expression by monocytes strongly correlates with markers of coagulation activation in sickle cell patients.54
Proposed role of FXa and thrombin in vascular inflammation in SCD. FSP, fibrin split product.
Proposed role of FXa and thrombin in vascular inflammation in SCD. FSP, fibrin split product.
In summary, we have demonstrated that FXa and thrombin differentially contribute to the vascular inflammation in a mouse model of SCD. We identified PAR-2 as a potential target to inhibit vascular pathology associated with SCD. We also demonstrated that the recently developed oral anticoagulants dabigatran and rivaroxaban might be useful in treating sickle cell patients by reducing thrombotic complications as well as reducing both systemic and local inflammatory responses.
The online version of this article contains a data supplement.
There is an Inside Blood commentary on this article in this issue.
The publication costs of this article were defrayed in part by page charge payment. Therefore, and solely to indicate this fact, this article is hereby marked “advertisement” in accordance with 18 USC section 1734.
Acknowledgments
The PAR-1– and PAR-2–deficient mice were kindly provided by Dr Patricia Andrade-Gordon (Johnson & Johnson Pharmaceutical).
This work was supported by grants from the National Heart, Lung, and Blood Institute (HL096679) (R.P.) (HL117659) (R.P., N.M., N.S.K.) (HL007149-36) (E.M.S.).
Authorship
Contribution: E.M.S. and P.C. designed the experiments, performed the experiments, and interpreted the data; N.M., D.M.M., and N.S.K. aided in data interpretation and editing the manuscript; R.P.H. and J.v.R. provided valuable reagents and critically read the manuscript; D.M.M. designed and J.M. performed the hemostasis experiment; and R.P. designed the experiments, interpreted the data, wrote the manuscript, and contributed to the overall design of the study.
Conflict-of-interest disclosure: The authors declare no competing financial interests.
Correspondence: Rafal Pawlinski, Division of Hematology/Oncology, Department of Medicine, 320A Mary Ellen Jones Building, 98 Manning Dr, Chapel Hill, NC 27599; e-mail: rafal_pawlinski@med.unc.edu.
References
Author notes
E.M.S. and P.C. contributed equally to this study.





