Key Points
miR-17-92 mediates the progression of scleroderma and bronchiolitis obliterans in cGVHD by enhancing T- and B-cell responses.
Pharmacologically blocking the activity of miR-17-92 with an anti–miR-17 antagomir effectively alleviates cGVHD.
Abstract
Chronic graft-versus-host disease (cGVHD) is characterized as autoimmune-like fibrosis and antibody production mediated by pathogenic T cells and B cells. MicroRNA-17-92 (miR-17-92) influences the survival, differentiation, and function of lymphocytes in cancer, infections, and autoimmunity. To determine whether miR-17-92 regulates T- and B-cell responses in cGVHD, we generated mice conditionally deficient for miR-17-92 in T cells, B cells, or both. Using murine models of allogeneic bone marrow transplantation, we demonstrate that expression of miR-17-92 in donor T and B cells is essential for the induction of both scleroderma and bronchiolitis obliterans in cGVHD. Mechanistically, miR-17-92 expressed in T cells not only enhances the differentiation of pathogenic T helper 1 (Th1) and Th17 cells, but also promotes the generation of follicular Th cells, germinal center (GC) B cells, and plasma cells. In B cells, miR-17-92 expression is required for autoantibody production and immunoglobulin G deposition in the skin. Furthermore, we evaluated a translational approach using antagomirs specific for either miR-17 or miR-19, key members in miR-17-92 cluster. In a lupus-like cGVHD model, systemic administration of anti–miR-17, but not anti–miR-19, alleviates clinical manifestations and proteinuria incidence in recipients through inhibiting donor lymphocyte expansion, B-cell activation, and GC responses. Blockade of miR-17 also ameliorates skin damage by reducing Th17 differentiation in a scleroderma-cGVHD model. Taken together, our work reveals that miR-17-92 is required for T-cell and B-cell differentiation and function, and thus for the development of cGVHD. Furthermore, pharmacological inhibition of miR-17 represents a potential therapeutic strategy for the prevention of cGVHD.
Introduction
Chronic graft-versus-host disease (cGVHD) remains a major cause of mortality and morbidity after allogeneic hematopoietic cell transplantation (HCT).1,2 The progression in improving therapy for cGVHD patients has been hindered by the lack of insight into the cellular and molecular mechanisms associated with pathogenesis of cGVHD.2,3 Whereas an acute severe inflammatory response and apoptosis in host tissue cells are characteristic features of acute GVHD (aGVHD), cGVHD pathology is characterized by autoimmune-like, multiorgan-involved fibrotic changes, such as scleroderma, bronchiolitis obliterans (BO), and fibrosis in salivary glands, liver, and gut.1 Nonetheless, similarly to aGVHD, most studies point to proinflammatory cytokines, pathogenic T helper 1 (Th1) and Th17 cells as the driving force for the initiation of cGVHD.4,5 In contrast to aGVHD, donor B cells play critical roles in the pathogenesis of cGVHD not only by acting as antigen-presenting cells (APCs) and promoting pathogenic CD4 T-cell expansion and survival,6 but also via producing allo/autoantibodies.7-9 Follicular Th (Tfh) cells instruct germinal center (GC) B cells to proliferate, undergo affinity maturation, and eventually differentiate into antibody-secreting plasma cells and memory B cells.10,11 Tfh differentiation, GC formation, and antibody production are required for cGVHD development in mice.12,13
The microRNAs (miRs) are short, noncoding RNAs that regulate gene expression at the posttranscriptional level either by promoting the degradation or impeding the translation of target messenger RNAs (mRNAs).14,15 Certain miRs can regulate T-cell responses16-20 and dendritic cell function21-23 during aGVHD development. However, the manner in which miRs regulate T-cell and B-cell pathogenicity in cGVHD has not yet been studied. Among the well-defined miR clusters, miR-17-92, or oncomiR-1, was first identified as an oncogene correlated with B-cell malignancy in human.24,25 Through downregulating the expression of PTEN, BIM, p21, and E2F1, miR-17-92 is a critical regulator in cell survival and cell-cycle progress.26-28 miR-17-92 promotes Myc-induced B-cell lymphoma29 and Notch-induced T-cell acute lymphoblastic leukemia (T-ALL)30 development in mice. miR-17-92 also regulates T- and B-cell development, differentiation, and tolerance. Overexpression of miR-17-92 in lymphocytes causes lymphoproliferative disease and autoimmunity in mice.31 In T cells, miR-17-92 promotes Th1,32 Th17,33 and Tfh34,35 responses, but inhibits T-regulatory (Treg) differentiation32 and function.36 In B cells, miR-17-92 is required for early B-cell development at the transition from pro-B to pre-B cells,37 B-cell receptor response,38 and production of immunoglobulin G2c (IgG2c).39
Our previous work demonstrated a critical role of miR-17-92 in regulating CD4 T-cell proliferation and Th1 and Treg differentiation in aGVHD.16,40 Given the distinct pathophysiology of auto/alloresponses in addition to the required contribution of B cells in the pathogenesis of cGVHD,1,41 we investigated how miR-17-92 regulates T- and B-cell differentiation and function during cGVHD development. Using murine models of allogeneic bone marrow (BM) transplantation (allo-BMT), we have identified an essential role for miR-17-92 in pathogenic T- and B-cell response during cGVHD development and further characterized a potential therapeutic strategy in which pharmacological blockade of miR-17 ameliorated cGVHD severity.
Materials and methods
Mice
Inbred strains of mice were purchased from the National Cancer Institute (Frederick, MD) or The Jackson Laboratory (Bar Harbor, ME). miR-17-92 conditional knockout (KO) mice were described in our previous work16 and in supplemental Methods (available on the Blood Web site). Animals were housed in the American Association for Laboratory Animal Care–accredited Animal Resource Center at Medical University of South Carolina (MUSC). Experiments were carried out under protocols approved by the Institutional Animal Care and Use Committee of MUSC and the University of Minnesota.
Experimental procedures and materials
Statistics
GraphPad Prism 6 (GraphPad Software, La Jolla, CA) was used to perform statistical analysis. For comparison of recipient survival among groups in GVHD experiments, the log-rank test was used to determine statistical significance. To compare body-weight changes, clinical scores, pathology scores, cytokine and receptor levels, and serum antibody levels, a Student t test was performed.
Results
miR-17-92 contributes to T-cell and B-cell pathogenicity in cGVHD
To understand the role of miR-17-92 in T- and B-cell responses, we used a Cre-loxP system47 to generate B6 mice with conditional deficiency of miR-17-92 in T cells (CD4Cre+), B cells (CD19Cre+), or both (CD4Cre+CD19Cre+). We observed no significant differences among groups in the baseline composition of naive splenocytes with respect to the percentage of CD4 or CD8 T cells, Tregs, memory T cells, and B cells (data not shown). Initially, we used an aGVHD to cGVHD transition model (B6 to BALB/c)42 to examine the contribution of miR-17-92 in donor T and/or B cells during the development of cGVHD. Different from classic aGVHD, the majority of BMT recipients survived long-term with relatively less body weight loss (Figure 1A; supplemental Figure 1A). The sclerotic features in skin, including alopecia, ulcer, redness, scaling and cracking, and eye inflammation were first observed around 30 days post-BMT. A significant reduction in GVHD mortality was observed in the recipients of miR-17-92fl/fl CD4Cre+CD19Cre+ grafts, but not in those of CD4Cre+ or CD19Cre+ grafts. We observed attenuated cGVHD clinical manifestations in recipients of CD4Cre+ or CD19Cre+ grafts, with further attenuation in recipients of CD4Cre+CD19Cre+ grafts as compared with those of miR17-92fl/flCre− grafts (Figure 1B). As a direct target organ, thymus damage is heavily involved in cGVHD pathogenesis by inducing autoreactive emigrants and impairing Treg generation.42,48 Consistent with the alleviated clinical manifestations observed, significantly higher percentages and numbers of CD4+CD8+ T cells in thymus were found in the recipients of donor grafts with miR-17-92–deficient T cells, B cells, or both than those with miR-17-92–sufficient controls (Figure 1C-D; supplemental Figure 1B). The reconstitution of donor lymphocytes was improved in the recipients of donor grafts containing CD4Cre+ compared with Cre− cells (supplemental Figure 1D). Of note, a significant reduction in pathological skin damage was exclusively observed in recipients of CD4Cre+CD19Cre+ grafts compared with Cre− controls (Figure 1E). These data indicate that miR-17-92 promotes the pathogenicity of both T and B cells, and thus the progression of scleroderma cGVHD manifestations in recipients that survived lethality from aGVHD.
miR-17-92 expressed on donor T and B cells contributes to the pathogenesis of cGVHD. BALB/c (H2Kb+) mice were lethally irradiated and transferred with 0.5 × 106 splenocytes plus 2.5 × 106 TCD-BM from Cre−, CD4Cre+, CD19Cre+, and CD4 Cre+CD19Cre+ miR-17-92flox/flox mice on a C57BL/6 background. Survival (A) and clinical scores of cGVHD manifestations (B) were monitored weekly. Representative flow figures (C) and percentage (D) of CD4+CD8+ cells in recipient thymus are shown on gated donor cells 60 days post-BMT (N = 15-20 mice per group). (E) Pathology scores in recipient skin are shown 60 days post-BMT (N = 4-5 mice per group). *P < .05; **P < .01; ***P < .001.
miR-17-92 expressed on donor T and B cells contributes to the pathogenesis of cGVHD. BALB/c (H2Kb+) mice were lethally irradiated and transferred with 0.5 × 106 splenocytes plus 2.5 × 106 TCD-BM from Cre−, CD4Cre+, CD19Cre+, and CD4 Cre+CD19Cre+ miR-17-92flox/flox mice on a C57BL/6 background. Survival (A) and clinical scores of cGVHD manifestations (B) were monitored weekly. Representative flow figures (C) and percentage (D) of CD4+CD8+ cells in recipient thymus are shown on gated donor cells 60 days post-BMT (N = 15-20 mice per group). (E) Pathology scores in recipient skin are shown 60 days post-BMT (N = 4-5 mice per group). *P < .05; **P < .01; ***P < .001.
miR-17-92 regulates CD4 T-cell infiltration and IgG deposition in skin
As fibrosis is an important feature of cutaneous cGVHD, we measured collagen deposition in recipient skin. Consistent with alleviated pathological damage, collagen deposition was significantly reduced in the recipients of CD4Cre+CD19Cre+ grafts 60 days post-BMT (Figure 2A-B). It has been reported that pathogenic CD4 T-cell infiltration and autoantibody deposition in skin cause fibrotic and sclerodermatous damage during cGVHD development.5,7 Consistently, we observed that CD4 T-cell infiltration in skin was significantly reduced in recipients of donor grafts with miR-17-92–deficient T cells (CD4Cre+ or CD4 Cre+CD19Cre+) 60 days post-BMT (Figure 2C). The frequency of miR-17-92 KO CD4 T cells in recipient skin and peripheral lymph nodes was also reduced at 14 and 28 days post-BMT, which was associated with decreased proliferation but increased apoptosis in KO CD4 T cells, suggesting the reduced accumulation of KO CD4 T cells in skin started from the acute phase of GVHD (supplemental Figure 2). On the other hand, IgG deposition in skin was significantly reduced in the recipients of donor grafts with miR-17-92–deficient B cells (CD19Cre+ or CD4Cre+CD19Cre+) (Figure 2D). Therefore, miR-17-92 mediates cutaneous cGVHD by promoting CD4 T-cell infiltration and antibody deposition in recipient skin. Importantly, skin pathology reduction requires both low CD4 T-cell infiltration and less IgG deposition through targeting miR-17-92 in T cells and B cells simultaneously (Figure 1E; CD4Cre+CD19Cre+), as affecting neither alone is sufficient to significantly reduce skin pathological scores (Figure 1E) or mortality (Figure 1A) (CD4Cre+ or CD19Cre+). We further evaluated antibody deposition in gut, and found a significant reduction of IgG deposition in small intestine in the recipients with miR-17-92–deficient donor B cells. However, regardless of the presence of miR-17-92 in donor T or B cells, no significant reduction in gut pathology was found, at least in the chronic phase of GVHD (supplemental Figure 3).
miR-17-92 regulates CD4-T cell infiltration and antibody deposition in skin. BMT was performed as described in Figure 1. Recipient skin was harvested at day 60 after transplantation and processed for hematoxylin and eosin (H&E), Masson trichrome stain for collagen (blue area), immunohistochemistry staining for CD4 (brown), and immunofluorescence staining for IgG (green area) as described in supplemental Methods. (A) Representative images from 3 individual experiments are shown and black arrows point to CD4+ cells (original magnification ×200). (B) Percentage of area with collagen deposition was analyzed using ImageJ. (C) CD4 cell infiltration was quantified by calculating the average ratio of CD4+ cells to total cells in a 100-mm2 field of view under microscope from 3 representative fields. (D) IgG intensity in skin was analyzed using ImageJ software and mean fluorescence intensities are shown from 3 representative fields. N = 4-5 mice per group. **P < .01; ***P < .001. DAPI, 4′,6-diamidino-2-phenylindole.
miR-17-92 regulates CD4-T cell infiltration and antibody deposition in skin. BMT was performed as described in Figure 1. Recipient skin was harvested at day 60 after transplantation and processed for hematoxylin and eosin (H&E), Masson trichrome stain for collagen (blue area), immunohistochemistry staining for CD4 (brown), and immunofluorescence staining for IgG (green area) as described in supplemental Methods. (A) Representative images from 3 individual experiments are shown and black arrows point to CD4+ cells (original magnification ×200). (B) Percentage of area with collagen deposition was analyzed using ImageJ. (C) CD4 cell infiltration was quantified by calculating the average ratio of CD4+ cells to total cells in a 100-mm2 field of view under microscope from 3 representative fields. (D) IgG intensity in skin was analyzed using ImageJ software and mean fluorescence intensities are shown from 3 representative fields. N = 4-5 mice per group. **P < .01; ***P < .001. DAPI, 4′,6-diamidino-2-phenylindole.
miR-17-92 promotes Tfh, Th1, and Th17 differentiation
Tfh cell help is critical for B-cell activation, GC formation, and cGVHD development.12 In contrast, T follicular regulatory (Tfr) cells suppress GC responses by inhibiting Tfh and B-cell function.49,50 miR-17-92 deficiency in T cells significantly reduced the percentages of Tfh cells and increased the ratio of Tfr to Tfh in recipient spleen 60 days post-BMT (Figure 3; CD4Cre+ or CD4 Cre+CD19Cre+). However, the total CD4+Foxp3+ Tregs were similar in the recipients of miR-17-92–sufficient or –deficient T cells (supplemental Figure 1C), suggesting that miR-17-92 may selectively inhibit Tfr, not total Treg, differentiation or maintenance during cGVHD development. A lower frequency of follicular CD4 T cells (PD-1hiCXCR5+) was also observed at the earlier stage of BMT (day 14 and day 28) in the recipients of CD4Cre+ grafts as compared with those of Cre− grafts (supplemental Figure 4A-B). Among those miR-17-92–deficient follicular CD4 T cells, Tfr to Tfh ratio was increased, which may partially be due to increased apoptosis in Tfh, but not in Tfr, cells, as compared with their wild-type (WT) counterparts (supplemental Figure 4C-E). Although total CD4 T cells proliferated less (supplemental Figure 2G-H) in the recipients of CD4Cre+ grafts, miR-17-92–deficient Tfh displayed similar levels of Ki67 expression compared with WT Tfh (supplemental Figure 4F), suggesting miR-17-92 is not required for Tfh proliferation. We did not observe an impact of miR-17-92 on Bcl6 expression in CD4 T cells (supplemental Figure 4G), Tfh or Tfr cells (data not shown).
miR-17-92 regulates CD4 T-cell differentiation in cGVHD. BMT was carried out as described in Figure 1. Sixty days after BMT, recipient spleens were collected and mononuclear cells were isolated and subjected to fluorescence-activated cell sorting (FACS) staining. Data from 1 representative mouse of the group (A, top) and mean percentage of Tfh cells (PD-1hiCXCR5+ cells on gated H2Kb+TCRvβ+CD4+Foxp3− T cells) and ratio of Tfr to Tfh cells (ratio of Foxp3+ to Foxp3− cells gated on H2Kb+TCRvβ+CD4+PD-1hiCXCR5+ cells) are shown (B, top). Data from 1 representative mouse of each group (A, bottom) and mean percentages of IFNγ+, IL-4/5+, and IL-17+ cells are shown on gated H2Kb+ TCRvβ+CD4+ T cells (B, bottom) (N = 4-5 mice per group shown). Data shown are the representative of 3 individual experiments with a cumulative total of 15 to 20 mice per group. *P < .05; **P < .01.
miR-17-92 regulates CD4 T-cell differentiation in cGVHD. BMT was carried out as described in Figure 1. Sixty days after BMT, recipient spleens were collected and mononuclear cells were isolated and subjected to fluorescence-activated cell sorting (FACS) staining. Data from 1 representative mouse of the group (A, top) and mean percentage of Tfh cells (PD-1hiCXCR5+ cells on gated H2Kb+TCRvβ+CD4+Foxp3− T cells) and ratio of Tfr to Tfh cells (ratio of Foxp3+ to Foxp3− cells gated on H2Kb+TCRvβ+CD4+PD-1hiCXCR5+ cells) are shown (B, top). Data from 1 representative mouse of each group (A, bottom) and mean percentages of IFNγ+, IL-4/5+, and IL-17+ cells are shown on gated H2Kb+ TCRvβ+CD4+ T cells (B, bottom) (N = 4-5 mice per group shown). Data shown are the representative of 3 individual experiments with a cumulative total of 15 to 20 mice per group. *P < .05; **P < .01.
To test the cell-autonomous effect of miR-17-92 on T-cell responses, we cotransferred both WT (Ly5.1+) and KO (Ly5.2+) T cells into the same recipients. We found that miR-17-92–deficient cells failed to compete with WT cells in total CD4 T-cell and in follicular CD4 T-cell compartments (supplemental Figure 5A-B). The reduction of Tfh frequency was again observed in miR-17-92–deficient CD4 T cells even under the same environment with WT cells, suggesting the intrinsic role of miR-17-92 in regulating Tfh cells (supplemental Figure 5C). These data indicate that miR-17-92 is a critical regulator in Tfh survival and Tfr/Tfh balancing during cGVHD development.
Th1 and Th17 have been demonstrated to play a major role in scleroderma development.5 Consistently, T cells deficient for miR-17-92 produced significantly less interferon γ (IFNγ) and interleukin-17 (IL-17) than T cells sufficient for miR-17-92 in recipient spleen (Figure 3) and peripheral lymph nodes (supplemental Figure 6A-B) 60 days post-BMT. miR-17-92 deficiency in T cells had less effect on Th2 differentiation, suggesting Th2 may not be as critical as Th1 and Th17 in cutaneous cGVHD pathogenesis. Taken together, miR-17-92 augments the development of cGVHD by promoting Tfh, Th1, and Th17 differentiation while inhibiting Tfr differentiation.
miR-17-92 regulates cell apoptosis and proliferation by downregulating E2F151 and PTEN31,32 and either stabilizing38 or repressing cMyc expression.52 To test whether these genes are involved in miR-17-92–modulated T-cell responses, we measured protein levels of these molecules in T cells after anti-CD3/CD28 stimulation in vitro. We observed a significant reduction of cMyc expression in miR-17-92–deficient T cells (CD4Cre) at the peak of expression after 24-hour stimulation, but no difference in E2F1 expression (supplemental Figure 7A-B). In contrast to the reduction of PTEN expression in WT T cells after 24-hour stimulation, PTEN was continuously increased in miR-17-92–deficient T cells. Consistent with impairment in miR-17-92–deficient CD4 T-cell proliferation and Tfh differentiation in vivo, ki67 and inducible costimulator (ICOS) expression were significantly reduced in KO T cells in vitro (supplemental Figure 7C-D). These data indicate that miR-17-92 regulates cMyc and PTEN signal transduction during T-cell response.
miR-17-92 increases GC responses and B-cell function
B cells contribute to cGVHD pathogenesis via antigen presentation to T cells,6,7 and through GC formation and antibody production.7,13 Consistent with the significantly lower Tfh and higher Tfr/Tfh ratios, we found that miR-17-92 deficiency in T cells (CD4Cre+) inhibited the differentiation of GC B cells and plasma cells in recipient spleen, and suppressed the levels of anti–double stranded DNA (anti-dsDNA) IgG2c in recipient serum (Figure 4A-C). Deficiency of miR-17-92 in B cells (CD19Cre+) did not profoundly inhibit GC B-cell and plasma cell differentiation, consistent with low Tfr/Tfh ratios. However, deficiency of miR-17-92 in donor B cells (CD19Cre+), but not in T cells (CD4Cre+), resulted in a significant reduction of serum anti-dsDNA IgG in recipients, and serum IgG2c was further reduced in the recipients with miR-17-92–deficient T and B cells (CD4Cre+CD19Cre+) (Figure 4C).
miR-17-92 regulates B-cell differentiation and function in cGVHD. B6 to BALB/c murine model of cGVHD was set up as described in Figure 1. Sixty days after BMT, data from 1 representative mouse of each group (A) and mean percentage of GL-7+Fas+ GC B cells on gated H2Kb+B220+ cells, and B220−CD138+ plasma cells on gated H2Kb+ cells are shown in spleen (B). (C) Sera from whole blood were taken for enzyme-linked immunosorbent assay (ELISA) measuring anti-dsDNA IgG and IgG2c autoantibodies as described in “Materials and methods.” (D) Mean fluorescence intensity (MFI) of MHC-II (IAb) and CD86 expression are shown on gated H2Kb+B220+ in spleen (N = 4-5 mice per group shown). Data shown are the representative of 3 individual experiments with a cumulative total of 15 to 20 mice per group. (E) Serum IL-10 levels in recipients were measured using the CBA kit 60 days post-BMT (N = 4-5 mice per group shown). *P < .05; **P < .01; ***P < .001.
miR-17-92 regulates B-cell differentiation and function in cGVHD. B6 to BALB/c murine model of cGVHD was set up as described in Figure 1. Sixty days after BMT, data from 1 representative mouse of each group (A) and mean percentage of GL-7+Fas+ GC B cells on gated H2Kb+B220+ cells, and B220−CD138+ plasma cells on gated H2Kb+ cells are shown in spleen (B). (C) Sera from whole blood were taken for enzyme-linked immunosorbent assay (ELISA) measuring anti-dsDNA IgG and IgG2c autoantibodies as described in “Materials and methods.” (D) Mean fluorescence intensity (MFI) of MHC-II (IAb) and CD86 expression are shown on gated H2Kb+B220+ in spleen (N = 4-5 mice per group shown). Data shown are the representative of 3 individual experiments with a cumulative total of 15 to 20 mice per group. (E) Serum IL-10 levels in recipients were measured using the CBA kit 60 days post-BMT (N = 4-5 mice per group shown). *P < .05; **P < .01; ***P < .001.
To assess how miR-17-92 affects donor B-activation and costimulatory function, we measured major histocompatibility complex class II (MHC-II) and CD86 expression on donor B cells in recipient spleens 60 days post-BMT. Lower levels of MHC-II and CD86 were expressed on donor B cells in recipients of miR-17-92–deficient T cells (CD4Cre+ or CD4 Cre+CD19Cre+), suggesting miR-17-92 may affect B-cell activation and antigen-presenting function through regulating T-cell activation and differentiation (Figure 4D). Interestingly, deficiency of miR-17-92 in B cells was associated with a significant increase in serum IL-10 levels (Figure 4E). Taken together, these data indicate that miR-17-92 expressed in T cells controls Tfh and Tfr differentiation, B-cell activation, GC responses, and plasma cell differentiation during cGVHD development. On the other hand, miR-17-92 expressed in B cells directly promotes autoantibody production and cGVHD induction.
To evaluate molecules involved in the miR-17-92–modualted B-cell response, we measured cMyc, E2F1, PTEN, and BIM expression in miR-17-92–deficient B cells (CD19Cre+) after stimulation with lipopolysaccharide (LPS) and IFNγ in vitro. Both cMyc and E2F1 were significantly reduced in miR-17-92–deficient B cells after 48 hours of stimulation, whereas PTEN and BIM were comparable as compared with WT B cells (supplemental Figure 8A-B). Consistently, miR-17-92–deficient B cells showed reduced proliferation, impaired plasma cell differentiation and proliferation, decreased GC differentiation, and reduced IAb and CD86 expression (supplemental Figure 8C-E).
miR-17-92 is required for the development of BO
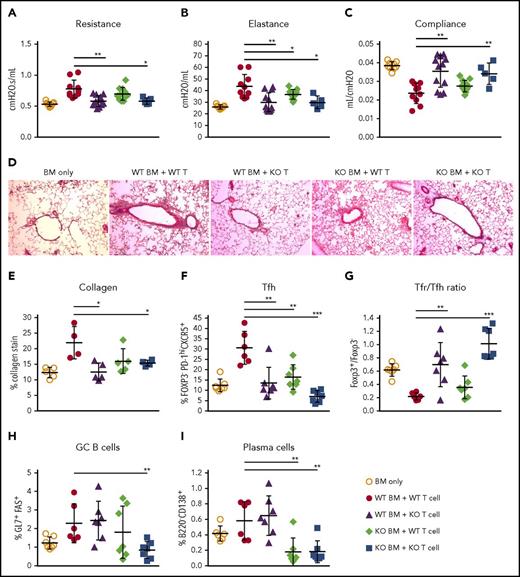
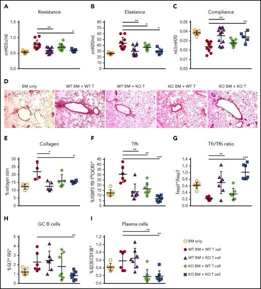
To extend our findings, we tested the role of miR-17-92 in regulating T- and B-cell responses in the cGVHD model of BO.43 Recipient mice were preconditioned and received T-cell–depleted (TCD)-BM plus T cells to induce BO. Lung function parameters, including pulmonary resistance, elastance, and compliance, were analyzed 60 days post-BMT.43 Deficiency of miR-17-92 in T cells resulted in significant improvement of pulmonary function, as demonstrated by a decrease in resistance and elastance, and an increase in compliance (Figure 5A-C), and significant reduction of lung collagen deposition (Figure 5D-E) in the recipients. Decreased elastance was also observed in recipients of miR-17-92–deficient B-cell grafts (Figure 5B). Mechanistically, we observed significantly less Tfh differentiation and a higher Tfr-to-Tfh ratio in recipients of miR-17-92–deficient T cells 60 days after BMT (Figure 5F-G). Tfh and plasma cell differentiation was reduced in the recipients of miR-17-92–deficient B-cell grafts (Figure 5F,I). In addition, frequency of GC B cells was decreased in the recipients of miR-17-92–deficient T and B cells (Figure 5H). Taken together, miR-17-92 controls T- and B-cell pathogenicity in BO development.
miR-17-92 enhances T- and B-cell pathogenicity in BO. B10.BR mice were conditioned with total-body irradiation and Cytoxan (120 mg/kg) and transferred with either 1 × 107 TCD-BM from WT or miR-17-92flox/floxCD19Cre+ B6 mice, or plus 0.65 × 105 T cells from WT or miR-17-92flox/floxCD4Cre+ B6 mice. (A-C) Pulmonary resistance, elastance, and compliance are shown at 60 days after BMT (N = 5-12 mice per group). (D-E) Collagen deposition in lung was evaluated by Masson Trichrome stain (original magnification ×200) and quantified by measuring the blue area by ImageJ software. (F-I) Mean percentage of PD-1hiCXCR5+ Tfh (on gated H2Kb+ CD4+Foxp3− cells), ratio of Tfr to Tfh cells (ratio of Foxp3+ to Foxp3− cells gated on H2Kb+CD4+PD-1hiCXCR5+ cells), GC B cells (GL-7+Fas+ on gated H2Kb+B220+ cells), and plasma cells (B220lowCD138+ on gated H2Kb+cells) in recipient spleen are shown at 60 days after BMT. *P < .05; **P < .01; ***P < .001.
miR-17-92 enhances T- and B-cell pathogenicity in BO. B10.BR mice were conditioned with total-body irradiation and Cytoxan (120 mg/kg) and transferred with either 1 × 107 TCD-BM from WT or miR-17-92flox/floxCD19Cre+ B6 mice, or plus 0.65 × 105 T cells from WT or miR-17-92flox/floxCD4Cre+ B6 mice. (A-C) Pulmonary resistance, elastance, and compliance are shown at 60 days after BMT (N = 5-12 mice per group). (D-E) Collagen deposition in lung was evaluated by Masson Trichrome stain (original magnification ×200) and quantified by measuring the blue area by ImageJ software. (F-I) Mean percentage of PD-1hiCXCR5+ Tfh (on gated H2Kb+ CD4+Foxp3− cells), ratio of Tfr to Tfh cells (ratio of Foxp3+ to Foxp3− cells gated on H2Kb+CD4+PD-1hiCXCR5+ cells), GC B cells (GL-7+Fas+ on gated H2Kb+B220+ cells), and plasma cells (B220lowCD138+ on gated H2Kb+cells) in recipient spleen are shown at 60 days after BMT. *P < .05; **P < .01; ***P < .001.
Systemic administration of anti–miR-17 alleviates proteinuria
Aiming for clinical translation, we next evaluated whether pharmacologically blocking miR-17-92 could attenuate cGVHD severity. Because miR-17 and miR-19 are critical members controlling the function of this miR cluster, we designed LNA antagomirs, anti–miR-17 and anti–miR-19, which we previously validated to be efficacious in alleviating aGVHD.16 As no single murine model can recapture the wide spectrum of clinical manifestations in clinic, we therefore chose additional cGVHD models after MHC-matched BMT. Initially, a lupus-like cGVHD model,6 DBA2 to BALB/c, featured with autoantibody production, glomerulonephritis, proteinuria, and ascites induced by CD4 T cells and B cells, was used to test the effect of anti–miR-17 and anti–miR-19 in preventing cGVHD. A significant alleviation of clinical manifestations, including hunched posture, reduced mobility, ruffled fur, diarrhea, and body-weight loss, was found in the recipients treated with anti–miR-19 compared with those with scrambled antagomir, which refers to LNA oligonucleotides that do not bind to any known miRs (Figure 6A). Interestingly, anti–miR-17 treatment was more effective in controlling cGVHD as indicated by significantly lower clinical scores (Figure 6A) including less body-weight loss (supplemental Figure 10A) as compared with those with anti–miR-19 treatment. In addition, the percentage of mice showing proteinuria/ascites was significantly reduced in recipients treated with anti–miR-17, but not anti–miR-19 (Figure 6B). Consistently, reconstitution of donor BM-derived cells (Ly5.1+) in peripheral blood and spleen as well as CD4+CD8+ T cells in thymus was improved in the recipients treated with anti–miR-17 as compared with those treated with scrambled antagomir (supplemental Figure 9). These data suggest that miR-17 contributes to the pathophysiology of lupus-like cGVHD in mice.
Systemic administration of anti–miR-17 alleviates proteinuria. BALB/c mice were lethally irradiated and transferred with 5 × 106 TCD-BM cells (Ly5.1+), plus 30 × 106 luciferase-transduced CD25− splenocytes (Ly5.2+) from DBA2 mice. Recipient mice were treated with individual antagomirs as indicated at a loading dose 25 mg/kg at day 0 followed by 5 mg/kg twice weekly up to day 25 after BMT. The clinical score (A) and proteinuria/ascites incidence (B) on indicated days after BMT are shown. The expansion of injected donor splenocytes was monitored by using BLI, and data are presented as mean signal intensity (C). Sixty days after BMT, serum TNFα (D), percentage of GL-7+Fas+ GC B cells on gated live B220+ cells, and B220−CD138+ plasma cells on gated live cells in spleen (E) are shown. (F) MFI of MHC-II (IAd) and CD86 on donor CD5.1+B220+ cells in spleen are shown 60 days after BMT. N = 7 mice per group. *P < .05; **P < .01; ***P < .001. P values denote comparison between scrambled and anti–miR-17 in panels B and C.
Systemic administration of anti–miR-17 alleviates proteinuria. BALB/c mice were lethally irradiated and transferred with 5 × 106 TCD-BM cells (Ly5.1+), plus 30 × 106 luciferase-transduced CD25− splenocytes (Ly5.2+) from DBA2 mice. Recipient mice were treated with individual antagomirs as indicated at a loading dose 25 mg/kg at day 0 followed by 5 mg/kg twice weekly up to day 25 after BMT. The clinical score (A) and proteinuria/ascites incidence (B) on indicated days after BMT are shown. The expansion of injected donor splenocytes was monitored by using BLI, and data are presented as mean signal intensity (C). Sixty days after BMT, serum TNFα (D), percentage of GL-7+Fas+ GC B cells on gated live B220+ cells, and B220−CD138+ plasma cells on gated live cells in spleen (E) are shown. (F) MFI of MHC-II (IAd) and CD86 on donor CD5.1+B220+ cells in spleen are shown 60 days after BMT. N = 7 mice per group. *P < .05; **P < .01; ***P < .001. P values denote comparison between scrambled and anti–miR-17 in panels B and C.
Because spleen-derived cells are critical for alloresponses and GVHD initiation, injected luciferase-transduced splenocytes allowed us to monitor donor cell expansion using bioluminescence imaging (BLI). A dramatic expansion of donor splenocytes occurred during days 7 to 14 post-BMT (Figure 6C), which coincided with proteinuria development (Figure 6B). Consistent with reduced clinical scores and proteinuria incidence, we found that anti–miR-17 treatment significantly controlled the expansion of donor splenocytes in recipient mice (Figure 6C; supplemental Figure 10B). Donor splenocyte-derived (Ly5.2+), but not BM-derived (Ly5.1+), T cells were significantly reduced in spleens of recipients treated with anti–miR-17 at day 60 after BMT, suggesting that the blockade of miR-17 may reduce cGVHD severity by inhibiting expansion of alloreactive T cells (supplemental Figure 10C). Anti–miR-17 treatment also significantly reduced sera tumor necrosis factor α (TNFα), but not IFNγ or IL-17 (Figure 6D). We also observed that donor-derived B cells were increased in the recipients with anti–miR-17 treatment as compared with those in scrambled, suggesting anti–miR-17 treatment improves the poor B-cell lymphopoiesis that is adversely affected by cGVHD (supplemental Figure 10C). No difference was observed in Tfh and Tfr differentiation regardless of treatment (data not shown). However, anti–miR-17 treatment inhibited GC B-cell and plasma cell differentiation (Figure 6E; supplemental Figure 10D). In addition, the activation and costimulatory function of donor B cells, reflected by MHC-II and CD86, were significantly reduced in recipients treated with anti–miR-17 (Figure 6F; supplemental Figure 10E). Anti–miR-19 was less effective than anti–miR-17 in alleviating cGVHD (Figure 6A-F). Furthermore, silencing miR-17 could significantly inhibit cMyc and E2F1 expression in T and B cells after in vitro stimulation, but had no effect on PTEN and BIM expression (supplemental Figure 11). Taken together, systemic administration of anti–miR-17 alleviates lupus-like cGVHD severity by controlling T-cell expansion, B-cell activation, and GC responses.
Pharmacological blockade of miR-17 alleviates scleroderma
To extend our findings and substantiate results obtained in other models, we used an additional classic cGVHD model featuring autoimmune scleroderma (Scl-cGVHD), in which a pathogenic CD4 T cell contributes to fibrosis and scleroderma development.53 BALB/c mice were lethally irradiated and transplanted with TCD-BM plus splenocytes from B10.D2 mice. Because anti–miR-17 treatment was more effective than anti–miR-19 in the study presented above in the lupus-like cGVHD model (Figure 6), we then evaluated anti–miR-17 antagomir in the next set of experiments. We found significant attenuation of cutaneous cGVHD manifestations in recipients treated with anti–miR-17, reflected by clinical scores of recipients’ skin and fur (Figure 7A) and pathological scores in skin (Figure 7B-C). Anti–miR-17 treatment significantly inhibited IL-17+, but not IFNγ+ (data not shown), CD4 T-cell infiltration into skin-draining lymph nodes 60 days after BMT (Figure 7D-E), suggesting that Th17 may play key roles in the pathogenesis of scleroderma.54 Because TGFβ is involved in fibrosis and miR-17 is known to negatively regulate TGFβ signaling by targeting TGFβRII gene,55,56 we measured and observed that TGFβRII expression in skin was comparable among recipients, regardless of GVHD development or miR-17 blockade (supplemental Figure 12). These data indicate that miR-17 is an effective therapeutic target for controlling scleroderma in cGVHD.
Anti–miR-17 treatment alleviates skin damage in a sclerodermatous cGVHD model. BALB/c mice were lethally irradiated and transferred with 5 × 106 TCD-BM plus 5 × 106 splenocytes from B10.D2 mice. Recipient mice were treated with anti–miR-17 or scrambled at a loading dose 25 mg/kg at day 0 followed by 5 mg/kg twice weekly up to day 25 after BMT. (A) The clinical scores of the recipient skin with macroscopic photos are shown 45 days after BMT. Pathology scores (B) and H&E staining (original magnification ×200) (C) in recipient skin are shown at 60 days after BMT. Representative flow figures (D) and average numbers (E) of IL-17+ cells on gated donor Ly9.1−CD4+ live cells in skin draining lymph nodes are shown at day 60 after BMT. N = 7 mice per group. *P < .05; ***P < .001.
Anti–miR-17 treatment alleviates skin damage in a sclerodermatous cGVHD model. BALB/c mice were lethally irradiated and transferred with 5 × 106 TCD-BM plus 5 × 106 splenocytes from B10.D2 mice. Recipient mice were treated with anti–miR-17 or scrambled at a loading dose 25 mg/kg at day 0 followed by 5 mg/kg twice weekly up to day 25 after BMT. (A) The clinical scores of the recipient skin with macroscopic photos are shown 45 days after BMT. Pathology scores (B) and H&E staining (original magnification ×200) (C) in recipient skin are shown at 60 days after BMT. Representative flow figures (D) and average numbers (E) of IL-17+ cells on gated donor Ly9.1−CD4+ live cells in skin draining lymph nodes are shown at day 60 after BMT. N = 7 mice per group. *P < .05; ***P < .001.
Discussion
In the current study, we demonstrate that miR-17-92 plays a critical role in the pathogenesis of cGVHD via regulating T-cell and B-cell responses, and subsequent occurrence of scleroderma and BO in murine models of cGVHD. miR-17-92 plays pleiotropic roles in regulating the differentiation and function of multiple immune cells involved in the pathogenesis of cGVHD, including Th1, Th17, Tfh, Tfr, GC B cells, and plasma cells. miR-17-92 accelerates the initiation of cGVHD by enhancing pathogenic CD4 T-cell activation and proinflammatory cytokine production. In addition, miR-17-92 perpetuates the pathogenesis of cGVHD by enhancing GC responses and antibody production. Furthermore, systemic administration of LNA anti–miR-17 effectively controls proteinuria incidence in a lupus-like cGVHD model and reduces skin damage in a Scl-cGVHD model. Therefore, miR-17-92 plays essential roles in the pathophysiology of cGVHD by regulating T- and B-cell differentiation and function, and miR-17 is a promising therapeutic target for the prevention of cGVHD.
Given the complexity and heterogeneity in clinical cGVHD, there is no single murine model that can recapture the wide spectrum of clinical manifestations.1 We therefore used 4 different cGVHD models, including an aGVHD to cGVHD transition scleroderma42 (Figures 1-4), a BO43 (Figure 5), a lupus-like cGVHD6 (Figure 6), and a classic Scl-cGVHD model53 (Figure 7), to define the role of miR-17-92 in regulating T- and B-cell pathogenicity in cGVHD. Using these 4 cGVHD models, we consistently found shared mechanisms by which miR-17-92 mediates the cGVHD progression, namely through regulating Th-cell differentiation, B-cell activation, GC responses, and autoantibody production.
Among different CD4 T-cell linages, Th1 is important for the initiation of cGVHD and early cytotoxic effects in skin and mucosa, whereas Th17 cells are responsible for extensive fibrosis changes.3 miR-17-92 positively regulates PI3K-AKT pathway and promotes Th1 differentiation by inhibiting PTEN expression.32 Our previous work indicates miR-17-92 is a potent stimulator of IFNγ production during aGVHD induction.16 In the current study, we further demonstrate that miR-17-92 is required for differentiation of both Th1 and Th17 subsets (Figure 3), and thus skin damage during cGVHD development (Figures 1-2). Both miR-17 and miR-19 were augmented by Th17 differentiation in experimental autoimmune encephalomyelitis pathogenesis through targeting Ikaros and PTEN, respectively.33 However, our data indicate that miR-17, but not miR-19 (data not shown), is responsible for cutaneous cGVHD manifestation after allogeneic BMT (Figure 7). Interestingly, miR-17 enhanced differentiation of Th17, but not Th1, in Scl-cGVHD, which was consistent with previous findings that Th17, but not Th1, plays pathogenic roles in mediating fibrosis in scleroderma.54 In addition, de novo–generated autoreactive T cells due to impaired thymus negative selection in aGVHD play critical roles in cGVHD development.48,57 Therefore, improved thymus reconstitution in aGVHD in the recipients of miR-17-92 KO T cells16 may likely be another mechanism for the alleviated cGVHD in those recipients. Taken together, miR-17-92 promotes pathogenic CD4 T-effector cells skewing during Scl-cGVHD development, in which miR-17 contributes to Th17 pathogenicity in cutaneous cGVHD.
We observed that B-cell expression of costimulatory molecules was reduced in the recipients treated with anti–miR-17 (Figure 6F), which may contribute to reduced expansion of donor T cells in these recipients (Figure 6C; supplemental Figure 10B-C). Defects in B-cell tolerance during cGVHD lead to autoantibody secretion and fibrosis in target organs.7 By repressing IKAROS expression in B cells, miR-17-92 was shown to selectively induce IgG2c production, which caused immune complex glomerulonephritis in autoimmune shp1-deficienct mice.39 Interestingly, we observed that miR-17-92 serves as a potent promoter of aberrant anti-dsDNA IgG, including IgG2c, autoantibody production during cGVHD progression (Figure 4C). Previous study demonstrated that miR-17-92 is required for IL-10 production by Tregs.58 In contrast, miR-17-92 plays a suppressive role in B-cell production of IL-10.59 We therefore reason that elevated serum IL-10 in the recipients of miR-17-92–deficient B-cell grafts (Figure 4E) was likely due to increased IL-10 production by miR-17-92 KO B cells. Therefore, miR-17-92 impairs B-cell tolerance and promotes B-cell activation and autoantibody secretion during cGVHD progression.
By targeting PTEN, Phlpp2, and Rora, miR-17-92 is required for CD4 T-cell migration into B-cell follicles, and miR-17-92 acts together with Bcl-6 to promote Tfh differentiation during viral infection.34,35 Consistently, miR-17-92 is a master regulator of Tfh differentiation and GC responses (Figure 3), 2 critical processes in cGVHD pathophysiology.13 Furthermore, we observed a previously undefined role of miR-17-92 in controlling differentiation of Tfr, suggesting that miR-17-92 controls Tfr/Tfh balance in cGVHD (Figures 3 and 5). However, blocking either miR-17 or miR-19 was insufficient to control Tfh differentiation (data not shown), suggesting that individual miRs within the miR-17-92 cluster play a redundant role in promoting Tfh differentiation. Interestingly, in contrast with the reduction of autoreactive IgG secretion in miR-17-92–deficient B cells, we found a selective inhibition of autoreactive IgG2c in response to the impaired GC responses in the recipients of miR-17-92–deficient T cells, suggesting that B6 donor-derived IgG2c may be a critical subclass of IgG involved in cGVHD pathogenesis, consistent with previous data showing IgG2c accumulation in lungs of BO mice.13 In conclusion, miR-17-92 augments GC responses and autoantibody production through impairing Tfr/Tfh balance in cGVHD.
Activation of either cMyc or E2F1 can induce the expression of miR-17-92.60 MiR-17-92 can fine-tune cell-cycle progression via stabilization38 or repression of cMyc expression,52 or suppression of E2F1 expression.51 cMyc is essential for antigen-specific T-cell proliferation,61 and cMyc/E2F1 activity accelerates cell-cycle progression in precancerous B cells.62 We observed reduced T- and B-cell proliferation in miR-17-92 KO T cells and miR-17-92 KO B cells associated with lower cMyc and lower cMyc/E2F1 expression, respectively (supplemental Figures 7 and 8). miR-17-92–deficient B cells showed reduced GC and plasma cell differentiation (supplemental Figure 8D-E), consistent with previous reports.63 By downregulating PTEN,31,32 miR-17-92 increases the activation of the PI3K-AKT pathway and promotes T-cell survival and differentiation into Th1 and Tfh. Because PTEN is a direct target of miR-19, we observed elevated PTEN expression on KO T cells (supplemental Figure 7A-B), but not in WT T cells with miR-17 blockade (supplemental Figure 11C). Thus, increased apoptosis (supplemental Figure 2G-H) and reduced Th1 and Tfh differentiation (Figure 3A-B) of miR-17-92 KO T cells may be related to increased PTEN expression. In summary, miR-17-92 regulates T and B cells via similar mechanisms, albeit with different strength in regulating individual targets. Additionally, miR-17-92 blockade was less effective than gene deficiency as one can expect.
miRs as therapeutic targets have been moved to clinical evaluation stages. SPC3649 (LNA anti–miR-122), the first miR-targeted drug to enter clinical trials, has been proven safe and effective for treatment of hepatitis C virus infections in patients.64 Several miRs have been found to be involved in aGVHD development in mice16-19,21,22,65 and patients.66-68 Currently, 2 clinical trials are ongoing to evaluate miR-155 expression in aGVHD patients (NCT01521039) and to determine the plasma miR expression profile for identifying biomarkers for diagnosis and prediction of aGVHD (NCT02917148). Our studies have identified a significant role for miR-17-92 in aGVHD and cGVHD pathogenesis and hence provided strong rationale to target miR-17-92 for the control of GVHD in clinic. Furthermore, because miR-17-92 acts as an onco-miR in hematopoietic malignances,24,25,28-30 the simultaneous control of GVHD and tumor relapse may be achievable by inhibition of miR-17-92. Therefore, we envision that the significance of miR-17-92 in the pathogenesis of aGVHD and cGVHD will be established and that silencing miR-17-92 will be validated for controlling GVHD in patients after allogenic HCT in the foreseeable future.
The online version of this article contains a data supplement.
The publication costs of this article were defrayed in part by page charge payment. Therefore, and solely to indicate this fact, this article is hereby marked “advertisement” in accordance with 18 USC section 1734.
Acknowledgments
The authors appreciate the technical support provided by the Department of Laboratory Animal Research, Flow Cytometry Core, and Cell and Molecular Imaging Core at MUSC. The authors appreciate the assistance provided by Shikhar Mehrotra and Pravin Kesarwani in confirming the miR-17-92 deficiency in T and B cells from miR-17-92 conditional KO mice with quantitative polymerase chain reaction.
This work was supported, in part, by the National Institutes of Health (NIH)/National Institute of Allergy and Infectious Diseases (NIAID; grant R01 AI118305) and NIH/National Cancer Institute (NCI; grants CA118116 and CA169116) (X.-Z.Y.); and NIH/NCI (grant P01 CA142106) and NIH/NIAID (grant (AI056299) (B.R.B.).
Authorship
Contribution: Y.W. participated in experimental design, performed research, collected, analyzed and interpreted data, performed statistical analysis, and drafted and revised the manuscript; S.S., K.P., M.Z., R.P.F., D.B., M.H.S., H.N., and M.D. performed research, collected and analyzed data, and edited the manuscript; C.L. performed pathological analysis; Y.-J.C. interpreted data and edited the manuscript; B.R.B. participated in experimental design, interpreted data, and edited the manuscript; and X.-Z. Y. designed research, interpreted data, and revised the manuscript.
Conflict-of-interest disclosure: The authors declare no competing financial interests.
Correspondence: Xue-Zhong Yu, Department of Microbiology and Immunology, Medical University of South Carolina, HCC350, MSC 955, 86 Jonathan Lucas St, Charleston, SC 29425; e-mail: yux@musc.edu.















